- L'ESSENTIEL
- LISTE DES RECOMMANDATIONS
DU RAPPORTEUR SPÉCIAL
- I. UNE FUSION RÉUSSIE DU POINT DE VUE DE LA
CONTINUITÉ DES MISSIONS, UNE GESTION BUDGÉTAIRE ET HUMAINE EN
VOIE DE RATIONALISATION
- A. LA CRÉATION DE L'ARCOM, PAR FUSION DU CSA
ET DE L'HADOPI, S'EST DÉROULÉE DANS DES CONDITIONS RELATIVEMENT
FLUIDES
- 1. La fusion du CSA et de l'HADOPI visait à
répondre à l'évolution des défis de la
régulation audiovisuelle et numérique
- 2. Un rapprochement préparé
très en amont, retardé par la crise sanitaire
- 3. Une intégration des services
réalisée sans affecter la continuité des missions
dévolues à la nouvelle autorité
- 1. La fusion du CSA et de l'HADOPI visait à
répondre à l'évolution des défis de la
régulation audiovisuelle et numérique
- B. UNE RATIONALISATION DE LA GESTION
BUDGÉTAIRE ET HUMAINE À POURSUIVRE, DANS UN CONTEXTE DE
CROISSANCE DE L'ACTIVITÉ QUI SOULÈVE UN RISQUE DE DISPERSION ET
DE TENSION SUR LES MOYENS
- 1. Un déficit cumulé
de 5 millions d'euros imputable aux opérations exceptionnelles
associées à la rationalisation de l'occupation
immobilière
- a) Des produits constitués pour la quasi
intégralité par la subvention budgétaire de l'Etat
- b) Des charges dédiées
majoritairement aux dépenses de personnel et aux dépenses
immobilières
- c) Un classement des dépenses par
destination faisant apparaître une part importante des dépenses
consacrées aux fonctions de pilotage et de support, représentant
un tiers du budget de l'Autorité
- d) Un déficit cumulé
de 5 millions d'euros résultant des opérations
exceptionnelles associées au regroupement puis au
déménagement des services
- a) Des produits constitués pour la quasi
intégralité par la subvention budgétaire de l'Etat
- 2. Une gestion des ressources humaines
marquée par une croissance soutenue et une rotation élevée
des effectifs, majoritairement composés d'agents contractuels
- 3. Un développement continu des missions de
l'Arcom, générateur de tensions sur les ressources
budgétaires et humaines
- 4. Une rationalisation de la gestion
immobilière, favorisée par le développement du
télétravail
- 1. Un déficit cumulé
de 5 millions d'euros imputable aux opérations exceptionnelles
associées à la rationalisation de l'occupation
immobilière
- A. LA CRÉATION DE L'ARCOM, PAR FUSION DU CSA
ET DE L'HADOPI, S'EST DÉROULÉE DANS DES CONDITIONS RELATIVEMENT
FLUIDES
- II. UNE AUTORITÉ DOTÉE DE POUVOIRS
TRÈS IMPORTANTS, DONT L'ÉQUILIBRE DE LA GOUVERNANCE ET
L'ARTICULATION DES MISSIONS AVEC LES AUTRES ADMINISTRATIONS DOIVENT ENCORE
ÊTRE AMÉLIORÉS
- A. UNE AUTORITÉ DE RÉGULATION
CONFRONTÉE À DES TENSIONS SECTORIELLES ACCRUES, DONT
L'INDÉPENDANCE ET L'IMPARTIALITÉ POURRAIENT ÊTRE MIEUX
GARANTIES
- B. UNE COOPÉRATION ÉTROITE AVEC LES
AUTRES ADMINISTRATIONS À L'ÉCHELLE NATIONALE ET
EUROPÉENNE, MAIS QUI POURRAIT ÊTRE ENCORE RATIONALISÉE ET
FLUIDIFIÉE
- 1. L'Arcom s'est affirmée comme
l'autorité de référence dans les domaines audiovisuel et
numérique, assurant la coordination de nombreux services
administratifs
- a) Les relations avec l'Autorité de
régulation des communications électroniques, des postes et de la
distribution de la presse : une coopération renforcée par la
création d'un pôle numérique commun, une solution plus
pertinente qu'une fusion des deux régulateurs sectoriels
- b) Les relations avec l'Autorité de la
concurrence : une articulation fluide des contrôles tant en
matière de concentrations que de lutte contre les pratiques
anticoncurrentielles
- c) Les relations avec la Commission nationale de
l'informatique et des libertés et la Direction générale de
la concurrence, de la consommation et de la répression des
fraudes : une coopération accentuée dans le cadre de la mise
en oeuvre du règlement européen sur les services
numériques
- a) Les relations avec l'Autorité de
régulation des communications électroniques, des postes et de la
distribution de la presse : une coopération renforcée par la
création d'un pôle numérique commun, une solution plus
pertinente qu'une fusion des deux régulateurs sectoriels
- 2. Alors que la multiplication des missions
exercées par l'autorité crée un risque de dispersion de
ses moyens, celle-ci doit pouvoir mieux s'appuyer sur les autres
administrations
- 1. L'Arcom s'est affirmée comme
l'autorité de référence dans les domaines audiovisuel et
numérique, assurant la coordination de nombreux services
administratifs
- A. UNE AUTORITÉ DE RÉGULATION
CONFRONTÉE À DES TENSIONS SECTORIELLES ACCRUES, DONT
L'INDÉPENDANCE ET L'IMPARTIALITÉ POURRAIENT ÊTRE MIEUX
GARANTIES
- III. UN EXERCICE DES MISSIONS QUI DOIT
ÉVOLUER POUR MIEUX ACCOMPAGNER LES ACTEURS FACE AUX BOULEVERSEMENTS
ÉCONOMIQUES ET TECHNOLOGIQUES
- A. DANS LE DOMAINE AUDIOVISUEL, UN RÔLE
ENCORE CENTRÉ SUR LE CONTRÔLE DES CONTENUS
- B. DANS LE DOMAINE NUMÉRIQUE, LE
DÉFI DE LA RÉGULATION DE PLATEFORMES INTERNATIONALES
- C. FACE AUX ÉVOLUTIONS ÉCONOMIQUES
ET TECHNOLOGIQUES, RENFORCER LA DÉFENSE DE LA SOUVERAINETÉ
AUDIOVISUELLE ET NUMÉRIQUE
- 1. Une souveraineté audiovisuelle
relativement assurée
- 2. Une souveraineté numérique
partagée au niveau européen
- 3. Dans ce contexte, l'Arcom entend veiller
à limiter les asymétries réglementaires
bénéficiant aux plateformes de vidéo à la demande
et à préserver l'attractivité des réseaux
audiovisuels hertziens
- 1. Une souveraineté audiovisuelle
relativement assurée
- A. DANS LE DOMAINE AUDIOVISUEL, UN RÔLE
ENCORE CENTRÉ SUR LE CONTRÔLE DES CONTENUS
- I. UNE FUSION RÉUSSIE DU POINT DE VUE DE LA
CONTINUITÉ DES MISSIONS, UNE GESTION BUDGÉTAIRE ET HUMAINE EN
VOIE DE RATIONALISATION
- EXAMEN EN COMMISSION
- LISTE DES PERSONNES ENTENDUES
ET DES CONTRIBUTIONS ÉCRITES
- TABLEAU DE MISE EN OEUVRE ET DE SUIVI
(TEMIS)
N° 68
SÉNAT
SESSION ORDINAIRE DE 2025-2026
Enregistré à la Présidence du Sénat le 23 octobre 2025
RAPPORT D'INFORMATION
FAIT
au nom de la commission des finances (1) relatif
à l'Autorité de
régulation
de la
communication audiovisuelle
et numérique,
Par M. Christopher SZCZUREK,
Sénateur
(1) Cette commission est composée de : M. Claude Raynal, président ; M. Jean-François Husson, rapporteur général ; MM. Bruno Belin, Christian Bilhac, Jean-Baptiste Blanc, Michel Canévet, Emmanuel Capus, Thierry Cozic, Thomas Dossus, Albéric de Montgolfier, Didier Rambaud, Stéphane Sautarel, Pascal Savoldelli, vice-présidents ; Mmes Marie-Carole Ciuntu, Frédérique Espagnac, MM. Marc Laménie, Hervé Maurey, secrétaires ; MM. Pierre Barros, Arnaud Bazin, Grégory Blanc, Mmes Florence Blatrix Contat, Isabelle Briquet, M. Vincent Capo-Canellas, Mme Marie-Claire Carrère-Gée, MM. Raphaël Daubet, Vincent Delahaye, Bernard Delcros, Vincent Éblé, Rémi Féraud, Stéphane Fouassin, Mme Nathalie Goulet, MM. Jean-Raymond Hugonet, Éric Jeansannetas, Christian Klinger, Mme Christine Lavarde, MM. Antoine Lefèvre, Dominique de Legge, Victorin Lurel, Jean-Marie Mizzon, Claude Nougein, Olivier Paccaud, Mme Vanina Paoli-Gagin, MM. Georges Patient, Jean-François Rapin, Mme Ghislaine Senée, MM. Laurent Somon, Christopher Szczurek, Mme Sylvie Vermeillet, M. Jean Pierre Vogel.
L'ESSENTIEL
La commission des finances a entendu, le jeudi 23 octobre 2025, M. Christopher Szczurek, rapporteur spécial de la mission « Direction de l'action du Gouvernement », sur son contrôle relatif à l'Autorité de régulation de la communication audiovisuelle et numérique (Arcom).
I. UNE FUSION RÉUSSIE DU POINT DE VUE DE LA CONTINUITÉ DES MISSIONS, UNE GESTION BUDGÉTAIRE ET HUMAINE EN VOIE DE RATIONALISATION
A. LA CRÉATION DE L'ARCOM, PAR FUSION DU CSA ET DE L'HADOPI, S'EST DÉROULÉE DANS DES CONDITIONS RELATIVEMENT FLUIDES
Créée par la loi n° 2021-1382 du 25 octobre 2021 relative à la régulation et à la protection de l'accès aux oeuvres culturelles à l'ère numérique, l'Arcom résulte de la fusion du Conseil supérieur de l'audiovisuel (CSA) et de la Haute Autorité pour la diffusion des oeuvres et la protection des droits sur internet (Hadopi). Cette fusion visait à répondre à l'évolution des usages, accentuée par les périodes de confinement, en confiant à une autorité unique la régulation de la communication audiovisuelle et de la communication numérique.
L'Arcom, à sa création le 1er janvier 2022, a ainsi hérité de l'ensemble des missions des deux autorités fusionnées, le CSA et l'Hadopi, mais s'est également vu confier des nouvelles missions substantielles, portant en particulier sur la régulation des plateformes en ligne et des services étrangers de vidéo à la demande, ainsi que sur de nouvelles modalités de lutte contre le piratage des contenus sportifs et culturels en ligne.
Afin de remplir de manière efficace ces nouvelles missions, l'Arcom s'est appuyée sur les personnels du CSA et de l'Hadopi, dont les champs d'intervention étaient distincts et dont seules certaines fonctions supports se recouvraient. En parallèle, l'organigramme a été refondu, en créant une direction des plateformes en ligne et une direction de la création.
Par ailleurs, la loi du 25 octobre 2021 a mis en place deux nouveaux dispositifs pour permettre à l'Arcom de lutter directement contre les services qui organisent le piratage d'oeuvres culturelles et de contenus sportifs. L'Arcom peut désormais intervenir, à l'issue d'une première décision du juge, pour empêcher l'accès aux services qui la contournent, quelle que soit la technologie utilisée.
B. UNE RATIONALISATION DE LA GESTION BUDGÉTAIRE ET HUMAINE À POURSUIVRE, DANS UN CONTEXTE DE CROISSANCE DE L'ACTIVITÉ QUI SOULÈVE UN RISQUE DE DISPERSION ET DE TENSION SUR LES MOYENS
Dotée d'un budget de 49,9 millions d'euros et d'un plafond d'emplois de 379 équivalents temps plein travaillés (ETPT) en loi de finances initiale pour 2025, l'Arcom représente aujourd'hui l'une des principales autorités administratives/publiques indépendantes (AAI/API) en termes de moyens. Ainsi, elle constitue la troisième autorité publique indépendante dotée de la personnalité morale en plafond d'emplois, après l'Autorité des marchés financiers (AMF) et la Haute Autorité de santé (HAS).
1. Un déficit cumulé de 5 millions d'euros imputable aux opérations exceptionnelles associées à la rationalisation de l'occupation immobilière
Les années 2022 et 2024 ont été marquées par deux opérations exceptionnelles, d'une part la création et l'installation de l'Arcom, d'autre part le déménagement de la nouvelle implantation du siège de l'Autorité dans le 12ème arrondissement de Paris.
Hors opérations exceptionnelles, sur la période 2022-2024, les recettes de l'Arcom sont en hausse de 6 % et ses dépenses de 5 %. La hausse des produits est liée à l'augmentation de la subvention de l'État qui constitue 99 % des recettes encaissables de l'Arcom. S'agissant de l'évolution des dépenses, l'augmentation concerne principalement les dépenses de personnel avec une hausse de 12 % entre 2022 et 2024. Concernant les dépenses de fonctionnement, celles-ci restent maîtrisées avec une hausse de 1 % sur 2022-2024. Cette enveloppe représente environ 30 % du budget de l'Arcom et est principalement constituée des dépenses immobilières. En 2025, ces dépenses devraient être en baisse grâce notamment à la négociation du bail du nouveau siège de l'Autorité (Bâtiment DAUM'N, Paris 12ème). Le gain annuel correspondant à la rationalisation de l'occupation immobilière devrait atteindre environ 1 million d'euros.
Le classement des dépenses par destination fait apparaître une part importante des dépenses consacrées aux fonctions de pilotage et de support, représentant un tiers du budget (16,5 millions d'euros en 2025) et un sixième des effectifs de l'Autorité (64,0 ETPT en 2024). Première en effectifs (103,8 ETPT en 2024), la destination relative à l'autorisation et au conventionnement des opérateurs audiovisuels constitue la deuxième plus importante en montant (14,4 millions d'euros en 2025).
Décomposition des dépenses de
l'Arcom par destination budgétaire
(hors dotations aux amortissements
et provisions)
(en millions d'euros)
|
2022 |
2023 |
2024 |
2025 |
|
|
Autoriser et conventionner les opérateurs audiovisuels |
12,81 |
13,17 |
12,72 |
14,41 |
|
dont dépenses de personnel |
9,57 |
10,22 |
10,23 |
11,23 |
|
Protéger les publics, le pluralisme et la cohésion sociale |
6,43 |
6,02 |
6,58 |
6,65 |
|
dont dépenses de personnel |
4,71 |
4,93 |
5,72 |
5,45 |
|
Protéger la création à l'ère numérique |
6,04 |
6,35 |
6,96 |
7,28 |
|
dont dépenses de personnel |
4,71 |
5,07 |
5,22 |
5,79 |
|
Observer, coopérer et informer |
6,04 |
6,65 |
7,57 |
7,75 |
|
dont dépenses de personnel |
4,47 |
4,84 |
5,28 |
5,11 |
|
Piloter l'Autorité et assurer les fonctions support |
17,59 |
15,74 |
19,30 |
16,48 |
|
dont dépenses de personnel |
5,55 |
5,78 |
5,94 |
7,11 |
|
Total |
48,91 |
47,92 |
53,13 |
52,57 |
Note : les données pour les années 2022 à 2024 correspondent à celles du compte financier (exécution). Les données pour l'année 2025 correspondent à celles du budget initial (prévision).
Source : commission des finances, d'après les réponses de l'Arcom au questionnaire général du rapporteur
Le résultat patrimonial affiche un déficit pour les exercices 2022, 2023 et 2024, respectivement de 1,7 million d'euros, 0,8 million d'euros et 2,5 millions d'euros. Sur la période 2022-2024, le déficit cumulé atteint ainsi 5 millions d'euros. Ces montants s'expliquent notamment par les opérations immobilières exceptionnelles réalisées en 2022 et en 2024. En excluant les opérations n'ayant pas d'impact sur la trésorerie ainsi que les opérations exceptionnelles, le résultat budgétaire de l'Autorité affiche un déficit de - 55 000 euros en 2022, mais un excédent de + 263 000 euros en 2023 et de + 461 000 euros en 2024, soit un solde cumulé positif de + 0,7 million d'euros.
2. Une gestion des ressources humaines marquée par une croissance soutenue et une rotation élevée des effectifs, majoritairement composés d'agents contractuels
En 2025, l'Arcom comptait 362,7 ETPT, contre 345 ETPT à sa création en 2022, représentant une croissance notable de 5,0 % en trois ans. Plus de 90 % des collaborateurs ont un statut d'agents contractuels publics, dont environ 85 % en contrat à durée indéterminée (CDI) et 5 % en contrat à durée déterminée (CDD).
L'analyse de la gestion des ressources humaines met en évidence un risque quant à la rotation des effectifs. Avec des effectifs de 293 agents hors personnes ayant connu uniquement comme employeur l'Arcom, l'Hadopi ou le CSA (hors stages), la proportion de recrutements externes présente un taux de 12,6 % sur 18 mois entre le 1er janvier 2024 et le 1er juillet 2025, soit par extrapolation environ 8,4 % sur un an. Comme le soulignent les représentants du personnel, l'Autorité est confrontée à des difficultés pour attirer et fidéliser les agents dans un contexte d'élargissement de ses missions, notamment dans le domaine numérique.
II. UNE AUTORITÉ DOTÉE DE POUVOIRS TRÈS IMPORTANTS, DONT L'ÉQUILIBRE DE LA GOUVERNANCE ET L'ARTICULATION DES MISSIONS AVEC LES AUTRES ADMINISTRATIONS DOIVENT ENCORE ÊTRE AMÉLIORÉS
A. UNE AUTORITÉ DE RÉGULATION CONFRONTÉE À DES TENSIONS SECTORIELLES ACCRUES, DONT L'INDÉPENDANCE ET L'IMPARTIALITÉ POURRAIENT ÊTRE MIEUX GARANTIES
1. Une autorité administrative indépendante dont les décisions structurent l'organisation d'un secteur essentiel au plan économique et démocratique
L'Arcom a vu ses missions substantiellement étoffées ces dernières années, par 16 textes (lois, ordonnances, règlement européen), qui ont étendu sa compétence à de nouveaux acteurs du numérique, tels les services de médias audiovisuels à la demande et les plateformes de partage de contenus, et à de nouveaux types de piratage. Dernier texte majeur en date, la loi n° 2024-449 du 21 mai 2024 visant à sécuriser et à réguler l'espace numérique a adapté en droit national le règlement européen sur les services numériques (RSN) et désigné l'Arcom en qualité d'autorité nationale chargée de coordonner la régulation des plateformes en ligne.
Ainsi, l'Arcom a continué d'exercer les attributions historiques de l'Hadopi et du CSA, dont l'ampleur et la sensibilité n'ont pas diminué. Cependant, l'Autorité s'est également engagée dans la mise en oeuvre de ses nouvelles missions relatives à la régulation de la communication numérique.
2. Le rééquilibrage nécessaire d'une gouvernance qui accorde, en pratique, une place prépondérante aux personnalités issues du secteur public
La gouvernance de l'Arcom est composée d'un collège de neuf membres nommés par cinq autorités distinctes, pour une durée de six ans, non renouvelable. L'Autorité intervenant dans le champ d'une liberté publique fondamentale, le législateur a ainsi fixé de nombreuses règles pour garantir l'indépendance, la neutralité et l'impartialité des décisions : un principe de collégialité ; des exigences particulières quant à la composition du collège ; des règles statutaires très contraignantes pour tous les membres du collège. Par ailleurs, l'Arcom elle-même a fixé des règles déontologiques internes strictes pour les membres du collège et les collaborateurs.
Le rapporteur relève néanmoins un possible risque de déséquilibre au niveau de la gouvernance de l'Arcom, soit la composition des membres du collège, dont 7 membres actuels présentent un profil orienté secteur public, contre seulement 2 membres disposant d'expériences significatives dans le secteur privé. Il conviendrait de s'assurer d'un équilibre minimal lors des prochains renouvellements du collège.
B. UNE COOPÉRATION ÉTROITE AVEC LES AUTRES ADMINISTRATIONS À L'ÉCHELLE NATIONALE ET EUROPÉENNE, MAIS QUI POURRAIT ÊTRE ENCORE RATIONALISÉE ET FLUIDIFIÉE
1. L'Arcom s'est affirmée comme l'autorité de référence dans les domaines audiovisuel et numérique, assurant la coordination de nombreux services administratifs
La création de l'Arcom s'est notamment traduite par une compétence unifiée sur l'ensemble du champ des contenus audiovisuels et numériques, une coordination renforcée entre la gestion des fréquences audiovisuelles, le contrôle des contenus et la protection des droits d'auteur et des procédures rationalisées, avec un interlocuteur unique pour l'ensemble des obligations réglementaires.
Par ailleurs, les relations avec les autres autorités et administrations intervenant dans des domaines connexes, telles que l'Autorité de régulation des communications électroniques, des postes et de la distribution de la presse (Arcep), l'Autorité de la concurrence, la Commission nationale de l'informatique et des libertés (CNIL) ou encore la Direction générale de la concurrence, de la consommation et de la répression des fraudes (DGCCRF), se distinguent par une coopération fluide.
2. La multiplication des missions exercées par l'autorité crée un risque de dispersion de ses moyens, au détriment de sa mission centrale de lutte contre le piratage
L'extension des missions confiées à l'Arcom peut, à terme, induire une dispersion des moyens du régulateur, en l'absence de priorisation claire par le législateur. Dans ce contexte, la coopération avec les autres autorités et administrations pourrait bénéficier d'une mutualisation accrue des expertises entre services. Par ailleurs, le transfert de certaines compétences spécifiques pourrait être envisagé, notamment en matière de contentieux pour les incriminations prévues par la loi de 1881 sur la liberté de la presse (injure, diffamation, etc.).
Selon le bilan 2024 de l'Arcom sur la lutte contre le piratage, le manque à gagner lié à la consommation de contenus audiovisuels et sportifs par des protocoles illicites est estimé à 1,5 milliard d'euros, représentant 12 % du marché audiovisuel légal. Quant à l'impact pour les finances publiques, celui-ci est évalué à 420 millions d'euros. Au regard des enjeux économiques associés, le rapporteur appelle l'Arcom à redoubler d'efforts sur cette problématique, en cohérence avec la récente proposition de loi sénatoriale sur le sujet, permettant une automatisation du traitement sur le modèle du régulateur italien.
Manque à gagner lié à la
consommation illicite
de contenus audiovisuels et sportifs en
2023
(en milliards d'euros)
Source : Arcom, bilan 2024 sur la lutte contre le piratage. Données de l'Arcom et du Centre national du cinéma, analyse et estimations du cabinet PMP Strategy
III. UN EXERCICE DES MISSIONS QUI DOIT ÉVOLUER POUR MIEUX ACCOMPAGNER LES ACTEURS FACE AUX BOULEVERSEMENTS ÉCONOMIQUES ET TECHNOLOGIQUES
A. DANS LE DOMAINE AUDIOVISUEL, UN RÔLE ENCORE CENTRÉ SUR LE CONTRÔLE DES CONTENUS
1. La multiplication du nombre de saisines s'est traduite par une mobilisation accrue des moyens dédiés à leur traitement
Les nouvelles modalités de saisine par voie électronique ont entraîné une augmentation massive du nombre de saisines reçues par l'Arcom, atteignant 112 854 en 2024, contre 31 870 en 2023 et 48 200 en 2022. Trois actions principales ont permis d'augmenter le nombre de dossiers examinés tout en diminuant leur délai de traitement (de 110 à 90 jours) : le recrutement de deux ETP en 2024 (les effectifs dédiés augmentant de 7 ETPT en 2022 à 8,5 ETPT en 2024) ; l'amélioration des fonctionnalités du logiciel de traitement des saisines ; enfin, la rationalisation et l'allègement des procédures internes de validation.
À cet égard, l'Arcom admet que des saisines peuvent être « manifestement organisées » et politiquement dirigées. Pour autant, l'Arcom estime que l'encadrement légal des missions du régulateur et les contrôles qu'il opère en amont de ses décisions « écartent le risque d'instrumentalisation de son action ». À ce propos, la prévention de tels risques de sur-saisine ou d'instrumentalisation pourrait bénéficier d'une publicité accrue des statistiques relatives au traitement des saisines. Le rapporteur préconise que ces statistiques soient publiées dans le rapport annuel de l'Arcom pour améliorer la transparence de l'institution sur cette mission centrale pour l'équilibre du débat public.
2. Mission fondamentale du régulateur, le contrôle du respect du pluralisme dans les médias soulève des difficultés spécifiques
Par une décision du 13 février 2024, le Conseil d'État a retenu une interprétation renouvelée et élargie du pluralisme, exigeant de prendre en compte, pour les éditeurs de services, l'ensemble de leur programmation et l'ensemble des participants aux programmes diffusés. À la suite de cette décision, l'Autorité a retenu trois critères pour contrôler l'absence de déséquilibre manifeste et durable : la variété des sujets ou thématiques abordés à l'antenne ; la diversité des intervenants dans les programmes ; l'expression d'une pluralité de points de vue dans l'évocation des sujets abordés à l'antenne. Le rapporteur considère que ces nouvelles modalités de contrôle présentent une complexité certaine en matière d'application. De fait, le risque existe d'une augmentation supplémentaire du nombre de saisines, impliquant une mobilisation accrue pour les services de l'Arcom comme pour les éditeurs audiovisuels, avec un intérêt limité pour le public qui peut aujourd'hui librement choisir parmi une large gamme de chaînes selon ses affinités.
« La France se trouve (...) placée dans une position singulière, avec une réglementation particulièrement contraignante et sans équivalent dans le monde » (Roch-Olivier Maistre)1(*)
B. DANS LE DOMAINE NUMÉRIQUE, LE DÉFI DE LA RÉGULATION DES PLATEFORMES INTERNATIONALES
En l'état actuel de la régulation, il n'est pas aisé pour l'Arcom, de façon isolée et sans la contribution d'acteurs de terrain, d'identifier efficacement les plateformes internationales qui posent de réelles difficultés en termes de modération. Sur le plan européen, l'Arcom proposera d'élaborer une approche standardisée pour accélérer les échanges d'informations et faciliter l'identification des représentants légaux des plateformes non établies sur le territoire de l'Union.
C. FACE AUX ÉVOLUTIONS ÉCONOMIQUES ET TECHNOLOGIQUES, RENFORCER LA DÉFENSE DE LA SOUVERAINETÉ AUDIOVISUELLE ET NUMÉRIQUE
Face à la concurrence des offres délinéarisées et des plateformes internationales, l'exercice de la souveraineté audiovisuelle implique, d'une part, de préserver l'attractivité des réseaux hertziens et, d'autre part, de limiter les asymétries réglementaires qui pèsent sur les acteurs nationaux. Par ailleurs, l'Arcom s'assure que non seulement les acteurs nationaux mais aussi ceux qui sont établis à l'étranger contribuent au financement de la création française et européenne. À cet égard, le rapporteur souligne que les nombreuses auditions semblent témoigner d'une « bureaucratie » peut-être excessive, dont l'allègement ou la simplification pourrait permettre une optimisation du travail des agents ou le redéploiement vers des missions particulièrement importantes. En matière de souveraineté numérique, le rôle de l'Arcom s'exerce principalement à travers la mise en oeuvre du règlement européen sur les services numériques (RSN).
LISTE DES RECOMMANDATIONS
DU RAPPORTEUR SPÉCIAL
Recommandation n° 1. Définir une trajectoire de retour à l'équilibre du budget de l'Arcom pour 2027 (Arcom, DSAF).
Recommandation n° 2. Apurer les charges à payer au titre des agents mis à disposition de l'Arcom par le ministère de l'intérieur (Arcom, ministère de l'intérieur).
Recommandation n° 3. Poursuivre la rationalisation des dépenses de l'Arcom relatives aux fonctions supports, en collaboration avec les autres autorités et services administratifs rattachés au Premier ministre (Arcom, DSAF).
Recommandation n° 4. Compte tenu des évolutions des usages et des enjeux, prioriser les ressources sur la régulation du numérique et la lutte contre le piratage sportif (Arcom).
Recommandation n° 5. Garantir, dans le cadre de la désignation des membres du collège de l'Arcom, une représentation proportionnée de personnalités disposant d'une expérience professionnelle significative dans le secteur privé (Arcom).
Recommandation n° 6. Renforcer la mutualisation des expertises avec les autres autorités et administrations intervenant dans des domaines connexes (Arcom, Autorité de la concurrence, Arcep, CNIL, DGMIC, DGCCRF).
Recommandation n° 7. Assurer la publication exhaustive, dans le rapport annuel de l'Arcom, des statistiques sur les saisines concernant des contenus audiovisuels (Arcom).
Recommandation n° 8. Positionner davantage l'Arcom comme accompagnateur et conseil des acteurs régulés, notamment au regard des enjeux associés à leur niveau d'activité et d'emplois (Arcom).
I. UNE FUSION RÉUSSIE DU POINT DE VUE DE LA CONTINUITÉ DES MISSIONS, UNE GESTION BUDGÉTAIRE ET HUMAINE EN VOIE DE RATIONALISATION
A. LA CRÉATION DE L'ARCOM, PAR FUSION DU CSA ET DE L'HADOPI, S'EST DÉROULÉE DANS DES CONDITIONS RELATIVEMENT FLUIDES
1. La fusion du CSA et de l'HADOPI visait à répondre à l'évolution des défis de la régulation audiovisuelle et numérique
Créée par la loi n° 2021-1382 du 25 octobre 2021 relative à la régulation et à la protection de l'accès aux oeuvres culturelles à l'ère numérique, l'Arcom résulte de la fusion du Conseil supérieur de l'audiovisuel (CSA) et de la Haute Autorité pour la diffusion des oeuvres et la protection des droits sur internet (Hadopi).
Cette fusion visait à répondre à l'évolution des usages, accentuée par les périodes de confinement, en confiant à une autorité unique la régulation de la communication audiovisuelle et de la communication numérique. Comme le soulignait l'exposé des motifs du Gouvernement, « la dernière décennie a vu la montée en puissance des usages numériques qui se sont massifiés au sein de la population française (...) Phénomène émergent de la dernière décennie en tant que pratique de masse, les usages numériques sont ainsi devenus, en une décennie, majoritaires dans le quotidien des jeunes, qu'il s'agisse de l'écoute de musique en ligne, de la consultation quotidienne de vidéos en ligne, des réseaux sociaux ou encore des jeux vidéo. »
La création de l'Arcom poursuivait ainsi plusieurs objectifs2(*) :
- simplifier la régulation du secteur audiovisuel ;
- adapter l'action du régulateur à la place croissante des plateformes numériques ;
- renforcer les moyens de la puissance publique pour protéger les droits de propriété intellectuelle.
Selon les termes de Roch-Olivier Maistre, alors président du CSA, « il s'agi[ssait], avec cette fusion, de créer un régulateur intégré compétent sur toute la chaîne de création, depuis les obligations imposées aux diffuseurs jusqu'à la protection des droits d'auteur, du soutien à la création jusqu'à la lutte contre le piratage ».3(*)
Un paysage audiovisuel et numérique en transformation profonde
La création et la mise en place de l'Arcom se situent dans un contexte marqué d'une part, par une profonde transformation du paysage audiovisuel et numérique et d'autre part, par une intense activité législative tant européenne que nationale pour adapter la régulation à ce nouvel environnement.
Sous l'effet de la transition numérique, désormais amplifiée par le développement de l'intelligence artificielle, l'accès aux contenus audiovisuels connaît une évolution spectaculaire. Affirmation d'opérateurs transnationaux toujours plus puissants financièrement et technologiquement, démultiplication des modes de diffusion via Internet, métamorphose des usages soumis au bon vouloir des algorithmes, les bouleversements à l'oeuvre interrogent jusqu'au fonctionnement de nos sociétés. Surexposition aux écrans, surabondance des sollicitations instantanées, manipulation et désinformation, ingérences étrangères des « ingénieurs du chaos »4(*), déstabilisation du modèle de financement des médias traditionnels au profit des grands acteurs du numérique, « fatigue informationnelle », voire à présent « exode informationnel », les repères qui fondent notre espace médiatique et démocratique sont bousculés et questionnés.
Pour faire face à ce nouvel environnement, le législateur européen et national a multiplié ses interventions dans la période récente. Au niveau de l'Union européenne, la Commission européenne a posé un cadre juridique qui dessine un véritable modèle européen de régulation de la communication audiovisuelle et numérique : Directives « Services médias audiovisuels » et « Droit d'auteur » de 2018, règlements « DSA » et « DMA » sur les services numériques de 2023, règlement « EMFA » sur la liberté des médias et règlement sur l'intelligence artificielle de 2024. En parallèle, le législateur national a adopté pas moins d'une dizaine de lois, non seulement pour transposer les nouvelles normes européennes, mais plus globalement pour élargir le champ de compétence du régulateur, en particulier dans les domaines de la protection des mineurs, de la lutte contre les contenus illicites sur Internet ou encore de la lutte contre le piratage.
Ces évolutions ont incontestablement élargi les compétences et conforté l'autorité de l'Arcom. Elles ont rationnalisé et simplifié le paysage institutionnel en fusionnant le CSA et l'Hadopi. Elles ont également permis l'intégration des grandes plateformes de partage de contenus (telles que Netflix, Amazon Prime Video, Disney + ou Apple TV +) dans le champ de la régulation et du financement de la création française. Enfin, elles ont amorcé la régulation des grands acteurs du numérique en faisant de l'Arcom le correspondant naturel de la Commission européenne et de ses homologues européens pour assurer la mise en oeuvre du DSA.
Source : commission des finances d'après les réponses de M. Roch-Olivier Maistre au questionnaire du rapporteur
2. Un rapprochement préparé très en amont, retardé par la crise sanitaire
Le 5 décembre 2019, le ministre de la Culture, Franck Riester, présente en Conseil des ministres le projet de loi de réforme de l'audiovisuel, prévoyant notamment le rapprochement entre le CSA et l'Hadopi. Le mois suivant, le 13 janvier 2020, le CSA et l'Hadopi signent, en présence du ministre de la Culture, une convention instaurant une mission de préfiguration de la fusion des deux autorités.
La pandémie du Covid-19 interrompt le processus législatif qui reprend un an plus tard. Le 30 mars 2021, le CSA rend son avis sur le projet de loi. Le 8 avril 2021, une nouvelle version du projet de loi relatif à la régulation et à la protection de l'accès aux oeuvres culturelles à l'ère numérique est présentée en Conseil des ministres.
En septembre 2021, le Sénat et l'Assemblée nationale adoptent5(*) les conclusions de la commission mixte paritaire sur le projet de loi. Le 21 octobre 2021, saisi par une soixantaine de sénateurs, le Conseil constitutionnel valide la constitutionnalité du texte en sa quasi-totalité. Le 26 octobre 2021, la loi relative à la régulation et à la protection de l'accès aux oeuvres culturelles à l'ère numérique est publiée au Journal officiel, portant création de l'Arcom au 1er janvier 2022.
Ainsi que l'explique l'Arcom, « dix ans après sa création, adosser l'Hadopi, petite structure, à un acteur plus puissant comme le CSA avait du sens administrativement. Il y avait par ailleurs une cohérence à confier au même organisme le contrôle d'un bout de la chaîne à l'autre : la fixation des obligations de financement, le contrôle de ces obligations, le contrôle du respect du droit des auteurs, la protection des oeuvres et la lutte contre le piratage. »6(*)
3. Une intégration des services réalisée sans affecter la continuité des missions dévolues à la nouvelle autorité
L'Arcom, à sa création le 1er janvier 2022, a hérité de l'ensemble des missions des deux autorités fusionnées, le CSA et l'Hadopi, mais s'est également vu confier des nouvelles missions substantielles, portant en particulier sur la régulation des plateformes en ligne7(*) et des services de vidéo à la demande étrangers8(*), ainsi que sur de nouvelles modalités de lutte contre le piratage des contenus sportifs et culturels en ligne.
Afin de remplir de manière efficace ces nouvelles missions, l'Arcom s'est appuyée sur les personnels du CSA et de l'Hadopi, dont les champs d'intervention étaient distincts et dont seules certaines fonctions supports (ressources humaines, systèmes d'information, budget) se recouvraient, l'Hadopi se distinguant en outre par un ratio de fonctions support particulièrement bas.
En parallèle, l'organigramme a été refondu, en créant une direction des plateformes en ligne pour gérer les nouvelles compétences liées en particulier au règlement européen sur les services numériques (RSN)9(*) et une direction de la création pour, d'une part, contrôler le respect des obligations des acteurs audiovisuels (en particulier les services de vidéo à la demande par abonnement) en matière de financement de la production et, d'autre part, exercer l'ensemble des missions de lutte contre le piratage. Le champ d'action des seize délégations territoriales de l'autorité a par ailleurs été élargi à l'éducation aux médias et à l'information.
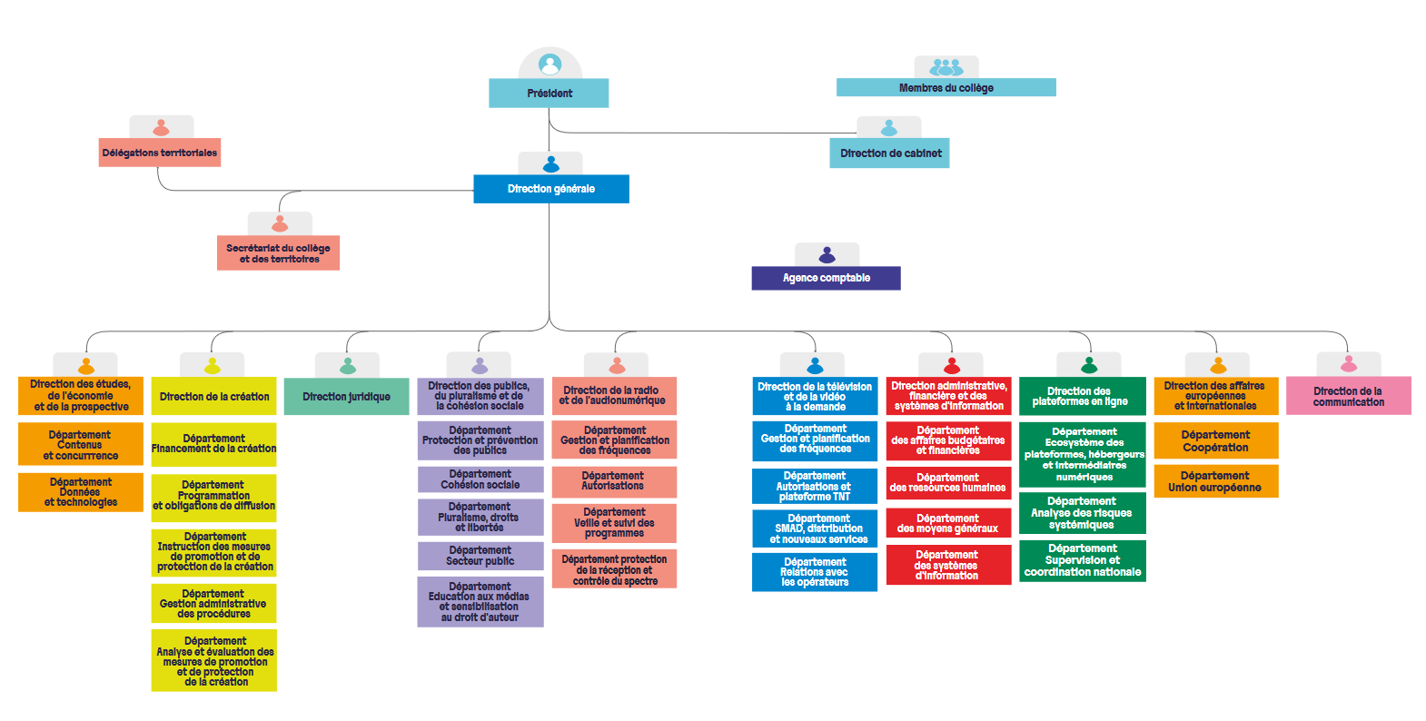
L'organisation de l'Arcom se compose ainsi de dix directions, dont cinq directions « métiers » et cinq direction « supports ».
Les directions métiers couvrent à la fois les différents types d'acteurs soumis à la régulation de l'Autorité (opérateurs de télévision et de radio, services de médias audiovisuels à la demande, plateformes numériques) et les branches de règles mises en oeuvre (financement et diffusion des oeuvres, pluralisme, régulation des contenus) :
- la direction de la création assure le respect, par les services de médias audiovisuels, de leurs obligations en matière de financement et de diffusion des oeuvres audiovisuelles et cinématographiques. Elle met en oeuvre les moyens effectifs de protection des contenus dématérialisés contre les usages illicites et favorise leur diffusion légale sur internet ;
- la direction des publics, du pluralisme et de la cohésion sociale veille au respect, par les éditeurs des règles et engagements en matière de pluralisme, de droits et libertés, de protection de l'enfance et des publics et de cohésion sociale ;
- la direction de la télévision et de la vidéo à la demande met en oeuvre les règles et procédures relatives à l'accès au marché des services de médias audiovisuels. Elle assure la planification des fréquences utilisées pour la diffusion de la télévision numérique terrestre (TNT). Elle encadre la procédure de mise en service d'une autorisation pour la TNT. La direction réalise également des études d'impact, suit l'évolution technologique dans le secteur de la diffusion et participe à la normalisation des matériels et techniques de diffusion. Elle est compétente en matière de services de médias audiovisuels à la demande (SMAD) et de distribution des services de télévision et des SMAD ;
- la direction de la radio et de l'audionumérique est chargée de la régulation des opérateurs de radio et du suivi du développement des contenus audio en ligne. Elle assure la planification des fréquences utilisées pour la diffusion de la radio, en mode numérique (DAB+) et analogique (FM). La direction encadre la procédure de mise en service d'une autorisation de radiodiffusion. Elle veille également au respect des obligations de diffusion des chansons et de l'exposition de la musique par les services de radio publics et privés ;
- la direction des plateformes en ligne est chargée de la régulation et de la supervision systémiques des opérateurs de plateformes en ligne, en particulier les réseaux sociaux et les moteurs de recherche, en matière de contenus illicites et préjudiciables. Elle a notamment pour missions l'élaboration des méthodes d'évaluation des moyens mis en oeuvre par les opérateurs de plateformes en ligne au titre, d'une part, de leurs dispositions légales et réglementaires et, d'autre part, des chartes et codes dont il revient à l'Arcom d'assurer un suivi.
En plus d'une direction administrative, financière et des systèmes d'information et d'une direction de la communication, les directions supports reflètent la technicité des missions de régulation de l'Arcom ainsi que leur dimension européenne et internationale :
- la direction juridique assure la sécurité juridique de l'ensemble de l'activité de l'Autorité. Elle est notamment chargée d'effectuer les études juridiques nécessaires tant à l'interprétation de la loi qu'à l'élaboration des décisions et avis rendus par l'Arcom. La direction procède également à l'expertise juridique des différentes analyses relatives à l'activité du régulateur. Elle est également chargée de la préparation de la défense de l'Arcom dans les dossiers contentieux, ainsi que du greffe des procédures de règlement de différends dont est saisie l'autorité ;
- la direction des études, de l'économie et de la prospective réalise les études et analyses nécessaires à la régulation de la communication audiovisuelle et numérique, notamment en matière d'innovations et de technologies numériques. Elle a notamment pour mission la réalisation des études d'impact économique, la préparation des avis à l'Autorité de la concurrence et à l'Arcep ou encore le suivi des marchés des droits de diffusion de contenus audiovisuels, cinématographiques et sportifs ;
- la direction des affaires européennes et internationales a pour missions de proposer et de mettre en oeuvre les actions européennes et internationales de l'Arcom. Elle assure notamment la participation de l'Arcom aux réseaux de régulateurs dont elle est membre, définit les positions et la stratégie d'influence de l'Arcom auprès de l'Union européenne, pilote les dossiers relatifs aux chaînes extra-européennes et au suivi de l'audiovisuel extérieur de la France.
Organigramme de l'Arcom
Source : Arcom, rapport d'activité 2024
Depuis 2022, les missions de l'Arcom ont connu de nombreuses évolutions, résultant d'une succession accélérée d'initiatives aux niveaux national et européen.
En premier lieu, plusieurs chantiers importants ont été menés pour moderniser la diffusion et la régulation de la radio et de la télévision. S'agissant de la radio, les cinq dernières années ont été dominées par le déploiement de la radio numérique, le DAB+ (Digital Audio Broadcasting), qui couvre à présent quelque 65 % de la population métropolitaine. La poursuite du déploiement du DAB+ est appelée de ses voeux par l'ensemble des acteurs de la radio, qu'il s'agisse des grands réseaux nationaux, des radios indépendantes ou des radios associatives, qui contribuent à la cohésion sociale dans les territoires. La modernisation de la télévision numérique terrestre (TNT) a été poursuivie en achevant la généralisation de la haute définition et en déployant l'ultra-haute définition pour les antennes de France 2 et France 3, dans la perspective des Jeux olympiques et paralympiques (JOP) 2024.
Un travail sur les « services d'intérêt général » a été engagé afin d'assurer aux chaines de la TNT et à leurs déclinaisons à la demande une visibilité appropriée sur les téléviseurs connectés, face aux plateformes payantes étrangères.
En parallèle, l'Autorité a porté une attention particulière au renforcement des obligations des éditeurs et à leur contrôle. Comme le souligne l'Arcom, « la TNT reste pour les Français un vecteur central d'accès aux contenus audiovisuels - au savoir, à la culture, à l'information, au divertissement -, avec un large choix d'offres gratuites diffusées à l'ensemble de la population. C'est le seul espace à être régulé de façon aussi aboutie, grâce à l'assignation aux éditeurs d'obligations de financement de la création, d'objectifs de cohésion sociale et de règles de pluralisme, en contrepartie de l'usage gratuit des fréquences »10(*).
Les nouvelles conventions conclues avec les chaînes de télévision traduisent également l'attention accordée à la place des femmes sur les antennes, à la visibilité du handicap, à l'accessibilité des programmes, tout en intégrant pour la première fois des engagements en matière de transition écologique et d'éducation aux médias.
Enfin, les procédures de contrôle des obligations ont été renforcées en facilitant le dépôt des signalements par le grand public, avec plus de 100 000 saisines sur des programmes en 2024 (entre 30 et 50 000 les deux années précédentes), et en réduisant les délais de traitement.
Un autre développement majeur des missions de l'Arcom par rapport à celles, préexistantes, du CSA, résulte de la révision en 2018 de la directive Services de médias audiovisuels (SMA)11(*), dont la transposition a permis d'étendre aux plateformes Netflix, Amazon Prime Vidéo et autres Disney + les obligations de financement et d'exposition de la création européenne et francophone, sous le contrôle de l'Arcom, réduisant ainsi les asymétries réglementaires dont pouvaient souffrir les acteurs nationaux, tout en assurant au tissu productif français un volume de commande croissant.
En deuxième lieu, s'agissant des plateformes numériques, le règlement européen sur les services numériques (RSN), entré en pleine application le 17 février 2024, vise à garantir un environnement en ligne de confiance, fiable et protecteur des droits fondamentaux. Il impose un nouveau régime de responsabilité à tous les acteurs fournissant des services numériques dans l'Union européenne, dont les plateformes en ligne, et se traduit par des obligations renforcées en matière de transparence et de lutte contre les contenus illicites et préjudiciables.
La loi du 21 mai 2024 visant à sécuriser et à réguler l'espace numérique a adapté en droit national le RSN et désigné l'Arcom coordinateur pour les services numériques (CSN), chargé de superviser l'exécution du RSN sur son territoire aux côtés de la Commission nationale de l'informatique et des libertés (CNIL) et la direction générale de la concurrence, de la consommation et de la répression des fraudes (DGCCRF). À ce titre, selon le principe du pays d'origine, l'Arcom veille au respect de leurs obligations par l'ensemble des fournisseurs de services en ligne établis en France12(*). À l'échelle européenne, l'Arcom coopère avec l'ensemble des coordinateurs ainsi que la Commission européenne au sein du Comité européen des services numériques. Les CSN assistent la Commission dans sa supervision des très grandes plateformes et très grands moteurs de recherche, pour lesquels le RSN prévoit un régime spécifique renforcé d'obligations. À ce titre, l'Arcom participe aux enquêtes ouvertes par la Commission. L'Arcom est enfin chargée de désigner, sur le territoire français, les signaleurs de confiance, qui sont des maillons essentiels au fonctionnement du DSA. La France est d'ailleurs l'État membre qui en a désigné le plus grand nombre13(*).
En dernier lieu, s'agissant de la prise en compte de l'évolution des pratiques de piratage, la loi relative à la régulation et à la protection de l'accès aux oeuvres culturelles à l'ère numérique qui a porté création de l'Arcom a par ailleurs significativement renforcé les compétences de l'autorité publique en matière de lutte contre le piratage. Deux nouveaux dispositifs ont été mis en place pour permettre à l'Autorité de lutter directement contre les services qui organisent le piratage d'oeuvres culturelles et de contenus sportifs14(*). L'Arcom peut désormais intervenir, à l'issue d'une première décision du juge en matière de lutte contre le piratage culturel ou sportif, pour empêcher l'accès aux services qui la contournent, quelle que soit la technologie utilisée.
Les limites de la procédure de réponse graduée précédemment mise en oeuvre par l'Hadopi en matière de lutte contre le piratage
La procédure de réponse graduée consistait en une procédure pré-pénale organisée en deux phases :
- dans un premier temps, l'envoi d'avertissements successifs aux abonnés à internet dont la connexion avait été utilisée pour partager des oeuvres protégées ;
- dans un second temps, en cas d'échec de ces avertissements successifs, la transmission du dossier de l'abonné au Parquet.
Cette procédure ne permettait pas de s'attaquer aux sources du piratage culturel et ne traitait pas le cas du piratage de manifestations sportives.
Elle était par ailleurs circonscrite à une certaine technologie de piratage (le pair à pair) et n'était donc pas adaptée à l'usage d'autres technologies (téléchargement direct, IPTV).
Source : commission des finances, d'après les réponses de l'Arcom au questionnaire général du rapporteur
Selon l'expression de l'un des principaux acteurs audiovisuels français, auditionné par le rapporteur, la création de l'Arcom et les nouvelles prérogatives qui lui ont été confiées ont représenté « une certaine révolution dans la lutte contre le piratage », qui a été « véritablement institutionnalisée grâce à la fusion entre le CSA et l'Hadopi et la mise en oeuvre dans le même temps d'un nouveau cadre législatif pour faire monter en puissance les leviers de régulation ».
B. UNE RATIONALISATION DE LA GESTION BUDGÉTAIRE ET HUMAINE À POURSUIVRE, DANS UN CONTEXTE DE CROISSANCE DE L'ACTIVITÉ QUI SOULÈVE UN RISQUE DE DISPERSION ET DE TENSION SUR LES MOYENS
Dotée d'un budget de 51,2 millions d'euros15(*) et d'un plafond d'emplois de 379 équivalents temps plein travaillés (ETPT)16(*) pour 2025, l'Arcom représente aujourd'hui l'une des principales autorités administratives/publiques indépendantes (AAI/API) en termes de moyens.
Ainsi, elle constitue la troisième autorité publique indépendante dotée de la personnalité morale en plafond d'emplois, après l'Autorité des marchés financiers (AMF) et la Haute Autorité de santé (HAS)17(*). En effectifs, l'Arcom comptait 363 ETPT en 202518(*).
1. Un déficit cumulé de 5 millions d'euros imputable aux opérations exceptionnelles associées à la rationalisation de l'occupation immobilière
Les années 2022 et 2024 ont été marquées par deux opérations exceptionnelles, d'une part la création et l'installation de l'Arcom, d'autre part le déménagement de la nouvelle implantation du siège de l'Autorité dans le 12ème arrondissement de Paris.
Hors opérations exceptionnelles, sur la période 2022-2024, les recettes de l'Arcom sont en hausse de 6 % et ses dépenses de 5 % (pour une inflation sur la période de 12,7 %).
Le résultat patrimonial (différence entre les produits et les charges) de l'Arcom affiche un déficit pour les exercices 2022, 2023 et 2024, respectivement de 1,7 million d'euros, 0,8 million d'euros et 2,5 millions d'euros. Sur la période 2022-2024, le déficit cumulé atteint ainsi 5 millions d'euros, soit 1,7 million d'euros en moyenne annuelle. Ces montants s'expliquent notamment par les opérations exceptionnelles de travaux réalisées en 2022 et en 2024, dans le cadre du regroupement des services du CSA et de l'Hadopi sur un même site, au siège historique du CSA (Tour Mirabeau, Paris 15ème), puis du déménagement de l'Autorité sur un nouveau site présentant une surface optimisée (Bâtiment DAUM'N, Paris 12ème).
a) Des produits constitués pour la quasi intégralité par la subvention budgétaire de l'Etat
La hausse des produits est liée à la hausse de la subvention de l'Etat qui constitue 99 % des recettes encaissables de l'Arcom et finance à la fois ses dépenses de personnel et de fonctionnement, mais aussi son investissement.
Le montant de subvention adopté en loi de finances initiale (LFI) pour 2022 par le Parlement était de 46,6 millions d'euros. Celui-ci était en progression de plus de 1 million d'euros par rapport aux subventions respectives du CSA (38,3 millions d'euros), et de l'Hadopi (8,3 millions d'euros) en 2021. Cette progression intégrait notamment :
- 500 000 euros au titre du relèvement du plafond d'emplois de 6 équivalents temps plein (ETP) accordé au CSA en LFI 2020 pour faire face aux nouvelles obligations en matière de lutte contre la manipulation de l'information, contre les contenus haineux sur internet et à celles issues de la transposition de la directive « services de médias audiovisuels » (SMA) ;
- 380 000 euros pour la rémunération des deux membres supplémentaires du collège, désormais composé de neuf membres.
Néanmoins, en gestion 2022, la subvention versée à l'Arcom s'est finalement établie à 46,4 millions d'euros (en retrait de 178 000 euros par rapport aux crédits ouverts en LFI 2022).
Le montant de la subvention de l'Arcom adopté en LFI 2023 par le Parlement était de 48,8 millions d'euros, soit une augmentation de près de 5 % par rapport à la subvention attribuée en LFI 2022. L'augmentation était principalement liée à la progression du plafond d'emplois de 15 équivalents temps plein (ETP) pour répondre à la mise en oeuvre des nouvelles missions confiées par la loi et le règlement européen sur les services numériques.
Cette évolution de la subvention devait permettre également de compenser partiellement l'impact sur la masse salariale de l'augmentation du point d'indice de la fonction publique intervenue au 1er juillet 2022.
Postérieurement à l'adoption de la LFI 2023, la subvention de l'Arcom a fait l'objet d'une mise en réserve de 1,4 million d'euros. Toutefois, l'Autorité a ensuite bénéficié d'une levée partielle de cette mise en réserve, portant la subvention de l'Arcom à 47,9 millions d'euros.
En LFI 2024, la subvention était en hausse de plus de 4 % par rapport à la subvention attribuée en LFI 2023, soit un montant de 50,9 millions d'euros. L'augmentation était notamment liée à une nouvelle progression du plafond d'emplois de 10 ETP accordée dans la continuité des 15 ETP obtenus en 2023. La hausse de la subvention devait aussi permettre de compenser partiellement l'impact sur la masse salariale de l'augmentation du point d'indice de la fonction publique intervenue au 1er juillet 2022 et au 1er juillet 2023.
Toutefois, une annulation de crédits de 1,6 million d'euros a ensuite été appliquée sur la subvention de l'Arcom19(*). Enfin, une subvention exceptionnelle de 2 millions d'euros a été accordée pour faire face à une partie de coûts de l'opération de déménagement de son siège dans le 12ème arrondissement de Paris.
Pour 2025, le montant de la subvention inscrit au budget initial pour 2025 de l'Arcom correspond au montant notifié par les services du Premier ministre fin 2024, soit 50,9 millions d'euros, montant stable par rapport à l'exercice 2024 alors que la subvention devait progresser de près de 0,9 million d'euros selon la trajectoire inscrite dans la loi de programmation des finances publiques (LPFP) pour 2023-2027 et de 0,6 million d'euros supplémentaires demandés par l'Arcom pour financer la part employeur de la protection sociale complémentaire obligatoire au 1er janvier 2025 et le maintien de rémunération de deux membres du collège, inéluctable en vertu de l'article 5 de la loi de 1986.
Finalement, le montant de subvention voté en LFI 2025 en février dernier est en baisse de plus de 1 million d'euros par rapport à 2024, à 49,9 millions d'euros. Par ailleurs, une nouvelle baisse de la subvention de l'État de 495 000 euros a été notifiée à l'Arcom suite à la parution du décret n° 2025-374 du 25 avril 2025 portant annulation de crédits.
b) Des charges dédiées majoritairement aux dépenses de personnel et aux dépenses immobilières
Les charges décaissables progressent de 5 % entre 2022 et 2024 (période durant laquelle l'inflation a été de 12,7 %), hors opérations exceptionnelles. L'augmentation concerne principalement les dépenses de personnel avec une hausse de 12 % entre 2022 et 2024.
En effet, selon l'Arcom l'intervention de l'autorité auprès des plateformes, réseaux sociaux et sites de partages de vidéos ou auprès de nouveaux ayants droit « élargit considérablement le nombre d'acteurs entrant dans le champ de sa régulation, tandis que les modalités d'intervention se diversifient aussi »20(*). Ce changement d'échelle mais également de nature de la régulation nécessite des moyens budgétaires et humains supplémentaires.
C'est dans ce contexte que le Parlement a accordé à l'Arcom, en LFI 2023, une hausse de son plafond d'emplois de 15 ETP, puis, en LFI pour 2024, une nouvelle progression de son plafond d'emplois de 10 ETP, le portant au total à 380 équivalents temps plein travaillé (ETPT).
D'après l'Arcom, les recrutements de « profils experts (en matière de traitement de la donnée de masse, de connaissance des algorithmes et des modalités de fonctionnement techniques des plateformes, notamment) »21(*) expliquent l'augmentation des dépenses de personnel (salaires et charges, taxe sur les salaires, dépenses d'action sociale).
S'agissant de l'enveloppe de fonctionnement, les dépenses restent maîtrisées avec une hausse de 1 % sur les trois dernières années. Cette enveloppe représente environ 30 % du budget de l'Arcom et est principalement constituée des dépenses immobilières (loyers et charges du siège à Paris et des Arcom locales de métropole et d'outre-mer ainsi que les travaux et les services aux bâtiments). En 2025, ces dépenses devraient être en baisse par rapport à 2024 grâce notamment à la négociation du nouveau bail de l'Arcom au sein de l'immeuble « le DAUM N » situé dans le 12ème arrondissement, qui a pris effet le 1er janvier 2025.
Par ailleurs, l'Autorité mène depuis plusieurs années une rationalisation de sa politique d'achat se traduisant par des efforts d'économie et par un recours de plus en plus large aux marchés mutualisés mis en place par les services du Premier ministre ou encore par la direction des achats de l'État (DAE), avec notamment un taux de rattachement de 65 % en 2024.
Enfin, l'Arcom indique « veille[r] à l'optimisation de son organisation et de ses procédures internes afin d'être en mesure de faire face à toutes ses nouvelles missions, qui accroissent invariablement la charge de travail de ses équipes »22(*), et maintient un haut niveau d'investissement informatique pour la sécurisation et la modernisation des outils existants et la mise en place de nouveaux systèmes d'information.
Détail des dépenses de l'Arcom en prévision et en exécution sur la période 2022-2025
(en millions d'euros et en pourcentage)
Source : réponses de l'Arcom au questionnaire général du rapporteur
Décomposition des dépenses de
fonctionnement de l'Arcom en exécution
sur la période
2022-2024
(en millions d'euros)
Source : réponses de l'Arcom au questionnaire général du rapporteur
L'enveloppe de fonctionnement est principalement constituée des dépenses immobilières (loyers et charges du siège à Paris et des Arcom locales de métropole et d'outre-mer ainsi que les travaux et les services aux bâtiments), qui représentent près de la moitié des crédits de fonctionnement, pour 7,85 millions d'euros en 2024 (hors opérations exceptionnelles), des dépenses d'études réalisées par la direction des études, de l'économie et de la prospective, la direction des publics, du pluralisme et de la cohésion sociale et la direction de la création, des dépenses de maintenance informatique et des dépenses relatives aux ressources humaines (formations, remboursement des personnels mis à disposition dans les Arcom locales).
Ces dépenses augmentent de près de 3 %, de 12,75 millions d'euros en 2022 à 13,13 millions d'euros en 2024 (hors opérations exceptionnelles), notamment en raison d'une hausse des dépenses immobilières due à l'indexation des loyers, en grande partie corrélée au haut niveau d'inflation et à la forte progression de l'indice des loyers des activités tertiaires de 6,5 % en 2023 et de 5 % en 2024 (et après 5,1 % en 2022).
En outre, les dépenses de maintenance informatique se maintiennent à un niveau élevé, à environ 2 millions d'euros par an, afin de maintenir l'ensemble des systèmes d'information en condition opérationnelle, s'acquitter des coûts de licences et mettre en place les cadres contractuels de maintenance évolutive nécessaires à l'adaptation permanente de ces outils informatiques.
S'agissant des dépenses d'études, elles sont en progression, de 2,33 millions d'euros en 2022 à 2,75 millions d'euros en 2024, en lien avec les nouvelles missions confiées à l'Arcom, notamment pour intervenir auprès des plateformes, réseaux sociaux et sites de partages de vidéos ou auprès de nouveaux ayants droit.
Enfin, les dépenses relatives aux ressources humaines, composées essentiellement des dépenses de formation et des prestations extérieures23(*), diminuent facialement de 680 000 euros entre 2022 et 2024. En effet, depuis 2023, les dépenses relatives au remboursement des rémunérations des personnels mis à la disposition des Arcom locales (assistants) par le ministère de l'intérieur fait l'objet d'une provision (dépenses non décaissables) et non plus d'une charge. Si on déduit cette dépense des charges 2022, les dépenses liées aux ressources humaines progressent de plus de 6 %.
Au 31 décembre 2024, les effectifs physiques mis à disposition de l'Arcom dans ses délégations territoriales par le ministère de l'intérieur représentaient 13 agents. D'après le rapport d'activité 2024 de l'Arcom24(*), cette mise à disposition représente un montant de charges à payer de 915 000 euros, en amélioration par rapport au 1er janvier 2024, date à laquelle il s'élevait à 2,888 millions d'euros. En l'absence de transmission d'un état détaillé par le ministère de l'intérieur, l'Arcom a comptabilisé une provision pour charges estimée au coût historique pour un montant de 0,697 million d'euros (pour mémoire, la provision pour l'exercice 2023 était de 0,682 million d'euros).
De fait, afin de régulariser la prise en charge des agents concernés, dans une logique de transparence budgétaire, le rapporteur appelle à procéder à l'apurement des charges à payer au titre des agents mis à disposition de l'Arcom par le ministère de l'intérieur.
Recommandation n° 2. Apurer les charges à payer au titre des agents mis à disposition de l'Arcom par le ministère de l'intérieur (Arcom, ministère de l'intérieur).
c) Un classement des dépenses par destination faisant apparaître une part importante des dépenses consacrées aux fonctions de pilotage et de support, représentant un tiers du budget de l'Autorité
Dès sa création, l'Arcom s'est dotée d'un cadre de présentation de ses dépenses traduisant budgétairement ses grandes missions statutaires. Les trois enveloppes traditionnelles de dépenses de personnel, de fonctionnement et d'investissement sont ainsi ventilées sur cinq destinations budgétaires affichant la finalité de la dépense et la masse budgétaire qui lui est associée.
Décomposition des dépenses de
l'Arcom par destination budgétaire
(hors dotations aux amortissements
et provisions)
(en millions d'euros)
|
2022 |
2023 |
2024 |
2025 |
|
|
Autoriser et conventionner les opérateurs audiovisuels |
12,81 |
13,17 |
12,72 |
14,41 |
|
dont dépenses de personnel |
9,57 |
10,22 |
10,23 |
11,23 |
|
Protéger les publics, le pluralisme et la cohésion sociale |
6,43 |
6,02 |
6,58 |
6,65 |
|
dont dépenses de personnel |
4,71 |
4,93 |
5,72 |
5,45 |
|
Protéger la création à l'ère numérique |
6,04 |
6,35 |
6,96 |
7,28 |
|
dont dépenses de personnel |
4,71 |
5,07 |
5,22 |
5,79 |
|
Observer, coopérer et informer |
6,04 |
6,65 |
7,57 |
7,75 |
|
dont dépenses de personnel |
4,47 |
4,84 |
5,28 |
5,11 |
|
Piloter l'Autorité et assurer les fonctions support |
17,59 |
15,74 |
19,30 |
16,48 |
|
dont dépenses de personnel |
5,55 |
5,78 |
5,94 |
7,11 |
|
Total |
48,91 |
47,92 |
53,13 |
52,57 |
Note : les données pour les années 2022 à 2024 correspondent à celles du compte financier (exécution). Les données pour l'année 2025 correspondent à celles du budget initial (prévision).
Source : commission des finances, d'après les réponses de l'Arcom au questionnaire général du rapporteur
Décomposition des effectifs de l'Arcom par destination budgétaire en 2024
(en équivalents temps plein travaillé)
Source : commission des finances, d'après les réponses de l'Arcom au questionnaire général du rapporteur
La destination « Autoriser et conventionner les opérateurs audiovisuels », la deuxième plus importante en montant (14,41 millions d'euros en 2025) et la première en effectifs (103,81 ETPT en 2024), regroupe l'ensemble des procédures préalables à l'exercice de leur activité par les opérateurs audiovisuels. Elle correspond en particulier à la mission d'allocation et de contrôle des fréquences pour la télévision et la radio (TNT, FM, DAB +).
Les dépenses rattachées à la direction de la télévision et de la vidéo à la demande (DTVAD), à la direction de la radio et de l'audio numérique (DRAN) et aux comités techniques de l'audiovisuel (CTA) constituent l'essentiel des crédits alloués à cette destination. Les dépenses de fonctionnement et d'investissement sont essentiellement destinées aux travaux de planification des fréquences.
En 2023, la hausse observée pour cette destination provient principalement des dépenses de personnel, affectées par les mesures dites de fonction publique, en faveur de la rémunération des agents, notamment la hausse de la valeur du point de la fonction publique. En 2024, la baisse provient principalement des dépenses de fonctionnement et d'investissement, les dépenses de personnel étant proches du niveau atteint en 2023. La baisse constatée sur les dépenses de fonctionnement concerne principalement les travaux de planification des fréquences notamment dans le cadre des opérations de lancement du DAB+ pour la DRAN.
La destination « Protéger les publics, le pluralisme et la cohésion sociale » (6,65 millions d'euros en 2025 et 69,48 ETPT en 2024) rassemble les missions de contrôle des obligations qualitatives des éditeurs25(*) et les missions relatives à la lutte contre les contenus illicites ou préjudiciables sur les plateformes en ligne26(*).
Ces lignes budgétaires relèvent principalement de la direction des publics, du pluralisme et de la cohésion sociale (DPPCS) et de la direction des plateformes en ligne (DPL), dont la masse salariale progresse en lien avec le renforcement de ses équipes. Outre des dépenses récurrentes, notamment d'indexation et de mise à disposition des programmes, la DPPCS fait réaliser des études qualitatives sur l'influence des messages relatif à l'hygiène de vie et des communications commerciales sur les enfants, les adolescents et leurs parents, ou encore sur l'influence des messages relatifs au climat diffusés par les opérateurs audiovisuels. Par ailleurs, une partie du budget alloué au département des systèmes d'information (DSI) est consacrée au déploiement de logiciels dédiés aux missions se rattachant à cette destination (pluralisme, gestion des saisines).
La destination « Protéger la création à l'ère numérique » (7,28 millions d'euros en 2025 et 61,48 ETPT en 2024) correspond aux missions de contrôle, d'étude, d'avis et de recommandation portant sur les questions de protection et de promotion de la création.
Cette destination est constituée à titre principal par les dépenses rattachées à la direction de la création (DICREA) et intègre celle du département de « veille et suivi des programmes » de la DRAN. Les dépenses de fonctionnement et d'investissement sont principalement celles relatives à la mise en oeuvre de la procédure de la réponse graduée, à la mise en place de systèmes automatisés de gestion des blocages de sites illicites de retransmission sportive, ainsi que des dépenses relatives aux obligations de diffusion d'oeuvres musicales (quotas de chansons francophones) des services radio. En outre, avec le renforcement des missions de l'Arcom en matière de protection des droits d'auteur et des droits voisins et de lutte contre le piratage, cette dernière doit se doter d'outils informatiques performants.
La destination « Observer, coopérer et informer » (7,75 millions d'euros en 2025 et 63,66 ETPT en 2024) recouvre les missions d'étude, d'avis et de conseil sur les questions économiques, l'activité européenne et internationale ainsi que les activités d'information et de communication, en particulier vers le grand public. Les dépenses qui lui sont rattachées sont celles de la direction des affaires européennes et internationales (DAEI), de la direction des études, de l'économie et de la prospective (DEEP) et de la direction de la communication (DIRCOM).
Le niveau de dépenses de la DIRCOM est relativement stable et essentiellement constitué des dépenses relatives aux conférences de presse et auditions organisées avec les directions métiers de l'Autorité et des rencontres avec les institutionnels et acteurs du secteur de l'audiovisuel. S'agissant de la DEEP, les dépenses d'études augmentent en 2024. Plusieurs études majeures démarrées en 2023 se sont achevées en 2024 : une étude sur l'empreinte environnementale des usages audiovisuels en France, en lien avec l'Arcep et l'Agence de l'environnement et de la maîtrise de l'énergie (ADEME), une étude portant sur l'évolution du marché de la communication et son impact sur le financement des médias par la publicité, en lien avec la Direction générale des médias et des industries culturelles (DGMIC) du ministère de la culture, et une étude concernant les Français et l'information. Par ailleurs, la DEEP a lancé une consultation afin d'aider l'Arcom à concevoir son plan de transformation par la donnée et par l'intelligence artificielle. Des données et une étude dans le cadre de la mission d'observation de l'utilisation licite et illicite de oeuvres et objets protégés par les droits d'auteur sur internet ont également été acquises, en particulier dans le cadre des Jeux Olympiques et Paralympiques 2024.
Enfin, la destination « Piloter l'Autorité et assurer les fonctions support » (16,48 millions d'euros en 2025 et 63,98 ETPT en 2024) regroupe l'ensemble des dépenses liées aux fonctions « support » de l'activité ainsi qu'au pilotage général de l'Arcom. Elle est principalement constituée des dépenses rattachées à la direction administrative, financière et des systèmes d'information (DAFSI) et à l'agence comptable (AC).
Cette destination représente environ un tiers du budget et un sixième des effectifs de l'Arcom et inclut notamment l'ensemble des dépenses de loyer et charges du siège et des comités techniques de l'audiovisuel, la gestion logistique, les dépenses de formation et d'action sociale, ou encore la maintenance générale de l'infrastructure informatique27(*).
Le niveau de dépenses de fonctionnement atteint en 2024 est lié à l'opération exceptionnelle d'aménagement de la nouvelle implantation du siège parisien de l'Arcom dans le 12ème arrondissement de Paris.
S'agissant des conséquences budgétaires du rapprochement entre le CSA et l'Hadopi, l'Arcom indique que la fusion « a avant tout permis de générer des synergies entre les équipes en mutualisant des expertises (par exemple sur les technologies et les protocoles réseaux), en particulier au regard des nouvelles missions assignées par la loi à l'Arcom (régulation des plateformes en ligne, nouvelles modalités de lutte contre le piratage) »28(*).
Par ailleurs, l'intégration des services des deux autorités a permis l'économie de 4 ETPT en fonctions support, « étant noté toutefois que l'Hadopi se distinguait par un taux particulièrement faible de fonctions supports en proportion de son effectif global, lui-même largement minoritaire dans le nouvel ensemble »29(*).
d) Un déficit cumulé de 5 millions d'euros résultant des opérations exceptionnelles associées au regroupement puis au déménagement des services
Le résultat patrimonial de l'Arcom présente un déficit pour les exercices 2022, 2023 et 2024, respectivement de 1,7 million d'euros, 0,8 million d'euros et 2,5 millions d'euros, soit un déficit cumulé de 5 millions d'euros (1,7 million d'euros en moyenne annuelle).
Comme le soulignent les services de l'Arcom, pour apprécier le caractère éventuellement structurel des déficits patrimoniaux observés, il est nécessaire de « retraiter en dépenses et en recettes les opérations exceptionnelles de travaux réalisées en 2022 et en 2024, ces dernières ayant été financées respectivement en totalité ou pour moitié par les réserves dont bénéficiait l'Arcom à sa création »30(*).
Ainsi, pour 2022, l'opération de regroupement des équipes sur un même lieu, sans prise à bail supplémentaire, a nécessité une enveloppe exceptionnelle de réaménagement des étages au sein de la Tour Mirabeau (siège historique du CSA, Paris 15ème) de près de 2 millions d'euros.
Cette opération a été financée par « prélèvement au fonds de roulement de l'Arcom, l'Hadopi et le CSA disposant de quelques réserves issues des exercices antérieurs »31(*). Par ailleurs, le bail relatif aux anciens locaux de l'Hadopi (Paris 14ème) a dû être maintenu jusqu'à la fin du premier semestre 2022.
Pour 2024, l'opération de déménagement du siège de l'Arcom dans un nouveau site (Paris 12ème) s'est traduite par une dépense exceptionnelle de 3,85 millions d'euros (3,4 millions d'euros en charges et 0,45 million d'euros en investissement) et par une subvention exceptionnelle complémentaire de l'État de 2 millions d'euros, permettant de compléter les prélèvements de réserves.
Après retraitement de ces opérations exceptionnelles, le déficit cumulé sur les trois exercices 2022-2023-2024 atteint près de 1,7 million d'euros, soit 0,56 million d'euros en moyenne annuelle.
Décomposition du budget de l'Arcom en
exécution
sur la période 2022-2024
(en euros)
Source : réponses de l'Arcom au questionnaire complémentaire du rapporteur
Par ailleurs, l'analyse de la gestion budgétaire et comptable de l'Arcom peut être affinée en considérant uniquement les opérations ayant un impact sur la trésorerie, soit les recettes encaissables et les dépenses décaissables (hors dotations aux amortissements et provisions et reprises).
En excluant les opérations n'ayant pas d'impact sur la trésorerie ainsi que les opérations exceptionnelles, le résultat budgétaire de l'Autorité affiche un déficit de - 55 000 euros en 2022, mais un excédent de + 263 000 euros en 2023 et de + 461 000 euros en 2024, soit un solde cumulé positif de + 0,7 million d'euros.
Décomposition du budget de l'Arcom en exécution, hors opérations n'ayant pas d'impact sur la trésorerie et opérations exceptionnelles, sur la période 2022-2024
(en euros)
Source : réponses de l'Arcom au questionnaire complémentaire du rapporteur
De surcroît, les services de l'Arcom relèvent que, dans le cadre de la trajectoire budgétaire pluriannuelle notifiée à l'Autorité au titre de la loi de programmation des finances publiques de 2023 à 2027, la progression de la subvention versée à l'Arcom était « de nature à assurer le financement complet des dépenses de personnel, de fonctionnement et d'investissement et leur progression maitrisée jusqu'en 2027 dans un contexte d'extension et d'accroissement constant des missions »32(*).
Or, si la trajectoire budgétaire pluriannuelle a été respectée en 2023 et en 2024, elle a été remise en cause à partir de 2025 avec une diminution de 1 million d'euros par rapport à 2024 votée en loi de finances initiale pour 202533(*).
Enfin, il convient de préciser que l'Arcom n'est pas habilitée à recourir à l'emprunt et n'a donc aucune dette bancaire.
Compte tenu de l'absence de nouvelles opérations exceptionnelles prévues sur les prochaines années, il importe d'assurer que le budget de l'Arcom soit durablement équilibré.
Recommandation n° 1. Définir une trajectoire de retour à l'équilibre du budget de l'Arcom pour 2027 (Arcom, DSAF).
Évolution du budget de l'Arcom en prévision et en exécution sur la période 2022-2025
(en millions d'euros et en pourcentage)
Source : réponses de l'Arcom au questionnaire général du rapporteur
2. Une gestion des ressources humaines marquée par une croissance soutenue et une rotation élevée des effectifs, majoritairement composés d'agents contractuels
Évolution des effectifs de l'Arcom sur la période 2022-2025
(en ETPT et en pourcentage)
Source : réponses de l'Arcom au questionnaire du rapporteur
En 2025, l'Arcom comptait 362,7 ETPT, contre 345 ETPT à sa création en 2022, représentant une croissance notable de 5,0 % en trois ans. Cette évolution, qui procède essentiellement de la hausse des effectifs enregistrée entre 2023 et 2024, de 346,4 ETPT à 363,4 ETPT, résulte notamment de l'augmentation du nombre d'agents de catégorie A +, de 223,5 ETPT en 2022 à 250,5 ETPT en 2025 (+ 12,1 %).
Suivant la décomposition des effectifs de l'Arcom, plus de 90 % des collaborateurs ont un statut d'agents contractuels publics, dont environ 85 % en contrat à durée indéterminée (CDI) et 5 % en contrat à durée déterminée (CDD).
Comme le précisent les services de l'Arcom, l'Autorité ne dispose pas de corps de fonctionnaires : l'ensemble de ses agents sont donc recrutés sur contrat, y compris les agents titulaires, accueillis en détachement sur contrat. L'ensemble des collaborateurs sont ainsi régis sur la base d'un socle commun en matière de carrière et de rémunération, le règlement de gestion.
De fait, la possibilité d'employer des personnels non titulaires permet de recruter des profils aux compétences diverses et parfois spécifiques, rares sur le marché du travail et a fortiori dans la fonction publique, comme certains domaines de l'ingénierie (fréquenciers, data scientists). Au plan pratique, cette faculté peut favoriser le recrutement d'apprentis au terme de leur alternance, sans que ceux-ci aient à passer de concours.
Par ailleurs, le fait que les services de l'Arcom soient constitués d'agents contractuels facilite la mobilité du personnel, notamment vers le secteur privé. D'après l'Autorité, « les collaborateurs ayant un projet d'évolution professionnelle ne se limitant pas à la sphère publique bénéficient d'une certaine latitude pour poursuivre leur carrière à l'extérieur »34(*). Sans la possibilité de recruter des agents contractuels, l'Arcom considère qu'elle se « priverait de ces profils précieux »35(*).
Enfin, la généralisation du recours au CDI pour les agents contractuels occupant un poste pérenne, dont la proportion passe de 83,77 % (pour 289 agents) en 2022 à 87,40 % (pour 317 agents) en 2025, suivant les orientations de la loi de transformation de la fonction publique36(*), a eu, selon les services de l'Autorité, un « impact favorable sur l'attractivité de l'Arcom en tant qu'employeur »37(*).
Cependant, le rapporteur relève un risque quant à la rotation des effectifs. Suivant les données transmises par l'Arcom, 37 recrutements externes ont été réalisés entre le 1er janvier 2024 et le 1er juillet 2025. Avec des effectifs de 293 agents hors personnes ayant connu uniquement comme employeur l'Arcom, l'Hadopi ou le CSA (hors stages), la proportion de recrutements externes présente un taux de 12,6 % sur 18 mois, soit par extrapolation environ 8,4 % sur un an.
Comme le soulignent les représentants du personnel, la gestion des ressources humaines de l'Arcom est confrontée à des difficultés pour attirer et fidéliser les agents dans un contexte d'élargissement de ses missions, notamment dans le domaine numérique. Selon la CFDT-Arcom, « les recrutements se heurtent à plusieurs obstacles : rareté des profils disponibles sur le marché, concurrence du secteur privé et d'autres autorités indépendantes, procédures de sélection parfois infructueuses. Le turnover est élevé, en particulier chez les agents en début ou milieu de carrière, ce qui fragilise la stabilité des équipes »38(*).
Pour répondre à ces difficultés, l'Arcom a harmonisé ses cadres de gestion et ses grilles indiciaires afin de rendre les parcours plus lisibles et attractifs. Des mesures spécifiques ont été introduites pour améliorer l'attractivité des débuts de carrière, qualifiée de « point sensible »39(*), compte tenu du taux de départs précoces. Néanmoins, en dépit de ces efforts, des marges de progression demeurent, notamment en matière de stabilisation des équipes les plus récentes.
3. Un développement continu des missions de l'Arcom, générateur de tensions sur les ressources budgétaires et humaines
Au 31 décembre 2021, le CSA et l'Hadopi disposaient respectivement de 304 agents et de 49 agents, soit 353 agents au total. En 2025, l'Arcom comptait 363 ETPT.
D'après l'Arcom, « l'Autorité, qui a fait jouer les synergies de compétences entre les équipes issues respectivement du CSA et de l'Hadopi pour se saisir rapidement de ses nouvelles missions, a dû également se doter à court terme des moyens humains nécessaires à la montée en puissance de ces missions, principalement dans le domaine du numérique et notamment en matière de protection de la création et de lutte contre le piratage, en particulier vis-à-vis des sites de « streaming » illégal, et de régulation systémique des plateformes en ligne ».
Ainsi, les recrutements réalisés en 2022 ont conduit, selon l'Arcom, à une meilleure mobilisation du plafond d'emplois autorisés (355 ETPT correspondant à l'addition des plafonds de l'ex-CSA - 290 ETPT - et de l'ex-Hadopi - 65 ETPT) avec une consommation de 345 ETPT sur l'année 2022.
Parallèlement, s'agissant des fonctions support, la fusion des deux autorités a engendré des économies pérennes au profit de recrutements ou de dépenses notamment informatiques en lien direct avec les nouvelles missions.
S'agissant des effectifs, le regroupement des deux entités au 1er janvier 2022 a notamment permis de mutualiser 4 postes pour les fonctions dites « support » de l'activité de l'Arcom (chef de département informatique, gestionnaire courrier, gestionnaire missions, fondée de pouvoir comptable) et de rationaliser le secrétariat des membres du collège, en redéployant 3 postes, soit un total de 7 équivalent temps plein travaillé (ETP) réaffectés vers les nouvelles missions de l'Arcom relatives aux plateformes et à la régulation numérique.
En 2023, l'Arcom a obtenu un relèvement de son plafond d'emploi de 15 ETPT, le portant à 370 ETPT autorisés, pour se doter des moyens humains nécessaires à l'exercice des missions supplémentaires confiées à celle-ci, en particulier celles liées à l'entrée en vigueur du règlement européen sur les services numériques (RSN) dès août 2023.
L'Autorité souligne que « l'augmentation totale du plafond d'emplois obtenue par l'Arcom depuis 2022, soit 28 ETPT, peut être rapprochée de l'enveloppe de 70 emplois octroyée au régulateur allemand, la Bundesnetzagentur (bNetzA), pour l'exercice de ses nouvelles missions relatives au RSN »40(*).
Dans un contexte d'extension constante des prérogatives de l'Arcom, les agents assument une charge de travail soutenue. Comme le relèvent les représentants du personnel, cette charge de travail est « marquée par des « pics » lors de périodes sensibles (campagnes électorales, grands événements sportifs, sorties de textes européens) »41(*). Lors de ces pics, le respect de délais contraints et d'obligations légales strictes exerce de fait une « pression importante sur les équipes ». Par ailleurs, certaines directions doivent assurer une réactivité forte, y compris en dehors des horaires habituels, par exemple lors d'événements médiatiques ou de crises numériques. Les agents doivent être disponibles rapidement pour répondre à des demandes urgentes du collège de l'Autorité ou des pouvoirs publics.
4. Une rationalisation de la gestion immobilière, favorisée par le développement du télétravail
En 2022, une opération exceptionnelle de regroupement des équipes et de réaménagement des espaces tour Mirabeau (Paris 15ème) a été effectuée pour un montant total de près de 2 millions d'euros, dont 1,1 million d'euros consacrés aux travaux proprement dits et 415 000 euros au renouvellement des mobiliers adaptés à la densification des espaces et aux nouveaux usages, représentant environ 12 % de l'enveloppe de fonctionnement du budget de l'Arcom.
L'économie de loyer et de charges générée par ce regroupement des équipes à surface constante tour Mirabeau est d'environ 450 000 euros en 2022, soit une baisse pérenne de dépense de fonctionnement de 900 000 euros en année pleine à compter de 2023.
En 2024, l'opération exceptionnelle d'aménagement de la nouvelle implantation du siège parisien de l'Arcom dans le bâtiment DAUM'N (Paris 12ème) s'est concrétisée pour un budget total de 3,9 millions d'euros (travaux d'aménagement intérieur sur 3,5 étages).
Sur 2023/2025, le coût de l'opération totalisera un montant de 4,34 millions d'euros (soit un montant inférieur au coût estimé à 4,5 millions d'euros), financé pour un peu moins de la moitié par la subvention exceptionnelle de 2 millions d'euros.
En dehors de son implantation parisienne, l'Arcom ne réalise pas ou ne programme pas de travaux de grande envergure dans ses différents sites immobiliers, hormis des interventions d'entretien courant revenant au locataire ou prévues dans les conventions d'occupation.
Les équipes de l'Arcom ont intégré les nouveaux locaux du bâtiment DAUM'N en janvier 2025. Alors que ses effectifs ont cru de respectivement 15 et 10 ETP en 2023 et en 2024, l'Arcom a souhaité modifier l'organisation interne de ses espaces de travail en réduisant drastiquement le nombre de bureaux individuels, en limitant le cloisonnement et en proposant des espaces de travail plus ouverts avec des positions de travail plus nombreuses pour tenir compte de l'impact du télétravail.
Le déménagement du siège parisien (du 15ème arrondissement au 12ème arrondissement) se traduit par une baisse du coût du loyer facial rapporté à la surface de 4 % entre 2024 et 2025 (de 591 euros hors taxe par mètre carré à 566 euros hors taxe par mètre carré). En considérant les loyers économiques à périmètre de franchise comparable, la baisse atteint 16 % (de 508 euros hors taxe par mètre carré à 425 euros hors taxe par mètre carré). Compte tenu de la baisse de la surface utile brute (SUB) locative, de plus de 500 m² entre les deux sites, le loyer total s'inscrit en baisse de 22 % à périmètre de franchise comparable, alors que le plafond d'emplois de l'Arcom a progressé de 7 % entre 2022 et 2024.
Concernant la tour Mirabeau, la révision du loyer intervenait chaque année le 1er juillet sur la base de l'évolution de l'indice ILAT. Compte tenu du très haut niveau d'inflation constatée en 2022 et 2023, la précédente révision (1er juillet 2023) a conduit à un taux de progression du loyer de + 6,5 %, après + 5,1 % en 2022. La révision constatée au 1er juillet 2024 s'est encore élevée à + 5,1 %. En 2024, deux mois de franchise de loyer ont été appliqués conformément aux stipulations du bail négociées par la direction de l'immobilier de l'État en 2019.
Concernant le DAUM'N, le bail prévoit une franchise de loyer de 23 mois sur la durée totale du bail de 9 ans à compter du 1er janvier 2025. Le bailleur a également consenti pour la 1ère année du bail une franchise additionnelle correspondant à 0,8 mois de loyer indexé, applicable à compter du 1er janvier 2025, pour couvrir des frais d'aménagement intérieur finalement pris en charge par l'Arcom.
La franchise de la première période triennale, soit 9 mois de loyer, sera intégralement appliquée sur la seule année 2025, les négociations avec le bailleur n'ayant pas permis un lissage sur les trois premières années avec trois mois par an. Si la franchise de la première période triennale avait été lissée sur les 3 ans du bail, le loyer économique annuel avec application de la franchise de 9,8 mois en 2025 serait de 105 euros hors taxe par mètre carré (contre 425 euros hors taxe par mètre carré hors application de la franchise).
Analyse comparée des loyers dus au titre de
la Tour Mirabeau
et au titre du bâtiment DAUM'N concernant les
surfaces de bureaux
(en euros hors taxe par mètre carré)
|
Tour Mirabeau SUB locative de 8 105 mètres carrés (8 036 mètres carrés de bureaux et 138 mètres carrés de réserves) |
Bâtiment DAUM'N SUB locative de 7 590 mètres
carrés |
||
|
Loyer 2024 en année pleine après révision du 1er juillet 2024 (+5,1 %) 2 mois de franchise |
Loyer 2025 Franchise lissée sur le triennal 3 mois de franchise |
Loyer 2025 avec 9,8 mois de franchise |
|
|
Loyer facial |
591 |
566 |
566 |
|
Loyer économique après franchise |
508 |
425 |
104 |
Note : l'acronyme SUB désigne la surface utile brute. Le loyer facial correspond au montant nominal du loyer mensuel. Le loyer économique représente le loyer mensuel moyen, calculé après prise en compte des mois pour lesquels une franchise (soit une exemption de loyer facial) s'applique.
Source : commission des finances d'après les réponses de l'Arcom au questionnaire général du rapporteur
Du fait de ces économies de dépenses immobilières, le résultat prévisionnel de l'exercice 2025 sera nettement amélioré permettant d'augmenter facialement le niveau du fonds de roulement à fin 2025. Cette « moindre dépense » pour 2025 devra être fléchée au sein du fonds de roulement afin qu'elle soit mobilisable sur les exercices 2026 et 2027 et qu'elle permette de contribuer au paiement du loyer pour les deux années en question.
En termes de comparaison entre le loyer de bureaux de la tour Mirabeau et loyer de bureaux du DAUM'N, le différentiel de loyer économique aboutit à un gain annuel moyen de 83 euros hors taxe par mètre carré, soit près de 630 000 euros hors taxe, et 756 000 euros toutes taxes comprises.
Quant aux charges pour l'année 2025, elles sont évaluées à hauteur de 800 000 euros hors taxes pour la première année d'exploitation de l'immeuble, au vu des éléments fournis par le propriétaire. La provision pour charges relative à la tour Mirabeau s'élevait à environ 1 000 000 euros hors taxe en 2024. Ainsi, l'économie de charges associée au site DAUM'N représente un gain annuel prévisionnel de 200 000 euros hors taxe, et 240 000 euros toutes taxes comprises.
Au total, en cumulant économie de loyer et économie de charges, le gain annuel correspondant à la nouvelle implantation parisienne atteint environ 1 million d'euros (toutes taxes comprises), soit près de 10 % de l'enveloppe de fonctionnement de l'Arcom.
De fait, cette rationalisation de l'occupation immobilière a été permise par le déploiement du télétravail, largement pratiqué et possible jusqu'à trois jours par semaine. Ainsi, les bureaux individuels ou à deux ont été supprimés et la surface par agent fortement réduite. En contrepartie, les locaux offrent des espaces collectifs et collaboratifs : salles modulables, zones de travail en équipe et lieux de convivialité ainsi que « bulles » isoloir.
Pour les représentants du personnel, cette organisation du travail et de l'occupation des espaces repose sur « un compromis constructif : accepter une réduction de l'espace individuel en échange d'un environnement collectif adapté aux nouveaux usages hybrides, combinant télétravail et présentiel »42(*). Ceux-ci demeurent néanmoins vigilants pour garantir la qualité des conditions de travail sur site et préserver le collectif, indispensable à l'exercice des missions de régulation.
Au regard des efforts déjà réalisés en termes d'optimisation de la gestion immobilière, le rapporteur invite l'Arcom à poursuivre la rationalisation de ses dépenses en termes de fonctions support, en collaboration avec les autres autorités et services administratifs rattachés au Premier ministre. A cet égard, le rapporteur note avec intérêt la perspective de l'emménagement de la Haute autorité pour la transparence de la vie publique (HATVP) dans le bâtiment DAUM'N en 2026, qui pourrait à terme permettre des mutualisations de fonctions avec l'Arcom.
Recommandation n° 3. Poursuivre la rationalisation des dépenses de l'Arcom relatives aux fonctions supports, en collaboration avec les autres autorités et services administratifs rattachés au Premier ministre (Arcom, DSAF).
Enfin, compte tenu des enjeux financiers et fiscaux associés à la lutte contre le piratage sportif, le rapporteur appelle l'Arcom à redoubler d'efforts sur cette problématique. Selon le bilan de l'Arcom sur la lutte contre le piratage publié en novembre 202443(*), le manque à gagner lié à la consommation de contenus audiovisuels et sportifs par des protocoles illicites est estimé, pour l'année 2023, à 1,5 milliard d'euros, représentant 12 % du marché audiovisuel légal, évalué à 11,8 milliards d'euros. Ce manque à gagner dû au piratage se décompose entre :
- d'une part, 1,2 milliard d'euros pour les contenus audiovisuels hors sport, soit 12 % de la valeur de l'offre légale de ce segment de marché (9,9 milliards d'euros) ;
- d'autre part, 290 millions d'euros pour les retransmissions sportives, soit 15 % de ce segment de marché. Les clubs professionnels sont les plus directement touchés (130 millions d'euros), compte tenu de leur dépendance aux droits de diffusion.
Manque à gagner lié à la
consommation illicite
de contenus audiovisuels et sportifs en
2023
(en milliards d'euros)
Source : Arcom, bilan 2024 sur la lutte contre le piratage. Données de l'Arcom et du Centre national du cinéma, analyse et estimations du cabinet PMP Strategy
D'après le bilan de l'Arcom, la consommation illicite de contenus audiovisuels et sportifs présente un impact négatif significatif pour les finances publiques.
De fait, les consommations et transactions légales qui n'ont pas eu cours génèrent un manque à gagner théorique en taxe sur la valeur ajoutée (TVA) estimé à 230 millions d'euros. De même, le manque à gagner correspondant aux cotisations sociales et aux impôts (impôt sur les sociétés, impôt sur le revenu), qui auraient été perçus au titre des emplois supplémentaires créés en cas de report de la consommation vers l'offre légale, est évalué à 190 millions d'euros. Au total, l'impact du piratage pour les finances publiques est ainsi estimé à 420 millions d'euros.
Au regard des enjeux économiques associés,
le rapporteur appelle l'Arcom à redoubler d'efforts sur cette
problématique, en cohérence avec la
récente proposition de loi portée par le président
de la commission de la culture, de l'éducation, de la communication et
du sport du Sénat,
M. Laurent Lafon, et adoptée en
première lecture par le Sénat le 10 juin 202544(*), qui devrait permettre une
automatisation du traitement sur le modèle italien.
Le dispositif porté par l'article 10 de la
proposition de loi relative
à l'organisation, à la gestion et
au financement du sport professionnel
(« PPL de M. le
Président Lafon »)
L'article 10 de la PPL de M. le Président Lafon prévoit un renforcement de la lutte contre le piratage des contenus sportifs, en permettant à l'Arcom de lutter en temps réel contre le piratage des programmes. Aux termes du dispositif proposé :
- les titulaires de droits communiquent à l'Arcom les données d'identification des services illicites, au moyen d'un système automatisé qui transmet immédiatement ces données aux personnes visées par l'ordonnance du président du tribunal judiciaire (notamment, mais pas seulement, les fournisseurs d'accès à internet) ;
- l'Arcom assure le contrôle du système automatisé et peut à tout moment suspendre toute mesure de blocage irrégulière demandée par le titulaire de droits ;
- les services de communication visés par la mesure de blocage peuvent introduire très rapidement un recours devant l'Arcom ;
- l'Arcom tient à jour une liste des données d'identification des services visés par les mesures de blocage. Elle communique cette liste aux signataires des accords volontaires.
Dans une décision du 16 mai 2025, le tribunal judiciaire de Paris a précisé la portée du dispositif de lutte contre le piratage, jugeant que les VPN (« Virtual Private Networks », ou réseaux privés virtuels) étaient bien des intermédiaires techniques chargés d'y contribuer. La nouvelle rédaction proposée à l'article L. 333-10 du code du sport est définie de façon à impliquer « toute personne susceptible de contribuer à remédier » au phénomène de piratage, ce qui inclut tous les intermédiaires techniques actuels et futurs.
L'Arcom a indiqué avoir été consultée dans le cadre de l'examen de ces dispositions législatives « visant à automatiser et industrialiser plus encore l'intervention » de l'Autorité. Un accord récemment conclu entre les titulaires de droit sportifs et les fournisseurs d'accès à internet prévoit désormais la mise en place de mesures de blocage IP (« Internet Protocol »). Cependant, pour que l'Arcom puisse en assurer efficacement le contrôle, le dispositif qu'elle est amenée à mettre en place doit être adapté suivant les dispositions de la PPL Lafon.
Source : commission des finances, d'après les réponses de l'Arcom aux questionnaires du rapporteur et le rapport n° 669 (2024-2025) de M. Michel Savin, au nom de la commission de la culture, de l'éducation, de la communication et du sport, déposé le 28 mai 2025
Recommandation n° 4. Compte tenu des évolutions des usages et des enjeux, prioriser les ressources sur la régulation du numérique et la lutte contre le piratage sportif (Arcom).
II. UNE AUTORITÉ DOTÉE DE POUVOIRS TRÈS IMPORTANTS, DONT L'ÉQUILIBRE DE LA GOUVERNANCE ET L'ARTICULATION DES MISSIONS AVEC LES AUTRES ADMINISTRATIONS DOIVENT ENCORE ÊTRE AMÉLIORÉS
A. UNE AUTORITÉ DE RÉGULATION CONFRONTÉE À DES TENSIONS SECTORIELLES ACCRUES, DONT L'INDÉPENDANCE ET L'IMPARTIALITÉ POURRAIENT ÊTRE MIEUX GARANTIES
1. Une autorité administrative indépendante dont les décisions structurent l'organisation d'un secteur essentiel au plan économique et démocratique
L'Arcom a vu ses missions substantiellement étoffées ces dernières années, par 16 textes (lois, ordonnances, règlement européen), qui ont étendu sa compétence à de nouveaux acteurs du numérique, tels les services de médias audiovisuels à la demande et les plateformes de partage de contenus (réseaux sociaux, moteurs de recherche), et à de nouveaux types de piratage (notamment le piratage en streaming et le piratage sportif).
Les principaux textes ayant modifié le fonctionnement et les missions de l'Arcom depuis 2018 : un cas d'école d'inflation législative
- La loi n° 2018-1202 du 22 décembre 2018 relative à la lutte contre la manipulation de l'information impose aux principaux opérateurs de plateforme en ligne de prendre des mesures en vue de lutter contre la diffusion de fausses informations susceptibles de troubler l'ordre public ou d'altérer la sincérité d'un des scrutins mentionnés au premier alinéa de l'article 33-1-1 de la loi du 30 septembre 1986. Elle confie au CSA la mission de veiller au suivi de ces mesures et de publier un bilan périodique de leur application et de leur effectivité, pour l'élaboration duquel il peut recueillir toutes les informations nécessaires auprès des opérateurs. Le CSA peut également adresser des recommandations à destination de ces opérateurs afin d'améliorer la lutte contre la diffusion de fausses informations.
- La loi n° 2020-766 du 24 juin 2020 visant à lutter contre les contenus haineux crée un observatoire de la haine en ligne, placé auprès du CSA et chargé du suivi et de l'analyse de l'évolution des contenus haineux, en lien avec les opérateurs, associations et chercheurs.
- La loi n° 2020-936 du 30 juillet 2020 visant à protéger les victimes de violences conjugales a confié au président du CSA la compétence pour intervenir à l'égard des éditeurs de services de communication au public en ligne permettant à des mineurs d'avoir accès à un contenu pornographique en violation de l'article 227-24 du code pénal. Selon l'article 23 de cette loi, l'intervention du président du CSA à l'égard de l'éditeur consiste en une mise en demeure lui enjoignant de prendre toute mesure de nature à empêcher l'accès des mineurs au contenu incriminé. L'éditeur dispose alors de quinze jours pour présenter ses observations. À l'expiration de ce délai, si le contenu de ces sites reste accessible aux mineurs, le président du CSA peut, selon la procédure accélérée au fond, saisir le président du tribunal judiciaire de Paris aux fins d'ordonner, d'une part, que les fournisseurs d'accès à internet mettent fin à l'accès de ces sites et, d'autre part, que toute mesure soit prise afin de faire cesser leur référencement par les moteurs de recherche et annuaires.
- La loi n° 2020-1266 du 19 octobre 2020 visant à encadrer l'exploitation commerciale de l'image d'enfants de moins de seize ans sur les plateformes en ligne a confié au CSA de promouvoir, en lien avec les associations de protection de l'enfance, des chartes pour favoriser l'information des mineurs sur les conséquences de la diffusion de leur image sur leur vie privée ainsi que sur les risques psychologiques y afférents.
- L'ordonnance du 21 décembre 2020 portant transposition de la directive (UE) 2018/1808 du Parlement européen et du Conseil du 14 novembre 2018 modifiant la directive 2010/13/UE visant à la coordination de certaines dispositions législatives, réglementaires et administratives des États membres relatives à la fourniture de services de médias audiovisuels (SMA) a confié au CSA, d'une part, une mission générale en matière d'accessibilité des programmes des services de télévision et de médias audiovisuels à la demande pour les personnes en situation de handicap et, d'autre part, de nouvelles missions en matière de protection de l'intégrité du signal des services de communication audiovisuelle et de mise en avant des services audiovisuels d'intérêt général sur les nouvelles interfaces d'accès aux contenus audiovisuels et enfin la promotion de la conclusion de codes de bonne conduite par les éditeurs en matière de publicité alimentaire.
- La loi n° 2021-1104 du 22 août 2021 portant lutte contre le dérèglement climatique et renforcement de la résilience dispose que le CSA assure la promotion en matière environnementale, des codes de bonne conduite appelés « contrats climats », ayant notamment pour objet de réduire de manière significative les communications commerciales sur les services de communication audiovisuelle et sur les services proposés par les opérateurs de plateforme en ligne relatives à des biens et services ayant un impact négatif sur l'environnement.
- La loi n° 2021-1485 du 15 novembre 2021 visant à réduire l'empreinte environnementale du numérique en France a confié au CSA et à l'Arcep la définition, en lien avec l'Agence de l'environnement et de la maîtrise de l'énergie (ADEME), d'un référentiel général de l'écoconception des services numériques. Le régulateur doit également, en lien avec l'Arcep et l'ADEME, publier une recommandation destinée aux services de télévision, aux services de médias audiovisuels à la demande et aux plateformes de partage de vidéos, afin de les inciter à informer les consommateurs de l'impact environnemental lié à l'utilisation de ces services en raison de la consommation de données qu'elle génère.
- La loi n° 2021-1109 du 24 août 2021 confortant le respect des principes de la République a confié au CSA la supervision des mesures mises en place par les principaux opérateurs de plateformes en ligne pour contribuer à la lutte contre la diffusion de contenus haineux sur leurs services. Elle a par ailleurs prévu que la personnalité qualifiée pour recevoir transmission de toutes les injonctions de blocage soit choisie au sein du Collège de l'Arcom.
- La loi n° 2021-1382 du 25 octobre 2021 relative à la régulation et à la protection de l'accès aux oeuvres culturelles à l'ère numérique a consacré notamment le rapprochement entre le CSA et l'Hadopi pour donner naissance le 1er janvier 2022 à l'Arcom.
- La loi n° 2022-296 du 2 mars 2022 visant à démocratiser le sport en France a assoupli la procédure de lutte contre les sites contrefaisants sportifs en prévoyant que les coordonnées des sites contrefaisants sont notifiées non plus par l'Autorité, mais par son président ou, en cas d'empêchement, par tout membre du collège de l'Autorité désigné par lui.
- La loi n° 2022-1159 du 16 août 2022 portant diverses dispositions d'adaptation au droit de l'Union européenne en matière de prévention de la diffusion de contenus à caractère terroriste en ligne a désigné la personnalité qualifiée de l'Arcom pour examiner les injonctions de retrait transfrontalières portant sur des contenus à caractère terroriste adressées à un fournisseur de service d'hébergement établis en France, sur le fondement du règlement (UE) 2021/784 du 29 avril 2021 relatif à la lutte contre la diffusion des contenus à caractère terroriste en ligne.
- La loi n° 2023-451 du 9 juin 2023 visant à encadrer l'influence commerciale et à lutter contre les dérives des influenceurs sur les réseaux sociaux a prévu que l'Arcom, après consultation de la Commission nationale de l'informatique et des libertés (CNIL) et de l'Autorité nationale des jeux (ANJ), élabore un référentiel auquel doivent se conformer le mécanismes d'exclusion des communications commerciales en faveur des opérateurs légaux de jeux d'argent et de hasard effectuées par les influenceurs. Cette loi a été modifiée par l'ordonnance n° 2024-978 du 6 novembre 2024.
- La loi n° 2023-171 du 9 mars 2023 portant diverses dispositions d'adaptation au droit de l'Union européenne dans les domaines de l'économie, de la santé, du travail, des transports et de l'agriculture a confié à l'Arcom des nouvelles compétences en matière d'accessibilité de livre numériques. Le régulateur est ainsi chargé, à compter du 28 juin 2025, de vérifier la conformité des livres numériques et des logiciels spécialisés aux exigences d'accessibilité. L'ordonnance du 6 septembre 2023 prise en application du 1° du VII de l'article 16 de la loi n° 2023-171 du 9 mars 2023 a confié à l'Arcom le soin de veiller au respect des obligations légales d'accessibilité numérique des sites publics et des sites des entreprises dont le chiffre d'affaires est supérieur à 250 millions d'euros définies à l'article 47 de la loi du 11 février 2005.
- Le règlement (UE) 2024/1083 du Parlement et du Conseil du 11 avril 2024 établissant un cadre commun pour les services de médias dans le marché intérieur et modifiant la directive 2010/13/UE (règlement européen sur la liberté des médias) a introduit des dispositions et principes généraux sur la responsabilité éditoriale, les mesures règlementaires, les concentrations, la mesure d'audience ainsi que sur le traitement des médias qui doit être assuré par les plateformes en ligne.
- La loi n° 2024-449 du 21 mai 2024 visant à sécuriser et à réguler l'espace numérique a adapté en droit national le règlement européen sur les services numériques (RSN) et désigné l'Arcom en qualité d'autorité chargée de coordonner pour la France la régulation des plateformes en ligne, notamment en matière de lutte contre les contenus illicites et préjudiciables. La loi a également renforcé les compétences du régulateur en matière de protection des mineurs en lui confiant le soin d'établir un référentiel fixant les exigences techniques minimales auxquelles devront se conformer les systèmes de vérification d'âge des sites pornographiques, sous peine de sanction pécuniaire. L'Arcom pourra, après mise en demeure, ordonner le blocage et le déréférencement des sites pornographiques qui ne contrôlent pas l'âge de leurs utilisateurs. La loi a de même renforcé les prérogatives de l'Autorité pour veiller à l'application effective des sanctions prises par l'Union européenne sur le fondement de l'article 215 du Traité sur le fonctionnement de l'Union européenne portant sur l'interdiction de diffusion de contenus de services de communication audiovisuelle. Le texte a enfin donné compétence à l'Arcom pour intervenir à l'encontre de services de télévision ou de SMAD diffusés sur le territoire français qui méconnaissent les articles 1er et 15 de la loi de 1986 et qui ne relèvent pas de la compétence d'un autre État membre de l'Union européenne, d'un autre État partie à l'accord sur l'Espace économique européen ou d'un autre État partie à la convention européenne sur la télévision transfrontière du 5 mai 1989.
Source : commission des finances d'après les réponses de l'Arcom et de M. Roch-Olivier Maistre aux questionnaires du rapporteur
Ainsi, l'Arcom a continué d'exercer les attributions historiques de la Haute autorité pour la diffusion des oeuvres et la protection des droits d'auteur sur internet (Hadopi) et du Conseil supérieur de l'audiovisuel (CSA), dont l'ampleur et la sensibilité n'ont pas diminué, qu'il s'agisse de la gestion et de l'attribution des fréquences, de la régulation des services de télévision et de radio, de la nomination des présidents des sociétés nationales de programmes ou de la lutte contre le téléchargement illégal en ligne.
Cependant, l'Autorité s'est également engagée dans la mise en oeuvre de ses nouvelles missions relatives à la régulation de la communication numérique, en particulier :
- la protection des mineurs, avec pour mission de faire bloquer les sites pornographiques qui ne prendraient pas des mesures permettant d'empêcher de manière effective l'accès des mineurs sur le territoire national ;
- la régulation des plateformes numériques, avec la mise en oeuvre du règlement sur les services numériques (Digital Services Act - DSA) qui vise à responsabiliser ces acteurs et protéger la société et les individus face aux contenus illégaux, tels que les contenus terroristes, pédopornographiques, haineux ou discriminatoires, mais aussi dans la lutte contre la désinformation et les algorithmes addictifs ou trompeurs ;
- le financement de la création, avec la poursuite de l'intégration des services de vidéo à la demande, y compris étrangers (Netflix, Amazon, Disney), dans l'écosystème de financement de la création audiovisuelle et cinématographique, et le renforcement de la lutte contre le piratage (près de 8 000 sites bloqués à ce jour) ;
- la progression de l'accessibilité des services audiovisuels et numériques aux personnes handicapées, avec une exigence accrue à l'égard des services audiovisuels et les nouvelles prérogatives qui lui ont été confiées pour vérifier la conformité des sites web publics.
En 2025 ou 2026, plusieurs projets ou propositions de loi pourraient étendre à nouveau les missions de l'Arcom dans les domaines suivants :
- la mise en oeuvre du règlement européen sur la liberté des médias (« European Media Freedom Act » en anglais ou EMFA) et des conclusions des États généraux de l'information, qui pourrait confier à l'Arcom un rôle important notamment dans le contrôle des phénomènes de concentration entre groupes de médias ;
- l'élargissement aux sites internet reliés au narcotrafic du champ d'intervention du contrôle exercé par la personnalité qualifiée de l'Arcom en lien avec celui de la plateforme Pharos ;
- la traduction du règlement européen sur l'intelligence artificielle (IA) visant à garantir une IA respectueuse des droits fondamentaux, l'Arcom devant être désignée autorité de surveillance de marché de certains systèmes d'IA ;
- le renforcement de la lutte contre le piratage en ligne de contenus sportifs : une proposition de loi sénatoriale prévoit de créer un délit de piratage sportif et accélérer les processus de blocage sous le contrôle de l'Arcom en les étendant aux boitiers IPTV, qui constituent aujourd'hui une des principales modalités de piratage de la Ligue 1 et menacent son équilibre financier ;
- le contrôle de la transparence de la publicité à caractère politique dans le cadre d'une prochaine loi portant diverses dispositions d'adaptation au droit européen.
2. Le rééquilibrage nécessaire d'une gouvernance qui accorde, en pratique, une place prépondérante aux personnalités issues du secteur public
L'Arcom est composée d'un collège de neuf membres nommés par cinq autorités distinctes, pour une durée de six ans, non renouvelable45(*) :
- le président de l'Autorité, nommé par le président de la République46(*) ;
- trois membres désignés par le président de l'Assemblée nationale ;
- trois membres désignés par le président du Sénat ;
- un membre, conseiller d'Etat en activité, désigné par le vice-Président du Conseil d'État ;
- un membre, conseiller à la Cour de cassation en activité, désigné par le Premier président de la Cour de cassation.
Depuis le 2 février 2025, le président de l'Arcom est M. Martin Ajdari, lequel a succédé à M. Roch-Olivier Maistre, président de l'Autorité depuis janvier 2022 et ancien président du CSA de février 2019 à décembre 2021.
L'Arcom intervenant dans le champ d'une liberté publique fondamentale, le législateur a fixé de nombreuses règles pour garantir l'indépendance, la neutralité et l'impartialité de l'Autorité :
- en premier lieu, un principe de collégialité : toutes les décisions de l'Arcom sont prises exclusivement par son collège qui délibère sur chaque question dont elle est saisie ;
- en deuxième lieu, des exigences particulières quant à la composition de ce collège : celui-ci est désormais composé de 9 membres permanents, nommés par cinq autorités différentes avec un renouvellement par tiers tous les deux ans ;
- en troisième lieu, des règles statutaires très contraignantes pour tous les membres du collège, en matière d'inamovibilité, d'incompatibilités (incompatibilités nombreuses pendant l'exercice du mandat et dans les 3 ans qui suivent la fin du mandat) et de réserve (obligation de réserve sur les sujets dont ils ont connaissance).
Par ailleurs, l'Autorité elle-même a fixé des règles déontologiques internes strictes pour les membres et les collaborateurs.
S'agissant des procédures de sanction à l'égard des éditeurs, celles-ci sont totalement encadrées par la loi et soumises au contrôle du juge :
- toute sanction doit être précédée d'une mise en demeure préalable de l'éditeur : ce n'est qu'en cas de réitération d'un manquement ayant fait l'objet d'une mise en demeure qu'une procédure de sanction peut être envisagée ;
- l'engagement d'une procédure de sanction est soumis à la seule appréciation d'un rapporteur indépendant, membre du Conseil d'Etat, qui peut seul apprécier l'opportunité d'ouvrir ou non une telle procédure. Il peut d'emblée décider de classer un dossier dont il est saisi ;
- la procédure d'instruction est contradictoire et soumise aux règles du procès équitable ;
- les propositions du rapporteur indépendant sont examinées à l'occasion d'une audience en présence de l'éditeur concerné et de ses conseils.
- les décisions sont délibérées et adoptées par le collège. Elles sont susceptibles de recours devant le Conseil d'Etat.
Comme le soulignent les services de l'Arcom, « de manière générale, la feuille de route de l'autorité est strictement bornée par la loi, qui fixe de manière limitative ses attributions »47(*). L'Autorité rend d'ailleurs compte de son action de manière régulière devant le Parlement48(*). Elle est aussi soumise au contrôle de la Cour des comptes. De plus, la nature de ses activités l'expose à une publicité permanente de son action et la soumet ainsi de manière continue au débat public.
De même, Radio France relève que « la nomination du président [de l'Arcom] par le président de la République, après avis du Parlement, et des huit conseillères et conseillers par 4 autorités distinctes est l'une des principales garanties de l'indépendance de l'instance »49(*).
Hors membres du collège, les agents recrutés par l'Arcom sont tous des agents contractuels publics ou fonctionnaires. À ce titre, ils sont soumis aux droits et obligations des agents publics, en particulier en matière d'impartialité et d'indépendance dans l'exercice de leurs fonctions.
Leur recrutement ainsi que leur mobilité vers le privé, ou le cumul de leurs fonctions, fait aussi l'objet d'un contrôle déontologique exercé par l'Autorité selon la réglementation, avec l'appui éventuel du référent déontologue de l'Arcom. Une charte de déontologie annexée au règlement intérieur du collège et remise à chaque agent à son arrivée rappelle ces obligations générales, en insistant sur la prévention des conflits d'intérêts, et les bonnes pratiques en termes notamment d'utilisation des réseaux sociaux.
À cet égard, l'Arcom souligne la transparence du son processus de recrutement50(*) :
- chaque poste au sein des services fait l'objet d'un appel à candidature public sur différentes plateformes de diffusion ;
- le processus de réception des candidatures, d'entretien avec les candidats, jusqu'au recrutement, répond au cahier des charges du label Diversité que l'Arcom s'est vu octroyé à la fin de l'année 2024 après un audit réalisé par l'Afnor fin 2023. Le processus est intégralement tracé ;
- le règlement de gestion de l'Arcom fixant les conditions de recrutements et d'évolution de carrière ainsi que les principales règles applicables aux agents contractuels de l'Arcom, est adopté par délibération de l'Autorité et publié au Journal Officiel.
De fait, les données communiquées par l'Arcom mettent en évidence un équilibre, de manière globale, entre agents issus du secteur privé et agents issus du secteur public. Suivant leur dernière expérience avant leur recrutement, la répartition entre les collaborateurs issus du secteur privé et issus du secteur public à l'échelle de l'Autorité se présente comme suit51(*) :
- 164 collaborateurs, soit 56 % sont issus du secteur privé ;
- 130 collaborateurs, soit 44 % sont issus du secteur public.
Selon les proportions calculées par l'Arcom, les agents issus du secteur privé sont donc majoritaires. Il convient de nuancer cette observation, dans la mesure où la part de personnes issues du secteur privé redescend à 45 % en comptabilisant les agents ayant connu uniquement comme employeur l'Arcom, l'Hadopi ou le CSA (hors stages).
Pour autant, cette nuance ne remet pas en cause le constat d'un équilibre général entre agents issus du secteur privé et agents issus du secteur public. En revanche, les données transmises ne permettent pas de confirmer la déclinaison de cet équilibre au sein des différents niveaux de responsabilités de l'Autorité.
Suivant les données présentées ci-avant, plus de la moitié des collaborateurs de l'Autorité (59 %) travaillaient dans le secteur audiovisuel ou numérique avant leur recrutement à l'Arcom, à l'Hadopi ou au Conseil supérieur de l'audiovisuel ; parmi les 97 agents concernés, 13 % (13 agents) sont issus d'opérateurs audiovisuels privés nationaux et 13 % sont des anciens salariés de TDF (ex Télédiffusion de France). Les autres collaborateurs issus du secteur audiovisuel ou numérique dans la sphère privée ont des expériences professionnelles variées : entreprises spécialisées dans les télécommunications, sociétés de production, cabinets d'avocats spécialisés en droit de l'audiovisuel ou en droit du numérique. Les agents ne provenant pas du secteur audiovisuel ou numérique ont des parcours tout aussi diversifiés : secteur informatique, professions libérales, instituts de sondage, secteur associatif.
A contrario, la très grande majorité des 130 collaborateurs provenant de la sphère publique (76 %, soit 99 agents) ne sont pas issus du secteur audiovisuel ou numérique. 18 % d'entre eux occupaient un poste en ministère avant d'intégrer l'Autorité. D'autres collaborateurs poursuivaient leur carrière d'agent public dans la fonction publique territoriale, dans d'autres autorités administratives ou publiques indépendantes ou encore au sein d'établissements publics industriels et commerciaux.
Parmi les 31 collaborateurs issus du secteur audiovisuel ou numérique dans la sphère publique (soit 24 % des 130 agents provenant de la sphère publique) :
- 4 étaient en poste à l'Institut national de l'audiovisuel (INA) ;
- 3 étaient en poste au Centre national du cinéma et de l'image animée (CNC) ;
- 3 étaient en poste à l'Autorité de régulation des communications électroniques, des postes et de la distribution de la presse (Arcep) ;
- 3 étaient en poste à l'Agence nationale des fréquences (ANFR).
S'agissant des expériences antérieures dans le secteur audiovisuel ou numérique, 128 collaborateurs, soit 44 % des personnels de l'Arcom, sont issus de ce secteur : 76 % d'entre eux proviennent de la sphère privée et 24 % de la sphère publique.
23 agents (soit 18 % de ces 128 collaborateurs) étaient employés par un opérateur audiovisuel national avant d'intégrer l'Autorité :
- 13 sont issus de l'audiovisuel privé ;
- 10 sont issus de l'audiovisuel public.
Selon l'Arcom, ces éléments font état d'« une répartition harmonieuse (...) entre les agents issus de la sphère privée, de la sphère publique et du secteur audiovisuel ou numérique »52(*). La diversité des profils des collaborateurs reflète celle des missions de l'Autorité et des compétences associées. Pour l'Arcom, « elle témoigne du respect des engagements pris dans le cadre de [la] démarche de double labellisation égalité et diversité et illustre le fait que l'Autorité parvienne à concilier la nécessité de recruter des profils issus du secteur privé afin de se doter d'expertises spécifiques et les actions visant à favoriser la mobilité au sein de la fonction publique »53(*).
Cependant, le rapporteur relève un possible risque de déséquilibre au niveau de la gouvernance de l'Arcom, soit la composition des membres du collège, dont 7 membres actuels présentent un profil orienté secteur public, contre seulement 2 membres disposant d'expériences significatives dans le secteur privé. Si ce risque semble avoir été peu considéré par les autorités de nomination dans le passé, il conviendrait à l'avenir de s'assurer d'un équilibre minimal lors des prochains renouvellements du collège.
En effet, la diversité des profils constitue un élément essentiel pour la qualité et l'acceptabilité des décisions prises par le régulateur. A cet égard, Radio France observe que « la collégialité est un gage d'intelligence collective grâce à la diversité des talents et des parcours qui composent le collège. Le collège aussi pluriel permet de rassembler des parcours variés - des juristes, des journalistes, des producteurs, de hauts fonctionnaires, des femmes et hommes de culture... »54(*).
Pour le rapporteur, il importe de garantir effectivement cette diversité, plus particulièrement en matière d'expériences dans le secteur audiovisuel et numérique privé.
Recommandation n° 5. Garantir, dans le cadre de la désignation des membres du collège de l'Arcom, une représentation proportionnée de personnalités disposant d'une expérience professionnelle significative dans le secteur privé (Arcom).
B. UNE COOPÉRATION ÉTROITE AVEC LES AUTRES ADMINISTRATIONS À L'ÉCHELLE NATIONALE ET EUROPÉENNE, MAIS QUI POURRAIT ÊTRE ENCORE RATIONALISÉE ET FLUIDIFIÉE
1. L'Arcom s'est affirmée comme l'autorité de référence dans les domaines audiovisuel et numérique, assurant la coordination de nombreux services administratifs
Comme présenté plus haut, l'action de l'Arcom se déploie aujourd'hui dans un champ large de domaines, couvrant l'ensemble des sujets relevant de la communication audiovisuelle et numérique : attribution de fréquences, protection des publics, information et pluralisme, enjeux sociétaux, soutien à la création. Cette place centrale de l'Arcom a été confortée par les textes récents, au plan national ou au plan européen.
En particulier, la création de l'Arcom par la loi du 25 octobre 2021 s'est traduite par :
- une compétence unifiée sur l'ensemble du champ des contenus audiovisuels et numériques : lutte contre le piratage, protection des mineurs, lutte contre la désinformation et la haine en ligne ;
- une coordination renforcée entre la gestion des fréquences audiovisuelles, le contrôle des contenus et la protection des droits d'auteur ;
- des procédures rationalisées, avec un interlocuteur unique pour l'ensemble des obligations réglementaires ;
- le renforcement de la protection des droits des créateurs : mécanisme de « listes noires », dispositif de blocage ou de déréférencement des sites miroirs, mécanisme ad hoc de référé pour lutter contre les sites de streaming sportif ;
- de nouveaux pouvoirs en matière de conciliation et d'enquête.
Suivant l'analyse d'un groupe audiovisuel privé de premier plan, interrogé par le rapporteur, « la création de l'ARCOM est surtout venue modifier le rapport du grand public à l'institution au travers d'une plus grande publicité et meilleure identification du régulateur (...), entraînant donc une plus grande mobilisation des outils du régulateur et certainement une charge augmentée pour les services ».
Ainsi, la fusion entre le CSA et l'Hadopi représente une réussite, en ce qu'elle a permis de créer un régulateur unique aux prérogatives renforcées, identifié et reconnu par les acteurs régulés.
a) Les relations avec l'Autorité de régulation des communications électroniques, des postes et de la distribution de la presse : une coopération renforcée par la création d'un pôle numérique commun, une solution plus pertinente qu'une fusion des deux régulateurs sectoriels
Auditionné par la commission d'enquête du Sénat sur les missions des agences, opérateurs et organismes consultatifs de l'État, en avril dernier, M. Roch-Olivier Maistre a indiqué que la piste d'un rapprochement ou d'une fusion entre l'Arcom et l'Autorité de régulation des communications électroniques, des postes et de la distribution de la presse (Arcep) avait été envisagée, avant d'être écartée au profit de la signature d'une convention entre les deux autorités.
De fait, la fusion des deux autorités de régulation sectorielle, sur le modèle de régulation globale regroupant l'audiovisuel et les télécommunications, prévalant au Royaume-Uni, en Italie ou en Espagne, n'est pas apparu opportune pour plusieurs motifs :
- l'examen des compétences respectives des deux autorités (régulation des infrastructures et des réseaux pour l'Arcep, régulation des contenus audiovisuels et numériques pour l'Arcom), comme de leurs évolutions possibles au regard des textes en cours de préparation, ne laissait apparaître ni recoupements ou chevauchements de compétences, ni à l'inverse de secteurs ou de problématiques non couverts ;
- son coût administratif aurait été élevé à court terme et son impact en termes de rationalisation de l'action publique sans doute marginal à moyen terme ;
- un tel rapprochement aurait pu s'opérer, s'agissant de l'Arcom, aux dépens de la montée en puissance sur les nombreuses nouvelles missions qui ont élargi sa compétence à de nouveaux acteurs du numérique (services de médias audiovisuels à la demande, plateformes numériques de partage de contenus - réseaux sociaux, moteurs de recherche) et à d'autres types ou technologies de piratage (streaming, piratage des retransmissions sportives) ;
- la plupart des opérateurs « traditionnels » régulés par les deux autorités (éditeurs de services de médias audiovisuels et opérateurs télécoms) y étaient opposés, dans un contexte où la convergence effective des activités médias et télécoms au sein des groupes intégrés demeurait largement inaboutie ;
- une approche unifiée aurait par ailleurs risqué de mettre au second plan certains enjeux liés à la régulation de ces acteurs traditionnels, qui répondent à des logiques et des corpus juridiques très différents.
D'après les éléments d'analyse comparée communiqués par l'Arcom, « si l'on a pu observer dans plusieurs pays européens un certain mouvement de fusion de régulateurs audiovisuels et télécom à la fin des années 90 (...) et au début des années 2000 (...), à l'époque où l'on parlait beaucoup de « la convergence entre les tuyaux et les contenus », en revanche, depuis plusieurs années, on n'observe plus un tel mouvement et nous n'avons pas connaissance de telles fusions en projet ou en cours au sein de l'UE. »55(*)
La question de la coopération a été résolue avec l'Arcep de manière adaptée, par le biais de :
- la conclusion d'une convention entre les deux autorités ;
- la réunion semestrielle des deux collèges pour traiter des sujets d'intérêt commun ;
- la création d'un service commun, le Pôle numérique, dont la direction est affectée, chaque semestre, en alternance, à l'Arcep ou à l'Arcom, notamment pour conduire des études en commun, par exemple sur les enjeux liés à la distribution des services audiovisuels ou à l'empreinte environnementale des usages audiovisuels.
Comme le souligne l'Arcom, les deux champs de régulation restent assez différents : « dans les télécommunications, la régulation a une nature technique et économique, tandis qu'elle a aussi et peut-être davantage trait aux contenus dans le champ audiovisuel »56(*). Cette analyse est partagée par l'Arcep, qui confirme que les compétences respectives des deux autorités sont « distinctes et clairement délimitées »57(*).
À cet égard, les autorités des États voisins ayant adopté le modèle de régulation globale audiovisuel-télécommunications conservent une organisation en silo distinguant nettement les deux domaines de compétences. De surcroît, en considérant l'ensemble des États membres de l'Union européenne, la régulation de l'audiovisuel et celle des télécommunications sont le plus souvent prises en charge par des autorités séparées. Pour autant, ainsi que le relève l'Arcep, « cette séparation nette des compétences peut (...) s'accompagner d'une forte coopération institutionnalisée, comme dans le cas de la France ».
Enfin, les nouvelles missions confiées à l'Arcom (ou qui vont lui être confiées) en application des textes européens58(*) devraient ancrer davantage l'Arcom dans la régulation des contenus et la supervision des plateformes numériques et n'induisent aucune interaction avec les compétences de l'Arcep et les corpus juridiques qu'elle applique.
Cette appréciation est corroborée par l'analyse d'un groupe audiovisuel privé de premier plan, qui observe qu'une fusion entre les deux autorités « ne semble pas essentielle pour répondre aux difficultés structurelles et conjoncturelles - davantage liées au cadre normatif national qu'à son régulateur ». En particulier, « face à l'émergence de certains combats portés par les opérateurs de télécommunications, en ce compris la rémunération de la bande passante par les services de vidéo (dit « fair share »), il semblerait en outre difficile de pouvoir demander à un régulateur unique de se positionner face à un tel hiatus » opposant acteurs de l'audiovisuel et acteurs des télécommunications.
De même, Radio France relève qu'un tel rapprochement soulèverait des difficultés importantes « au regard du temps que prendrait la mise en oeuvre concrète de la fusion entre tous les régulateurs (problèmes administratifs, immobiliers, de personnel), au moment même où des sujets de fond demandent toute l'attention de l'Arcom »59(*).
Les opérateurs de télécommunications soutiennent également la solution adoptée pour la coopération entre les deux autorités de régulation. Ainsi, Iliad-Free note que « l'Arcep et l'Arcom ont des champs d'intervention distincts et complémentaires (...). Ces logiques relèvent de champs d'intervention distincts et parfois difficilement conciliables et une fusion risquerait d'affaiblir la régulation sectorielle, notamment au détriment du financement et de la spécificité du secteur culturel »60(*). De même, Bouygues Telecom indique accueillir « très favorablement » le travail concerté de l'Arcom et de l'Arcep « qui permet d'adresser un certain nombre de sujets transversaux pour les marchés qu'elles régulent. C'est le cas notamment des problématiques liées à la réduction de l'empreinte environnementale du numérique »61(*).
b) Les relations avec l'Autorité de la concurrence : une articulation fluide des contrôles tant en matière de concentrations que de lutte contre les pratiques anticoncurrentielles
S'agissant des aspects relatifs à la concurrence, l'Arcom entretient également des relations fluides avec l'Autorité de la concurrence, que ce soit en matière de contrôle des concentrations ou en matière de lutte contre les pratiques anticoncurrentielles.
Comme le relève le rapport de la commission d'enquête du Sénat sur la concentration dans les médias62(*), « l'Autorité de la concurrence et l'Arcom interviennent dans deux champs de compétences distincts et complémentaires ». Alors que l'Autorité de la concurrence poursuit une approche économique, appliquant les règles de concurrence du code du commerce, l'examen de l'Arcom se fonde en effet sur des critères de pluralisme et d'intérêt du public.
Cadre applicable au contrôle des
concentrations
dans le domaine des médias audiovisuels
Le contrôle des concentrations de droit commun exercé par l'Autorité de la concurrence
Toutes les opérations qui dépassent un certain seuil de chiffre d'affaires sont soumises à l'examen de l'Autorité de la concurrence. Ce contrôle s'applique à tous les secteurs de l'économie, y compris au secteur des médias. L'objectif poursuivi est de veiller à ce que les opérations de concentration ne réduisent pas la concurrence sur les marchés concernés. En d'autres termes, les opérations ne doivent pas engendrer pour le consommateur une hausse de prix ou encore une dégradation de la qualité ou de la diversité des services et produits concernés par l'opération.
Le contrôle sectoriel des concentrations (ou dispositif dit « anti-concentration ») exercé par l'Arcom
Le contrôle sectoriel exercé par l'Arcom vise pour sa part à favoriser le pluralisme des médias (audiovisuel, radio et presse écrite), par le biais du maintien d'une dispersion suffisante du capital des éditeurs de chaînes de télévision, garantie par une triple série de restrictions apportées à la croissance interne et externe des groupes audiovisuels : des restrictions concernant la composition du capital social des services de télévision , la limitation du nombre d'autorisations de diffusions pour des services de radio et de télévision , et des restrictions concernant la concentration multimédia, matérialisée par la règle dite des « deux sur trois ». La loi de 1986 modifiée prévoit ainsi, à son article 42-3, que tout changement de contrôle direct ou indirect d'un titulaire d'une autorisation de diffusion (radio ou télévision) est soumis à une procédure d'agrément devant l'Arcom.
Source : commission des finances, d'après les réponses de l'Autorité de la concurrence au questionnaire du rapporteur
Ainsi que le souligne l'Autorité de la concurrence, « l'objectif de maintien de la concurrence (diversité de l'offre, des acteurs et des contenus) poursuivi par l'Autorité de la concurrence et celui de protection du pluralisme poursuivi par l'Arcom sont complémentaires mais ne se confondent pas »63(*), ce qui justifie qu'une même opération puisse être contrôlée par les deux autorités, chacune sur la base de ses propres critères d'analyse.
La coopération entre les deux autorités est prévue à l'article 41-4 de la loi du 30 septembre 1986, lequel dispose que l'Autorité de la concurrence recueille l'avis de l'Arcom avant de se prononcer sur un cas d'opération de concentration ou de pratiques anticoncurrentielles relevant du secteur audiovisuel.
En matière de contrôle des concentrations64(*), la saisine de l'Arcom par le régulateur concurrentiel est :
- facultative pour l'instruction d'opérations de concentration en phase 1 (première phase d'instruction par l'Autorité de la concurrence).
- obligatoire pour l'instruction d'opérations de concentration en phase 2 (seconde phase d'instruction par l'Autorité de la concurrence, réservée aux opérations les plus complexes).
Comme le souligne l'Autorité de la concurrence, « dans de nombreux cas de figure, la coopération entre les deux autorités se met en place de manière informelle dès les premières phases d'examen de l'opération (pré-notification / phase 1), soit avant que l'obligation légale (...) ne soit applicable ».
Symétriquement, l'Arcom peut saisir pour avis l'Autorité de la concurrence des questions de concurrence et de concentration dont elle a connaissance dans le secteur de la radio, de la télévision et des services de médias audiovisuels à la demande65(*). Comme le relève l'Autorité de la concurrence, « les exemples de saisine formelle par l'Arcom de l'Autorité de la concurrence dans ce cadre ne sont pas nombreux ». Cette situation peut s'expliquer par le fait que la majorité des opérations contrôlées par l'Arcom sont également contrôlées par l'Autorité, et la coopération s'insère alors dans le cadre légal précédemment décrit.
Ainsi, la coopération entre les deux autorités en matière de contrôle des concentrations « s'avère satisfaisante et aucune difficulté particulière à cet égard ne semble devoir être signalée »66(*).
Exemples de coopération entre l'Arcom et
l'Autorité de la concurrence
en matière de contrôle des
concentrations
La prise de contrôle d'OCS et d'Orange Studio par le groupe Canal + (2024)
Dans le cadre de la prise de contrôle exclusif des sociétés OCS et Orange Studio par le groupe Canal +, autorisée par l'Autorité de la concurrence en janvier 2024 (décision de phase 1 avec engagements), des échanges informels ont eu lieu en phase 1 entre l'équipe d'instruction de l'Autorité de la concurrence et l'Arcom pour faire état de la procédure en cours. Une note d'observation adoptée par le collège de l'Arcom a également été envoyée à l'Autorité de la concurrence en cours de phase 1. Si cette acquisition n'a pas fait l'objet d'un contrôle de la part de l'Arcom, l'Autorité de la concurrence a pris en compte, dans le cadre de la négociation des engagements de Canal +, l'avis exprimé par l'Arcom dans sa note d'observation, notamment s'agissant des risques identifiés pour la diversité du cinéma français et l'accès au catalogue de films de la nouvelle entité.
La prise de contrôle d'Altice Média par le groupe CMA CGM (2024)
Dans le cadre de la prise de contrôle exclusif de la société Altice Média (groupe RMC/BFM) par le groupe CMA CGM, autorisée par l'Autorité de la concurrence en juin 2024 (décision de phase 1 avec engagements), la coopération entre les deux institutions s'est déroulée à deux niveaux : d'une part, une coopération sur des questions de coordination de calendrier entre la procédure devant l'Autorité de la concurrence et celle devant l'Arcom ; d'autre part, une coopération sur le fond du dossier, afin que l'Arcom puisse éclairer l'Autorité de la concurrence, aux fins de l'instruction, sur certains aspects de la réglementation sectorielle applicable, ou encore sur les engagements en discussion devant l'Autorité, dans la mesure où la décision de l'Arcom était elle aussi assortie d'engagements. L'Arcom a donné son agrément le même jour, assorti d'engagements relatifs à certaines obligations déontologiques pesant sur le groupe CMA CGM.
Le projet de prise de contrôle du groupe Métropole Télévision par le groupe Bouygues (2022)
Dans le cadre de l'examen du projet de fusion TF1/M6, dernière opération dans le secteur audiovisuel ayant fait l'objet d'un examen approfondi de phase 2 par l'Autorité de la concurrence, la coopération entre les deux autorités de régulation a été soutenue tout au long du dossier, notamment à travers : des contacts précoces dès la phase de pré-notification et des échanges réguliers par la suite ; une demande d'observations envoyée par l'Autorité de la concurrence au CSA dès la phase de pré-notification, en l'absence d'obligation légale à ce stade (en novembre 2021) ; une saisine formelle de l'Arcom pour avis au moment du passage de la phase 1 à la phase 2 (en mars 2022), et une réception de l'avis de l'Arcom dans le délai légal d'un mois (en avril 2022).
Source : commission des finances, d'après les réponses de l'Arcom et de l'Autorité de la concurrence aux questionnaires du rapporteur
En matière de lutte contre les pratiques anticoncurrentielles dans le secteur audiovisuel, l'Autorité de la concurrence peut solliciter l'avis de l'Arcom sur le fondement de l'article 41-4, alinéa 2, de la loi du 30 septembre 1986 et de l'article R. 463-9 du code de commerce. De fait, l'avis de l'Arcom a été demandé à plusieurs reprises par le régulateur concurrentiel au cours des dernières années.
Symétriquement, l'Arcom peut solliciter l'avis de l'Autorité de la concurrence sur le fondement de l'article 41-4, alinéas 3 et 4, de la loi du 30 septembre 1986.
Exemples de coopérations récentes entre l'Arcom (ex-CSA) et l'Autorité de la concurrence en matière de lutte contre les pratiques anticoncurrentielles
Une série d'affaires concernant les droits de diffusion des compétitions de football a été portée devant l'Autorité de la concurrence et a impliqué la consultation de l'Arcom :
- par une décision du 11 juin 2021, l'Autorité de la concurrence a rejeté pour défaut d'éléments probants une demande de Canal +, qui contestait les modalités de l'appel d'offres par lequel la Ligue de football professionnelle (LFP) avait remis en jeu les droits de diffusion précédemment attribués à Mediapro. Cet appel d'offres était resté infructueux et, avant même adjudication, Canal + avait saisi l'Autorité de la concurrence en reprochant à la LFP un abus de position dominante pour n'avoir remis sur le marché que les seuls droits restitués par Mediapro, sans inclure les droits correspondant à un précédent lot, alors attribué pour un prix élevé à beIN Sports, qui les avait ensuite sous-licenciés à Canal +. Le CSA a été consulté dans ce cadre ;
- parallèlement, l'Autorité de la concurrence a été saisie par Mediapro d'une plainte assortie d'une demande de mesures conservatoires (demande accessoire par la suite abandonnée) pour abus de position dominante, reprochant à Canal + les conditions de distribution de sa chaîne spécialisée dans le football, qui lui auraient été défavorables et lui auraient interdit de pénétrer le marché. L'Arcom a rendu un avis dans ce cadre. Par une décision du 4 octobre 2023, l'Autorité de la concurrence a rejeté la plainte pour défaut de priorité dans la mesure où, notamment, les griefs contre Canal + obéissaient davantage à une logique indemnitaire et un même contentieux avait été introduit devant le Tribunal de commerce ;
- par ailleurs, l'Autorité de la concurrence a été saisie des plaintes respectives de beIN et de Canal + contre la LFP, qui lui reprochaient le contrat de gré à gré consenti à Amazon, et arguaient d'un traitement discriminatoire à leur endroit. L'Arcom a rendu un avis dans ce cadre et, par une décision du 30 novembre 2022, l'Autorité de la concurrence a rejeté les plaintes pour défaut d'éléments suffisamment probants.
Source : commission des finances d'après les réponses de l'Autorité de la concurrence au questionnaire du rapporteur
Au regard des cas de coopérations récentes en matière de pratiques anticoncurrentielles, l'Autorité de la concurrence a ainsi indiqué ne pas identifier de marges de progression particulières dans ce domaine.
Enfin, au-delà des coopérations prévues par la loi, les deux autorités organisent, depuis 2023 et de façon annuelle et biannuelle, des séminaires communs, destinés à l'échange entre services et à la présentation d'éventuels sujets/enjeux d'intérêts commun.
c) Les relations avec la Commission nationale de l'informatique et des libertés et la Direction générale de la concurrence, de la consommation et de la répression des fraudes : une coopération accentuée dans le cadre de la mise en oeuvre du règlement européen sur les services numériques
La loi visant à sécuriser et réguler l'espace numérique (SREN), adaptant le droit français au règlement européen sur les services numériques (RSN), a confié la mise en oeuvre de nouvelles missions de régulation à l'Arcom, à la Commission nationale de l'informatique et des libertés (CNIL) et à la Direction générale de la concurrence, de la consommation et de la répression des fraudes (DGCCRF).
La loi SREN a désigné l'Arcom comme coordinateur des services numériques, soit l'Autorité de référence pour l'application du RSN. Elle dispose ainsi d'une compétence de principe sur l'ensemble du RSN, à l'exception des compétences personnelles et matérielles limitées qui sont attribuées à la CNIL et à la DGCCRF.
Compétences de la CNIL et de la DGCCRF au titre de la mise en oeuvre du RSN
Compétences de la CNIL
Le législateur a fait évoluer les missions de la CNIL en modifiant la loi « Informatique et Libertés » (n° 78-17 du 6 janvier 1978 relative à l'informatique, aux fichiers et aux libertés). Le nouvel article 124-5 de la loi prévoit ainsi que la CNIL veille au respect, par les fournisseurs de plateformes en ligne qui ont leur établissement principal en France ou dont le représentant légal réside ou est établi en France, des obligations relatives :
- à l'information des personnes concernant la publicité présentée sur leurs interfaces en ligne (article 26-1-d du RSN) ;
- à l'interdiction de présentation de publicités fondées sur le profilage sur la base de données dites « sensibles » (données de santé, relative aux opinions politiques, notamment) (article 26-3 du RSN) ;
- à l'interdiction de la présentation aux mineurs de publicités fondées sur le profilage (article 28-2 du RSN).
Compétences de la DGCCRF
La DGCCRF intervient pour s'assurer du respect, par les fournisseurs de places de marché en ligne établis sur le territoire national, des obligations relatives :
- à la sécurité : les plateformes doivent réaliser des contrôles aléatoires automatisés visant à identifier et retirer les annonces présentant des produits illicites ou dangereux (article 31 du RSN). En cas de signalement d'un produit non conforme, elles sont tenues d'informer tous les consommateurs ayant acquis ce produit au cours des six derniers mois (article 32 du RSN) ;
- à la transparence : les plateformes doivent garantir l'identification claire des vendeurs présents sur leur place de marché (article 30 du RSN) ainsi que la complétude des informations précontractuelles communiquées aux consommateurs (prix, délais de livraison, modalités de paiement, étiquetage, notamment), afin de permettre un consentement éclairé (article 31 du RSN) ;
- à la loyauté : les plateformes sont tenues de ne pas recourir à des pratiques dites de « dark patterns » (article 25 du RSN), c'est-à-dire des procédés susceptibles de manipuler le consentement ou le comportement des utilisateurs.
Source : commission des finances, d'après les réponses de la CNIL et de la DGCCRF aux questionnaires du rapporteur
L'application du nouveau cadre de régulation des services numériques nécessitant une articulation efficace entre les trois autorités compétentes, prévue par l'article 7-2 de la loi pour la confiance dans l'économie numérique, une convention de coopération tripartite a été signée le 27 juin 2024. Cette convention :
- organise la coopération entre autorités compétentes pour la mise en oeuvre du RSN concernant les modalités de partage d'informations entre autorités, de coopération aux enquêtes nationales et européennes et de participation à la coopération européenne, ainsi que de coopération dans le cadre du traitement des plaintes ;
- prévoit des mesures de coopération volontaires entre autorités compétentes (par exemple, la mise en place de groupes de travail thématiques) ;
- fixe des mesures de coopération spécifiques entre l'Arcom et la CNIL dans le cadre du processus d'agrément permettant l'accès des chercheurs aux données des plateformes dans le cadre de l'article 40 du RSN.
Par ailleurs, l'article 51 de la loi SREN a institué un réseau national de coordination de la régulation des services du numérique composé de six autorités ou agences (Arcom, CNIL, Arcep, Autorité de la concurrence, Agence nationale de la sécurité des systèmes d'information, Autorité des relations sociales des plateformes d'emploi) et six représentants des administrations centrales. Il est présidé pour une durée de 18 mois alternativement par les ministres chargés du numérique et de la culture. Son secrétariat est assuré par la Direction générale des entreprises (DGE).
Le réseau s'est réuni une première fois en début d'année 2025 pour élaborer un programme de travail qui repose sur trois thèmes :
- la protection des mineurs en ligne ;
- l'intégrité des élections ;
- la simplification et les boites à outils.
D'après le retour d'expérience de la DGCCRF, le partage d'informations entre les trois autorités « s'effectue de manière régulière, fluide et confiante, dans un esprit de coopération étroite et dans le respect des prérogatives de chacun »67(*). Ce dialogue interadministratif est structuré par des échanges continus, ainsi que par l'organisation formalisée d'une réunion tripartite trimestrielle. Cette instance de coordination permet d'assurer un suivi approfondi des plaintes des utilisateurs de plateformes numériques, ainsi que des enquêtes menées à l'encontre des opérateurs régulés au titre du RSN. De même, s'agissant de la collaboration bilatérale entre la DGCCRF et l'Arcom, les modalités de coordination « sont particulièrement opérationnelles pour le lancement et la réalisation des enquêtes »68(*).
2. Alors que la multiplication des missions exercées par l'autorité crée un risque de dispersion de ses moyens, celle-ci doit pouvoir mieux s'appuyer sur les autres administrations
De fait, l'extension croissante des missions confiées à l'Arcom peut, à terme, induire une dispersion des moyens du régulateur, en l'absence de priorisation claire par le législateur.
Dans ce contexte, la coopération avec les autres autorités et administrations intervenant dans le domaine des médias audiovisuels et numériques pourrait bénéficier d'une mutualisation accrue des expertises entre services. De fait, il s'agirait de poursuivre l'initiative engagée à travers le pôle numérique commun Arcep-Arcom, en déployant des actions analogues avec les autres autorités et administrations.
Recommandation n° 6. Renforcer la mutualisation des expertises avec les autres autorités et administrations intervenant dans des domaines connexes (Arcom, Autorité de la concurrence, Arcep, CNIL, DGMIC, DGCCRF).
Par ailleurs, le transfert de certaines compétences spécifiques pourrait être envisagé, afin de décharger l'Arcom de missions qui pourraient être traitées aussi efficacement par d'autres institutions, notamment en matière de contentieux.
Dans une note récente69(*), M. Roch-Olivier Maistre recommande ainsi, pour les incriminations prévues par la loi de 1881 sur la liberté de la presse (injure, diffamation, etc.), d'aligner les médias audiovisuels sur le même régime juridique que celui applicable à la presse écrite, en confiant au juge la compétence actuellement détenue par l'Arcom.
D'après l'ancien président de l'Arcom, « rien ne semble plus justifier aujourd'hui la spécificité du régime juridique applicable aux médias audiovisuels dans ce domaine, tant pour des raisons de principe que d'articulation juridique entre les deux corpus juridiques et de lourdeur des procédures mises en oeuvre par l'autorité de régulation »70(*).
En revanche, l'Arcom, en tant qu'autorité de régulation sectorielle, devrait conserver « certaines de ses prérogatives propres liées au régime d'autorisation des éditeurs à émettre sur des fréquences appartenant à l'État : sauvegarde de l'ordre public, protection de la jeunesse, lutte contre les discriminations, honnêteté et indépendance de l'information, respect du droit à la vie privée et de la dignité de la personne humaine »71(*).
Interrogé par le rapporteur, M. Maistre a confirmé qu'une telle mesure de transfert au juge judiciaire (en l'occurrence, la dix-septième chambre du tribunal judiciaire de Paris) du contentieux relatif aux incriminations prévues par la loi de 1881 actuellement traité par l'Arcom s'inscrivait dans le cadre d'une évolution globale de la régulation des médias.
Si cette question dépasse assurément le champ du présent rapport de contrôle budgétaire, le rapporteur considère qu'un transfert de contentieux mériterait d'être envisagé, car il permettrait non seulement d'unifier le régime juridique applicable aux différents médias (médias audiovisuels et presse écrite), mais également d'alléger les missions du régulateur, lequel pourra ainsi se concentrer sur le coeur de ses prérogatives.
III. UN EXERCICE DES MISSIONS QUI DOIT ÉVOLUER POUR MIEUX ACCOMPAGNER LES ACTEURS FACE AUX BOULEVERSEMENTS ÉCONOMIQUES ET TECHNOLOGIQUES
A. DANS LE DOMAINE AUDIOVISUEL, UN RÔLE ENCORE CENTRÉ SUR LE CONTRÔLE DES CONTENUS
1. La multiplication du nombre de saisines s'est traduite par une mobilisation accrue des moyens dédiés à leur traitement
Tout téléspectateur ou auditeur peut saisir l'Arcom sur un programme. Le plaignant doit préciser le nom de la chaîne, la date, l'heure de diffusion, le titre du programme en cause et le motif afin qu'il soit examiné par les services de l'Arcom.
Un nouveau formulaire de signalement a été mis en ligne sur le site du CSA en janvier 2021 puis sur le site de l'Arcom pour mieux cadrer la démarche des plaignants et faciliter le traitement des alertes grâce au système de regroupement automatique sur un outil informatique de gestion. Les saisines par voie postale sont également possibles.
En complément de ces modalités de saisine, l'Arcom a mis en place en 2024 un formulaire spécifique à ses diverses missions relatives à l'accessibilité numérique, qu'il s'agisse des services de communication au public en ligne (articles 47 et 47-1 de la loi du 11 février 2005), des livres numériques et logiciels spécialisés (article 48 de la loi du 11 février 2005), ou des services fournissant un accès à des services de médias audiovisuels (notamment articles L 412-13 et L 511-25-1 du code de la consommation).
Procédure d'instruction par l'Arcom des
saisines
concernant des contenus audiovisuels
Sauf dans le cas où une procédure de sanction est engagée, l'instruction d'une alerte se déroule en trois étapes.
L'examen de l'alerte par les services de l'Arcom
L'instruction du programme signalé débute par une observation ou une écoute attentive de la séquence litigieuse. Il s'agit, dans un premier temps, d'en prendre connaissance. L'agent doit ensuite produire une fiche d'observation qui servira de document de référence pour l'examen ultérieur du dossier par les conseillers lors du collège plénier.
Cette fiche d'observation comprend au minimum cinq sections :
- les éléments de fait (le contexte dans lequel l'Arcom a été saisi, la nature du programme litigieux) ;
- les éléments de droit (les instruments juridiques législatifs, réglementaires, conventionnels dont dispose l'Arcom pour instruire le dossier) ;
- les éléments d'observation (la description du programme signalé, les retranscriptions des extraits les plus pertinents pour l'instruction de la plainte) ;
- la qualification juridique des éléments du programme signalé ;
- la proposition au président du groupe de travail.
La fiche d'observation rédigée par le chargé de mission fait l'objet de validations successives (hiérarchie, direction juridique, direction générale). À l'issue de ce processus de validation, le dossier peut être examiné en groupe de travail.
L'examen de l'alerte par le groupe de travail de l'Arcom concerné
Selon son objet, l'alerte peut être examinée par le groupe de travail « Pluralisme de l'information et des programmes » ou par le groupe de travail « Protection des publics et diversité de la société française ». Réuni à une fréquence variable (une fois par semaine ou une fois tous les 15 jours), le groupe de travail est l'instance au cours de laquelle les services présentent les dossiers aux conseillers assurant la présidence et la vice-présidence du groupe. Les conseillers se prononcent alors sur la proposition des services et peuvent décider de suivre ou d'amender la conclusion des agents sur les dossiers présentés.
La délibération par les neuf membres du collège plénier
Les dossiers sont présentés par le président du groupe de travail devant le collège lors des assemblées plénières, lequel décide alors de suivre ou non les préconisations du conseiller rapporteur. Une fois le processus terminé, les plaignants reçoivent une réponse par voie électronique les informant de la décision prise par l'Arcom. Cette dernière peut adresser des courriers d'observations, des lettres de mise en garde ou des mises aux demeure aux diffuseurs si ceux-ci n'ont pas respecté leurs obligations légales.
Source : commission des finances, d'après les réponses de l'Arcom au questionnaire complémentaire du rapporteur
De fait, les nouvelles modalités de saisine par voie électronique ont entraîné une augmentation massive du nombre de saisines reçues par l'Arcom, atteignant 112 854 en 2024, contre 31 870 en 2023 et 48 200 en 2022.
Afin de faire face à la forte croissance du nombre de saisines, trois actions principales ont été mises en oeuvre par l'Arcom en 2024 et ont permis d'augmenter le nombre de dossiers examinés tout en diminuant leur délai de traitement (de 110 à 90 jours) :
- le recrutement de deux ETP supplémentaires en 2024, dédiés au traitement des signalements (les effectifs correspondants augmentant de 7 ETPT en 2022 à 8,5 ETPT en 2024) ;
- l'amélioration des fonctionnalités du logiciel de traitement des saisines, permettant, d'une part, la simplification et l'harmonisation du traitement des saisines, et, d'autre part, l'optimisation des circuits de validation, le logiciel étant désormais commun à l'ensemble des intervenants dans le suivi des signalements, quelle que soit la direction ;
- la rationalisation et l'allègement des procédures internes de validation, afin que les dossiers qui ne nécessitent pas d'instruction approfondie ou de décision du collège de l'Arcom puissent être traités rapidement.
Selon l'Arcom, « de nouvelles réflexions sont en cours actuellement s'agissant des modalités organisationnelles et opérationnelles de traitement des saisines »72(*). En effet, l'Autorité relève que « dans une très grande majorité de cas, les saisines reçues ne justifient pas d'intervention de l'Arcom »73(*). Pour autant, elle estime que ces saisines du grand public « sont utiles à l'Autorité pour disposer d'une vision sur les programmes et leur perception par le public »74(*). Une alternative pourrait être de s'inspirer de la solution mise en place par l'OFCOM britannique, qui considère les signalements comme des contributions à sa politique de régulation plutôt que comme des saisines nécessitant dans tous les cas une réponse individuelle. Les mesures d'instruction complète seraient alors réservées aux cas susceptibles de justifier une intervention de l'Arcom.
S'agissant des groupes audiovisuels visés, l'Arcom communique les données suivantes pour l'année 2024 :
- sur 151 dossiers du groupe Canal +, 1675(*) ont donné lieu à une intervention (soit 10,5 %) ;
- sur 22 dossiers du groupe Radio France, 176(*) a donné lieu à une intervention (soit 4,5 %) ;
- sur 57 dossiers du groupe France Télévisions, 1277(*) ont donné lieu à une intervention (soit 21,05 %).
La décomposition par chaîne se présente ainsi :
- sur 49 dossiers de la chaîne C8, 6 ont donné lieu à une intervention (soit 12,2 %) ;
- sur 102 dossiers de la chaîne CNews, 10 ont donné lieu à une intervention (soit 9,8 %) ;
- sur 15 dossiers de la station France Inter, 1 a donné lieu à une intervention (soit 6,6 %) ;
- sur 31 dossiers de la chaîne France 2, 5 ont donné lieu à une intervention (soit 16,1 %) ;
- sur 7 dossiers de la chaîne France 3, 3 ont donné lieu à une intervention (soit 42,9 %) ;
- sur 11 dossiers de la chaîne France 5, 3 ont donné lieu à une intervention (soit 27,3 %) ;
- sur 7 dossiers de la chaîne Franceinfo, 1 a donné lieu à une intervention (soit 14,3 %).
Concernant le risque potentiel de sur-saisine (avec des saisines systématiques et massives, organisées par des groupes militants, visant des groupes ou programmes audiovisuels déterminés), l'Arcom souligne que « les actualités d'une particulière sensibilité (drames sur le territoire national, conflits internationaux particulièrement susceptibles d'attiser les antagonismes nationaux) peuvent faire l'objet de saisines massives, qui sont aussi le reflet de l'émotion du public »78(*). Par ailleurs, certains thèmes, présents dans le débat public et clivants politiquement, « interpellent naturellement les auditeurs et les téléspectateurs, mais aussi les responsables associatifs ou politiques, alors plus enclins à saisir l'Arcom »79(*).
Néanmoins, si l'Arcom admet que des saisines peuvent être « manifestement organisées (texte similaire reçu plusieurs fois) », il s'agit, d'après l'Autorité, d'une situation « assez peu fréquente »80(*).
De même, « s'il ne peut être exclu que certaines interpellations (...) se donnent pour objectif d'obtenir une victoire politique »81(*), l'Arcom estime que l'encadrement légal des missions du régulateur et les contrôles qu'il opère en amont de ses décisions, par ailleurs susceptibles de recours devant le Conseil d'Etat, « écartent le risque d'instrumentalisation de son action »82(*).
A ce propos, le rapporteur considère que la prévention de tels risques de sur-saisine ou d'instrumentalisation pourrait bénéficier d'une publicité accrue des statistiques relatives au traitement des saisines. Ces dernières pourraient ainsi être publiées dans le rapport annuel de l'Arcom.
Par ailleurs, cette publicité permettrait au régulateur d'argumenter et répondre aux suspicions de partialité dans l'instruction des saisines et dans ses décisions. De la même manière, le respect de cette recommandation permettrait à chacun d'apprécier que le service public ne bénéficie pas d'un traitement particulièrement favorable par rapport au secteur privé.
Recommandation n° 7. Assurer la publication exhaustive, dans le rapport annuel de l'Arcom, des statistiques sur les saisines concernant des contenus audiovisuels (Arcom).
2. Mission fondamentale du régulateur, le contrôle du respect du pluralisme dans les médias soulève des difficultés spécifiques
Objectif de valeur constitutionnelle dont le respect est une condition de la démocratie, le pluralisme des courants d'expression socioculturels suscite aujourd'hui de vifs questionnements, notamment au regard de sa conciliation avec la liberté éditoriale des médias audiovisuels.
Comme le souligne le rapport de la commission d'enquête sénatoriale sur la concentration des médias, « il existe (...) un lien établi au niveau constitutionnel entre pluralisme des médias et expression démocratique »83(*).
Inscrit au deuxième alinéa de l'article premier de la loi du 30 septembre 1986 comme tempérament au principe de la liberté de communication, posé au premier alinéa, le « caractère pluraliste de l'expression des courants de pensée et d'opinion », en particulier à travers les médias, a été progressivement consacré au plan constitutionnel, d'abord par la jurisprudence du Conseil constitutionnel, puis dans le texte même de la Constitution.
En premier lieu, le Conseil constitutionnel a jugé que constituaient des objectifs de valeur constitutionnelle :
- le pluralisme des quotidiens d'information politique et générale84(*) ;
- la préservation du caractère pluraliste des courants d'expression socioculturels85(*) ;
- le pluralisme des courants de pensées et d'opinions86(*) ;
- le pluralisme des médias87(*).
En second lieu, la révision constitutionnelle du 23 juillet 2008 a inséré un dernier alinéa à l'article 4 de la Constitution, consacré aux partis politiques, disposant que « la loi garantit les expressions pluralistes des opinions »88(*). Saisi d'une question prioritaire de constitutionnalité (QPC), le Conseil constitutionnel a précisé cette notion dans une décision du 31 mai 201889(*), aux termes de laquelle il souligne que le pluralisme des courants d'idées et d'opinions « est un fondement de la démocratie ».
Par une décision du 13 février 202490(*), le Conseil d'Etat a retenu une interprétation renouvelée et élargie du pluralisme, en jugeant que le respect de cette exigence ne peut s'apprécier au seul regard du temps d'antenne accordé aux personnalités politiques. Il a ainsi demandé à l'Arcom d'apprécier le respect de cette exigence par les éditeurs de service, dans l'exercice de leur liberté éditoriale, en prenant en compte, dans l'ensemble de leur programmation, la diversité des courants de pensée et d'opinion exprimés par l'ensemble des participants aux programmes diffusés.
Afin de se conformer à la décision du Conseil d'Etat, l'Autorité a adopté la délibération n° 2024-15 du 17 juillet 2024 relative au respect du principe de pluralisme des courants de pensée et d'opinion par les éditeurs de services. Il en résulte qu'afin d'apprécier le respect par les éditeurs de service de l'exigence de pluralisme, l'Arcom s'assurera que l'expression des courants de pensée et d'opinion ne soit pas affectée par un déséquilibre manifeste et durable, en particulier dans les programmes d'information et les programmes concourant à l'information, en tenant compte de trois critères :
- la variété des sujets ou thématiques abordés à l'antenne ;
- la diversité des intervenants dans les programmes ;
- l'expression d'une pluralité de points de vue dans l'évocation des sujets abordés à l'antenne.
L'appréciation de l'Autorité portera sur une période qui ne saurait, sauf circonstance exceptionnelle, être inférieure au mois pour les services dont la programmation est consacrée à l'information en continu et au trimestre pour les autres services.
Suivant l'Arcom, « ce nouveau cadre ne saurait conduire à la qualification ou au classement de l'ensemble des intervenants à l'antenne au regard des courants de pensée ou des différentes sensibilités »91(*). Garante de la liberté de communication, l'Autorité rappelle que les éditeurs demeurent seuls responsables du choix des thèmes abordés et des intervenants invités sur leurs antennes, dans le respect des dispositions législatives, réglementaires et conventionnelles applicables.
Interrogée à ce sujet par le rapporteur, l'Arcom a indiqué que ce nouveau cadre n'avait connu pour l'heure qu'une seule application concrète, au titre du réexamen de la saisine de l'association Reporters Sans Frontières, consécutif à l'injonction faite par le Conseil d'Etat dans sa décision du 13 février 2024. Cette saisine, relative au mois de mai 2021, visait la mise en demeure de l'éditeur du service CNews de se conformer à ses obligations en matière de pluralisme et d'indépendance de l'information. Réunie en collège le 24 juillet 2024, l'Autorité a mis en garde la chaîne CNews et lui a demandé de faire preuve de la plus grande vigilance, à l'avenir, quant au respect de l'exigence de pluralisme des courants de pensée et d'opinion sur son antenne.
Par ailleurs, l'Arcom a décidé de rencontrer l'ensemble des éditeurs afin qu'ils lui fassent part des moyens qu'ils ont mis en oeuvre pour se conformer à ce nouveau cadre (sensibilisation des équipes, méthodologie de suivi, utilisation éventuelle d'outils...) ainsi que des difficultés rencontrées. Selon l'Autorité, « il est trop tôt à ce stade pour mesurer le nombre de saisines générées par cette décision et son impact notamment en termes de ressources humaines »92(*).
Néanmoins, le rapporteur considère que ces nouvelles modalités de contrôle du pluralisme, étendues à l'ensemble de la programmation et à l'ensemble des participants aux programmes diffusés, présentent une complexité certaine en matière d'application. De fait, le risque existe d'une augmentation supplémentaire du nombre de saisines, impliquant une mobilisation accrue pour les services de l'Arcom comme pour les éditeurs audiovisuels, avec un intérêt limité pour le public qui peut aujourd'hui librement choisir parmi une large gamme de chaînes selon ses propres affinités.
Dans sa contribution récente93(*), M. Roch-Olivier Maistre appelle à une évolution de la régulation des médias en matière de contrôle du pluralisme, qui procèderait selon un double mouvement :
- d'une part, un renforcement des règles destinées à préserver le pluralisme « externe », relatif à la pluralité d'opérateurs ;
- d'autre part, une clarification des règles applicables en matière de pluralisme « interne », relatif à la pluralité de points de vue sur chaque média.
Se référant au raisonnement suivi par la Cour européenne des droits de l'homme dans une décision d'avril 202294(*), selon laquelle plus le pluralisme « externe » est important dans un pays, moins l'exigence de pluralisme « interne » à l'égard de chaque média est forte, M. Maistre reprend ainsi la proposition des États généraux de l'information95(*), visant à assurer le pluralisme des médias dans le cadre des opérations de concentration, « en prenant davantage en compte dans l'appréciation portée par les autorités de régulation le pouvoir d'influence réel des médias concernés par de telles opérations ».
En complément du renforcement du contrôle du pluralisme « externe », l'ancien président de l'Arcom estime qu'il conviendrait de préciser dans la loi les règles applicables en matière de pluralisme « interne », « en imposant aux médias audiovisuels comme obligation principale un accès équitable sur leurs antennes de toutes les forces politiques contribuant au débat démocratique, en particulier en période électorale »96(*).
Comme le relève M. Maistre, à la suite de l'arrêt du Conseil d'Etat du 13 février 2024, qui exige une appréciation du pluralisme portant sur l'ensemble des programmes et des intervenants, « la France se trouve (...) placée dans une position singulière, avec une réglementation particulièrement contraignante et sans équivalent dans le monde, alors que d'une part, l'offre et donc la liberté de choix des auditeurs et téléspectateurs s'est considérablement élargie depuis 1986 et que d'autre part, la sphère numérique échappe à toute obligation équivalente »97(*).
B. DANS LE DOMAINE NUMÉRIQUE, LE DÉFI DE LA RÉGULATION DE PLATEFORMES INTERNATIONALES
1. L'affaire « Jean Pormanove » a mis en évidence les difficultés de la régulation des plateformes numériques établies à l'étranger
À la suite du décès du streamer Raphaël Graven, dit « Jean Pormanove », en direct sur la plateforme Kick dans la nuit du 17 au 18 août 2025, la question de la régulation effective des plateformes internationales est apparue comme un enjeu particulièrement prégnant.
Dans une tribune publiée le 24 août98(*), M. Martin Ajdari rappelle que, en matière de régulation des plateformes numériques, « aux côtés de ses homologues européens, le rôle de l'Arcom (...) est de s'assurer que les plateformes respectent [leurs] obligations de moyens et d'engager, le cas échéant, des procédures de sanction à l'encontre de celles qui sont installées en France. La loi ne lui demande ni d'apprécier la légalité des contenus mis en ligne par des particuliers (ce qui relève du juge) ni d'en solliciter le retrait ».
Concernant la responsabilité de la plateforme Kick, M. Ajdari précise que « celle-ci n'étant pas installée en France, elle ne relève pas de la compétence directe de l'Arcom »99(*).
Face à la nécessité de remédier aux lacunes de la régulation des plateformes numériques, le Président de l'Autorité défend l'entrée dans une nouvelle phase de la régulation, « afin d'organiser une veille plus systématique et de faire remonter les situations ou tendances problématiques, pour partager et améliorer les règles de modération des contenus dans le respect de la liberté d'expression »100(*).
De fait, en l'état actuel de la régulation, il n'est pas aisé pour l'Arcom, de façon isolée et sans la contribution d'acteurs de terrain, d'identifier efficacement les plateformes qui posent de réelles difficultés en termes de modération. En effet, l'Autorité n'est que « partiellement informée des situations problématiques »101(*) : elle peut certes être saisie sur un défaut de moyens mis en place par une plateforme, mais elle n'est pas compétente sur la licéité des contenus ou des activités des utilisateurs.
C'est pourquoi les acteurs de terrain (forces de l'ordre, associations, notamment), qui sont en contact avec les témoins, victimes ou auteurs de ces situations, sont régulièrement invités, lors des échanges techniques entre services, à faire remonter à l'Arcom des alertes et des informations factuelles et chiffrées concernant les plateformes sur lesquelles il conviendrait de mettre une pression supplémentaire.
Selon l'Autorité, si ces remontées sont rares, les enseignements des premiers rapports des signaleurs de confiance, qui devraient paraître début 2026, d'une part, et la volonté pour le régulateur de travailler avec les acteurs de terrain pour mettre en place des processus de partage d'information, d'autre part, « laissent raisonnablement espérer un progrès dans la mise en commun des informations utiles à une régulation efficace des plateformes »102(*).
Par ailleurs, l'observatoire de la haine en ligne, dont le législateur a confié l'organisation à l'Arcom en 2020, semble un espace pertinent pour renforcer, de façon multilatérale, le partage et la coordination entre tous les acteurs de la lutte contre la haine en ligne. L'Arcom entend le relancer très prochainement, « en lui donnant comme objectif d'être cet espace de partage, de coordination et de réflexion sur la haine en ligne »103(*).
Sur le plan européen, dans le cas de la plateforme Kick, la coopération étroite entre l'Arcom et le coordinateur pour les services numériques (CSN) maltais a permis d'échanger des informations sur la désignation d'un représentant légal de la plateforme à Malte. Pour la suite de l'instruction du dossier, le RSN prévoit plusieurs voies de coopération formelle entre le CSN compétent et les autres CSN104(*).
Dans le cadre du prochain programme de travail du Comité européen des services numériques, à la lumière du dossier Kick, l'Arcom proposera à la Commission européenne et à ses homologues de « travailler à une approche standardisée pour accélérer les échanges d'informations et faciliter l'identification des représentants légaux des plateformes n'étant pas établies sur le territoire de l'Union européenne »105(*).
2. La mise en oeuvre effective du règlement européen sur les services numériques (RSN) devrait articuler action du régulateur et action du juge
Comme le souligne l'Arcom106(*), le RSN s'applique à tous les services intermédiaires, « quel que soit leur lieu d'établissement ou leur situation géographique, dans la mesure où ils proposent des services dans l'Union [européenne], pour autant qu'un lien étroit avec l'Union soit avéré », par leur établissement, le nombre de destinataires de leurs services dans l'Union ou le ciblage de leurs activités sur un ou plusieurs États-membres107(*).
En tant que règlement d'harmonisation maximale, le RSN s'applique ainsi de façon similaire à toutes les plateformes qui offrent un service au sein de l'Union européenne, peu importe leurs lieux d'établissement. À cet égard, le choix par une plateforme extra-européenne de s'établir ou de désigner un représentant légal dans un État-membre plutôt qu'un autre ne lui permet pas de contourner la régulation et de bénéficier de règles plus favorables (forum shopping)108(*).
Pour autant, des difficultés peuvent se poser pour identifier l'établissement ou le représentant légal d'une plateforme qui ne coopérerait pas avec les autorités et ne notifierait pas cette désignation (en infraction avec le RSN), entretenant ainsi un flou susceptible de ralentir l'action des régulateurs.
Dans ce contexte, et au-delà des éléments relatifs aux moyens de veille et à la coopération entre autorités nationales, le pouvoir de limiter l'exercice de la liberté d'expression des citoyens dans l'espace public numérique, à travers le retrait de contenus ou le blocage de plateformes en cas de situation grave et urgente, doit, selon l'Arcom, revenir principalement au juge ou, à titre exceptionnel, à des officiers de police judiciaire, « a fortiori s'agissant de situations où la qualification d'une infraction, loin d'être mécanique, demande une analyse au cas d'espèce »109(*).
À cet égard, le RSN (en son article 6) prévoit l'engagement de la responsabilité des plateformes devant le juge dans les cas où, alors que celles-ci auraient connaissance de la diffusion d'un contenu illicite sur leurs services, elles n'agiraient pas de façon diligente pour faire cesser cette diffusion.
C. FACE AUX ÉVOLUTIONS ÉCONOMIQUES ET TECHNOLOGIQUES, RENFORCER LA DÉFENSE DE LA SOUVERAINETÉ AUDIOVISUELLE ET NUMÉRIQUE
1. Une souveraineté audiovisuelle relativement assurée
Dans le domaine de la communication audiovisuelle, la question de la souveraineté revêt une importance particulière depuis l'avènement d'internet et le développement d'offres étrangères adressées au public français.
En premier lieu, l'action de l'Arcom à l'égard des réseaux hertziens (TNT, FM et DAB +) garantit l'existence d'une offre nationale, diverse, conforme aux objectifs définis par la loi, et mobilisable en cas de nécessité : diffusion des campagnes électorales officielles, diffusion des messages sanitaires (alerte canicule par exemple) ou de sécurité (alerte enlèvement, vigilance orage, par exemple), dans l'intérêt du public.
Comme le relève l'Arcom, « les offres délinéarisées et des plateformes internationales viennent concurrencer directement les acteurs nationaux, sans être soumis aux mêmes exigences et aux mêmes règles que ces derniers »110(*). L'exercice de la souveraineté implique ainsi, d'une part, de préserver l'attractivité des réseaux hertziens (récente décision de ne pas relancer un appel à candidature, travaux pour la valorisation des services d'intérêt général) et, d'autre part, de limiter les asymétries réglementaires qui pèsent sur les acteurs nationaux (en rapprochant les obligations des différents acteurs en matière de financement de la création et de règlementation de la publicité).
En second lieu, la souveraineté audiovisuelle s'exerce également à travers la préservation et le développement de la production et de la création cinématographiques et audiovisuelles françaises et européennes.
L'Arcom s'assure ainsi que non seulement les acteurs nationaux mais aussi ceux qui sont établis à l'étranger et éditent des services de télévision ou de médias audiovisuels à la demande qui ciblent le public français contribuent au financement de la création française et européenne et participent de la sorte au maintien d'un tissu national de sociétés de production.
Sur internet, les missions de l'Arcom sur les éditeurs de contenus sont circonscrites à ceux qui relèvent de la communication audiovisuelle. Ainsi, elle est compétente pour faire appliquer leurs obligations aux services de médias audiovisuels à la demande (SMAD) établis en France.
En revanche, ses compétences ne portent pas sur les éditeurs de sites internet (services de communication au public en ligne) ni sur les utilisateurs qui publient des contenus sur des sites tels que les plateformes en ligne (à l'exception des sites ou comptes d'utilisateurs qui sont des SMAD).
À ce propos, le rapporteur souligne que les nombreuses auditions semblent témoigner d'une « bureaucratie » peut-être excessive, notamment s'agissant du contrôle du respect des obligations en matière de soutien à la création, dont l'allègement ou la simplification pourrait permettre une optimisation du travail des agents ou le redéploiement vers des missions particulièrement importantes. Il convient à cet égard de préciser que ces fortes exigences administratives sont davantage le fruit du cadre législatif et réglementaire très exigeant que d'un défaut d'organisation de l'Arcom.
2. Une souveraineté numérique partagée au niveau européen
Dans le domaine de la communication numérique, le rôle de l'Arcom en matière de souveraineté s'exerce principalement à travers la mise en oeuvre du règlement sur les services numériques.
Depuis mai 2024, en application du RSN, l'Arcom est compétente pour faire appliquer, par les fournisseurs de services intermédiaires (FSI), les obligations de moyens qui sont attachées au régime de responsabilité limitée qui est le leur au titre du droit européen. Il s'agit d'obligations de moyens et de diligence, telles que la mise en place d'un formulaire de signalement des contenus illicites facile d'accès et d'utilisation, la mise à disposition du public et des autorités d'un point de contact, ou encore la coopération avec les autorités judiciaires et administratives et les signaleurs de confiance. Cette compétence s'exerce de façon directe à l'égard des acteurs établis en France, et ce pour leur activité dans l'ensemble de l'Union.
En revanche, l'Arcom n'est pas compétente sur les FSI qui proposent leurs services en France mais sont établis dans un autre État membre. Toutefois, le RSN prévoit des procédures de coopération qui permettent à l'Arcom de saisir le coordinateur des services numériques compétent pour lui demander d'agir, et ce sous deux mois. En outre, l'Arcom contribue à la régulation des très grandes plateformes en ligne et très grands moteurs de recherche au sein du Comité européen des services numériques, composé des 27 coordinateurs nationaux et de la Commission européenne, qui le préside.
Enfin, pour l'application du RSN par tous les services accessibles en France quel que soit leur lieu d'établissement, la définition des contenus illicites devant être retirés en cas de signalement, relève de la compétence nationale.
3. Dans ce contexte, l'Arcom entend veiller à limiter les asymétries réglementaires bénéficiant aux plateformes de vidéo à la demande et à préserver l'attractivité des réseaux audiovisuels hertziens
En premier lieu, l'Arcom s'attache à contribuer à la construction d'une réglementation européenne susceptible de préserver les acteurs nationaux et de limiter les asymétries réglementaires qu'ils subissent.
Ainsi, l'Autorité s'est employée à mettre en place le dispositif facultatif, prévu par la directive Services de médias audiovisuels (SMA)111(*), relatif aux services d'intérêt général, destiné à assurer une visibilité appropriée aux services audiovisuels publics ainsi qu'à ceux présentant un intérêt particulier pour le public, selon des critères définis par le régulateur.
De même, l'Arcom apporte son concours aux réflexions en cours s'agissant de la révision éventuelle de la directive SMA. Si sa révision n'est pas actée, la directive elle-même (en son article 33) prévoit que « au plus tard le 19 décembre 2026, la Commission soumet au Parlement européen et au Conseil une évaluation ex post de l'impact de la présente directive et de sa valeur ajoutée, accompagnée, le cas échéant, de propositions en vue de sa révision ».
L'Autorité contribue activement à ces réflexions, selon trois principes :
- « une volonté largement partagée au sein de la communauté des régulateurs de préserver les acquis d'un cadre qui a fait ses preuves »112(*), tout particulièrement en ce qu'il a permis l'émergence et le financement d'un écosystème foisonnant et diversifié de la production et de la diffusion audiovisuelle européenne tout en étant respectueux des spécificités culturelles et linguistiques des différents pays (le principe de subsidiarité) ;
- « une conscience aiguë des défis concurrentiels et de soutenabilité économique auxquels est confronté cet écosystème »113(*), avec en particulier la montée en puissance d'acteurs de différentes natures qui concurrencent les services de télévision et de vidéo à la demande ou les désintermédient (influenceurs, plateformes de partage de vidéos), tout en n'étant pas soumis aux mêmes règles et contraintes ;
- « une vigilance toute particulière pour le rôle central et irremplaçable que jouent les groupes audiovisuels nationaux pour l'écosystème de la création et de la production, mais aussi pour l'information du public »114(*), d'où la nécessité de réduire les asymétries, notamment en matière publicitaire, mais aussi s'agissant de la protection des publics.
L'Arcom, aux côtés de ses homologues, « entend préparer le cadre de régulation à un avenir où les enjeux de distribution et de capacité pour les offres des groupes audiovisuels nationaux, publics comme privés, à être distribuées, visibles pour le public, et accessibles dans des conditions équitables, seront de plus en plus prégnants »115(*). En particulier, selon l'Autorité, le régime des services d'intérêt général, dont la directive SMA de 2018 pose les bases, « doit (...) être significativement renforcé et élargi pour être plus opérant et donner une assise dans la durée à ces offres fondamentales pour l'écosystème de la création et le pluralisme des médias »116(*).
En second lieu, au niveau national, l'Arcom indique veiller à la préservation et à l'attractivité des réseaux hertziens (TNT, FM, DAB +) :
- d'une part, dans une approche technique : l'Autorité procède régulièrement à la correction de problème de réception signalés localement, la qualité du service étant un élément déterminant de l'adhésion du public aux réseaux hertziens ; elle procède également à un grand nombre de modifications techniques, à la demande des éditeurs (radio ou télévision) à chaque fois qu'est envisagé un changement de diffuseur technique (pour optimiser les coûts de diffusion) ;
- d'autre part, dans une approche économique : en particulier, l'Arcom est engagée dans la poursuite volontariste du déploiement du DAB+ sur les territoires avec une attention particulière à la planification locale, dans l'intérêt du public et des opérateurs, s'agissant des opportunités relatives à la publicité locale. En matière de télévision, l'Autorité a récemment renoncé à relancer un appel à candidature pour des fréquences rendues disponibles notamment pour ne pas aggraver les difficultés économiques auxquelles peuvent être confrontés les acteurs de la télévision gratuite.
Recommandation n° 8. Positionner davantage l'Arcom comme accompagnateur et conseil des acteurs régulés, notamment au regard des enjeux associés à leur niveau d'activité et d'emplois (Arcom).
EXAMEN EN COMMISSION
Réunie le jeudi 23 octobre 2025 sous la présidence de M. Claude Raynal, président, la commission a entendu une communication de M. Christopher Szczurek, rapporteur spécial, sur l'Autorité de régulation de la communication audiovisuelle et numérique (Arcom).
M. Claude Raynal, président. - Nous entendons maintenant le rapport de M. Christopher Szczurek, rapporteur spécial de la mission « Direction de l'action du Gouvernement », relatif à l'Autorité de régulation de la communication audiovisuelle et numérique (Arcom).
M. Christopher Szczurek, rapporteur spécial. - J'ai souhaité mener cette année un contrôle budgétaire sur l'Arcom quatre ans après sa création en 2022 par fusion du Conseil supérieur de l'audiovisuel (CSA) et de la Haute Autorité pour la diffusion des oeuvres et la protection des droits sur internet (Hadopi).
En effet, le sujet de la régulation audiovisuelle et numérique suscite des débats récurrents, comme en atteste l'actualité la plus récente.
Le rapport que je vous présente aujourd'hui résulte d'échanges approfondis et nombreux avec des interlocuteurs variés, recouvrant les différents champs d'intervention de l'Arcom. J'ai ainsi auditionné une trentaine d'acteurs, correspondant à trois ensembles : l'Arcom et ses représentants, anciens ou actuels ; les représentants des autorités et administrations en lien avec l'Arcom, afin d'évaluer l'articulation de leurs missions et les conditions de leur coopération ; enfin, les représentants des acteurs régulés, en vue de réunir des éléments de contexte sur l'action de l'Autorité et d'apprécier leurs relations avec celle-ci : entreprises de médias audiovisuels, fournisseurs d'accès à internet, entreprises de médias numériques et plateformes de streaming.
Je commencerai par un bilan administratif et financier des quatre premières années de l'Arcom, avant de développer les principaux enjeux auxquels son action est aujourd'hui confrontée.
Portée par la loi du 25 octobre 2021 relative à la régulation et à la protection de l'accès aux oeuvres culturelles à l'ère numérique, la création de l'Arcom par fusion du CSA et de la Hadopi poursuivait trois objectifs principaux : simplifier la régulation du secteur audiovisuel ; adapter l'action du régulateur à la place croissante des plateformes numériques ; renforcer les moyens de la puissance publique pour protéger les droits de propriété intellectuelle.
Ainsi, l'Arcom a hérité de l'ensemble des missions des deux autorités fusionnées, mais s'est également vu confier de nouvelles missions substantielles, portant en particulier sur la régulation des plateformes en ligne et des services étrangers de vidéo à la demande, ainsi que sur de nouvelles modalités de lutte contre le piratage des contenus sportifs et culturels en ligne. Dans ce contexte, l'Arcom s'est appuyée sur les personnels du CSA et de la Hadopi, dont les champs d'intervention étaient distincts et dont seules certaines fonctions supports se recouvraient. En parallèle, l'organigramme a été refondu, avec la création de deux nouvelles directions : la direction des plateformes en ligne, pour assumer les nouvelles compétences liées en particulier au règlement européen sur les services numériques (RSN), entré en pleine application en février 2024 ; la direction de la création pour, d'une part, contrôler le respect des obligations de financement de la production et, d'autre part, exercer l'ensemble des missions de lutte contre le piratage.
Préparée très en amont, la fusion du CSA et de la Hadopi au sein de l'Arcom s'est déroulée dans des conditions relativement fluides, sans affecter la continuité des missions.
Dans le cadre de ce rapprochement, la rationalisation de l'occupation immobilière s'est traduite par deux opérations exceptionnelles, d'une part le regroupement des services sur le siège historique du CSA dans le quinzième arrondissement de Paris en 2022, et, d'autre part, l'emménagement dans une nouvelle implantation dans le douzième arrondissement en 2024, effectif en janvier 2025.
Dotée d'un budget de 49,9 millions d'euros et d'un plafond d'emplois de 379 équivalents temps plein travaillé (ETPT) en loi de finances initiale pour 2025, l'Arcom représente aujourd'hui l'une des principales autorités administratives indépendantes (AAI) en termes de moyens.
Hors opérations exceptionnelles, sur la période 2022-2024, les recettes de l'Autorité sont en hausse de 6 % et ses dépenses de 5 %. La hausse des produits est liée à l'augmentation de la subvention de l'État qui constitue 99 % des recettes encaissables de l'Arcom. S'agissant de l'évolution des dépenses, l'augmentation correspond principalement aux dépenses de personnel avec une hausse de 12 % entre 2022 et 2024.
Concernant les dépenses de fonctionnement, celles-ci restent maîtrisées avec une hausse de 1 % sur 2022-2024. Cette enveloppe représente environ 30 % du budget de l'Arcom et est principalement constituée des dépenses immobilières. En 2025, ces dépenses devraient être en baisse grâce notamment à la négociation du bail du nouveau siège de l'Autorité et au déploiement du télétravail, qui devraient se traduire par une économie annuelle totale de loyer et de charges d'environ 1 million d'euros.
Le classement des dépenses par destination fait apparaître une part importante des dépenses consacrées aux fonctions de pilotage et de support, représentant un tiers du budget - 16,5 millions d'euros en 2025 - et un sixième des effectifs de l'Autorité - 64 ETPT en 2024. Première en effectifs - 103,8 ETPT en 2024 -, la destination relative à l'autorisation et au conventionnement des opérateurs audiovisuels constitue la deuxième plus importante en montant - 14,4 millions d'euros en 2025 -, équivalent à la somme des destinations relatives à la protection de la création à l'ère numérique et à la protection des publics, du pluralisme et de la cohésion sociale.
Le résultat patrimonial affiche un déficit pour les exercices 2022, 2023 et 2024, respectivement de 1,7 million d'euros, 0,8 million d'euros et 2,5 millions d'euros. Sur la période 2022-2024, le déficit cumulé atteint ainsi 5 millions d'euros. Ces montants s'expliquent notamment par les opérations immobilières exceptionnelles réalisées en 2022 et en 2024.
En excluant les opérations n'ayant pas d'impact sur la trésorerie ainsi que les opérations exceptionnelles, le résultat budgétaire de l'Autorité affiche un déficit de 55 000 euros en 2022, mais un excédent de 263 000 euros en 2023 et de 461 000 euros en 2024, soit un solde cumulé positif de 0,7 million d'euros.
S'agissant des effectifs, l'Arcom comptait 362,7 ETPT en 2025, contre 345 ETPT à sa création en 2022, représentant une croissance notable de 5 % en trois ans. Plus de 90 % des collaborateurs ont un statut d'agents contractuels publics, dont environ 85 % en contrat à durée indéterminée (CDI) et 5 % en contrat à durée déterminée (CDD). L'analyse de la gestion des ressources humaines a mis en évidence un risque quant à la rotation des effectifs. Comme le soulignent les représentants du personnel, l'Autorité connaît des difficultés pour attirer et fidéliser les agents dans un contexte d'élargissement de ses missions, notamment dans le domaine numérique.
J'en viens aux principaux enjeux auxquels l'action de l'Arcom est aujourd'hui confrontée.
En premier lieu, dans un contexte d'extension continue de ses prérogatives et de tensions sectorielles accrues, il me semble que l'indépendance et l'impartialité de l'Autorité pourraient être mieux garanties.
La gouvernance de l'Arcom est composée d'un collège de neuf membres nommés par cinq autorités distinctes, pour une durée de six ans, non renouvelable. À cet égard, le législateur a fixé de nombreuses règles pour garantir l'indépendance, la neutralité et l'impartialité des décisions. Par ailleurs, l'Arcom elle-même a institué des règles déontologiques internes strictes pour les membres du collège et les collaborateurs.
Je relève néanmoins un possible risque de déséquilibre au niveau de la composition du collège, dont sept membres actuels présentent un profil orienté vers le secteur public, contre seulement deux membres disposant d'expériences significatives dans le secteur privé. Il conviendrait de s'assurer d'un équilibre minimal lors des prochains renouvellements du collège afin de consolider la qualité et l'acceptabilité des décisions prises par le régulateur.
Un grand nombre des acteurs entendus nous ont fait part de leurs très bons rapports avec l'Autorité, déplorant toutefois une bureaucratie excessive, coûteuse en temps et en ressources humaines, qu'ils nous disent ne connaître qu'en France.
Je me dois d'ajouter que les acteurs privés ont le sentiment d'une exigence accrue à l'égard du secteur privé par rapport au secteur audiovisuel public, qui leur paraît moins sujet aux critiques et aux sanctions. Ce sentiment n'est évidemment pas quantifiable, mais souligne l'importance d'une gouvernance également rompue aux usages et à la culture du secteur privé.
En deuxième lieu, si l'Arcom s'est affirmée comme l'autorité de référence dans les domaines audiovisuel et numérique, entretenant une coopération fluide avec de nombreuses autorités et administrations - l'Autorité de régulation des communications électroniques, des postes et de la distribution de la presse (Arcep), l'Autorité de la concurrence, la Commission nationale de l'informatique et des libertés (CNIL) ou encore la Direction générale de la concurrence, de la consommation et de la répression des fraudes (DGCCRF) -, la multiplication des missions exercées par le régulateur crée un risque de dispersion de ses moyens, au détriment, notamment, de sa mission de lutte contre le piratage.
Dans ce contexte, la coopération avec les autres autorités et administrations pourrait bénéficier d'une mutualisation accrue des expertises entre services. Par ailleurs, le transfert de certaines compétences spécifiques pourrait être envisagé, notamment en matière de contentieux pour les incriminations prévues par la loi de 1881 sur la liberté de la presse, pour reprendre une proposition récemment exprimée par Roch-Olivier Maistre, ancien président de l'Arcom.
Le manque à gagner lié au piratage de contenus audiovisuels et sportifs est estimé à 1,5 milliard d'euros ; son impact sur les finances publiques à 420 millions d'euros. Aussi, il convient que l'Arcom puisse redoubler d'efforts sur cette problématique, en cohérence avec la récente proposition de loi portée par notre collègue Laurent Lafon, permettant une automatisation du traitement sur le modèle du régulateur italien.
En troisième lieu, la multiplication du nombre de saisines s'est traduite par une mobilisation accrue des moyens dédiés à leur examen, avec notamment le recrutement de deux agents supplémentaires et des dépenses informatiques. Les nouvelles modalités de saisine par voie électronique ont effet entraîné le doublement du nombre de signalements, atteignant 112 854 en 2024, contre 31 870 en 2023 et 48 200 en 2022.
À cet égard, l'Arcom admet que des saisines peuvent être « manifestement organisées » et dirigées politiquement. À mon sens, la transparence sur ce sujet pourrait bénéficier d'une publication des statistiques relatives au traitement des saisines dans le cadre du rapport annuel de l'Autorité.
En quatrième lieu, et enfin, le contrôle du respect du pluralisme dans les médias soulève des difficultés spécifiques. Par une décision du 13 février 2024, le Conseil d'État a retenu une interprétation renouvelée et élargie du pluralisme, exigeant de prendre en compte l'ensemble des programmes et l'ensemble des intervenants.
De fait, les nouvelles modalités de contrôle présentent une complexité certaine en matière d'application, avec un risque d'augmentation supplémentaire du nombre de saisines, pour un intérêt limité pour le public, qui peut aujourd'hui librement choisir parmi une large gamme de chaînes.
À cet égard, je partage les pistes récemment dessinées par Roch-Olivier Maistre, appelant à une évolution de la régulation selon un double mouvement : d'une part, un renforcement des règles destinées à préserver le pluralisme externe, relatif à la pluralité d'opérateurs ; d'autre part, une clarification au niveau législatif des règles applicables en matière de pluralisme interne, relatif à la pluralité de points de vue sur chaque média, afin de revenir à la situation antérieure à la décision du Conseil d'État.
Un rapport sur l'Arcom ne pouvait pas ne pas s'intéresser à la délicate question du pluralisme et de l'égalité de traitement, qui relèvent des prérogatives de l'ex-CSA. Ces préoccupations correspondant davantage au champ de compétence de la commission de la culture, de l'éducation, de la communication et du sport, j'ai souhaité ne sortir qu'a minima du périmètre strict de la commission des finances.
En dehors de ce sujet, sur lequel il y a autant de points de vue et d'insatisfaction que de sénateurs dans notre Assemblée, l'Arcom s'est affirmée comme une autorité de régulation centrale, dont les décisions structurent l'organisation d'un secteur essentiel au plan économique et démocratique.
Au regard des enjeux associés à la souveraineté audiovisuelle et numérique, il importe de conforter la mise en oeuvre des missions du régulateur, à travers la poursuite de la rationalisation de sa gestion, la concentration de ses ressources sur les problématiques du numérique comme de la lutte contre le piratage, ainsi que le rééquilibrage de sa gouvernance.
M. Jean-François Husson, rapporteur général. - Ce rapport utile confirme notre rôle d'évaluation sur une autorité indépendante importante. Nous constatons les efforts que celle-ci met en oeuvre pour tenir son budget et rechercher des moyens pour progresser dans l'accomplissement de ses missions comme dans la maîtrise de ses coûts, ce dont je me félicite.
Le souhait d'une plus grande diversité dans la composition des neuf membres du collège, sujet souvent évoqué, me semble relever davantage des prérogatives de la commission de la culture, même s'il constitue un objectif.
Le rapporteur a-t-il échangé à ce sujet avec nos collègues de ladite commission ? Peut-il nous donner l'avis de cette commission à ce sujet, par la voix de son président ou des rapporteurs chargés de ces questions ?
M. Jean-Raymond Hugonet. - Je remercie notre collègue pour sa position équilibrée. Nous avons tendance à trop en demander à l'Arcom. Les règles sont de plus en plus nombreuses, alors que le nombre de personnels demeure inchangé, voire diminue. Roch-Olivier Maistre avait d'ailleurs souligné ce problème, les personnels de l'Arcom ne peuvent pas remplir toutes les missions.
La recommandation n° 1 me semble esquisser une sorte de parallélisme des formes avec l'audiovisuel public, comme s'il revenait à la régulation budgétaire de définir la politique de l'Arcom. Or il faut préciser, une fois pour toutes, le périmètre de l'Arcom, et cesser de l'agrandir continuellement. De la sorte, nous pourrons définir les moyens nécessaires à l'atteinte de chaque objectif. Si cela n'est pas fait, nous courons le risque de voir le même problème se présenter chaque année. Qu'en pensez-vous ?
Mme Christine Lavarde. - La part de recettes, estimée à 1 %, qui ne provient pas de la subvention de l'État correspond-elle au montant des amendes infligées par l'Arcom ?
M. Marc Laménie. - Le manque à gagner lié au piratage est donc estimé à hauteur de 1,5 milliard d'euros. Quelles seraient les pistes à étudier pour y remédier ?
Par ailleurs, qui peut saisir l'Arcom ? Pourquoi le nombre des saisines a-t-il augmenté de manière aussi impressionnante entre 2023 - 31 870 saisines - et 2024 - 112 854 saisines ?
Enfin, quelles perspectives la recommandation n° 5 esquisse-t-elle pour la gouvernance de cette instance et la composition de ses membres ?
M. Thomas Dossus. - Je ne pense pas que l'on puisse figer les missions de l'Arcom. Elle se trouve au coeur des évolutions de notre société. Ainsi, le nombre de saisines a explosé parce que les chaînes d'information ont évolué et se sont transformées en chaînes d'opinion, du fait d'une évolution de l'univers médiatique.
De même, la régulation du numérique demande de plus en plus de moyens en raison de l'utilisation croissante des oeuvres par l'intelligence artificielle, dont la régulation s'avère délicate, et de la montée en puissance du RSN, qui nécessiteront une adaptation de la part de l'Arcom, pour placer les bons moyens aux bons endroits. La recommandation n° 1 semble donc difficile à mettre en oeuvre dans le contexte actuel.
Mme Nathalie Goulet. - La fusion entre la Hadopi et le CSA qui a donné naissance à l'Arcom était-elle une bonne idée ? A-t-elle répondu aux objectifs fixés à l'époque où elle a eu lieu ?
M. Christopher Szczurek, rapporteur spécial. - Comme je n'avais pas le sentiment de sortir du cadre du périmètre de la commission des finances, je ne me suis pas entretenu avec la commission de la culture. Néanmoins, des échanges pourront avoir lieu sur la base du rapport, notamment concernant la gouvernance de l'Arcom.
Le cadre législatif et réglementaire a provoqué une explosion du nombre des missions de l'Arcom et des statistiques du travail réalisé.
Face au doublement du nombre de saisines, nous avons moins le sentiment d'un débordement médiatique général que d'une manipulation des missions de l'Arcom, laquelle se trouve utilisée comme un instrument politique pour régler des comptes. On observe de véritables escadrons de saisines de part et d'autre de l'échiquier politique. Cela tient également à une évolution de la société, où on ne tolère plus grand-chose. Immédiatement, dès qu'on est en désaccord avec un point de vue, on a tendance à le signaler automatiquement.
Ce phénomène est toutefois assez peu quantifiable. Les médias les plus touchés par les saisines sont connus, à commencer par le groupe Canal+, mais le service public est aussi concerné. La transformation des saisines en sanctions est assez équilibrée, l'Arcom ne semblant privilégier aucun acteur particulier.
Dans le domaine du contrôle du pluralisme, la tentation d'un éventuel classement du profil des intervenants ne me semble pas la bonne solution. En effet, au-delà des personnes identifiées dans les partis politiques, comment étiqueter, par exemple, les chroniqueurs qui représentent une part croissante des intervenants sur les plateaux de télévision ? Cela me semble difficile et même dangereux. Je n'ai pas de solution à ce sujet et je ne crois pas que la commission de la culture ou l'Arcom en aient une. S'il existait une solution de nature à apaiser les débats médiatiques, elle aurait été trouvée depuis longtemps.
Cette situation découle de fractures idéologiques et philosophiques profondes. Nous n'acceptons plus le moindre point de vue divergent dans notre société.
Le piratage représente effectivement un manque à gagner de 1,5 milliard d'euros, et un impact pour les finances publiques évalué à 420 millions d'euros. Il serait impossible de recouvrer l'intégralité de cette somme. Toutefois, la lutte contre le piratage a évolué depuis les années 2010. À l'époque, la question s'était posée de savoir s'il fallait créer une riposte graduée, avec la Hadopi, ou concevoir une licence globale, qui prendrait la forme d'une sorte de franchise nécessaire pour accéder à l'offre culturelle. Le législateur et le gouvernement d'alors avaient fait le choix de la Hadopi. Puis sont apparues les plateformes de streaming, qui ont marqué la victoire a posteriori de l'option de la licence globale. À ce moment-là, les statistiques de la Hadopi ont considérablement chuté, puisque l'offre légale est apparue satisfaisante aux yeux des consommateurs. Le piratage a donc diminué.
Cependant, depuis l'apparition des VPN (Virtual Private Networks) et de plusieurs services qui contournent l'offre légale pour donner accès gratuitement à certains contenus - sport, séries, ou films -, nous assistons de nouveau à une explosion du piratage. C'est particulièrement le cas depuis trois ou quatre ans, notamment avec l'utilisation des IPTV (Internet Protocol Televisions). Lutter contre cette tendance est essentiel pour la protection des consommateurs, la protection de la création et l'équilibre financier des médias retransmetteurs. L'Arcom s'efforce de mener ce travail, avec les effectifs de l'ancienne Hadopi, mais des manques subsistent. Et l'instance ne présente pas une réactivité suffisante pour empêcher la multiplication des sites miroirs lorsque l'un d'eux est interdit ou pour bloquer en direct les retransmissions en ligne.
C'est pourquoi la volonté de transposer le modèle italien, plus réactif, reposant sur l'automatisation du traitement, a émergé.
Concernant la recommandation n° 5, il me paraissait intéressant d'avoir un point de vue du secteur privé. Entendre les plateformes dire qu'elles passent autant de temps à justifier de leurs obligations à l'égard de la France qu'à le faire auprès de tous les autres pays de l'Union européenne laisse à penser qu'il existe dans notre pays une culture administrative bloquante. Prendre en considération à cet égard la culture et les contraintes du secteur privé pourrait s'avérer utile.
Madame Lavarde, le pourcentage de 1 % des recettes que vous citez correspond à des remboursements effectués par d'autres administrations. Les amendes ne sont pas perçues directement par l'Arcom.
Mme Christine Lavarde. - En connaît-on le montant ?
M. Christopher Szczurek, rapporteur spécial. - D'après le rapport annuel de l'Arcom pour 2024, le montant cumulé des sanctions pécuniaires prononcées par l'Autorité s'élevait à 430 000 euros.
L'articulation entre l'Arcom et la Hadopi a rendu possible une véritable synergie entre leurs missions. Ainsi, la partie audiovisuelle ne peut plus être traitée sans la partie numérique. La fusion avait donc une vraie logique et a permis de gagner en efficacité.
La commission a adopté les recommandations du rapporteur spécial et a autorisé la publication de sa communication sous la forme d'un rapport d'information.
LISTE DES
PERSONNES ENTENDUES
ET DES CONTRIBUTIONS ÉCRITES
Autorité de régulation de la communication audiovisuelle et numérique (Arcom)
- M. Martin AJDARI, président de l'Arcom ;
- M. Alban DE NERVAUX, directeur général ;
- Mme Pauline COMBREDET-BLASSEL, directrice générale adjointe ;
- M. Frédéric BOKOBZA, directeur général adjoint.
M. Roch-Olivier MAISTRE, président du Conseil supérieur de l'audiovisuel (CSA) de 2019 à 2021 et de l'Arcom de 2022 à 2025.
Audition commune : Haute Autorité pour la diffusion des oeuvres et la protection des droits sur Internet (Hadopi) - Arcom
- M. Denis RAPONE, président de la Hadopi de 2018 à 2021 ;
- Mme Pauline COMBREDET-BLASSEL, directrice générale adjointe de l'Arcom.
Commission nationale de l'informatique et des libertés (CNIL)
- M. Mathias MOULIN, secrétaire général adjoint ;
- M. Jean-Marc SALMON, directeur administratif et financier ;
- M. Vincent TOUBIANA, chef du laboratoire d'innovation numérique ;
- Mme Chirine BERRICHI, conseillère pour les questions parlementaires et institutionnelles.
Direction générale de la concurrence, de la consommation et de la répression des fraudes (DGCCRF)
- M. Philippe GUILLERMIN, chef du bureau du droit de la consommation ;
- M. Barthelemy ROSE, rédacteur au bureau du droit de la consommation.
Autorité de la concurrence (au titre de la coopération dans le cadre du contrôle des concentrations dans le secteur des médias)
- M. Benoît COEURÉ, président ;
- Mme Giuliana GALBIATI, conseillère aux affaires institutionnelles et internationales ;
- M. Jérôme VIDAL, chef du service concentrations.
Autorité de régulation des communications électroniques, des postes et de la distribution de la presse (Arcep)
- M. Olivier COROLLEUR, directeur général ;
- Mme Anne YVRANDE-BILLON, directrice économie, marchés et numérique ;
- Mme Virginie MATHOT-de RAINCOURT, conseillère de la Présidente.
Audition commune des fournisseurs d'accès à Internet
Fédération française des Télécoms
- M. Romain BONENFANT, directeur général ;
- Mme Élisabeth DEBAR, chargée de mission.
Bouygues Telecom
- Mme Isabeau de CHALLEMAISON, responsable pôle affaires publiques.
Free
- Mme Ombeline BARTIN, directrice des relations extérieures.
Groupe Orange
- M. Laurentino LAVEZZI, chargé des affaires parlementaires.
SFR
- Mme Marie LHERMELIN, secrétaire générale adjointe, et directrice des relations institutionnelles et de l'engagement.
Groupe Canal +
- M. Christophe ROY, directeur des affaires réglementaires, de la concurrence et des affaires européennes ;
- Mme Amélie MEYNARD, directrice des affaires institutionnelles.
Groupe TF1
- Mme Julie BURGUBURU, secrétaire générale ;
- Mme Peggy LE GOUVELLO, directrice des relations extérieures.
Groupe M6 :
- Mme Karine BLOUËT, secrétaire générale ;
- Mme Marie GRAU-CHEVALLEREAU, directrice des affaires publiques et des études réglementaires ;
- M. Maxence DANIEL, responsable des affaires publiques et des études réglementaires.
Groupe France Télévisions
- Mme Livia SAURIN, secrétaire générale adjointe et directrice des relations avec les pouvoirs publics.
Groupe RMC BFM
- Mme Alix DE MONTESQUIEU, responsable des affaires publiques ;
- M. Antoine AUCHAPT, responsable de la conformité réglementaire.
Groupe NRJ
- Mme Aurélie BRÉVAN-MASSET, directrice des relations institutionnelles ;
- Mme Philippine BRISSET, responsable relations institutionnelles et chargée de missions.
Radio France
- M. Charles-Emmanuel BON, secrétaire général ;
- Mme Marie-Ange BADIN, secrétaire générale adjointe.
- M. Thibault GUIROY, responsable des relations institutionnelles de YouTube ;
- M. Arnaud VERGNES, responsable des relations institutionnelles de Google.
Meta
- M. Anton Maria BATTESTI, directeur des affaires publiques ;
- Mme Aurore DENIMAL, responsable des affaires publiques.
Amazon Prime
- M. Yohann BÉNARD, directeur des affaires publiques d'Amazon France ;
- Mme Philippine COLRAT, responsable des affaires publiques.
Disney +
- M. Philippe COEN, directeur des affaires publiques et juridiques ;
- M. Thomas SPILLER, vice-président Government Policies EMEA.
Netflix
- Mme Marie-Laure DARIDAN, directrice des relations institutionnelles de Netflix en France et en Italie ;
- M. Victor ROULIÈRE, responsable des relations institutionnelles de Netflix en France.
Audition commune des représentants du personnel de l'Arcom
- M. Florent MICHAT, secrétaire de section CFDT-Arcom ;
- Mme Bénédicte DUCHESNE, secrétaire générale adjointe du syndicat CFDT-Culture.
*
* *
- Contributions écrites -
Commission européenne, Direction générale des réseaux de communication, du contenu et des technologies (DG Connect)
Tik Tok
TABLEAU DE MISE EN OEUVRE ET DE SUIVI (TEMIS)
|
N° de la proposition |
Proposition |
Acteurs concernés |
Calendrier prévisionnel |
Support |
|
1 |
Définir une trajectoire de retour à l'équilibre du budget de l'Arcom pour 2027 |
Arcom, DSAF |
2027 |
Projet de loi de finances |
|
2 |
Apurer les charges à payer au titre des agents mis à disposition de l'Arcom par le Ministère de l'intérieur |
Arcom, Ministère de l'intérieur |
2027 |
Projet de loi de finances |
|
3 |
Poursuivre la rationalisation des dépenses de l'Arcom relatives aux fonctions supports, en collaboration avec les autres autorités et services administratifs rattachés au Premier ministre |
Arcom, DSAF |
2027 |
Projet de loi de finances |
|
4 |
Compte tenu des évolutions des usages et des enjeux, prioriser les ressources sur la régulation du numérique et la lutte contre le piratage sportif |
Arcom |
2026 |
Tous moyens |
|
5 |
Garantir, dans le cadre de la désignation des membres du collège de l'Arcom, une représentation proportionnée de personnalités disposant d'une expérience professionnelle significative dans le secteur privé |
Arcom |
2027 |
Dialogue avec les autorités de nomination |
|
6 |
Renforcer la mutualisation des expertises avec les autres autorités et administrations intervenant dans des domaines connexes |
Arcom, Autorité de la concurrence, Arcep, CNIL, DGMIC, DGCCRF |
2026 |
Tous moyens |
|
7 |
Assurer la publication exhaustive, dans le rapport annuel de l'Arcom, des statistiques sur les saisines concernant des contenus audiovisuels |
Arcom |
2026 |
Rapport annuel |
|
8 |
Positionner davantage l'Arcom comme accompagnateur et conseil des acteurs régulés, notamment au regard des enjeux associés à leur niveau d'activité et d'emplois |
Arcom |
2026 |
Tous moyens |
* 1 Roch-Olivier Maistre, « Médias audiovisuels et numérique : pour une nouvelle donne », octobre 2025, Haut-commissariat à la Stratégie et au Plan, La Collection du Plan, n° 7.
* 2 Rapport n° 4245 de Mmes Aurore Bergé et Sophie Mette au nom de la commission des affaires culturelles et de l'éducation de l'Assemblée nationale, juin 2021.
* 3 Audition du 13 avril 2021 devant la commission de la culture, de l'éducation et de la communication du Sénat.
* 4 Selon l'expression de Giuliano da Empoli, Les Ingénieurs du chaos, 2019.
* 5 Par 49 voix « pour » et 4 « contre ».
* 6 Réponses de l'Arcom au questionnaire général du rapporteur.
* 7 Notamment les réseaux sociaux et des plateformes de partage de vidéo comme YouTube.
* 8 Tels que Netflix, Amazon Prime Video ou encore Disney+.
* 9 Digital Services Act (DSA) en anglais.
* 10 Réponses de l'Arcom au questionnaire général du rapporteur.
* 11 Directive (UE) 2018/1808 du Parlement européen et du Conseil du 14 novembre 2018 modifiant la directive 2010/13/UE visant à la coordination de certaines dispositions législatives, réglementaires et administratives des États membres relatives à la fourniture de services de médias audiovisuels (directive « Services de médias audiovisuels »), compte tenu de l'évolution des réalités du marché.
* 12 Par exemple BeReal, Doctolib, Deezer, Meetic ou Leboncoin.
* 13 e-Enfance (protection des mineurs), ALPA (prévention et lutte contre la piraterie audiovisuelle), IFAW (préservation des espèces sauvages et lutte contre la cybercriminalité liée à ces espèces), INDECOSA-CGT (information et défense des consommateurs salariés), Point de contact (lutte contre les cyberviolences et protection des victimes dans l'espace numérique), Addictions France (prévention, formation, soin et réduction des risques des addictions et leurs conséquences), Crif et LICRA (lutte contre l'antisémitisme et le racisme).
* 14 Article L. 331-27 du code de la propriété intellectuelle et article L. 333-10 du code du sport.
* 15 Projet annuel de performances 2025 de la mission « Direction de l'action du Gouvernement ».
* 16 Article 147 de la loi n° 2025-127 du 14 février 2025 de finances pour 2025.
* 17 Lesquelles disposent respectivement, pour 2025, d'un plafond d'emplois de 545 ETPT et de 452 ETPT.
* 18 Réponses de l'Arcom au questionnaire général du rapporteur.
* 19 Conséquence directe du décret n° 2024-124 du 21 février 2024 portant annulation de 10 milliards d'euros sur le budget de l'État.
* 20 Réponses de l'Arcom au questionnaire général du rapporteur.
* 21 Réponses de l'Arcom au questionnaire général du rapporteur.
* 22 Ibid.
* 23 Telles que les abonnements aux plateformes de recrutement ou les indemnités des stagiaires.
* 24 Arcom, rapport annuel 2024.
* 25 Pluralisme, déontologie, obligations sociétales, protection des publics, éducation aux médias et sensibilisation, notamment.
* 26 Manipulation de l'information, les contenus haineux, accès des mineurs aux sites pornographiques.
* 27 La présidence et le collège, la direction générale et la direction juridique étant amenés à travailler sur des dossiers relevant des cinq destinations budgétaires précitées, les dépenses qui leur sont rattachées, consistant essentiellement en de la masse salariale, sont ventilées sur chacune des destinations.
* 28 Réponses de l'Arcom au questionnaire général du rapporteur.
* 29 Ibid.
* 30 Réponses de l'Arcom au questionnaire complémentaire du rapporteur.
* 31 Ibid.
* 32 Réponses de l'Arcom au questionnaire complémentaire du rapporteur.
* 33 Par ailleurs, l'Arcom s'est vu notifier le 13 août 2025 le niveau de subvention prévisionnelle inscrit au projet de loi de finances pour 2026 et pour les exercices 2027 et 2028, en baisse d'environ 2 millions d'euros par an par rapport à la trajectoire initiale.
* 34 Réponses de l'Arcom au questionnaire complémentaire du rapporteur.
* 35 Ibid.
* 36 Loi n° 2019-828 du 6 août 2019 de transformation de la fonction publique.
* 37 Réponses de l'Arcom au questionnaire complémentaire du rapporteur.
* 38 Réponses de la CFDT-Arcom au questionnaire du rapporteur.
* 39 Réponses de la CFDT-Arcom au questionnaire du rapporteur.
* 40 Réponses de l'Arcom au questionnaire général du rapporteur.
* 41 Réponses de la CFDT-Arcom au questionnaire du rapporteur.
* 42 Réponses de la CFDT-Arcom au questionnaire du rapporteur.
* 43 Arcom, L'essentiel - Bilan de la lutte contre le piratage, novembre 2024.
* 44 Proposition de loi, adoptée par le Sénat, après engagement de la procédure accélérée, relative à l'organisation, à la gestion et au financement du sport professionnel, n° 1560, déposée à l'Assemblée nationale le mercredi 11 juin 2025.
* 45 Article 4 de la loi n° 86-1067 du 30 septembre 1986 relative à la liberté de communication, modifié par la loi n° 2021-1382 du 25 octobre 2021 relative à la régulation et à la protection de l'accès aux oeuvres culturelles à l'ère numérique.
* 46 Après avis des commissions permanentes compétentes de l'Assemblée nationale et du Sénat, dans les conditions prévues par la loi organique n° 2010-837 du 23 juillet 2010 relative à l'application du cinquième alinéa de l'article 13 de la Constitution.
* 47 Réponses de l'Arcom au questionnaire général du rapporteur.
* 48 À l'image des auditions récentes de M. Martin Ajdari par la commission de la culture, de l'éducation, de la communication et du sport du Sénat et par la commission des affaires culturelles et de l'éducation de l'Assemblée nationale, respectivement le 1er octobre et le 8 octobre 2025.
* 49 Réponses de Radio France au questionnaire du rapporteur.
* 50 Réponses de l'Arcom au questionnaire général du rapporteur.
* 51 Sur un effectif total de 293 agents hors personnes ayant connu uniquement comme employeur l'Arcom, l'Hadopi ou le CSA (hors stages). Ces données se fondent uniquement sur la dernière expérience professionnelle des agents présents au mois de septembre 2025 avant leur recrutement à l'Arcom, à l'Hadopi ou au Conseil supérieur de l'audiovisuel.
* 52 Réponses de l'Arcom au questionnaire complémentaire du rapporteur.
* 53 Ibid.
* 54 Réponses de Radio France au questionnaire du rapporteur.
* 55 Réponses de l'Arcom au questionnaire général du rapporteur.
* 56 Ibid.
* 57 Réponses de l'Arcep au questionnaire du rapporteur.
* 58 Règlement sur les services numériques, règlement sur la liberté des médias, règlement sur la publicité politique, règlement sur l'intelligence artificielle.
* 59 Réponses de Radio France au questionnaire du rapporteur.
* 60 Réponses d'Iliad-Free au questionnaire du rapporteur.
* 61 Réponses de Bouygues Telecom au questionnaire du rapporteur.
* 62 Rapport n° 593 (2021-2022) de M. David Assouline, au nom de la commission d'enquête afin de mettre en lumière les processus ayant permis ou pouvant aboutir à une concentration dans les médias en France et d'évaluer l'impact de cette concentration dans une démocratie, mars 2022.
* 63 Réponses de l'Autorité de la concurrence au questionnaire du rapporteur.
* 64 Article 41-4, alinéa 1, de la loi du 30 septembre 1986.
* 65 Article 41-4, alinéa 4, de la loi du 30 septembre 1986.
* 66 Réponses de l'Autorité de la concurrence au questionnaire du rapporteur.
* 67 Réponses de la DGCCRF au questionnaire du rapporteur.
* 68 Ibid.
* 69 Roch-Olivier Maistre, « Médias audiovisuels et numérique : pour une nouvelle donne », octobre 2025, Haut-commissariat à la Stratégie et au Plan, La Collection du Plan, n° 7.
* 70 Obligation de mise en demeure préalable avant toute sanction, réitération du manquement ayant fait l'objet d'une mise en demeure avant tout engagement d'une procédure de sanction, opportunité des poursuites et instruction confiée à un rapporteur indépendant.
* 71 Roch-Olivier Maistre, « Médias audiovisuels et numérique : pour une nouvelle donne », octobre 2025, Haut-commissariat à la Stratégie et au Plan, La Collection du Plan, n° 7.
* 72 Réponses de l'Arcom au questionnaire complémentaire du rapporteur.
* 73 Ibid.
* 74 Ibid.
* 75 2 lettres simples, 3 lettres fermes, 2 mises en garde, 1 mise en demeure, 8 sanctions.
* 76 1 lettre ferme.
* 77 11 lettres simples, 1 mise en garde.
* 78 Réponses de l'Arcom au questionnaire complémentaire du rapporteur.
* 79 Ibid.
* 80 Ibid.
* 81 Ibid.
* 82 Ibid.
* 83 Rapport n° 593 (2021-2022) de M. David Assouline, au nom de la commission d'enquête afin de mettre en lumière les processus ayant permis ou pouvant aboutir à une concentration dans les médias en France et d'évaluer l'impact de cette concentration dans une démocratie, enregistré le 29 mars 2022.
* 84 Conseil constitutionnel, décision n° 84-181 DC du 11 octobre 1984, Loi visant à limiter la concentration et à assurer la transparence financière et le pluralisme des entreprises de presse.
* 85 Conseil constitutionnel, décision n° 86-217 DC du 18 septembre 1986, Loi relative à la liberté de communication.
* 86 Conseil constitutionnel, décision n° 2004-497 DC du 1er juillet 2004, Loi relative aux communications électroniques et aux services de communication audiovisuelle.
* 87 Conseil constitutionnel, décision n° 2009-577 DC du 3 mars 2009, Loi relative à la communication audiovisuelle et au nouveau service public de la télévision.
* 88 Cette révision constitutionnelle a également prévu à l'article 34 de la Constitution que la loi fixe les règles concernant « la liberté, le pluralisme et l'indépendance des médias ».
* 89 Conseil constitutionnel, décision n° 2017-651 QPC du 31 mai 2017, Association En marche ! [Durée des émissions de la campagne électorale en vue des élections législatives].
* 90 Conseil d'État, 5ème et 6ème chambres réunies, 13 février 2024, n° 463162, Association Reporters Sans Frontières.
* 91 Sous réserve de l'application des dispositions de la délibération de l'Arcom du 22 novembre 2017 relative au principe de pluralisme politique dans les services de radio et de télévision.
* 92 Réponses de l'Arcom au questionnaire général du rapporteur.
* 93 Roch-Olivier Maistre, « Médias audiovisuels et numérique : pour une nouvelle donne », octobre 2025, Haut-commissariat à la Stratégie et au Plan, La Collection du Plan, n° 7.
* 94 Cour européenne des droits de l'homme, NIT S.R.L. contre République de Moldova, 5 avril 2022, n° 28470/12.
* 95 Rapport des États généraux de l'information, « Protéger et développer le droit à l'information : une urgence démocratique », septembre 2024, proposition n° 9.
* 96 Roch-Olivier Maistre, « Médias audiovisuels et numérique : pour une nouvelle donne », octobre 2025, Haut-commissariat à la Stratégie et au Plan, La Collection du Plan, n° 7.
* 97 Ibid.
* 98 « Mort de Jean Pormanove : « La loi ne demande à l'Arcom ni d'apprécier la légalité des contenus mis en ligne par des particuliers, ni d'en solliciter le retrait », rappelle son président, Martin Ajdari », Le Monde du 24 août 2025.
* 99 Ibid.
* 100 Ibid.
* 101 Réponses de l'Arcom au questionnaire complémentaire du rapporteur.
* 102 Réponses de l'Arcom au questionnaire complémentaire du rapporteur.
* 103 Ibid.
* 104 Assistance mutuelle (article 57(2) et (3)) ; coopération transfrontière (article 58) ; enquêtes conjointe (article 60).
* 105 Réponses de l'Arcom au questionnaire complémentaire du rapporteur.
* 106 Réponses de l'Arcom au questionnaire complémentaire du rapporteur.
* 107 Voir les considérants 7 et 8 du RSN.
* 108 Par ailleurs, l'absence d'établissement ou de représentant légal dans l'Union européenne n'implique pas un contournement de la régulation puisque, dans cette situation, le RSN prévoit que tous les États membres et, pour ce qui concerne les fournisseurs de très grandes plateformes en ligne ou de très grands moteurs de recherche en ligne, la Commission, disposent de pouvoirs de surveillance et d'exécution prévus par le RSN.
* 109 Réponses de l'Arcom au questionnaire complémentaire du rapporteur.
* 110 Réponses de l'Arcom au questionnaire complémentaire du rapporteur.
* 111 Directive (UE) 2018/1808 du Parlement européen et du Conseil du 14 novembre 2018 modifiant la directive 2010/13/UE visant à la coordination de certaines dispositions législatives, réglementaires et administratives des États membres relatives à la fourniture de services de médias audiovisuels (directive « Services de médias audiovisuels »), compte tenu de l'évolution des réalités du marché.
* 112 Réponses de l'Arcom au questionnaire complémentaire du rapporteur.
* 113 Ibid.
* 114 Ibid.
* 115 Ibid.
* 116 Ibid.









