B. - MESURES FISCALES
ARTICLE
2
Prorogation de la contribution différentielle sur les hauts
revenus
Le présent article proroge la contribution différentielle sur les hauts revenus (CDHR) pour l'imposition des revenus de l'année 2026, d'une part, et modifie les modalités de prise en compte des changements de situation familiale dans le calcul des revenus exceptionnels pour la détermination de cette contribution, d'autre part.
Actuellement applicable au titre de la seule imposition des revenus 2025, la CDHR vise à assurer une imposition minimale des plus hauts revenus à hauteur de 20 % du revenu fiscal de référence. Son rendement pour l'imposition des revenus 2025 s'élèverait à 1,2 milliard d'euros par l'Institut des politiques publiques, contre deux milliards d'euros initialement annoncés par le Gouvernement.
Elle s'applique à l'ensemble des contribuables fiscalement domiciliés en France dont le revenu fiscal de référence est supérieur à 250 000 euros pour une personne seule et 500 000 euros pour un couple et repose sur la différence, si elle est positive, entre 20 % du revenu fiscal de référence et le montant total de l'impôt sur le revenu effectivement acquitté.
Particulièrement complexe, notamment au regard du mécanisme d'acompte prévu pour son acquittement, la CDHR doit s'interpréter comme une mesure de rendement, similaire dans ses effets à une hausse du PFU ciblée sur les foyers fiscaux les plus aisés.
La commission des finances propose d'adopter cet article sans modification.
I. LE DROIT EXISTANT : POUR L'IMPOSITION DES REVENUS DE L'ANNÉE 2025, LA LOI DE FINANCES POUR 2025 A CRÉÉ UNE CONTRIBUTION DIFFÉRENTIELLE
L'article 10 de la loi n° 2025-127 du 14 février 2025 de finances pour 2025 a créé une contribution différentielle applicable à certains contribuables titulaires de hauts revenus (CDHR), codifiée à l'article 224 du code général des impôts, pour l'imposition des revenus de l'année 2025.
Dans la version initiale du projet de loi de finances pour 2025, la CDHR devait s'appliquer à l'imposition des revenus de l'année 2024, jusqu'à ceux de l'année 2026.
A. UNE CONTRIBUTION CIBLÉE SUR LES CONTRIBUABLES LES PLUS AISÉS ET ASSISE SUR LE REVENU FISCAL DE RÉFÉRENCE
1. Une contribution temporaire applicable aux contribuables fiscalement domiciliés en France et redevables de l'impôt sur le revenu
La CDHR est à la charge des contribuables domiciliés fiscalement en France et dont le revenu du foyer fiscal est supérieur à 250 000 euros pour les contribuables célibataires, veufs, séparés ou divorcés et à 500 000 euros pour les couples.
Ces seuils d'assujettissement sont quasi-similaires à ceux existant pour la contribution exceptionnelle sur les hauts revenus (CEHR)5(*), prévue à l'article 223 sexies du CGI. Pour autant, les contribuables non fiscalement domiciliés en France ne sont pas passibles de la contribution différentielle alors qu'ils sont soumis à la contribution exceptionnelle sur les hauts revenus.
La contribution exceptionnelle sur les hauts revenus
L'article 2 de la loi n° 2011-1977 du 28 décembre 2011 de finances pour 2012 a introduit une contribution exceptionnelle sur les hauts revenus (CEHR) qui s'ajoute, pour les contribuables les plus aisés, à l'impôt sur le revenu. La durée d'application du dispositif, limitée dans le projet du Gouvernement jusqu'à l'imposition des revenus de l'année 2013, a été étendue jusqu'à l'imposition des revenus de l'année au titre de laquelle le déficit public des administrations publiques est nul.
Cette contribution, prévue à l'article 223 sexies du code général des impôts, est applicable aux foyers fiscaux dont le revenu fiscal de référence (RFR) excède les seuils définis dans le CGI.
La CEHR est assise sur le revenu fiscal de référence (RFR) du foyer fiscal, tel que défini au 1° du IV de l'article 1417 du code général des impôts6(*). Du fait de cette assiette plus large, la contribution exceptionnelle sur les hauts revenus se distingue d'une simple aggravation du barème de l'impôt sur le revenu pour les revenus les plus élevés. Cette différence d'assiette conduit le juge constitutionnel7(*) à considérer la CEHR comme une imposition distincte de l'impôt sur le revenu.
La contribution exceptionnelle sur les hauts revenus est calculée selon un barème de deux tranches (cf. infra). Un mécanisme de décote est appliqué pour limiter les effets de seuil et les changements de situation matrimoniale des contribuables peuvent également être pris en compte.
Le rendement de la CEHR était égal en 2022 à 1,46 milliard d'euros prélevé sur les revenus de 58 700 foyers fiscaux, répartis entre 40 700 foyers fiscaux assujettis au taux de 3 % (pour un RFR compris entre 250 000 euros et 500 000 euros) et 18 000 foyers fiscaux assujettis aux taux de 3 % (pour leurs revenus compris entre 250 000 euros et 500 000 euros) et de 4 % (pour leurs revenus supérieurs à 500 000 euros). Le montant moyen de CEHR par foyer fiscal assujettis s'élevait à 2 487 euros en 2022.
Source : commission des finances
2. Une contribution assise sur le revenu fiscal de référence, retraité de différentes catégories de revenus
a) Le revenu fiscal de référence « retraité »
Le revenu déterminant le champ d'application de la contribution différentielle sur les hauts revenus est défini au II de l'article 224 du CGI comme le revenu fiscal de référence (RFR) déterminé au 1° du IV de l'article 1417 du même code. Le revenu fiscal de référence permet :
- d'une part, de déterminer le champ d'application de la contribution en fixant des seuils d'entrée (250 000 euros pour les contribuables célibataires, veufs, séparés ou divorcés et à 500 000 euros pour les couples), similaires à ceux applicables pour la CEHR ;
- d'autre part, de calculer le montant de la contribution différentielle, selon les modalités exposées infra.
Le revenu fiscal de référence
Le revenu fiscal de référence s'entend du revenu net imposable soumis au barème progressif, majoré pour l'essentiel :
- du montant de certaines charges (par exemple le dispositif « Sofipêche ») et cotisations (plan d'épargne retraite, contrats souscrits dans le cadre de régimes de retraite supplémentaire ou complémentaire) déductibles du revenu global ;
- de l'abattement pour la durée de détention appliqué en matière d'impôt sur le revenu aux plus-values de cession de valeurs mobilières ou de droit sociaux et l'abattement fixe qui s'ajoute à l'abattement pour durée de détention sur les plus-values de cession réalisées par les associés dirigeants qui partent à la retraite ;
- de l'abattement de 40 % applicable aux dividendes pour le calcul de l'impôt sur le revenu ;
- du montant des intérêts soumis au prélèvement libératoire de 24 % ;
- du montant des produits de la capitalisation soumis à un prélèvement libératoire ;
- du montant des bénéfices exonérés dans le cadre des incitations à la création d'entreprises (jeunes entreprises innovantes, entreprises nouvelles, zones franches urbaines, zones de revitalisation rurale, etc.) ;
- du montant exonéré des salaires versés aux personnes détachées à l'étranger par leur employeur ;
- du montant exonéré des revenus encaissés par les personnes bénéficiant du régime des impatriés ou les fonctionnaires internationaux ;
- des indemnités de fonction des élus locaux soumis à retenue à la source.
Le RFR permet donc de donner une indication plus fine du niveau de vie des foyers fiscaux et de leurs capacités contributives que le revenu net imposable, en prenant en compte davantage de ressources effectivement perçues. Par rapport à l'assiette de l'impôt sur le revenu, soit le revenu net imposable, cet agrégat offre différents avantages, en permettant :
- d'inclure différentes catégories de revenus, dont des revenus du capital et du patrimoine, en plus des revenus d'activités ;
- de réintégrer certains revenus exonérés de l'impôt sur le revenu ;
- de neutraliser une partie des dépenses fiscales qui diminuent le montant de l'imposition à l'impôt sur le revenu.
Pour ces différentes raisons, en matière fiscale, le revenu fiscal de référence est mobilisé, outre la CEHR et la CDHR, pour le calcul du champ des exonérations de la taxe foncière et pour la détermination des taux de CSG applicables aux pensions de retraites. Le RFR est également utilisé pour déterminer la tarification de services publics locaux ou l'attribution de dispositifs de prestation sociale sous conditions de ressources8(*).
Source : commission des finances
Pour autant, le revenu fiscal de référence retenu par l'article 224 du CGI diffère de celui retenu par l'article 223 sexies pour calculer le champ d'application et l'assiette de la CEHR. Il s'agit en effet, dans le cas de la contribution différentielle, d'un RFR « retraité », c'est-à-dire minoré du montant de certains revenus, pourtant retenus par le IV de l'article 1417 du CGI dans la détermination de cet agrégat (voir tableau infra).
Revenus exclus du calcul du revenu fiscal de référence pour le calcul de la CDHR (II de l'article 224 du code général des impôts)
|
Dispositif |
Référence |
|
Abattement fixe applicable aux gains de cession de titres de PME réalisés par les dirigeants lors de leur départ à la retraite |
Article 150-0 D ter du CGI |
|
Abattement sur les revenus distribués par les sociétés passibles de l'impôt sur les sociétés ou d'un impôt équivalent ou soumises sur option à cet impôt, ayant leur siège dans un État de l'Union européenne ou dans un État ou territoire ayant conclu avec la France une convention fiscale en vue d'éviter les doubles impositions en matière d'impôt sur les revenus |
2° du 3 de l'article 158 du CGI |
|
Abattement sur les actions distribuées |
3 de l'article 200 A du CGI |
|
Plus-value de cession à titre onéreux, en report d'imposition, des titres d'organismes de placements collectifs « monétaires » en cas de versement du prix dans un PEA-PME |
Article 150-0 B quater du CGI |
|
Plus-values réalisées par les personnes physiques ou sociétés qui ne sont pas fiscalement domiciliées en France |
Article 244 bis A et 244 bis B du CGI |
|
Bénéfices exonérés réalisés par les entreprises nouvelles qui se créent dans les zones d'aide à finalité régionale |
Article 44 sexies du CGI |
|
Bénéfices exonérés réalisés par les jeunes entreprises innovantes et les jeunes entreprises universitaires |
Article 44 sexies A du CGI |
|
Bénéfice réalisé par les entreprises qui exercent une activité dans une zone urbaine de 3ème génération ou qui créent une activité dans une zone franche urbaine-territoire entrepreneur (ZFU-TE) entre le 1er janvier 2006 et le 31 décembre 2023 |
Article 44 octies A du CGI |
|
Bénéfice exonéré réalisé par les entreprises créées en zones de restructuration de la défense, dans les zones franches d'activité des départements d'outre-mer, dans les zones de revitalisation rurale ou les zones France ruralités revitalisation, dans les bassins urbains à dynamiser, dans les zones de développement prioritaire |
Article 44 terdecies à 44 septdecies du CGI |
|
Bénéfices exonérés des auteurs d'oeuvres d'art au titre de la première année d'activité et des quatre années suivantes |
9 de l'article 393 du CGI |
|
Plus-values réalisées par les particuliers lors de l'apport de leurs titres à une société qu'ils contrôlent pour lesquels le report d'imposition expire |
Article 150-0 B ter du CGI |
Source : commission des finances d'après l'article 224 du CGI
Au total, ce revenu de référence « retraité », tel que défini au II de l'article 224 du CGI pour le calcul de la CDHR, est donc plus restreint que celui retenu pour la contribution exceptionnelle sur les hauts revenus. Pour cette raison, tous les redevables de la CEHR ne sont pas forcément soumis à la CDHR.
b) Un mécanisme de prise en compte des revenus exceptionnels dans la détermination du revenu fiscal de référence, dans lequel peuvent entrer en compte des changements de situation matrimoniale
Pour la détermination du montant du revenu fiscal de référence, l'article 224 du CGI prévoit un mécanisme de lissage permettant de prendre en compte les revenus exceptionnels perçus par le contribuable. L'objectif du mécanisme est d'éviter de faire entrer dans le champ d'application de la contribution des contribuables qui se trouveraient sous le seuil d'assujettissement en l'absence de revenus ponctuels et exceptionnels.
La définition des « revenus exceptionnels » est identique à celle dont dispose le I de l'article 163-0 A du CGI qui prévoit un mécanisme de quotient permettant de lisser ce type de revenu dans le cadre du calcul du revenu imposable à l'impôt sur le revenu. Les revenus exceptionnels correspondent donc aux « revenus qui, par leur nature, ne sont pas susceptibles d'être recueillis annuellement et dont le montant dépasse la moyenne des revenus nets d'après lesquels le contribuable a été soumis à l'impôt sur le revenu au titre des trois dernières années », selon les termes du 2e alinéa du II de l'article 224. La qualification de revenu exceptionnel dépend donc d'un double critère de nature (des revenus non susceptibles d'être recueillis annuellement) et de montant.
S'agissant des modalités d'application du système de quotient, les revenus exceptionnels sont retenus pour le quart de leur montant dans le calcul du revenu fiscal de référence. Le calcul du revenu fiscal de référence se trouve donc minoré des trois quarts du revenu exceptionnel du contribuable. Une telle modalité de lissage tempère très fortement l'effet du seuil d'assujettissement, d'autant que, pour leur part, les montant d'impôts effectivement acquittés sur ces revenus exceptionnels sont bien pris en compte intégralement dans le décompte de d'impôt effectivement acquitté.
Pour l'appréciation du critère de montant, dans la détermination du caractère exceptionnel d'un revenu, la seconde phrase du dernier alinéa du II de l'article 224 du CGI prévoit une prise en compte des modifications de la situation familiale du contribuable, par un renvoi aux règles prévues au 2 du II de l'article 223 sexies, c'est-à-dire au mécanisme de prise en compte des changements de situation matrimoniale prévu pour la détermination des revenus imposables à la CEHR.
Ce mécanisme consiste à retenir, pour la période de référence (soit l'année d'imposition et les deux années précédentes), les revenus fiscaux de référence :
- du contribuable et des foyers fiscaux auxquels le contribuable passible de la contribution a appartenu, en cas de divorce, séparation ou décès ;
- du couple et des foyers fiscaux auxquels les conjoints ou les partenaires ont appartenus, en cas d'union. Toutefois, lorsque les époux ou les partenaires liés par un pacte civil de solidarité ont opté, au titre de l'année d'établissement de la contribution, pour l'imposition distincte des revenus dont chacun a personnellement disposé pendant l'année du mariage ou de la conclusion du pacte, ainsi que de la quote-part des revenus communs lui revenant, conformément au second alinéa du 5 de l'article 6 du CGI, les revenus fiscaux retenus sont ceux du contribuable et des foyers fiscaux auxquels le contribuable passible de la contribution a appartenu.
Le 2 du II de l'article 223 sexies dispose que, pour les contribuables dont la situation matrimoniale a évolué au cours des deux années précédant l'année d'imposition, le bénéfice du mécanisme spécifique de calcul du quotient est subordonné au dépôt d'une réclamation contentieuse comprenant les informations nécessaires à la détermination du revenu fiscal de référence.
En tout état de cause, pour la première campagne de déclaration de la CDHR, des difficultés pourraient émerger quant à l'identification des revenus exceptionnels. Faute de doctrine fiscale permettant de définir avec plus de précision le cadre des revenus non susceptibles d'être recueillis annuellement, le critère de nature, en particulier, risque de donner lieu à des interprétations divergentes entre les contribuables et leurs conseils, d'une part, et l'administration, d'autre part.
En outre, s'agissant de contribuables dont le revenu fiscal de référence est composé pour une part substantielle de revenus passifs, l'anticipation des revenus perçus en fin d'année peut être complexe, alors que certaines opérations ne sont pas encore décidées au 15 décembre.
B. UNE CONTRIBUTION DIFFÉRENTIELLE, DONT LE MONTANT PEUT ÊTRE ATTÉNUÉ PAR LA PRISE EN COMPTE DE DÉPENSES FISCALES ET PAR UN MÉCANISME DE DÉCOTE
1. Une contribution déterminée selon un calcul différentiel et dont le montant peut être minoré par la mobilisation d'avantages fiscaux
a) Le calcul de la CDHR
Le III de l'article 224 du CGI expose les modalités de calcul de la contribution différentielle. Elle est égale à la différence, à condition qu'elle soit positive, entre :
- d'une part, le montant résultant de l'application au revenu fiscal de référence, tel qu'exposé supra, d'un taux de 20 % ;
- d'autre part, le montant résultant de la somme du montant de l'impôt sur le revenu, de la contribution exceptionnelle sur les hauts revenus et des prélèvements forfaitaires libératoires de l'impôt sur le revenu9(*), mentionnés au c du 1° du IV de l'article 1417 du CGI, effectivement acquittés par le contribuable sur ces revenus au titre de l'exercice. Les prélèvements sociaux ne sont pas inclus dans cette somme.
La contribution est dite « différentielle » en ce que les contribuables qui dépassent les seuils de RFR de 250 000 et 500 000 euros par an ne sont pas forcément redevables de la contribution.
b) Un montant d'impôt effectivement acquitté majoré par des avantages fiscaux
Le calcul de la contribution différentielle prend en compte les charges de famille et la situation conjugale des contribuables dans le montant d'impôt effectivement acquitté. La somme de l'impôt sur le revenu, de la CEHR et des prélèvements libératoires pris en compte pour le calcul du montant de CDHR dû est ainsi majorée :
- de 1 500 euros par personne à charge, afin de tenir compte la composition du foyer fiscal ;
- de 12 500 euros pour les contribuables soumis à une imposition commune.
Le montant de l'impôt effectivement acquitté, tel que défini au 2° du III de l'article 224 du CGI et intervenant dans le calcul de la contribution différentielle, fait l'objet d'autres majorations. L'article 224 ajoute, en effet, à ce montant, l'avantage en impôt procuré par une série de dépenses fiscales. Cette majoration du montant d'impôt permet, dans le cadre du calcul de la contribution différentielle, de diminuer d'autant le montant de la contribution effectivement due.
En premier lieu, le IV de l'article 224 permet une majoration du montant de l'impôt effectivement acquitté par l'avantage en impôt procuré par différents réductions et crédits d'impôt destinés aux entreprises.
Réduction d'impôt et crédits
d'impôt permettant de majorer l'impôt sur le revenu effectivement
acquitté au sens 2° du III de l'article 224 du CGI
et
d'ainsi minorer la CDHR acquittée
|
Dispositif |
Référence |
|
Réduction d'impôt accordée aux adhérents de centres de gestion ou d'associations agréés |
Article 199 quater B du CGI |
|
Réduction d'impôt pour investissements réalisés outre-mer |
Article 199 undecies B du CGI, à l'exception des vingt-sixième à dernier alinéas du I |
|
Réduction d'impôt au titre des dons faits par les entreprises à des oeuvres ou des organismes d'intérêt général |
Article 238 bis du CGI |
|
Réduction d'impôt « prêt à taux zéro mobilité » (PTZ-m) |
Article 107 de la loi n° 2021-1104 du 22 août 2021 portant lutte contre le dérèglement climatique et renforcement de la résilience face à ses effets |
|
Crédit d'impôt au titre des dépenses de remplacement pour congé de certains exploitants agricoles |
Article 200 undecies du CGI |
|
Crédit d'impôt pour dépenses de recherche effectuées par les entreprises industrielles et commerciales ou agricoles |
Articles 244 quater B à 244 quater B bis du CGI |
|
Crédit d'impôt pour la compétitivité et l'emploi |
Article 244 quater C du CGI |
|
Crédit d'impôt pour certains investissements réalisés et exploités en Corse |
Article 244 quater E du CGI |
|
Crédit d'impôt famille |
Article 244 quater F du CGI |
|
Crédit d'impôt au titre des investissements dans l'industrie verte |
Article 244 quater I du CGI |
|
Crédit d'impôt au titre des avances remboursables ne portant pas intérêt pour financer l'acquisition ou la construction d'une résidence principale |
Article 244 quater J du CGI |
|
Crédit d'impôt en faveur de l'agriculture biologique |
Article 244 quater L du CGI |
|
Crédit d'impôt pour formation des dirigeants |
Article 244 quater M du CGI |
|
Crédit d'impôt en faveur des métiers d'art |
Article 244 quater O du CGI |
|
Crédit d'impôt au titre des prêts avance mutation ne portant pas intérêt |
Article 244 quater T du CGI |
|
Crédit d'impôt au titre des avances remboursables ne portant pas intérêt pour le financement de travaux d'amélioration de la performance énergétique des logements anciens |
Article 244 quater U du CGI |
|
Crédit d'impôt au profit des établissements de crédit et des sociétés de financement qui octroient des prêts à taux zéro permettant la première accession à la propriété |
Article 244 quater V du CGI |
|
Crédit d'impôt en faveur des investissements productifs neufs réalisés outre-mer |
Article 244 quater W du CGI |
|
Crédit d'impôt pour la rénovation énergétique des bâtiments à usage tertiaire affectés à l'activité des PME |
Article 27 de la loi n° 2020-1721 du 29 décembre 2020 de finances pour 2021 |
|
Crédit d'impôt en faveur des entreprises agricoles disposant d'une certification d'exploitation à haute valeur environnementale au sens de l'article L. 611-6 du code rural et de la pêche maritime en cours de validité au 31 décembre 2021 ou délivrée au cours de l'année 2022 |
Article 151 de la loi n° 2020-1721 du 29 décembre 2020 de finances pour 2021 |
Note : à l'exception de la réduction d'impôt prévue à l'article 199 quater B du CGI et du crédit d'impôt prévu à l'article 200 undecies du même code, l'ensemble de ces dispositifs est applicable tant à l'impôt sur le revenu qu'à l'impôt sur les sociétés.
Source : commission des finances
En second lieu, le II de l'article 224 du CGI prévoit une majoration du montant de l'impôt effectivement acquitté par l'avantage en impôt procuré par différents réductions et crédits d'impôt au bénéfice de particuliers dans le but « de ne pas remettre en cause les avantages acquis, ou les espérances pouvant légitimement être attendues de tels avantages, au titre de ces dispositions dérogatoires »10(*).
Réductions d'impôt et crédits
d'impôt permettant de majorer l'impôt
sur le revenu
effectivement acquitté au sens 2° du III de l'article 224 du
CGI
dans l'objectif de préserver les « espérances
légitimes » des particuliers
|
Dispositifs exclus pendant toute la durée d'application de la contribution |
|
|
Dispositif |
Référence |
|
Réduction d'impôt accordée au titre des investissements dans l'immobilier de loisirs |
Articles 199 decies E à 199 decies G du CGI |
|
Réduction d'impôt accordée au titre des investissements dans des résidences hôtelières à vocation sociale |
Article 199 decies I du CGI |
|
Réduction d'impôt accordée au titre d'emprunts souscrits pour la reprise d'une entreprise |
Article 199 terdecies-0 B du CGI |
|
Réduction d'impôt en faveur de l'acquisition de logements destinés à la location meublée exercée à titre non professionnel (dispositif dit « LMNP » ou « Censi-Bouvard ») |
Article 199 sexvicies du CGI |
|
Réduction d'impôt accordée au titre des investissements locatifs réalisés dans le cadre de la loi « Scellier » - Modalités d'application |
Article 199 septvicies du CGI |
|
Dispositifs exclus jusqu'au 31 décembre 2025 |
|
|
Dispositif |
Référence |
|
Réduction d'impôt accordée au titre des souscriptions en numéraire au capital des sociétés ainsi qu'au titre des souscriptions de parts de fonds communs de placement dans l'innovation |
Articles 199 terdecies-0 A à 199 terdecies-0 AB du CGI |
|
Réduction d'impôt accordée au titre des souscriptions en numéraire au capital d'entreprises de presse |
Article 199 terdecies-0 C du CGI |
|
Réduction d'impôt accordée au titre de certains investissements réalisés outre-mer |
Articles 199 undecies A, 199 undecies B pour les 26ème à dernier alinéas du I et 199 undecies C du CGI |
|
Réduction d'impôt sur le revenu au titre des travaux de conservation ou de restauration d'objets mobiliers classés monuments historiques |
Article 199 duovicies du CGI |
|
Crédit d'impôt pour dépenses d'équipements de l'habitation principale en faveur de l'aide aux personnes en perte d'autonomie ou en situation de handicap |
Article 200 quater A du CGI |
|
Crédit d'impôt destiné à l'acquisition et à la pose de systèmes de charge pour véhicule électrique |
Article 200 quater C du CGI |
|
Réduction d'impôt accordée au titre des dépenses de restauration immobilière effectuées dans les sites patrimoniaux remarquables et les quartiers relevant de la politique de la ville - Dispositif « Malraux » |
Article 199 tervicies du CGI |
|
Réduction d'impôt sur le revenu en faveur des logements donnés en location dans le cadre d'une convention ANAH - dispositif Loc'Avantages |
Article 199 tricies du CGI |
|
Crédit d'impôt au titre d'investissements et travaux forestiers et cotisations d'assurance de bois et forêts |
Article 200 quindecies du CGI |
Source : commission des finances
2. Un mécanisme de décote permet de lisser l'entrée dans la contribution
Le V de l'article 224 du CGI prévoit un mécanisme de décote visant à atténuer l'imposition des contribuables proches des seuils d'assujettissement à la contribution différentielle. Aussi, la contribution différentielle est diminuée pour les contribuables célibataires, veufs, séparés ou divorcés dont le revenu fiscal de référence est inférieur ou égal à 330 000 euros et pour les contribuables soumis à une imposition commune dont le revenu fiscal de référence est inférieur ou égal à 660 000 euros. Le montant résultant de l'application d'un taux de 20 % au revenu fiscal de référence, est ainsi minoré :
- pour les contribuables célibataires, veufs, séparés ou divorcés, de la différence entre ce montant et 82,5 % de la différence entre le revenu fiscal de référence et 250 000 euros ;
- pour les contribuables soumis à une imposition commune, de la différence entre ce montant et 82,5 % de la différence entre le revenu fiscal de référence et 500 000 euros.
C. DES MODALITÉS DE RECOUVREMENT COMPLEXES, REPOSANT SUR UN MÉCANISME BAROQUE D'ACOMPTE QUI VISE EXCLUSIVEMENT À CONTOURNER LE PRINCIPE DE NON-RÉTROACTIVITÉ DE LA LOI FISCALE
En raison des conditions d'adoption tardive du projet de loi de finances pour 2025, la commission mixte paritaire réunie sur ce texte a modifié l'article introduisant la CDHR pour prévoir un mécanisme d'acompte permettant tout de même d'en percevoir l'essentiel du produit en 2025. La poursuite des débats budgétaires au-delà du 31 décembre 2024 exposait, en effet, le dispositif de la CDHR au principe de non-rétroactivité de la loi fiscale11(*), pour l'imposition des revenus de l'année 2025.
Le III de l'article 10 de la loi de finances pour 2025 prévoit donc que la CDHR, due pour l'imposition des revenus de l'année 2025, donne lieu au paiement d'un acompte entre le 1er et le 15 décembre 2025.
Le montant de l'acompte est calculé par le contribuable et doit être égal à 95 % du montant de la contribution12(*). Le redevable calcule le montant de la contribution en tenant compte, d'une part, des revenus qu'il a réalisés au 1er décembre 2025 et, d'autre part, d'une estimation des revenus qu'il est susceptible de réaliser entre le 1er et le 31 décembre 2025.
L'acompte versé par le contribuable s'impute sur la CDHR due pour l'imposition des revenus de l'année 2025. En cas de trop-perçu, l'excédent est restitué par le contribuable.
Pour assurer un versement exact de l'acompte, le C du III de l'article 10 de la loi de finances pour 2025 prévoit des sanctions :
- d'une part, en cas de défaut ou de retard de paiement de l'acompte, une majoration de 20 %, assise sur 95 % du montant de la contribution, s'applique ;
- d'autre part, lorsque le montant de l'acompte versé s'avère inférieur de plus de 20 % à 95 % du montant de la contribution, une majoration de 20 %, assise sur la différence, si elle est positive, entre 95 % du montant de la contribution et le montant de l'acompte versé, s'applique.
À l'approche de la campagne de versement de l'acompte, pour l'imposition des revenus de l'année 2025, l'administration fiscale a communiqué sur les modalités concrètes de la campagne déclarative de la CDHR et du paiement de l'acompte13(*).
D'une part, la direction générale des finances publiques a précisé le contenu des obligations déclaratives des contribuables. Ces derniers ne sont pas tenus de calculer eux-mêmes le montant de leur RFR « retraité » ni de leur contribution. Ce calcul devrait être effectué par l'administration fiscale, à partir des données fournies par le contribuable. Dans les quarante-huit heures suivant la déclaration, le contribuable sera invité à procéder au règlement de l'acompte.
D'autre part, la campagne déclarative de la CDHR s'effectuera uniquement en ligne, via un portail dédié sur impots.gouv.fr dans l'onglet « gérer mon prélèvement à la source ». Aucune démarche physique n'est possible. Une fois validée, la déclaration d'acompte ne pourra plus faire l'objet de correction par le contribuable.
Signe de la complexité du dispositif, le site service-public.gouv.fr indique pudiquement que « l'aide d'un professionnel, par exemple un expert-comptable, peut s'avérer nécessaire pour le calcul de l'acompte. En cas de paiement tardif ou insuffisant, une pénalité de 20 % est prévue. »14(*) Ce conseil paraît d'autant plus surprenant que la direction générale des finances publiques a indiqué qu'elle ne publierait pas de bulletin officiel des finances publiques (Bofip) relatif à la CDHR pour éclairer les contribuables et leurs conseils dans leurs démarches déclaratives. Toutefois, un simulateur de calcul de la CDHR devrait être mis à disposition des redevables à partir du 15 novembre.
II. LE DISPOSITIF PROPOSÉ : UNE RECONDUCTION, POUR L'IMPOSITION DES REVENUS DE L'ANNÉE 2026, DE LA CONTRIBUTION DIFFÉRENTIELLE SUR LES HAUTS REVENUS
A. UNE PROROGATION DE LA CDHR AUX REVENUS DE L'ANNÉE 2026, SELON LES MÊMES MODALITÉS DE RECOUVREMENT
1. Une application de la CDHR aux revenus de l'année 2026
Le 2° du II du présent article modifie le A du IV de l'article 10 de la loi n° 2025-127 du 14 février 2025 de finances pour 2025 pour étendre aux revenus de l'année 2026 l'application de la contribution différentielle sur les hauts revenus, prévue à l'article 224 du CGI, et des modalités de déduction des avantages tirés de différentes dépenses fiscales, prévus au II de l'article 10 de la loi de finances pour 2025.
La prorogation de la CDHR aux revenus de l'année 2026 conduit à plusieurs modifications dans la définition de l'assiette et dans le calcul de la contribution.
D'une part, en l'état du droit, le II de l'article 10 de la loi de finances pour 2025 permet de majorer l'impôt effectivement acquitté (utilisé dans le calcul de la contribution) des avantages en impôt procurés par certaines réductions et crédits d'impôt au bénéfice de particuliers (listés dans le tableau supra). Toutefois, la mobilisation de ces avantages n'est possible qu'à raison des opérations réalisées au plus tard le 31 décembre 2025. Pour l'imposition des revenus de l'année 2026, cette faculté de déduire ces avantages du montant de la contribution sera limité.
D'autre part, les revenus soumis aux prélèvements libératoires de l'impôt sur le revenu, mentionnés au c du 1° de du IV de l'article 1417 du CGI15(*), sont désormais compris dans la détermination du revenu fiscal de référence « retraité », au sens du II de l'article 224 du CGI. En miroir, les montants acquittés au titre de ces prélèvements libératoires sont intégrés dans le montant de l'impôt effectivement acquitté utilisé dans la détermination du montant de la contribution.
En effet, les revenus soumis à ces prélèvements et les montants acquittés en leur titre avaient été respectivement exclus de l'assiette et du calcul de la CDHR pour l'imposition des revenus de l'année 2025, lorsque ces prélèvements ont été réalisés avant la publication de la loi de finances. Une telle exclusion s'expliquait par la jurisprudence du Conseil constitutionnel, qui s'oppose à la remise en cause rétroactive du caractère libératoire d'une imposition16(*).
2. Des modalités de recouvrement reposant sur un mécanisme d'acompte, similaire à celui mis en place pour l'imposition des revenus de l'année 2025
Le 1° du II du présent article introduit, à l'article 10 de la loi de finances pour 2025, un III bis déterminant un mécanisme d'acompte pour l'acquittement de la CDHR pour les revenus de l'année 2026.
Ce mécanisme est similaire en tous points à celui applicable au recouvrement de la contribution différentielle sur les hauts revenus au titre des revenus de l'année 2025.
B. UN AJUSTEMENT DES MODALITÉS DE DÉTERMINATION DU CARACTÈRE EXCEPTIONNEL D'UN REVENU EN CAS DE CHANGEMENT DE SITUATION MATRIMONIALE DU CONTRIBUABLE
Le I du présent article modifie le dernier alinéa du II de l'article 224 du CGI pour aligner les modalités de prise en compte des changements de situation matrimoniale en cours d'année dans la détermination du caractère exceptionnel d'un revenu. Pour rappel, dans le calcul du RFR « retraité », retenu comme assiette de la CDHR, les revenus exceptionnels ne sont comptabilisés que pour 25 % de leur montant.
Dans sa rédaction actuellement en vigueur, comme exposé supra, pour déterminer le critère de montant17(*) permettant de qualifier un revenu d'exceptionnel, le II de l'article 224 opère un renvoi au 2 du II de l'article 223 sexies et aux règles de prise en compte des changements de situation familiale applicable pour la CEHR.
Le présent article réécrit la dernière phrase du dernier alinéa du II de l'article 224 du CGI pour y intégrer directement les règles de droit commun. Désormais, en cas de modification de la situation familiale du contribuable au cours de l'année d'imposition ou des trois années précédentes (et non plus deux années comme au 2 du II de l'article 223 sexies), les revenus nets sur le fondement desquels celui-ci a été soumis à l'impôt sur le revenu au titre de chacune de ces années sont ceux :
- en cas d'union, du couple et des foyers fiscaux auxquels les conjoints ou les partenaires ont appartenus. Néanmoins, lorsque les conjoints ou partenaires ont opté, au titre de l'année d'établissement de la contribution, pour l'imposition distincte des revenus, conformément au second alinéa du 5 de l'article 6 du CGI, les revenus fiscaux retenus sont ceux du contribuable et des foyers fiscaux auxquels le contribuable passible de la contribution a appartenu ;
- en cas de divorce, séparation ou décès, du contribuable et des foyers fiscaux auxquels le contribuable passible de la contribution a appartenu.
Assouplissement par rapport au droit existant, la nouvelle rédaction ne conditionne plus le bénéfice du mécanisme spécifique de calcul au dépôt d'une réclamation contentieuse comprenant les informations nécessaires à la détermination du revenu fiscal de référence.
*
* *
L'Assemblée nationale n'ayant pas adopté la première partie du présent projet de loi de finances, celui-ci est considéré comme ayant été rejeté et le présent article n'a pas été adopté.
III. LA POSITION DE LA COMMISSION DES FINANCES : UNE MESURE DE RENDEMENT PLUS QU'UNE MESURE ANTI-OPTIMISATION
A. LOIN DE CONSTITUER UN MÉCANISME ANTI-OPTIMISATION, LA CDHR DOIT ÊTRE ENTENDUE COMME UNE MESURE DE RENDEMENT, ÉQUIVALENTE À UNE HAUSSE CIBLÉE DU PRÉLÈVEMENT FORFAITAIRE UNIQUE
1. La contribution différentielle sur les hauts revenus ne permet pas de prévenir les comportements d'optimisation de la part des contribuables les plus aisés
Lors de son introduction en 2025, la CDHR était présentée comme une mesure « anti-optimisation », ciblant les contribuables bénéficiant des taux effectifs d'imposition plus bas au regard de leur capacité contributive. Force est de constater que l'objectif de lutte contre l'optimisation fiscale n'est pas atteint.
Certes, la CDHR permet de relever le taux d'imposition des ménages situés en haut de la distribution des revenus mais dont le taux effectif d'imposition est relativement bas. Pour autant, il n'affecte pas les ménages qui, par des mécanismes d'optimisation, réduisent artificiellement leurs revenus pour bénéficier de régimes fiscaux plus avantageux, voire pour échapper à l'imposition.
Certains économistes mettent notamment en avant le recours fréquent des ménages situés au sommet de la distribution des revenus à des sociétés holding18(*). Les dividendes reversés sur le compte d'une holding ne sont pas fiscalisés au titre de l'imposition sur les revenus et, pour peu que la holding ait opté pour le régime « mère-fille », elle est, en tant que société « mère » détenant en pleine propriété au minimum 5 % du capital de la filiale, exonérée du paiement d'impôt sur les dividendes issus de la ou des sociétés « filles ». Ce n'est que lorsque la holding ne bénéficie pas, sur les titres qu'elle détient, du régime « mère-fille », que son résultat est soumis à l'impôt sur les sociétés.
L'assiette retenue par la CDHR, à savoir le revenu, ne permet donc pas d'appréhender la réalité des capacités contributives des foyers les plus aisés. En ce sens, dans une note consacrée à l'évaluation de l'impact des mesures fiscales de la loi de finances pour 2025, l'Institut des politiques publiques estime, à propos de la CDHR, qu'« en utilisant le concept de revenu fiscal de référence, la mesure rate la cible des ménages particulièrement aisés qui parviennent à réduire leur imposition à l'IR en minimisant leur revenu fiscal. »19(*)
Le dispositif de l'article 3 du présent projet de loi de finances20(*), qui crée une imposition des actifs non professionnels des holdings patrimoniales, paraît à cet égard plus à même de corriger ces comportements.
2. Son effet équivaut à une hausse du prélèvement forfaitaire unique, ciblée sur les foyers fiscaux qui perçoivent essentiellement des revenus du capital
Ainsi, la contribution différentielle sur les hauts revenus apparaît davantage comme une mesure de rendement, équivalente à une hausse « discrète » du prélèvement forfaitaire unique. Plus que les contribuables pratiquant une « sur-optimisation fiscale », ce sont les foyers fiscaux dont les revenus sont essentiellement composés de dividendes et assujettis de ce fait au prélèvement forfaitaire unique (PFU) de 12,8 %21(*) qui étaient visés par la création de la CDHR, comme l'avait relevé le rapporteur général à l'automne 202422(*). Concrètement, pour un contribuable dont le RFR dépasse le seuil d'éligibilité à la CDHR et est intégralement composé de revenus imposés au PFU, le taux d'imposition effectif serait de 37,2 %, après application de la contribution différentielle et des prélèvements sociaux.
L'analyse, par l'Institut des politiques publiques, de la structure du revenu fiscal de référence des contribuables potentiellement redevables de la CDHR permet de confirmer cette intuition. Ainsi:
- d'une part, 90 % des revenus des redevables de la CDHR ne sont pas imposés au barème de l'IR ;
- d'autre part, au sein de ces revenus non imposés au barème, 76 % du RFR sont des revenus du capital imposés au PFU, 9 % correspondent à des revenus exonérés et 5 % proviennent d'autres revenus qui ne sont soumis ni au barème ni au PFU.
Décomposition du revenu fiscal de référence par catégorie de revenus
(en pourcentage)
Source : Institut des politiques publiques
Sans contester le fondement de cette imposition, le rapporteur général s'interroge sur le choix, opéré en 2024-2025, de créer une contribution différentielle au détriment d'un relèvement temporaire mais assumé et transparent du PFU. Le présent dispositif constitue un facteur inutile de complexité et envoie un message ambivalent aux contribuables qui ont bénéficié de la réforme de la fiscalité du capital en 2018 avec l'instauration du PFU.
B. UN DISPOSITIF INUTILEMENT COMPLEXE AU RENDEMENT ENCORE INCERTAIN
Dans le projet de loi de finances pour 2025, le Gouvernement estimait le rendement de cette imposition à deux milliards d'euros par an sur la période 2025-2027. Cette estimation reposait sur une évaluation du champ d'application de la contribution concernant de l'ordre de 62 500 foyers fiscaux, dont seulement 24 300 effectivement redevables, en raison d'un taux d'imposition effectif inférieur au plancher de 20 %.
Tout en maintenant son évaluation du nombre de redevables, l'évaluation préalable du présent article indique que le rendement escompté de la CDHR pour l'imposition des revenus de l'année 2026 a été révisé à 1,5 milliard d'euros. Si ce chiffrage paraît plus crédible que celui annoncé à l'automne 2024, il reste plus optimiste que l'évaluation réalisée par l'Institut des politiques publiques. Dans son étude précitée, l'IPP évalue ainsi le rendement maximal de la CDHR à 1,2 milliard d'euros, soit 800 millions d'euros de moins que l'évaluation initiale du Gouvernement et 300 millions d'euros de moins que son évaluation révisée23(*). Ce calcul a été réalisé « de façon statique et repose sur l'hypothèse d'absence de réponses comportementales des contribuables redevables de la CDHR. »24(*) Elle ne prend donc pas en compte la modification éventuelle par les contribuables de la structure de leurs revenus.
De fait, les potentiels redevables de la CDHR, en raison des types de revenus qu'ils perçoivent, disposent d'importantes capacités de pilotage de leur revenu imposable et se montrent réactifs aux évolutions de la fiscalité. L'évaluation de l'impact de la soumission au barème des revenus du capital, à partir de 2013, a démontré des effets significatifs de ce changement de la fiscal sur la distribution de dividendes25(*), avec une chute des dividendes reçus par les ménages, passant d'environ 39,6 milliards d'euros en 2012 à 26 milliards d'euros en 201326(*). Un ménage potentiellement assujetti à la CDHR peut aisément décaler d'un an la perception d'une partie de ses revenus pour échapper à cet impôt exceptionnel.
Par ailleurs, le dispositif même de l'article 224 du CGI permet aux contribuables de modérer le montant de leur imposition, par un recours au mécanisme de décote et par la prise en compte du caractère exceptionnel de certains revenus ou de la structure familiale du foyer. L'IPP mesure ainsi que le taux d'imposition moyen des redevables de la CDHR n'attendrait même pas 20 %, après application de la contribution, et ne serait théoriquement que de 18,9 %, affaiblissant par là même le symbole d'un impôt « plancher ».
Au total, à la complexité du dispositif et de son recouvrement, s'ajoute l'impossibilité de disposer d'une évaluation fiable de son rendement. Près d'un an après la présentation de ce dispositif, le rapporteur général regrette que le Gouvernement ne soit pas en mesure de confirmer l'estimation des recettes d'une imposition qui, vraisemblablement, devraient être inférieures de moitié à ce qui avait été annoncé.
Faute de disposer de données relatives à la première campagne de recouvrement de la CDHR, qui devrait se dérouler du 1er au 15 décembre 2025, l'évaluation des recettes de cette imposition demeure incertaine. En revanche, dès que les déclarations des contribuables seront connues, le rapporteur général juge indispensable l'actualisation par le Gouvernement du chiffrage du rendement de la prorogation de la CDHR à l'imposition des revenus de l'année 2026.
En conclusion, le rapporteur général renouvelle l'avis émis lors de la création de la CDHR : il s'agit d'un dispositif inutilement complexe, dont le rendement est fragilisé par la multitude de dispositions permettant de modérer le montant de la contribution acquittée. Dans un contexte de dégradation de nos finances publiques, il ne paraît cependant pas réaliste de supprimer le présent article, à condition de conserver le caractère temporaire et exceptionnel de cette contribution.
Décision de la commission : la commission des finances propose d'adopter cet article sans modification.
ARTICLE
3
Instauration d'une taxe sur le patrimoine financier
des holdings
patrimoniales
Le présent article prévoit la création d'une taxe sur les actifs non affectés à une activité opérationnelle des sociétés holdings patrimoniales. L'objectif poursuivi par le dispositif est de limiter les comportements d'optimisation fiscale permettant aux contribuables de piloter leur revenu imposable. L'interposition d'une holding entre le contribuable et son patrimoine lui permet de limiter son revenu imposable, les dividendes reversés sur le compte d'une holding n'étant pas fiscalisés au titre de l'imposition sur les revenus mais à l'impôt sur les sociétés, le taux du second étant très inférieur au taux supérieur du premier.
Entrent dans le champ de cette nouvelle contribution les sociétés dont le siège est situé en France et qui sont assujetties à l'impôt sur les sociétés, d'une part, et les sociétés dont le siège est situé hors de France assujetties à un impôt équivalent à l'impôt sur les sociétés ou qui sont des sociétés de capitaux et dont au moins un associé respectant les conditions de détention est fiscalement domicilié en France, dès lors que ces sociétés remplissent quatre conditions cumulatives :
- la valeur vénale de l'ensemble des actifs qu'elles détiennent est égale ou supérieure à cinq millions d'euros ;
- une personne physique, soit au sens du présent article le cercle familial proche, détient au moins 33,33 % des droits financiers ou des droits de vote ou y exerce en fait le pouvoir de décision ;
- les revenus passifs représentent plus de 50 % des produits d'exploitation et des produits financiers, hors reprises de provisions et amortissements ;
- elles ne sont pas contrôlées par une autre société assujettie à la taxe.
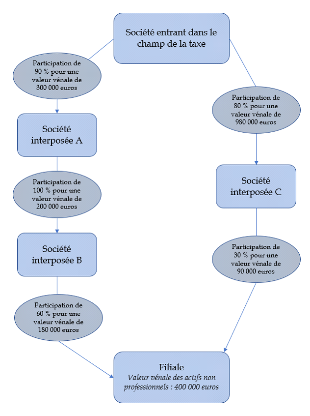
Trois ensembles d'actifs sont compris dans l'assiette de la nouvelle contribution :
- tout d'abord, la valeur vénale des biens corporels, des biens immeubles et des droits portant sur ces biens détenus par les sociétés entrant dans le champ de la taxe, exclusion faite des biens affectés à une activité industrielle, commerciale, artisanale, agricole ou libérale ;
- ensuite, une fraction de la valeur vénale des disponibilités et des titres, exclusion faite des titres de participation et de certains titres de jeunes PME ou souscriptions de fonds réglementés, détenus par les sociétés concernées à la date de clôture de l'exercice au titre duquel la taxe est due ;
- enfin, la somme des valeurs vénales de certaines participations directes détenues par la société visée par la taxe dans d'autres sociétés, sous réserve d'un plafond.
Le taux de la nouvelle contribution est de 2 %. Elle est acquittée :
- lorsque le siège de la société est situé en France, par la société elle-même ;
- lorsque le siège de la société est situé à l'étranger, par les personnes physiques domiciliées fiscalement en France qui satisfont aux conditions de détention et de contrôle de cette société.
Des règles spécifiques sont prévues pour le calcul de l'assiette lorsque la taxe est due par une personne physique au titre de ses participations dans une société étrangère assujettie à la taxe.
La nouvelle contribution serait déductible de l'impôt sur la fortune immobilière mais pas de l'impôt sur les sociétés.
Elle serait due par les sociétés concernées dont le siège est situé en France au titre des exercices clos à compter du 31 décembre 2025, d'une part ; d'autre part, pour les personnes physiques fiscalement domiciliées en France et détenant des sociétés concernées dont le siège est situé à l'étranger, elle s'appliquerait aux exercices clos à compter du 31 décembre 2026.
Au total, cette nouvelle contribution, qui doit être interprétée comme une dispositif anti-optimisation et non pas comme une taxe de rendement, soulève des difficultés. D'une part, l'inclusion par défaut de la trésorerie dans son assiette présente des risques pour l'activité opérationnelle de ces sociétés. D'autre part, la jurisprudence du Conseil constitutionnel sur la fiscalité du patrimoine fait peser sur cette contribution, quand elle est acquittée par les résidents fiscaux français, un risque de censure, faute de plafonnement.
Pour ces raisons, la commission propose d'adopter un amendement I-1 (FINC.1), qui vise :
- à recentrer la condition de détention de la holding par une personne physique sur les seuls cas correspondant à un véritable contrôle de la holding et notamment de sa politique de distribution des revenus ;
- à recentrer l'assiette sur une série d'actifs immobiliers et de biens meubles corporels non liés à l'activité professionnelle, communément qualifiés de « somptuaires » ;
- à remonter le taux de la nouvelle contribution à 20 %, pour renforcer la vocation anti-optimisation de ce dispositif ;
- à introduire, lorsque la taxe est due par les particuliers, un mécanisme de plafonnement de la contribution en fonction des revenus, sur le modèle de celui applicable à l'impôt sur la fortune immobilière afin d'assurer la constitutionnalité du dispositif.
La commission des finances propose d'adopter cet article ainsi modifié.
I. LE DROIT EXISTANT : L'INTERPOSITION DE SOCIÉTÉS HOLDINGS PERMET À CERTAINS CONTRIBUABLES DE PILOTER LEURS REVENUS POUR OPTIMISER LE MONTANT DE LEUR IMPÔT
A. LES SOCIÉTÉS HOLDINGS, UN OUTIL DE STRUCTURATION DU PATRIMOINE BÉNÉFICIANT D'UN RÉGIME FISCAL FAVORABLE
1. La définition économique des sociétés « holdings » : des sociétés dont l'actif est principalement composé de participations financières dans d'autres sociétés
Le droit français n'offre pas de définition précise de la société « holding ». De fait, la notion de holding renvoie non pas à une forme sociale particulière mais à l'activité exercée par la société. Cette dernière a vocation à détenir et gérer des participations financières dans d'autres entreprises. La forme de la holding (SA, SARL, sociétés civiles, société en commandite par actions, etc.) n'a ainsi aucune incidence sur sa qualification.
Comme a pu le souligner la doctrine27(*), la holding, lorsqu'elle exerce une fonction d'animation d'un groupe (voir infra la notion de holding « animatrice »), est intimement liée au concept de groupe de sociétés, également de nature économique. Peu défini en droit français28(*), le groupe de société est un ensemble de sociétés juridiquement indépendantes, liées entre elles économiquement et financièrement, et dont l'une, qualifiée de société-mère, exerce sur l'ensemble un contrôle29(*).
Hormis un régime fiscal particulièrement avantageux et décrit infra, la holding présente, pour ses associés, des avantages de différentes natures30(*) :
- tout d'abord, une société holding dispose d'un effet de levier financier, avec des capacités d'endettement conséquentes. Cet effet de levier se retrouve tout particulièrement dans les opérations dites de « leverage buy out » (LBO). Dans ce cadre, la création d'une holding de rachat permet de faire supporter la charge d'une acquisition à la société cible de l'opération. La holding apporte un capital minimal, faisant reposer son acquisition sur l'emprunt, et rembourse les charges de sa dette grâce aux remontées de dividendes de la filiale nouvellement acquise ;
- ensuite, un effet de levier fiscal peut être mobilisé par les dirigeants d'une holding. Comme exposé infra, les remontées de dividendes des sociétés filles vers la holding peuvent bénéficier de régimes fiscaux avantageux, en particulier le régime dit « mère-fille » ;
- enfin, la constitution d'une holding présente des bénéfices d'ordres juridique et organisationnel. Ainsi, disposer d'une société holding permet à son associé majoritaire de contrôler indirectement une société cible, avec un apport initial minimal. De plus, dans le cadre de l'organisation d'un groupe de sociétés, la holding permet d'assurer des économies d'échelle, de mieux gérer les risques financiers et de proposer à ses filiales des fonctions support.
2. La notion de holding animatrice, un concept essentiellement fiscal
Si la notion de société holding demeure peu appréhendée en droit français, le droit fiscal, sous l'impulsion de la jurisprudence et de la doctrine fiscale, a progressivement établi une distinction entre les sociétés holdings « passives » et les sociétés holdings « animatrices » dans le cadre de l'imposition du patrimoine.
Il faut remonter à une instruction administrative de 1978 commentant la loi n° 76-1232 du 29 décembre 1976 de finances pour 1977 pour retrouver la première définition de la holding animatrice. Ainsi, « lorsque la prise de participations répond au désir de diriger ou de contrôler la société émettrice, l'activité de la société participante n'est pas différente de celle poursuivie par la société dans laquelle elle détient les droits. Les holdings qui exercent une activité de production par le biais de leurs filiales ou de participations dans les entreprises industrielles ont ainsi une activité commerciale. »31(*)
En l'état du droit, le Bulletin officiel des finances publiques (Bofip) définit les holdings passives comme « celles qui ne font qu'exercer les prérogatives usuelles d'un actionnaire (exercice du droit de vote et prises de décisions lorsque l'importance de la participation le permet, et exercice des droits financiers) », tandis que les holdings animatrices sont celles « qui sont les animatrices effectives de leur groupe, participent activement à la conduite de sa politique et au contrôle des filiales et rendent, le cas échéant et à titre purement interne au groupe, des services spécifiques administratifs, juridiques, comptables, financiers ou immobiliers. Ces sociétés utilisent ainsi leur participation dans le cadre d'une activité industrielle ou commerciale qui mobilise des moyens spécifiques. »32(*)
Cette définition est reprise, peu ou prou, par le code général des impôts dans le cadre de plusieurs régimes fiscaux dérogatoires.
Ainsi, à titre d'exemple, l'article 199 terdecies-0 A du CGI, relatif à la réduction d'impôt (IR-PME) pour souscription au capital d'une société (dite « réduction Madelin »), dispose que « une société holding animatrice s'entend d'une société qui, outre la gestion d'un portefeuille de participations, participe activement à la conduite de la politique de son groupe et au contrôle de ses filiales et rend, le cas échéant et à titre purement interne, des services spécifiques, administratifs, juridiques, comptables, financiers et immobiliers. » Une définition similaire figure au 1 ter de l'article 150-0 D du CGI, s'agissant du régime de l'abattement proportionnel pour durée de détention.
Le régime dit « Dutreil » d'abattement à 75 % sur les transmissions par donation ou succession de titres de société ayant fait l'objet d'un engagement collectif de conservation de titre retient désormais également la notion de holding animatrice. L'article 23 de la loi n° 2023-1322 du 29 décembre 2023 de finances pour 2024 a en effet intégré l'apport prétorien des juridictions administratives et judiciaires à l'article 787 B du CGI.
De même, s'agissant de l'impôt sur la fortune immobilière (IFI), l'article 966 du CGI retient la notion de holding animatrice pour l'exonération des biens professionnels.
Tableau non exhaustif des régimes dérogatoires faisant intervenir la notion de holding animatrice
|
Imposition |
Régime dérogatoire faisant intervenir la notion de holding animatrice |
|
Impôt sur le revenu |
- réduction d'impôt (IR-PME) pour souscription au capital d'une société ; dite « réduction Madelin » (art. 199 terdecies-0 A du CGI) ; - réduction d'impôt de de 25 % des intérêts d'emprunts contractés jusqu'au 31 décembre 2011 pour le rachat de PME (art. 199 terdecies-0 B du CGI) ; - abattement proportionnel pour durée de détention (art. 150-0 D du CGI). |
|
Droits de mutation à titre onéreux |
- abattement de 500 000 euros applicables aux rachats en pleine propriété d'entreprises par leurs salariés et les membres du cercle familial proche du cédant qui s'engagent à poursuivre leur activité professionnelle dans l'entreprise pendant cinq ans (art. 732 ter du CGI). |
|
Droits de mutation à titre gratuit |
- abattement de 75 % sur les transmissions par donation ou succession de titres de société ayant fait l'objet d'un engagement Dutreil (art. 787 B du CGI) ; - paiement différé et fractionné des droits de donation ou succession dus sur les entreprises (CGI, annexe III, art. 397 A et art. 404 GA à GD). |
|
Impôt sur la fortune immobilière |
- exonération des actifs professionnels (art. 966 du CGI). |
Source : commission des finances d'après le code général des impôts
3. Sous le régime de l'impôt sur les sociétés, les holdings bénéficient d'avantages fiscaux non négligeables
Dès lors qu'ils optent pour placer leur holding sous le régime de l'impôt sur les sociétés, les contribuables bénéficient de régimes fiscaux avantageux.
La holding soumise à l'IS présente pour son détenteur des avantages fiscaux certains. Les dividendes qui sont reversés à cette holding ne sont pas fiscalisés au titre de l'imposition sur les revenus, à la différence des dividendes perçus par les personnes physiques.
a) Le régime « mère-fille », le régime de l'intégration fiscale et la « niche Copé »
Les propriétaires d'une holding peuvent recueillir au sein de cette société les dividendes versés par sa filiale presque sans charge fiscale.
La société holding peut, en effet, opter pour le régime dit « mère-fille », introduit en France dès 192033(*) et dont l'objectif est de faciliter la constitution et le fonctionnement en groupes de sociétés en éliminant les doubles impositions sur les produits distribués par une filiale à sa société mère34(*).
Aux termes de l'article 145 du code général des impôts35(*), lorsqu'une société soumise à l'impôt sur les sociétés36(*) opte pour le régime « mère-fille », elle est, en tant que société mère, exonérée du paiement d'impôt sur les sociétés sur les dividendes issus de la ou des sociétés filles, dans la mesure où ces dividendes sont réputés avoir déjà supporté l'impôt sur les sociétés lors de la réalisation des bénéfices par des sociétés filiales. Ces dividendes ne sont pas pris en compte dans le résultat imposable de la société. Cependant, l'application de ce régime est subordonnée à la détention en pleine propriété, par la société mère, d'au moins 5 % du capital de sa filiale37(*). Lorsque la société mère remplit la condition de détention, la totalité des dividendes perçus peut bénéficier de l'exonération.
Toutefois, l'article 216 du CGI prévoit qu'une quote-part pour frais et charges (QPFC) est réintégrée dans le bénéfice net total de la société mère, imposable à l'IS. Cette QPFC est égale à 5 % du montant des dividendes reçus, crédit d'impôt compris. Lorsque la société mère bénéficie du régime de l'intégration fiscale38(*), le taux de la quote-part est ramené à 1 %. La société mère s'acquitte donc de l'impôt sur les sociétés (à un taux de 25 %) sur cette seule quote-part, à un taux effectif compris entre 0,25 % et 1,25 %, selon qu'elle bénéficie ou non du régime de l'intégration fiscale.
L'exonération est, de plus, soumise à une condition de conservation. Elle ne revêt un caractère définitif que lorsque les titres de participation dans la filiale sont conservés pendant un délai de deux ans39(*) et l'exonération peut être remise en cause en cas de non-respect de ce délai. L'obligation de détention s'applique à la participation représentant au moins 5 % du capital de la société émettrice.
Au total, ce n'est que lorsque la holding ne bénéficie pas, sur les titres qu'elle détient, du régime « mère-fille », que les dividendes qu'elle perçoit de ses filiales sont soumis à l'impôt sur les sociétés au taux normal de 25 %. L'application du régime « mère-fille » permet l'exonération, à hauteur de 95 % à 99 % de leur montant selon les cas, des produits remontés.
Tableau comparatif d'application de l'impôt sur le revenu à un actionnaire personne physique, et des régimes « mère-fille » et de l'intégration fiscale à une société-mère
(en euros)
|
Personne physique actionnaire |
Application du régime « mère-fille » |
Application du régime de l'intégration fiscale |
|||
|
Dividendes distribués à l'actionnaire |
750 000 |
Dividendes distribués à la société mère |
750 000 |
Dividendes distribués à la société mère |
750 000 |
|
Prélèvement forfaitaire unique (taux de 30 %) |
225 000 |
Impôt sur les sociétés dû (taux de 25 %) sur la quote-part pour frais et charges de 5 % |
9 380 |
Impôt sur les sociétés dû (taux de 25 %) sur la quote-part pour frais et charges de 1 % |
1 880 |
|
Revenu de l'actionnaire |
525 000 |
Bénéfice de la société mère |
740 063 |
Bénéfice de la société mère |
748 130 |
Source : commission des finances d'après le code général des impôts
À titre surérogatoire, un régime favorable est aussi appliqué aux plus-values générées lors de la cession par une société mère des titres de ses filiales, dont elle détient au moins 5 % du capital, détenus depuis plus de deux ans : la niche dite « Copé »40(*). Codifié au a quinquies du I de l'article 219 du CGI, ce dispositif prévoit une exonération complète d'impôt sur les sociétés portant sur les plus-values provenant de participations détenues à long terme41(*). Comme pour le régime mère fille, une QPFC demeure imposable à l'IS, fixée à 12 % du montant brut42(*) (ce qui a pour effet de ne plus prendre en compte les éventuelles moins-values de cession dans le calcul de l'assiette imposable).
b) Le régime de l'apport-cession
Le détenteur d'une holding a la possibilité de bénéficier du régime dit de l'apport-cession, codifié à l'article 150-0 B ter du code général des impôts43(*). Ce régime permet au contribuable de reporter l'imposition de la plus-value constatée lors de l'apport de titres d'une société à une autre société soumise à l'impôt sur les sociétés ou à un impôt équivalent (qui peut être une holding), qu'il contrôle à la date de l'apport. On parle alors de holding d'apport-cession.
Pour le calcul de l'impôt, la plus-value est constatée au moment de l'apport de titres à la société contrôlée mais placée en report d'imposition. Toutefois, il est mis fin à ce report d'imposition, en cas :
- de cession à titre onéreux, par l'apporteur, des titres reçus en rémunération de l'apport ;
- de cession à titre onéreux, par la société bénéficiaire de l'apport, des titres apportés dans les trois années suivant l'apport sauf dans deux cas de figure. D'une part, le report est maintenu lorsque la société bénéficiaire de l'apport cède les titres dans un délai de trois ans à compter de la date de l'apport et prend l'engagement de réinvestir au moins 60 % du produit de la cession dans un délai de deux ans dans des activités économiques contrôlés directement. D'autre part, le report n'expire pas si la vente des titres apportés a été effectuée au-delà d'un délai de trois ans ;
- de transfert du domicile fiscal hors de France.
Le mécanisme de l'apport-cession, par l'interposition d'une holding patrimoniale, permet au contribuable de différer dans le temps l'imposition de plus-values de cession, sous réserve de réinvestir ces gains de cession dans l'économie. De report en report, le risque est fort que ces plus-values ne soient jamais soumises à l'impôt sur le revenu.
c) L'utilisation des holdings dans le cadre des droits de succession ou de donation : l'exemple topique du régime Dutreil
Aux termes de l'article 787 B du code général des impôts (CGI), établi par la loi n° 99-1172 du 30 décembre 1999 de finances pour 2000, les donations et les transmissions44(*) de parts ou actions de sociétés ayant fait l'objet d'un pacte Dutreil sont exonérées de droits de mutation à titre gratuit (DMTG) à concurrence de 75 % de leur valeur45(*).
Le bénéfice de cette exonération de DMTG est subordonné à deux conditions.
D'une part, seules les parts ou les actions d'une société ayant une activité industrielle, commerciale, artisanale, agricole ou libérale peuvent bénéficier de cette exonération partielle.
D'autre part, le bénéfice de ce régime doit respecter un objectif de stabilisation de l'actionnariat. Trois critères doivent être remplis pour valider le bénéfice de l'exonération fiscale :
- un engagement collectif des héritiers ou donataires de conservation de deux ans au minimum46(*) ;
- un engagement individuel de conservation de quatre ans47(*) à compter de l'expiration de l'engagement collectif. Cet engagement individuel signifie que si l'un des bénéficiaires de la transmission ne respecte pas son engagement, cette rupture de contrat n'est pas de nature à remettre en cause l'exonération partielle dont ont pu bénéficier, le cas échéant, les autres bénéficiaires de la transmission ;
- l'exercice d'une fonction de direction par l'un des signataires durant la phase d'engagement collectif et pendant trois ans à compter de la transmission.
Les héritiers, légataires ou donataires de titres ou de parts de sociétés holdings peuvent bénéficier du pacte Dutreil si ces holdings sont animatrices de leur groupe, sous réserve de respecter les engagements de conservation et d'activité48(*). À cet égard, s'inspirant de la jurisprudence administrative49(*) et judiciaire50(*), l'article 23 de la loi n° 2023-1322 du 29 décembre 2023 de finances pour 2024 a modifié l'article 787 B du CGI pour admettre qu'une société qui « a pour activité principale la participation active à la conduite de la politique de son groupe constitué de sociétés contrôlées directement ou indirectement » exerce une activité commerciale51(*).
L'exonération fiscale de 75 % des DMTG s'applique également aux titres d'une société holding « passive », qui possède directement des parts ou des actions d'une société faisant l'objet d'un engagement de conservation auquel la société a souscrit (simple interposition), ainsi qu'aux titres d'une société qui possède une participation dans une société qui a souscrit un engagement de conservation (double interposition).
Exonération des biens professionnels dans le cadre de l'IFI et holdings patrimoniales
Les actifs professionnels sont exclus de l'assiette de l'impôt sur la fortune immobilière. Aux termes des articles 975 et 976 du CGI, trois catégories de biens professionnels sont concernées : les actifs affectés à une exploitation individuelle, les actifs affectés à une société et certains biens ruraux.
Ainsi, les actifs affectés à l'activité d'une société dans laquelle le redevable exerce son activité professionnelle principale, dans le cas d'une société soumise à l'impôt sur le revenu, ou des fonctions dirigeantes, dans le cas d'une société soumise à l'impôt sur les sociétés, sont exonérés d'IFI. L'article 975 précise que l'activité exercée par la société doit être de nature industrielle, commerciale, artisanale, agricole ou libérale.
L'article 966 du CGI, qui précise le champ des activités commerciale par renvoi aux articles 34 et 35 du même code, admet que « sont également considérées comme des activités commerciales les activités de sociétés qui, outre la gestion d'un portefeuille de participations, participent activement à la conduite de la politique de leur groupe et au contrôle de leurs filiales et rendent, le cas échéant et à titre purement interne, des services spécifiques, administratifs, juridiques, comptables, financiers et immobiliers. »
Sous réserve que le redevable respecte les conditions figurant au III de l'article 975 du CGI (exercice des fonctions dirigeantes donnant lieu à une rémunération normale qui représente plus de la moitié de ses revenus professionnels, d'une part, détention de 25 % des droits de vote ou participation représentant 50 % de son patrimoine brut total), les actifs professionnels de la société holding animatrice sont exclus de l'assiette de l'IFI.
Source : commission des finances d'après le Bulletin officiel des finances publiques
B. FACE AUX PROBLÈMES POSÉS PAR LE RECOURS À DES HOLDINGS UTILISÉES DANS UN BUT D'OPTIMISATION FISCALE, DES TAXES ONT ÉTÉ MISES EN PLACE DANS CERTAINS PAYS
1. Le double problème posé par le recours à des « holdings patrimoniales » à des fins d'optimisation fiscale
Certains contribuables peuvent avoir recours à une holding dans un but d'optimisation fiscale au lieu d'y avoir recours dans le seul but d'organiser l'activité des filiales à l'échelle du groupe, ce qui pose un double problème, d'une part au regard de l'esprit du droit et, d'autre part, au regard de l'égalité devant les charges publiques.
a) Un quasi-abus de droit
Le premier problème posé par le recours à des « holdings patrimoniales » réside dans le quasi-« abus de droit52(*) » que cela constitue, aux termes d'un rapport particulier établi dans le cadre de travaux du Conseil des prélèvements obligatoires sur l'égalité des citoyens devant l'imposition des revenus.
La ministre de l'action et des comptes publics Amélie de Montchalin a popularisé la notion de « suroptimisation fiscale », qui ne correspond certes à aucune qualification juridique précise, mais renvoie à l'idée d'un détournement de statuts sociétaires et de régimes fiscaux existants de leur objectif initial.
D'une part, l'interposition d'une holding entre la personne physique et son patrimoine facilite pour ce dernier le pilotage de ses revenus. Le patrimoine de la personne physique peut être géré par la holding, qui est une personne morale et propriétaire des parts. Par ailleurs, les dividendes perçus par la holding peuvent être ou bien réinvestis, ou bien soustraits à la holding à des fins de consommation personnelle. C'est alors le seul cas où ils sont imposés à l'imposition sur le revenu, à la différence de ce qui se produit pour une personne physique : même si elle choisit de réinvestir entièrement ses dividendes, elle aura préalablement versé le prélèvement forfaitaire unique (PFU) à l'administration fiscale.
Cette maîtrise du moment auquel intervient la distribution des dividendes peut donner lieu à des stratégies d'optimisation consistant à procéder à cette distribution lorsque l'imposition est au plus bas. Une double illustration de ces stratégies d'optimisation intertemporelle a été donnée en 2013 par la suppression du prélèvement forfaitaire libératoire (PFL) puis en 2018 par la mise en place d'un prélèvement forfaitaire unique (PFU) sur les revenus du capital : « les entreprises contrôlées directement par des personnes physiques résidant en France ont réduit, ou stoppé, la distribution des dividendes entre 2013 et 2017 », années lors desquelles avait cours l'imposition au barème, « sans aucun effet sur l'investissement », puis a augmenté de 15,3 % en 2018, ce qui est « attribuable à la réforme du PFU53(*) ».
D'autre part, le recours à une holding patrimoniale peut poursuivre l'objectif de mobiliser les différents régimes juridiques présentés supra (régime « mère-fille », régime de l'apport-cession, Pacte Dutreil...). La valeur logée dans les holdings peut par exemple servir de gage dans le cadre de prêts lombards54(*), ce qui se traduit par un accès effectif à de la liquidité. À propos du régime « mère-fille », le Conseil des prélèvements obligatoires55(*), souligne ainsi que « dans certains cas, la création de la société mère ne répond pas à un impératif de gestion de la société fille ou à une stratégie industrielle, mais à une volonté d'optimisation fiscale : on parle alors, au sujet de la société mère, de « holding patrimoniale. » »
À ce titre, l'on pourrait être tenté de qualifier ces pratiques d'« abus de droit », ce qui correspond bien au « fait de recourir à ce type de mécanisme dans le seul but de minimiser le montant de l'impôt payé », comme l'indique le rapport précité. Seulement, ainsi que le souligne le rapport précité, le concept d'abus de droit est très difficile à manier, ce qui se traduit par un contentieux souvent favorable aux foyers fiscaux mis en cause. L'abus de droit n'est caractérisé, en effet, que dans le cas où il est établi que l'optimisation fiscale est le seul objectif du recours à une holding. Or, toujours selon ce même rapport, « il est aisé pour le dirigeant de doter la holding d'une autre fonction destinée à asseoir sa régularité du point de vue juridique ».
La définition de l'abus de droit
« Afin d'en restituer le véritable caractère, l'administration est en droit d'écarter, comme ne lui étant pas opposables, les actes constitutifs d'un abus de droit, soit que ces actes ont un caractère fictif, soit que, recherchant le bénéfice d'une application littérale des textes ou de décisions à l'encontre des objectifs poursuivis par leurs auteurs, ils n'ont pu être inspirés par aucun autre motif que celui d'éluder ou d'atténuer les charges fiscales que l'intéressé, si ces actes n'avaient pas été passés ou réalisés, aurait normalement supportées eu égard à sa situation ou à ses activités réelles.
En cas de désaccord sur les rectifications notifiées sur le fondement du présent article, le litige est soumis, à la demande du contribuable, à l'avis du comité de l'abus de droit fiscal. L'administration peut également soumettre le litige à l'avis du comité.
Les avis rendus font l'objet d'un rapport annuel qui est rendu public. »
Source : Article L. 64 du livre des procédures fiscales
b) Une pratique contribuant à la régressivité de l'imposition en haut de la distribution des revenus et des patrimoines
Le second problème posé par le recours aux holdings patrimoniales a trait aux conséquences que ce mécanisme d'optimisation peut présenter sur la progressivité de l'impôt et donc, in fine sur la distribution des revenus et des patrimoines, pouvant alimenter un sentiment d'injustice et affecter le consentement à l'impôt.
En juin 2023, une note de l'Institut des politiques publiques56(*) portant sur des données de 201657(*) a permis d'identifier que le taux effectif d'imposition, tous impôts directs compris, devenait légèrement, mais réellement régressif tout en haut de la distribution, au regard du revenu fiscal de référence, en passant de près de 41 % pour les 0,01 % de foyers fiscaux percevant les plus hauts revenus fiscaux58(*), à un taux de moins de 37 % pour les 0,0002 % plus hauts revenus59(*) (les « milliardaires »).
Taux effectif d'imposition directe du dernier décile (en % du revenu fiscal)
Source : Institut des politiques publiques
Surtout, cette même note mettait en évidence une régressivité beaucoup plus marquée au sein des 0,1 % des foyers aux revenus les plus élevés, au regard d'un « revenu économique dont disposent les ménages » défini par l'IPP, en un sens large, comme « l'ensemble des revenus réalisés et contrôlés effectivement par le foyer fiscal » - ce qui exclut toujours les variations de patrimoine ou les revenus latents non encore réalisés, mais inclut « les cotisations sociales non contributives ainsi que les bénéfices des sociétés contrôlées par les foyers fiscaux60(*) ».
D'un taux effectif de 46 % du revenu économique pour les 0,1 % de foyers fiscaux les plus riches61(*), le taux tomberait à 26 % pour les 0,0002 % les plus riches, alors que « si le barème des impôts personnels leur était appliqué, et si ce changement n'entraînait aucune réponse comportementale de leur part » (taux contrefactuel), un taux de 59 % leur serait appliqué.
Taux effectif d'imposition directe du dernier décile (en % du revenu économique)
Source : Institut des politiques publiques
À la différence des travaux de Piketty, Saez et Zucman, l'approche retenue par cette note de l'Institut des politiques publiques conclut à une « régressivité [qui n']apparaît [que] tout en haut de la distribution des revenus : la majorité des foyers les plus aisés (95 % des 378 000 foyers au sein du 1 % des revenus les plus élevés) paie des impôts personnels importants du fait de la progressivité du barème, mais les 37 800 foyers fiscaux aux revenus les plus élevés (les 0,01 %) bénéficient d'un taux global d'imposition plus faible ».
Au-delà des 0,01 % des ménages les plus riches, « l'IS devient prépondérant », « la plupart [de leurs] revenus [étant] logés dans les sociétés qu'ils contrôlent ». L'IPP met même en évidence que les impôts personnels « ne représentent plus que 2 % du revenu économique parmi les 378 ménages les plus aisés ». « Pour les « milliardaires », l'impôt sur le revenu ou l'ISF ne représentent qu'une fraction négligeable de leurs revenus globaux, alors que l'impôt sur les sociétés est le principal impôt acquitté ». Cela tient « au fait qu'au fur et à mesure que l'on s'élève dans la distribution des revenus, les foyers fiscaux reçoivent de plus en plus de revenus par le biais des bénéfices des sociétés qu'ils détiennent, sans pour autant décider de se distribuer tous ces bénéfices. »
Or, « ce transfert d'une assiette de revenus imposables à l'IR vers une assiette de revenus uniquement imposables à l'IS n'est pas neutre du point de vue du fardeau fiscal global supporté par les ménages les plus riches », le taux contrefactuel62(*) de 59 % du revenu économique tout en haut de la distribution (en cas d'assujettissement à l'imposition sur le revenu et le patrimoine personnels, cotisations incluses) étant remplacé par un taux d'impôt sur les sociétés, qui était de seulement 33,33 % en 2016. Ce taux « est plus bas encore une fois pris en compte les revenus non distribués perçus dans des sociétés contrôlées dans des pays à la fiscalité des sociétés plus légère ».
D'après l'IPP, cette régressivité est un phénomène dynamique, qui ne s'est pas toujours rencontré dans notre droit mais a été entretenu par les modifications du cadre fiscal depuis le « milieu des années 1980 », en France comme ailleurs dans le monde.
Avant cette date, « l'incitation fiscale à retenir les profits était faible car le taux marginal supérieur d'imposition personnelle et le taux d'IS se situaient à peu près au même niveau, autour de 50 %, et les droits de mutation à titre gratuit (DMTG) étaient très élevés, y compris pour les parts sociales (Piketty, 200163(*)) ».
La baisse du taux d'imposition des bénéfices « parallèle à celle du reste de l'Europe », « la création des pactes Dutreil » et « la forte diminution des coûts d'établissement d'une société » ont accru les divergences avec « l'imposition sur le revenu personnel, CSG et CRDS comprises », dont le taux supérieur « est resté à un niveau supérieur à 50 % ».
Le recours à des holdings à des fins d'optimisation est donc devenu beaucoup plus intéressant à mesure que ce cadre évoluait, ce qui s'est traduit par cette régressivité accrue. Les économistes Emmanuel Saez et Gabriel Zucman appuient ce constat en évoquant « une troisième phase de l'injustice fiscale64(*) » : selon eux, « dans un monde où tous les riches se sont constitués en sociétés, non seulement l'impôt progressif sur le revenu a disparu, mais les possibilités d'échapper à cet impôt résiduel sont quasiment illimitées ».
Depuis les données de l'année 2016 sous-jacentes à cette note, il y a tout lieu de penser que la régressivité s'est accentuée, puisque le taux d'impôt sur les sociétés est passé entre 2017 et 2022 de 33,33 % à 25 %, accentuant la divergence entre imposition des personnes et imposition des sociétés.
2. Plusieurs dispositifs anti-optimisation ont été mis en place à l'étranger
Les dispositifs mis en place dans le ressort de trois juridictions différentes - États-Unis, Irlande, Luxembourg - ont pu, des proportions différentes, lutter contre les pratiques d'optimisation décrites.
a) Deux dispositions anciennes subsistent aux États-Unis, une troisième, plus éphémère, ayant été rapidement abrogée
Ainsi que le rappelle l'économiste Laurent Bach, le débat sur les holdings, né en France des travaux de l'Institut des politiques publiques et, dans le monde, de ceux de l'économiste Gabriel Zucman, renvoie en fait à un débat qui s'est tenu dans les années 1930 aux États-Unis. Le président Franklin D. Roosevelt entendait alors réprimer les contournements d'un taux marginal supérieur d'impôt sur le revenu porté à 79 % en 193565(*).
Laurent Bach souligne que, de cette période, il subsiste aux États-Unis une Personal Holding Company (PHC) Tax, impôt sur les sociétés à forts revenus d'épargne « passive » qui sont étroitement contrôlées, mis en place en 1934 et toujours en vigueur depuis lors. Pour définir l'épargne « passive », le critère retenu est de 60 % de revenus passifs et, pour définir le « contrôle », le critère est que 50 % des actions soient détenues par au maximum cinq personnes. Le taux de cette taxe est de 20 %, dans une logique anti-optimisation de ce dispositif.
Un versant applicable aux sociétés étrangères détenues par les contribuables américains, toujours en vigueur également, a été créé en 1937 pour compléter la PHC Tax.
Une autre taxe, instituée en parallèle, la Undistributed Profits Tax (taxe sur les profits non distribués), créée en 1936, a en revanche été allégée dès 1938, avant d'être supprimée en 1939 du propre chef du président Roosevelt. Assimilable à une surtaxe d'IS, cette taxe est le seul exemple connu d'assujettissement des revenus non distribués. Laurent Bach rappelle que, dans les débats parlementaires, certains arguments qui paraîtraient aujourd'hui à front renversé avaient pu être mobilisés pour critiquer la mise en place d'une taxe sur ces revenus non distribués, cette taxe étant accusée d'inciter à distribuer trop de dividendes aux actionnaires.
Avant même cet épisode, il existait une Accumulated Earnings Tax, impôt sur l'accumulation de revenus non distribués non justifiée par « la conduite raisonnable de l'entreprise ».
Il en résulte, selon Laurent Bach, que « le seul moyen pour un actionnaire de référence d'une société américaine cotée d'éviter un lourd impôt sur le revenu est donc de convaincre les autres actionnaires de ne pas demander la distribution d'un dividende par la société, ce qui n'est pas aisé compte tenu des exigences de liquidité de nombreux actionnaires. Cette situation peu enviable des milliardaires américains par rapport à leurs homologues européens est toutefois en partie compensée par des taux nominaux d'imposition outre-Atlantique » plus faibles.
Il est à noter cependant que, né en France, le régime « mère-fille » destiné à éviter la double imposition des sociétés, fait obstacle à une imposition sur le modèle de ce qui est en vigueur aux États-Unis depuis les 1934 et 1937 pour les « personal holding companies » américaines et étrangères.
En effet, le système fiscal des États-Unis a pour particularité d'avoir maintenu, « contrairement à la plupart des autres pays industrialisés », une double imposition des revenus des sociétés, « imposés deux fois, d'abord au niveau de l'entité, puis au niveau des actionnaires lorsqu'ils sont distribués sous forme de dividendes66(*) ».
b) Les exemples du Luxembourg et surtout de l'Irlande témoignent de la possibilité d'une taxe anti-optimisation au sein de l'Union européenne
En dehors du cas historique américain, les cas irlandais et luxembourgeois, qui semblent les deux seuls en vigueur au sein de l'Union européenne, attirent tout spécialement l'attention des spécialistes des questions d'optimisation fiscale des « holdings patrimoniales » puisqu'elles ont pour particularité d'exister sous juridiction européenne.
D'abord, l'existence de telles taxes en Irlande et au Luxembourg, deux pays peu réputés pour leur propension à fiscaliser l'activité des entreprises, peut interpeller puisque l'équivalent n'existe pas dans d'autres États membres de l'Union et notamment en France.
Ensuite, comme abordé supra, une différence fondamentale entre les droits des sociétés américain et européen réside dans le fait qu'il existe, dans l'Union européenne seulement, et non aux États-Unis, un régime destiné à éviter la double imposition des bénéfices des sociétés filles et de leurs sociétés mères, dit régime « mère-fille », consacré dans la directive du même nom67(*) , qui fait a priori obstacle à une taxation des dividendes remontés dans la holding de tête, en raison du fait qu'une taxation est déjà intervenue sur le bénéfice, à l'impôt sur les sociétés, de la filiale.
Ainsi, dans une réponse du 9 janvier 2024 au député François Ruffin (Somme - La France Insoumise - Nouvelle union populaire écologique et sociale), le ministre de l'Économie, des finances, de la souveraineté industrielle et numérique confirmait qu'« il n'est juridiquement pas possible d'imposer les sociétés elles-mêmes à raison des dividendes reçus non redistribués, la Cour de justice de l'Union européenne ayant jugé contraire à la directive européenne 2011/96/UE du Conseil du 30 novembre 2011 concernant le régime fiscal commun applicable aux sociétés mère et filiales d'États membres différents, d'imposer les distributions reçues de ses filiales par une société mère, que cette imposition intervienne lorsqu'elle perçoit ces sommes ou lorsqu'elle les redistribue68(*). Cette jurisprudence proscrit a fortiori d'imposer des sommes que la loi réputerait redistribuées par cette société69(*). »
Le régime irlandais des « close companies » présente pourtant certaines caractéristiques communes avec le régime américain des PHC, à commencer par le taux et le critère de contrôle : il s'agit d'une surtaxe de 20 % sur les sociétés irlandaises contrôlées par cinq personnes physiques au maximum ; dans le cas irlandais, il faut en outre que 50 % des distributions reviennent à cinq personnes au maximum.
Il bénéficie par ailleurs d'une certaine flexibilité liée à une transposition de la directive mères-filles formellement moins contraignante qu'en droit français.
En effet, l'Irlande procède différemment de la France (exonération moyennant réintégration d'une quote-part pour frais et charges de 5 % en France) pour éviter les doubles impositions. Elle impose dans un premier temps les dividendes distribués par des filiales européennes au moment où ils sont remontés dans la société-mère, tout en autorisant cette holding à déduire, par la suite, du montant de ses deux impôts - IS normal et, le cas échéant, cette surtaxe sur les revenus non distribués, sorte de « surtaxe IS » - la fraction de l'impôt de ses filiales afférente à ces bénéfices distribués.
À la différence des États-Unis, cependant, elle ne taxe pas les revenus non distribués mais approche les holdings patrimoniales par la notion de « trésorerie excédentaire », elle-même définie selon un critère de durée de détention de cette trésorerie dans la holding, fixé à dix-huit mois.
L'exemple irlandais est donc instructif pour sa valeur de précédent. Pour autant, outre la transposition du régime mère-fille, il convient d'avoir en tête d'autres différences éventuelles de nos systèmes juridiques.
Par exemple, il se pourrait que le seuil de dix-huit mois crée un risque au regard de la subtile jurisprudence du Conseil constitutionnel sur le recours à une durée de détention comme « critère objectif et rationnel en rapport avec l'objet de la loi », au regard du principe d'égalité devant les charges publiques.
Le seuil de 18 mois de détention au regard de la jurisprudence constitutionnelle sur l'égalité devant les charges publiques
S'agissant de la constitutionnalité en France d'une taxe « à l'irlandaise » qui retiendrait un critère de durée, tel que dix-huit mois de présence continue de disponibilités au sein d'une société, pour établir son assiette, deux jurisprudences peuvent utilement être évoquées.
La première (décision n° 212-661 du 29 décembre 2012, sur l'art. 19 de la LFR III pour 2012) a vu le Conseil constitutionnel juger contraire à la Constitution un mécanisme anti-abus applicable à la donation-cession, dans le cas où les titres d'abord donnés seraient ensuite cédés dans les 18 mois, qui aurait consisté à neutraliser la « purge » des plus-values pour que l'imposition sur ces plus-values porte bien sur le prix d'acquisition. Se fondant sur l'article 13 de la Constitution, notamment sur le principe selon lequel « le législateur doit fonder son appréciation sur des critères objectifs et rationnels en fonction des buts qu'il se propose » et considérant que « cette appréciation ne doit cependant pas entraîner de rupture caractérisée de l'égalité devant les charges publiques », le Conseil constitutionnel avait jugé que « le critère de la durée séparant la donation de la cession à titre onéreux des valeurs mobilières est à lui seul insuffisant pour présumer de manière irréfragable que la succession de ces deux opérations est intervenue à la seule fin d'éluder le paiement de l'imposition des plus-values » et que, partant, « le législateur n'avait pas retenu des critères objectifs et rationnels en rapport avec l'objectif poursuivi ».
La seconde (décision n° 2019-775 QPC du 12 avril 2019) a vu le Conseil Constitutionnel valider un seuil pourtant identique de dix-huit mois introduit dans la même LFR, dans une matière très proche. Il est en effet prévu à l'article 150-0 B ter du code général des impôts (sur le régime dit de l'« apport-cession ») qu'en cas de donation, la plus-value mise en report redevient imposable en cas de cession ultérieure des titres reçus dans un délai de dix-huit mois à compter de la donation. Le Conseil constitutionnel a observé que « lorsqu'il accepte la donation, le donataire a une connaissance exacte du montant et des modalités de l'imposition des plus-values placées en report qui grève les titres qu'il reçoit ». Partant, il a jugé que « le législateur s'est fondé sur des critères objectifs et rationnels en rapport avec l'objet de la loi et n'a pas méconnu l'exigence de prise en compte des capacités contributives. Il résulte de ce qui précède que le grief tiré de la méconnaissance du principe d'égalité devant les charges publiques doit être écarté ».
Source : commission des finances
II. LE DISPOSITIF PROPOSÉ : L'INSTAURATION D'UNE TAXE SUR LES ACTIFS DES SOCIÉTÉS HOLDINGS PATRIMONIALES NON AFFECTÉS À UNE ACTIVITÉ OPÉRATIONNELLE
Le 2° du I du présent article entend rétablir une section X au sein du chapitre III du titre Ier de la première partie du livre premier du code général des impôts70(*). Cette section est nouvellement définie comme portant création d'une « taxe sur les actifs non affectés à une activité opérationnelle des sociétés holdings patrimoniales ». Il est proposé d'insérer en son sein un article unique, l'article 235 ter C, créant la taxe ci-après commentée.
Au préalable, le lecteur notera que, de façon classique, l'article 39 du code général des impôts est modifié (1° du I du présent article) pour préciser que la taxe ci-après commentée serait comprise dans les charges qu'il convient de déduire du bénéfice d'une entreprise pour calculer son « bénéfice net » imposable.
A. LE CHAMP DES SOCIÉTÉS AYANT LEUR SIÈGE EN FRANCE CONCERNÉES PAR LA TAXE SUR LES ACTIFS NON PROFESSIONNELS
1. Quatre conditions cumulatives permettent de définir le champ des sociétés concernées
L'intention du Gouvernement, exprimée dans l'exposé des motifs et l'évaluation préalable de l'article, est que la présente taxe s'applique aux « holdings patrimoniales71(*) ». Cette notion de « holding patrimoniale » ne fait toutefois l'objet d'aucune définition explicite au sein du présent article, non plus d'ailleurs que la notion de « holding » elle-même.
Ce n'est pas nécessairement un problème en soi : à la différence de la pratique en droit de l'Union européenne, qui consiste à énumérer les définitions en un article dédié au début d'un texte normatif, on peut relever dans la loi française de nombreuses « notions indéterminées72(*) », qui se prêtent ainsi à d'utiles adaptations et précisions ultérieures. Comme l'indique l'économiste Laurent Bach, la méthode retenue pour établir le champ des entreprises concernées par la taxe, ainsi que, le cas échéant, son assiette, implique cependant de porter une grande attention à la « vie » de ce dispositif, c'est-à-dire à la doctrine fiscale (bulletin officiel des finances publiques) et aux solutions jurisprudentielles apportées aux « inévitables recours qui seront portés contre ce texte et son application73(*) ».
La structure du A du I de l'article 235 ter C proposé renvoie à quatre conditions cumulatives pour qu'une société soit concernée74(*) par la taxe. Elles sont présentées ci-après, immédiatement accompagnées des commentaires sur les précisions apportées au B du I pour l'application de ce A.
À titre liminaire, à lire attentivement le premier alinéa du A du I instituant la taxe, il n'est pas besoin d'être une holding, y compris animatrice, pour entrer dans le champ de la taxe, puisque sont visés, sans plus de précision de statut, « les actifs non professionnels détenus par les sociétés ayant leur siège en France qui sont assujetties de plein droit ou sur option à l'impôt sur les sociétés, ou par les sociétés dont le siège est établi hors de France assujetties à un impôt équivalent à l'impôt sur les sociétés ou qui sont des sociétés de capitaux, et dont au moins une personne mentionnée au 2° a son domicile fiscal en France, lorsque ces sociétés satisfont, à la date de clôture de l'exercice au titre duquel la taxe est due, aux conditions cumulatives suivantes ».
La notion d'« actifs » sur laquelle est assise la taxe est générique et comprend les biens, les titres et les droits sur ces biens et titres. Celle d'« actifs non professionnels » ne fait, elle non plus, l'objet d'aucune définition, mais est appréhendée au travers des critères d'assiette fixés au III du nouvel article (cf. partie II, B du présent commentaire infra).
a) L'assujettissement de plein droit ou sur option à l'impôt sur les sociétés
Une condition préalable aux quatre autres, qui figure directement dans le corps du premier alinéa du A du I de l'article 235 ter C, est, pour les sociétés qui ont leur siège en France, d'être « assujetties de plein droit ou sur option à l'impôt sur les sociétés ».
La visée de la taxe créée au présent article étant de lutter contre les pratiques d'optimisation de l'imposition s'appuyant sur la taxation différenciée des personnes physiques et des personnes morales (ou sociétés), il ne semblerait en effet pas opportun d'appliquer ladite taxe aux sociétés ayant maintenu par défaut l'imposition sur le revenu.
L'« option » consiste pour les sociétés qui en bénéficient - sociétés civiles, qu'elles soient immobilières ou non -, de renoncer à l'imposition de droit commun sur le revenu, en optant pour une imposition sur les sociétés. Cette option est en principe irrévocable, sauf cas spécifiques, afin d'éviter les arbitrages abusifs - un adage bien connu des comptables et avocats fiscalistes est en effet, que, pour minimiser le niveau de son imposition, une société doit « vivre à l'IS et mourir à l'IR », l'impôt sur les sociétés étant avantageux pendant la détention, mais pas lors de la cession.
Le fait de taxer directement les sociétés75(*) soumises à l'IS présente deux implications juridiques majeures :
- la première, ouvrant d'importantes marges de manoeuvre au législateur, est que la riche jurisprudence du Conseil constitutionnel sur le caractère confiscatoire de l'impôt s'applique, aux entreprises, de façon beaucoup plus souple qu'aux personnes, si bien que le taux prévu de 2 % (cf. infra partie IV) ne semble pas emporter de risque constitutionnel ;
- la seconde, en sens inverse, restreint fortement les possibilités du législateur. Ainsi que le rappelle l'économiste Laurent Bach76(*), « la directive mère-fille empêche la taxation de plus de 5 % des dividendes intra-groupe. Si une grande multinationale distribue, en 2025, 3 milliards d'euros à une holding la contrôlant, aucune loi ne peut imposer cette dernière sur plus de 150 millions d'euros au titre de cet exercice ». C'est pourquoi, alors qu'« aux États-Unis, c'est le flux des dividendes stockés qui est taxé ; avec cette proposition de taxe française, c'est le stock de dividendes accumulés qui est visé ».
Dans le cas des sociétés situées à l'étranger et soumises à un impôt équivalent à l'IS, les implications ne sont pas les mêmes car le 2 du IV de l'article 235 ter C prévoit d'assujettir les personnes résidant fiscalement en France contrôlant les « holdings patrimoniales », et non lesdites sociétés elles-mêmes.
b) Valeur vénale de l'ensemble des actifs d'au moins cinq millions d'euros
La deuxième condition cumulative qu'une société doit réunir pour être concernée par la taxe est que « la valeur vénale de l'ensemble des actifs qu'elles détiennent [soit] égale ou supérieure à 5 millions d'euros » (1° du A du I de l'article 235 ter C).
La notion d'« actifs » d'une société renvoie à une catégorie générique large, qui inclut les titres d'autres sociétés, biens meubles corporels, biens immeubles, droits sur ces biens et l'ensemble de ces mêmes éléments, par transparence, lorsqu'ils sont détenus par des filiales.
Si une approche plus fine des « actifs » est utilisée plus bas pour définir l'assiette de la taxe (au III de l'article 235 ter C), il est important de souligner que c'est bien ici la valeur vénale de « l'ensemble des actifs » de la société - supérieure ou inférieure à 5 millions d'euros - qui est considérée pour savoir si la société peut être ou non concernée par la taxe, et non les seuls actifs de l'assiette, après que les nombreuses exclusions prévues à ce III ont été appliquées.
La notion de « valeur vénale » des actifs détenus par une société77(*) désigne la valeur de marché de ces actifs à la clôture de l'exercice comptable d'une société78(*). Cette valeur s'approche par référence à une transaction passée, ou par comparaison avec une transaction équivalente, ou, à défaut, par des méthodes d'évaluation financière pour lesquelles il existe un guide de la direction générale des finances publiques.
c) Détention d'au moins 33,33 % des droits de vote ou droits financiers de la société par une « personne physique »
La troisième condition qu'une société doit réunir pour être concernée par la taxe est qu'au moins un tiers de « ses droits de vote ou droits financiers79(*) » soit « détenu par au moins une personne physique » ou que ladite personne physique « y exerce en fait le pouvoir de décision » (2° du A du I de l'article 235 ter C).
Au préalable, il convient de souligner que, dès lors que la condition d'au moins un tiers de contrôle par une personne physique est réunie, c'est la société dans son ensemble qui peut devenir redevable de la taxe - et pas uniquement au prorata de ce degré de contrôle - sauf dans le cas où la personne physique est redevable, s'agissant des holdings étrangères.
Une approche par la notion de « contrôle » dans le régime de l'« apport-cession »
Une notion proche de « contrôle » d'une société existe à l'article 150-0 B ter du code général des impôts, qui définit le régime fiscal favorable dit de l'« apport-cession », subordonné à ce que la société bénéficiaire de l'apport soit contrôlée par le contribuable. La notion d'exercice en fait du pouvoir de décision y figure également.
Les seuils de détention, cependant, diffèrent : alors que le seuil de 33,33 % de détention suffit à faire entrer la société dans le champ de la présente taxe, dans le cas de l'apport-cession, ce seuil de 1/3 ne fournit qu'une présomption, et uniquement si « aucun autre associé ou actionnaire ne détien[ne], directement ou indirectement, une fraction supérieure à la sienne », seul l'atteinte d'un seuil de 50 % des droits détenus par le contribuable permettant d'attester d'un contrôle.
À cet article, le contrôle de la société est en effet défini par le fait que « la majorité des droits de vote ou des droits dans les bénéfices sociaux de la société [soit] détenue, directement ou indirectement, par le contribuable ou par l'intermédiaire de son conjoint ou de leurs ascendants ou descendants ou de leurs frères et soeurs » ou que « la majorité des droits de vote ou des droits dans les bénéfices sociaux de cette société [soit détenue par le contribuable seul], en vertu d'un accord conclu avec d'autres associés ou actionnaires » ou, enfin, que le contribuable « y exerce en fait le pouvoir de décision ».
Dans le régime de l'apport-cession, le contrôle est par ailleurs présumé (présomption simple) lorsque le contribuable « dispose, directement ou indirectement, d'une fraction des droits de vote ou des droits dans les bénéfices sociaux égale ou supérieure à 33,33 % et qu'aucun autre associé ou actionnaire ne détient, directement ou indirectement, une fraction supérieure à la sienne ».
Enfin, « le contribuable et une ou plusieurs personnes agissant de concert sont considérés comme contrôlant conjointement une société lorsqu'ils déterminent en fait les décisions prises en assemblée générale ».
Source : commission des finances
Les conditions de la détention et la définition de la « personne physique » sont précisées au 1 du B de l'article 235 ter C qu'il est proposé de créer (1 du B du I de l'article 235 ter C).
La notion de « détention indirecte » (premier alinéa dudit 1) - une telle détention pouvant suffire à remplir la condition ici recherchée de « détention » nécessaire pour approcher la « holding patrimoniale » - est « définie comme la détention des droits financiers ou droits de vote par l'intermédiaire d'une chaîne de droits financiers ou de droits de vote ». Dans ce cas, logiquement et classiquement, le seuil de détention de 33,33 % « est apprécié en multipliant entre eux les taux de détention desdits droits financiers ou des droits de vote successifs ».
Le critère de concentration de la détention ou du contrôle choisi ici diffère de ceux retenus dans les régimes américain et irlandais (plus de 50 % détenu par jusqu'à cinq personnes physiques). Dans le schéma proposé pour la France, cette notion de contrôle est appréciée pour une seule « personne physique », ce qui semble viser davantage des cas individuels ou familiaux, et à un seuil de détention plus faible.
Cependant, pour la personne physique considérée dans le système français, « une personne physique et son conjoint ou son partenaire lié par un pacte civil de solidarité ou concubin notoire, leurs ascendants, leurs descendants, ou leurs frères et soeurs sont réputés constituer une seule personne physique ». À ce titre, « il est fait masse des droits financiers ou droits de vote qu'ils détiennent directement ou indirectement » (deuxième alinéa du même 1).
Le gouvernement a puisé cette conception extensive de la personne physique, étendue au cercle familial proche, dans deux dispositions du code général des impôts relatives à l'impôt sur la fortune immobilière80(*) (IFI). Ladite définition n'inclut pas les cousins au premier degré ni les conjoints de ces cousins81(*).
Est de même mentionné le cas « des accords conclus entre associés et engageant à une unité de vote en matière de politique de distribution », les personnes qui disposent de droits de votes ou de droits financiers dans une société en vertu de cet accord étant « réputées former une seule personne physique ». Dans ce cas particulier de convention de vote sur la distribution des dividendes, clause possible d'un pacte actionnarial, il est également fait masse de leurs droits financiers ou de vote détenus directement ou indirectement (troisième alinéa du même 1).
Même s'il n'atteint pas le seuil de 33,33 %, le contribuable, le membre d'une famille proche ou le membre d'un pacte actionnarial peuvent conduire la société qu'ils détiennent dans le champ de la taxe, s'ils « exercent en fait le pouvoir de décision » (2° du A du I de l'article 235 ter C). La notion d'« exercice en fait du pouvoir de décision », sorte de clause-balai pour réintégrer dans le champ de la taxe des sociétés qui sont, en fait, contrôlées, quand bien même le seuil de détention n'est pas dépassé, est une notion bien connue du code général des impôts, que l'on retrouve par exemple à l'article 150-0 B ter (régime de l'apport-cession) ou à l'article 965 (relatif à l'assiette de l'impôt sur la fortune immobilière). L'économiste Laurent Bach fait remarquer qu'elle est proche, dans l'esprit, de la notion de « bénéficiaire effectif », notamment rencontrée dans le droit de l'UE.
Aux termes des quatrième à sixième alinéas du même 1, dans le cas où un « trust82(*) » ou « une entité juridique située dans un État ou un territoire non coopératif83(*) » détient « directement ou indirectement, la totalité ou une partie de ces droits financiers ou droits de vote », il existe une présomption que la condition de détention est satisfaite. La logique de cette présomption est la même qu'au 4 ter de l'article 123 bis du code général des impôts (où, s'agissant de l'imposition des revenus des valeurs mobilières émises hors de France, une condition de détention de 10 % est présumée satisfaite pour ces mêmes trusts et entités situées dans un État ou territoire non coopératif).
Cette présomption est réfragable puisqu'il est précisé, au dernier alinéa du même 1, qui se rattache à cette présomption, que « le redevable de la taxe mentionnée au premier alinéa du A du présent I a la faculté d'établir que la société n'est pas détenue par une personne physique au sens des dispositions combinées du 2° du A et du présent 1 ». Le redevable s'entend soit de la société française concernée soit de la personne détenant une société étrangère concernée (pour le versant « personnel » de la taxe, au 2 du IV). Dans ce cas, « la preuve apportée pour l'application du 1° ne peut toutefois résulter uniquement du caractère irrévocable du trust ou du pouvoir discrétionnaire de gestion de son administrateur », deux caractéristiques communes des trusts qui ne suffisent donc pas à écarter la condition de détention.
d) Perception de plus de 50 % de revenus passifs dans le total des produits courants
Pour être concernée par la présente taxe, la société doit également avoir perçu plus de 50 % de revenus passifs dans le total cumulé de ses produits d'exploitation84(*) (dont notamment le chiffre d'affaires) et de ses produits financiers85(*) (dont notamment les intérêts ou les dividendes), hors reprises de provisions et amortissements86(*) (3° du A du I de l'article 235 ter C). En comptabilité, par opposition aux charges, les produits désignent ce qui vient augmenter le résultat de l'entreprise.
Les « reprises de provisions » - c'est-à-dire l'annulation d'une provision, en raison d'une crainte qui ne s'est pas réalisée, ou en dessous des attentes - ainsi que les « amortissements » - c'est-à-dire la dépréciation du capital - sont exclus, sans doute afin de limiter les possibilités d'optimisation par de simples jeux d'écriture comptables. Cela permet de rapporter les revenus passifs à un revenu « économique » davantage que « comptable », ce qui semble plus pertinent pour calculer un ratio de revenus « passifs ».
De façon notable, et sans doute pour les mêmes raisons, ne figurent pas non plus au dénominateur les produits exceptionnels87(*) (comptes 77, 787 et 797), « ressources perçues en vertu de la gestion non courante de l'entreprise, se rapportant soit à des opérations de gestion, soit à des opérations en capital », selon Lefebvre Dalloz.
Les « revenus passifs » au sens du présent article sont énumérés au 2 du B du I de l'article 235 ter C, qui en distingue six catégories :
- les dividendes - c'est-à-dire des bénéfices de sociétés distribués aux actionnaires (1°) ;
- les intérêts et produits assimilés (produits des obligations, des créances, des dépôts et des cautionnements) (2°) ;
- les redevances de cession ou de concession de licences d'exploitation, de brevet d'invention, de marques de fabrique, procédés ou formules de fabrication et autres droits analogues (3°) ;
- les produits de droits d'auteurs (4°) ;
- les loyers (5°) ;
- « les produits de cession d'un bien qui génère un revenu relevant d'une catégorie mentionnée aux 1° à 5° du présent 2 lorsqu'ils constituent des produits d'exploitation ou des produits financiers », c'est-à-dire les produits de cession des cinq précédentes catégories (6°).
Enfin, il est précisé au dernier alinéa du 2 du B du I de l'article 235 ter C, s'agissant des sociétés chargées d'une gestion centralisée de trésorerie, qu'« elles ne prennent pas en compte les revenus issus du placement de sommes laissées ou mises à leur disposition dans le cadre d'opérations mentionnées au 1° du 2 du A du III », ce qui désigne ces opérations de mutualisation ou cash-pooling. Il est en effet prévu à l'alinéa indiqué que ce sont les sociétés qui laissent ou mettent à disposition des sommes qui doivent les prendre en compte (cf. infra).
Il paraîtrait difficilement envisageable d'abaisser en dessous de 50 % le seuil permettant de qualifier avec certitude une holding de « patrimoniale ». Comme évoqué plus haut, dans le cas de la personal holding company (PHC) américaine, le seuil de revenus passifs permettant de définir une « holding patrimoniale » et conduisant donc à inclure une société dans le champ de ladite taxe est établi à 60 %. En Irlande, dans le système des close companies, ce seuil est établi à 50 %.
e) Absence de contrôle par une autre société soumise à la présente taxe
Il est précisé enfin (4° du A du I de l'article 235 ter C) que pour être concernée par la taxe, une société ne doit « pas être contrôlée par une autre société soumise à la présente taxe, directement ou indirectement ». Pour la définition du contrôle, il est renvoyé au 1 du B du III de l'article 235 ter C, selon lequel « le contrôle s'entend soit de la détention de la majorité des droits de vote ou des droits financiers, soit de l'exercice en fait du pouvoir de décision », ces notions étant elles-mêmes définies à cet endroit.
Cette précision a pour but d'éviter une double imposition, dans la mesure où, par transparence, en cas de contrôle d'une société, il est prévu que la société détentrice soit imposée sur les biens et titres de la société détenue.
2. L'exclusion du champ de la taxe pour les actifs détenus par trois catégories de sociétés
Comme on l'a vu, le I de l'article 235 ter C ne vise pas de façon explicite une catégorie juridique qui serait définie comme la « holding patrimoniale », celle-ci étant plutôt approchée par cinq critères cumulatifs constituant, en quelque sorte, un faisceau d'indices qui permet de rattacher une société à cette catégorie.
Dans ce contexte, le II de cet article 235 ter C vise de facto à exclure du champ d'application de la taxe trois types de société, quand bien même elles rempliraient les cinq conditions énumérées à son I.
Il est prévu, en effet, que la taxe « n'est pas due à raison des actifs détenus par » ces sociétés. Cette précision revient de facto à les sortir du champ d'application de la taxe, dans la logique régulièrement présentée par le Gouvernement de ne pas imposer les actifs affectés à une activité opérationnelle. Il s'agit en effet de sociétés qui détiennent des titres de placement ou des biens immobiliers parce que cela est dans l'objet même de leur activité professionnelle.
Ces trois catégories de sociétés exclues par principe sont :
- les organismes de placement collectif88(*) « prenant la forme de sociétés89(*) » (1° du II de l'article 235 ter C), ce qui comprend à la fois une partie des organismes de placement collectif en valeurs mobilières90(*) (OPCVM) et une partie91(*) des fonds d'investissement dits « alternatifs92(*) » (FIA). En pratique, cela a pour effet d'exclure par exemple les Sicav (sociétés d'investissement à capital variable) ou SCPI (sociétés civiles de placement immobilier) du champ de la taxe. Il est précisé toutefois, via des renvois alambiqués, que seules les sociétés relevant de cette catégorie et « dont les droits de vote ou droits financiers sont détenus à un tiers au moins par des investisseurs autres qu'une personne physique » (au sens élargi au cercle familial proche défini plus haut) bénéficient de l'exclusion du champ de la taxe. L'objectif semble d'éviter la création d'OPC contrôlées par un cercle restreint à des fins de contournement de cette taxe ;
- la catégorie des sociétés de capital-risque93(*) (2° du II de l'article 235 ter C), c'est-à-dire des sociétés par actions françaises « ayant pour objet social la gestion d'un portefeuille de valeurs mobilières », ne pouvant fournir des prestations de services que dans le prolongement de cet objet, à titre accessoire, et devant investir au moins 50 % de leur actif en non coté, sans que ces participations ne confèrent la détention de plus de 40 % des droits de vote dans lesdites sociétés. Il est déjà précisé qu'une personne physique, son conjoint et leurs ascendants et descendants ne peuvent pas détenir ensemble, directement ou indirectement, plus de 30 % des droits dans les bénéfices d'une société de capital-risque, ce qui rend inutile une précision en ce sens au présent alinéa ;
- les sociétés d'investissements immobiliers cotées (Siic) ou foncières cotées (3° du II de l'article 235 ter C), ayant opté pour l'exonération totale d'impôt sur les sociétés pour la fraction de leur bénéfice provenant des loyers et de certaines plus-values - cette exonération est ouverte en contrepartie de fortes obligations de distribution de dividendes et de plus-values à leurs actionnaires.
À chacun de ces trois alinéas, une formule « balai » permet d'exclure également du champ d'application de la taxe les organismes ou sociétés « soumis dans leur État d'établissement à une réglementation » ou « à un régime fiscal » équivalents à ceux énumérés.
Les exclusions prévues au II visent à neutraliser la taxation au niveau du véhicule de détention des actifs, mais cela n'exclut pas nécessairement du champ de la taxe la société qui investit dans ce véhicule. Ainsi, une société détenant des titres de Sicav ou d'une foncière cotée ne serait pas exclue par principe du champ de la taxe94(*).
B. LA TAXE EST ASSISE SUR UNE FRACTION DE LA VALEUR VÉNALE DES ACTIFS DÉTENUS PAR LA SOCIÉTÉ CONCERNÉE
Le III du nouvel article 235 ter C que le présent article propose de créer définit l'assiette de la « taxe sur les actifs non professionnels des holdings patrimoniales » ainsi que les nombreuses exclusions qui trouvent à s'appliquer.
En l'espèce, la taxe est assise sur la somme de trois « composantes », à savoir la valeur vénale de certains biens de la société, une fraction de la valeur vénale de ses disponibilités et titres et, par transparence, celle de certains biens et d'une fraction des titres des sociétés contrôlées par la société.
Ces éléments sont détaillés ci-après, en même temps que les nombreuses exclusions prévues, notamment pour éviter la taxation des biens ou titres se rapportant à l'exercice d'une activité « industrielle, commerciale, artisanale, agricole ou libérale ».
1. Les notions de « valeur vénale » et d'« activité industrielle, commerciale, artisanale, agricole ou libérale » sont décisives pour appréhender l'assiette de la taxe
a) La notion de « valeur vénale »
À titre liminaire, il convient donc de s'arrêter sur l'utilisation de la valeur vénale, classiquement utilisée en matière d'imposition du patrimoine. Désignant la valeur de marché arrêtée à la clôture de l'exercice comptable d'une société95(*), elle est utilisée dans l'ensemble du A du III dans la détermination de l'assiette de la taxe.
La présente taxe a pour originalité d'être un impôt « patrimonial » sur les sociétés, faute de pouvoir imposer davantage le patrimoine des personnes qui détiennent les sociétés ou de pouvoir imposer davantage les dividendes remontés dans les holdings.
En effet, ainsi que le rappelle l'économiste Laurent Bach, « devant l'interdit européen [de l'imposition sur les sociétés sur les mères et les filles], ce que ce texte se propose de faire, c'est de taxer le stock des dividendes de la multinationale en question qui sont accumulés dans sa holding de contrôle dans un but autre que celui de prendre des participations importantes dans divers projets commerciaux. En effet, à ma connaissance, si taxer le dividende intra-groupe est interdit par le droit européen, rien n'empêche de taxer le stock de dividendes ainsi accumulés par une société. Une équivalence entre les assiettes de la taxe française et la taxe américaine peut en particulier être faite sous l'hypothèse que les dividendes reçus par la holding sont systématiquement réinvestis dans des placements visés par la taxe française96(*) ».
b) La notion d'« activité industrielle, commerciale, artisanale, agricole ou libérale »
De même que la notion de « valeur vénale », la notion d'« activité industrielle, commerciale, artisanale, agricole ou libérale » (Icaal) traverse l'ensemble du III de l'article 235 ter C qu'il est proposé de créer au présent article.
Cette notion ancienne, qui connaît plusieurs occurrences dans le droit existant, englobe en réalité la presque totalité des activités marchandes, à l'exception généralement des activités financières (banque, assurance) et civiles (gestion de patrimoine, de placements, location nue).
Elle est présente dans le texte à cinq reprises, à propos :
- des « biens ou droits affectés à l'exercice d'une activité industrielle, commerciale, artisanale, agricole ou libérale » (deuxième alinéa du d du 1 du A du III de l'article 235 ter C) ;
- des titres de jeunes PME européennes « exerçant exclusivement une activité [industrielle, commerciale, artisanale, agricole ou libérale] » (b du 2° du 2 du même A du III) ;
- de la fraction de l'apport en capital d'une société « destiné à l'exercice de l'activité industrielle, commerciale, artisanale, agricole ou libérale » (a du 4° du même 2 du A) ;
- « de la fraction non encore réemployée du montant total des produits constatés au titre des deux derniers exercices clos, résultant de la cession de biens ou droits relevant [d'activités industrielles, commerciales, artisanales, agricoles ou libérales] » (b du même 4° du 2) ;
- de l'exercice d'une activité de gestion de son propre patrimoine, qui ne sont pas, qui « n'est pas considérée comme une activité industrielle, commerciale, artisanale, agricole ou libérale » (5 du B du III de l'article 235 ter C).
Dans les trois premiers cas, elle vise à exclure certains biens, droits sur ces biens, titres de certaines sociétés de l'assiette de la taxe ; dans le quatrième, elle sert à déterminer une minoration de cette assiette ; dans le cinquième, l'exécutif entend simplement préciser la notion pour garantir qu'elle ne s'étende pas à la gestion de son propre patrimoine.
Pour l'application de l'intégralité du A du III de ce nouvel article 235 ter C, la fin du B - qui sera, pour le reste, commenté infra - précise le champ des « activités industrielles, commerciales, artisanales, agricoles ou libérales » plusieurs fois mentionnées au A, et auxquelles s'attachent plusieurs exonérations sur les biens et les titres détenus par les sociétés visées.
Ainsi, le 4 du B du III de l'article 235 ter C vient préciser la notion d'« activité commerciale » en opérant un renvoi aux articles 34 et 35 du code général des impôts - portant sur la définition des bénéfices industriels et commerciaux (BIC). Il prévoit que l'ensemble des activités mentionnées à ces articles, à commencer bien sûr par celles relevant de « l'exercice d'une profession commerciale, industrielle ou artisanale », mais également un certain nombre d'activités énumérées distinctement97(*), sont considérées comme commerciales, qu'elles soient exercées par des personnes physiques ou morales98(*). Il s'agit, entre autres, des activités minières, de marchand de biens et, précision qui a son importance, des activités de location meublée (5° bis du I de l'article 35 du CGI).
Ce renvoi permet de prendre en compte le fait que les contours des activités mentionnées aux articles 34 et 35 du CGI sont stabilisés par la jurisprudence, ce qui sécurise le recours à cette notion, fréquent dans le présent article.
Le 5 du B du III de l'article 235 ter C exclut explicitement « l'activité de gestion de son propre patrimoine » du champ des activités qui permettent aux titres de sociétés qui les exercent et aux biens qui leurs sont affectés d'échapper à l'assiette de l'imposition. Cette précision, qui est également opérée à l'article 787 B du code général des impôts pour déterminer le champ de l'exonération dite « Dutreil » et au I de l'article 966 pour celui de l'IFI, garantit que les biens et titres détenus par une « holding patrimoniale » ne se retrouvent hors du champ de la taxe, alors qu'elle est précisément instituée à leur effet, au motif que « l'activité de gestion de son propre patrimoine » relèverait de l'une des activités exonérées.
En théorie, une telle précision n'était pas absolument nécessaire, puisque la jurisprudence administrative99(*) a déjà établi la différence entre holdings passives et « holdings animatrices », par référence à une notion, proche, « d'activité commerciale, industrielle, artisanale, libérale, agricole ou financière » (au sens de l'article 150-0 D bis du code général des impôts). Si une holding animatrice appartient à cette catégorie, par contraste, une holding patrimoniale ne semble pas y appartenir. Or, puisqu'une holding patrimoniale ne se rattache pas à cette notion plus large incluant les activités financières, on peut supposer qu'a fortiori elle n'appartient pas à la notion plus restreinte qui traverse l'ensemble du présent article.
Cependant, une interprétation différente à cet article 235 ter C emporterait des conséquences si importantes qu'il apparaît préférable d'apporter la précision, quand bien même elle pourrait finalement s'avérer superflue.
2. La valeur vénale des biens meubles corporels, des biens immeubles et des droits portant sur ces biens, détenus par la société
La première « composante » de l'assiette (1 du A du III de l'article 235 ter C qu'il est proposé de créer est constituée de « la valeur vénale des biens100(*) meubles101(*) corporels102(*), des biens immeubles103(*) et des droits portant sur ces biens, détenus par la société à la date de clôture de l'exercice au titre duquel la taxe est due » (premier alinéa dudit 1).
Cette composante de l'assiette de la présente taxe est définie par des références multiples à l'impôt sur la fortune immobilière (IFI) - qui est calculée également à partir de la valeur vénale -, et notamment aux articles 965 (assiette) et 975 (exonérations) du code général des impôts.
Comme dans le cas de l'IFI, dont la base légale est ici largement reprise, l'exclusion la plus remarquable de l'assiette de la taxe a trait aux « biens ou droits [qui] ne sont pas pris en compte dans la proportion où ils sont affectés à l'exercice d'une activité industrielle, commerciale, artisanale, agricole ou libérale » (septième alinéa dudit 1), que cette activité soit réalisée :
- par « la société elle-même104(*) » ou « une société qui lui est liée105(*) » (huitième alinéa dudit 1),
- par « une personne physique106(*) » détentrice de ladite société remplissant le critère du seuil de détention mentionné supra (neuvième alinéa dudit 1),
- ou par une autre société dans laquelle « une personne physique » détentrice de la société holding exerce son activité107(*) (dixième et dernier alinéa dudit 1).
Dans le contexte d'une société, cette exclusion des biens vise notamment les stocks ou les machines (s'agissant des biens meubles corporels) ou le terrain, le bâti (s'agissant des biens immeubles), ou les usufruits (s'agissant des droits portant sur ces biens).
Ces biens ne sont cependant exclus, comme dans le cas de l'IFI, qu'« à proportion de leur affectation ». Cela signifie par exemple qu'en cas de bien mixte, seule la quote-part correspondante exclue de l'assiette.
À l'instar de ce qui existe pour l'IFI, la valorisation des immeubles « [prend en compte] les dettes existant à la clôture de l'exercice au titre duquel la taxe est due et correspondant aux prêts contractés par la société pour l'achat desdits biens immeubles » (deuxième à sixième alinéas du même 1). Cette déduction des dettes n'est pas applicable aux biens meubles - et n'est d'ailleurs pas plus applicable aux autres immeubles que ceux pour lesquels elles ont été contractées.
La méthode de calcul est adaptée au type de prêt, afin notamment de ne pas créer d'effet d'aubaine pour les prêts non amortis. Il est ainsi précisé que :
- les « dettes correspondant à des prêts remboursables par échéances constantes sont prises en compte à hauteur du capital restant dû à la date de clôture de l'exercice au titre duquel la taxe est due » (a du même 1), ce qui renvoie à la forme de prêt la plus classique ;
- les « dettes remboursables par échéances autres que [constantes] » et les « dettes correspondant à des prêts prévoyant un terme pour le remboursement du capital » (dont les prêts in fine ou crédits à terme) sont déductibles, au titre de chaque exercice, selon une reconstitution linéaire « à hauteur du montant total de l'emprunt souscrit initialement diminué d'une somme égale à ce même montant multiplié par le nombre d'années écoulées depuis le versement du prêt et divisé par le nombre d'années total de l'emprunt » (b du même 1) ;
- les « dettes correspondant à des prêts ne prévoyant pas de terme pour le remboursement du capital » sont déductibles, au titre de chaque exercice, « à hauteur du montant total de l'emprunt souscrit initialement diminué d'une somme égale à un vingtième de ce montant par année écoulée depuis le versement du prêt ». Cela revient à appliquer une décote forfaitaire linéaire qui se rapproche d'un amortissement (c du même 1) ;
- enfin, les dettes contractées par la société auprès de la personne mentionnée au 2° du A du I, auprès d'une société qui la contrôle ou qu'elle contrôle au sens du 1 du B du présent III, ou auprès d'une société qui est contrôlée par la personne mentionnée au 2° précité ne sont pas prises en compte. Le présent d ne s'applique pas à raison des dettes pour lesquelles le redevable mentionné au IV justifie qu'elles n'ont pas été contractées dans un objectif principalement fiscal. Le cas échéant, ces dettes sont prises en compte dans les conditions prévues aux quatre alinéas précédents (d du même 1).
3. Une fraction de la valeur vénale des disponibilités et des titres, autre que les titres de participation, détenus par la société
La deuxième « composante » de l'assiette est constituée d'« une fraction de la valeur vénale des disponibilités et des titres, autres que les titres de participation au sens du troisième alinéa du a quinquies du I de l'article 219, détenus par la société à la date de clôture de l'exercice au titre duquel la taxe est due » (2 du A du III de l'article 235 ter C que le présent article propose de créer).
Le Gouvernement aurait pu se contenter d'indiquer que cette composante est constituée « de la valeur vénale de ces disponibilités et titres, etc. », sans préciser qu'il s'agit seulement d'une fraction de cette valeur, puisque les alinéas suivants précisent la façon dont est calculée cette valeur vénale. Les termes, retenus dans le texte, de « fraction de la valeur vénale » se justifient toutefois par l'application finale d'une minoration d'au moins 15 % de la valeur vénale des biens ; elle apparaît, du reste, bienvenue en ce qu'elle contribue à la clarté et à la sincérité des débats, sur la réelle étendue de l'assiette de cette taxe.
En effet, en sus de l'exclusion de principe, de l'assiette de la taxe, des titres de participation, plusieurs précisions sont apportées à l'assiette, la première pour y inclure explicitement l'ensemble de la trésorerie de la société, centralisée ou non, les deux suivantes pour en exclure d'une part certains titres de jeunes PME exerçant une activité ni financière, ni immobilière, et d'autre part les souscriptions de parts de fonds communs de placement à risques ou de fonds professionnels de capital investissement. Enfin, trois minorations sont appliquées à l'assiette des disponibilités et titres pour ménager malgré tout des marges de flexibilité aux détenteurs de ces titres, en matière de trésorerie.
a) L'exclusion des titres de participation de l'assiette de la taxe
L'intention du Gouvernement, réaffirmée plusieurs fois dans le cadre des débats sur l'impôt plancher sur les hauts patrimoines et en amont de la discussion du présent projet de loi de finances, est d'exclure les biens professionnels de l'assiette de toute taxe sur le patrimoine, a fortiori dans le cadre d'une taxe qui se veut « anti-optimisation ».
L'imposition patrimoniale des « biens professionnels »
Le patrimoine professionnel est, de longue date, exclu, en France, du champ des impositions sur le patrimoine, exclusion qui remonte aux premières années d'application de l'impôt sur les grandes fortunes (IGF), ce afin d'éviter de décourager l'activité économique.
La seule configuration dans laquelle les biens professionnels des particuliers demeurent assujettis à l'impôt se présente lors des donations et successions108(*). Encore faut-il rappeler que le patrimoine professionnel, lorsqu'il est imposé dans ce cadre, peut donner lieu à une exonération de 75 %, dont le montant n'est pas plafonné, sur l'ensemble des biens de la société, pour autant que les biens professionnels dépassent 50 % de la valeur de cet ensemble et que les parties prenantes aient souscrit à un engagement collectif et individuel de conservation d'une certaine durée (exonération partielle dans le cadre d'un pacte dit « Dutreil »). S'applique en outre un abattement de 100 000 € par descendant direct pour ces cas de succession et donation. Enfin, que les biens soient professionnels ou non, les plus-values latentes sont « purgées », c'est-à-dire retirées de l'assiette, lors de la transmission. C'est pourquoi il est possible en somme d'avancer que les biens professionnels ne sont que faiblement imposés en France.
Du reste, il ne semble pas exister en comparaison internationale de cas assimilable à une imposition sur les biens professionnels109(*).
Pour l'imposition de la détention d'un patrimoine, le législateur a la faculté d'imposer les biens professionnels. Si l'ISF, comme l'IFI, prévoyait une exonération pour cette catégorie de patrimoine, le Conseil constitutionnel ne l'a jamais imposée, jugeant dans sa décision sur la loi de finances pour 1984 « qu'il appartient au législateur de décider si les biens nécessaires à l'exercice d'une profession doivent ou non être pris en compte pour l'assiette de l'impôt sur les grandes fortunes110(*) ».
Source : commission des finances
Même si cette notion de « biens professionnels » demeure utilisée par commodité dans le débat public pour désigner ce que le Gouvernement entend exclure de l'assiette de la présente imposition sur le patrimoine, il convient ici de se rappeler que le présent article (s'agissant du moins de son versant portant sur les sociétés françaises) vise des entreprises et non des particuliers. Or, la notion de « bien professionnel » ne trouve pas à s'appliquer pour les actifs, ici considérés, qui sont détenus par une société.
Dans le but d'atteindre un effet équivalent en termes de protection des activités économiques, c'est la notion de « titres de participation » qui est ici retenue, pour l'exclure par principe de l'assiette de la taxe (premier alinéa du 2 du A du III de l'article 235 ter C).
Cette notion est ici entendue au sens du a quinquies du I de l'article 219 du code général des impôts, base légale d'une exonération totale d'impôt sur les sociétés, hormis sur une quote-part pour frais et charges, pour les plus-values à long terme afférentes à des « titres de participation » - dispositif mieux connu sous l'appellation communément admise de « niche Copé ».
Les titres de participation y sont définis comme :
- « les titres de participation revêtant ce caractère sur le plan comptable ;
- les actions acquises en exécution d'une offre publique d'achat ou d'échange par l'entreprise qui en est l'initiatrice ;
- et les titres ouvrant droit au régime des sociétés mères à condition de détenir au moins 5 % des droits de vote de la société émettrice, si ces actions ou titres sont inscrits en comptabilité au compte titres de participation ou à une subdivision spéciale d'un autre compte du bilan correspondant à leur qualification comptable, à l'exception des titres des sociétés à prépondérance immobilière ».
Seule une société peut détenir des « titres de participation », notion qui n'existe que pour l'imposition des sociétés. Cette notion impliquant qu'une société détienne les titres d'une autre société, elle concerne par sa nature même des holdings - en retenant la définition la plus large d'une holding.
Le but de cette exclusion est de préserver les participations dans des entreprises qui, par opposition à de simples placements financiers, recouvrent l'idée d'une influence réelle du détenteur sur la stratégie voire la conduite des activités opérationnelles de la société. La notion de « titre de participation » s'apprécie cependant quantitativement, au regard des seuils de détention mentionnés ci-dessus, et non qualitativement, au regard d'un éventuel rattachement de ces titres à l'exercice d'une activité industrielle, commerciale, artisanale, agricole ou libérale.
Cela s'inscrit dans la continuité des « législations fiscales [qui] font souvent la distinction entre une épargne « active », celle pour laquelle l'épargnant est un entrepreneur qui s'implique dans la vie de son investissement, et une épargne « passive », celle des comptes et livrets du citoyen lambda mais aussi celle investie par le citoyen mieux entouré dans un certain nombre d'enveloppes dédiées, dont les fameuses « holdings» » 111(*).
b) La prise en compte dans l'assiette de la trésorerie centralisée dans le cadre du « cash-pooling »
S'agissant de la prise en compte des « disponibilités », notion qui renvoie à la « trésorerie » de l'entreprise au sens large112(*), il est d'abord précisé (1° du 2 du A du III de l'article 235 ter C) que la part de ces disponibilités transférées dans le cadre d'une « convention de gestion centralisée de la trésorerie » ou d'une convention assimilée113(*) doivent être prises en compte, dans le calcul des disponibilités et titres sur lesquels serait assise la taxe, par la société qui les a « laissées ou mises à disposition ». Comme déjà rencontré plus haut pour d'autres dispositions de l'article, une disposition-balai vise également les « conventions de financement autorisées par une réglementation étrangère équivalente ».
Ce qui est visé ici est la pratique du « cash-pooling114(*) » (ou gestion centralisée de trésorerie à l'échelle du groupe), qui n'a rien de répréhensible en soi. Celle-ci consiste simplement, selon un document de la Banque de France, en une « optimisation des besoins et excédents de trésorerie en équilibrant tous les comptes des sociétés d'un groupe afin de réduire l'endettement global à court terme, de pouvoir négocier des conditions bancaires optimales » et d'« éliminer les découverts, générateurs de frais financiers » ainsi que « les soldes créditeurs dans un but d'optimisation des taux de rémunération ».
c) L'exclusion de l'assiette de certains titres de jeunes PME n'exerçant une activité ni financière, ni patrimoniale
La fraction de la valeur vénale des titres sur laquelle est assise la taxe exclut un autre type de titres, au motif qu'ils correspondent à des titres de sociétés que l'on peut synthétiquement identifier, en combinant quatre conditions cumulatives (2° du 2 du A du III de l'article 236 ter C qu'il est proposé de créer), comme les jeunes PME européennes exerçant une activité ni financière, ni patrimoniale.
Les titres de jeunes PME qu'il est ici proposé d'exclure de l'assiette sont, par définition, de simples titres de placement, dans la mesure où les titres de participation sont déjà exclus par principe de l'assiette.
Les actifs concernés par cette exclusion sont soit des titres qui étaient détenus avant le 1er janvier 2026 soit, s'ils ne l'ont été qu'à partir de cette date, des titres obtenus en contrepartie d'une « souscription au capital initial ou aux augmentations de capital » (premier alinéa dudit 2°) - ce qui a pour principal effet d'exclure, pour l'avenir, les titres acquis sur le marché secondaire.
Dans les deux cas, le dispositif proposé impose que ces titres de sociétés satisfassent aux quatre conditions cumulatives énumérées ci-après :
- l'appartenance à la catégorie des « petites ou moyennes entreprises européennes » (a dudit 2°), définies par renvoi au règlement général d'exemption par catégorie (RGEC), comme « celles occupant moins de 250 personnes et dont le chiffre d'affaires annuel n'excède pas 50 millions d'euros ou dont le total du bilan annuel n'excède pas 43 millions d'euros115(*) ». Ce renvoi d'apparence banale appelle quatre observations.
Quatre observations sur le renvoi au règlement général d'exemption par catégorie (RGEC) pour définir les PME
En premier lieu, les filiales de plus grands groupes ne peuvent être considérées comme des PME - le calcul s'opérant par agrégation - que si le groupe en question détient moins de 25 % sans contrôle, voire, à certaines conditions, jusqu'à 50 % sans contrôle.
Ensuite, le droit de l'Union définit une entreprise matériellement, et donc selon une acception très étendue, comme « toute entité, indépendamment de sa forme juridique, exerçant une activité économique ». Cependant, comme il est fait ici référence aux « titres de sociétés », les cas de « PME » au sens européen ne prenant cependant pas une forme sociétaire semblent évités.
En troisième lieu, le renvoi au RGEC pour définir les PME a pour effet de rendre applicable l'article 4 de ce règlement116(*), aux termes duquel seul un dépassement des seuils sur deux exercices comptables consécutifs fait perdre la qualité de PME. Si ce lissage de l'effet de seuil apparaît souhaitable, il ne ressort pas clairement de l'exposé des motifs qu'il ait été dans l'intention du Gouvernement de le retenir.
En dernier lieu, la définition des PME figurant dans le règlement général d'exemption par catégorie (RGEC) ne fait pas mention d'un quelconque critère de nationalité des PME pour bénéficier d'aides d'État117(*). En excluant de l'assiette de la taxe sur les holdings les seuls titres de PME de l'UE ou de l'un des trois autres membres de l'Espace économique européen - Islande, Liechtenstein, Norvège - ayant conclu une convention d'assistance administrative en vue de lutter contre la fraude et l'évasion fiscale, le risque pourrait être de créer une restriction aux mouvements de capitaux118(*), interdite à l'article 63 du traité sur le fonctionnement de l'UE (TFUE). L'exécutif s'appuie toutefois sur le précédent de l'article 199 terdecies-0 A (« IR-PME ») qui réserve le bénéfice de la réduction d'impôt « Madelin » à ces mêmes États et ne semble pas avoir été attaqué sur ce point.
Source : commission des finances
- par un renvoi au septième alinéa du 1 du A de l'article 235 ter C, ladite PME doit exercer « exclusivement » une « activité industrielle, commerciale, artisanale, agricole ou libérale119(*) » (b du même 2°). En clair, cela exclut les activités financières et patrimoniales. L'adverbe « exclusivement » a pour effet qu'une PME ne doit exercer aucune activité financière ou patrimoniale, même lorsqu'il s'agit pour elle d'une activité accessoire ;
- ladite PME doit en outre « avoir son siège de direction effective dans un État membre de l'Union européenne ou un autre État partie à l'accord sur l'Espace économique européen ayant conclu avec la France une convention d'assistance administrative en vue de lutter contre la fraude et l'évasion fiscale » (c du même 2°). Cette précision explique sans doute l'adjectif « européennes » pour qualifier les PME au a (cf. paragraphe ci-dessus) ;
- enfin, la dernière condition (d du même 2°) est une condition de « jeunesse », qui renvoie aux conditions prévues « au b du 4° du C du I de l'article 199 terdecies-0 A » - c'est-à-dire aux conditions fixées pour une PME afin que les souscriptions à son capital par des particuliers ouvrent droit au bénéfice de la réduction d'impôt « IR-PME » (plus communément appelée « Madelin »). Cette condition est qu'« elle exerce son activité sur un marché, quel qu'il soit, depuis moins de dix ans après son enregistrement ou moins de sept ans après sa première vente commerciale. » 120(*)
Les quatre conditions cumulatives sont appréciées « à la date de clôture de l'exercice de la société au titre duquel la taxe est due », ce qui signifie, par exemple, qu'une entreprise qui dépasserait en cours d'année les seuils fixés pour bénéficier de cette exemption, se verrait taxée l'exercice suivant, par exemple en cas de dépassement de la durée d'activité requise à l'article 199 terdecies-0 A du CGI.
d) Les souscriptions de parts de fonds relevant de l'article 163 quinquies B du CGI
Le 3° du 2 du A du III de l'article 235 ter C qu'il est proposé de créer prévoit que ne sont pas pris en compte les titres correspondant à « des souscriptions de parts de fonds relevant des dispositions de l'article 163 quinquies B », c'est-à-dire les fonds communs de placement à risque (FCPR121(*)) ou les fonds professionnels de capital investissement (FPCI).
Ainsi, non seulement ces véhicules sont eux-mêmes exclus du champ d'application de la taxe afin de ne pas remettre en cause leur modèle économique, mais les titres détenus au travers de ces fonds seraient, pour partie exonérés.
e) Trois minorations de la fraction de la valeur des disponibilités et titres sur laquelle est assise la taxe
Dernière étape du calcul de l'assiette de la composante « titres et disponibilités » de la taxe, après que toutes les exclusions mentionnées plus haut ont déjà été appliquées, il est enfin prévu de « minorer la somme de ces disponibilités et titres » (4° du 2 du A du III de l'article 235 ter C), de trois façons différentes qui sont détaillées aux a à c de ce 4°. C'est l'application de cette minoration finale qui justifie que l'exécutif retienne, s'agissant des titres et disponibilités, le terme de « fraction » de la valeur vénale des titres.
En l'absence d'indication contraire, on comprend que ces trois formes de minoration se cumulent pour déterminer la fraction des disponibilités et des titres, autres que les titres de participation, sur laquelle est assise cette taxe.
La première (a du même 4°) minore l'assiette « de la fraction non encore employée des sommes apportées à la société lors d'une augmentation de capital réalisée au cours des vingt-quatre mois précédant la date mentionnée au premier alinéa du présent 2 » - c'est-à-dire à la date de clôture de l'exercice au titre duquel la taxe est due. En clair, cela revient à retirer de l'assiette le reliquat de trésorerie provenant d'une augmentation de capital récente et non encore employé, afin de ne pas pénaliser une entreprise qui n'aurait pas eu le temps de le faire, par exemple à des investissements ou encore à l'achat de titres de participation. Pour bénéficier de cette sécurité de deux ans, ledit apport en capital doit, aux termes de cet alinéa, être « destiné à l'exercice de l'activité industrielle, commerciale, artisanale, agricole ou libérale » de la société.
La deuxième minoration (c du même 4°) offre une souplesse de durée quasi équivalente de « deux exercices clos », cette fois pour « la fraction non encore réemployée » de certains produits de cession constatés lors de ces deux exercices. Via le renvoi au septième alinéa du 1 du A du nouvel article 235 ter C, sont concernés par la minoration à la fois les produits de cession de biens ou de droits « dans la proportion où ils sont affectés à l'exercice d'une activité industrielle, commerciale, artisanale, agricole ou libérale », et les produits de cession de titres de participation122(*) hormis ceux des filiales (« ceux relevant des dispositions du 3 du présent A »).
Enfin, une troisième et dernière minoration est appliquée, d'un montant correspondant au « au plus élevé des quatre montants suivants » (c du même 4°) :
- « 15 % de la valeur vénale des biens détenus à la date de clôture de l'exercice au titre duquel la taxe est due » (i dudit c). En l'absence de précision contraire, cette minoration de 15 % est calculée sur l'ensemble des biens détenus par la holding, qu'ils figurent ou non dans l'assiette. Cela évite que des sociétés fortement valorisées mais bénéficiant de nombreuses exclusions d'assiette du fait de leurs activités opérationnelles soient pénalisées par rapport aux autres ;
- « deux fois le montant moyen du résultat comptable constaté au titre des trois derniers exercices clos » (ii dudit c) ;
- « le montant des dettes à un an au plus détenues à la date de clôture de l'exercice au titre duquel la taxe est due » (iii dudit c) ;
- « la moyenne des montants des actifs immobilisés acquis au cours des trois derniers exercices et affectés à l'exercice de l'activité » (iv dudit c).
L'objectif d'une telle minoration, assimilable à une sorte de bouclier en faveur de la trésorerie, semble être de ne pas prélever excessivement la trésorerie qui serait nécessaire à la continuité de l'activité des sociétés redevables de la taxe.
Ainsi, cette dernière minoration vise à identifier la réelle capacité contributive des redevables, en se fondant sur des critères objectifs rationnels, ce qui importe notamment au regard du principe d'égalité devant l'impôt.
Le montant de 15 % de la valeur des biens semble être un filet de sécurité voulu comme valable pour toutes les sociétés, en ce qu'il correspondrait à des besoins de trésorerie estimés comme usuels.
Les trois autres montants correspondent à des cas plus particuliers : le deuxième vise à préserver les sociétés réalisant un résultat important ; le troisième vise à sécuriser la solvabilité de sociétés redevables de dettes à court terme (moins d'un an) ; le quatrième et dernier vise à ne pas pénaliser les sociétés ayant procédé à des investissements récents (lors des trois derniers exercices). Dans les deux derniers cas, le recours à des moyennes évite d'éventuels effets d'aubaine.
On peut présumer que, pour des holdings utilisées à des fins d'optimisation fiscale, la proportion 15 % de la valeur vénale des biens de la société (i du c) sera la minoration retenue par défaut, puisque les investissements ne sont pas forcément effectués par la holding elle-même (iv du c), que les dettes ne lui sont pas forcément remontées (iii du c) et qu'il lui faudrait atteindre une forte rentabilité pour que le double du rendement dépasse 15 % (ii du c).
4. La troisième composante de l'assiette : les valeurs vénales des participations directes, plafonnées et majorées de certaines dettes et créances
a) Définition de la composante
La troisième composante de l'assiette de la taxe correspond à la somme des valeurs vénales de certaines participations directes détenues par la société visée par la taxe dans d'autres sociétés.
Ces valeurs vénales font toutefois l'objet d'un plafond et ne peuvent excéder la valeur vénale des biens meubles corporels, des biens immeubles et des droits portant sur ces biens, des disponibilités et titres de participation, détenues par la filiale (dont la définition est précisée infra) et retenue dans la proportion du taux de détention directe et indirecte de la société dans cette filiale. Une approche par transparence de l'affectation de l'actif des filiales est donc prévue.
Le 3 du A du III du nouvel article 235 ter C distingue, à ses a et b, deux types de participations directes détenues par des sociétés entrant dans le champ de la contribution.
En premier lieu, les participations directes détenues par la société dans une filiale, établie en France ou à l'étranger, qu'elle contrôle directement ou indirectement.
Le terme de filiale correspond, au sens du présent article, à une définition spécifique123(*) qui la distingue de la notion de société fille124(*). Le a du 3 du A du III précise que la filiale doit être non cotée, c'est-à-dire que ses titres ne pas admis aux négociations sur un marché réglementé125(*) ou sur un système multilatéral de négociation126(*). Elle doit également remplir la première et la troisième condition définies au A du I de l'article 235 ter C, à savoir cinq millions d'euros ou plus de valeur vénale de l'ensemble de ses actifs et un montant cumulé des produits d'exploitation et des produits financiers (hors reprises de provisions et amortissements) composé pour plus de 50 % de revenus passifs.
En second lieu, les participations directes détenues par la société dans d'autres entités, cotées ou non, établies en France ou non, qui interviennent dans une chaîne de détention permettant à la société de détenir une participation de contrôle dans une filiale. Pour le calcul de la valeur vénale de ces participations, il est prévu un plafonnement correspondant :
- soit à la valeur vénale la plus faible de chacune des participations dans une société interposée dans la chaîne de détention de la filiale ;
- soit, si elle est inférieure, à la valeur vénale de la participation directe dans cette filiale comprise dans cette chaîne de détention.
Exemple d'une chaîne de détention pour la détermination de la valeur vénale des participations directes de la société entrant dans le champ de la taxe
Source : commission des finances d'après les éléments transmis par la direction de la législation fiscale
Pour illustrer l'application des règles de détermination de la troisième composante de l'assiette, le schéma supra présente l'exemple d'une société entrant dans le champ de la taxe et détenant, directement, à hauteur de 5 %, et indirectement, à hauteur de 76 %127(*), au travers d'une société interposée qu'elle contrôle, une filiale.
Dans cette hypothèse, pour la détermination de l'assiette imposable à la taxe holding, doivent être retenues :
- d'une part, la valeur vénale de la participation directe de la société dans la filiale (10 000 euros) ;
- d'autre part, la valeur vénale de la participation directe dans la société interposée qui contrôle la filiale (90 000 euros).
La somme de ces valeurs vénales, d'un montant de 100 000 euros, est en principe plafonnée à hauteur de la valeur vénale des actifs imposables détenus par la filiale retenue dans la proportion du taux de détention de la société dans la filiale (soit 324 000 euros128(*)). Ici le plafond étant largement supérieur à la valeur imposable, l'assiette s'élève donc à 100 000 euros.
Un autre exemple, plus complexe, d'interposition de sociétés filles entre la société assujettie et la filiale est illustré par le schéma infra. Dans cette situation, la société comprise dans le champ de la taxe détient une filiale au travers de deux chaînes de participation, à hauteur de 78 %129(*).
Pour la détermination de l'assiette imposable, sont retenues :
- d'une part, au sein de la première chaîne de détention (à gauche du schéma), la valeur vénale de la participation de la société dans la société interposée A est de 300 000 euros. Si cette valeur est en principe retenue comme valeur imposable, elle est plafonnée à la participation dont la valeur vénale est la plus faible au sein de la chaîne de détention (soit la participation de la société fille B dans la filiale, d'un montant de 180 000 euros). La valeur de 180 000 euros est donc retenue ;
- d'autre part, au sein de la seconde chaîne de détention (à droite du schéma), la valeur vénale de la participation de la société dans la société interposée C, en principe retenue, est de 80 000 euros. Elle fait également l'objet d'un plafonnement mais, comme il s'agit de la participation dont la valeur vénale est la plus faible au sein de la chaîne de détention, le montant de 80 000 euros est retenu.
La somme des valeurs vénales retenues est de 260 000 euros. Après vérification, le plafond de la valeur vénale des actifs imposables de la filiale pondérée du taux de détention de la société sur sa filiale (soit 312 000 euros130(*)) est supérieur à cette somme : l'assiette est donc de 260 000 euros.
Exemple d'une chaîne de détention pour la détermination de la valeur vénale des participations directes de la société entrant dans le champ de la taxe
(en pourcentage et en euros)
Source : commission des finances d'après les éléments transmis par la direction de la législation fiscale
b) Majoration de l'assiette des dettes contractées par la filiale
Afin d'éviter que la valeur vénale des filiales contrôlées par la société redevable de la taxe soit artificiellement minorée par des dettes contractées par la filiale auprès d'autres entités de la chaîne de détention ou de la personne physique qui détient la société redevable ou par des dettes contractées entre les sociétés de la chaîne de détention et la personne physique, les 1° à 3° du présent 3 prévoient de majorer la valeur vénale des participations retenues dans cette composante de l'assiette par le montant de ces créances131(*).
Premièrement, est intégré à l'assiette le montant des créances détenues par la société assujettie à la taxe ou par une société figurant dans la chaîne de détention de la filiale, sur cette filiale. Cette majoration de l'assiette est effectuée à proportion de la participation directe ou indirecte que la société détient dans la société interposée qui a consenti la créance.
Deuxièmement, l'assiette est majorée du montant des créances détenue sur chaque société de la chaîne de détention de la filiale, lorsque la valeur vénale de la participation détenue dans cette société interposée est retenue selon les conditions fixées pour les participations dans les sociétés intervenant dans une chaîne de détention, d'une part, et lorsque ces créances ont été consenties :
- par la société entrant dans le champ de la taxe (qui se trouve donc en tête de la chaîne de détention) ;
- ou par une société fille de la chaîne de détention, qu'elle contrôle la société interposée débitrice ou qu'elle soit contrôlée par elle. Dans cette hypothèse, le montant de la créance est retenu à due proportion de la participation que la société détient dans la société qui a consenti la créance.
Troisièmement, l'assiette est majorée du montant des dettes contractées soit auprès de la personne physique qui détient la société entrant dans le champ de la taxe soit d'une société contrôlée par cette personne physique132(*) et n'appartenant pas à la chaîne de détention, lorsque ces dettes sont contractées :
- par la filiale ;
- ou par chaque société fille interposée dans la chaîne de détention entre la société assujettie et la filiale, lorsque la valeur vénale de la participation détenue dans cette société interposée est retenue selon les conditions fixées pour les participations dans les sociétés intervenant dans une chaîne de détention.
Dans ce troisième cas de figure, les dettes sont retenues à due proportion de la détention directe ou indirecte, dans la filiale ou la société ayant contracté ces dettes, par chaque société interposée lorsque la valeur vénale de la participation détenue dans cette société interposée est retenue selon les conditions fixées pour les participations dans les sociétés intervenant dans une chaîne de détention. Le présent article précise cependant que le redevable peut justifier que ces dettes ne poursuivent pas un but essentiellement fiscal.
5. Précisions sur la détermination de l'assiette de la taxe
a) Impossibilité pour le redevable d'indiquer la valeur vénale des deux premières composantes de l'assiette
Le présente article précise les modalités de calcul de l'assiette lorsque le redevable de la taxe n'est pas en mesure d'indiquer les valeurs des biens ou droits relevant de sa première composante (la valeur vénale des biens meubles corporels, des biens immeubles et des droits portant sur ces biens détenus par la société hors bien professionnels) et de sa deuxième composante (une fraction de la valeur vénale des disponibilités et des titres détenus par la société).
Ainsi, lorsque le redevable est dans l'incapacité d'identifier les actifs de ses filiales affectés ou non à l'activité opérationnelle, la taxe est assise sur les valeurs vénales des participations directes de la société entrant dans le champ de la taxe, définies aux a et b du 3 du A du III de l'article 235 ter C, dans d'autres entités. Ces valeurs vénales sont retenues dans la proportion du taux de détention direct et indirect de la société dans sa filiale.
b) Autres précisions techniques
Le 2 du B du III du nouvel article 235 ter C précise que les biens, les droits et les titres pour lesquels une société est titulaire d'un usufruit, d'un droit d'habitation ou d'un droit d'usage accordé à titre personnel sont pris en compte pour leur valeur vénale en pleine propriété.
Le 3 du même B ajoute que les biens, les droits et les titres transférés par une société dans un patrimoine fiduciaire, et ceux placés dans un trust au sens de l'article 792-0 bis du CGI, restent considérés comme détenus par la société.
6. La définition du contrôle d'une société par une personne morale ou une personne physique
Le 1 du B du III du nouvel article 235 ter C définit le contrôle d'une société par une autre société ou une personne physique au sens du présent article. Le contrôle de la société est distinct de la condition de détention par une personne physique, mentionnée au 2° du A du I du même article. Le contrôle correspond :
- soit à un contrôle de droit, reposant sur la détention de la majorité des droits de vote ou des droits financiers ;
- soit à un contrôle de fait, par l'exercice en fait du pouvoir de décision.
Un contrôle indirect peut également s'exercer sur la société. Il correspond à la détention des droits de vote ou des droits financiers par l'intermédiaire d'une chaîne de détention. Le pourcentage de ces droits s'apprécie en multipliant entre eux les taux de détention successifs dans la chaîne des participations. Toutefois, le nouvel article dispose que chaque société de la chaîne de détention fait l'objet d'un contrôle lorsqu'un ou plusieurs de ses associés faisant l'objet d'un contrôle la contrôlent également.
Le présent article prévoit deux cas de figure dans lesquels, pour apprécier le contrôle, il est fait masse des droits financiers ou des droits de vote détenus directement ou indirectement par plusieurs personnes physiques ou morales :
- d'une part, lorsqu'une personne physique et les sociétés qu'elle contrôle, détiennent des droits dans une autre société ;
- d'autre part, dans le cas où sont réputées former une seule société, la société et ses associés qui, disposant de droits dans une autre société, concluent un accord en vue d'une unité de vote.
Il envisage également une présomption de détention des droits financiers ou droit de vote, lorsque ces derniers sont détenus, pour tout ou partie, directement ou indirectement :
- soit par un trust, défini par l'article 792-0 bis du CGI comme l'ensemble des relations juridiques créées dans le droit d'un État autre que la France par une personne qui a la qualité de constituant (le settlor), par acte entre vifs ou à cause de mort, en vue d'y placer des biens ou droits, sous le contrôle d'un administrateur (le trustee), dans l'intérêt d'un ou de plusieurs bénéficiaires ou pour la réalisation d'un objectif déterminé ;
- soit par une entité juridique située dans un État ou un territoire non coopératif, au sens de l'article 238-0 A du code général des impôts133(*).
Il s'agit néanmoins d'une présomption simple de contrôle, que le redevable peut renverser.
D. UNE TAXE SUR LES RÉSIDENTS FISCAUX DÉTENANT DES SOCIÉTÉS SITUÉES À L'ÉTRANGER
Le nouvel article 235 ter C du CGI distingue, à son IV, le redevable de la nouvelle contribution selon le lieu d'établissement du siège de la société entrant dans son champ.
Lorsque le siège de la société est situé en France, cette société est redevable de la taxe.
En revanche, lorsque le siège de la société est situé hors de France, la taxe est acquittée par les personnes physiques au sens du présent article134(*), domiciliées fiscalement en France, qui satisfont aux conditions de détention et de contrôle de cette société définis au 2° du A du I du nouvel article. Sans que le présent article le mentionne explicitement, il est néanmoins probable que le « domicile fiscal en France » renvoie à la définition dont dispose l'article 4 B du code général des impôts.
Le lieu d'établissement du siège de la société affecte l'assiette de la contribution. Lorsque la société a son siège situé à l'étranger et que la taxe est acquittée par les personnes physiques, l'assiette correspond à la valeur vénale des participations dans la société dont le siège est situé à l'étranger détenues par les personnes physiques mentionnées au 1° de l'article 965 du CGI. Il s'agit des personnes physiques fiscalement domiciliées en France et de leurs enfants mineurs, lorsqu'elles ont l'administration légale des biens de ces derniers135(*).
Pour le calcul de la valeur vénale des participations de ces personnes physiques, le deuxième alinéa du 2 du IV de l'article 235 ter C renvoie aux règles de calcul du troisième volet de l'assiette de la taxe lorsqu'elle est due par les sociétés dont le siège est situé en France, exposées au 3 du A du III.
Cependant, par dérogation au 3 du A du III, les biens ou droits pris en compte sont ceux de la société dont la personne physique est associée136(*).
De plus, par dérogation au 3° du 3 du A du III, la valeur vénale retenue pour le calcul de l'assiette est majorée des créances que la personne physique fiscalement domiciliée en France détient, directement ou indirectement, à l'égard de la société établie à l'étranger ou des sociétés interposées.
Enfin, en cas de démembrement, le présent article indique que les dispositions de l'article 968 du CGI s'appliquent. C'est-à-dire que les actifs grevés d'usufruit sont, sauf exceptions, compris dans le patrimoine de l'usufruitier pour leur valeur en pleine propriété.
E. DES RÈGLES DE DÉCLARATION, DE RECOUVREMENT ET DE CONTRÔLE DISTINCTES SELON QUE LE REDEVABLE EST UNE SOCIÉTÉ OU UNE PERSONNE PHYSIQUE
Les VI, VII et VIII du nouvel article 235 ter C distinguent les modalités de déclaration et de recouvrement de la nouvelle contribution selon qu'elle soit acquittée par les sociétés entrant dans son champ d'application et ayant leur siège en France ou par les personnes physiques contrôlant une société entrant dans le champ d'application et ayant son siège à l'étranger.
Premièrement, les règles de déclaration sont les mêmes qu'en matière d'impôt sur les sociétés, lorsque la taxe est due par des sociétés, et sont les mêmes qu'en matière d'impôt sur le revenu, lorsque la taxe est due par des personnes physiques.
Deuxièmement, le recouvrement s'effectue selon les mêmes règles et sous les mêmes sûretés, privilèges, garanties et sanctions qu'en matière d'impôt sur les sociétés, lorsque la taxe est due par des sociétés, et sont les mêmes qu'en matière d'impôt sur le revenu, lorsque la taxe est due par des personnes physiques.
Troisièmement, le contrôle s'effectue selon les mêmes règles et sous les mêmes garanties et sanctions qu'en matière d'impôt sur les sociétés, lorsque la taxe est due par des sociétés, et sont les mêmes qu'en matière d'impôt sur le revenu, lorsque la taxe est due par des personnes physiques.
F. ARTICULATION AVEC LES AUTRES IMPOSITIONS
La taxe sur les actifs non affectés à une activité opérationnelle des holdings patrimoniales, introduite par le présent article, n'est pas déductible de l'impôt sur les sociétés, aux termes du IX du nouvel article 235 ter C. Par coordination, le 1° du I du présent article modifie le 4° du 1 de l'article 39 du CGI, qui précise les impositions exclues de la déduction des impôts à la charge de l'entreprise dans le calcul du bénéfice net.
En revanche, le 3° du présent article introduit un VII à l'article 965 du code général des impôts137(*), pour exonérer de l'impôt sur la fortune immobilière les actifs mentionnés au 2° de l'article 975 du même code, soit les parts ou actions des sociétés et organismes établis en France ou hors de France appartenant au contribuable, lorsqu'ils ont été soumis à la nouvelle contribution au titre de l'exercice précédent de la société concernée clos au cours de l'année précédant le 1er janvier.
G. ENTRÉE EN VIGUEUR DE LA NOUVELLE IMPOSITION
Le II du présent article prévoit une entrée en vigueur distincte selon que le redevable soit une société ou une personne physique.
D'une part, la taxe serait due par les sociétés concernées dont le siège est situé en France au titre des exercices clos à compter du 31 décembre 2025.
D'autre part, la taxe due en application du 2 du IV de l'article 235 ter C par les personnes physiques fiscalement domiciliées en France et détenant des sociétés concernées dont le siège est situé à l'étranger s'applique aux exercices clos à compter du 31 décembre 2026.
*
* *
L'Assemblée nationale n'ayant pas adopté la première partie du présent projet de loi de finances, celui-ci est considéré comme ayant été rejeté et le présent article n'a pas été adopté.
III. LA POSITION DE LA COMMISSION DES FINANCES : FAIRE DE CETTE TAXE UN VÉRITABLE OUTIL ANTI-OPTIMISATION PLUTÔT QU'UN DISPOSITIF DE RENDEMENT, EN CIBLANT MIEUX LES COMPORTEMENTS À DISSUADER
La taxe qu'il est proposé de créer au présent article est complexe, et force est d'admettre qu'on mesure encore mal les effets qu'elle pourrait produire si elle venait à entrer en vigueur.
Une combinaison de notions traditionnellement applicables à la fiscalité du patrimoine, à celle du revenu et à celle des sociétés, donne à ce dispositif complexe des allures de « patchwork », qui a pu déstabiliser les spécialistes de la fiscalité du patrimoine.
Si des solutions plus simples semblent exister, comme le relèvement de la « niche Copé », pour appréhender les revenus des holdings, elles ne ciblent pas distinctement le comportement d'optimisation consistant à retenir la distribution des revenus au sein de la « cash box », et présentent un risque pour l'attractivité fiscale de la France.
Face à l'argument d'une trop grande complexité de cette taxe, l'économiste Laurent Bach, qui décèle de « très sérieuses innovations » dans cette taxe, juge qu'« une telle « usine à gaz » est absolument inévitable quand les contribuables touchés ont des moyens de recours aussi extensifs ».
A. DANS LA RÉDACTION INITIALE DU DISPOSITIF, L'IMPOSITION DES PERSONNES PHYSIQUES FISCALEMENT DOMICILIÉES EN FRANCE AU TITRE DE LA DÉTENTION DE SOCIÉTÉS CONCERNÉES ET SITUÉES À L'ÉTRANGER PRÉSENTAIT UN RISQUE D'INCONSTITUTIONNALITÉ
Dans la rédaction initiale du présent article, la distinction du redevable de la nouvelle contribution selon le lieu d'établissement de la société entrant dans son champ n'était pas sans soulever des interrogations d'ordre constitutionnel. En particulier, l'imposition à un taux de 2 %, sans plafonnement, des personnes physiques à proportion de leurs participations dans une entité visée dont le siège est situé hors de France apparaissait particulièrement fragile sur le plan constitutionnel. En effet, dès lors que cette nouvelle imposition s'apparente à une contribution assise sur le patrimoine de ces personnes physiques, il importe qu'elle se place en conformité avec la riche jurisprudence du Conseil constitutionnel en matière de fiscalité du patrimoine.
Dans son contrôle de la loi fiscale, le Conseil constitutionnel s'assure en effet que l'imposition prend en compte la faculté contributive des contribuables, de sorte qu'elle n'ait pas un caractère confiscatoire. Le raisonnement du juge constitutionnel s'appuie sur le principe d'égalité devant les charges publiques, garanti par l'article 13 de la Déclaration des droits de l'homme et du citoyen du 26 août 1789138(*). Le Conseil constitutionnel a précisé, dans une décision de 2005, que cette exigence ne serait pas respectée si « l'impôt revêtait un caractère confiscatoire ou faisait peser sur une catégorie de contribuables une charge excessive au regard de leurs facultés contributives »139(*).
1. L'inclusion d'un capital non productif de revenus dans l'assiette de la contribution pesant sur les actionnaires résidant fiscalement en France ne semblait pas contraire à l'exigence de prise en compte des capacités contributives
Sur la détermination de l'assiette d'une imposition nouvelle en matière de patrimoine, la jurisprudence du Conseil constitutionnel admet que l'inclusion d'un patrimoine non productif de revenus est conforme à la prise en compte des capacités contributives des contribuables. Dans une décision de 2010, à propos de l'impôt de solidarité sur la fortune, il a ainsi estimé que « la prise en compte de cette capacité contributive n'implique pas que seuls les biens productifs de revenus entrent dans l'assiette de l'impôt de solidarité sur la fortune. »140(*) Prolongeant cette jurisprudence, il a jugé en 2012 « que la prise en compte de cette capacité contributive n'implique ni que seuls les biens productifs de revenus entrent dans l'assiette de l'impôt de solidarité sur la fortune ni que cet impôt ne doive être acquitté qu'au moyen des revenus des biens imposables. »141(*)
Ainsi, l'assiette de la contribution imposée aux personnes physiques, fiscalement domiciliés en France et qui satisfont aux conditions de détention et de contrôle d'une société entrant dans le champ de la nouvelle taxe et située à l'étranger, à proportion de leur participation dans ces sociétés, ne semble pas méconnaitre le principe d'égalité devant les charges publiques.
2. En l'absence de plafonnement, un taux de 2 % sur le patrimoine des personnes physiques présentait un risque significatif d'inconstitutionnalité
Pour apprécier le respect de l'égalité devant les charges publiques, le Conseil applique la méthode dite du « mille-feuille142(*) » et estime qu'il convient de prendre en compte l'ensemble des impositions portant sur le même revenu et acquittées par le même contribuable143(*). Cette appréciation permet au juge constitutionnel de déterminer un « taux marginal maximal » d'imposition applicable à un même revenu au-delà duquel l'imposition serait considérée comme confiscatoire.
Concernant l'imposition du patrimoine, dans le champ de laquelle s'inscrit le présent article, le taux maximal d'imposition susceptible de conférer à une imposition un caractère confiscatoire est plus aisément atteint. De fait, les capacités contributives attachées à l'assiette de la fiscalité du patrimoine sont plus difficiles à identifier.
Il en résulte une jurisprudence plus restrictive du juge constitutionnel, élaborée notamment à l'occasion de ses décisions successives sur l'ancien impôt de solidarité sur la fortune. Dans sa décision n° 2011-638 DC du 28 juillet 2011, le Conseil constitutionnel a admis une suppression du plafonnement de l'ISF concomitante à une baisse de son barème en jugeant « que le législateur, en modifiant le barème de l'impôt de solidarité sur la fortune, a entendu éviter que la suppression concomitante du plafonnement prévu par l'article 885 V bis du code général des impôts et du droit à restitution des impositions directes en fonction du revenu prévu par les articles 1er et 1649 0 A du même code aboutisse à faire peser sur une catégorie de contribuables une charge excessive au regard de leurs facultés contributives »144(*). Le juge constitutionnel a ainsi admis un taux marginal de 0,5 % sans plafonnement.
En revanche, dans une décision de 2012, il a considéré, à propos de l'introduction d'une contribution exceptionnelle sur la fortune, que « le législateur ne saurait établir un barème de l'impôt sur la fortune tel que celui qui était en vigueur avant l'année 2012 sans l'assortir d'un dispositif de plafonnement ou produisant des effets équivalents destiné à éviter une rupture caractérisée de l'égalité devant les charges publiques »145(*), ce qui l'a conduit à censurer le dispositif. Combinée à sa décision du 28 juillet 2011, cette interprétation identifie une obligation d'assortir l'imposition du patrimoine d'un mécanisme de plafonnement, sauf à fixer un taux suffisamment bas. Quelques mois plus tard, le Conseil a eu l'occasion de confirmer cette position en considérant qu'en rétablissant un barème élevé de l'ISF, accompagné d'un plafonnement sur les revenus « le législateur a entendu éviter la rupture caractérisée de l'égalité devant les charges publiques qui résulterait de l'absence d'un tel plafonnement »146(*).
Il résulte de cette jurisprudence que le Conseil constitutionnel serait amené à censurer un taux marginal d'imposition sur le patrimoine situé entre 0,5 % et 1,8 % s'il n'était pas assorti d'un dispositif de plafonnement sur les revenus. En l'espèce, en prévoyant une imposition de 2 % à proportion de la participation dans une société holding située à l'étranger, les dispositions du présent article s'exposent à une censure partielle du juge constitutionnel.
Pour l'ensemble de ces raisons et afin de prévenir ce risque, l'amendement I-1 (FINC.1), que la commission vous propose d'adopter, prévoit l'introduction d'un mécanisme de plafonnement de la contribution en fonction des revenus, sur le modèle de celui applicable à l'impôt sur la fortune immobilière.
3. Un même risque d'inconstitutionnalité ne semblait pas caractérisé pour le volet de la taxe assis directement sur les actifs des holdings établies en France
En revanche, comme indiqué plus haut, les dispositions du présent article prévoyant une imposition des sociétés holdings situées en France ne soulèvent pas un risque similaire de censure. En effet, si le contrôle du caractère confiscatoire de l'impôt s'applique également en matière de fiscalité des entreprises, le contrôle est plus restreint que pour les particuliers147(*). Comme le relèvent les commentaires autorisés de la jurisprudence constitutionnelle « s'agissant de l'absence de caractère confiscatoire de l'imposition ou de l'absence de charge excessive au regard des facultés contributives (les deux notions étant équivalentes), il s'agit d'une garantie bénéficiant, en principe, tant aux personnes physiques qu'aux personnes morales. Toutefois, si la jurisprudence est fournie et relativement précise pour les premières (elle consiste, pour l'essentiel, à additionner les taux marginaux d'imposition pesant sur le revenu et à se demander s'il en résulte un niveau excessif), pour les secondes, elle ne détermine pas explicitement les critères à prendre en compte et n'a jamais donné lieu à censure »148(*). Appréciant les caractéristiques propres à chaque imposition, le Conseil constitutionnel a notamment pu valider :
- en matière d'impositions assises sur la progression d'un chiffre d'affaires ou sur un volume d'achat, la contribution applicable à la progression du chiffre d'affaires des entreprises pharmaceutiques qui n'ont pas passé de convention avec le comité économique des produits de santé dotée d'un taux additionnel de 70 %149(*) ou une majoration de la taxe sur les surfaces commerciales (Tascom)150(*) ;
- en matière d'impositions assises sur la production, le taux de la contribution à laquelle sont assujetties les boissons conditionnées dans des récipients destinés à la vente au détail et contenant un seuil minimal de 220 milligrammes de caféine pour 1 000 millilitres151(*) ou le barème de la redevance progressive de mines d'hydrocarbures liquides payée par les concessionnaires152(*).
B. UN AJUSTEMENT RÉDACTIONNEL
Un ajustement rédactionnel paraît utile pour finir de sécuriser juridiquement le dispositif.
En premier lieu, si la référence à « la date de clôture de l'exercice au titre duquel la taxe est due » au premier alinéa du A du I de l'article 235 ter C qu'il est proposé de créer laisse présumer que le seuil de 50 % de revenus passifs s'appréhende à l'échelle d'un exercice comptable, ce n'est pas explicitement précisé, et cela mériterait de l'être au 3° du A pour lever toute ambiguïté, s'agissant d'un flux153(*).
L'amendement I-1 (FINC.1) procède ainsi à cet ajustement rédactionnel.
C. DANS SA VERSION INITIALE, LA NOUVELLE CONTRIBUTION PRÉSENTAIT UN RENDEMENT INCERTAIN, EN RAISON NOTAMMENT D'UNE CERTAINE AMBIGUÏTÉ ENTRE SA VISÉE ANTI-OPTIMISATION ET SA VISÉE DE RENDEMENT
1. Bien que réelles, les difficultés dans l'évaluation de la valeur vénale des actifs apparaissent surmontables
La valeur vénale n'est pas une notion directement observable dans la mesure où, comme indiqué plus haut, il s'agit du « prix auquel un bien pourrait être vendu si le propriétaire décidait de le vendre à la date du fait générateur de l'impôt », et, plus précisément, du « prix qui pourrait être obtenu du bien par le jeu de l'offre et de la demande dans un marché réel, compte tenu de l'état dans lequel il se trouve avant la mutation »154(*).
Or, l'économiste Laurent Bach souligne qu'en reposant sur un seuil et « sur une assiette de valeur d'actifs pour lesquels souvent peu de références de marché crédibles existent, le dispositif se prête à d'éventuelles sous-valorisations de la fortune taxable »155(*).
En particulier, plus encore que la valeur vénale de biens immobiliers - qui peut généralement être appréhendée par approximation avec la valeur de marché de la dernière mutation - ou de titres de sociétés cotées - pour lesquels la cotation est explicite -, la valeur vénale de sociétés non cotées est sujette à interprétation. Il n'existe pas toujours de référent clair, ce qui est une source potentielle de redressement voire, le cas échéant, de contentieux.
Le seuil de 5 millions d'euros de valeur vénale totale des actifs
La valeur de cinq millions d'euros semble résulter d'un compromis entre, d'une part, la nécessité de faire entrer dans le champ de la taxe le plus grand nombre possible de « holdings patrimoniales », créées à de pures fins d'optimisation fiscale, et de ne pas créer d'insécurité juridique pour des personnes aisées qui disposeraient d'une holding sans que cela s'inscrive dans un schéma organisé d'optimisation, et qui risqueraient d'être des victimes collatérales de la taxe.
À titre d'exemple, compte tenu de la différence de valeur vénale des biens immobiliers en région parisienne ou dans d'autres métropoles régionales par rapport aux biens immobiliers du reste de la France, une valeur de deux millions d'euros aurait pu faire entrer dans le champ de la taxe un nombre plus important de sociétés civiles immobilières.
Force est d'admettre, toutefois, qu'il n'existe que très peu d'informations sur les potentiels assujettis, le bureau du chiffrage et des études statistiques de la direction de la législation fiscale estimant ce nombre potentiel à environ 4 000 holdings patrimoniales, dans les paramètres proposés par le Gouvernement.
Source : commission des finances
La difficulté dans le maniement de la « valeur vénale », se pose avec une acuité particulière pour la valorisation de l'assiette de la taxe que le présent article entend créer. En effet, pour la détermination de l'assiette, il est nécessaire d'estimer la valeur vénale non de l'ensemble des actifs, mais celle, plus restreinte, des actifs sur lesquels la taxe est assise.
Cela impose d'entrer dans le détail de la comptabilité d'une société, à un degré de précision qui aurait rarement été atteint par le passé, selon l'économiste Laurent Bach, ce qui rend des sous-valorisations « d'autant plus probables qu'il s'agit de sous-éléments du tout qu'est le bilan d'une entreprise156(*) ». Il souligne par exemple « qu'en procédure de faillite, la valeur vénale individuelle des actifs liquidés est souvent largement inférieure à la valeur vénale de l'ensemble ».
Le service de la sécurité juridique et du contrôle fiscal de la direction générale des finances publiques (DGFiP) indique au contraire partir du principe, dans ses contrôles, que la valeur vénale du total des actifs est égale à la somme de la valeur vénale de chacune de ses composantes.
Surtout, il rappelle que cette difficulté d'évaluation de sous-éléments de l'actif n'est pas insurmontable puisqu'elle n'a pas fait obstacle à l'application de l'impôt sur la fortune immobilière (IFI), qui s'est substitué en 2018 à l'impôt de solidarité sur la fortune (ISF).
Enfin, pour l'évaluation de valeurs qui ne disposent pas de référent de marché évident - à l'inverse de l'immobilier ayant fait l'objet de transactions récentes, ou des titres de sociétés cotées -, le service de la sécurité juridique et du contrôle fiscal de la DGFiP procède à des comparaisons ou, à défaut, se réfère à un guide d'évaluation financière permettant d'estimer la valeur de titres d'entreprises non cotées.
2. Une taxe qui ne résoudra pas réellement le problème identifié de régressivité de l'impôt tout en haut de la distribution des revenus
Ainsi que le soulignait le rapport du sénateur Emmanuel Capus sur la proposition d'un impôt plancher de 2 % sur le patrimoine des ultrariches, « en lieu et place de l'impôt plancher sur la fortune, prévu par la proposition de loi, d'autres dispositifs permettant d'éviter une trop forte optimisation fiscale au sommet de la distribution des revenus existent »157(*). Sont notamment évoquées dans ce rapport « la mise en place d'une contribution différentielle sur le patrimoine et la taxation des « holdings » de type patrimonial ».
Il est précisé qu'elles « constituent à ce jour les deux pistes de travail identifiées » par la direction de la législation fiscale pour « appréhender la taxation des détenteurs de patrimoines les plus élevés qui, par leurs stratégies de minimisation de leurs revenus ou de structuration de leur patrimoine, échappent en partie à l'impôt ».
Dans la déclaration suivie d'un débat prononcée par le Premier ministre le 14 octobre 2025 sur le fondement de l'article 50-1 de la Constitution, la fiscalité des « grandes fortunes » ou « très grandes fortunes » est, de même, appréhendée au prisme du consentement à l'impôt et de la correction d'« anomalies »158(*) voire de la « justice ».
Or, si cela ne doit pas conduire à remettre en cause le fondement même de la présente taxe, qui poursuit avant tout une visée anti-optimisation, force est d'admettre que sa capacité à rétablir, à elle seule, la progressivité de l'imposition au sein du dernier centile, apparaît très incertaine.
Cela s'explique notamment par le fait que les plus hauts patrimoines (par exemples, la catégorie des « milliardaires », c'est-à-dire les 0,0002 % des foyers fiscaux) seront, par leur richesse même, plus facilement en mesure d'atteindre et de dépasser le seuil de 5 % de détention d'une société, généralement retenu pour identifier les titres de participation, par opposition à des titres détenus dans le simple cadre de placements financiers.
Cet effet anti-redistributif de l'exclusion des titres de participation, qui relève d'un choix en opportunité, est identifié par l'économiste Laurent Bach159(*) : « on peut bien sûr discuter de l'opportunité d'un tel traitement, notamment car la proportion du revenu qui est « activement » épargnée augmente fortement avec la richesse. »
L'économiste Gabriel Zucman, dans une interview à L'Obs du 21 octobre 2025, a également indiqué que, selon lui, « la taxe ne s'appliquant pas aux titres de participation », son rendement sera très faible, dans la mesure où l'actif des plus hauts patrimoines serait essentiellement constitué d'actifs professionnels.
L'économiste Laurent Bach reconnaît qu'« il en va de l'épargne comme des chasseurs, et que les critères permettant de distinguer la « bonne » épargne active et la « mauvaise » épargne passive sont forcément flous et complexes en pratique ». En effet, il semble difficile en pratique de « s'impliquer dans la vie de son investissement » quand ledit investissement est réalisé simultanément dans un très grand nombre d'entreprises - or, il n'existe pas de plafond de nombre d'entreprises au-delà duquel la qualification de « titre de participation » ne serait plus admise pour une seule et même personne. Laurent Bach constate cependant que le traitement préférentiel des actifs professionnels s'est observé en tout temps et en tout lieu en matière de fiscalité du patrimoine160(*).
Il résulte néanmoins de ces différents éléments que l'assiette taxable pourrait être plus élevée pour des hauts patrimoines que pour les plus hauts patrimoines, ne réglant donc pas la question de la régressivité de l'imposition tout en haut de la distribution des revenus.
En réalité, cette question de la régressivité pose, au-delà de la question des revenus non distribués, celle des plus-values latentes réalisées par les plus hauts patrimoines, ces revenus potentiels ne constituent pas réellement un patrimoine à la disposition de ses détenteurs et ne sont donc, constitutionnellement, pas taxables.
Aux États-Unis, la Personal Holding Company Tax, qui existe depuis les années 1930, constitue une incitation à ne plus distribuer de dividendes. Il en résulte un phénomène croissant de non-distribution des dividendes et de rachat d'actions, ayant pour effet d'augmenter la valorisation des sociétés concernées. L'accès à la liquidité peut être réalisé par la revente d'actions et, surtout, après transmission, une fois que les plus-values ont été purgées (step-up in basis en anglais)161(*).
3. La nature comportementale de cette nouvelle taxe rend impossible l'évaluation exacte de son rendement
Dans son évaluation de l'impact budgétaire de la nouvelle contribution, le Gouvernement estime le rendement de la taxe holding à environ un milliard d'euros en année pleine. Il est permis d'en douter.
Tout d'abord, cette évaluation n'intègre pas l'effet de l'exonération d'impôt sur la fortune immobilière des biens assujettis à la taxe sur le patrimoine financier des holdings patrimoniales, pour laquelle le gouvernement n'a fourni aucune estimation chiffrée.
Ensuite, le Gouvernement a admis, dès la présentation du dispositif et dans son évaluation préalable, les limites méthodologiques de l'évaluation du rendement :
- d'une part, l'administration fiscale ne dispose que de très peu de données relatives aux entités entrant dans le champ d'application de la nouvelle taxe. Il n'existe ainsi aucune modélisation des liens capitalistiques ni information fiable sur les personnes physiques détentrices de holdings patrimoniales. Le chiffrage de 4 000 entités potentiellement assujetties, transmis au rapporteur général par le Gouvernement, doit donc être compris avec la plus grande prudence ;
- d'autre part, en l'état, il est impossible pour la direction générale des finances publiques d'établir une estimation du montant des différentes composantes de l'assiette de la contribution, dès lors qu'il est « impossible de caractériser au sein du bilan les actifs non professionnels des actifs professionnels ni de disposer de la valeur vénale des biens considérés dans le champ de la taxe, la valeur retenue étant celle inscrite au bilan (valeur nette comptable). » 162(*)
Enfin, l'estimation du rendement du présent article ne mesure pas les effets de bord qui s'attacheront à cette nouvelle contribution. Or, l'évaluation préalable indique que « la mise en place de la taxe pourrait avoir un effet d'éviction des actifs patrimoniaux des bilans des sociétés imposables, afin de les rendre imposables entre les mains des personnes physiques qui en sont les bénéficiaires effectifs. Par conséquent, la taxe pourrait susciter un surcroît de distribution de dividendes de la part des holdings patrimoniales ainsi que, à la marge, des restructurations des bilans de ces holdings »163(*).
Deux effets indirects peuvent donc être anticipés avec l'introduction de la taxe holding et affecteront potentiellement son rendement.
En premier lieu, elle pourrait susciter un effet d'éviction, au travers d'une distribution de dividendes au profit des actionnaires des sociétés visés. Cet effet d'éviction n'équivaudrait pas, en soi, à un échec de la nouvelle contribution. En entraînant une distribution de dividendes aux actionnaires de ces sociétés, la taxe pourrait avoir des effets indirects sur les recettes du prélèvement forfaitaire unique (PFU) et de la contribution différentielle sur les hauts revenus (CDHR).
En second lieu, l'imposition des actifs non professionnels des sociétés holdings pourrait entraîner des comportements d'évitement. La rédaction même du dispositif de la nouvelle contribution permet aux sociétés assujetties de réorganiser leurs actifs pour minorer son assiette. De fait, l'ensemble des exonérations prévues dans le cadre de la nouvelle contribution constituent autant de leviers de minoration de son assiette. Il est ainsi raisonnable d'anticiper une réorientation d'une partie de la trésorerie imposable vers des titres de participation, exonérés.
En outre, un risque de fractionnement en plusieurs holdings pour demeurer en dessous du seuil de 5 millions d'euros prévu au A du I de l'article 235 ter C ne peut être totalement exclu. Si un abus de droit peut en théorie être caractérisé pour réprimer cette pratique, il ressort de la jurisprudence qu'il s'agit d'une notion très difficile à manier. Ainsi, la qualification ne pourrait être retenue que dans le cas où il apparaîtrait que ledit fractionnement correspond uniquement à une recherche d'optimisation, à l'exclusion de toute autre finalité.
Enfin, comme pour tout impôt et a fortiori pour des impôts sur de hauts patrimoines financiers, le risque d'exil fiscal de la personne détentrice de la holding164(*) n'est jamais nul.
Au total, les incertitudes tenant au rendement de la taxe holding résultent de la logique même de cette nouvelle contribution, qui doit être assimilée à une taxe comportementale, davantage qu'à une mesure de rendement. Dès lors que la taxe holding vise à imposer des pratiques qualifiées par le Gouvernement de « suroptimisation », il ne serait pas négatif qu'elle ait pour effet d'épuiser ce type de comportements considérés comme abusifs.
D. LA CRAINTE DE DIFFICULTÉS OPÉRATIONNELLES QU'AURAIT PU POSER LA TAXE, DANS SA VERSION INITIALE, POUR LES ENTREPRISES POTENTIELLEMENT CONCERNÉES
1. Un seuil de détention ne permettant pas de cibler avec précision les seuls décisionnaires en matière de distribution des revenus au sein de la holding et un seuil de revenus passifs relativement bas
L'identification de la « holding patrimoniale » par l'approche du faisceau d'indices retenue au A du I de l'article 235 ter C aurait pu avoir pour effet d'englober dans le champ de la taxe un certain nombre de sociétés qui ne sont pourtant pas constituées aux fins de « suroptimisation » décrites par la ministre de l'action et des comptes publics.
Ainsi, l'un des quatre critères permettant de déterminer qu'une société est concernée par ladite taxe, gagneraient à être mieux définis, afin notamment de ne pas s'éloigner du dispositif éprouvé aux États-Unis, qui a servi d'inspiration à la présente taxe. Il s'agit du seuil de détention de la société, et de son seuil de revenus passifs sur le total de ses produits.
S'agissant du premier de ces critères, un seuil de 33,33 % de droits de vote ou de droits financiers apparaît relativement bas, si l'on vise à identifier la personne qui est décisionnaire au sein de la holding, notamment, en matière de distribution des revenus.
En effet, la situation effective est très différente selon qu'une personne détient un tiers d'une grande entreprise cotée avec un actionnariat dilué - dans ce cas, la personne est décisionnaire dès même un seuil beaucoup plus bas - ou qu'elle détient cette même part dans une petite ou moyenne entreprise (PME) familiale - notamment dans le cas où les deux autres tiers seraient détenus par une même personne. Le seuil de 33,33 % n'apparaît donc pas pleinement justifié par l'objet de la taxe - taxer les comportements de rétention de dividendes au sein de la holding.
La direction de la législation fiscale indique que ce critère de 33,33 % (ou d'exercice en fait du pouvoir de décision) ne vise pas à proprement parler à identifier une personne qui « contrôlerait » l'entreprise qu'à approcher la notion de holding patrimoniale via des seuils de détention.
Ce n'est toutefois pas immédiatement compréhensible à la lecture du dispositif. Surtout, cela éloigne le critère de détention ici retenu de celui retenu dans le droit existant, par exemple, pour le régime de l'apport-cession (article 150-0 B ter).
Le rapporteur général propose donc de recentrer la condition de détention de la holding par une personne physique sur les seuls cas correspondant à un véritable contrôle de la holding et notamment de sa politique de distribution des revenus (amendement I-1 (FINC.1)).
Pour ce faire, l'amendement précise que la personne physique - définie dans l'article comme le cercle familial proche - doit détenir 50 % des droits de vote ou droits financiers et non seulement 33,33 %. Il définit le contrôle comme « la détention de la majorité des droits de vote ou des droits financiers ou l'exercice en fait du pouvoir de décision », directement ou « par l'intermédiaire d'une chaîne de droits financiers ou de droits de vote ». Le seul seuil d'un tiers pourrait conduire à assujettir à la taxe des sociétés dont le détenteur n'a pas sciemment pris la décision de retenir des liquidités dans sa structure à des fins éloignées de son activité opérationnelle. Le champ des sociétés potentiellement concernées serait donc identique à celui retenu dans le cadre de la Personal Holding Company (PHC) tax, qui établit également ce seuil de détention à 50 %.
2. La crainte de difficultés opérationnelles pour les sociétés concernées par la taxe en raison de l'inclusion par défaut de la trésorerie dans son assiette
Les principales craintes exprimées dans le débat public au sujet de la taxe ont trait à l'inclusion, par défaut, de la trésorerie des holdings (« disponibilités »), y compris dans le cadre de gestion centralisée de la trésorerie (cash-pooling), dans l'assiette de la taxe.
Les minorations de l'assiette de la taxe prévues au c du 2 du A du III de l'article 235 ter C qu'il est prévu de créer ont certes pour objet de créer un filet de sécurité, en prévoyant de déduire une somme - au minimum 15 % de la valeur totale de l'actif - de l'assiette des titres et disponibilités. Pour des holdings très rentables, la composante de l'assiette de la taxe reposant sur les titres et disponibilités pourra même être égale à zéro.
Exemples concrets d'application de la minoration
Dans le cas d'une holding animatrice d'une valorisation totale de 10 millions d'euros, dont seulement 2 millions d'euros des actifs demeureraient dans l'assiette de la taxe après exclusion de certains titres et biens, la minoration appliquée ne serait pas de seulement 0,3 million d'euros (15 % de l'assiette) mais s'élèverait à 1,5 million d'euros (15 % de l'actif total). Ainsi, le taux de 2 % s'appliquerait à une assiette finale, après minoration, de 500 000 euros, soit un montant dû de 10 000 euros qui, rapporté à l'ensemble des actifs de la holding (avant exclusions et minorations) correspondant à un taux effectif de 0,01 %.
Dans le cas très différent d'une holding patrimoniale valorisée au total à 10 millions d'euros, dont 8 millions d'euros des actifs demeureraient dans l'assiette de la taxe après exclusion de certains titres et biens, la minoration serait toujours de 1,5 million d'euros (15 % de l'actif total). Toutefois, le taux de 2 % s'appliquerait à une assiette finale après minoration de 6,5 millions d'euros, soit un montant dû de 130 000 euros qui, rapporté à l'ensemble des actifs de la holding (avant exclusions et minorations) correspondant à un taux effectif de 1,3 %.
Source : commission des finances
Cette marge de manoeuvre n'apparaît cependant pas suffisante pour préserver à coup sûr de la taxe les sociétés dont le détenteur serait particulièrement prévoyant, en conservant une trésorerie importante aux fins de sécuriser l'activité en cas de crise ou en vue d'un investissement important. Des témoignages d'entreprises n'ayant pas eu besoin de recourir aux prêts garantis par l'État (PGE) durant la crise liée au Covid-19, grâce à une trésorerie importante, ont ainsi été rapportés au rapporteur général.
En outre, la définition des actifs opérationnels de la société échappant à l'imposition est ici bien plus restrictive que celle prévue à l'article 787 B du code général des impôts, pour l'exonération de droits de mutation à titre gratuit à concurrence de 75 % de la valeur des parts et des titres des sociétés (pacte Dutreil). Les deux dispositifs, taxe sur les holdings d'une part, pacte Dutreil d'autre part, relèvent pourtant de la même philosophie, qui consiste à préserver l'activité économique opérationnelle. Dans le cadre du pacte Dutreil, la trésorerie est aujourd'hui considérée à part entière comme une composante nécessaire à l'activité industrielle, commerciale, agricole, artisanale ou libérale d'une société.
C'est pourquoi le rapporteur général propose, par son amendement I-1 (FINC.1), de recentrer la taxe en excluant complètement la trésorerie et les placements financiers de son assiette, ciblée de la manière présentée ci-après.
3. Compte tenu de ces éléments, il paraît nécessaire de recentrer la taxe holdings sur une vocation anti-optimisation, en resserrant son assiette sur des biens communément admis comme « somptuaires »
Dès lors que la taxe introduite par le présent article présente toutes les caractéristiques d'une imposition comportementale, à vocation anti-abus, il est possible de s'interroger sur le calibrage du dispositif.
Les faiblesses identifiées dans le présent commentaire tenant, d'une part, au champ d'application de la nouvelle contribution et, d'autre part, à son assiette, invitent à concentrer le dispositif sur sa seule vocation anti-abus.
En recentrant l'assiette sur sa première composante, à savoir les biens immobiliers et les biens meubles corporels non affectés à une activité professionnelle, il serait possible de limiter les effets négatifs sur l'activité des entités assujetties à la nouvelle contribution. Cibler ces actifs sans aucun rapport avec l'activité opérationnelle de la société, qui n'ont, par nature, pas vocation à être hébergés par la société holding, devrait inciter les actionnaires à les rapatrier dans leur patrimoine personnel.
En revanche, la restriction de l'assiette doit nécessairement s'accompagner d'une augmentation du taux de la nouvelle contribution, dans l'objectif de renforcer son caractère dissuasif. Aux États-Unis, la Personal Holding Company (PHC) tax, à vocation anti-abus, comporte ainsi un taux de 20 %, au-delà du point qui maximiserait le rendement de cette taxe, son objectif étant avant tout comportemental.
Pour l'ensemble de ces raisons, il est proposé, par l'amendement I-1 (FINC.1), de recentrer l'assiette sur une série d'actifs immobiliers et de biens meubles corporels non liés à l'activité professionnelle, communément admis comme « somptuaires », d'une part, et de remonter le taux de la nouvelle contribution à 20 %, d'autre part.
Une telle modification permettra de clarifier le présent article à deux titres :
- d'une part, en tranchant l'objectif de la nouvelle contribution, ce que le Gouvernement n'a pas souhaité faire, en laissant planer une incertitude sur sa vocation de taxe de rendement ou de taxe anti-optimisation. La rédaction proposée par le rapporteur général fait le choix clair d'un dispositif anti-abus, visant à épuiser son assiette potentielle ;
- d'autre part, il clarifie grandement un dispositif illisible pour le contribuable, qui faisait figure de véritable « usine à gaz ».
Décision de la commission : la commission des finances propose d'adopter cet article ainsi modifié.
ARTICLE 4
Prorogation en 2026 avec division par deux des
taux
de la contribution exceptionnelle sur les bénéfices des
grandes entreprises
Le présent article prévoit de reconduire pour un exercice supplémentaire la contribution exceptionnelle sur les bénéfices des grandes entreprises (CEBGE) institué par l'article 48 de la loi de finances initiale pour 2025.
Cette contribution, qui constitue une surtaxe sur l'impôt sur les sociétés (IS) à laquelle sont assujetties les entreprises dont le chiffre d'affaires excède un milliard d'euros - avec un taux majoré pour celles dont le chiffre d'affaires excède trois milliards d'euros - doit générer une recette fiscale prévisionnelle de huit milliards d'euros en 2025.
Le présent article prévoit de reconduire la surtaxe en conservant le même périmètre d'application mais en divisant les taux applicables par deux, ce qui aurait pour effet d'alourdir la charge fiscale pesant sur les grandes entreprises de quatre milliards d'euros selon les prévisions du Gouvernement.
En premier lieu, la reconduction proposée par le Gouvernement entre en contradiction manifeste avec les déclarations constantes et répétées des pouvoirs publics sur la suppression de la surtaxe pour l'exercice 2026. Elle aurait pour effet de décrédibiliser la parole publique et d'aggraver l'état d'incertitude et d'instabilité fiscale pour les entreprises qui nuit à leur capacité à investir.
En deuxième lieu, la reconduction proposée est incohérente avec la trajectoire de normalisation de la fiscalité des bénéfices mise en oeuvre par le législateur depuis 2017. Elle aurait pour effet de dégrader l'attractivité de la France et la compétitivité de ses entreprises.
Enfin en troisième lieu, le périmètre des entreprises retenu est large et il recouvre plus d'un quart de l'emploi salarié des entreprises et plus de la moitié des exportations en valeur de l'appareil productif français. L'alourdissement proposé de la fiscalité aurait donc pour effet de limiter la capacité des entreprises à produire de la richesse en France.
Par conséquent, la commission des finances propose un amendement I-2 (FINC.2) de suppression de cet article.
I. LE DROIT EXISTANT : LA FISCALITÉ SUR LE BÉNÉFICE DES ENTREPRISES, QUI EST COMPOSÉE PRINCIPALEMENT DE L'IMPÔT SUR LES SOCIÉTÉS QUI REPRÉSENTE 59 MILLIARDS D'EUROS DE RECETTES NETTES ATTENDUES EN 2026, A ÉTÉ RENFORCÉE EN 2025 PAR L'INSTITUTION D'UNE CONTRIBUTION EXCEPTIONNELLE SUR LE BÉNÉFICE DES GRANDES ENTREPRISES DONT LE RENDEMENT ANNUEL EST ESTIMÉ À 8 MILLIARD D'EUROS
A. L'IMPÔT SUR LES SOCIÉTÉS (IS) EST UNE TAXE PROPORTIONNELLE SUR LE BÉNÉFICE DES ENTREPRISES DONT LE TAUX DE DROIT COMMUN EST FIXÉ À 25 % DEPUIS 2022 ET DONT LE RENDEMENT ANNUEL EST DE 57,4 MILLIARDS D'EUROS
L'impôt sur sociétés (IS) est un prélèvement obligatoire auquel sont assujettis les sociétés de capitaux ainsi que les personnes morales qui leur sont fiscalement assimilées165(*). L'assiette de l'impôt sur les sociétés est constituée du résultat net dégagé par l'ensemble des opérations de toute nature effectuées par l'entreprise, y compris les cessions d'éléments de l'actif166(*).
Le taux normal de l'impôt sur les sociétés est, pour les exercices ouverts à compter du 1er janvier 2022, de 25 %167(*). Ce taux de 25 % résulte d'une réduction du taux normal d'impôt sur les sociétés qui est passé de 33,3 % à 25 % entre 2018 et 2022, en application d'une trajectoire fixée et aménagée successivement par la loi de finances initiale pour 2017168(*), par la loi de finances initiale pour 2018169(*), par la loi du 24 juillet 2019170(*) puis enfin par la loi de finances initiale pour 2020171(*).
Trajectoire simplifiée de réduction
du taux normal
d'impôt sur les sociétés (IS)
Note : le taux retenu est le taux applicable pour les entreprises dont le chiffre d'affaires est supérieur à 250 millions d'euros pour la fraction du bénéfice supérieure à 500 000 euros.
Source : commission des finances
Par ailleurs, le taux d'impôt sur les sociétés (IS) effectivement supporté par les entreprises est modulé à la fois par l'existence d'un taux réduit en faveur des petites et moyennes entreprises (PME) et par l'existence d'une contribution sociale sur l'impôt sur les sociétés mise à la charge des sociétés dont le chiffre d'affaires est supérieur ou égal à 7 630 000 euros.
En premier lieu, les entreprises dont le chiffre d'affaires n'excède pas 10 millions d'euros bénéficient172(*) d'un taux réduit fixé à 15 %, dans la limite d'une fraction de 42 500 euros de leur bénéfice imposable173(*).
En second lieu, les entreprises assujetties à l'impôt sur les sociétés (IS) dont le chiffre d'affaires excède 7 630 000 euros sont soumises174(*) à la contribution sociale sur l'impôt sur les sociétés qui est contribution au taux de 3,3 % assise sur le montant d'impôt sur les sociétés après application d'un abattement de 763 000 euros par période de douze mois.
L'impôt sur les sociétés (IS) constitue la principale imposition sur les entreprises et a représenté une recette fiscale nette de 57,4 milliards d'euros en 2024175(*) répartie entre 2,7 millions d'assujettis176(*). L'impôt sur les sociétés représente à cet égard 17,6 % des recettes fiscales nettes de l'État en 2024.
Part de l'impôt sur les
sociétés (IS) dans les recettes fiscales nettes
de
l'État en 2024
(en milliards d'euros)
Source : commission des finances, d'après la documentation budgétaire
B. L'INSTITUTION D'UNE SURTAXE SUR LE BÉNÉFICE DES GRANDES ENTREPRISES POUR AUGMENTER LE RENDEMENT DE L'IMPÔT SUR LES SOCIÉTÉS EST UN LEVIER QUI A ÉTÉ DÉJÀ MOBILISÉ PLUSIEURS FOIS AVANT L'EXERCICE 2025, DONT NOTAMMENT EN 2017 POUR GÉNÉRER UN COMPLÉMENT DE RECETTES DE 5 MILLIARDS D'EUROS
Le rapporteur général relève que l'alourdissement de la fiscalité pesant sur les entreprises pour atteindre un objectif de rehaussement des recettes fiscales est un levier qui a plusieurs fois été utilisé depuis les années 1970, soit par la création de contribution ciblée soit par l'alourdissement généralisé de l'impôt sur les sociétés pour augmenter le rendement de cet impôt.
Les précédentes contributions exceptionnelles sur les bénéfices des entreprises créées dans un objectif de rendement depuis 1974
La création d'une contribution exceptionnelle sur les bénéfices des entreprises est une mesure de rendement qui a été plusieurs fois mises en oeuvre depuis les années 1970 pour répondre à des situations de dégradation des finances publiques.
En 1974, dans le contexte du premier choc pétrolier de 1973, une contribution exceptionnelle de 18 % a été créée177(*) sur l'impôt sur les sociétés au titre de l'exercice 1973 pour certaines entreprises avec notamment un seuil de chiffre d'affaires.
En 1976, dans le contexte de la grande sécheresse de 1976, une contribution exceptionnelle de 4 % a été créée178(*) sur l'impôt sur les sociétés au titre de l'exercice 1975.
En 1995, dans le contexte du financement du plan de relance pour l'emploi, une contribution exceptionnelle de 10 % a été créée179(*) sur l'impôt sur les sociétés au titre des exercices clos à partir de 1995. Cette contribution a été prolongée avec un taux progressivement réduit jusqu'à l'exercice 2005 inclus.
En 1997, dans le contexte de qualification de la France pour l'euro, une contribution exceptionnelle de 15 %, dont étaient exonérées les petites et moyennes entreprises (PME), a été créée180(*) sur l'impôt sur les sociétés au titre des exercice 1997 et 1998, ramené à 10 % pour l'exercice 1999.
En 2011, dans l'objectif de réduire le déficit public, une contribution exceptionnelle de 5 %, avec un seuil d'assujettissement de 250 millions d'euros de chiffre d'affaires, a été créée181(*). Cette contribution, dont le taux a été ramené à 10,7 % à partir de l'exercice 2014, a été prolongée jusqu'à l'exercice 2015 inclus.
Enfin, en 2017, dans le contexte de participation des grandes entreprises au financement des coûts du contentieux fiscal sur la taxation des dividendes, deux contributions exceptionnelles de 15 %, avec des seuils d'assujettissement de 1 milliard et 3 milliards d'euros, ont été créées182(*) sur l'impôt sur les sociétés au titre de l'exercice 2017183(*).
L'exemple le plus récent d'une mesure de rendement prenant la forme d'un alourdissement de l'impôt sur les sociétés est donc constitué par la création par la loi du 1er décembre 2017 de finances rectificative pour 2017184(*) de deux contributions exceptionnelles sur l'exercice 2017 pour un surcroît de recettes de 5 milliards d'euros.
Sur le contexte et les motivations de cette mesure de rendement, le rapporteur général relève que les contributions exceptionnelles de 2017 diffèrent de celle proposée par le projet de loi de finances pour 2025. En effet, les contributions exceptionnelles sur l'exercice 2017 ont été créées dans le contexte du contentieux fiscal relatif à la taxe sur les dividendes instituée par la loi du 16 août 2012 de finances rectificative pour 2012185(*) et déclaré inconstitutionnelle par une décision du Conseil constitutionnel du 6 octobre 2017186(*).
Le coût associé à ce contentieux fiscal a atteint 9,4 milliards d'euros répartis entre 5,2 milliards d'euros en 2017 et 4,2 milliards d'euros en 2018. Par suite, les contributions exceptionnelles sur l'exercice 2017 était présentées par le Gouvernement comme une « solution qui partage la charge [du contentieux] à égalité entre l'État et les plus grandes entreprises françaises »187(*), les 5 milliards d'euros de recettes supplémentaires étant complétés par 5 milliards d'euros de crédits budgétaires pour couvrir le coût complet du contentieux. Le rapporteur général de la commission des finances, qui avait proposé de réduire l'alourdissement de la fiscalité proposé pour tenir compte du dynamisme de la croissance188(*), ne s'était pas opposé au principe de ces contributions exceptionnelles pour couvrir une partie du coût de ce contentieux fiscal189(*).
Les contributions exceptionnelles sur l'exercice 2017 ont généré, conformément aux prévisions du Gouvernement, des recettes complémentaires de 5 milliards d'euros réparties entre 4,9 milliards d'euros en 2017 et 100 millions d'euros en 2018.
Il est enfin à relever que le caractère exceptionnel et temporaire des contributions sur l'exercice 2017 a été préservé et que cette mesure de rendement n'a fait l'objet d'aucune prolongation dans le temps.
C. LA LOI DE FINANCES INITIALE POUR 2025 A CRÉÉ UNE CONTRIBUTION SUR LES BÉNÉFICES DES GRANDES ENTREPRISES APPLICABLE À TITRE EXCEPTIONNEL AUX RÉSULTATS D'UN UNIQUE EXERCICE ET DONT LE RENDEMENT EST ÉVALUÉ À 8 MILLIARDS D'EUROS DE RECETTES FISCALES SUPPLÉMENTAIRES
1. Le législateur a créé pour l'exercice 2025 une contribution exceptionnelle à la charge des entreprises réalisant plus d'un milliard d'euros de chiffre d'affaires qui a eu pour effet de rehausser le taux réel d'impôt sur les sociétés (IS) de ces entreprises entre 30,2 % et 35,3 %
Pour répondre à la situation de dégradation aigue des finances publiques190(*), le déficit public ayant été de 5,8 % du PIB en 2024, l'article 48 de la loi de finances initiale pour 2025191(*) a instauré un nouveau prélèvement obligatoire temporaire : la contribution exceptionnelle sur les bénéfices des grandes entreprises (CEBGE).
En matière de périmètre d'assujettissement, la contribution exceptionnelle sur les bénéfices des grandes entreprises est due, pour un exercice donné, par les redevables de l'impôt sur les sociétés qui ont réalisé un chiffre d'affaires supérieur à un milliard d'euros au titre soit de l'exercice concerné soit de l'exercice précédent.
Le dispositif prévoit qu'en cas de consolidation fiscale entre plusieurs sociétés au sein d'un groupe fiscal192(*), le critère d'assujettissement du groupe fiscal à la contribution est examiné en additionnant les chiffres d'affaires de chaque société membre du groupe. En cas d'assujettissement, la contribution est mise à la charge de la société mère du groupe.
En matière d'application dans le temps, la contribution exceptionnelle a été instituée par le législateur pour un seul exercice, correspondant au premier exercice clos à compter du 31 décembre 2025. En pratique, de nombreuses entreprises clôturant leurs comptes le 31 décembre, la contribution a été institué à titre exceptionnel pour le seul exercice 2025.
En matière d'assiette, le montant de la contribution exceptionnelle correspond à la moyenne de deux exercices : l'exercice au titre duquel la contribution est due et l'exercice précédent. En pratique, l'assiette de la contribution exceptionnelle est égale à la moyenne arithmétique de la charge d'impôt sur les sociétés brut, c'est-à-dire avant imputation des créances fiscales de toute nature et notamment avant imputation des crédits et réductions d'impôt, de l'entreprise concernée pour les exercices 2024 et 2025.
En matière de taux, l'article 48 de la loi de finances initiale pour 2025193(*) prévoit l'application de deux taux selon le niveau de chiffre d'affaires de l'entreprise.
Pour les entreprises dont le chiffre d'affaires est strictement inférieur à trois milliards d'euros au titre de l'exercice 2024 et au titre de l'exercice 2025, le dispositif prévoit un taux de droit commun de 20,6 %.
Taux réel d'impôt sur les sociétés (IS) au titre de l'exercice 2025
Note : CA : Chiffre d'affaires. La contribution sociale sur l'impôt sur les sociétés n'est pas prise en compte.
Source : commission des finances
Pour les entreprises dont le chiffre d'affaires est égal ou supérieur à trois milliards d'euros soit au titre de l'exercice 2024 soit au titre de l'exercice 2025, le dispositif prévoit un taux majoré de droit commun de 41,2 %.
Pour limiter les effets de seuil, le dispositif prévoit enfin deux mécanismes de lissage des taux qui permettent de réduire le taux de la contribution pour les entreprises dont le chiffre d'affaires se situe soit entre 1 milliard d'euros et 1,1 milliard d'euros soit entre 3 milliards d'euros et 3,1 milliards d'euros. Ce mécanisme de lissage repose sur l'application d'un taux réduit en appliquant un coefficient de proximité du chiffre d'affaires avec le seuil, le coefficient de proximité ne s'appliquant qu'à la majoration du taux pour le mécanisme de lissage à proximité du seuil de trois milliards de chiffre d'affaires. Dans sa rédaction actuelle, le mécanisme de lissage n'est applicable qu'à la condition que le chiffre d'affaires se situe entre 1 et 1,1 milliard d'euros ou entre 3 et 3,1 milliards d'euros pour les exercices 2024 et 2025.
Exemple d'application du mécanisme de lissage de l'effet de seuil à un milliard d'euros de chiffre d'affaires au titre de l'exercice 2025
|
Entreprise ë |
|
|
Chiffre d'affaires |
1 050 M€ |
|
Résultat imposable (1) |
105 M€ |
|
Taux normal d'IS |
25 % |
|
Montant d'IS brut = Assiette CEBGE (2) |
26,3 M€ |
|
Taux contribution exceptionnelle sans mécanisme de lissage |
20,6 % |
|
Montant contribution exceptionnelle sans mécanisme de lissage |
5,4 M€ |
|
Coefficient de proximité au seuil |
(1 050 - 1 000) / 100 = 0,5 |
|
Taux de contribution exceptionnelle avec mécanisme de lissage |
0,5 x 20,6 % = 10,3 % |
|
Montant contribution exceptionnelle avec mécanisme de lissage |
2,7 M€ |
|
Réduction d'impôt par le mécanisme de lissage |
(5,4 - 2,7) = 2,7 M€ |
Note (1) : Par hypothèse, le résultat imposable atteint 10 % du chiffre d'affaires.
Note (2) : Par hypothèse également, les montants de chiffre d'affaires et de résultat imposable sont supposés identiques en 2024 et en 2025.
Source : commission des finances
Enfin, en matière de recouvrement, le législateur a prévu un mécanisme spécifique de versement anticipé de la contribution exceptionnelle pour que les recettes fiscales associées soient recouvrées dès l'exercice 2025. En pratique, le VIII de l'article 48 de la loi de finances initiale pour 2025194(*) prévoit que l'entreprise réalise, au moment du paiement du dernier acompte de l'impôt sur les sociétés, qui se situe en pratique en décembre, un versement anticipé correspondant à 98 % du montant estimé de la contribution exceptionnelle.
2. La contribution exceptionnelle instituée pour l'exercice 2025 pourrait rapporter jusqu'à 8 milliards d'euros prélevés sur un périmètre de 570 entreprises selon les premières estimations transmises à la commission
Le périmètre retenu par le Gouvernement pour l'application de la contribution exceptionnelle sur les bénéfices des grandes entreprises en fixant un seuil de chiffre d'affaires à un milliard d'euros a pour effet d'inclure en principe les grandes entreprises au sens statistique195(*) en y ajoutant les entreprises ayant un chiffre d'affaires se situant entre 1 et 1,5 milliard d'euros.
Les données transmises par le Gouvernement à l'automne 2024 à l'occasion de l'examen du projet de loi de finances pour 2025 font apparaître un périmètre d'assujettissement réunissant 572 entreprises dont 197 ayant un chiffre d'affaires supérieur à 3 milliards d'euros196(*). Le rapporteur général relève également que toutes les entreprises du périmètre ne dégagent pas de bénéfice et donc ne sont pas toutes soumises à une charge d'impôt sur les sociétés, qui constitue l'assiette de la contribution exceptionnelle.
Par suite, ces estimations font apparaître un nombre prévisionnel de redevables de 450 entreprises dont 157 soumises au taux majoré du fait d'un chiffre d'affaires supérieur à 3 milliards d'euros.
Les mêmes estimations, réalisées à l'automne 2024, faisaient état d'une recette fiscale prévisionnelle de 8 milliards d'euros. Cette recette sera recouvrée presque intégralement à la fin de l'exercice 2025 en application du mécanisme de recouvrement à hauteur de 98 % de la contribution lors du versement du « cinquième acompte » de l'impôt sur les sociétés, c'est-à-dire en décembre 2025.
En rapportant la recette estimée au périmètre des redevables, la contribution fera pesée sur chacune des entreprises concernées un surplus d'impôt égal en moyenne à 18 millions d'euros.
II. LE DISPOSITIF PROPOSÉ : LA RECONDUCTION POUR UN EXERCICE SUPPLÉMENTAIRE DE LA CONTRIBUTION EXCEPTIONNELLE, EN DIVISANT PAR DEUX LES TAUX APPLICABLES ET EN AJUSTANT LES MÉCANISMES DE LISSAGE DES EFFETS DE SEUIL
A. LE PRÉSENT ARTICLE PRÉVOIT DE PROROGER D'UN AN L'APPLICATION DE LA CONTRIBUTION EXCEPTIONNELLE SUR LES BÉNÉFICES DES GRANDES ENTREPRISES
La mesure principale prévue par le présent article consiste à proroger l'application de la contribution exceptionnelle sur les bénéfices des grandes entreprises (CEBGE) pour un exercice, c'est-à-dire pour une année supplémentaire, de manière à générer des recettes fiscales significatives en 2026.
Pour ce faire, le I du présent article prévoit de mettre à jour le I de l'article 48 de la loi de finances initiale pour 2025 pour prévoir que la contribution exceptionnelle est instituée non pour un unique exercice mais pour « les deux premiers exercices clos à compter du 31 décembre 2025 ». En pratique, étant donné qu'une grande partie des entreprises closent leurs comptes le 31 décembre, cet alinéa a pour effet d'étendre la contribution exceptionnelle à l'exercice 2026.
Le rapporteur général relève que la reconduction proposée double la durée d'application prévue par le législateur pour ce prélèvement obligatoire qui est qualifié d'exceptionnel dans le droit applicable.
B. LE PRÉSENT ARTICLE PRÉVOIT UNE DIVISION PAR DEUX DES TAUX DE LA CONTRIBUTION CE QUI A POUR EFFET DE RAMENER LES RECETTES FISCALES ESTIMÉES À QUATRE MILLIARDS D'EUROS
De manière complémentaire à la reconduction de la contribution exceptionnelle, le présent article prévoit également une division par deux des deux taux applicables pour le calcul de la surtaxe.
En premier lieu, le a du 1° du II du présent article prévoit, pour les entreprises dont le chiffre d'affaires est strictement inférieur à trois milliards d'euros au titre de l'exercice 2025 et au titre de l'exercice 2026, la fixation d'un taux de droit commun de 10,3 %.
En second lieu, le a du 2° du II du présent article prévoit, pour les entreprises dont le chiffre d'affaires est égal ou supérieur à trois milliards d'euros soit au titre de l'exercice 2025 soit au titre de l'exercice 2026, la fixation d'un taux majoré de droit commun de 20,6 %.
Taux réel d'impôt sur les sociétés (IS) proposé au titre de l'exercice 2026
Note : CA : Chiffre d'affaires. La contribution sociale sur l'impôt sur les sociétés n'est pas prise en compte.
Source : commission des finances
Par conséquent, alors que le rendement de la contribution exceptionnelle est estimé à huit milliards d'euros pour 2025, le montant des recettes fiscales associées à la contribution exceptionnelle en 2026 est de quatre milliards d'euros au regard du fait que le périmètre de la contribution n'est pas modifié et que les taux applicables sont divisés par deux.
C. LE PRÉSENT ARTICLE PRÉVOIT UN AJUSTEMENT DES MÉCANISMES DE LISSAGE DES EFFETS DE SEUIL PRÉVUS DANS LE CALCUL DE LA CONTRIBUTION EXCEPTIONNELLE
Dès l'institution de la contribution exceptionnelle par la loi de finances initiale pour 2025197(*), deux mécanismes de lissage ont été mise en place pour limiter les effets de seuil, en modulant le taux applicable lorsque le chiffre d'affaires de l'entreprise se situe dans l'intervalle entre 1 et 1,1 milliard d'euros ou dans l'intervalle entre 3 et 3,1 milliards d'euros.
Dans la rédaction actuelle de l'article 48 de la loi de finances initiale pour 2025198(*), les mécanismes de lissage ne sont applicables qu'à la condition que le chiffre d'affaires se situe dans l'intervalle pour les deux exercices concernés par le critère d'assujettissement c'est-à-dire l'exercice au titre duquel la contribution est due et l'exercice précédent. Or, pour atteindre l'objectif de lissage des effets de seuil, il est légitime de faire bénéficier du mécanisme de lissage les entreprises pour lesquelles le chiffre d'affaires se trouve inférieur au seuil pour l'un des exercices et compris dans l'intervalle pour l'autre exercice.
Par conséquent, le b du 1° du II aménage le mécanisme de lissage à proximité du seuil de 1 milliard d'euros en prévoyant qu'il s'applique également aux entreprises dont le chiffre d'affaires au titre de l'un des deux exercices est inférieur à un milliard d'euros et au titre de l'autre exercice est compris entre 1 et 1,1 milliard d'euros.
Le b du 2° du II aménage le mécanisme de lissage à proximité du seuil de 3 milliards d'euros en prévoyant qu'il s'applique également aux entreprises dont le chiffre d'affaires au titre de l'un des deux exercices est inférieur à 3 milliards d'euros et au titre de l'autre exercice est compris entre 3 et 3,1 milliards d'euros.
*
* *
L'Assemblée nationale n'ayant pas adopté la première partie du présent projet de loi de finances, celui-ci est considéré comme ayant été rejeté et le présent article n'a pas été adopté.
III. LA POSITION DE LA COMMISSION DES FINANCES : REJETER CETTE AGGRAVATION DE LA CHARGE FISCALE QUI NUIT À LA STABILITÉ DE NOTRE CADRE FISCAL ET À LA COMPÉTITIVITÉ DE NOTRE APPAREIL PRODUCTIF
A. LA PROROGATION DE LA CONTRIBUTION EXCEPTIONNELLE FRAGILISERAIT LA CRÉDIBILITÉ DE LA PAROLE PUBLIQUE ET NUIRAIT À LA STABILITÉ NÉCESSAIRE AUX INVESTISSEMENTS PRODUCTIFS
En premier lieu, le rapporteur général souligne que la prorogation de cette contribution, dont le caractère exceptionnel ne serait plus acquis, aurait pour double effet d'affaiblir la crédibilité de la parole publique et de renforcer l'instabilité du cadre fiscal qui limite la capacité des entreprises à investir.
D'une part, le rapporteur général insiste sur la contradiction manifeste entre l'inclusion de cet article dans le projet de loi de finances et les annonces constantes et répétées des Gouvernement successifs depuis l'adoption de la loi de finances initiale pour 2025.
La capacité des dirigeants d'entreprises à se projeter à moyen terme et à décider des investissements à réaliser repose sur la confiance qu'ils peuvent accorder à la parole publique et en particulier à celle du Gouvernement. Or les ministres chargés des finances et des comptes publics, ont plusieurs fois répété que la contribution exceptionnelle ne serait pas prorogée.
Déclarations publiques199(*) du Gouvernement sur la non-reconduction de la contribution exceptionnelle en 2026
Le 16 avril 2025, dans un entretien radiophonique, le ministre chargé des finances d'alors, M. Éric Lombard, déclara publiquement que « [la surtaxe] n'est pas reconduite. (...). Il faut protéger la compétitivité de nos entreprises. C'est essentiel. Et donc, cette surtaxe exceptionnelle - qui d'ailleurs frappait les entreprises de façon un peu inéquitable - nous n'allons pas la reconduire »200(*).
Le 17 juin 2025, devant la commission des finances du Sénat, la ministre chargée des comptes publics, Mme Amélie de Montchalin, déclara publiquement : « Je partage pleinement votre exigence de clarté, de stabilité et de lisibilité pour les acteurs économiques. Certains points peuvent être affirmés sans détour : la surtaxe d'impôt sur les sociétés n'existera plus en 2026. Ce gouvernement n'a nulle intention de recourir à une baguette magique fiscale pour combler des écarts dont la cause est la hausse de la dépense, laquelle progresse à des rythmes très supérieurs à ceux de la croissance. »201(*)
Le 16 juillet 2025, devant la commission chargée des finances de l'Assemblée nationale, Mme Amélie de Montchalin, déclara publiquement que le Gouvernement ne souhaitait pas reconduire la surtaxe sur l'impôt sur les sociétés (IS) introduite en 2025202(*).
Source : commission des finances
D'autre part, le rapporteur général souligne que ce nouveau revirement du Gouvernement sur la fiscalité des entreprises contribuera à l'instabilité des règles fiscales applicables aux entreprises et dégradera leur capacité à construire des stratégies de long terme et à investir en conséquent.
Dans un rapport publié en septembre 2025, le Conseil des prélèvements obligatoires (CPO)203(*) soulignait la forte instabilité de notre cadre fiscal et les conséquences de cette instabilité sur la capacité de l'État à soutenir la réindustrialisation du pays. Alors que la littérature universitaire en économie a démontré de longue date204(*) que les situations d'incertitudes ont des effets directs de ralentissement des investissements productifs, le choix de Gouvernement de revenir sur sa position initiale en proposant la prorogation de la contribution exceptionnelle sera un effet majeur de diffusion durable de l'incertitude dans le tissu productif français. Le rapporteur général relève d'ailleurs que la première orientation formulée par le Conseil des prélèvements obligatoires (CPO) pour soutenir la réindustrialisation du pays était la suivante : « stabiliser durablement un cadre fiscal plus favorable à la compétitivité industrielle »205(*).
Le rapporteur général relève également que le périmètre retenu pour l'application de la contribution exceptionnelle sur les bénéfices des grandes entreprises (CEBGE), qui s'appuie sur un critère lié strictement au chiffre d'affaires réalisé en France, a pour conséquence induite de défavoriser le secteur industriel qui est proportionnellement plus représenté dans les entreprises assujetties à la CEBGE que dans l'ensemble de notre appareil productif.
Le secteur de l'industrie manufacturière représente à ce titre 25 % de la valeur ajoutée des entreprises du périmètre CEBGE alors que ce secteur ne représente que 20 % de la valeur ajoutée de l'ensemble de l'économie. Au reste, le rapporteur général souligne que la reconduite de la surtaxe aurait pour effet de faire supporter une charge fiscale supplémentaire sur 32 % des emplois du secteur de l'industrie manufacturière qui sont rattachés à des entreprises incluses dans le périmètre de la CEBGE.
B. LA PROROGATION DE LA CONTRIBUTION EXCEPTIONNELLE SERAIT INCOHÉRENTE AVEC LA TRAJECTOIRE DE NORMALISATION DE L'IMPOSITION DES BÉNÉFICES EN VUE DE CONSOLIDER L'ATTRACTIVITÉ DE LA FRANCE
En deuxième lieu, la reconduction de la contribution exceptionnelle serait contradictoire avec la trajectoire adoptée par le Parlement pour réduire progressivement la charge fiscale pesant sur les entreprises depuis 2017 et soutenir la croissance de l'activité et l'attractivité de la France pour les investisseurs étrangers.
En effet la trajectoire de réduction progressive du taux normal d'impôt sur les sociétés (IS) a été adoptée pour répondre à un risque légitime de désavantage compétitif du tissu productif français par rapport aux principaux partenaires économiques de la France.
Ainsi le taux normal d'IS de 25 % applicable depuis l'exercice 2022 se rapproche-t-il du taux moyen de taxation des bénéfices observé parmi les membres de l'Organisation pour la coopération et le développement économiques (OCDE) qui est de 24 % contre 21 % à l'échelle mondiale206(*). Le rapporteur général insiste sur le fait que le taux français reste légèrement supérieur au taux moyen de l'OCDE (+ 1 %) et qu'il est largement supérieur aux taux observés en Suède (+ 4 %) ou en Irlande (+ 12 %).
Taux normal d'imposition des bénéfices des sociétés
(en pourcentage et en 2023)
Source : commission des finances, d'après les données de l'OCDE
Le rapporteur général soulève également que le cadre fiscal français ne se distingue ni par sa simplicité ni par son soutien à la compétitivité des entreprises. Selon un indice publié par la Tax Foundation américaine, le système fiscal français se situe en 2025 à la 38e place sur 38 en matière de compétitivité de la fiscalité des entreprises207(*). La Tax Foundation relève d'ailleurs expressément que la France est passé de la 33e à la 38e place du fait de la création de la contribution exceptionnelle sur les bénéfices des grandes entreprises.
La prorogation de la contribution exceptionnelle, qui a pour effet concret de neutraliser la réduction du taux normal d'IS pour les entreprises concernées en leur faisant supporter un taux réel d'IS situé entre 27,6 % et 30,2 %, entre en contradiction avec les objectifs poursuivis par le législateur en réduisant l'impôt supporté par les entreprises et alourdit le désavantage compétitif dont souffre les entreprises françaises vis-à-vis de leurs concurrents européens et internationaux.
C. LA PROROGATION DE LA CONTRIBUTION EXCEPTIONNELLE AFFAIBLIRAIT LA COMPÉTITIVITÉ DES PLUS GRANDES ENTREPRISES QUI REPRÉSENTENT 28 % DE L'EMPLOI ET 54 % DES EXPORTATIONS DE L'ENSEMBLE DE L'APPAREIL DE PRODUCTION
En troisième lieu, le rapporteur général remarque que le « périmètre CEBGE » retenu par le Gouvernement pour appliquer la contribution exceptionnelle aurait pour effet de faire peser l'alourdissement de la fiscalité sur une très large partie de notre appareil productif.
En effet, l'argument du Gouvernement selon lequel cette contribution serait ciblée car elle ne concernerait que 572 d'assujettis doit être tempéré à la lumière du poids des grandes entreprises assujetties dans l'économie français.
Premièrement, le rapporteur général relève que, si les entreprises du « périmètre CEBGE » représentent en nombre moins de 0,01 % de l'ensemble des entreprises françaises, leur contribution à l'emploi est très largement supérieure à cette proportion. En effet, les grandes entreprises du périmètre CEBGE représentaient 24 % de l'emploi salarié en 2022. La charge fiscale supplémentaire proposée par le Gouvernement aura donc pour effet de faire peser un risque de ralentissement de la création d'emploi et elle pèserait sur 3,8 millions d'emplois salariés dans le secteur productif.
Deuxièmement, le rapporteur général relève également que les entreprises entrant dans le périmètre de la CEBGE ont une importance déterminante dans la capacité de notre appareil productif à exporter. Ainsi, les grandes entreprises du périmètre CEBGE représentaient 54 % des exportations en valeur en 2022. La charge fiscale supplémentaire proposée par le Gouvernement créerait donc un désavantage compétitif qui grèverait plus de la moitié de nos exportations. Elle constituerait un poids supplémentaire dans la compétition internationale qui pèserait sur un montant annuel de 545 milliards d'euros de contrats à l'export.
Troisièmement, le rapporteur général souligne que les grandes entreprises sont les principaux investisseurs dans l'innovation et dans la hausse de la croissance potentielle du pays par les investissements en recherche et développement. En effet les grandes entreprises du périmètre CEBGE représentaient 36 % des investissements en recherche et développement en 2022208(*). La charge fiscale supplémentaire proposée par le Gouvernement aurait donc pour conséquence immédiate de limiter substantiellement les investissements destinés à innover et à préparer l'avenir de notre appareil productif en pesant sur les trois milliards d'euros d'investissement annuel en recherche et développement des entreprises du périmètre CEBGE.
Contribution des grandes entreprises du
périmètre CEBGE
à l'économie
(en pourcentage et en 2022)
Source : commission des finances, d'après les données de la DGFiP
Le rapporteur général conclut de ces éléments que la proposition faite par le Gouvernement de proroger la contribution exceptionnelle sur les bénéfices des grandes entreprises présente le triple défaut d'être une décision prise dans la précipitation qui contredit toutes les déclarations récentes des pouvoirs publics et déstabilise un peu plus le cadre fiscal des grandes entreprises française ; d'être une décision contradictoire avec les réformes récentes de réduction de la fiscalité des entreprises qui revient à remettre en cause la trajectoire de réduction d'impôt sur les sociétés (IS) pour les entreprises concernées ; d'être une décision risquée en matière de compétitivité des grandes entreprises françaises qui auront à affronter la concurrence internationale en étant lestée d'un poids fiscal supplémentaire.
Le rapporteur général relève à cet égard que cette décision illustre le risque que le Gouvernement n'ait pas retenu la leçon formulée par Jean de La Fontaine dans sa célèbre fable de « La poule aux oeufs d'or »209(*). Ainsi plutôt que de chercher par tout moyen, au risque de les affaiblir, à alourdir la fiscalité sur les grandes entreprises qui constituent une source essentielle à la création de richesse dans notre pays, le rapporteur général estime que la consolidation des comptes publics doit être le fruit d'un équilibre entre les recettes et les dépenses et qu'elle doit s'appuyer en priorité sur la réduction des dépenses publiques.
Si, comme l'écrit le poète, « l'avarice perd tout en voulant tout gagner »210(*), il peut en être de même pour la fiscalité.
Le rapporteur général souligne enfin que les conditions de préparation du budget de l'État au cours de l'exercice 2025 rendent la proposition de prorogation faite par le Gouvernement incomparable avec l'institution exceptionnelle pour un exercice de cette surtaxe sur l'impôt sur les sociétés (IS) dans la loi de finances initiale pour 2025211(*).
En effet, si la commission des finances avait soutenu à l'automne 2024 la création temporaire de la contribution exceptionnelle sur les bénéfices des grandes entreprises, la rédaction initiale de ce prélèvement obligatoire ne devait concerner que les exercices 2024 et 2025. Il n'a jamais été question avant le dépôt du projet de loi de finances pour 2026 de faire porter la surtaxe sur l'exercice 2026, dont la clôture se situera plus de deux ans après le dépôt du projet de loi de finances pour 2025.
À ce titre, si une contribution ciblée des grandes entreprises a pu paraître justifiée par l'urgence dans laquelle se trouvait le Gouvernement de Michel Barnier qui avait été nommé en septembre 2024212(*) à la suite d'élection législative non-anticipées s'étant tenues les 30 juin et 7 juillet 2024, les conditions de préparations du projet de loi de finances pour 2026 ne permettent pas de justifier d'un même caractère d'urgence.
En effet les travaux menés par le Gouvernement au cours de l'exercice 2025 auraient dû permettre d'identifier les réductions de dépenses publiques nécessaires pour consolider le solde public sans dégrader la compétitivité des entreprises localisant en France leur production et leurs bénéfices. Faute pour le Gouvernement d'avoir mené ce travail, le rapporteur général ne saurait soutenir une méthode consistant à « recourir à une baguette magique fiscale pour combler des écarts dont la cause est la hausse de la dépense »213(*) - pour reprendre la formule utilisée par l'actuelle ministre chargée des comptes publics lors de son audition devant la commission des finances en juin 2025.
Pour l'ensemble de ces raisons, la commission des finances propose au Sénat l'adoption d'un amendement I-2 (FINC.2) de suppression de cet article.
Décision de la commission : la commission des finances propose de supprimer cet article.
ARTICLE 5
Diverses suppressions et rationalisations
de dépenses fiscales
Le présent article propose de supprimer ou rationaliser un ensemble de dépenses fiscales.
Certaines sont obsolètes ou bien leur incidence budgétaire est nulle :
- les dispositifs d'amortissement accéléré des robots et imprimantes 3D acquises par les petites et moyennes entreprises (PME) ;
- le crédit d'impôt au titre des dépenses de formation du chef d'entreprise ;
- l'abrogation de la réduction d'impôt accordée au titre des intérêts du différé de paiement consenti lors de la transmission d'une exploitation agricole ;
- plusieurs mesures préalablement mises en extinction relatives au rachat d'une entreprise par ses salariés ;
- l'exonération d'impôt pour les lauréats du concours « French Tech tremplin » ;
- la franchise d'impôt sur le revenu sur l'aide de l'État à la création ou à la reprise d'entreprise (ACRE) ;
- la non-prise en compte dans le revenu net global des gratifications attribuées aux récipiendaires de la médaille d'honneur du travail ;
- l'exonération temporaire de droits de mutation à titre gratuit pour les donations entre vifs d'immeubles neufs à usage d'habitation ;
- la réduction de 50 % de taxe foncière sur les propriétés non bâties pour les zones humides ;
- l'exonération sur l'aide accordée aux entreprises mahoraises en raison de la crise de l'eau de 2023.
Pour certaines, les effets sont très peu connus :
- l'exonération de taxe à l'essieu pour les véhicules lourds de collection ;
- l'exonération de taxe sur la valeur ajoutée sur les services indispensables à l'utilisation de biens meubles ou immeubles quand la jouissance de ces derniers est transférée gratuitement par une personne morale à ses membres.
D'autres dépenses fiscales, enfin, produisent toujours des effets qui sont plus ou moins importants :
- l'exonération d'impôt sur le revenu sur les indemnités journalières dont bénéficient les personnes atteintes d'une maladie chronique au traitement coûteux, bénéficiant du dispositif « affection longue durée » (ALD) ;
- les réductions d'impôt sur le revenu pour frais de scolarité dans l'enseignement secondaire et supérieur ;
- l'exonération d'impôt pour les lauréats de prix Nobel et de prix équivalents ;
- la suppression de déduction d'impôt sur le revenu pour les dépenses engagées par les sportifs professionnels en vue de leur reconversion ;
- la suppression des réductions d'impôt sur le revenu pour frais de scolarité dans l'enseignement secondaire et supérieur ;
- la suppression des tarifs particuliers d'accises applicables aux biocarburants B100 et E85.
- l'exonération d'impôt sur le revenu relative aux traitements attachés à la Légion d'honneur et à la médaille militaire.
La commission a adopté un amendement I-3 (FINC.3) tendant au maintien des tarifs particuliers d'accises applicables aux biocarburants B100 et E85.
La commission des finances propose d'adopter cet article ainsi modifié.
I. LES RECETTES FISCALES SONT MINORÉES PAR UN MONTANT ÉLEVÉ DE DÉPENSES OU « NICHES » FISCALES
L'ambigüité du terme de « dépense fiscale », qui rattache au domaine des recettes de l'État un terme évoquant un décaissement budgétaire, convient bien à une notion dont la définition est mouvante et le chiffrage très incertain.
A. LES DÉPENSES FISCALES SONT DES DÉROGATIONS À LA NORME FISCALE
Selon le tome II du document « Voies et moyens » annexé au projet de loi de finances, les dépenses fiscales s'analysent comme « des dispositions législatives ou réglementaires dont la mise en oeuvre entraîne pour l'État une perte de recettes et donc, pour les contribuables, un allégement de leur charge fiscale par rapport à ce qui serait résulté de l'application de la norme, c'est-à-dire des principes généraux du droit fiscal français ».
Le document s'empresse de rajouter que cette « norme » est tout sauf intangible et relève pour partie de l'interprétation des intentions du législateur.
Par exemple, des dispositifs tels que le barème progressif de l'impôt sur le revenu, l'abattement de 10 % pour frais professionnels et le quotient familial sont considérés comme des modalités de calcul de l'impôt faisant partie intégrante de la norme, et non comme des dépenses fiscales. Un autre choix aurait pour effet une augmentation considérable du chiffrage de ces dépenses fiscales. L'abattement de 10 % sur le montant des pensions214(*) et des retraites, en revanche, est classé parmi les dépenses fiscales.
S'agissant de la taxe sur la valeur ajoutée (TVA), le « Voies et moyens » dresse une liste de pas moins de 21 cas d'application de taux réduit aux produits les plus variés qui ne sont pas considérés comme des dépenses fiscales, au motif qu'ils tendent à favoriser la consommation de certains produits de base et non à stimuler un secteur ou un comportement.
Chaque année, des dépenses fiscales peuvent ainsi être « classées », c'est-à-dire rajoutées dans la liste, ou « déclassées ».
En 2026, aucune dépense fiscale n'est déclassée et deux dépenses fiscales sont classées :
- le tarif particulier d'accise sur l'électricité d'origine renouvelable produite par de petites installations pour la part consommée par le producteur ou par les consommateurs participant à une opération d'autoconsommation collective (article 7 de la loi n° 2017-227 du 24 février 2017215(*)), dont le coût annuel n'est pas chiffré ;
- le remboursement forfaitaire pour les exploitants agricoles dispensés du paiement de la TVA (article 12 de la loi n° 67-1114 du 21 décembre 1967 de finances pour 1968), dont le coût annuel est évalué à 15 millions d'euros.
B. LES DÉPENSES FISCALES REPRÉSENTENT UN COÛT ÉLEVÉ POUR L'ÉTAT, QUI RESTE MAL CHIFFRÉ
Alors que le montant des 465 dépenses fiscales répertoriées dans le « Voies et moyens » est passé de 89,4 milliards d'euros en 2024 à 91,8 milliards d'euros en 2025, il diminuerait à 88,3 milliards d'euros en 2026. Cette évolution doit être encouragée, mais reste à confirmer car, en 2024 et 2025, les montants constatés ou estimés sont supérieurs de plus de 6 milliards d'euros à la prévision.
Certaines missions budgétaires dépendent beaucoup des dépenses fiscales : par exemple, la mission « Économie » a des crédits budgétaires, hors titre 2, de 2,6 milliards d'euros, mais des dépenses fiscales d'un montant total de 13,0 milliards d'euros. Or, la documentation budgétaire est bien plus précise pour les crédits budgétaires, grâce aux descriptions détaillées figurant dans les projets annuels de performance, que pour les dépenses fiscales, qui font l'objet d'une fiche succincte et standardisée dans le document « Voies et moyens ».
En valeur absolue, quatre missions ont des dépenses rattachées d'un montant global compris entre 10 et 15 milliards d'euros : « Cohésion des territoires », « Économie », « Solidarité, insertion et égalité des chances » et « Travail, emploi et administration des ministères sociaux ».
Les dépenses fiscales portent surtout sur l'impôt sur le revenu (41,3 Md€), la TVA (12,4 Md€), les droits d'enregistrement (4,5 Md€) et l'impôt sur les sociétés (3,7 Md€).
Si les dépenses fiscales sont très nombreuses, la plupart ont un coût négligeable, et 50 % du coût est concentré dans 15 dépenses fiscales.
Les neuf dépenses fiscales d'un coût supérieur à 2 milliards d'euros
(en millions d'euros)
|
Numéro |
Mesure |
Chiffrage pour 2026 |
|
220302 |
Crédit d'impôt en faveur de la recherche |
8 041 |
|
110246 |
Crédit d'impôt au titre de l'emploi d'un salarié à domicile |
7 208 |
|
120401 |
Abattement de 10 % sur le montant des pensions (y compris les pensions alimentaires) et des retraites |
4 665 |
|
520110 |
Exonération partielle, sous certaines conditions, de droits de mutation à titre gratuit lors de la transmission d'entreprises exploitées sous la forme individuelle ou détenues sous forme sociale |
4 000 |
|
120108 |
Exonération des sommes versées au titre de la participation, de l'intéressement, de l'abondement, d'un partage de plus-value, des primes de partage de la valeur, d'un plan de partage de la valorisation de l'entreprise, aux plans d'épargne salariale et aux plans d'épargne retraite d'entreprise collectifs ou obligatoires |
2 890 |
|
730213 |
Taux de 10 % pour les travaux d'amélioration, de transformation, d'aménagement et d'entretien, autres que les travaux de rénovation énergétiques soumis au taux de 5,5 % en application de l'article 278-0 bis A, portant sur les logements achevés depuis plus de deux ans |
2 465 |
|
730221 |
Taux de 10 % pour la restauration commerciale (consommation sur place et vente à emporter en vue d'une consommation immédiate) |
2 275 |
|
120146 |
Exonération de l'impôt sur le revenu, sous certaines conditions et limites, des rémunérations versées à raison des heures supplémentaires et complémentaires réalisées à compter du 1er janvier 2019 |
2 250 |
|
110201 |
Réduction d'impôt au titre des dons |
2 204 |
Source : « Voies et moyens », tome 2
Le chiffrage des dépenses fiscales souffre toutefois d'importantes déficiences.
D'une part, pour 88 dépenses fiscales, soit 18,9 % des dépenses fiscales, aucun chiffrage n'est disponible au titre de 2026. C'est le cas pour certaines dépenses fiscales dont le coût est supérieur à 1 milliard d'euros au titre de 2025, comme l'exonération de taxe sur la masse en ordre de marche des véhicules de tourisme (« malus automobile ») pour les véhicules dont la source d'énergie est exclusivement l'électricité, l'hydrogène ou une combinaison des deux (1,4 milliard d'euros en 2025).
En conséquence, le chiffrage global de 88,3 milliards d'euros donné précédemment se fonde en réalité sur le chiffrage de 2025 pour 22 dépenses fiscales et même sur le chiffrage de 2024 pour 9 dépenses fiscales.
Enfin, pour 124 dépenses fiscales, soit plus du quart, les chiffrages ne sont donnés qu'en « ordre de grandeur ». C'est vrai pour deux des dépenses fiscales les plus importantes, à savoir l'exonération partielle de droits de mutation à titre gratuit lors de la transmission d'entreprises exploitées sous la forme individuelle ou détenues sous forme sociale et l'exonération des sommes versées au titre de la participation.
II. LE PROJET DE LOI DE FINANCES INITIAL PROPOSE UN ENSEMBLE DE MESURES TENDANT À MODIFIER OU SUPPRIMER DES DÉPENSES FISCALES
Les mesures du projet de loi de finances relatives aux dépenses fiscales ne se limitent toutefois pas au présent article.
Selon l'annexe « Voies et moyens », dans sa version initiale déposée à l'Assemblée nationale, le projet de loi de finances pour 2026 ne crée aucune dépense fiscale nouvelle, exemple de modération qui mérite d'être signalé.
En revanche, le projet de loi de finances supprime douze dépenses fiscales pour un gain global de 1 272 M€.
Suppression de dépenses fiscales proposées
(en millions d'euros)
|
Impôt |
Numéro |
Libellé |
Chiffrage 2026 |
|
TFPNB |
060105 |
Exonération en faveur des zones humides |
0 |
|
IR |
110215 |
Réduction d'impôt pour frais de scolarité dans l'enseignement secondaire |
229 |
|
IR |
110242 |
Réduction d'impôt pour frais de scolarité dans l'enseignement supérieur |
225 |
|
IR |
120104 |
Exonération du traitement attaché à la légion d'honneur et à la médaille militaire |
å |
|
IR |
120116 |
Exonération des gratifications allouées à l'occasion de la remise de la médaille d'honneur du travail |
8 |
|
IR |
120129 |
Exonération de l'aide financière versée par l'État aux créateurs ou repreneurs d'entreprises (art. L. 5141-2 du code du travail) |
å |
|
IR |
120204 |
Exonération d'IR des indemnités journalières de sécurité sociale servies au titre des maladies « longues et coûteuses » |
621 |
|
IR |
160201 |
Exonération des sommes perçues dans le cadre de l'attribution du prix Nobel ou de récompenses internationales de niveau équivalent au prix Nobel dans les domaines littéraire, artistique ou scientifique |
å |
|
IR |
160303 |
Déduction des dépenses exposées par les sportifs en vue de l'obtention d'un diplôme ou d'une qualification pour leur insertion ou conversion professionnelle |
nc |
|
IR |
190212 |
Exonérations des indemnités journalières de sécurité sociale servies au titre des maladies « longues et coûteuses » |
41 |
|
Accises |
800215 |
Tarif particulier pour le B100, carburant diesel synthétisé à partir d'acides gras |
148 |
|
TVLT |
930102 |
Exonération pour les véhicules de collection |
nc |
|
Total |
1272 |
||
å : inférieur à 0,5 million d'euros. IR : impôt sur le revenu. IS : impôt sur les sociétés. Accises : accises sur les énergie. TVLT : taxe sur les véhicules lourds de transport.
Source : « Voies et moyens », tome 2
Ces suppressions font l'objet du présent article et seront présentées en détail infra.
Enfin, le projet de loi de finances propose, à travers différents articles, des mesures tendant à réduire 11 dépenses fiscales, pour un gain total estimé à + 1 142 M€. Toutefois trois seulement ont un impact non négligeable sur les recettes fiscales de l'État.
Principales diminutions de dépenses fiscales proposées
(augmentation des recettes fiscales en millions d'euros)
|
Impôt |
Numéro |
Libellé |
Chiffrage 2026 |
|
IR |
100201 |
Abattement en faveur des personnes âgées ou invalides de condition modeste |
447 |
|
IR |
120401 |
Abattement de 10 % sur le montant des pensions (y compris les pensions alimentaires) et des retraites |
551 |
|
Accises |
800216 |
Tarif particulier pour le superéthanol E85, carburant essence comprenant au moins 65 % d'éthanol |
141 |
IR : impôt sur le revenu. Accises : accises sur les énergies.
Source : « Voies et moyens », tome 2
Les deux premières de ces mesures sont réalisées par l'article 6 du projet de loi de finances et la troisième par le présent article.
Celui-ci contient également des dispositions qui relèvent plus du toilettage juridique, en supprimant des dispositifs qui n'ont plus d'effet, et ce parfois depuis plusieurs années.
*
* *
L'Assemblée nationale n'ayant pas adopté la première partie du présent projet de loi de finances, celui-ci est considéré comme ayant été rejeté et le présent article n'a pas été adopté.
A. LA SUPPRESSION DE DEUX DISPOSITIFS OBSOLÈTES D'AMORTISSEMENT ACCÉLÉRÉ AU BÉNÉFICE DES PETITES ET MOYENNES ENTREPRISES (1° ET 2° DU I)
1. Le droit existant : l'amortissement accéléré des robots acquis par des PME et l'amortissement
a) Le dispositif d'amortissement accéléré des robots acquis par des PME
L'article 39 AH216(*) du code général des impôts (CGI) a prévu un dispositif d'amortissement accéléré sur les « manipulateurs multi-applications reprogrammables commandés automatiquement, programmables dans trois axes ou plus, qui sont fixés ou mobiles et destinés à une utilisation dans des applications industrielles d'automation » acquis ou créés entre le 1er octobre 2013 et le 31 décembre 2016, pour une durée de vingt-quatre mois à compter de la date de leur mise en service. Il bénéficiait uniquement aux petites et moyennes entreprises (PME), au sens du règlement (UE) n° 651/2014 de la Commission du 17 juin 2014217(*).
Ce dispositif visait concrètement à inciter les PME industrielles à automatiser leurs processus de production par l'acquisition de robots.
Les dispositifs d'amortissement
accéléré visent à inciter
l'investissement des
entreprises
En application de l'article 39 du code général des impôts, le bénéfice net, ou bénéfice imposable, est établi « sous déduction de toutes charges », pour autant qu'elles soient exposées dans l'intérêt de l'entreprise, régulièrement comptabilisées, et qu'elles se traduisent par une diminution nette de l'actif de l'entreprise.
Les investissements réalisés par les entreprises (immobilisations) connaissent une usure dans le temps qui se traduit par une perte de valeur patrimoniale. Cette diminution de l'actif constitue une charge qui vient en déduction du bénéfice imposable : l'amortissement.
L'étalement dans le temps de la perte de valeur de l'investissement initial se traduit dans les modalités de calcul de l'amortissement. Trois grandes modalités sont possibles :
- l'amortissement linéaire, consistant à appliquer une annuité constante sur l'ensemble de la durée normale d'utilisation ;
- l'amortissement dégressif, consistant à appliquer des annuités plus importantes pour les premières années d'utilisation du bien ;
- les amortissements exceptionnels, prévus par des textes législatifs particuliers ou par la doctrine, soit sous la forme d'un amortissement consistant en une dotation supplémentaire la première année, soit sous la forme d'un amortissement accéléré, consistant à prévoir une période d'amortissement plus réduite.
Dans le cadre d'un amortissement accéléré, l'amortissement s'effectue sur le mode linéaire, mais sur une durée plus courte, définie par la loi. Par exemple, dans le cas d'un amortissement accéléré sur 24 mois, un investissement de 50 000 euros, mis en service le 1er janvier de l'année N, pourra être amorti à hauteur de 25 000 euros au titre de l'année N et de 25 000 euros au titre de l'année N+1, au lieu d'être étalé sur sa durée normale d'utilisation de 10 ou 15 ans.
De façon générale, les amortissements dégressifs ou exceptionnels ont pour objet de favoriser l'investissement des entreprises en leur permettant d'augmenter les charges imputables aux bénéfices de la première ou des premières années de mise en service des immobilisations et, ainsi, de réduire leur impôt pour ces exercices. Pour l'État, ces possibilités d'amortissement se traduisent par un coût de trésorerie, dans la mesure où les charges venant en déduction de l'assiette de l'impôt sont « avancées » ou « anticipées » par rapport aux exercices suivants.
Source : commission des finances
b) Le dispositif d'amortissement accéléré des équipements de fabrication additive acquis par des PME
L'article 39 AI du CGI218(*) a prévu un dispositif d'amortissement accéléré sur les « équipements de fabrication additive », acquis ou créés entre le 1er octobre 2015 et le 31 décembre 2017, pour une durée de vingt-quatre mois à compter de la date de leur mise en service. Ce dispositif bénéficiait lui aussi uniquement aux petites et moyennes entreprises (PME), au sens du règlement (UE) n° 651/2014 de la Commission du 17 juin 2014.
Ce dispositif visait concrètement à inciter les PME industrielles à investir dans des imprimantes tridimensionnelles (imprimantes 3D).
2. Le dispositif proposé : une abrogation de ces deux dispositifs
Le 1° du I du présent article abroge l'article 39 AH du CGI, ce qui a pour effet de supprimer le dispositif d'amortissement accéléré sur les robots acquis par des PME.
Le 2° du même I abroge l'article 39 AI du CGI, ce qui a pour effet de supprimer le dispositif d'amortissement accéléré sur les équipements de fabrication additive.
3. La position de la commission des finances : une suppression évidente de deux dépenses fiscales dont le fait générateur est éteint
Le fait générateur de ces deux dépenses fiscales a expiré en 2017 concernant l'amortissement accéléré des robots acquis par des PME, et en 2018 en ce qui concerne l'amortissement accéléré des équipements de fabrication additive. L'incidence budgétaire de ces deux dépenses fiscales étant nulle en 2026, leur suppression est bienvenue et s'inscrit dans une logique de toilettage de la loi.
B. LA SUPPRESSION DE L'EXONÉRATION RELATIVE AUX INDEMNITÉS JOURNALIÈRES PERÇUES PAR LES BÉNÉFICIAIRES DU DISPOSITIF D'AFFECTION LONGUE DURÉE (3° ET 7° DU I)
1. Le droit existant : un dispositif favorable aux bénéficiaires du dispositif d'affections de longue durée en arrêt maladie
a) Des dispositions fiscales permettant d'exonérer totalement d'impôt sur le revenu les indemnités journalières perçues par les personnes atteintes d'une maladie chronique au traitement coûteux
L'article 80 quinquies du code général des impôts (CGI) institue une exonération d'impôt sur le revenu sur la fraction des indemnités allouées aux victimes d'accidents du travail conformément à au 8° de l'article 81 du même code, soit 50 % des prestations temporaires, ainsi sur les pensions et rentes viagères servies aux victimes d'accidents du travail et à leurs ayants-droits. Cette exonération s'applique également sur les indemnités allouées à des personnes atteintes d'une affection comportant un traitement prolongé et une thérapeutique particulièrement coûteuse. Les indemnités journalières versées par les organismes de sécurité sociale et de la mutualité agricole sont autrement soumises à l'impôt sur le revenu.
Cette exonération d'impôt a été instituée en 1979. Elle ne s'appliquait toutefois pas lorsque le revenu net global du foyer excédait la deuxième tranche du barème d'impôt sur le revenu.
L'article 154 bis A du CGI prévoit que les indemnités journalières versées par les organismes de sécurité sociale à des personnes atteintes d'une affection comportant un traitement prolongé et une thérapeutique particulièrement coûteuse ne sont pas prises en compte dans la détermination du revenu imposable du bénéficiaire. Cette exonération s'applique pour les travailleurs non-salariés soumis au régime réel d'imposition.
Cette disposition a été créée par l'article 24 de la loi du 11 février 1994 relative à l'initiative et à l'entreprise individuelle219(*).
Ce dispositif bénéficie essentiellement aux personnes reconnues en affection de longue durée (ALD), définie à l'article L. 160-14 du code de la sécurité sociale comme une affection comportant un traitement prolongé et une thérapeutique particulièrement coûteuse, inscrite sur une liste établie par décret après avis de de la Haute autorité de santé et comprenant 30 pathologies. Alternativement, une personne est reconnue comme relevant du dispositif des ALD si les deux conditions suivantes sont remplies :
- le bénéficiaire est reconnu comme atteint soit d'une affection grave caractérisée ne figurant pas sur la liste mentionnée précédemment par le service du contrôle médical, soit atteint de plusieurs affections entrainant un état pathologique invalidant ;
- ces affections nécessitent un traitement prolongé et une thérapeutique particulièrement coûteuse.
Dans ce cas, la participation de l'assuré aux prestations et aux soins de santé peut être limitée ou supprimée.
b) Des dépenses fiscales au coût croissant
L'exonération dont bénéficient les personnes bénéficiant du dispositif d'affection de longue durée représente un coût croissant, passé de 438 millions d'euros en 2020 à 604 millions d'euros en 2025, soit une hausse de 38 % en cinq ans.
Si le nombre de bénéficiaires de ces dispositifs fiscaux n'est pas connu, à titre de comparaison, en 2022, l'Assurance maladie prenait en charge 13 836 947 personnes en dispositif ALD.
Évolution du coût des dépenses fiscales au bénéfice des personnes atteintes d'une affection de longue durée
(en millions d'euros)
Source : commission des finances d'après les documents budgétaires
2. Le dispositif proposé : la suppression des avantages fiscaux accordés aux personnes atteintes d'une maladie chronique au traitement coûteux
Le 3° du I supprime à l'article 80 quinquies du CGI l'exonération d'impôt sur le revenu dont bénéficient les personnes atteintes d'une affection comportant un traitement prolongé et une thérapeutique particulièrement coûteuse.
Le 7° du même I supprime le second alinéa de l'article 154 bis A du CGI, qui prévoit que les indemnités journalières versées par les organismes de sécurité sociale à des personnes atteintes d'une affection comportant un traitement prolongé et une thérapeutique particulièrement coûteuse ne sont pas prises en compte pour la détermination du revenu imposable.
3. La position de la commission des finances : la suppression d'un dispositif aux conséquences mal évaluées pour les bénéficiaires
a) Le dispositif d'affection de longue durée permet de bénéficier d'une prise en charge par l'assurance maladie du ticket modérateur
Le fait d'être reconnu comme atteint d'une affection de longue durée permet essentiellement à l'assuré de bénéficier d'une prise en charge renforcée de ses soins de santé par l'assurance maladie. En effet, les personnes atteintes de telles affections ont besoin de soins répétés dans le temps et coûteux, et à ce titre risqueraient de consacrer une part trop importante de leur budget à leurs dépenses de santé. L'objectif est également de leur permettre d'être assurées par les organismes complémentaires, ainsi que de garantir une redistribution horizontale entre les malades.
Après la prise en charge par l'assurance maladie des dépenses de santé, il demeure un reste à charge pour les assurés, constitué d'un ticket modérateur, d'un forfait journalier hospitalier, d'un forfait urgence non suivie d'hospitalisation, des franchises médicales et participations forfaitaires et des éventuels dépassements d'honoraires.
L'assurance maladie prend ainsi en charge totalement le ticket modérateur pour les soins en lien avec l'affection de longue durée dans la limite des tarifs conventionnels remboursables. Par ailleurs, le régime de l'affection de longue durée permet de bénéficier de l'application obligatoire du tiers payant pour les soins en lien avec l'affection considérée, de conditions dérogatoires en termes d'arrêt de travail et d'indemnités journalières et de la prise en charge des transports sanitaires, sans ticket modérateur, pour les soins en lien avec l'ALD.
Prise en charge des dépenses de
santé entre un assuré en dispositif ALD
et un assuré
hors dispositif ALD
Source : Rapport de l'Inspection générale des finances sur les affections de longue durée, septembre 2024
En 2022, le montant remboursé total des dépenses de santé des personnes en ALD s'est élevé à 125 milliards d'euros, soit 66,1 % des dépenses de santé prises en charge par l'assurance maladie. En 2023, le montant remboursé total des dépenses de santé des personnes en ALD est de 135,2 milliards d'euros, soit 66,8 % des dépenses de santé.
Les indemnités journalières des personnes bénéficiant du dispositif ALD représentent 33 % des indemnités totales versées par l'assurance maladie. Toutefois, le nombre d'arrêts concernés augmente chaque année de plus de 6,4 % alors que celui des ALD n'a augmenté que de 0,9 % par an.
En raison de la hausse des pathologies chroniques, 18 millions de personnes pourraient bénéficier de ce dispositif en 2023, soit 26,1 % de la population, contre 8 millions de personnes en 2004, soit 12 % de la population, et 14,1 millions de personnes en 2023.
Il est normal et cohérent que la solidarité nationale permette un meilleur remboursement des soins de santé des personnes souffrant de pathologies lourdes et coûteuses. Or l'assurance maladie aura probablement de plus en plus de mal à prendre en charge de manière renforcée les dépenses de santé de ces patients, au vu des contraintes financières fortes pesant sur elle.
b) Les conséquences du dispositif pour les bénéficiaires
L'évaluation préalable du présent article estime les dépenses fiscales associées à cette aide à 883 millions d'euros en 2026, à 1,1 milliard d'euros en 2027 et à 662 millions d'euros en 2028, soit une hausse de moitié pratiquement par rapport à 2025. Le chiffrage est donc étonnant.
Évolution du coût des dépenses
fiscales au bénéfice des personnes
atteintes d'une affection
de longue durée entre 2026 et 2028
(en millions d'euros)
Source : commission des finances, d'après les documents budgétaires
Par ailleurs, l'évaluation de l'impact précis de la suppression de cette dépense fiscale est insuffisante. Certaines personnes pourraient par exemple devenir imposables à l'impôt sur le revenu, les indemnités journalières pouvant représenter une large part de leurs ressources. Le rapporteur ne dispose pas d'informations sur le nombre de personnes concernées ou encore sur leur revenu moyen.
C. LA
SUPPRESSION DE L'EXONÉRATION D'IMPÔT SUR LE REVENU RELATIVE AUX
TRAITEMENTS ATTACHÉS À LA LÉGION D'HONNEUR
ET À
LA MÉDAILLE MILITAIRE (A DU 4° DU I)
1. Le droit existant : l'exonération d'impôt sur le revenu relative aux traitements attachés à la Légion d'honneur et à la médaille militaire
En vertu du 7° de l'article 81 du code général des impôts (CGI), les traitements attachés à la Légion d'honneur et à la médaille militaire sont exonérés de l'impôt sur le revenu. Créée en 1939220(*), cette exonération est présentée par la doctrine administrative comme ayant un « caractère de reconnaissance nationale »221(*).
La Légion d'honneur et la médaille militaire sont administrées par la Grande Chancellerie de la Légion d'honneur et visent à récompenser les mérites et services éminents rendus à la Nation :
- la Légion d'honneur récompense les mérites éminents militaires ou civils rendus à la Nation ;
- la médaille militaire ne peut être concédée que pour des services militaires exceptionnels et un minimum de huit ans de campagne.
Concernant la Légion d'honneur, seules les distinctions attribuées à titre militaire ou assimilé donnent droit à traitement222(*).
S'agissant de la médaille militaire, toute concession donne droit à traitement223(*).
Pour la Légion d'honneur comme pour la médaille militaire, les traitements attachés, d'un caractère symbolique, représentent des montants annuels modiques.
Traitements annuels attachés à la Légion d'honneur et à la médaille militaire
(en euros)
|
Distinction |
Traitement annuel associé |
|
Légion d'honneur |
|
|
Chevalier |
6,10 |
|
Officier |
9,15 |
|
Commandeur |
12,20 |
|
Grand Officier |
24,39 |
|
Grand-Croix |
36,59 |
|
Médaille militaire |
|
|
Médaille militaire |
4,57 |
Source : commission des finances, d'après le Service des Retraites de l'État
Les traitements de Légion d'honneur peuvent être abandonnés, à titre définitif ou temporaire, au profit soit de l'Office national des anciens combattants et victimes de guerre (ONACVG), soit de la Société d'entraide des membres de la Légion d'honneur224(*).
De même, les traitements de la médaille militaire peuvent être abandonnés, à titre définitif ou temporaire, au profit soit de l'ONACVG, soit de la Société nationale d'entraide de la Médaille militaire225(*).
2. Le dispositif proposé : la suppression de l'exonération d'impôt sur le revenu relative aux traitements attachés à la Légion d'honneur et à la médaille militaire
Le 4° du I du présent article, qui abroge le 7° de l'article 81 du CGI, prévoit la suppression de l'exonération d'impôt sur le revenu concernant les traitements attachés à la Légion d'honneur et à la médaille militaire.
3. La position de la commission des finances : une suppression justifiée par le faible nombre de bénéficiaires et les gains limités associés à cette dépense fiscale
Suivant l'exposé des motifs du présent article, le Gouvernement justifie la suppression de la dépense fiscale relative aux traitements attachés à la Légion d'honneur et à la médaille militaire par le fait qu'il s'agit d'une dépense fiscale présentant « un faible nombre de bénéficiaires » et « des gains unitaires souvent limités ».
De fait, d'après l'évaluation du Tome II de l'annexe « Évaluation des voies et moyens », le coût budgétaire de cette exonération est très faible et même non chiffré, dans la mesure où les traitements annuels attachés sont eux-mêmes modiques. Quant au nombre de bénéficiaires, il n'est pas déterminé.
D. LA SUPPRESSION DE LA FRANCHISE D'IMPÔT SUR LE REVENU BÉNÉFICIANT À L'AIDE À LA CRÉATION OU À LA REPRISE D'ENTREPRISE (B DU 4° DU I)
1. Le droit existant : les créateurs ou repreneurs d'entreprise bénéficient de diverses aides publiques, dont une avance remboursable exonérée d'impôt sur le revenu
Les personnes qui créent ou reprennent une entreprise peuvent, dès lors qu'elles satisfont un certain nombre de critères prévus par l'article L. 5141-1 du code du travail, bénéficier de plusieurs aides publiques :
- d'abord, une exonération de cotisations d'assurance maladie, d'allocations familiales et d'assurance vieillesse - à l'exception de la retraite complémentaire - prévue à l'article L. 131-6-4 du code de la sécurité sociale (CSS). Cette exonération est totale lorsque le revenu ou la rémunération est inférieure à 75 % du plafond annuel de la sécurité sociale (PASS), puis devient dégressive jusqu'à devenir nulle au niveau du PASS. Compensée à la Sécurité sociale par la mission « Travail, emploi et administration des ministères sociaux », cette exonération représentait 386,8 millions d'euros en 2025 ;
- ensuite, pour les bénéficiaires de l'allocation de solidarité spécifique (ASS), une aide de l'État (article L. 5141-3 du code du travail) et, pour les bénéficiaires de l'allocation d'insertion ou de l'allocation veuvage, le maintien de leur allocation (article L. 5141-4 du code du travail) ;
- enfin, sous certaines conditions, le versement d'une aide de l'État sous forme d'avance remboursable (article L. 5141-2 du code du travail).
Cette aide de l'État fait l'objet, aux termes du 35° de l'article 81 du CGI, d'une franchise d'impôt sur le revenu. Cette exonération, créée en 2003 et qui bénéficie à 758 ménages en 2025, a été mise en extinction en 2024. Son incidence budgétaire était négligeable en 2025 et devrait devenir nulle en 2026 compte tenu de la mise en extinction du dispositif.
2. Le dispositif proposé : une suppression de l'exonération de l'ACRE
Le b du 4° du I supprime le 35° de l'article 81 du CGI, ce qui a pour effet de supprimer l'exonération d'impôt sur le revenu dont bénéficiait l'aide à la création ou à la reprise d'entreprise.
3. La position de la commission des finances : une suppression évidente qui n'appelle aucune objection
Le fait générateur de cette dépense fiscale ayant expiré en 2024 et son l'incidence budgétaire, déjà négligeable en 2025, étant nulle en 2026, la commission a jugé que sa suppression était naturelle et s'apparentait davantage à un toilettage du code qu'à une véritable mesure fiscale.
E. LA SUPPRESSION DE DEUX EXONÉRATIONS D'IMPÔT POUR LES LAURÉATS DE PRIX (5° DU I, 1° DU III)
1. La suppression de l'exonération d'impôt pour les lauréats de prix Nobel et de prix équivalents
Depuis la loi de finances pour 2009226(*), l'article 92 A du code général des impôts (CGI) prévoit une exonération complète d'impôt sur le revenu pour :
- les sommes perçues par les lauréats du prix Nobel ;
- les sommes perçues dans le cadre de l'attribution de récompenses internationales de niveau équivalent au prix Nobel dans les domaines littéraire, artistique ou scientifique.
Les prix ouvrant droit à cette exonération d'impôt, définis par décret, sont listés à l'article 39 A de l'annexe II du CGI. On dénombre depuis 2019227(*) 21 prix internationaux, contre seulement 10 prévus lors de la création de cette dépense fiscale. Ainsi, peuvent par exemple en bénéficier les lauréats : du prix Turing pour l'informatique ; du Japan Prize en sciences et en technologie ; du prix « Queen Elizabeth Prize for Engineering » ; ou encore des « ENI Awards » dans le domaine de l'énergie.
Le nombre des bénéficiaires de cette dépense fiscale, purement symbolique, est limité et ne figure pas dans le document « Voies et moyens » annexé au PLF. Son montant est budgétairement négligeable.
2. La suppression de l'exonération d'impôt pour les lauréats du prix French Tech Tremplin mise en place de 2020 à 2023
L'article 20 de la troisième loi de finances rectificative pour 2020228(*) exonérait d'impôt sur le revenu, d'impôt sur les sociétés et de toutes cotisations ou contributions sociales les aides reçues par les lauréats du concours « French Tech Tremplin ».
Le programme « French Tech Tremplin » de Bpifrance fournit un accompagnement financier et humain à des projets en lien avec le numérique. Le montant est soit de 20 000 euros (personnes physiques), soit de 42 000 euros (personnes morales).
À l'initiative de la commission des finances du Sénat, cette exonération d'impôt avait été bornée à fin 2023. Cette dépense fiscale est éteinte et sa suppression ne soulève donc pas de commentaire spécifique.
F. LA SUPPRESSION DE LA DÉDUCTION D'IMPÔT SUR LE REVENU POUR LES DÉPENSES ENGAGÉES PAR LES SPORTIFS PROFESSIONNELS EN VUE DE LEUR RECONVERSION (6° DU I ET IV)
1. Le droit existant : les sportifs professionnels peuvent déduire de l'assiette de l'impôt sur le revenu les dépenses engagées pour leur reconversion
Le 5° du 1 de l'article 93 du code général des impôts prévoit que les dépenses engagées par les sportifs professionnels en vue de l'obtention d'un diplôme ou d'une qualification professionnelle dans la perspective d'une insertion ou d'une conversion professionnelle peuvent être déduites de l'assiette de l'impôt sur le revenu.
L'administration ne dispose que de peu d'informations quant à cette dépense fiscale. D'après le tome II du document relatif à l'évaluation des voies et moyens annexé au présent projet de loi de finances, le nombre de bénéficiaires de l'exonération est non déterminé tandis que son incidence budgétaire n'est pas connue.
2. Le dispositif proposé : la suppression de la déduction d'impôt sur le revenu pour les dépenses engagées par les sportifs professionnels en vue de leur reconversion
Le 6° du I du présent article abroge le 5° du 1 de l'article 93 du code général des impôts, et donc supprime la déduction d'impôt sur le revenu pour les dépenses engagées par les sportifs professionnels en vue de leur reconversion.
Le IV précise que cette abrogation entre en vigueur le 1er janvier 2026 et ne concernera donc pas les dépenses engagées en 2025.
3. La position de la commission des finances : une dépense fiscale faisant doublon avec les financements de l'Agence nationale du sport
L'Agence nationale du sport dispose déjà de programmes visant à aider les sportifs professionnels à se reconvertir. Le site de l'Agence indique ainsi qu'« après analyse de l'utilisation de l'enveloppe de l'année précédente et au regard des besoins identifiés, les fédérations se voient allouer leur enveloppe. Les directeurs/directrices techniques attribuent ensuite les aides personnalisées aux athlètes inscrits en liste de haut-niveau (Elite, Senior, Relève, Reconversion) »229(*).
Celle-ci a en outre lancé plusieurs projets pour faciliter la reconversion des sportifs professionnels, comme par exemple le lancement d'une plateforme dédiée en partenariat avec la start-up d'État Diagoriente, ainsi qu'une application mobile « France.sport » permettant d'effectuer des demandes de reconversion230(*).
Les sportifs professionnels peuvent en outre bénéficier des dispositifs d'aide à la reconversion de droit commun.
Cette dépense fiscale fait donc doublon avec des aides existantes. À cela il faut ajouter qu'elle ne touche pas les sportifs les plus précaires, dans la mesure où seuls les 48 % des ménages les plus aisés paient l'impôt sur le revenu231(*).
G. LA SUPPRESSION DE L'EXONÉRATION DES GRATIFICATIONS ALLOUÉES À L'OCCASION DE LA REMISE DE LA MÉDAILLE D'HONNEUR DU TRAVAIL (8° DU I)
1. Le droit existant : les récipiendaires de la médaille d'honneur du travail se voient allouer une gratification exonérée d'impôt sur le revenu
La médaille d'honneur du travail est une distinction honorifique. Elle récompense l'ancienneté de services d'un salarié du secteur privé, la qualité de ses initiatives prises dans l'exercice de sa profession ou ses efforts pour acquérir une meilleure qualification. Elle comprend quatre échelons, décerné respectivement aux travailleurs dont l'ancienneté est d'au moins 20 ans, 30 ans, 35 ans et 40 ans de services effectués.
Les salariés (qu'ils soient ou non de nationalité française) ou les travailleurs retraités peuvent, sous conditions, obtenir la médaille d'honneur du travail.
La remise de la médaille d'honneur du travail peut donner droit, selon ce que stipulent la convention collective ou l'accord collectif d'entreprise, au versement d'une gratification en récompense, ou à l'octroi d'un ou de plusieurs jours de congés.
Les gratifications éventuellement versées ne sont, le cas échéant, pas prises en compte pour la détermination du revenu net global pour le calcul de l'impôt sur le revenu (6° de l'article 157 du CGI).
Créée en 1948, cette dépense fiscale a été mise en extinction à compter de 2024. Elle bénéficie, en 2025, à environ 300 000 ménages, pour un coût de 8 millions d'euros pour le budget de l'État. Son incidence budgétaire serait toutefois nulle en 2026.
2. Le dispositif proposé : la prise en compte des gratifications des médaillés du travail dans le revenu net global
Le 8° du I supprime le 6° de l'article 157 du CGI, ce qui a pour effet de prendre en compte la gratification des récipiendaires de la médaille d'honneur du travail dans le calcul du revenu net global au titre de l'impôt sur le revenu.
3. La position de la commission des finances : un dispositif caduc dont la suppression logique n'emporte aucune conséquence de fond
Le fait générateur de cette dépense fiscale ayant expiré en 2024 et son l'incidence budgétaire, de 8 millions d'euros 2025, devenant nulle en 2026, la commission a jugé que sa suppression était naturelle et s'apparentait davantage à un toilettage du code qu'à une véritable mesure fiscale.
H. LA SUPPRESSION DE PLUSIEURS DÉPENSES FISCALES ÉTEINTES RELATIVES AU RACHAT D'UNE ENTREPRISE PAR SES SALARIÉS (9°, 16°, 17°, 18°, 20° ET 23° DU I)
1. Le droit existant : plusieurs dépenses fiscales désormais éteintes prévoyaient un cadre favorable au rachat d'une entreprise par ses salariés
La loi du 9 juillet 1984 sur le développement de l'initiative économique232(*) a créé un cadre juridique favorisant la reprise du capital d'une entreprise par ses salariés.
Parmi les dispositifs créés pour favoriser cette reprise, l'article 11 de la loi, codifié à l'article 220 quater du code général des impôts par décret233(*), a créé un crédit d'impôt au bénéfice des sociétés créées par des membres d'une entreprise industrielle et commerciale dans le but d'assurer la continuité d'une entreprise par le rachat d'une fraction de son capital. Le montant du crédit d'impôt est égal au montant de l'impôt sur les sociétés (IS) dû par la société rachetée au titre de l'exercice précédent dans la proportion des droits sociaux rachetés. L'article prévoit également que ce régime est accordé sur agrément du ministre des finances.
La commission des finances du Sénat avait soutenu la création de ce crédit d'impôt après y avoir apporté des corrections techniques234(*).
Ce crédit d'impôt avec un régime d'agrément ministériel a été mis en extinction à partir du 16 avril 1987235(*) par la loi du 17 juin 1987 sur l'épargne236(*), qui lui a substitué un crédit d'impôt poursuivant le même objectif mais sans régime d'agrément ministériel - cette procédure ayant été jugée excessivement complexe et de nature à faire naitre « des difficultés pour les repreneurs »237(*). La commission des finances du Sénat avait également soutenu cette mise en extinction du régime avec agrément ministériel au profit d'un régime sans agrément ministériel238(*).
En complément du régime de crédit d'impôt avec agrément ministériel créé par la loi du 9 juillet 1984239(*) sur le développement de l'initiative économique, l'article 13 de cette loi, codifié par décret240(*) à l'article 160 A du code général des impôts, prévoyait un régime de report de la taxation des plus-values sur certaines actions détenues par les salariés et apportées à la société ayant pour objet de racheter l'entreprise pour en assurer la continuité. Dans la rédaction actuelle de l'article 160 A, le régime de report est applicable aux opérations de rachat réalisées dans les conditions prévues aux articles 220 quater A ou 220 quater B. Ces deux articles ayant été déclarés périmés par décret en juin 2025241(*), le régime de l'article 160 A a cessé de produire des effets.
Pour poursuivre le même objectif de mise en place d'un cadre favorable à la reprise d'une entreprise par ses salariés, l'article 65 de la loi du 4 août 2008 de modernisation de l'économie242(*) a fixé un régime, codifié à l'article 732 bis du code général des impôts, d'exonération de droits d'enregistrement, pour les acquisitions de droits sociaux effectués par une entreprise créée par des salariés en vue de racheter une entreprise pour assurer la continuité de son activité. Dans la rédaction actuelle de l'article 732 bis du code général des impôts, le régime d'exonération des droits d'enregistrement est applicable aux opérations de rachat de capital d'une société prévues à l'article 220 nonies du code général des impôts, qui s'applique aux rachats intervenant au plus tard le 31 décembre 2022 ; le régime d'exonération prévu à l'article 732 bis du code général des impôts a par conséquent cessé de produire des effets.
2. Le dispositif proposé : la suppression de trois mesures favorables à la reprise d'une entreprise par ses salariés qui ont été préalablement mises en extinction
Le 16° du I du présent article prévoit l'abrogation de l'article 220 quater du code général des impôts, qui fixe le régime de crédit d'impôt pour la reprise d'une entreprise par ses salariés, lequel n'a plus d'incidence budgétaire, car il a été mis en extinction depuis avril 1987.
Par cohérence avec cette abrogation :
- les 17°, 18° et 20° du même I suppriment des références à l'article 220 quater figurant aux articles, respectivement, 220 quinquies, 223 L et 235 ter ZD du code général des impôts ;
- le 9° prévoit l'abrogation de l'article 160 A du code général des impôts, ce qui n'aura pas non plus d'incidence budgétaire.
Enfin, l'article 732 bis du code général des impôts ayant cessé de produire des effets depuis le début de l'exercice 2023, le 23° prévoit son abrogation.
3. La position de la commission des finances : la suppression de ce dispositif mis en extinction est sans incidence sur le budget général et concourt à une meilleure lisibilité du droit
L'abrogation des articles 160 A, 220 quater et 732 bis du code général des impôts permet de renforcer la lisibilité du code général des impôts sans modifier le droit applicable aux entreprises dès lors les mesures prévues par ces articles ont préalablement été mis en extinction.
De surcroît, dans le cadre de l'entrée en vigueur de la loi de finances initiale pour 2019243(*), le crédit d'impôt relatif à la reprise d'une entreprise par ses salariés sans agrément ministériel prévu à l'article 220 nonies a été borné et a cessé de s'appliquer pour les rachats d'entreprise intervenus postérieurement au 31 décembre 2022.
I. LA SUPPRESSION DE LA RÉDUCTION D'IMPÔT POUR FRAIS DE SCOLARITÉ DANS L'ENSEIGNEMENT SECONDAIRE OU SUPÉRIEUR (10°, 12° ET 14° DU I)
1. Le droit existant : une réduction d'impôt forfaitaire accordée selon le niveau de scolarisation de l'enfant à charge dans l'enseignement secondaire ou supérieur, mais dont le montant est inchangé depuis sa création
L'article 199 quater F du code général des impôts (CGI) institue une réduction d'impôt sur le revenu au titre des dépenses de scolarité des enfants à charge à partir du collège et jusqu'à la scolarisation dans l'enseignement supérieur. Ce même article prévoit que la réduction d'impôt est forfaitaire et d'un montant variable selon le niveau de scolarité.
Cette réduction d'impôt a été mise en place par l'article 4 de la loi de finances pour 1993244(*). Les montants prévus étaient alors les suivants :
- 400 francs par enfant scolarisé au collège ;
- 1 000 francs par enfant fréquentant un lycée d'enseignement général et technologique ou un lycée professionnel ;
- 1 200 francs par enfant dans l'enseignement supérieur.
Ces montants n'ont plus été modifiés depuis la création de la réduction d'impôt, à l'exception de la conversion en euros par l'adoption de l'article 30 de la loi de finances pour 2003245(*). Depuis cette date, la réduction d'impôt s'élève à :
- 61 euros par enfant fréquentant un collège ;
- 153 euros par enfant fréquentant un lycée d'enseignement général et technologique ou un lycée professionnel ;
- 183 euros par enfant suivant une formation d'enseignement supérieur.
Le sixième alinéa de l'article 199 quater F prévoit que, lorsque la charge de l'enfant est également partagée entre les parents, le montant de l'avantage est attribué pour moitié à chaque foyer fiscal. Le dernier alinéa de ce même article prévoit que la réduction s'applique sur l'impôt calculé dans les conditions prévues à l'article 197 du CGI, c'est-à-dire tel qu'il résulte du barème progressif, après plafonnement éventuel des effets du quotient familial mais avant imputation des crédits d'impôt et des prélèvements ou retenues non libératoires.
L'antépénultième alinéa de l'article 199 quater F prévoit que le bénéfice de la réduction d'impôt n'est subordonné qu'à la déclaration auprès de l'administration fiscale. Il n'existe aucune obligation de produire un certificat de scolarité au moment du dépôt de la déclaration pour les enfants à charge. La doctrine fiscale précise cependant que les contribuables doivent indiquer sur leur déclaration de revenus, pour chaque enfant concerné, ses nom et prénom, le nom de l'établissement scolaire et la classe qu'il fréquente ou le nom de l'établissement supérieur dans lequel il est inscrit. Le même rescrit fiscal ajoute néanmoins que l'omission de ces mentions ne peut entraîner la remise en cause automatique de la réduction d'impôt246(*).
2. Le dispositif proposé : une suppression de la réduction d'impôt pour frais de scolarité
Le 12° du I du présent article abroge l'article 199 quater F du CGI, ce qui a pour conséquence la suppression de la réduction d'impôt à compter du 1er janvier 2026.
Par coordination, le 14° du I du présent article supprime la mention de l'article 199 quater F au sein de l'article 200-0 A du CGI, qui soustrayait la réduction d'impôt pour frais de scolarité du plafond total de réduction d'impôt.
Le 10° du I du présent article procède en conséquence à diverses coordinations au sein du code général des impôts.
3. La position de la commission des finances : une réduction d'impôt inefficiente au coût élevé pour les finances publiques
a) Une dépense fiscale insuffisamment ciblée et dont le montant n'est plus pertinent
Le Conseil des prélèvements obligatoires (CPO) a consacré une longue analyse à ces réductions d'impôt en 2024247(*). Il indique que « ces avantages fiscaux constituent un bon exemple de dépenses inefficaces et inefficientes qui ne font l'objet d'aucun pilotage en termes de ciblage ou d'évaluation, et pour lesquelles la seule action publique est de les laisser s'éteindre progressivement, du fait de leur stabilité nominale depuis 1993 ».
Ces dépenses fiscales sont en effet très mal ciblées. Le CPO, dans le rapport précité, indique que 66 % des bénéficiaires ayant un enfant scolarisé au collège font partie du 8ème, du 9ème ou du 10ème décile de revenu248(*). Cette proportion est de 67 % pour les bénéficiaires ayant un enfant scolarisé au lycée et de 75 % s'ils sont parents d'un élève du supérieur. Les personnes situées dans les cinq premiers déciles de revenu ne bénéficient que de 17 % des dépenses fiscales pour frais de scolarité. Le ciblage des deux réductions d'impôt est en réalité directement sur les foyers les plus aisés.
Distribution du coût de la dépense
fiscale selon le décile de revenu
des foyers
bénéficiaires de la réduction d'impôt pour frais de
scolarité
dans le secondaire et le supérieur
Note : le revenu considéré ici est le revenu fiscal de référence.
Source : Conseil des prélèvements obligatoires
b) Dans le secondaire, un caractère incitatif nul du fait de l'obligation de scolarisation
La réduction d'impôt pour frais de scolarité dans le secondaire n'a aucun effet incitatif. La scolarité est en effet obligatoire entre 3 et 16 ans pour tous les enfants, conformément à l'article L. 131-1 du code de l'éducation.
Par ailleurs, conformément à l'article L 114-1 du code précité, créé par l'article 15 de la loi du 26 juillet 2019, la formation est obligatoire pour tout jeune jusqu'à l'âge de sa majorité, soit dans un établissement d'enseignement, soit en apprentissage. L'obligation de formation est satisfaite si la personne occupe un emploi, effectue un service civique ou bénéficie d'un dispositif d'accompagnement ou d'insertion sociale ou professionnelle. Ce sont les missions locales pour l'insertion professionnelle et sociale des jeunes qui s'assurent du respect de l'obligation de formation.
En conséquence, la suppression de la réduction de frais de scolarité dans le secondaire ou le supérieur n'aurait aucun effet sur les effectifs des jeunes scolarisés ou en apprentissage.
Par ailleurs, d'autres dispositifs, mieux ciblés, existent d'ailleurs pour soutenir les parents d'élèves dans le secondaire.
Ainsi, au collège, une bourse peut être attribuée en fonction du montant du revenu fiscal de référence des parents ainsi que du nombre d'enfants à charge, à hauteur de 120 euros pour l'échelon 1, de 330 euros pour l'échelon 2 et de 516 euros pour l'échelon 3.
Au lycée, selon les mêmes critères fiscaux d'éligibilité, une bourse peut être attribuée, allant de 495 euros à l'échelon 1 à 1 053 euros annuels à l'échelon 6.
Montant des bourses dans le secondaire
(en milliers d'euros)
Source : commission des finances, d'après les réponses au questionnaire budgétaire
Au total, ce sont 878,5 millions d'euros au collège et 574,7 millions d'euros au lycée qui ont été distribués sous forme de bourses lors de l'année scolaire 2024-2025. Près de 26 % des collégiens et 25,6 % des lycéens en bénéficient, pour un montant moyen annuel respectif de 277 euros au collège et de 747 euros au lycée. Ces aides, mieux ciblées, sont nettement plus favorables aux ménages qui en bénéficient que la réduction d'impôt pour frais de scolarité dans l'enseignement secondaire.
D'autres dispositifs existent, notamment de primes pour les élèves en internat au collège et au lycée. L'allocation de rentrée scolaire, versée sous condition de ressource, permet de bénéficier de 446,85 euros par an et par enfant âgé de 11 à 14 ans, et de 462,33 euros par enfant âgé de 15 à 18 ans.
En conséquence, la suppression de la réduction d'impôt pour frais de scolarité dans le secondaire, qui représente un coût en 2026 de 225 millions d'euros et qui bénéficie à 3 216 467 ménages, est parfaitement justifiée.
Évolution du coût de la
réduction d'impôt pour frais de scolarité
dans
l'enseignement secondaire
(en millions d'euros)
|
2022 |
2023 |
2024 |
2025 |
|
222 |
218 |
221 |
229 |
Source : commission des finances d'après les documents budgétaires
c) Dans le supérieur, d'autres dispositifs fiscaux et budgétaires sont plus adaptés, pour des montants sans commune mesure avec celui de la réduction d'impôt
D'après les documents budgétaires, la réduction d'impôt pour frais de scolarité dans l'enseignement supérieur a bénéficié à 1,517 million de ménages en 2024, pour un coût de 217 millions d'euros.
Évolution du coût de la réduction d'impôt dans l'enseignement supérieur
(en millions d'euros)
|
2022 |
2023 |
2024 |
2025 |
|
213 |
216 |
217 |
225 |
Source : commission des finances d'après les documents budgétaires
À titre de comparaison, le montant global des bourses sur critères sociaux dans l'enseignement supérieur inscrit au présent PLF est de 2,32 milliards d'euros. Pour l'année scolaire 2023-2024, dernière année où les données sont publiées, 679 044 étudiants ont bénéficié d'une bourse sur critères sociaux. Les bourses sur critères sociaux représentent donc un montant dix fois plus élevé que la réduction d'impôt.
En outre, les étudiants boursiers sur critères sociaux sont exonérés de droits d'inscription et de contribution de vie étudiante et de campus (CVEC). Le manque à gagner pour les établissements d'enseignement supérieur et du réseau des oeuvres universitaires, bénéficiaires du produit de la CVEC, est de 69 millions d'euros.
Par ailleurs, les aides directes versées par l'État autres que les bourses sur critères sociaux, notamment les aides au mérite ou les aides spécifiques représentent 180 millions d'euros en 2026.
Un autre dispositif permet aux étudiants - ou jeunes scolarisés - de moins de 25 ans de bénéficier sur option d'une exonération d'impôt sur les revenus perçus pendant leurs études, dans la limite de trois fois le montant mensuel du salaire minimum de croissance, soit 5 318 euros (36° de l'article 81 du CGI). Le coût total de cette exonération devrait s'élever à 320 millions d'euros en 2026.
Comparaison du coût des différents
dispositifs de soutien
à la scolarisation dans l'enseignement
supérieur en 2024
(en millions d'euros et en ménages ou personnes bénéficiaires)
|
Réduction d'impôt pour frais de scolarité |
Exonération d'impôt sur le revenu des salaires perçus par les jeunes au titre d'une activité exercée pendant leurs études secondaires ou supérieures ou leurs congés scolaires ou universitaires |
Bourses sur critères sociaux |
Exonération de CVEC pour les étudiants boursiers sur critères sociaux |
|
|
Coût du dispositif |
217 |
312 |
2 413,2 |
69 |
|
Nombre de bénéficiaires |
1 517 485 ménages |
nc |
679 044 étudiants |
679 044 étudiants |
nc : non connu.
Source : commission des finances
Enfin, les jeunes majeurs peuvent être rattachés au foyer fiscal de leurs parents jusqu'à 25 ans s'ils sont étudiants. D'après la Cour des comptes249(*), cette option concernait 1,440 million d'étudiants ou de lycéens de 18 à 25 ans en 2022, pour un coût total pour les finances publiques de 2,1 milliards d'euros.
Les étudiants peuvent donc bénéficier d'un éventail d'aides budgétaires et fiscales, davantage ciblées et modulées selon les revenus.
J. LA SUPPRESSION DU CRÉDIT D'IMPÔT AU TITRE DES DÉPENSES ENGAGÉES POUR LA FORMATION DU CHEF D'ENTREPRISE (11°, 15°, 19° ET 21° DU I)
1. Le droit existant : un crédit d'impôt au titre des dépenses engagées pour les formations du chef d'entreprises effectuées jusqu'au 31 décembre 2024
L'article 244 quater M du CGI prévoit un crédit d'impôt au titre des dépenses engagées pour la formation du chef d'entreprise. Ce dispositif s'applique aux heures de formation effectuées jusqu'au 31 décembre 2024. Conformément au I de cet article, le crédit d'impôt est égal au produit :
- du nombre d'heures passées par le chef d'entreprise en formation ;
- par le taux horaire du salaire minimum de croissance (SMIC) établi conformément aux dispositions de l'article L. 3231-2 du code du travail.
Ce crédit d'impôt est, d'après l'article 220 N du CGI, imputé sur l'impôt sur les sociétés dû par l'entreprise ou, d'après l'article 199 L du même code, sur l'impôt sur le revenu (IR) des contribuables entrepreneurs individuels soumis au régime d'imposition à l'IR.
Le m du 1 de l'article 223 O du CGI précise en outre que la société mère est substituée aux sociétés du groupe pour l'imputation, sur le montant de l'impôt sur les sociétés dont elle est redevable au titre de chaque exercice, des crédits d'impôt dégagés par chaque société en application de l'article 233 quater M susmentionné.
2. Le dispositif proposé : une abrogation du crédit d'impôt
Les 11°, 15°, 19° et 21° du I du présent article abrogent toutes les dispositions relatives au crédit d'impôt au titre des dépenses engagées pour la formation du chef entreprise prévues par les articles 220 N, 223 O et 244 quater M précités du CGI, ce qui a pour effet de supprimer cette dépense fiscale.
3. La position de la commission des finances : une suppression d'un crédit d'impôt dont le fait générateur est éteint
Le fait générateur du crédit d'impôt au titre des dépenses engagées pour la formation du chef d'entreprise a expiré en 2025. L'incidence budgétaire de cette dépense fiscale étant nulle en 2026, sa suppression est bienvenue et s'inscrit dans une logique de toilettage du code.
K. LA SUPPRESSION DE LA RÉDUCTION D'IMPÔT SUR LE REVENU POUR LES VENDEURS D'UNE EXPLOITATION AGRICOLE ACCORDANT DES FACILITÉS DE PAIEMENT À UN JEUNE AGRICULTEUR (13° DU I)
1. Le droit existant : la possibilité pour les vendeurs d'une exploitation agricole de bénéficier d'une réduction d'impôt sur le revenu s'ils accordent des facilités de paiement à un jeune agriculteur
Conformément à l'article 199 vicies A du CGI, les contribuables bénéficient d'une réduction d'impôt sur le revenu lorsqu'ils cèdent leur exploitation à un jeune exploitant en lui accordant la possibilité d'étaler dans le temps une fraction du paiement de cette acquisition.
Il s'agit d'une réduction d'impôt sur le revenu à raison des intérêts perçus au titre du différé de paiement accordé à des exploitants agricoles âgés de moins de quarante ans installés depuis moins de cinq ans, dans le cadre de la vente de l'ensemble des éléments de l'actif affectés à l'exercice d'une activité agricole, d'une branche complète d'activité ou de l'intégralité de leurs parts d'un groupement ou d'une société agricole dans lequel ils exercent.
La réduction d'impôt correspond à 50 % des intérêts, retenus dans la limite annuelle de 5 000 euros pour une personne seule et de 10 000 euros pour un couple.
Quatre conditions doivent s'appliquer pour la réduction soit valable :
- le contrat de vente est passé en la forme authentique ;
- le paiement d'au moins la moitié du prix de cession intervient à la date de conclusion du contrat mentionné au a et le solde au cours d'une période comprise entre la huitième et la douzième année qui suit celle de cet événement ;
- le prix est payé en numéraire ;
- la rémunération du différé de paiement est définie en fonction d'un taux d'intérêt arrêté à la date du contrat mentionné au a dans la limite du taux de l'échéance constante à dix ans.
2. Le dispositif proposé : abroger l'article 199 vicies A du code général des impôts
Le 13° du I de l'article 5 prévoit d'abroger l'article 199 vicies A précité du code général des impôts.
Par ailleurs, le 14° du même I de l'article 5 procède aux coordinations nécessaires en supprimant la référence à l'article 199 vicies A au b du 2 de l'article 200-0 A du code général des impôts.
3. La position de la commission des finances : l'abrogation de cette disposition législative acte le fait que ce mécanisme ne produit plus d'effets
La commission des finances est favorable au dispositif proposé en ce qu'il abroge un dispositif qui ne produit plus d'effets. Le fait générateur de la réduction d'impôt s'est éteint le 31 décembre 2010 (le dispositif était applicable pour les ventes intervenues entre le 18 mai 2005 et le 31 décembre 2010), ses dernières incidences budgétaires étant intervenues en 2023.
L. LA SUPPRESSION DE L'EXONÉRATION DE TAXE SUR LA VALEUR AJOUTÉE POUR LES SERVICES INDISPENSABLES À L'UTILISATION DE CERTAINS BIENS MEUBLES OU IMMEUBLES (22° DU I)
L'article 261 A du code général des impôts (CGI) prévoit une exonération de taxe sur la valeur ajoutée pour les services d'utilisation des biens en multipropriété rémunérés à hauteur de la part dans les dépenses communes. Cet article est issu de la loi de finances rectificative du 27 décembre 1975250(*). Il concerne les personnes morales passibles de l'impôt sur les sociétés qui ont pour objet de transférer gratuitement à leurs membres la jouissance d'un bien meuble ou immeuble. L'exonération s'applique aux services indispensables à l'utilisation du bien et que ces personnes morales fournissent moyennant, indépendamment des apports, le strict remboursement par les membres de la part qui leur incombe dans les dépenses communes251(*).
Le 22° du I de l'article propose la suppression de cette dépense fiscale.
La commission des finances prend acte de cette suppression. Aucune réforme de cette dernière n'a eu lieu depuis 1979 et cette dépense fiscale n'est pas retracée dans le tome II du rapport sur les voies et moyens du projet de loi de finances. Aucune information sur le nombre de bénéficiaires ni sur son coût n'est disponible.
M. LA SUPPRESSION FORMELLE DE L'EXONÉRATION PARTIELLE DE DROITS DE MUTATION À TITRE GRATUIT SUR LES DONATIONS ENTRE VIFS D'IMMEUBLES NEUFS À USAGE D'HABITATION (24° ET 26° DU I)
L'article 8 de la loi de finances initiale pour 2015252(*) a créé un article 790 I dans le code général des impôts qui instaurait une exonération partielle de droits de mutation à titre gratuit (DMTG) sur les donations entre vifs d'immeubles neufs à usage d'habitation.
Le niveau de cette exonération dépendait du lien entre le donateur et le donataire. Il atteignait ainsi, dans la limite de la valeur du bien :
- 100 000 euros lorsque la donation était consentie en faveur d'un descendant ou d'un ascendant en ligne directe, du conjoint ou du partenaire lié par un pacte civil de solidarité ;
- 45 000 euros lorsqu'elle était consentie en faveur d'un frère ou d'une soeur ;
- 35 000 euros lorsqu'elle était consentie en faveur d'une autre personne, qu'elle ait ou non un lien familial avec le donateur.
La donation devait être effectuée en pleine propriété et le permis de construire devait avoir été obtenu entre le 1er septembre 2014 et le 31 décembre 2016. En outre, la donation devait avoir été constatée par un acte authentique signé au plus tard dans les trois ans suivant l'obtention de du permis : l'article 790 I a donc eu un effet jusqu'au 31 décembre 2019.
Enfin, comme pour les donations de terrains à bâtir, il existait un plafond global de 100 000 euros par donateur.
Le 24° du I de l'article propose la suppression de l'article 790 I du code général des impôts.
Le 26° du I de l'article porte une mesure de coordination qui prend en compte cette suppression.
La commission des finances est favorable à ces dispositions. En effet, cette dépense fiscale est sans effet depuis le 31 décembre 2019 et a été déclassée du tome II du rapport sur les voies et moyens du projet de loi de finances. Par conséquent, il est cohérent de supprimer l'article du code qui la mettait en oeuvre.
N. LA MISE EN EXTINCTION DE LA RÉDUCTION DE 50 % DE TAXE FONCIÈRE SUR LES PROPRIÉTÉS NON BÂTIES POUR LES ZONES HUMIDES (25° DU I)
1. Le droit existant : une réduction de 50 % de taxe foncière sur les propriétés non bâties pour les zones humides
L'article 1395 B bis du code général des impôts prévoit que les propriétaires de « propriétés non bâties » situées en zones humides peuvent bénéficier d'une exonération de taxe foncière sur les propriétés non bâties à concurrence de 50 %, sous plusieurs conditions :
- les propriétés non bâties doivent être classées dans les deuxième et sixième catégories définies à l'article 18 de l'instruction ministérielle du 31 décembre 1908 sur l'évaluation des propriétés non bâties ;
- les propriétés non bâties doivent figurer sur une liste dressée par le maire sur proposition de la commission communale des impôts directs ;
- elles doivent faire l'objet d'un engagement de gestion de la part du propriétaire pendant cinq ans, qui porte notamment sur le non-retournement des parcelles et la préservation de l'avifaune, sans exclure la pratique de la chasse sous réserve que celle-ci soit associée à la préservation et à l'entretien des habitats ;
- pour bénéficier de l'exonération, le propriétaire doit fournir au service des impôts, avant le 1er janvier de la première année au titre de laquelle l'exonération est applicable ou renouvelable, l'engagement souscrit pour les parcelles lui appartenant inscrites sur la liste dressée par le maire.
L'exonération est applicable pendant cinq ans à compter de l'année qui suit celle de la signature de l'engagement et est renouvelable.
Les zones humides sont définies au 1° du I de l'article L. 211-1 du code de l'environnement comme « les terrains, exploités ou non, habituellement inondés ou gorgés d'eau douce, salée ou saumâtre de façon permanente ou temporaire, ou dont la végétation, quand elle existe, y est dominée par des plantes hygrophiles pendant au moins une partie de l'année ».
2. Le dispositif proposé : la mise en extinction de la réduction de 50 % de taxe foncière sur les propriétés non bâties pour les propriétaires de zones humides
Le présent article ajoute un nouvel alinéa à l'article 1395 B bis du CGI qui prévoit que ne pourront désormais bénéficier de l'exonération que les propriétaires qui ont transmis au service des impôts l'engagement de gestion avant l'entrée en vigueur de la présente loi de finances, ce qui revient à mettre en extinction cette dépense fiscale. Cette condition s'applique également au renouvellement de l'exonération.
3. La position de la commission des finances : une dépense fiscale sans bénéficiaire
L'incidence fiscale de cette exonération est nulle en 2024, aucun contribuable n'en ayant bénéficié. L'évaluation préalable de l'article prévoit d'ailleurs que la suppression de cette dépense fiscale n'apportera aucun gain à l'État. Sa mise en extinction apparaît donc justifiée.
O. LA SUPPRESSION DES TARIFS PARTICULIERS D'ACCISE SUR LES BIOCARBURANTS B100 ET E85 (1° ET 2° DU II)
1. Le droit existant : des tarifs
particuliers visant à concilier
une logique de soutien aux
filières de production agricoles
avec un objectif de performance
environnementale
En 1993, dans le contexte de la réforme de la politique agricole commune (PAC) qui ouvrait aux agriculteurs la possibilité d'utiliser leur production agricole à des fins énergétiques en alternative à la jachère nue, la France a mis en place un dispositif fiscal de soutien à l'utilisation de biocarburants, reposant sur une exonération d'accise pour les agrocarburants253(*).
Les lois de finances rectificatives pour 2015 et 2016 ainsi que la loi de finances pour 2018254(*) ont progressivement transformé cette exonération en plusieurs tarifs réduits d'accise, respectivement pour les bioéthanols et les biogazoles. Ces tarifs varient en fonction du processus de production et de la matière première utilisée, et décroissent selon l'importance de la part d'énergie renouvelable contenue dans le carburant : le tarif est ainsi plus avantageux pour l'E85 (qui contient entre 65 % et 85 % de bioéthanol) que pour l'E10 (qui en contient moins de 10 %).
Recodifiés depuis 2021 à l'article L. 312-79 du code des impositions sur les biens et services (CIBS)255(*), ces tarifs particuliers s'appliquent notamment aux biocarburants de première génération B100 (gazole produit à partir de colza) et E85 (superéthanol issu de betteraves ou de céréales).
Tarifs particuliers d'accise applicables à
certains produits énergétiques
utilisés comme carburant
pour le transport
(en euros par mégawattheure)
|
Produit |
2023 |
2024 et 2025 (jusqu'au 31 juillet) |
À compter |
|
Éthanol-diesel ED95 |
12,119 |
||
|
Gazole B100 |
12,905 |
||
|
Essence d'aviation |
75,701 |
Supprimé (application du tarif normal) |
|
|
Essence SP95-E10 |
74,576 |
75,937 |
|
|
Superéthanol E85 |
17,894 |
||
Source : commission des finances, d'après
le code des impositions sur les biens et services et le guide 2025
sur la
fiscalité des énergies du ministère de l'économie,
des finances et de la souveraineté industrielle
et
numérique
En comparaison, les tarifs normaux des produits énergétiques utilisés comme carburant pour le transport256(*) s'élèvent, à compter du 1er août 2025257(*) :
- à 60,75 euros par mégawattheure pour les gazoles ;
- à 76,826 euros par mégawattheure pour les carburéacteurs (carburants d'aviation) ;
- à 77,647 euros par mégawattheure pour les essences ;
- à 16,208 euros par mégawattheure pour les gaz de pétrole liquéfiés carburant.
Par rapport aux tarifs normaux applicables aux gazoles et aux essences, l'allègement d'accise bénéficiant aux biocarburants représente ainsi, respectivement :
- 47,845 euros par mégawattheure pour le B100 ;
- 59,753 euros par mégawattheure pour l'E85.
En 2023, les biocarburants représentaient 7,3 % de la consommation énergétique du secteur des transports en France258(*).
2. Le dispositif proposé : la suppression des tarifs particuliers d'accise sur le B100 et l'E85
Le dispositif proposé prévoit la suppression des tarifs particuliers d'accise applicables au B100 et à l'E85, suivant des modalités spécifiques :
- le B100 serait aligné sur la fiscalité normale dès 2026 ;
- pour l'E85, la hausse de fiscalité serait lissée sur trois ans avant de rejoindre le régime normal.
Ainsi, le a) du 1° du II du présent article, qui supprime la troisième ligne du tableau du second alinéa de l'article L. 312-79 du CIBS, supprime ce faisant le tarif particulier d'accise applicable au gazole B100.
En conséquence, le 2° du II procède à l'abrogation de l'article L. 312-81 du CIBS, qui prévoyait les conditions d'application du tarif particulier relatif au B100.
Quant au b) du 1° du II, qui modifie la cinquième ligne du tableau précité, il opère le relèvement progressif du tarif particulier d'accise applicable au superéthanol E85 :
- à 34,705 euros par mégawattheure au 1er janvier 2026 (i) du b) du 1° du II) ;
- à 51,515 euros par mégawattheure au 1er janvier 2027 (ii) du b) du 1° du II) ;
- à 68,326 euros par mégawattheure au 1er janvier 2028 (iii) du b) du 1° du II).
Évolution des tarifs particuliers d'accise
applicables à certains produits énergétiques
utilisés comme carburant pour le transport,
selon le dispositif
proposé
(en euros par mégawattheure)
|
Produit |
2024 et 2025 |
2025 |
2026 |
2027 |
2028 |
|
Éthanol-diesel ED95 |
12,119 |
||||
|
Gazole B100 |
12,905 |
60,75 |
|||
|
Essence SP95-E10 |
74,576 |
75,937 |
|||
|
Superéthanol E85 |
17,894 |
34,705 |
51,515 |
68,326 |
|
Note de lecture : les modifications opérées par le présent article sont représentées en gras.
Source : commission des finances, d'après le code des impositions sur les biens et services, le guide 2025 sur la fiscalité des énergies du ministère de l'économie, des finances et de la souveraineté industrielle et numérique et l'article 5 du projet de loi de finances pour 2026
3. La position de la commission des finances : une mesure présentant un risque de coût social et territorial important
a) Un alignement sur la fiscalité normale justifié par le Gouvernement par des motifs budgétaires, environnementaux et de conformité avec le droit européen
La suppression des tarifs réduits d'accise sur les biocarburants de première génération (B100 et E85, mais également E10) a été recommandée par l'Inspection générale des finances (IGF) dans son rapport sur les aides aux entreprises de mars 2024259(*).
De fait, d'après l'évaluation préalable de l'article 5 annexée au projet de loi de finances pour 2026 (PLF 2026), cette mesure présenterait un rendement significatif pour les finances publiques, estimé à 700 millions d'euros à terme260(*) (environ 290 millions d'euros pour 2026, dont 148 millions d'euros pour le B100 et 141 millions d'euros pour l'E85), et poursuit un objectif d'efficacité environnementale, en recentrant les tarifs réduits d'accise sur les biocarburants de deuxième génération, qui ne soulèvent pas de problème de rivalité des usages avec l'alimentation.
À l'appui de sa recommandation, l'IGF relevait plusieurs arguments :
- la non-conformité du cadre fiscal français actuel avec le droit européen ;
- le ciblage insuffisant de la proportion d'énergie renouvelable réellement contenue dans les produits, qui constitue également un élément de non-conformité avec le droit européen ;
- le problème de rivalité des usages avec l'alimentation humaine et animale.
Éléments de non-conformité, avec le droit européen, des tarifs particuliers d'accise sur les biocarburants relevés par l'Inspection générale des finances
Les différents tarifs particuliers sur les biocarburants sont soumis à la directive 2003/96/CE sur la taxation des produits énergétiques261(*), qui autorise l'application de tels tarifs sous réserve :
- de ne pas surcompenser le surcoût lié à la production de biocarburants ;
- de ne s'appliquer qu'à la proportion d'énergie renouvelable réellement contenue dans les produits ;
- de respecter un tarif minimal d'accise (33 euros par mégawattheure).
Ainsi, les tarifs particuliers d'accise sur les biocarburants mis en oeuvre par la France présentent trois points de non-conformité à la directive 2003/96/CE :
- d'une part, les quatre tarifs particuliers applicables aux biocarburants (E10, E85, ED95, B100) ne sont pas établis en fonction des surcoûts des matières premières, pour lesquels aucune évaluation n'est réalisée par l'administration ;
- d'autre part, les quatre tarifs réduits ne s'appliquent pas à la proportion d'énergie renouvelable réellement contenue dans les produits mais à leurs seules spécifications techniques : à titre d'exemple, pour être qualifié d'E10, un litre d'essence peut contenir entre 0 % et 10 % de bioéthanol ; or quel que soit le pourcentage de bioéthanol réellement contenu, le litre d'E10 bénéficiera du même tarif réduit ;
- enfin, trois des quatre tarifs (E85, ED95, B100) ne respectent pas le minimum européen de taxation.
Source : commission des finances, d'après
le rapport de l'Inspection générale des
finances,
« Revue de dépenses : les aides aux
entreprises », n° 2023-M-105-03, mars 2024
À ces éléments s'ajoutent les conséquences en termes de déforestation importée. Selon une étude de la Direction générale des entreprises (DGE), le B100 est ainsi produit avec 70 % de matières importées (42 % en provenance d'autres pays de l'Union européenne et 28 % en provenance de pays hors de l'Union européenne, tels que l'Ukraine, l'Australie, la Chine, l'Indonésie, le Canada ou la Malaisie)262(*).
Par ailleurs, l'étude de la DGE précitée relève que le B100 ne présente aucun gain d'émission en termes de polluants de l'air263(*). De surcroît, le colza à partir duquel ce biocarburant est produit est l'une des cultures les plus utilisatrices en produits phytosanitaires264(*). D'un point de vue strictement environnemental, les motorisations électriques devraient ainsi être privilégiées selon la DGE.
Comparaison des types de motorisations des poids
lourds immatriculés
dans les différents pays
européens
Concernant l'électrification des flottes françaises, les ventes de poids lourds électriques sont nettement plus faibles (1,9 % des immatriculations au premier semestre 2025, contre une cible fixée à 8 % par la Stratégie nationale bas-carbone) que celles des poids lourds fonctionnant au B100 (6 % pour les motorisations fonctionnant exclusivement au B100 et 15,9 % pour les motorisations fonctionnant non exclusivement au B100, soit un total de 21,9 % des immatriculations), première motorisation alternative depuis 2022.
À cet égard, l'électrification des flottes françaises est en retard par rapport aux pays leaders en Europe (1,6 % des immatriculations en 2024, contre 1,7 % en Allemagne, 3,0 % aux Pays-Bas, 5,6 % au Danemark, 6,6 % en Suède et 7,6 % en Suisse265(*)).
À l'inverse, la part des biocarburants est en comparaison très élevée (8,7 % des immatriculations en 2024, contre 1,6 % en Allemagne, 1,5 % aux Pays-Bas, 0,4 % au Danemark et 0,7 % en Suisse266(*)).
Source : commission des finances, d'après l'étude de la Direction générale des entreprises, « Analyse des technologies alternatives aux poids lourds diesel pour le transport routier de marchandises », juillet 2025
Enfin, du point de vue de la souveraineté économique, le recours aux biocarburants accroîtrait le déficit de la balance commerciale deux à trois fois plus vite que les hydrocarbures fossiles.
Concernant le risque d'augmentation des prix à la pompe induit par la suppression des tarifs particuliers d'accise, le rapport de l'IGF estimait que celui-ci était limité. Selon le Gouvernement, la hausse éventuelle du tarif d'accise sur le B100 serait largement amortie par le marché des certificats TIRUERT267(*) EMAG correspondants268(*) : « là où la fiscalité du B100 tirait vers le bas le prix du certificat EMAG en 2025, les prix se rééquilibreront avec la hausse de fiscalité et la valeur du certificat EMAG se rapprochera de celle du HVO269(*) ce qui permet aux metteurs à la consommation de compenser en très grande partie la nouvelle fiscalité ».
D'après les hypothèses de l'exécutif, le prix de vente estimé du B100 s'élèverait à 1,30 euro par litre (contre 1,14 euro par litre actuellement) pour s'aligner avec le biodiesel B7 (1,37 euro par litre)270(*), avec une décote de 5 % pour prendre en compte la surconsommation du B100.
Concernant l'E85, le Gouvernement prévoit une hausse progressive du prix de vente, de 0,75 euro par litre actuellement à 1,25 euro par litre en 2028.
En retenant une estimation de 1 000 euros pour le surcoût associé à l'installation d'un boîtier E85, l'exécutif considère que « la révision d'accise proposée permet de conserver un intérêt économique fort pour le parc roulant ayant déjà amorti l'installation des boîtiers » (avec un coût du carburant diminué de 60 euros par an par véhicule) et que cet intérêt économique « demeure également pour les véhicules concernés par l'installation d'un boîtier en 2026 ».
b) Une augmentation significative de la fiscalité sur les biocarburants qui n'a fait l'objet d'aucune concertation avec les acteurs intéressés et dont l'impact social et territorial n'a pas été suffisamment évalué par l'exécutif
La suppression des tarifs particuliers d'accise applicables aux biocarburants B100 et E85 a suscité de vives réactions de la part des acteurs économiques concernés, qu'il s'agisse des représentants des agriculteurs, en tant que producteurs, ou de ceux des transporteurs routiers, en tant que consommateurs.
À cet égard, le rapporteur général, qui a auditionné la FNSEA, les Jeunes Agriculteurs et Chambres d'agriculture France, a pu mesurer le risque de coût social et territorial important d'une telle mesure, qui n'a fait l'objet d'aucune concertation de la part du Gouvernement en amont de son inscription dans le PLF 2026.
Ainsi, la FNSEA a exprimé son opposition ferme à l'augmentation de la fiscalité sur les biocarburants, soulignant qu'une telle évolution « fragiliserait le revenu de 120 000 agriculteurs pour lesquels les biocarburants représentent un débouché vital, et renforcerait les importations d'énergies fossiles aux dépens de notre souveraineté énergétique et protéinique, accentuant notre dépendance aux carburants fossiles importés comme aux protéines nécessaires à nos éleveurs »271(*).
Dans un courrier conjoint adressé au Premier ministre, les représentants des filières agricoles concernées ont également relevé que l'arbitrage ayant présidé à l'inscription de cette mesure dans le PLF 2026 « s'appu[yait] exclusivement sur des calculs établis unilatéralement, sans prise en compte de l'impact sur le revenu agricole. Or, le débouché des biocarburants constitue un élément central du revenu de 120 000 agriculteurs français »272(*).
De même, les représentants des transporteurs routiers ont déploré « l'absence totale de concertation préalable avec les représentants du secteur » concernant une mesure qui pourrait « compromettre les trajectoires de décarbonation engagées »273(*). Relevant que le B100 représente, en 2024, la première alternative au gazole fossile dans le transport routier de marchandises, avec une part de marché de 5,8 %, et une part de 1,6 % dans le transport routier de voyageurs, la filière souligne que « de nombreux transporteurs ont consenti des investissements conséquents pour adapter leur parc de véhicules, dans un contexte économique déjà marqué par une forte tension sur les marges ».
De fait, la mesure proposée, qui constitue une augmentation conséquente de la fiscalité sur les biocarburants, présente un risque de coût social et territorial élevé :
- en premier lieu, la filière des biocarburants de première génération représente non seulement un débouché important pour une part substantielle d'agriculteurs (20 % du sucre français pour l'E85 selon la FNSEA), mais également 29 000 emplois directs et indirects, dont 20 000 emplois dans la filière du biogazole (notamment le B100) et 9 000 emplois pour celle du bioéthanol (en particulier l'E85)274(*) ;
- en deuxième lieu, la production de
biocarburants de première génération constitue pour
plusieurs filières agricoles un élément
d'équilibrage de la rentabilité des exploitations, en
complément des revenus tirés des productions destinées
à l'alimentation humaine et animale. Ainsi, d'après la
FNSEA, la fiscalité appliquée au E85 affecterait la
compétitivité et la rémunération des
betteraviers. De surcroît, selon les représentants des
filières concernées, la production des biocarburants
« permet chaque année la coproduction locale d'un
million de tonnes de tourteaux de colza et de 540 000 tonnes de drêches
de céréales, essentiels aux besoins des élevages
français. Cette production locale évite chaque
année l'importation de plus d'un million de tonnes de tourteaux de soja,
majoritairement américains »275(*).
Grâce à ce
modèle, la France atteint « un taux d'autonomie
protéinique
de 55 %, contre 30 % en moyenne dans le reste
de l'Union européenne »276(*) ;
- en troisième lieu, et enfin, les biocarburants de première génération sont utilisés par de nombreux consommateurs, qui ne disposent pas nécessairement des ressources suffisantes pour investir dans un véhicule électrique : ainsi, un million de Français seraient aujourd'hui équipés de véhicules fonctionnant au E85 (représentant un parc de 400 000 véhicules277(*)), notamment des personnes issues du monde rural, habitant à une distance de 30 à 50 kilomètres de leur lieu de travail (par exemple, dans les régions Grand Est et Hauts-de-France). Quant au B100, il représente une solution pour la décarbonation en zone urbaine, en particulier pour les bus urbains. Par ailleurs, les représentants des agriculteurs, auditionnés par le rapporteur général, ont souligné le fait qu'il n'existait aujourd'hui aucune alternative opérationnelle pour les machines dont la motorisation est supérieure à 100 chevaux, telles que les machines agricoles.
Dans ces conditions, et en l'absence d'évaluation suffisante de l'impact de la mesure proposée tant sur les filières de production agricoles que sur les consommateurs concernés (particuliers comme professionnels), la commission des finances propose, par son amendement I-3 (FINC.3), de maintenir les tarifs particuliers d'accise applicables aux biocarburants B100 et E85.
P. LA SUPPRESSION DE L'EXONÉRATION DE TAXE À L'ESSIEU POUR LES VÉHICULES LOURDS DE COLLECTION (3° DU II)
1. Le droit existant : les véhicules lourds de collection sont exonérés de taxe à l'essieu
Encadrée par les articles L. 421-145 à L. 421-156 du code des impositions sur les biens et services, la taxe annuelle sur les véhicules lourds de transport de marchandises (TA-VLTM), souvent qualifiée de taxe à l'essieu, concerne les véhicules ou ensembles de véhicules conçus ou utilisés pour le transport de marchandises dont le poids total autorisé en charge est au moins égal à 12 tonnes.
La taxe à l'essieu ne concerne que les utilisations de véhicules dans le cadre d'une activité économique professionnelle. En effet, l'assujettissement à la taxe est déterminé par l'affectation à des fins économiques, c'est-à-dire l'utilisation pour les besoins de la réalisation d'activités économiques. Ainsi, un véhicule immatriculé et utilisé en France pour les besoins de la réalisation d'activités économiques est soumis à la taxe annuelle dès lors qu'il est détenu par une entreprise.
Fonction du nombre d'essieux du véhicule, de sa masse en charge maximale techniquement admissible et de la présence ou non d'un système de suspension pneumatique, le tarif annuel de la taxe par véhicule est déterminé dans un tableau présenté à l'article L. 421-146 reproduit ci-après.
Détermination du tarif de la taxe à
l'essieu prévue à l'article L. 421-146
du code des
impositions sur les biens et services
|
Type de véhicule |
Nombre d'essieux |
Masse en charge maximale techniquement admissible (en tonnes) |
Tarif annuel en présence d'un
système de suspension pneumatique |
Tarif annuel en l'absence d'un système de
suspension pneumatique |
|
Véhicule à moteur isolé |
2 |
Supérieure ou égale à 12 |
124 |
276 |
|
3 |
Supérieure ou égale à 12 |
224 |
348 |
|
|
4 et plus |
Supérieure ou égale à 12 et inférieure à 27 |
148 |
228 |
|
|
Supérieure ou égale à 27 |
364 |
540 |
||
|
Ensemble constitué d'un tracteur et d'une ou de plusieurs semi-remorques |
1 |
Supérieure ou égale à 12 et inférieure à 20 |
16 |
32 |
|
Supérieure ou égale à 20 |
176 |
308 |
||
|
2 |
Supérieure ou égale à 12 et inférieure à 27 |
116 |
172 |
|
|
Supérieure ou égale à 27 et inférieure à 33 |
336 |
468 |
||
|
Supérieure ou égale à 33 et inférieure à 39 |
468 |
708 |
||
|
Supérieure ou égale à 39 |
628 |
932 |
||
|
3 et plus |
Supérieure ou égale à 12 et inférieure à 38 |
372 |
516 |
|
|
Supérieure ou égale à 38 |
516 |
700 |
||
|
Remorque de la catégorie O4 |
- |
Supérieure ou égale à 16 |
120 |
120 |
Source : code des impositions sur les biens et services
Plusieurs types de véhicules en sont exonérés, tels que les camping-cars, les caravanes, les ambulances ou encore les véhicules affectés à l'entretien des voies de circulation, aux activités des centres équestres, au transport des marchandises intérieurs aux enceintes des chantiers ou des entreprises, aux transports des marchandises des cirques, des jeux, manèges forains et autres marchandises utilisées dans les fêtes foraines, aux besoins de la défense nationale, de la protection civile, des services de lutte contre les incendies et des autres services d'urgence, des forces de police, de gendarmerie et de la douane.
Enfin, l'article L. 421-147 du code des impositions sur les biens et services prévoit que « tout véhicule de collection » est exonéré de taxe à l'essieu.
L'administration dispose de très peu d'informations quant à cette dépense fiscale. En effet, d'après le tome II de l'annexe relative à l'évaluation des voies et moyens du présent projet de loi de finances, le nombre de bénéficiaires de l'exonération est non déterminé tandis que son incidence budgétaire est non connue.
2. Le dispositif proposé : la suppression de l'exonération de taxe à l'essieu pour les véhicules lourds de collection
En proposant d'abroger l'article L. 421-147 du code des impositions sur les biens et services, le 3° du II du présent article prévoit de supprimer l'exonération de taxe à l'essieu dont bénéficient aujourd'hui les véhicules lourds de collection.
3. La position de la commission des finances : une simplification bienvenue du droit fiscal
La suppression de cette exonération permettra d'améliorer la lisibilité de la loi fiscale. En outre, dans la mesure où la taxe à l'essieu ne s'applique qu'aux véhicules affectés à des usages professionnels, cette suppression n'aura pas d'incidences sur les particuliers collectionneurs.
Q. LA SUPPRESSION D'UNE DÉPENSE FISCALE ÉTEINTE : L'EXONÉRATION SUR L'AIDE ACCORDÉE AUX ENTREPRISES MAHORAISES EN RAISON DE LA CRISE DE L'EAU DE 2023 (2° DU III)
1. Le droit existant : une aide fiscale bénéficiant aux entreprises affectées par la crise de l'eau à Mayotte en 2023
L'article 76 de la loi278(*) de finances initiale pour 2024 prévoit que l'aide instituée par le décret279(*) du 25 octobre 2023 pour les entreprises particulièrement touchées par la crise de l'eau est exonérée d'impôt sur les sociétés, d'impôt sur le revenu et des cotisations ou contributions sociales.
Le montant de cette aide est exclu de l'appréciation des limites et seuils prévus pour le régime d'imposition des micro-entreprises (article 50-0 du code général des impôts), des bénéficies agricoles (article 69), des professions non commerciales (article 102 ter), des plus-values réalisées dans le cadre d'une activité agricole, artisanale commerciale, industrielle ou libérale (article 151 septies) et pour le régime d'imposition aux taxes sur les chiffres d'affaires (article 302 septies A).
L'article 76 de la loi de finances initiale précise que le bénéfice de cette exonération est conditionné au respect des règlements280(*) européens sur les aides de minimis.
Le décret précité institue ainsi une aide pour la période entre le 1er septembre et le 30 novembre 2023, pouvant être prolongée par arrêté, au profit des entreprises exerçant une activité économique à Mayotte et particulièrement touchées par les conséquences économiques résultant de la crise hydrique.
Sont éligibles les entreprises exerçant une activité économique à Mayotte, créées au plus tard le 30 novembre 2022, inscrites au registre national des entreprises et à jour de leurs obligations déclaratives fiscales et sans impayées. Elles ne sont pas en procédure de redressement judiciaire au 31 août 2023. Elles exercent une activité dans un secteur dont l'activité économique a soit été interrompue en raison de la crise de l'eau, soit significativement affectée.
L'aide attribuée prend la forme d'une subvention correspondant à 20 % du chiffre d'affaires mensuel pour les entreprises dont l'activité a été arrêtée, et à 15 % du chiffre d'affaires pour les entreprises dont l'activité a été significativement affectée par la crise.
Le montant de l'aide est plafonné à 4 000 euros par mois.
En 2023, le coût de la présente dépense fiscale a été évalué à 1 million d'euros.
2. Le dispositif proposé : l'abrogation d'une dépense fiscale éteinte
Le 2° du III abroge l'article 76 de la loi de finances initiale pour 2024 et donc la défiscalisation de l'aide bénéficiant aux entreprises affectées par la crise de l'eau à Mayotte en 2023.
3. La position de la commission des finances : la suppression bienvenue d'une aide fiscale ne bénéficiant plus aux entreprises
L'exonération d'impôt sur le revenu et d'impôt sur les sociétés ne s'applique que sur l'aide perçue par les entreprises entre le 1er septembre et le 30 novembre 2023, en raison de la crise de l'eau que connaissait le territoire mahorais.
En conséquence, plus aucune aide ne sera versée à ce titre en 2026. L'abrogation de l'article 76 de la loi de finances initiale pour 2024 est donc bienvenue.
IV. LA POSITION DE LA COMMISSION DES FINANCES SUR L'ENSEMBLE DE L'ARTICLE : MAINTENIR LES TARIFS PARTICULIERS D'ACCISES APPLICABLES AUX BIOCARBURANTS B100 ET E85
Comme tous les articles du projet de loi de finances, le présent article est accompagné d'une évaluation préalable, conformément au 8° de l'article 51 de la loi organique relative aux lois de finances.
Force est toutefois de constater que cette évaluation est particulièrement pauvre et ne respecte absolument pas l'esprit de la loi organique relative aux lois de finances, ni de la réforme constitutionnelle de 2008 qui a renforcé l'exigence d'étude d'impact pour les dispositions législatives.
Ainsi le document annexé au projet de loi de finances se contente-t-il, pour chacun des dispositifs qui seront présentés infra, d'indiquer la référence juridique et le rendement attendu, sur trois ans, de sa suppression, ce qui n'est pas suffisant pour porter un véritable jugement sur la disposition.
La « liste des options possibles », qui figure obligatoirement dans toute évaluation préalable en application de l'article 8 de la loi organique n° 2009-403 du 15 avril 2009 relative à l'application des articles 34-1, 39 et 44 de la Constitution, se contente ainsi de proposer, soit de « supprimer toutes les dépenses fiscales », soit de « supprimer uniquement les dépenses fiscales périmées, inefficientes et avec un faible nombre de bénéficiaires ou qui nuisent à la juste répartition de l'impôt entre les contribuables ». Une alternative aussi caricaturale ne permet aucun choix réel.
La commission a toutefois examiné chacune des mesures proposées, qui relèvent des domaines les plus divers et ne se rapprochent que par un objectif, soit de nettoyage juridique en supprimant des dépenses fiscales qui ne produisent plus d'effet, soit d'économie sur des dépenses fiscales dont l'utilité ne paraît pas avérée.
Elle a accepté la plupart des modifications proposées, tout en adoptant un amendement I-3 (FINC.3) tendant au maintien des tarifs particuliers d'accises applicables aux biocarburants B100 et E85.
Décision de la commission : la commission des finances propose d'adopter cet article ainsi modifié.
ARTICLE
6
Création d'un abattement forfaitaire en faveur des personnes
retraitées
Le présent article prévoit :
- tout d'abord, de recentrer sur les invalides l'abattement spécifique sur les personnes de plus de 65 ans et les invalides, prévu à l'article 157 bis du code général des impôts (CGI) ;
- par ailleurs, d'exclure les pensions de retraites de l'abattement proportionnel de 10 % sur les pensions et retraites, prévu à l'article 158 du CGI ;
- enfin, la création d'un abattement forfaitaire de 2 000 euros sur les seules pensions de retraite.
Créée en 1977 dans un contexte de forte inflation et à une époque où le niveau de vie des retraités était inférieur à celui des actifs, cette dépense fiscale ne paraît plus justifiée aujourd'hui :
- tout d'abord, la mise en place du prélèvement à la source atténue l'accroissement de le pression fiscale auparavant constatée lors du passage à la retraite ;
- ensuite, ce dispositif, qui n'est absolument pas ciblé, ne paraît pas le plus opportun pour soutenir le pouvoir d'achat des retraités les plus modestes. De fait, les retraités se situant dans le bas de la redistribution des revenus ne s'acquittent pas de l'impôt sur le revenu ;
- enfin, le niveau de vie moyen des retraités représentait 101,5 % de celui de l'ensemble de la population en 2023. Il a progressé de 30 points entre 1970 et le début des années 2000.
Toutefois, la forfaitisation proposée par le présent article ne paraît pas satisfaisante. D'une part, elle complexifie à l'excès le paysage fiscal français en proposant la création d'un nouveau dispositif. D'autre part, le gain fiscal qui en découlerait, de l'ordre de 900 millions d'euros, est largement inférieur à ce que l'on pourrait espérer de la réforme d'une dépense fiscale concentrée sur les ménages les plus aisés.
Il est donc proposé, par un amendement I-4 (FINC.4), tout en conservant le recentrage de l'abattement spécifique de l'article 157 bis du CGI, d'opter pour une mesure simple de réduction du plafond de l'abattement proportionnel à 2 500 euros.
La commission des finances propose d'adopter cet article ainsi modifié.
I. LE DROIT EXISTANT : DEUX DÉPENSES FISCALES TRÈS COÛTEUSES BÉNÉFICIANT AUX RETRAITÉS ET AUX PERSONNES ÂGÉES
A. L'ABATTEMENT DE 10 % SUR LES PENSIONS ET RETRAITES : UNE DÉPENSE FISCALE AU COÛT CROISSANT ET À LA JUSTIFICATION FRAGILE
1. Un abattement proportionnel de 10 % qui prolonge l'abattement de 10 % pour frais professionnels mais pour les personnes retraitées
L'abattement spécial de 10 % sur les pensions et les retraites a été introduit par l'article 3 de la loi n° 77-1467 du 30 décembre 1977 de finances pour 1978. Le texte initial du Gouvernement, porté par Raymond Barre, ministre de l'économie et des finances, et défendu par Robert Boulin, ministre délégué à l'économie et aux finances, prévoyait la création d'un abattement forfaitaire de 5 000 francs, auquel auraient pu prétendre en une seule fois les personnes partant à la retraite. L'objectif de cette mesure était d'atténuer l'accroissement de la pression fiscale sur le contribuable résultant de son départ à la retraite. En l'absence de prélèvement à la source, les personnes arrivant à la retraite se trouvaient confrontées à la persistance d'une imposition élevée et à une baisse de revenus, d'où l'idée d'un avantage valable une seule fois.
Toutefois, un amendement du rapporteur général de la commission des finances de l'Assemblée nationale, Maurice Papon, a substitué à ce dispositif une déduction permanente de 10 % sur le montant de ces pensions ou retraites, dans la limite de 5 000 francs pour 1978. La commission des finances du Sénat a complété ce dispositif pour prévoir la revalorisation, chaque année, de son plafond dans la même proportion que la limite de la première tranche du barème de l'impôt sur le revenu281(*).
Comme l'a rappelé le Conseil des prélèvements obligatoires, dans ses travaux consacrés à l'imposition des revenus282(*) et en s'appuyant sur les débats en séance, une raison principale motivait la position des parlementaires : la situation économique des retraités. Ces derniers étaient, en effet, confrontés en 1977 à un contexte de forte inflation, alors que leur niveau de vie moyen demeurait inférieur à celui des actifs.
L'abattement sur les pensions et retraites est aujourd'hui codifié aux deuxième et troisième alinéas du a du 5 de l'article 158 du code général des impôts. Ils disposent que les pensions et retraites font l'objet d'un abattement de 10 %. Ce dernier s'applique aux pensions et retraites du foyer fiscal quel qu'en soit le titulaire et s'applique même si le bénéficiaire exerce une activité professionnelle.
Selon la doctrine fiscale283(*), les revenus ouvrant droit à l'abattement sont :
- les pensions servies par le régime général de la sécurité sociale ou par les autres régimes, par les régimes complémentaires de retraite et de prévoyance ;
- les pensions des fonctionnaires civils et militaires ;
- les pensions militaires de retraite des officiers généraux admis en deuxième section atteignant l'âge de soixante-sept ans postérieurement au 1er juillet 2011 ;
- les pensions d'invalidité ;
- les pensions alimentaires ou assimilées servies en exécution des obligations résultant des dispositions du code civil (par exemple les prestations compensatoires à la suite de divorces) ;
- des autres revenus à forme de pension, à savoir les allocations versées à certains anciens combattants, les allocations de veuvage et les allocations versées par des régimes de prévoyance ou des régimes complémentaires obligatoires et prestations servies sous forme de rente ;
- et des rentes constituées à titre gratuit, dont le régime d'imposition est identique à celui des pensions.
À l'inverse, sont exclues du bénéfice de l'abattement à 10 % les rentes viagères constituées à titre onéreux. En effet, aux termes du 6 de l'article 158 du CGI, ces rentes ne sont considérées comme un revenu, pour l'application de l'impôt sur le revenu dû par le crédirentier, que pour une fraction de leur montant.
Le code général des impôts prévoit également que le montant de l'abattement de 10 % fait l'objet d'un encadrement.
En premier lieu, il ne peut être inférieur à un minimum d'abattement individuel (d'un montant de 450 euros), sans toutefois pouvoir excéder le montant brut des pensions et retraites, calculé au niveau de chaque retraité ou pensionné membre du foyer fiscal. Le montant du minium, précisé au dernier alinéa du a du 5 de l'article 158, est révisé chaque année dans la même proportion que la limite supérieure de la première tranche du barème de l'impôt sur le revenu.
En second lieu, il ne peut être supérieur à un plafond (actuellement fixé à 4 399 euros), appliqué au montant total des pensions et retraites perçues par l'ensemble des membres du foyer fiscal. Le montant du plafond est également revalorisé annuellement selon les mêmes modalités que la limite supérieure de la première tranche du barème de l'impôt sur le revenu.
La revalorisation annuelle des bornes supérieures et inférieures de l'abattement à 10 % fait figure d'exception, la plupart des plafonnements en valeur absolue ne faisant pas l'objet d'un tel mécanisme de révision. Or l'absence de revalorisation annuelle des plafonds des réductions et crédits d'impôts permet de maîtriser l'évolution de leur coût.
2. Un dispositif coûteux, qui bénéficie principalement aux foyers les plus aisés
a) L'abattement sur les pensions et retraites représente désormais la troisième dépense fiscale la plus coûteuse
Selon le tome II du rapport sur les voies et moyens, en 2026, l'abattement de 10 % sur les pensions et retraites constitue la troisième dépense fiscale la plus coûteuse (4,67 milliards d'euros), derrière le crédit d'impôt en faveur de la recherche (8,04 milliards d'euros) et le crédit d'impôt au titre de l'emploi d'un salarié à domicile (7,21 milliards d'euros), et la deuxième dépense fiscale la plus élevée s'agissant de l'impôt sur le revenu.
Il s'agit d'une dépense fiscale dynamique, dont le coût budgétaire est passé de 4,11 milliards d'euros en 2015 à 5,32 milliards d'euros en 2025, soit une progression de l'ordre de 21 %. La prévision pour 2026 s'élèverait à 4,67 milliards d'euros, pour 15,1 millions de bénéficiaires.
S'il n'est pas possible d'isoler, au sein de cette dépense, les proportions respectives de l'avantage liées aux pensions de retraite et aux autres pensions, la différence d'échelle entre le total des pensions de retraite (environ 400 milliards d'euros en 2023) et le montant des autres pensions (par exemple 10 milliards d'euros de pensions alimentaires la même année) laisse supposer que l'abattement bénéficie majoritairement aux pensions de retraite.
Évolution du coût et du nombre de bénéficiaires de l'abattement proportionnel sur les pensions et retraites
(en millions d'euros à gauche et en nombre de bénéficiaires à droite)
Source : commission des finances d'après le tome II des voies et moyens
Comme l'a relevé la commission des finances de l'Assemblée nationale, dans son rapport sur l'application des mesures fiscales284(*), la croissance du coût de l'abattement est portée par une double dynamique : celle du nombre de bénéficiaires, d'une part, et celle du niveau des pensions et retraites, d'autre part.
b) L'abattement bénéficie principalement aux ménages les plus aisés, sans soutenir les plus modestes
L'abattement à 10 % sur les pensions et retraites apparait fortement anti-redistributif et très largement concentré sur le haut de la distribution des revenus :
- plus des deux tiers du coût de cette dépense fiscale sont concentrés sur les trois derniers déciles de revenu fiscal de référence et le dixième décile concentre à lui seul plus de 30 % du coût total ;
- le gain moyen tiré de cet abattement croît avec le revenu. Le Conseil des prélèvement obligatoires a ainsi relevé qu'au sein des foyers bénéficiant de cette mesure, si le gain moyen est de 500 euros, il atteint 900 euros pour les foyers du dernier décile. Pour les ménages les plus aisés, il peut atteindre 1 855 euros par an285(*) ;
- l'effet de l'avantage fiscal est d'autant plus important qu'il permet à de nombreux foyers fiscaux de demeurer dans une tranche marginale inférieure d'impôt sur le revenu.
Répartition de l'avantage fiscal offert par l'abattement de 10 % sur les pensions et retraites par décile de revenu fiscal de référence au titre des revenus 2023
(en millions d'euros, en pourcentage et en euros)
|
Décile de revenu fiscal de référence |
Répartition du coût budgétaire en millions d'euros |
Réparation du coût budgétaire en pourcentage |
Avantage fiscal moyen par foyer fiscal en euros |
|
Premier décile (entre 0 et 6 876 euros de RFR) |
0,82 |
0,02 % |
N/A |
|
Deuxième décile (entre 6 876 et 11 281 euros de RFR) |
0,61 |
0,01 % |
N/A |
|
Troisième décile (entre 11 481 et 15 459 euros de RFR) |
11,79 |
0,25 % |
8 |
|
Quatrième décile (entre 15 459 et 19 042 euros de RFR) |
209,29 |
4,36 % |
139 |
|
Cinquième décile (entre 19 042 et 22 518 euros de RFR) |
271,41 |
5,65 % |
178 |
|
Sixième décile (entre 22 518 et 28 280 euros de RFR) |
452,41 |
9,42 % |
300 |
|
Septième décile (entre 28 280 et 33 850 euros de RFR) |
663,84 |
13,82 % |
440 |
|
Huitième décile (entre 33 850 et 41 603 euros de RFR) |
861,13 |
17,93 % |
570 |
|
Neuvième décile (entre 41 603 et 56 223 euros de RFR) |
881,35 |
18,35 % |
584 |
|
Dixième décile (au-delà de 56 223 euros de RFR) |
1 450,48 |
30,20 % |
961 |
|
Total |
4 803 |
100 % |
319 |
Source : commission des finances d'après les annexes au projet de loi de finances pour 2026
B. L'ABATTEMENT SPÉCIFIQUE EN FAVEUR DE CERTAINES PERSONNES ÂGÉES ET INVALIDES : UN AVANTAGE FISCAL DÉGRESSIF ET CIBLÉ
Un abattement spécial accordé aux personnes âgées de plus de 65 ans et aux invalides est également prévu par l'article 157 bis du code général des impôts. Il est directement déduit du revenu net global.
S'agissant des invalides, sont éligibles à l'abattement les personnes remplissant l'une des conditions d'invalidité mentionnées à l'article 195 du code général des impôts, à savoir :
- les titulaires d'une pension militaire d'invalidité pour une invalidité d'au moins 40 % ;
- les titulaires d'une pension d'invalidité pour accident du travail d'au moins 40 % ;
- les titulaires d'une carte « mobilité inclusion » portant la mention « invalidité » prévue à l'article L. 241-3 du code de l'action sociale et des familles.
À l'inverse de l'abattement de 10 % sur les pensions et retraites, l'abattement spécial pour les personnes de plus de 65 ans et les invalides prend en compte le niveau de vie des contribuables. Son montant est, en effet, barémisé en fonction du revenu net global, entendu à l'échelle du foyer fiscal et non d'un de ses membres286(*) (voir tableau infra). Au-delà de 28 170 euros de revenu net global, le contribuable ne peut plus bénéficier de cet avantage fiscal. En revanche, il est doublé, pour les couples mariés soumis à une imposition commune, lorsque les deux époux remplissent les conditions d'âge ou d'invalidité.
À noter que les montants d'abattements et les bornes et plafonds de revenus font l'objet d'une revalorisation annuelle, dans la même proportion que la limite supérieure de la première tranche du barème de l'impôt sur le revenu.
Barème de l'abattement spécifique pour les personnes âgées ou invalides
(en euros)
|
Revenu net global inférieur à 17 510 euros |
Revenu net global compris entre 17 510 euros et 28 170 euros |
Revenu net global supérieur à 28 170 euros |
|
|
Le contribuable ou un seul des membres du couple soumis à imposition commune est âgé de plus de 65 ans ou invalide |
2 796 euros |
1 398 euros |
Pas d'avantage |
|
Les deux membres du couple soumis à imposition commune remplissent les conditions d'âge ou d'invalidité |
5 592 euros |
2 796 euros |
Pas d'avantage |
Source : commission des finances d'après l'article 157 bis du code général des impôts
II. LE DISPOSITIF PROPOSÉ : UNE FORFAITISATION DE L'ABATTEMENT SUR LES PENSIONS DE RETRAITE ACCOMPAGNÉE D'UNE SUPPRESSION DE L'ABATTEMENT SPÉCIFIQUE POUR LES PERSONNES DE PLUS DE 65 ANS
A. UN RECENTRAGE DE L'ABATTEMENT SPÉCIFIQUE SUR LES SEULS INVALIDES
Le A du I du présent article modifie l'article 157 bis du code général des impôts pour supprimer le bénéfice de l'abattement prévu à cet article à l'égard des personnes âgées de plus 65 ans. Le bénéfice de cet abattement spécifique demeure pour les seules personnes remplissant l'une des conditions d'invalidité mentionnées à l'article 195 du même code.
Ainsi, le 1° du A du I du présent article supprime, au premier alinéa de l'article 157 bis, la possibilité de bénéficier de cet abattement pour les personnes de plus de 65 ans, au 31 décembre de l'année d'imposition.
De même, le 2° du I du présent article supprime le critère d'âge au quatrième alinéa de l'article 157 bis.
B. UNE FORFAITISATION DE L'ABATTEMENT SUR LES PENSIONS DE RETRAITE
1. Le recentrage de l'abattement proportionnel de 10 % sur les pensions autres que les pensions de retraite
Le 1° du B du présent article exclut les pensions de retraite du bénéfice de l'abattement proportionnel de 10 % prévu au a du 5 de l'article 158 du code général des impôts. Cet avantage fiscal est réservé aux pensions « autres que les pensions de retraite ».
Il demeure donc pour les pensions d'invalidité, les pensions alimentaires ou assimilées servies en exécution des obligations résultant des dispositions du code civil, les autres revenus à forme de pension et les rentes constituées à titre gratuit, dont le régime d'imposition est identique à celui des pensions.
2. La création d'un abattement forfaitaire de 2 000 euros sur les seules pensions de retraite
Le 2° du B du présent article insère, au 5 de l'article 158 du code général des impôts, un nouveau a bis. Ce dernier introduit un nouvel abattement forfaitaire de 2 000 euros sur les pensions de retraite.
L'abattement s'applique au montant total des pensions de retraite perçues par chaque membre du foyer fiscal. Le nouvel abattement ne peut excéder le montant brut des pensions.
Par ailleurs, le II du présent article opère une coordination en précisant, au deuxième alinéa du II de l'article 24 de la loi n° 94-126 du 11 février 1994 relative à l'initiative et à l'entreprise individuelle, que les prestations de retraites sont imposables dans la catégorie des pensions dans les conditions fixées a bis du 5 de l'article 158 et non plus du a du même 5.
*
* *
L'Assemblée nationale n'ayant pas adopté la première partie du présent projet de loi de finances, celui-ci est considéré comme ayant été rejeté et le présent article n'a pas été adopté.
III. LA POSITION DE LA COMMISSION DES FINANCES : UNE DISPOSITION ILLISIBLE ET AUX EFFETS PERVERS, À LAQUELLE EST PRÉFÉRÉE UNE SIMPLE BAISSE DU PLAFOND DE L'ABATTEMENT SUR LES PENSIONS ET RETRAITES
A. LE MAINTIEN DE L'ABATTEMENT SUR LES PENSIONS ET RETRAITES DANS SA FORME ACTUELLE N'EST PLUS JUSTIFIÉ
Les justifications apportées en 1977 au soutien de l'introduction de l'abattement proportionnel ne sont plus valables aujourd'hui :
- tout d'abord, la mise en place du prélèvement à la source atténue l'accroissement de le pression fiscale auparavant constatée lors du passage à la retraite. Les nouveaux retraités peuvent en effet adapter leur taux de prélèvement concomitamment à la baisse de leurs revenus ;
- ensuite, ce dispositif, qui n'est absolument pas ciblé, ne paraît pas le plus opportun pour soutenir le pouvoir d'achat des retraités les plus modestes. De fait, les retraités se situant dans le bas de la redistribution des revenus ne s'acquittent pas de l'impôt sur le revenu. L'outil de revenus de remplacement ciblés parait plus approprié pour aider les retraités les plus modestes ;
- enfin, le niveau de vie moyen des retraités représentait 101,5 % de celui de l'ensemble de la population en 2023. Il a progressé de 30 points entre 1970 et le début des années 2000287(*).
Par ailleurs, les 55 % de foyers fiscaux les plus pauvres ne s'acquittent pas de l'impôt sur le revenu, les retraités dans cette catégorie ne bénéficient donc pas de cet abattement.
Au total, l'objectif d'« aider les personnes retraités », assigné par le tome II des voies et moyens à l'abattement proportionnel sur les pensions et retraites paraît excessivement large et insuffisamment ciblé au regard des caractéristiques socio-économiques de cette catégorie, selon les données du Conseil des prélèvements obligatoires :
- en premier lieu, les personnes âgées présentent une propension à épargner bien plus élevée que les autres catégories de la population (25,2 % en 2017 pour les plus de 70 ans contre 8 à 18 % pour les autres tranches d'âge) ;
- en second lieu, les retraités sont moins affectés par la pauvreté, avec un taux de pauvreté de l'ordre de 8,7 % (contre 14,6 % pour l'ensemble de la population) et une intensité de ce phénomène de 11,6 % (contre 19,7 % pour l'ensemble de la population).
La justification fondamentale de la niche fiscale est de prendre en compte les frais professionnels, s'agissant des revenus du travail. En l'absence d'autre justification elle n'est donc plus justifiable pour exonérer d'impôt des revenus de retraités qui n'ont aucun frais professionnel.
B. UN BAISSE DU PLAFOND DE L'ABATTEMENT PROPORTIONNEL SERAIT PLUS JUSTE ET PLUS LISIBLE QU'UNE FORFAITISATION, POUR UN GAIN BUDGÉTAIRE SUPÉRIEUR
1. La réforme proposée par le Gouvernement ne semble ni juste ni lisible
Si la réforme proposée par le Gouvernement va dans le sens d'un meilleur encadrement de cette dépense fiscale, elle ne va pas sans présenter plusieurs limites.
Premièrement, le présent article contribue à complexifier le paysage fiscal français en créant un nouvel abattement forfaitaire qui vient se superposer à deux dispositifs existants, pour un total de trois abattements.
Deuxièmement, la création d'un abattement forfaitaire sur les pensions de retraite, tel que proposée par le présent article, conduirait à renoncer à une part significative du gain budgétaire tiré de la réforme de cette dépense fiscale. L'évaluation préalable de l'article précise que le gain budgétaire envisagé serait « estimé à 1,2 milliard d'euros en 2026 et à 1,5 milliard d'euros en 2027, dont 0,4 milliard d'euros au titre du resserrement du dispositif prévu à l'article 157 bis du CGI. »
Néanmoins, le rendement final effectif pourrait être inférieur aux prévisions du Gouvernement. Dans une note sur la réforme de l'abattement de 10 %, publiée fin juillet 2025288(*), l'Institut des politiques publiques (IPP) estime le surcroît de recettes fiscales obtenu à 875 millions d'euros en régime de croisière. Toutefois, l'IPP souligne que ce gain fiscal serait en réalité limité à un peu plus de 500 millions d'euros : en effet, tous les foyers fiscaux ayant des montants de pension inférieurs à 20 000 euros verraient leur abattement augmenter. Or, cela conduirait à réduire leur revenu imposable et partant, à majorer le montant des prestations dont ces foyers peuvent bénéficier.
Troisièmement, au sein des 6,8 millions de foyers fiscaux289(*) affectés par le présent article, ce dernier crée des perdants et des gagnants, sans que l'on comprenne exactement ses justifications :
- d'une part, le rendement de la forfaitisation de l'abattement serait principalement concentré sur les foyers fiscaux les plus aisés, essentiellement situés dans le dernier décile de la distribution des revenus. Mécaniquement, la forfaitisation n'aura d'effet que sur les personnes qui paieraient plus de 2 000 euros d'imposition sans abattement. Ainsi, selon l'étude d'impact, plus de 60 % du gain budgétaire reposerait sur les 10 % de foyers avec les pensions les plus élevées, et 84 % par les 20 % les plus élevées ;
- d'autre part, une partie du gain budgétaire est redistribué aux foyers imposables les moins aisés. Près de 1,6 million de foyers fiscaux bénéficieraient de la création du forfait de 2 000 euros en voyant leur imposition diminuer.
Or, les retraités les plus modestes, qui ne payent pas l'impôt sur le revenu, ne bénéficient en rien de cette mesure, contrairement aux ménages les plus aisés qui entrent dans le barème de l'impôt sur le revenu, ce qui est difficilement défendable.
Par ailleurs, la réforme proposée avantage les couples par rapport aux personnes seules : il devient plus avantageux pour les couples de retraités que pour un retraité seul à pension totale donnée, alors que ce n'était pas le cas actuellement. Or, les retraités pauvres sont le plus souvent des retraités vivant seuls.
2. Un abaissement du plafond à 2 500 euros permettrait, tout en préservant les ménages les plus modestes, de rationaliser cet avantage fiscal à la justification fragile
Compte tenu de ce qui précède, le rapporteur général estime qu'un abaissement du plafond de l'abattement proportionnel existant serait plus lisible et plus juste pour les contribuables.
Une telle réforme ne serait pas sans précédent. En effet, l'article 6 de la loi n° 96-1181 du 30 décembre 1996 de finances pour 1997 a introduit une diminution progressive du plafond entre 1997 et 2000. Le rapporteur général de la commission des finances du Sénat, Alain Lambert, soutenait à l'époque cette mesure, rappelant les profondes limites de l'abattement « en raison de son caractère systématique et de la difficulté d'en trouver une véritable justification et, d'autre part, du fait de son coût élevé. »290(*)
D'une part, le gain budgétaire attendu serait plus élevé que dans le cas de la réforme proposée par le Gouvernement : un abaissement du plafond à 2 500 euros (contre 4 399 euros en 2025) par foyer fiscal générerait, selon les données transmises au rapporteur général par la direction de la législation fiscale, un gain de 1,514 milliard d'euros en régime de croisière291(*).
Impact du dispositif de l'article 6 avec différents scenarii d'un abaissement du plafond de l'abattement proportionnel de 10 % sur les pensions et retraites
(en milliers de foyers fiscaux, en euros et en millions d'euros)
|
Abaissement du plafond à 2 000 euros |
Abaissement du plafond à 2 500 euros |
||||
|
Tranche de revenu fiscal de référence |
Nombre de foyers fiscaux |
Nombre de foyers fiscaux affectés |
Contribution supplémentaire à l'impôt sur le revenu |
Nombre de foyers fiscaux affectés |
Contribution supplémentaire à l'impôt sur le revenu |
|
Entre 0 et 2 694 euros |
4 180 |
å |
å |
å |
å |
|
Entre 2 694 et 10 251 euros |
4 180 |
0 |
0 |
0 |
0 |
|
Entre 10 251 et 15 187 euros |
4 180 |
å |
å |
0 |
0 |
|
Entre 15 187 et 19 269 euros |
4 180 |
320 |
11 |
5 |
å |
|
Entre 19 269 et 23 026 euros |
4 180 |
659 |
48 |
263 |
5 |
|
Entre 23 026 et 28 312 euros |
4 180 |
695 |
119 |
624 |
54 |
|
Entre 28 312 et 35 188 euros |
4 180 |
1 010 |
304 |
922 |
192 |
|
Entre 35 188 et 45 344 euros |
4 180 |
1 437 |
522 |
1 337 |
388 |
|
Entre 45 344 et 63 668 euros |
4 180 |
1 281 |
507 |
1 210 |
385 |
|
Au-delà de 63 668 euros |
4 180 |
1 025 |
637 |
974 |
489 |
|
Total |
41 796 |
6 428 |
2 148 |
5 335 |
1 514 |
Note : å signifie inférieur à 0,5.
Source : commission des finances d'après les données transmises par la direction de la législation fiscale
D'autre part, l'effort demandé serait clair et concentré sur les plus hauts revenus : ainsi, avec un abaissement du plafond à 2 500 euros, 58 % de la contribution supplémentaire pèserait sur les deux derniers déciles, 53 % si le plafond était à 2 000 euros. L'abaissement du plafond préserve les retraités les plus modestes, dont le gain fiscal moyen est largement inférieur aux plafonds proposés. De fait, les retraités célibataires dont le revenu est uniquement composé de pensions de retraite ne seraient pas affectés par un abaissement du plafond à 2 500 euros avec des pensions inférieures à 20 000 euros par an.
Simulation des conséquences fiscales d'un
abaissement du plafond
de l'abattement pour un retraité uniquement
titulaire d'une pension de retraite
(en euros)
|
Montant de pension |
Montant d'impôt sur le revenu avant réforme (plafond à 4 399 euros) |
Montant d'impôt sur le revenu après abaissement du plafond à 2 500 euros |
Montant d'impôt sur le revenu après abaissement du plafond à 2 000 euros |
|
= 20 000 euros |
Pas d'incidence |
Pas d'incidence |
Pas d'incidence |
|
25 000 euros |
646 euros |
646 euros (-) |
726 euros (+ 80 euros) |
|
30 000 euros |
1 365 euros |
1 445 euros (+ 80 euros) |
1 525 euros (+ 160 euros) |
|
40 000 euros |
3 965 euros |
4 415 euros (+ 450 euros) |
4 565 euros (+ 600 euros) |
|
50 000 euros |
6 846 euros |
7 415 euros (+ 569 euros) |
7 565 euros (+ 719 euros) |
|
100 000 euros |
23 141 euros |
23 920 euros (+ 779 euros) |
24 125 euros (+ 984 euros) |
Source : commission des finances d'après les données transmises pas la direction de la législation fiscale
Pour l'ensemble des raisons qui précèdent, le rapporteur général propose l'adoption d'un amendement I-4 (FINC.4) qui vise à substituer à la création d'un nouvel abattement forfaitaire sur les pensions de retraite un abaissement du plafond de l'abattement proportionnel de 10 % sur les pensions et retraites à 2 500 euros, tout en conservant le recentrage de l'abattement spécial.
Décision de la commission : la commission des finances propose d'adopter cet article ainsi modifié.
ARTICLE
7
Réforme du régime d'aide fiscale à
l'investissement productif outre-mer
Le présent article prévoit une réduction des taux et de l'assiette des investissements éligibles à quatre dépenses fiscales du régime d'aide à l'investissement productif dans les territoires ultramarins.
Il prévoit également un verdissement de ces investissements, en excluant du bénéfice du régime d'aide fiscale à l'investissement productif les véhicules polluants de très grande taille. Il conditionne l'éligibilité de certains investissements à l'achat d'équipements de production d'énergie renouvelable.
Dans un contexte économique difficile pour les entreprises ultramarines, en particulier à Mayotte ou en Nouvelle-Calédonie, les modifications proposées par le présent article sont difficilement justifiables et représentent un risque pour les économies des territoires d'outre-mer.
La commission des finances propose donc, par l'adoption de son amendement I-5 (FINC.5), de supprimer cet article.
I. LE DROIT EXISTANT : DES DÉPENSES FISCALES VISANT À SOUTENIR LE DÉVELOPPEMENT ÉCONOMIQUE DES TERRITOIRES ULTRAMARINS
A. UN RÉGIME D'AIDE FISCALE À L'INVESTISSEMENT PRODUCTIF NEUF AU PÉRIMÈTRE LARGE
Le régime d'aide fiscale à l'investissement en outre-mer, qui comprend cinq dépenses fiscales, dont quatre sont concernées par le présent article, a pour objectif de favoriser le développement économique des départements et régions d'outre-mer, ainsi que des collectivités d'outre-mer et de la Nouvelle-Calédonie.
1. Une réduction d'impôt sur les investissements productifs neufs au large périmètre
L'article 199 undecies B du code général des impôts (CGI), créé par la loi de finances initiale pour 2001, prévoit que les contribuables domiciliés en France peuvent bénéficier d'une réduction d'impôt sur le revenu à raison des investissements productifs neufs qu'ils réalisent dans les départements d'outre-mer, à Saint-Pierre-et-Miquelon, en Nouvelle-Calédonie, en Polynésie française, à Saint-Martin, à Saint-Barthélemy, dans les îles Wallis-et-Futuna et les Terres australes et antarctiques françaises, dans le cadre d'une entreprise exerçant une activité agricole ou une activité industrielle, commerciale ou artisanale.
Lorsque l'activité est exercée dans un département d'outre-mer, l'entreprise doit avoir réalisé un chiffre d'affaires, au titre de son dernier exercice clos, inférieur à 15 millions d'euros pour les investissements intervenus à partir du 1er janvier 2019, et à 10 millions d'euros pour les investissements réalisés à compter du 1er janvier 2020. Pour les investissements intervenus avant ces dates, le seuil est de 20 millions d'euros. Lorsque l'entreprise n'a clôturé aucun exercice, son chiffre d'affaires est réputé être nul.
L'ensemble des activités commerciales, industrielles, artisanales et agricoles sont concernées, à l'exception des secteurs suivants, expressément exclus par le I de l'article 199 undecies B précité :
- commerce ;
- les cafés, débits de tabac et débits de boisson ainsi que la restauration, à l'exception des restaurants dont le dirigeant ou un salarié est titulaire du titre de maître-restaurateur ;
- conseils ou expertise ;
- éducation, santé et action sociale ;
- banque, finance et assurance ;
- toutes activités immobilières et de location ;
- navigation de croisière, réparation automobile, locations sans opérateurs, à l'exception de la location directe de navires de plaisance ou au profit des personnes physiques utilisant pour une durée n'excédant pas deux mois des véhicules de tourisme au sens de l'article L. 421-2 du code des impositions sur les biens et services ;
- services fournis aux entreprises, à l'exception de la maintenance, des activités de nettoyage et de conditionnement à façon et des centres d'appel ;
- activités de loisirs, sportives et culturelles, à l'exception, d'une part, de celles qui s'intègrent directement et à titre principal à une activité hôtelière ou touristique et ne consistent pas en l'exploitation de jeux de hasard et d'argent et, d'autre part, de la production et de la diffusion audiovisuelles et cinématographiques ;
- activités associatives ;
- activités postales ;
- véhicules de tourisme, à moins qu'ils ne soient indispensables à une activité aquacole, agricole, sylvicole ou minière, ou bien qu'il s'agisse de véhicules n'émettent pas plus de 117 grammes par kilomètre de dioxyde de carbone et servant soit au transport public de voyageurs, soit à la réparation automobile ou à la location sans opérateur pour une durée inférieure à deux mois.
Cette réduction d'impôt s'applique en revanche expressément notamment :
- aux travaux de rénovation et de réhabilitation d'hôtel, de résidence de tourisme et de village de vacances classés, lorsque ces travaux constituent des éléments de l'actif immobilisé ;
- aux investissements affectés plus de cinq ans par le concessionnaire à l'exploitation d'une concession de service public local à caractère industriel et commercial, réalisés dans des secteurs éligibles ;
- aux investissements portant sur des installations de production d'électricité utilisant l'énergie radiative du soleil dont la production est affectée pour au moins 80 % à l'autoconsommation. Le prix de revient hors taxe, mais frais de pose et d'équipement inclus, doit être supérieur à 250 000 euros, sauf lorsqu'il s'agit investissements dans la construction et la réhabilitation lourde d'immeubles, auquel cas cette dernière condition ne s'applique pas.
Pour les cas généraux, la réduction d'impôt est de 38,25 % du montant (voir infra), hors taxes et hors frais292(*) de toute nature, à l'exception des frais de transport, d'installation et de mise en service amortissables, des investissements productifs, diminué de la fraction de leur prix de revient financée par une aide publique et, lorsque l'investissement a pour objet de remplacer un investissement ayant bénéficié de l'un des dispositifs définis au présent article ou aux articles 217 undecies ou 244 quater W du CGI, de la valeur réelle de l'investissement remplacé.
Les projets d'investissement comprenant l'acquisition ou la production d'énergie renouvelable sont pris un compte dans la limite d'un montant par watt, fixé par arrêté, et prenant en compte les coûts d'acquisition et d'installation.
Pour les investissements portant sur l'acquisition d'un véhicule de tourisme, l'assiette est retenue dans la limite d'un montant fixé par décret et inférieur à 30 000 euros par véhicule.
Le taux de la réduction d'impôt est porté à 45,9 % pour les investissements réalisés en Guyane et à Mayotte dans les limites définies par les règles communautaires relatives aux aides d'État, à Saint-Pierre-et-Miquelon, à Wallis-et-Futuna ou encore en Nouvelle-Calédonie, conformément à l'article 34 de la LFI293(*) pour 2025, dont l'objet était de faciliter la reconstruction des bâtiments détruits par les émeutes de 2024.
Les taux de 38,25 % et 45,9 % mentionnés précédemment sont respectivement portés à 45,9 % et 53,55 % pour les investissements réalisés dans le secteur de la production d'énergie renouvelable.
Pour les travaux de rénovation et de réhabilitation d'hôtel, de résidence de tourisme et de village de vacances classés, le taux de la réduction d'impôt est également porté à :
- 45,9 % en Polynésie française et dans les Terres australes et antarctiques françaises ;
- 46,9 % à Saint-Martin, conformément à l'article 35 de la LFI pour 2025 ;
- 53,55 % dans les DROM.
Concernant les entreprises réalisant un investissement productif qu'elles louent à une à une entreprise pour moins de 5 ans dans le cadre d'un contrat commercial, à la condition que la fraction de la réduction d'impôt rétrocédée à l'entreprise locataire soit de 66 % :
- le taux de réduction d'impôt de 45,3 % ;
- toutefois, un taux de 54,36 % est appliqué aux entreprises de Guyane, à Mayotte, à Saint-Pierre-et-Miquelon, à Wallis-et-Futuna et en Nouvelle-Calédonie ainsi qu'aux travaux de rénovation et de réhabilitation d'hôtels, de résidences de tourisme et villages de vacances classés réalisés en Polynésie française et dans les Terres australes et antarctiques, ainsi qu'aux investissements dans le secteur de l'énergie renouvelable qui sont loués ;
- un taux de réduction d'impôt de 63,42 % est appliqué aux investissements dans le secteur du renouvelable en Guyane, à Mayotte, à Saint-Pierre-et-Miquelon, à Wallis-et-Futuna et en Nouvelle-Calédonie, ainsi qu'aux investissements loués dans la rénovation et la réhabilitation d'hôtels, de résidences de tourisme et de villages de vacances dans les départements d'outre-mer ;
- ce taux est de 54,36 % pour des investissements similaires réalisés à Saint-Martin.
Concernant les entreprises réalisant un investissement productif qu'elles louent à une à une entreprise pour moins de 5 ans dans le cadre d'un contrat commercial, à la condition que la fraction de la réduction d'impôt rétrocédée à l'entreprise locataire soit de 56 % :
- un taux de 44,12 % de réduction d'impôt est appliqué ;
- un taux de 52,95 % est appliqué aux entreprises de Guyane, à Mayotte, à Saint-Pierre-et-Miquelon, à Wallis-et-Futuna et en Nouvelle-Calédonie ainsi qu'aux travaux de rénovation et de réhabilitation d'hôtels, de résidences de tourisme et villages de vacances classés réalisés en Polynésie française et dans les Terres australes et antarctiques françaises pour le même type d'opération, tout comme aux investissements dans le secteur de l'énergie renouvelable qui sont loués ;
- un taux de 61,77 % est appliqué aux investissements dans le secteur du renouvelable en Guyane, à Mayotte, à Saint-Pierre-et-Miquelon, à Wallis-et-Futuna et en Nouvelle-Calédonie, ainsi qu'aux investissements loués dans la rénovation et la réhabilitation d'hôtels, de résidences de tourisme et de villages de vacances dans les départements d'outre-mer ;
- enfin, le taux de réduction d'impôt sur le même type d'investissements réalisés à Saint-Martin est de 52,95%.
Le I bis prévoit que les investissements réalisés dans le secteur du transport aérien ou maritime peuvent faire l'objet d'une réduction d'impôt s'ils permettent de réaliser des liaisons au départ ou à destination des DROM, des COM ou de la Nouvelle-Calédonie.
Le I ter de l'article 199 undecies B du CGI prévoit également que la réduction d'impôt s'applique aux équipements et opérations de pose de câbles sous-marins de communication desservant pour la première fois la Guadeloupe, la Guyane, la Martinique, La Réunion, Mayotte, la Polynésie française, Saint-Barthélemy, Saint-Martin, Saint-Pierre-et-Miquelon, les îles Wallis-et-Futuna, la Nouvelle-Calédonie ou les Terres australes et antarctiques françaises lorsque, parmi les options techniques disponibles pour développer les systèmes de communication outre-mer, le choix de cette technologie apparaît le plus pertinent.
Dans ce cas, la base éligible de la réduction d'impôt est égale à la moitié du coût de revient hors taxes et hors frais de toute nature, notamment les commissions d'acquisition, à l'exception des frais de transport de ces équipements et opérations, diminuée du montant des aides publiques accordées pour leur financement. Le taux de la réduction d'impôt est de 38 %.
Un taux de réduction d'impôt est appliqué à l'acquisition ou à la construction de navires de pêche, exploités à La Réunion, en Polynésie française, à Saint-Barthélemy, à Saint-Pierre-et-Miquelon, à Wallis-et-Futuna, en Nouvelle-Calédonie ou dans les Terres australes et antarctiques françaises, à hauteur de :
- 38,25 % pour les navires d'une longueur comprise entre 12 et 24 mètres ;
- 25 % pour les navires d'une longueur comprise entre 24 et 40 mètres.
Enfin, le I quater de l'article 199 undecies B du CGI prévoit que la réduction d'impôt est applicable aux navires de croisière neufs d'une capacité maximum de 400 passagers affectés à la croisière régionale au départ et à l'arrivée des ports de la Guadeloupe, la Guyane, la Martinique, La Réunion, Mayotte, la Polynésie française, Saint-Barthélemy, Saint-Martin, Saint-Pierre-et-Miquelon, des îles Wallis-et-Futuna ou de la Nouvelle-Calédonie.
Dans ce cas, la base éligible de la réduction d'impôt est égale à 20 % du coût de revient, hors taxes et hors frais de toute nature, notamment les commissions d'acquisition et les frais de transport de ces navires, diminuée du montant des aides publiques accordées pour leur financement. Le taux de la réduction d'impôt est de 35 %.
Les réductions d'impôt sur le revenu mentionnées à l'article 199 undecies B du CGI sont applicables aux investissements mis en service jusqu'au 31 décembre 2029 en Guadeloupe, en Guyane, en Martinique, à Mayotte, à La Réunion et à Saint-Martin, à Saint-Pierre-et-Miquelon, en Nouvelle-Calédonie, en Polynésie française, à Saint-Barthélemy et dans les îles Wallis-et-Futuna, aux travaux de réhabilitation hôtelière achevés au plus tard à cette date et aux acquisitions d'immeubles à construire et aux constructions d'immeubles dont les fondations sont achevées au plus tard à cette date.
2. Une déduction d'impôt sur les investissements productifs neufs dans les DROM
L'article 217 undecies du CGI prévoit que les entreprises soumises à l'impôt sur les sociétés réalisant, au titre de leur dernier exercice clos, un chiffre d'affaires inférieur à 20 millions d'euros peuvent déduire de leurs résultats imposables une partie du montant des investissements productifs qu'elles réalisent dans les départements de la Guadeloupe, de la Guyane, de la Martinique, de Mayotte et de la Réunion pour l'exercice d'une activité éligible en application du I de l'article 199 undecies B du CGI.
L'article 217 duodecies du CGI étend le champ d'application du dispositif de déduction de l'article 217 undecies du CGI aux territoires de Saint-Pierre-et-Miquelon, Nouvelle-Calédonie, Polynésie française, Saint-Martin, Saint-Barthélemy, dans les îles Wallis-et-Futuna et les Terres australes et antarctiques françaises.
Peut être déduite des résultats imposables, une somme égale au montant, hors taxes et hors frais de toute nature, à l'exception des frais de transport, d'installation et de mise en service amortissables, des investissements productifs qu'elles réalisent dans les DROM pour l'exercice d'une activité éligible en application du I de l'article 199 undecies B du CGI. Une déduction à hauteur de 100 % du montant des investissements est également possible pour les souscriptions au capital des sociétés de développement régional des départements d'outre-mer ou des sociétés effectuant des investissements productifs.
Cette somme doit être diminuée de la fraction de leur prix de revient financée par une aide publique ainsi que, lorsque l'investissement a pour objet de remplacer un investissement ayant bénéficié de l'un des dispositifs définis à l'article 217 undecies ou aux articles 199 undecies B ou 244 quater W du CGI, de la valeur réelle de l'investissement remplacé.
La déduction du revenu imposable est réduite dans les cas suivant :
- seuls 50 % du montant des opérations de pose de câbles sous-marins desservant pour la première fois les territoires ultramarins peuvent être déduits ;
- ce taux est de 25 % pour les opérations de pose de câbles sous-marins de secours ;
- il est de 20 % pour les navires de croisière de plus de 400 passagers.
L'application de la déduction au revenu imposable est conditionnée pour les investissements dans les acquisitions ou constructions de logements neufs à usage locatif à la location par l'entreprise pendant 5 ans à des personnes utilisant le logement comme résidence principale.
Cette déduction du résultat imposable est applicable aux investissements neufs mis en service jusqu'au 31 décembre 2029, aux travaux de rénovation et de réhabilitation d'hôtels, de résidences de tourisme et de villages de vacances classés achevés au plus tard à cette date, aux acquisitions d'immeubles à construire et aux constructions d'immeubles dont les fondations sont achevées au plus tard à cette date.
3. Un crédit d'impôt sur les investissements productifs neufs
L'article 244 quater W du CGI prévoit que les entreprises imposées d'après leur bénéfice réel ou exonérées, exerçant une activité agricole ou une activité industrielle, commerciale ou artisanale, peuvent bénéficier d'un crédit d'impôt à raison des investissements productifs neufs qu'elles réalisent dans un département d'outre-mer pour l'exercice d'une activité ne relevant pas de l'un des secteurs exclus par l'article 199 undecies B du CGI.
Comme pour la réduction d'impôt prévue à l'article 199 undecies B du CGI, ce crédit d'impôt s'applique également :
- aux travaux de rénovation et de réhabilitation d'hôtel, de résidence de tourisme et de village de vacances classés, lorsque ces travaux constituent des éléments de l'actif immobilisé ;
- aux investissements affectés plus de cinq ans par le concessionnaire à l'exploitation d'une concession de service public local à caractère industriel et commercial réalisés, dans des secteurs éligibles ;
- aux navires de croisière neufs d'une capacité maximum de 400 passagers affectés à la croisière régionale au départ et à l'arrivée des ports de la Guadeloupe, la Guyane, la Martinique, La Réunion, Mayotte, la Polynésie française, Saint-Barthélemy, Saint-Martin, Saint-Pierre-et-Miquelon, des îles Wallis-et-Futuna ou de la Nouvelle-Calédonie.
Par ailleurs, pour les entreprises soumises à l'impôt sur les sociétés qui exercent leur activité dans le département dans lequel l'investissement est réalisé ou pour les organismes mentionnés au 1 du I de l'article 244 quater X294(*) du CGI, le crédit d'impôt s'applique également aux acquisitions ou constructions de logements neufs à usage locatif situés dans les départements d'outre-mer295(*) dans certaines conditions et aux logements neufs à usage locatif mis à leur disposition296(*).
En revanche, ce crédit d'impôt ne s'applique pas aux investissements portant sur :
- l'acquisition de véhicules de tourisme qui ne sont pas strictement indispensables à l'activité de l'entreprise locataire ou qui sont éligibles à la réduction d'impôt mentionnée à l'article 199 undecies B ;
- les installations de production d'électricité utilisant l'énergie radiative du soleil, sauf pour les installations rendues éligibles au sens du I de l'article 199 undecies B ;
- les investissements donnés en location ou mis à la disposition de ménages ou de syndicats de copropriétaires, y compris dans le cadre de contrats incluant la fourniture de prestations de services.
Le crédit d'impôt est assis sur le montant, hors taxes et hors frais de toute nature, à l'exception des frais de transport, d'installation et de mise en service amortissables, des investissements productifs, diminué de la fraction de leur prix de revient financée par une aide publique.
Pour les investissements mentionnés au I quater de l'article 199 undecies B, l'assiette du crédit d'impôt est égale à 20 % du coût de revient des investissements, hors taxes et hors frais de toute nature, notamment les commissions d'acquisition et les frais de transport de ces investissements, diminuée du montant des aides publiques accordées pour leur financement.
Le taux du crédit d'impôt est fixé à :
- 38,25 % pour les entreprises soumises à l'impôt sur le revenu ;
- 35 % pour les entreprises et les organismes soumis à l'impôt sur les sociétés.
Le taux de 38,25 % est porté à 45,9 % pour les investissements réalisés en Guyane et à Mayotte, dans les limites définies par les règles européennes relatives aux aides d'État. Toutefois, cette majoration de taux ne s'applique pas aux investissements dans les navires de croisières.
Le crédit d'impôt de l'article 244 quater W du CGI s'applique aux investissements réalisés jusqu'au 31 décembre 2029.
L'article 37 de la LFI pour 2025 a supprimé la condition tenant à l'obtention d'un agrément préalable pour les investissements dont le montant, par programme, dépasse le seuil fixé par la loi, et consistant en l'acquisition ou la construction de logements neufs à usage locatif destinés au secteur du logement intermédiaire réalisés par les organismes de logements sociaux, et l'a remplacée par une nouvelle obligation déclarative. Une telle modification permet une simplification du dispositif.
4. Une réduction d'impôt limitée aux collectivités d'outre-mer et à la Nouvelle-Calédonie
L'article 244 quater Y du CGI prévoit que les entreprises soumises à l'impôt sur les sociétés peuvent bénéficier d'une réduction d'impôt à raison des investissements productifs neufs qu'elles réalisent à Saint-Pierre-et-Miquelon, en Nouvelle-Calédonie, en Polynésie française, à Saint-Martin, à Saint-Barthélemy, dans les îles Wallis-et-Futuna et les Terres australes et antarctiques françaises si les conditions suivantes sont réunies :
- les investissements sont mis à la disposition d'une entreprise dans le cadre d'un contrat de location revêtant un caractère commercial et conclu pour une durée au moins égale à cinq ans ou pour la durée normale d'utilisation du bien loué si elle est inférieure ;
- les investissements sont exploités par l'entreprise locataire pour l'exercice d'une activité ne relevant pas de l'un des secteurs énumérés aux a à l du I de l'article 199 undecies B.
Comme les réductions d'impôt prévues à l'article 199 undecies B du CGI, elle s'applique, dans les mêmes conditions :
- aux travaux de rénovation et de réhabilitation d'hôtel, de résidence de tourisme et de village de vacances classés, lorsque ces travaux constituent des éléments de l'actif immobilisé ;
- aux investissements affectés plus de cinq ans par le concessionnaire à l'exploitation d'une concession de service public local à caractère industriel et commercial réalisés, dans des secteurs éligibles ;
- aux équipements et opérations de pose de câbles sous-marins de communication ;
- aux navires de croisière neufs d'une capacité maximum de 400 passagers affectés à la croisière régionale au départ et à l'arrivée des ports d'un territoire ultramarin ;
- aux véhicules de tourisme.
La réduction prévue s'applique, par ailleurs, aux acquisitions ou constructions de logements neufs à usage locatif situés à Saint-Pierre-et-Miquelon, en Nouvelle-Calédonie, en Polynésie française, à Saint-Martin, à Saint-Barthélemy et dans les îles Wallis-et-Futuna dans certaines conditions.
En revanche, cette déduction des résultats imposables ne s'applique pas aux investissements portant sur :
- les installations de production d'électricité utilisant l'énergie radiative du soleil, sauf pour les installations rendues éligibles au sens du I de l'article 199 undecies B ;
- les investissements donnés en location ou mis à la disposition de ménages ou de syndicats de copropriétaires, y compris dans le cadre de contrats incluant la fourniture de prestations de services.
La réduction d'impôt est assise sur le montant, hors taxes et hors frais de toute nature, à l'exception des frais de transport, d'installation et de mise en service amortissables, des investissements productifs, diminué de la fraction de leur prix de revient financée par une aide publique.
Pour les équipements et opérations de pose de câbles sous-marins de communication mentionnés au I ter de l'article 199 undecies B, l'assiette de la réduction d'impôt est égale à la moitié du coût de revient et diminuée du montant des aides publiques accordées pour leur financement.
Pour les investissements dans les navires de croisière mentionnés au I quater de l'article 199 undecies B, l'assiette de la réduction d'impôt est égale à 20 % du coût de revient et diminuée du montant des aides publiques accordées pour leur financement.
Le taux de la réduction d'impôt est fixé à 35 % pour les entreprises soumises à l'impôt sur les sociétés.
La réduction d'impôt de l'article 244 quater Y du CGI s'applique aux investissements réalisés jusqu'au 31 décembre 2029.
B. UN DISPOSITIF AU COÛT CROISSANT ET À LA PERTINENCE DIFFICILE À ÉVALUER
1. Des dépenses fiscales de 1,1 milliard d'euros en 2024
Le régime d'aide fiscale à l'investissement en outre-mer représente en 2024 un coût de 1,12 milliard d'euros, dont :
- 775 millions d'euros pour la réduction d'impôt définie à l'article 199 undecies B ;
- 295 millions d'euros pour le crédit d'impôt défini à l'article 244 quater W ;
- 31 millions d'euros pour le crédit d'impôt défini à l'article 244 quater Y et destiné aux COM et à la Nouvelle-Calédonie ;
- 12 millions d'euros pour la déduction d'impôt définie à l'article 217 undecies.
Le coût du régime de l'aide fiscale à l'investissement en outre-mer a été pratiquement multiplié par deux entre 2018 et 2024, soit une hausse de 588 millions d'euros, bien supérieure à l'inflation.
Évolution du coût du régime d'aide fiscale à l'investissement en outre-mer
(en millions d'euros)
Source : commission des finances d'après les documents budgétaires
2. Un impact sur les économies ultramarines difficile à évaluer
Au vu du poids croissant de ces dépenses fiscales pour les finances publiques, l'inspection générale des finances a conduit un rapport297(*) sur le sujet en 2023. Celle-ci a en particulier regretté que « l'État ne dispose ni d'une répartition sectorielle ou géographique [des dépenses fiscales] ni même de données précises quant à la nature des actifs financés ».
La mission a toutefois pu reconstituer pour les années 2017 à 2022 les secteurs et les zones géographiques bénéficiaires. Ainsi, ce sont 20,8 % des dépenses fiscales qui bénéficieraient à La Réunion et à la Guadeloupe, 17,9 % des dépenses à la Guyane, 13,6 % à la Martinique ou encore 1,3 % à Mayotte.
Répartition géographique des
dépenses du régime d'aide fiscale
à l'investissement
productif
(en pourcentage)
Source : commission des finances d'après l'Inspection générale des finances
Les secteurs de l'industrie, de la construction et des transports concentrent près de la moitié des investissements. Enfin, même si les données sont particulièrement lacunaires sur ce point, il semblerait que les petites et moyennes entreprises aient bénéficié de 43 % des dépenses fiscales entre 2017 et 2022.
Répartition par secteurs des
dépenses du régime d'aide fiscale
à l'investissement
productif
(en pourcentage)
Source : commission des finances d'après l'Inspection générale des finances
La mission avait estimé que « sans conclure à l'inefficacité du régime d'aide fiscale à l'investissement productif en outre-mer, les analyses économétriques [...] ne permettent pas d'identifier d'effet significatif au profit des entreprises bénéficiaires de l'aide fiscale ».
Elle avait surtout estimé que le recours presque systématique aux « monteurs en défiscalisation », rendu nécessaire par la complexité de la réduction d'impôt, pouvait conduire à des abus et qu'un meilleur encadrement de ces acteurs étaient nécessaires. En effet, dans le cas du crédit d'impôt, aucun véhicule de défiscalisation n'est nécessaire, contrairement à la réduction d'impôt.
Schéma des modalités de dispositifs
fiscaux de soutien
à l'investissement productif en
outre-mer
Source : Inspection générale des finances
La mission estimait ainsi qu'une simplification du droit existant serait bienvenue, notamment en transformant la réduction d'impôt en crédit d'impôt, pour éviter le recours aux monteurs en défiscalisation, et en ciblant essentiellement les entreprises de petite taille. Un verdissement de certains investissements est d'ailleurs recommandé.
Suite à la publication de ce rapport, l'article 75 de la LFI298(*) pour 2024 avait permis :
- d'exclure du champ d'application les investissements donnés en location ou mis à la disposition de ménages ou de syndicats de copropriétaires, ainsi que les activités de location de meublés de tourisme, à l'exception de l'exploitation, sous conditions, des meublés de tourisme classés et des chambres d'hôtes ;
- de restreindre le bénéfice de l'aide fiscale au titre de l'acquisition de véhicules de tourisme aux véhicules strictement indispensables à l'exercice d'une activité aquacole, sylvicole, agricole ou minière, ainsi qu'aux véhicules émettant une quantité de dioxyde de carbone inférieure ou égale à 117 grammes par kilomètre exploités dans le cadre d'une activité de location de courte durée ou d'une activité de transport public de voyageurs ;
- d'ouvrir le bénéfice de l'aide fiscale aux travaux de réhabilitation lourde d'immeubles autres que ceux à usage d'habitation et de porter à 15 ans la durée d'exploitation des investissements consistant soit en la construction ou la réhabilitation lourde d'immeubles autres que ceux à usage d'habitation, soit en l'acquisition ou la construction d'immeubles exploités dans le cadre d'une activité de location de meublés de tourisme classés ou de chambres d'hôtes ;
- d'ouvrir, sous conditions, le bénéfice des dispositifs d'aide fiscale à l'investissement productif aux investissements portant sur des installations de production d'électricité utilisant l'énergie radiative du soleil ;
- de prévoir une assiette élargie pour les investissements consistant en l'acquisition de friches hôtelières ou industrielles en vue de leur réhabilitation.
La commission des finances avait soutenu l'élargissement des dépenses fiscales aux investissements dans les installations de production d'électricité et de l'acquisition de friches hôtelières ou industrielles, en raison du caractère bénéfique pour les territoires ultramarins. Elle s'était en revanche opposée à la restriction du dispositif pour certains investissements, estimant que les impacts sur l'économie ultramarine étaient trop mal connus.
II. LE DISPOSITIF PROPOSÉ : UNE RÉDUCTION ET UN VERDISSEMENT DU RÉGIME D'AIDE FISCALE À L'INVESTISSEMENT PRODUCTIF EN OUTRE-MER
A. UNE RÉDUCTION DES DÉPENSES FISCALES SUR LES INVESTISSEMENTS PRODUCTIFS
1. Une limitation de la réduction d'impôt sur l'investissement productif neuf en outre-mer (article 199 undecies B)
Le b, le c et le e du 1° du A du I procèdent à une réduction des taux de la réduction d'impôt définie à l'article 199 undecies B du code général des impôts :
- le taux de la réduction d'impôt est fixé à 27,25 % du montant des investissements productifs réalisés, contre 38,25 % précédemment ;
- le taux augmenté de 45,9 % qui s'applique dans le cas d'investissements dans le secteur de l'énergie renouvelable est diminué à 34,9 % ;
- le taux augmenté de 45,9 % de réduction d'impôt, qui s'applique à l'ensemble des investissements productifs réalisés en Guyane, à Mayotte, à Saint-Pierre-et-Miquelon, à Wallis-et-Futuna et en Nouvelle-Calédonie ainsi qu'aux travaux de rénovation et de réhabilitation d'hôtels, de résidences de tourisme et villages de vacances classés réalisés en Polynésie française et dans les Terres australes et antarctiques françaises, est diminué à 34,9 % ;
- le taux augmenté de 53,55 % qui s'applique aux investissements dans la production d'énergie renouvelable dans ces territoires est diminué à 42,55 % ;
- le taux de 53,55 % de réduction d'impôt qui s'applique pour les travaux de rénovation et de réhabilitation d'hôtel, de résidence de tourisme et de village de vacances classés réalisés dans les départements d'outre-mer est diminué à 42,55 %. Le taux de 46,9 % pour les mêmes travaux réalisés à Saint-Martin est diminué à 35,9 %, soit un point de plus que les investissements productifs en Guyane, à Mayotte, à Saint-Pierre-et-Miquelon, à Wallis-et-Futuna et en Nouvelle-Calédonie.
Concernant les entreprises réalisant un investissement productif qu'elles louent à une à une entreprise pour moins de 5 ans dans le cadre d'un contrat commercial, à la condition que la fraction de la réduction d'impôt rétrocédée à l'entreprise locataire soit de 66 %, le taux de réduction d'impôt est ainsi modifié :
- le taux de 45,3 % de réduction d'impôt est abaissé à 34,3 % ;
- le taux de 54,36 % qui est appliqué aux entreprises de Guyane, à Mayotte, à Saint-Pierre-et-Miquelon, à Wallis-et-Futuna et en Nouvelle-Calédonie ainsi qu'aux travaux de rénovation et de réhabilitation d'hôtels, de résidences de tourisme et villages de vacances classés réalisés en Polynésie française et dans les Terres australes et antarctiques françaises pour le même type d'opération est passé à 43,36 %, tout comme le taux de réduction d'impôt appliqué aux investissements dans le secteur de l'énergie renouvelable qui sont loués ;
- le taux de 63,42 % appliqué aux investissements dans le secteur du renouvelable en Guyane, à Mayotte, à Saint-Pierre-et-Miquelon, à Wallis-et-Futuna et en Nouvelle-Calédonie, ainsi qu'aux investissements loués dans la rénovation et la réhabilitation d'hôtels, de résidences de tourisme et de villages de vacances dans les départements d'outre-mer, est porté à 52,42 % ;
- enfin, le taux de réduction d'impôt sur le même type d'investissements réalisés à Saint-Martin passe de 54,36 % à 43,36 %.
Concernant les entreprises réalisant un investissement productif qu'elles louent à une à une entreprise pour moins de 5 ans dans le cadre d'un contrat commercial, à la condition que la fraction de la réduction d'impôt rétrocédée à l'entreprise locataire soit de 56 %, et non de 66 %, le taux de réduction d'impôt est ainsi diminué :
- le taux de réduction d'impôt appliqué passe de 44,12 % à 33,12 % ;
- le taux de 52,95 % qui est appliqué aux entreprises de Guyane, à Mayotte, à Saint-Pierre-et-Miquelon, à Wallis-et-Futuna et en Nouvelle-Calédonie ainsi qu'aux travaux de rénovation et de réhabilitation d'hôtels, de résidences de tourisme et villages de vacances classés réalisés en Polynésie française et dans les Terres australes et antarctiques françaises pour le même type d'opération est passé à 41,95 %, tout comme le taux de réduction d'impôt appliqué aux investissements dans le secteur de l'énergie renouvelable qui sont loués ;
- le taux de 61,77 % appliqué aux investissements dans le secteur du renouvelable en Guyane, à Mayotte, à Saint-Pierre-et-Miquelon, à Wallis-et-Futuna et en Nouvelle-Calédonie, ainsi qu'aux investissements loués dans la rénovation et la réhabilitation d'hôtels, de résidences de tourisme et de villages de vacances dans les départements d'outre-mer, est porté à 50,77 % ;
- enfin, le taux de réduction d'impôt sur le même type d'investissements réalisés à Saint-Martin passe de 52,95 % à 41,95 %.
Le 2° du A du I précise que le taux de réduction d'impôt appliqué aux opérations de pose de câbles sous-marins desservant pour la première fois les territoires ultramarins, à la condition qu'un agrément ait été accordé par l'administration fiscale à la suite d'une procédure de mise en concurrence, passe de 38 % à 27 %.
Le 3° du A du I diminue le taux de réduction d'impôt appliqué aux navires de croisière neufs d'une capacité maximum de 400 passagers dans l'ensemble des territoires ultramarins de 35 % à 24 %.
Le 4° du A du I précise que le taux de réduction d'impôt appliqué à l'acquisition ou à la construction de navires de pêche, exploités à La Réunion, en Polynésie française, à Saint-Barthélemy, à Saint-Pierre-et-Miquelon, à Wallis-et-Futuna, en Nouvelle-Calédonie ou dans les Terres australes et antarctiques françaises, passe :
- de 38,25 % à 27,25 % pour les navires d'une longueur comprise entre 12 et 24 mètres ;
- de 25 % à 14 % pour les navires d'une longueur comprise entre 24 et 40 mètres.
Évolution des taux proposés de la
réduction d'impôt définie
à
l'article 199 undecies B du CGI
|
Territoire concerné |
Type d'investissement |
Location ou non de l'investissement |
Taux actuel |
Taux proposé |
|
Ensemble des territoires |
Ensemble des investissements éligibles |
Pas de location |
38,25 % |
27,25 % |
|
Investissement loué, 66 % de la réduction d'impôt étant rétrocédée à l'entreprise locataire |
45,3 % |
34,3 % |
||
|
Investissement loué, 56 % de la réduction d'impôt étant rétrocédée à l'entreprise locataire |
44,12 % |
33,12 % |
||
|
Ensemble des territoires |
Investissements dans les énergies renouvelables |
Pas de location |
45,9 % |
34,9 % |
|
Investissement loué, 66 % de la réduction d'impôt étant rétrocédée à l'entreprise locataire |
54,36 % |
43,36 % |
||
|
Investissement loué, 56 % de la réduction d'impôt étant rétrocédée à l'entreprise locataire |
52,95 % |
41,95 % |
|
Guyane, Mayotte, Saint-Pierre-et-Miquelon, Wallis-et-Futuna, Nouvelle-Calédonie |
Ensemble des investissements éligibles |
Pas de location |
45,9 % |
34,9 % |
|
Investissement loué, 66 % de la réduction d'impôt étant rétrocédée à l'entreprise locataire |
54,36 % |
43,36 % |
||
|
Investissement loué, 56 % de la réduction d'impôt étant rétrocédée à l'entreprise locataire |
52,95 % |
41,95 % |
||
|
Polynésie française et Terres australes et antarctiques françaises |
Travaux de rénovation et de réhabilitation d'hôtel, de résidence de tourisme et de village de vacances |
Pas de location |
45,9 % |
34,9 % |
|
Investissement loué, 66 % de la réduction d'impôt étant rétrocédée à l'entreprise locataire |
54,36 % |
43,36 % |
||
|
Investissement loué, 56 % de la réduction d'impôt étant rétrocédée à l'entreprise locataire |
52,95 % |
41,95 % |
||
|
Guyane, Mayotte, Saint-Pierre-et-Miquelon, Wallis-et-Futuna, Nouvelle-Calédonie |
Investissements dans les énergies renouvelables |
Pas de location |
53,55 % |
42,55 % |
|
Investissement loué, 66 % de la réduction d'impôt étant rétrocédée à l'entreprise locataire |
63,42 % |
52,42 % |
||
|
Investissement loué, 56 % de la réduction d'impôt étant rétrocédée à l'entreprise locataire |
61,77 % |
50,77 % |
||
|
Départements d'outre-mer |
Travaux de rénovation et de réhabilitation d'hôtel, de résidence de tourisme et de village de vacances |
Pas de location |
53,55 % |
42,55 % |
|
Investissement loué, 66 % de la réduction d'impôt étant rétrocédée à l'entreprise locataire |
53,55 % |
42,55 % |
||
|
Investissement loué, 56 % de la réduction d'impôt étant rétrocédée à l'entreprise locataire |
61,77 % |
50,77 % |
||
|
Saint-Martin |
Travaux de rénovation et de réhabilitation d'hôtel, de résidence de tourisme et de village de vacances |
Pas de location |
46,9 % |
35,9 % |
|
Investissement loué, 66 % de la réduction d'impôt étant rétrocédée à l'entreprise locataire |
54,36 % |
43,36 % |
||
|
Investissement loué, 56 % de la réduction d'impôt étant rétrocédée à l'entreprise locataire |
52,95 % |
41,95 % |
||
|
Ensemble des territoires |
Navires de croisière neufs d'une capacité maximum de 400 passagers |
Pas de location |
38 % |
27 % |
|
La Réunion, Polynésie française, Saint-Barthélemy, Saint-Pierre-et-Miquelon, Wallis-et-Futuna, Nouvelle-Calédonie, Terres australes et antarctiques françaises |
Navires de pêche d'une longueur comprise entre 12 et 24 mètres |
Pas de location |
38,25 % |
27,25 % |
|
Navires de pêche d'une longueur comprise entre 24 et 40 mètres |
Pas de location |
25 % |
14 % |
Source : commission des finances
Le ii du b du 1° du A précise que l'assiette de la réduction d'impôt sur les investissements en construction et en travaux de rénovation d'hôtel, de résidence de tourisme et de village de tourisme est plafonnée à un total de 7 000 euros hors taxe par mètre carré de surface habitable.
Le d du 1° du A du I autorise la reprise de la réduction d'impôt accordée au titre d'un investissement portant sur les aéronefs affectés aux vols long-courriers et les navires de plaisance d'une longueur de coque supérieure à 24 mètres et de jauge brute inférieure à 3 000, si 10 ans après leur acquisition ou création l'investissement est cédé ou cesse d'être affecté à cette utilisation. La réduction d'impôt peut s'appliquer à la location des machines précitées si la durée de l'investissement en question est de 10 ans.
2. Limitation de la déduction d'impôt sur les investissements productifs (article 217 undecies du CGI)
Le i du a du 1° du B du I prévoit que la déduction du revenu imposable à l'impôt sur les sociétés prévue à l'article 217 undecies du CGI s'applique non à l'intégralité du montant des investissements productifs réalisés, mais à 89 % de son montant. De même, le a du 2° du B du I prévoit que la déduction des résultats des souscriptions au capital des sociétés de développement régional des départements d'outre-mer ou des sociétés effectuant des investissements productifs est limitée à 89 % du montant de ces souscriptions, et non plus 100 %.
Le c du 1° du B° du I prévoit des taux de déduction du revenu imposable réduits :
- de 50 % à 44,5 % pour les opérations de pose de câbles sous-marins desservant pour la première fois les territoires ultramarins ;
- de 25 % à 22,25 % pour les opérations de pose de câbles sous-marins de secours ;
- de 20 % à 17,8 % pour les navires de croisière de plus de 400 passagers.
Le i du a du 1° du B° du I précise que l'assiette de la réduction d'impôt sur les investissements en construction et en travaux de rénovation d'hôtel, de résidence de tourisme et de village de tourisme est plafonnée à un total de 7 000 euros hors taxe par mètre carré de surface habitable.
Le d du 1° du B du I conditionne l'application de la déduction au revenu imposable pour les investissements dans les acquisitions ou constructions de logements neufs à usage locatif à la location par l'entreprise pendant 9 ans, et non 5 ans comme auparavant, à des personnes utilisant le logement comme résidence principale.
Le e du 1° du B du I autorise la reprise de la déduction du revenu imposable accordée au titre d'un investissement portant sur les aéronefs affectés aux vols long-courriers et les navires de plaisance d'une longueur de coque supérieure à 24 mètres et de jauge brute inférieure à 3 000, si 10 ans après leur acquisition ou création l'investissement est cédé ou cesse d'être affecté à cette utilisation. La déduction peut s'appliquer à la location des machines précitées si la durée de l'investissement en question est de 10 ans. Une condition identique est prévue pour l'application de la déduction sur la souscription au capital d'une société effectuant un investissement similaire, conformément au b du 2° du B du I.
3. Limitation du crédit d'impôt sur les investissements productifs (article 244 quater W)
Le 3° du C du I prévoit une réduction des taux de crédits d'impôt :
- de 38,25 % à 27,25 % pour les entreprises soumises à l'impôt sur le revenu ;
- de 35 % à 24 % pour les entreprises soumises à l'impôt sur les sociétés ;
- de 45,9 % à 34,9 % pour les investissements réalisés à Mayotte et en Guyane, à l'exception des investissements dans les navires de croisière neufs de plus de 400 passagers, définis au I quater de l'article 199 undecies B ;
- de 25 %à 14 % pour les investissements dans des navires de pêche d'une longueur comprise entre 24 et 40 mètres.
Le c du 1° du C du I prévoit que le crédit d'impôt défini à l'article 244 quater W du code précité s'applique aux investissements productifs dans l'acquisition ou la construction d'immeubles neufs à usage locatif à la location par l'entreprise pendant 9 ans, et non 5 ans comme auparavant, à des personnes utilisant le logement comme résidence principale.
Le 2° du C° du I précise que l'assiette du crédit d'impôt sur les investissements en construction et en travaux de rénovation d'hôtel, de résidence de tourisme et de village de tourisme est plafonnée à un total de 7 000 euros hors taxe par mètre carré de surface habitable.
Le 4° du C du I autorise la reprise du crédit d'impôt accordé au titre d'un investissement portant sur les aéronefs affectés aux vols long-courriers et les navires de plaisance d'une longueur de coque supérieure à 24 mètres et de jauge brute inférieure à 3 000, si 10 ans après leur acquisition ou création l'investissement est cédé ou cesse d'être affecté à cette utilisation.
4. Limitation de la réduction d'impôt réservée aux COM et à la Nouvelle-Calédonie (article 244 quater Y)
Le c du 1° du D du I prévoit que la réduction d'impôt définie à l'article 244 quater Y du code précité s'applique aux investissements productifs dans le logement intermédiaire à condition qu'ils soient en location nue ou en sous-location nue des personnes utilisant le logement comme résidence principale, pendant 9 ans, et non 5 ans comme auparavant.
Le c du 2° du D du I précise que l'assiette de la réduction d'impôt sur les investissements en construction et en travaux de rénovation d'hôtel, de résidence de tourisme et de village de tourisme est plafonnée à un total de 7 000 euros hors taxe par mètre carré de surface habitable.
Le 3° du D du I diminue les taux de réduction d'impôt de 34 % à 25 % pour l'ensemble des investissements, sauf pour les investissements réalisés dans le logement social et pour les souscriptions dans des sociétés investissement dans le logement social, pour lesquels le taux de réduction d'impôt est augmenté à 35 %.
Le 4° du D du I autorise la reprise du crédit d'impôt accordé au titre d'un investissement portant sur les aéronefs affectés aux vols long-courriers et les navires de plaisance d'une longueur de coque supérieure à 24 mètres et de jauge brute inférieure à 3 000, si 10 ans après leur acquisition ou création l'investissement est cédé ou cesse d'être affecté à cette utilisation.
B. UN VERDISSEMENT DES AIDES À L'INVESTISSEMENT EN OUTRE-MER
Le a du 1°du A du I, le b du 1° du B du I, le a du 1° du C du I et le b du 1° et b du 2° du D du I° conditionnent l'application de la réduction d'impôt prévue à l'article 199 undecies B, de la déduction d'impôt prévue à l'article 217 undecies, du crédit d'impôt prévu à l'article 244 quater W et de la réduction d'impôt prévue à l'article 244 quater Y à un verdissement des investissements :
- pour les constructions, travaux de rénovation ou de réhabilitation d'hôtel, de résidence de tourisme et de village de vacances classés, à l'achat d'équipements de production d'énergie renouvelable, d'appareils utilisant une source d'énergie renouvelable, de matériaux d'isolation ou d'équipements concourant à la gestion durable du cycle de l'eau, correspondant à une fraction du total des dépenses, définie par décret et au moins égale à 5 % du prix de revient des investissements. La nature exacte des dépenses autorisées est définie par décret. Auparavant, les acquisitions ou exploitations d'équipement de production d'énergie étaient pris en compte par la réduction d'impôt seulement dans la limite d'un montant par watt installé défini par voie règlementaire, condition supprimée par le présent article ;
- seuls les achats de véhicules de transport en commun, d'un poids supérieur à 5 tonnes, ainsi que les véhicules de transport de marchandises, d'un poids supérieur à 3,5 tonnes, définis comme relevant des catégories M2, M3, N2 ou N3 au sens de l'article R. 311-1 du code de la route, et respectant des niveaux d'émissions de polluants atmosphériques définis par décret, peuvent bénéficier de la réduction d'impôt. Le présent article supprime donc la réduction d'impôt appliquée aux achats de véhicule de grande taille très polluants.
Actuellement, la réduction d'impôt à l'article 199 undecies B du code général des impôts s'applique à tous les types d'acquisitions de véhicules, y compris aux véhicules de tourisme définis à l'article L. 421-2299(*) du code des impositions des biens et services, à condition que ces derniers soient :
- indispensables à l'exercice d'une activité aquacole, agricole, sylvicole ou minière ;
- ou bien destinés à une activité de transport public de voyageurs, de location ou de réparation automobile, et émettent une quantité de dioxyde de carbone inférieure à 117 grammes par kilomètre.
Les véhicules de tourisme au sens de l'article L. 421-2 du code des impositions des biens et services ne bénéficient autrement pas de la réduction d'impôt, alors qu'il s'agit de petits véhicules, moins polluants que les véhicules de catégorie M2, M3, N2 ou N3.
C. DES ENTRÉES EN VIGUEUR DIFFÉRÉES
Le A et le C du II prévoit une entrée en vigueur des modifications apportées par le présent article à la réduction d'impôt définie à l'article 199 undecies B et à la déduction d'impôt définie à l'article 217 undecies dans les départements et régions d'outre-mer et à Saint-Martin à une date fixée par décret ne pouvant être postérieure de plus de trois mois à la notification par la Commission européenne de la conformité des dispositions du A et du C du I au droit européen.
Le B du II prévoit une entrée en vigueur par le présent article à la réduction d'impôt définie à l'article 199 undecies B et à celle définie à l'article 244 quater Y dans les collectivités définies à l'article 73 de la Constitution et en Nouvelle-Calédonie pour les investissements réalisés à partir du 1er janvier 2026.
Le D du II prévoit que les dispositions du présent article portant sur le crédit d'impôt défini à l'article 244 quater W s'appliquent à partir du 1er janvier 2026.
Le E du II prévoit que la réduction d'impôt définie à l'article 244 quater Y s'applique à Saint-Martin à une date fixée par décret ne pouvant être postérieure de plus de trois mois à la notification par la Commission européenne de la conformité des dispositions du D du I au droit européen.
Le F du II prévoit que par dérogation, le présent article ne s'applique pas aux investissements suivants :
- s'ils ont été réalisés avant le 31 décembre 2025 ;
- pour les acquisitions de biens meubles corporels ayant fait l'objet d'une commande avant la même date et pour lesquels des acomptes au moins égaux à 50 % du prix ont été versés, et pour lesquels une demandé d'agrément a été émise avant le 31 décembre 2025, le cas échéant ;
- pour les constructions d'immeubles ayant fait l'objet d'une déclaration d'ouverture de chantier avant le 31 décembre 2025, et devant être achevées avant le 31 décembre 2027, et pour lesquels une demandé d'agrément a été émise avant le 31 décembre 2025, le cas échéant.
Les iii du a, iii du b du 1° du A du I, iii du a et iii du b du 1° du B du I, b du 1° et b du 2° du C du I, a et c du 2° du D du I procèdent à des coordinations.
*
* *
L'Assemblée nationale n'ayant pas adopté la première partie du présent projet de loi de finances, celui-ci est considéré comme ayant été rejeté et le présent article n'a pas été adopté.
III. LA POSITION DE LA COMMISSION DES FINANCES : UNE RÉFORME MALVENUE DANS UN CONTEXTE DIFFICILE POUR LES TERRITOIRES ULTRAMARINS
A. UN COÛT ÉLEVÉ DES RÉFORMES POUR LES ENTREPRISES ULTRAMARINES
1. Une évaluation très insuffisante des impacts réels de la réforme sur les économies ultramarines
La présente réforme est regrettable à plus d'un titre. Elle représenterait à terme un coût élevé pour les entreprises investissant en outre-mer, puisque l'économie réalisée pour l'État est estimée à 10 millions d'euros en 2026, à 200 millions d'euros en 2027 et à 300 millions d'euros en 2028.
Comme évoqué supra, l'administration fiscale connait très mal les bénéficiaires du régime d'aide fiscale à l'investissement productif. Les impacts réels sur les territoires ultramarins de la réduction des aides fiscales à l'investissement envisagée par le présent article font donc l'objet d'une évaluation lacunaire. L'évaluation préalable ne précise d'ailleurs pas quel est le secteur ou le type d'entreprise qui serait principalement concerné par la réforme. Le rapporteur général n'a pas été en mesure d'obtenir davantage d'informations relatives aux effets précis de la réforme auprès de l'administration. Or, au vu des contraintes auxquels sont soumises les entreprises ultramarines, l'absence d'une étude d'impact en bonne et due forme n'est pas acceptable.
La présente réforme va de plus bien au-delà de ce qui était préconisé par le rapport de l'inspection générale des finances précité, qui évoquait davantage un recentrage sur les petites et moyennes entreprises qu'une réduction indifférenciée des taux d'application des dépenses fiscales. Il s'agit donc d'une proposition particulièrement mal ciblée et mal justifiée, et qui pourrait avoir des effets néfastes dans des territoires déjà frappés par de nombreuses crises.
2. Une réforme qui aurait des impacts néfastes pour des petites et moyennes entreprises dans des secteurs essentiels
Les entreprises bénéficiant principalement du régime d'aide à l'investissement productif en outre-mer appartiennent à des secteurs essentiels pour l'économie ultramarine, selon le rapport de l'inspection générale des finances précité : l'industrie, la construction, l'agriculture et même l'hébergement et la restauration (voir infra). Près de la moitié du régime d'aide fiscale bénéficierait aux petites et moyennes entreprises. Or, en particulier, le plafonnement des investissements en construction et en travaux de rénovation d'hôtel, de résidence de tourisme et de village de tourisme à 7 000 euros hors taxe par mètre carré de surface habitable impliquerait pour les entreprises concernées d'augmenter leur apport en fonds propres.
Ce sont donc les petites et moyennes entreprises ultramarines, qui disposent de fonds propres moindres et bénéficient donc particulièrement du régime d'aide fiscale à l'investissement productif en outre-mer, qui seraient probablement les plus impactées par la présente réforme.
Une telle réforme vient de plus s'ajouter à la réforme des exonérations de la (LODEOM) prévue par l'article 8 du projet de loi de financement de la sécurité sociale (PLFSS) pour 2026, qui représente déjà un coût de 550 millions d'euros environ en 2027 pour les entreprises ayant des activités en outre-mer.
B. DES TERRITOIRES ULTRAMARINS SOUMIS À DES CRISES RÉPÉTÉES, RENDANT TRÈS DIFFICILE L'APPLICATION D'UNE TELLE RÉFORME
1. Un régime d'aide fiscale à l'investissement ayant vocation à pallier les difficultés structurelles des économies ultramarines, liées en particulier au coût de la vie
Le régime des aides fiscales à l'investissement en outre-mer a pourtant vocation à pallier les surcoûts que subissent les entreprises souhaitant investir dans les territoires ultramarins. Le coût de la vie est en effet significativement plus élevé dans ces territoires, en raison tant de l'insularité entrainant des coûts de transport élevés, que de la position dominante sur le marché dont bénéficient certaines entreprises. Ainsi, selon l'INSEE300(*), les prix sont plus hauts de 15,8 % en Guadeloupe par rapport à l'hexagone, de 13,8 % en Martinique, de 13,7 % en Guyane et de 10,3 % à Mayotte.
Écarts de prix entre les DROM et la France métropolitaine en 2010, 2015 et 2022
(en %)
Nd : non déterminé. Les données sont exprimées en pourcentage par rapport aux prix constatés en France métropolitaine.
Source : commission des finances du Sénat à partir des données Insee
Des manifestations contre la vie chère ont ainsi eu lieu dans les Antilles, en particulier en Martinique, fin 2024, pour protester contre l'important coût de la vie. Le projet de loi de lutte contre la vie chère, adopté au Sénat en octobre 2025, présente une première tentative timide de réponse à cet enjeu.
2. Un contexte économique particulièrement défavorable aux entreprises ultramarines
La présente réforme risquerait de conduire à des difficultés économiques renforcées pour les entreprises locales, dans un contexte économique particulièrement défavorable. En particulier, les défaillances d'entreprises sont en hausse depuis 2022 en France entière et dans les territoires ultramarins, de manière plus accentuée dans ces derniers, probablement en partie en raison de l'échéance de remboursement des prêts garantis par l'État consentis pendant la période de crise sanitaire. Ainsi, le nombre de défaillances d'entreprise est plus élevé de 20 points en outre-mer que dans la France entière. Entre juin 2024 et juin 2025, le nombre de défaillances d'entreprises en outre-mer a augmenté de 10,8 %, contre 8,2 % en France entière, principalement dans les secteurs de l'hébergement restauration, des conseils et services aux entreprises et de la construction.
Évolution du nombre de défaillances
d'entreprises dans la France entière
et dans les territoires
ultramarins
(en base 100 représentant la moyenne sur la période 2004-2025)
Source : Institut d'émission des départements d'outre-mer (IEDOM)
Un poids fiscal renforcé pourrait conduire à une hausse du chômage en outre-mer, alors qu'il est déjà élevé dans ces territoires, puisqu'il est de 34 %à Mayotte, de 16,8% en Guadeloupe et en Guyane, de 17,4 % à La Réunion, de 12,4 % en Martinique et de 10,9 % en Nouvelle-Calédonie. Le taux de chômage de la France hors Mayotte s'élève par comparaison à 7,3 % en 2024.
Taux de chômage des 15-64 ans dans les territoires d'outre-mer
Source : commission des finances à partir des données de l'INSEE, ISPF, ISEE et STSEE
Certains territoires ultramarins ont de plus été frappés par catastrophes récentes :
- le passage du cyclone Chido et de la tempête Dikeledi à Mayotte en décembre 2024 a occasionné des dégâts chiffrés à 3,43 milliards d'euros sur les infrastructures, les biens et les milieux naturels, ainsi que des pertes économiques de près de 500 millions d'euros ;
- le passage du cyclone Garance à la Réunion a entrainé des destructions estimées à 850 millions d'euros, qui ont impacté notamment les producteurs de canne à sucre ;
- en Nouvelle-Calédonie, les émeutes survenues pendant la crise institutionnelle en mai 2024 avaient causé des dégâts d'un montant de 2 milliards d'euros. La loi de finances initiale pour 2025 prévoit d'ailleurs à son article 34 une réduction d'impôt devant bénéficier aux entreprises investissant dans la reconstruction des bâtiments détruits lors des émeutes de mai 2024, et ce jusqu'en 2029. Une réduction de l'aide fiscale dont bénéficient de telles entreprises serait particulièrement malvenue, alors que le territoire calédonien est encore loin d'être intégralement reconstruit.
Au vu des difficultés rencontrées par les économies ultramarines, une réduction du régime d'aide fiscale à l'investissement productif est donc inopportune, c'est pourquoi la commission des finances propose de supprimer cet article par l'adoption de son amendement I-5 (FINC.5).
Décision de la commission : la commission des finances propose de supprimer cet article.
ARTICLE
8
Modernisation de la réduction d'impôt sur le revenu
« Madelin »
Le présent article prévoit des assouplissements au dispositif dit de l'IR-PME (ou « Madelin »), réduction d'impôt au bénéfice des particuliers souscrivant au capital de PME ou à des parts de certains fonds communs de placements à risques : d'une part, un léger rehaussement (de 15 à 16,5 M€) du plafond des financements que peuvent recevoir, sur leur durée de vie, les PME dont le financement peut ouvrir droit à la réduction d'impôts ; d'autre part, un allongement du délai au terme duquel un fonds doit atteindre les quotas d'entreprises éligibles pour donner droit à la réduction (de trente mois à quarante-huit mois).
Toutefois, au sein de ces ajustements, le Gouvernement propose une suppression pure et simple du volet du « Madelin » réservé à la souscription de parts de Fonds communs de placement dans l'innovation (FCPI) détenant au moins 70 % de PME. Cela aurait pour effet que les parts de ces fonds ne seraient plus éligibles à la réduction d'impôt que dans un cas précis, à savoir quand ces derniers détiennent au moins 70 % d'actifs de jeunes entreprises innovantes (JEI).
Ce faisant, le Gouvernement propose de faire disparaître un tiers (50 M€ par an) de la dépense fiscale totale associée au « Madelin » et un tiers des bénéficiaires (30 000 foyers fiscaux) de cette réduction d'impôt, ce qui est fort éloigné de la simple « modernisation » présentée par le Gouvernement.
Le rapporteur général propose ainsi, par un amendement I-6 (FINC.6), de revenir sur la suppression proposée, qui n'apparaît pas justifiée, tout en maintenant les assouplissements par ailleurs prévus au présent article, qui demeurent cohérents avec l'ambition de mieux flécher l'épargne des ménages vers le financement des entreprises françaises et notamment des PME, qu'elles appartiennent, ou non, à la catégorie des jeunes entreprises innovantes.
La commission des finances propose d'adopter cet article ainsi modifié.
I. LE DROIT EXISTANT : UNE RÉDUCTION D'IMPÔT VISANT À ENCOURAGER LES PARTICULIERS À SOUSCRIRE AU CAPITAL DE PME, DONT LES PARAMÈTRES N'ONT CESSÉ D'ÉVOLUER DEPUIS SA CRÉATION
A. UNE RÉDUCTION D'IMPÔT AU BÉNÉFICE DES PARTICULIERS CONTRIBUANT AU FINANCEMENT DES PME, DONT LA PORTÉE EST AMOINDRIE DEPUIS 2019
Un cadre fiscal avantageux pour l'investissement des particuliers dans les petites ou moyennes entreprises (PME) a été mis en place au début des années 1990, dans le but de répondre au besoin de financement des entreprises non cotées, notamment petites et moyennes, dans un contexte où l'investissement en capital-risque est historiquement faiblement développé en Europe, et en France en particulier, par opposition, par exemple, aux États-Unis.
C'est ainsi que la loi n° 94-126 du 11 février 1994 relative à l'initiative et à l'entreprise individuelle, dite loi « Madelin301(*) » a pérennisé une réduction d'impôt créée en 1989, codifiée à l'article 199 terdecies-0 A du code général des impôts, qu'il est depuis lors convenu d'appeler le « Madelin ».
Sous sa forme actuelle, au I de l'article 199 terdecies-0 A, le « Madelin » de base - ou réduction IR-PME - prévoit, au bénéfice des contribuables résidant fiscalement en France, individuellement ou en indivision, une réduction d'impôt égale à 18 %302(*) des versements effectués pour les souscriptions en numéraire au capital de certaines PME. La réduction d'impôt vient réduire l'impôt sur le revenu et porte sur le montant de ces versements dans la limite annuelle de 50 000 € pour une personne seule et de 100 000 € pour un couple (II de l'article 199 terdecies-0 A).
Le bénéfice de la réduction d'impôt pour les particuliers est subordonné au respect, par la société bénéficiaire de la souscription à son capital, de dix conditions cumulatives (C du I de l'article 199 terdecies-0 A)303(*). Il doit s'agir d'une petite ou moyenne entreprise (PME304(*)) (1°) qui :
- n'est pas en difficulté305(*) (2°) ;
- n'exerce pas une activité financière, immobilière ou de gestion de patrimoine et ne bénéficie pas d'un tarif réglementé (3°) ;
- n'est pas encore présente, ou depuis moins de dix ans, sur un marché, ou fait face à un besoin d'investissement, dans une nouvelle activité, d'un montant très supérieur à ce qu'était son volume d'activité (4°) ;
- ne compte pas dans ses actifs, de façon prépondérante, des objets précieux ou de collection (5°) ;
- a son siège de direction effective dans un État de l'UE ou de l'Espace économique européen si l'État du siège a conclu une convention contre l'évasion fiscale avec la France (6°) ;
- n'est pas cotée sur un marché réglementé (7°) ;
- est dans le champ de l'impôt sur les sociétés, de plein droit ou sur option, ou son équivalent hors de France (8°) ;
- compte au moins deux salariés, ou au moins un s'il s'agit d'une entreprise artisanale (9°) ;
- et enfin, ne reçoit pas un total de plus de 15 M€ de versements au titre de souscriptions à son capital et d'aides publiques au titre du financement des risques306(*). Ce plafond, qui vaut pour toute la durée de vie de l'entreprise, vise à garantir que le montant total des aides d'État dont bénéficie la PME - incluant donc, les souscriptions au capital profitant d'un avantage fiscal - n'excède pas le seuil au-dessus duquel la conformité au régime européen des aides d'État est présumée.
Les prises de participation éligibles sont les souscriptions au capital initial ou les augmentations de capital.
Un changement notable dans l'architecture générale du « Madelin » est toutefois intervenu en 2019, pour le mettre en conformité avec les nouvelles règles européennes encadrant les aides d'État, ce qui s'est notamment traduit par la restriction des augmentations de capital ouvertes aux associés ou actionnaires existants. Pour ces deux catégories, les versements éligibles à la réduction d'impôt sont désormais limités aux investissements dits « de suivi307(*) ». Cette limitation a contribué à restreindre la portée du dispositif pour les propriétaires de petites ou moyennes entreprises souhaitant renforcer les fonds propres de leur société.
Il est spécifié que les souscriptions ne peuvent donner lieu à l'octroi de contreparties autres que les droits résultant de la qualité d'actionnaire.
B. UNE DIVERSIFICATION DES OPÉRATIONS ÉLIGIBLES À LA RÉDUCTION D'IMPÔT, NOTAMMENT VIA LA CRÉATION D'UN VOLET INTERMÉDIÉ DU « MADELIN »
Dès la création du dispositif, une même réduction d'impôt a été prévue pour les souscriptions de titres participatifs dans des sociétés coopératives de production (Scop) ou d'autres sociétés coopératives.
Par la suite, le « Madelin » s'est progressivement diversifié, en s'ouvrant notamment à des versements effectués au travers de certains fonds d'investissement. Alors que le « Madelin » initial visait notamment les particuliers souhaitant financer le développement de leur propre entreprise, cette extension a notamment eu pour visée de « démocratiser » l'investissement en non coté pour des particuliers pouvant disposer d'une épargne importante sans pour autant oser franchir le pas d'opérations de capital-risque, de peur de perdre l'intégralité de leur mise de départ. L'avantage fiscal octroyé est censé contribuer à compenser cette prise de risque.
Ainsi, l'IR-PME s'est ouvert aux souscriptions de parts de fonds communs de placement à risques (FCPR), en cas de détention d'au moins cinq ans de ces parts, à un taux préférentiel de réduction d'impôt de 25 % du versement :
- dès 1996, aux souscriptions de parts de fonds communs de placement dans l'innovation (FCPI) - ces derniers devant, aux termes de leur définition même, respecter un quota de détention d'actifs d'au moins 70 % de PME innovantes308(*) - dans la limite de 24 000 euros de versements ;
- puis, en 2003, aux souscriptions de parts de fonds d'investissement de proximité (Fip), cas particulier de fonds, prévus à des fins de développement de l'économie dans certains territoires, devant détenir 70 % d'actifs dans des PME de trois régions limitrophes (article L. 214-31 du code monétaire et financier), dans la limite de 12 000 euros de versements.
Par la suite, un versant particulier du « Madelin » a été ouvert pour les souscriptions réalisées au capital de fonds d'investissement de proximité (Fip) respectant en outre un critère territorial, à un taux de réduction d'impôt encore supérieur, de 30 % du versement :
- en 2006, aux souscriptions de parts de fonds d'investissement de proximité (Fip) qui détiennent au moins 70 % d'actifs309(*) dans des PME exerçant leur activité dans des établissements exclusivement situés en Corse (VII de l'article 199 terdecies-0 A) ;
- en 2011, aux souscriptions de parts de Fip qui détiennent au moins 70 % d'actifs dans des PME exerçant leur activité dans des établissements exclusivement situés dans les outre-mer310(*) (VIII de l'article 199 terdecies-0 A).
Par ailleurs, des réductions d'impôt du même type existent ou ont existé pour des entreprises répondant à certaines spécificités :
- entre 2003 et 2011, une réduction d'impôt au titre des intérêts d'emprunts souscrits par une personne physique en vue de financer la reprise d'une entreprise exploitée sous forme de société soumise à l'impôt sur les sociétés (article 199 terdecies-0 B du code général des impôts), afin de favoriser les reprises d'entreprises ;
- depuis 2015, pour les souscriptions en numéraire au capital d'entreprises de presse (article 199 terdecies-0 C) ;
- depuis 2016, pour les souscriptions en numéraire au capital d'entreprises agréées « entreprises solidaires d'utilité sociale » (Esus) (article 199 terdecies-0 AA) ;
- enfin, depuis 2019, pour les souscriptions en numéraire au capital initial ou aux augmentations de capital d'une société foncière solidaire (article 199 terdecies-0 AB). Cela comprend, entre autres, des fonds de portage du foncier agricole.
C. UN OBJECTIF PLUS RÉCEMMENT ASSIGNÉ À LA RÉDUCTION D'IMPÔT : LE SOUTIEN AUX JEUNES ENTREPRISES INNOVANTES (JEI)
Les articles 199 terdecies-0 A bis et 199 terdecies-0 A ter du CGI ont été créés par l'article 48 de la loi de finances pour 2024311(*), issu d'un amendement déposé par M. Paul Midy et plusieurs de ses collègues députés :
- le premier étend la réduction d'impôt IR-PME, à un taux de 30 %, au bénéfice des particuliers effectuant des souscriptions en numéraire au capital des jeunes entreprises innovantes (JEI). Celles-ci sont définies, à l'article 44 sexies-0 A du CGI, comme des PME créées depuis moins de huit ans réalisant au moins 20 % de dépenses de recherche sur le total de leurs charges ou étant dirigées ou détenues à hauteur de 10 % au moins par des étudiants ou diplômés de l'enseignement supérieur il y a moins de cinq ans ou par des enseignants ou des chercheurs. Elles bénéficient d'exonérations d'impôt et de cotisations sociales ;
- le second prévoit une réduction d'impôt de 50 % pour les particuliers souscrivant en numéraire au capital de jeunes entreprises innovantes dites « de rupture » (JEIR), c'est-à-dire des JEI dont les dépenses de recherche représentent au moins 30 % des charges d'exploitation.
Bornée dans le temps, la réduction d'impôt est, dans les deux cas, valable pour les seuls versements effectués sur les années 2024 à 2028.
Lors de l'examen au Sénat du projet de loi de finances pour 2024, la commission des finances avait critiqué la multiplication des sous-régimes, qu'il s'agisse de la catégorie des jeunes entreprises innovantes de rupture (JEIR) ou de celle, finalement abandonnée, de jeunes entreprises innovantes en croissance (JEIC). Elle mettait en doute la crédibilité et la sécurité juridique du renforcement du « Madelin » pour ces catégories, qui ne serait « pas de nature à rehausser significativement le nombre de souscriptions » et se prêterait davantage à de la défiscalisation qu'au financement des entreprises312(*). Pour plus de détails sur la position de la commission des finances, le lecteur est invité à se référer au commentaire de l'article 5 quindecies du projet de loi de finances313(*) qui est entré en vigueur en tant qu'article 48 de la loi de finances définitivement adoptée.
D. UNE RÉFORME RÉCENTE FAISANT SUITE À DES ÉVALUATIONS MITIGÉES
Dans un rapport d'octobre 2023314(*), l'Inspection générale des finances pointait « un faible impact des Fip et des FCPI sur le financement des entreprises à l'exception de la Corse et de l'outre-mer ».
Il est constaté que les FCPI jouent plus souvent un rôle de co-investisseur que de chef de file, avec en moyenne une détention de seulement 2,5 % du capital de la PME auquel ils ont souscrit.
Les Fip jouaient davantage ce rôle de chef de file, avec des détentions moyennes de 18 % dans l'hébergement et la restauration, et de 13 % dans l'immobilier et la construction, mais moins dans les autres secteurs, la détention n'étant que de 8 % du capital au total.
L'activité de Bpifrance pour compléter les tours de table est décrite comme plus efficiente que ces volets intermédiés du « Madelin », puisque les prises de risque de cet organisme peuvent donner lieu à une contrepartie en termes de rentabilité, à la différence de l'IR-PME, dont le coût est immédiat pour les finances publiques, et sans rétribution directe. Pour la Corse et les outre-mer, la mission admet « n'avoir pu mener à bien une étude approfondie des modes de financement en fonds propres des entreprises afin de mesurer l'impact des Fip dans ces régions », « une évaluation complémentaire [devant] être envisagée ».
Issu des débats en séance au Sénat, l'article 12 de la loi n° 2025-127 du 14 février 2025 de finances pour 2026 a procédé à plusieurs modifications des volets intermédiés de l'IR-PME.
D'une part, il a supprimé le bénéfice de la réduction d'impôt pour les particuliers souscrivant au capital d'une PME via un Fonds d'investissement de proximité (Fip) - tout en maintenant le versant de ce dispositif centré sur la Corse et celui centré sur les outre-mer.
Pour le volet intermédié subsistant, réservé aux fonds communs de placement dans l'innovation (FCPI), le taux de la réduction d'impôt a en revanche été relevé de 18 % à 25 %, comme le proposaient les deux amendements identiques de Mme Paoli-Gagin et de M. Menonville adoptés au Sénat.
Un nouveau volet intermédié réservé aux FCPI a par ailleurs été créé, ouvrant la réduction d'impôts aux souscriptions en numéraire de parts de FCPI « qui sont investies en titres de JEI » (article 199 terdecies-0 A bis). Les FCPI détenant au moins 70 % de leurs actifs dans des JEIR ne font donc pas l'objet d'un traitement différencié.
Le rapporteur général s'en était remis, dans son avis, à la sagesse du Sénat, ne jugeant pas aberrant d'exclure du « Madelin » les Fip métropolitains au regard de l'évaluation qui en était faite par l'Inspection générale des finances.
II. LE DISPOSITIF PROPOSÉ : QUELQUES AJUSTEMENTS DE L'IR-PME ET UNE SUPPRESSION PURE ET SIMPLE DU VOLET RÉSERVÉ À LA SOUSCRIPTION DE PARTS DE FCPI
A. LA SUPPRESSION DE L'IR-PME DE DROIT COMMUN POUR LES FCPI APRÈS SA SUPPRESSION L'AN DERNIER POUR LES FIP MÉTROPOLITAINS
Le 2° du A du I du présent article constitue le coeur de l'évolution proposée au présent article.
Le a, le b et le i du c consistent en une réécriture du premier alinéa du A du VI de l'article 199 terdecies-0 A. Celle-ci revient à abroger, en écrasant sa base légale, l'un des volets intermédiés du dispositif IR-PME de droit commun, à savoir la réduction d'impôt de 25 % des versements effectués par les particuliers au titre de souscriptions en numéraire de parts de fonds communs de placement dans l'innovation (FCPI) détenant 70 % de PME.
Cette réécriture, qui intervient après l'abrogation du dispositif IR-PME pour les Fip métropolitains dans la loi de finances pour 2025 ne signe pas pour autant la fin de tout volet intermédié de l'IR-PME :
- en effet, demeure la réduction d'impôt de 30 % bénéficiant à des particuliers sur leurs souscriptions en numéraire de parts de Fip dont l'actif est constitué d'au moins 70 % de sociétés exerçant leurs activités exclusivement dans des établissements en Corse (VII de l'article 199 terdecies-0 A) ou dans les outre-mer (VIII du même article) ;
- demeure également une version intermédiée de l'IR-PME pour souscriptions aux parts de FCPI détenant 70 % de jeunes entreprises innovantes (JEI, art. 199 terdecies-0 A bis).
Le 3° du A du I tire les conséquences de la nouvelle rédaction du VI de l'article 199 terdecies-0 A, recentrant le dispositif intermédié sur les fonds d'investissement de proximité (Fip) en Corse et dans les outre-mer, et supprime le VII et le VIII, qui étaient, dans le droit existant, la base légale de ces deux volets intermédiés territoriaux de la réduction IR-PME.
Le 5° opère une simple coordination juridique tirant les conséquences du changement de base légale de l'IR-PME pour les souscriptions de parts de Fip en Corse et dans les outre-mer315(*).
B. DES ASSOUPLISSEMENTS AU « MADELIN », NOTAMMENT DANS SES VOLETS RÉSERVÉS AUX PARTS DE FIP « CORSE » ET « OUTRE-MER », AINSI QU'AUX PARTS DE FCPI « JEI »
Le 1° du A du I porte de 15 à 16,5 millions d'euros le plafond des versements qu'une petite ou moyenne entreprise (PME) peut recevoir tout au long de sa vie, tout en ouvrant droit au « Madelin » - en cumulant les versements effectués au titre des souscriptions au capital dans le cadre du « Madelin » et ceux effectués au titre d'aides publiques pour le financement des risques (investissement en fonds propres ou quasi-fonds propres, prêts, garanties). Ce plafond vise l'entreprise faisant l'objet d'une souscription à son capital, et non le bénéficiaire direct de la réduction d'impôt. Il s'applique au « Madelin » dans son volet direct comme dans son volet indirect.
Le ii du c du 2° du A du I aménage par ailleurs les conditions dans lesquelles doit être atteint le quota de 70 % d'investissements dans une PME exerçant son activité exclusivement en Corse ou dans les outre-mer pour être éligible à ces deux volets intermédiés et territoriaux. Au lieu d'un quota intermédiaire de 35 % à atteindre dès quinze mois (un an et trois mois) après la date de clôture de la période de souscription puis l'obligation d'atteindre le quota de 70 % après un total de trente mois (deux ans et demi), le quota intermédiaire serait supprimé et le quota de 70 % serait à atteindre en 48 mois (quatre ans). Cela constitue un assouplissement important du « Madelin » réservé aux Fip Corse et Fip outre-mer.
Le 4°, après avoir opéré une simple coordination, ajoute à la liste des avantages fiscaux ne pouvant être cumulés avec la réduction d'impôt recentrée sur les Fip en Corse et outre-mer, d'une part, l'exonération d'impôt sur le revenu des produits de parts de ces fonds (art. 163 quinquies B) et, d'autre part, des plus-values réalisées à l'occasion de la cession de ces parts (art. 150-0 A).
Le C du I procède également à une coordination, à l'article 1763 C du code général des impôts. Ce dernier prévoit, lorsqu'un fonds n'atteint pas son quota d'investissement dans les délais prévus, une amende égale à 20 % du montant des investissements qui permettraient d'atteindre le quota requis, désormais pour les seuls Fip Corse et outre-mer, et plus pour les FCPI (1° et 2°). L'amende prévue en cas de non-atteinte du quota intermédiaire est supprimée, dans la mesure où ce quota intermédiaire l'est également (3°).
Le B du I modifie l'article 199 terdecies-0 A bis, créé via la loi de finances 2024316(*) et modifié dès la loi de finances 2025317(*), base légale de l'IR-PME centré sur les jeunes entreprises innovantes (JEI).
Son 1° vise d'abord à préciser que trois conditions cumulatives qui s'appliqueraient à l'IR-PME Fip Corse et Fip outre-mer s'appliqueraient également à l'IR-PME FCPI JEI. Il s'agit de préciser que :
- les personnes souscriptrices s'engagent à conserver leurs parts de fonds jusqu'à la cinquième année révolue ;
- que le porteur de parts et son cercle familial proche (conjoint, descendants, ascendants) ne doivent détenir ensemble, directement ou indirectement, plus de 10 % des parts du fonds ni plus de 25 % des droits de vote ;
- que le fonds respecte le quota de 70 % dans les quarante-huit mois.
Par coordination, les a et b de son 2° suppriment les références au VI de l'article 199 terdecies-0 A (qui était la base légale du versant FCPI de l'IR-PME) à l'article 199 terdecies-0 A bis.
Le c de son 2° prévoit que, par dérogation au droit commun, dans le cas de l'IR-PME FCPI JEI, l'actif du FCPI peut « dans la limite de 15 %, être constitué d'avances en compte courant consenties pour la durée de l'investissement à des sociétés dans lesquelles le fonds détient une participation inférieure à 5 % du capital » - alors que seules les avances à des sociétés détenues à plus de 5 % par le fonds étaient tolérées jusque-là (article L. 214-28 du code monétaire et financier).
C. L'ENTRÉE EN VIGUEUR DE CES MODIFICATIONS
Le II de l'article prévoit que les modifications apportées par le I à la réduction IR-PME ne s'appliquent qu'aux seuls versements postérieurs au 1er janvier 2026.
Des exceptions sont prévues, pour lesquelles un décret fixera ultérieurement la date d'application, celle-ci devant intervenir dans les deux mois de la décision de la Commission européenne jugeant la disposition notifiée par la France conforme au droit de l'UE. Il s'agit du rehaussement du plafond du total de souscriptions et d'aides pouvant être perçues par une PME pour rester éligible à la réduction (1° du A du I), de l'assouplissement des obligations d'atteinte du quota pour les fonds restant éligibles au « Madelin » (ii du c du 2° du A du I) et de la possibilité d'intégrer des avances en compte courant consentis à des sociétés dont un FCPI détient moins de 5 % du capital, à l'actif dudit fonds (B du I).
*
* *
L'Assemblée nationale n'ayant pas adopté la première partie du présent projet de loi de finances, celui-ci est considéré comme ayant été rejeté et le présent article n'a pas été adopté.
III. LA POSITION DE LA COMMISSION DES FINANCES : L'AMPUTATION PROPOSÉE DU « MADELIN » POUR LES FCPI POSE QUESTION AU REGARD DE LA NÉCESSITÉ DE FLÉCHER DAVANTAGE L'ÉPARGNE VERS NOS PME
A. UNE SUPPRESSION DU VOLET FCPI-PME DE LA RÉDUCTION D'IMPÔT AU PROFIT D'UN RECENTRAGE SUR LE VOLET FCPI-JEI QUI N'APPARAÎT PAS JUSTIFIÉE
La justification du recentrage du volet FCPI du « Madelin » sur le seul financement des JEI, en supprimant le financement des PME, apparaît très fragile.
À titre liminaire, la présentation du présent article comme une simple « modernisation » ou « mise en conformité au droit de l'UE », ainsi que le laisse entendre un exposé des motifs de l'article 8 qui en euphémise largement la portée, est extrêmement regrettable : le changement est substantiel, puisqu'il consiste à supprimer un tiers de la dépense fiscale totale associée au « Madelin », et, surtout, à réduire d'un tiers le nombre de bénéficiaires de cette réduction d'impôt.
Or, comme indiqué plus haut, il n'a jusqu'à présent certes pas été jugé par l'inspection générale des finances (IGF) que le « Madelin », dans son versant réservé aux FCPI souscrivant au capital de PME, remplissait de manière optimale son objectif de stimulation du capital-risque et de mise en relation de l'épargne des ménages et du besoin de financement desdites PME ; pour autant, rien ne garantit que le « Madelin », dans son versant réservé aux FCPI souscrivant au capital de jeunes entreprises innovantes (JEI) soit plus efficace.
En réalité, ce second versant, introduit après l'évaluation conduite par l'IGF sur le « Madelin », n'a tout bonnement fait l'objet d'aucune évaluation de son efficacité à ce jour. On peut même supposer que, reposant sur des conditions d'éligibilité des PME financées plus strictes, il connaîtra des difficultés plus importantes encore dans l'atteinte de ses objectifs.
Or, le rapporteur général de la commission des finances du Sénat faisait remarquer, dans son rapport sur la loi de finances initiale 2024, que l'auteur de l'amendement ayant ouvert le « Madelin », à un taux plus élevé, aux parts de FCPI détenant 70 % de JEI, avait pu souscrire à des hypothèses volontaristes sur l'efficacité du « Madelin » JEI : « dans son rapport remis à l'été 2023 sur le financement des start-ups et des PME innovantes, [M. Paul Midy] apparaît très optimiste au regard des souscriptions réelles sur le dispositif Madelin. Un ensemble de mesures, dont les JEI, doit notamment permettre de lever un milliard d'euros supplémentaires par an et de créer 100 000 euros d'ici 2027 ».
Si le « Madelin » réservé aux souscriptions de parts de FCPI détenant au moins 70 % de PME n'a jusqu'ici pas été pleinement efficient, cet outil répond bien, dans sa conception, à la priorité politique du fléchage de l'épargne, actuellement très élevée en France et en Europe, vers les besoins de financement du plus grand nombre de PME françaises et européennes.
L'augmentation du taux de la réduction d'impôt, passée de 18 % à 25 %, dans la dernière loi de finances, pourrait porter ses fruits. Tout du moins, il est encore trop tôt pour en évaluer l'efficacité et pour la remettre en cause.
B. UNE DISSOCIATION CROISSANTE DU RÉGIME DES « JEUNES ENTREPRISES INNOVANTES » DU COMMUN DES PME, QUI POSE UN PROBLÈME DE PRINCIPE
Le rapporteur général doute du bien-fondé de la dissociation tendancielle du traitement accordé aux « jeunes entreprises innovantes » (JEI) voire aux « jeunes entreprises innovantes de rupture » (JEIR) d'une part, de celui de droit commun réservé au reste des entreprises d'autre part.
Cette dissociation paraît contradictoire avec les propositions de réformes, souvent évoquées dans le débat public ces dernières années, du statut de jeune entreprise innovante, pour en limiter des avantages paraissant dérogatoires au droit commun et coûteux. L'article 9 du PLFSS pour 2026 prévoit ainsi de relever le seuil de dépenses de recherche pour être éligible au statut de JEI, qui passerait de 20 à 25 % (article 44 sexies-0 A), dans un souci de « rationalisation de ce dispositif particulièrement coûteux pour les ministères qui en assurent la compensation » (exposé des motifs de cet article).
Le rapporteur général craint que la multiplication de statuts dérogatoires au droit commun ne renforce l'illisibilité du cadre réglementaire et fiscal et n'engendre des effets de seuil voire des comportements de recherche de rente. Il ne peut en effet être exclu que l'octroi de taux de réduction plus élevés aux jeunes PME consacrant au moins 20 % de leurs charges à des dépenses de recherche n'engendre des effets d'aubaine, auquel cas la réduction d'impôt n'aura atteint que l'un des deux objectifs affichés : les fonds propres desdites entreprises auront augmenté, sans que pour autant les dépenses de recherche en aient fait autant.
Est-il besoin de rappeler que le besoin d'investissement en capital-risque n'est pas spécifique aux jeunes entreprises innovantes, mais est une problématique rencontrée par l'ensemble des entreprises, et au premier chef par les petites ou moyennes entreprises (PME) ?
Il semble au rapporteur général que le principal déterminant des dépenses de recherche n'est pas à rechercher dans la fiscalité, mais plutôt dans le niveau des fonds propres des entreprises. À ce titre la réduction d'impôt de droit commun paraît aussi efficacement remplir son office d'incitation à la recherche, puisqu'elle permettra à des PME ne consacrant pas aujourd'hui 20 % ou 30 % de leurs charges à la recherche, d'atteindre ce seuil.
C. UNE INSTABILITÉ CHRONIQUE DU « MADELIN » CONTREPRODUCTIVE POUR L'ATTEINTE DE SES OBJECTIFS
La commission ne peut que déplorer l'instabilité chronique des paramètres de cette réduction d'impôt au cours des dernières années.
Depuis sa pérennisation en 1994, pas moins de quarante-cinq modifications de l'article 199 terdecies-0 A peuvent être relevées. Cela représente pas moins de 1,5 modification par an !
Cela a pour effet de rendre le dispositif peu lisible alors que, s'agissant d'un mécanisme de soutien à l'investissement dans les PME, visant à les accompagner dans leurs projets et leur croissance, la stabilité du cadre fiscal constitue un facteur psychologique important de déclenchement des décisions d'investissement et de croissance.
Or, le volet du « Madelin » réservé aux souscriptions de parts de FCPI détenant au moins 75 % d'actifs de PME a été modifié il y a dix mois, pour le renforcer. La suppression proposée est parfaitement contradictoire avec le renforcement de son taux acté l'an dernier et, par ailleurs, avec les assouplissements apportés au « Madelin » par le reste du présent article.
D. DES ÉCONOMIES LIMITÉES, AU DÉTRIMENT DU DYNAMISME DES PME
De surcroît, les économies qui seraient permises par la suppression « Madelin » dans son versant réservé aux FCPI souscrivant au capital de PME, de l'ordre de 50 millions d'euros en 2026, paraissent limitées.
Ce volet bénéficiait jusqu'ici à près de 30 000 ménages, pour un montant moyen de 1 800 euros par foyer fiscal, qui ne témoigne pas d'abus particuliers.
Estimation des dépenses fiscales
associées aux différents volets du
« Madelin »
de 2017 à 2024
Source : rapport de l'inspection générale des finances en application de l'article 17 de la loi de finances pour 2023 (octobre 2023), à partir des annexes aux PLF 2017 à 2024 (tome 2 des Voies et moyens)
Le « Madelin » : un
coût limité pour un soutien
aux entreprises les plus
performantes
D'après le tome II des voies et moyens, le dispositif IR-PME au sens strict318(*) aurait coûté 76 M€ en 2024 (et, selon les prévisions, coûterait 52 M€ en 2025 et 53 M€ en 2026), bénéficiant à 46 495 ménages, soit une réduction moyenne de plus de 1 600 € par foyer fiscal.
Son volet intermédié réservé aux souscriptions de Fonds communs de placement dans l'innovation319(*) (FCPI) dans les PME bénéficierait, lui, à 29 528 ménages, pour un coût observé de 54 M€ en 2024 (29 M€ prévus en 2025 et 50 M€ en 2026), soit une réduction moyenne de plus de 1 800 € par foyer fiscal.
Son volet intermédié réservé aux souscriptions de Fonds d'investissement de proximité320(*) (Fip) dans les PME aurait présenté un coût plus restreint de 17 M€ en 2024 au bénéfice de 12 069 ménages (et de 9 M€ prévus en 2025 avant l'extinction de la dépense en 2026), soit une réduction moyenne d'environ 1 400 € par foyer fiscal.
Les sous-volets, à un taux de réduction d'impôt de 30 %, réservés aux Fip investissant au moins 70 % de leurs actifs en Corse ou dans les outre-mer ont coûté respectivement :
- 6 M€ pour 2 751 ménages en 2024 (10 M€ prévus en 2025 et 2026), soit une réduction moyenne de près de 2 200 € par foyer fiscal ;
- 3 M€ pour 2 758 ménages en 2024 (5 M€ prévus en 2025 et 2026), soit une réduction moyenne de moins de 1 100 € par foyer fiscal.
S'agissant des deux nouveaux dispositifs, introduits en 2024, réservés aux souscriptions au capital de jeunes entreprises innovantes (JEI) ou de jeunes entreprises innovantes dites « de rupture » (JEIR), aucun impact budgétaire n'a par définition été mesuré en 2024, la mesure n'étant pas encore entrée en vigueur. Le bureau des chiffrages et études statistiques (BCES) de la direction de la législation fiscale (DLF) anticipe, sur la base d'estimations d'investissements dont il n'est pas garanti qu'ils se réalisent, un coût pour le budget de l'État :
- de 7 M€ en 2025 (10 M€ en 2026) s'agissant du dispositif réservé aux JEI ;
- et de 17 M€ en 2025 (20 M€ en 2026) pour le dispositif centré sur les JEIR.
Dans aucun de ces deux cas, le nombre de foyers fiscaux qui bénéficierait de la réduction d'impôt n'est pas précisé, ce qui empêche d'estimer la réduction moyenne par foyer fiscal.
Source : commission des finances à partir du t. II des « Voies et moyens »
Au contraire, la multiplication de sous-catégories du Madelin pourrait avoir pour effet de concentrer la dépense sur un nombre plus restreint de foyers, se prêtant plus facilement à une pure logique d'optimisation fiscale, plus que de démocratisation du financement des PME.
Il est même permis de s'interroger sur le rapport entre le coût de gestion de cette dépense fiscale qui serait recentrée sur un très petit nombre d'entreprises et le bénéfice permis en termes de financement de l'innovation, résultat d'un émiettement toujours plus marqué du « Madelin ».
La dépense fiscale attendue du volet « Madelin » réservé au financement des JEI, de 10 M€ en 2026, sans que l'on sache quelle serait la part liée à des souscriptions de parts de FCPI, interroge, notamment au regard des mérites comparés de subventions.
E. DES AJUSTEMENTS MARGINAUX AU « MADELIN » PAR AILLEURS COHÉRENTS ET UTILES POUR RENFORCER SON EFFICACITÉ
1. Le relèvement du plafond des versements par PME : une « mise en conformité » au droit de l'UE qui consiste plutôt en un alignement, mais demeure souhaitable
S'agissant du relèvement d'un plafond, l'exposé des motifs de l'article évoque une « mise en conformité » au droit de l'Union qui, à strictement parler, n'en est pas une.
Si ce relèvement à 16,5 millions d'euros du plafond total des aides aux PME pour rester éligibles au « Madelin » revient à s'aligner sur les possibilités offertes, depuis juin 2023, par le règlement général d'exemption par catégorie (RGEC) révisé, en dessous duquel peuvent s'effectuer des aides d'État sans notification, cela demeure un choix d'opportunité. Il eût ainsi été possible de maintenir comme aujourd'hui le plafond à 15 M€, comme cela a, du reste, été fait l'an dernier321(*).
L'évaluation préalable de l'article ne fournit pas d'indication quant au nombre potentiel de PME qui atteignent ce plafond et pourraient donc bénéficier de ce rehaussement - voire de PME qui ne l'atteignent pas mais auraient été freinées dans leurs projets par ce plafond. Cette absence d'éléments d'évaluation vaut donc a fortiori pour le surcroît attendu de souscriptions au capital de PME qui serait causé par la mesure.
On peut présumer que la mesure aura pour effet de concentrer les souscriptions sur certaines PME, potentiellement les plus performantes, avec peut-être un effet favorable sur l'efficacité du dispositif.
2. L'allongement des délais d'atteinte des quotas et la possibilité d'avances à des sociétés détenues en dessous de 5 % du capital, des assouplissements bienvenus pour renforcer l'attractivité du « Madelin »
L'assouplissement proposé s'agissant des délais pour atteindre les quotas de 70 % (48 mois au lieu de 30 mois, avec suppression d'un objectif à mi-parcours de 50 %), paraît de nature à faciliter l'application de cette réduction d'impôt. Il en va de même pour la possibilité qui serait offerte aux FCPI de compter à leur actif des avances en compte courant consenties à des sociétés dont ils détiennent moins de 5 % du capital.
Cette attractivité accrue du « Madelin » intermédié pourrait indirectement contribuer à dynamiser le tissu des PME françaises.
3. La nécessité d'une stabilisation du dispositif avant d'en réévaluer l'efficience
Toujours vigilante au suivi des dépenses fiscales, la commission des finances se satisfait de la démarche d'évaluation en continu des différents volets de la réduction d'impôt « Madelin ».
Plusieurs modifications ont été apportées ces dernières années pour tirer les conséquences de l'évaluation de l'Inspection générale des finances sur le volet intermédié du « Madelin ».
Désormais, la commission est favorable autant que possible à la stabilité du dispositif, estimant qu'il faudra quelques années de recul pour apprécier tous les effets des modifications récentes.
Le présent article procède à de nouveaux ajustements à la marge, qui sont, à cet égard, entendables, à la différence de la suppression pure et simple du « Madelin » ouvert aux souscriptions de parts de FCPI, qui paraît précipitée.
Les volets Fip Corse et Fip outre-mer n'ont, quant à eux, pu faire l'objet d'une évaluation à ce jour, non plus que le volet réservé aux souscriptions au capital de JEI ou aux parts de FCPI détenant 70 % de JEI. Des objectifs tels que l'insularité ou l'éloignement de ces territoires, d'une part, ou le soutien public à l'innovation, d'autre part, justifient un soutien particulier. Ces justifications ne devront pas empêcher, en temps utile, d'évaluer l'efficience de ces dépenses.
Pour l'ensemble des raisons évoquées ci-avant, le rapporteur général propose un amendement I-6 (FINC.6), revenant sur la suppression proposée du « Madelin » pour les parts de FCPI détenant 70 % de PME, tout en conservant les autres modifications prévues au présent article.
Décision de la commission : la commission des finances propose d'adopter cet article ainsi modifié.
ARTICLE 9
Doublement de l'incitation fiscale à la
générosité des particuliers
en faveur des organismes
d'aide aux plus démunis
Le présent article prévoit de porter de 1 000 euros à 2 000 euros le plafond applicable aux dons ouvrant droit à la réduction d'impôt sur le revenu prévue au 1 ter de l'article 200 du code général des impôts, à savoir ceux effectués au profit des organismes venant en aide aux personnes en difficulté ainsi qu'aux victimes de violences domestiques.
Ce nouveau plafond s'appliquerait aux dons et versements effectués à compter du 14 octobre 2025.
Si, dans un contexte social tendu, la mesure pourrait avoir une utilité réelle pour les associations et pour les publics en difficulté, son coût budgétaire impose l'évaluation à court terme de son efficacité.
La commission des finances propose d'adopter cet article sans modification.
I. LE DROIT EXISTANT : UN RÉGIME SPÉCIFIQUE DE RÉDUCTION D'IMPÔT AU TITRE DES DONS AU PROFIT DES ORGANISMES D'AIDE AUX PERSONNES EN DIFFICULTÉ RÉGULIÈREMENT RENFORCÉ
A. LE RÉGIME GÉNÉRAL DE LA RÉDUCTION D'IMPÔT AU TITRE DES DONS AUX ORGANISMES D'INTÉRÊT GÉNÉRAL
L'article 200 du code général des impôts dispose qu'ouvrent droit à une réduction d'impôt sur le revenu égale à 66 % de leur montant les sommes, prises dans la limite de 20 % du revenu imposable, qui correspondent à des dons et versements, y compris l'abandon exprès de revenus ou produits, effectués par les particuliers contribuables domiciliés en France au sens de l'article 4 B du même code, au profit de différents organismes mentionnés à ce même article 200 du code général des impôts.
L'assiette de la réduction d'impôt est constituée du montant de l'ensemble des versements effectués au cours de l'année au profit de ces organismes et qui correspondent à des dons, en espèces ou en nature, à des cotisations, à des abandons de revenus ou de produits, ou à des frais pour lesquels les bénévoles renoncent expressément à leur remboursement.
Lorsque le montant des versements consentis excède, l'année de leur versement, la limite annuelle de 20 % du revenu imposable, l'excédent est reportable successivement au titre de l'année suivante et, le cas échéant, au titre de celles qui suivent, jusqu'à la cinquième322(*).
Afin de bénéficier de la réduction d'impôt au titre des dons effectués, le contribuable doit être en mesure de présenter, à la demande de l'administration fiscale, un reçu fiscal. Les organismes peuvent, sous leur propre responsabilité, remettre des reçus fiscaux aux donateurs, spécificité du régime français du mécénat souligné par la Cour des comptes dans un référé sur la fiscalité des dons aux associations323(*).
Le montant de la réduction d'impôt n'est pas pris en compte dans le calcul du plafonnement global de certains avantages fiscaux à l'impôt sur le revenu, à hauteur de 10 000 euros, prévu à l'article 200-0 A du code général des impôts.
Impact budgétaire et nombre de
bénéficiaires de la réduction d'impôt
au titre
des dons aux organismes d'intérêt général
|
Année budgétaire (année de versement) |
2017 (2016) |
2018 (2017) |
2019 (2018) |
2020 (2019) |
2021 (2020) |
2022 (2021) |
2023 (2022) |
2024 (2023) |
2025* (2024) |
2026* (2025) |
|
Montant de la dépense (en millions d'euros) |
1 400 |
1 518 |
1 455 |
1 536 |
1 620 |
1 725 |
1 880 |
1 990 |
2 204 |
2 204 |
|
Nombre de ménages bénéficiaires |
5 562 559 |
5 466 211 |
5 233 055 |
4 993 058 |
5 166 156 |
5 369 249 |
5 536 992 |
5 621 930 |
n. c. |
n.c |
Note : montants prévisionnels pour les années marquées par *.
Source : commission des finances du Sénat, à partir des documents budgétaires
Entre 2019 et 2025, le coût de la réduction d'impôt croîtrait de plus de moitié (+ 51,5 %) en valeur.
B. LE RÉGIME SPÉCIFIQUE DE LA RÉDUCTION D'IMPÔT AU TITRE DES DONS EFFECTUÉS AU PROFIT DES ORGANISMES D'AIDE AUX PERSONNES EN DIFFICULTÉ ET DES VICTIMES DE VIOLENCE DOMESTIQUE, DITE « COLUCHE »
Au sein du régime général des dons aux organismes d'intérêt général, le 1 ter de l'article 200 du code des impôts prévoit un avantage fiscal spécifique au titre des dons effectués au profit des organismes d'aide aux personnes en difficulté, la réduction d'impôt dite « Coluche ».
Cette réduction d'impôt se distingue par un taux majoré et par un plafond spécifique.
L'article 7 de la loi de finances pour 1989324(*), dit « amendement Coluche » a créé un avantage fiscal spécifique pour les dons destinés à financer la fourniture gratuite de repas aux personnes en difficulté. Ce dispositif permettait aux contribuables ayant effectué de tels dons de bénéficier soit d'une réduction d'impôt à hauteur de 50 % de leurs dons dans la limite de 400 francs, soit d'une déduction du revenu global. La loi de finances pour 1990 a supprimé l'option de la déduction du revenu global325(*).
Depuis 1990, cet avantage fiscal a été progressivement renforcé, par un rehaussement de son taux, un élargissement de son champ d'application et une revalorisation de son plafond.
Premièrement, le taux de la réduction d'impôt, initialement fixé à 50 %, a été rehaussé à plusieurs reprises. L'article 127 de la loi de programmation pour la cohésion sociale du 18 janvier 2005326(*) a porté le taux de la réduction d'impôt à 75 %. La fraction des dons excédant le plafond de versements ouvrant droit à ce taux majoré demeure éligible à la réduction d'impôt de droit commun de 66 %, dans la limite de 20 % du revenu imposable.
Deuxièmement, le champ d'application de la réduction d'impôt a été progressivement élargi, d'abord aux organismes sans but lucratif contribuant à favoriser le logement des personnes en difficulté327(*), puis aux organismes procédant, à titre principal, à la fourniture gratuite de soins à ces personnes328(*). Enfin, la loi de finances pour 2025329(*) a étendu, à compter du 15 février 2025, ce champ aux organismes qui, à titre principal et gratuitement, accompagnent les victimes de violence domestique330(*) ou contribuent à favoriser leur relogement331(*).
Dans sa version actuellement en vigueur, le 1 ter de l'article 200 du code général des impôts s'applique aux versements effectués au profit d'organismes sans but lucratif qui procèdent à la fourniture gratuite de repas à des personnes en difficulté, contribuent à favoriser leur logement ou assurent, à titre principal, la fourniture gratuite de soins mentionnés au 1° du 4 de l'article 261 du même code à ces personnes. Il est également applicable aux organismes d'intérêt général qui, à titre principal et gratuitement, accompagnent les victimes de violences domestiques ou contribuent à favoriser leur relogement332(*).
Troisièmement, le plafond dans la limite duquel s'applique la réduction d'impôt dite « Coluche » a été revalorisé. L'article 7 de la loi de finances pour 2002333(*) avait relevé le montant du plafond à 400 euros, d'une part, et avait précisé la règle d'actualisation de ce plafond, d'autre part. Ainsi, jusqu'à la loi de finances pour 2025, le second alinéa du 1 ter de l'article 200 du code général des impôts disposait que ce plafond était relevé « chaque année dans la même proportion que la limite supérieure de la première tranche du barème de l'impôt sur le revenu de l'année précédant celle des versements », le montant obtenu étant arrondi, si besoin, à l'euro supérieur334(*). Alors que plusieurs lois de finances successives, adoptées initialement dans le contexte de la pandémie de Covid-19, ont successivement prolongé l'application du plafond dérogatoire de 1 000 euros335(*) instauré pour l'année 2020 jusqu'à 2026336(*), la loi de finances pour 2025337(*) en a pérennisé le principe, tout en supprimant le mécanisme d'indexation annuelle.
Évolution du plafond spécifique au dispositif dit « Coluche »
|
Année |
2001 |
2002 |
2003 |
2004 |
2005 |
2006 |
2007 |
2008 |
2009 |
2010 |
2011 |
|
Plafond en euros |
400 |
407 |
414 |
422 |
470 |
479 |
488 |
495 |
510 |
513 |
521 |
|
2012 |
2013 |
2014 |
2015 |
2016 |
2017 |
2018 |
2019 |
2020 à 2025 (plafond dérogatoire) |
|
521 |
521 |
526 |
529 |
530 |
531 |
537 |
546 |
1 000 |
Source : commission des finances du Sénat, à partir des documents budgétaires et Légifrance
Exemple de cas
Un foyer fiscal dispose d'un revenu imposable de 50 000 euros. Il est donc soumis à un plafond de dons ouvrant droit à la réduction d'impôt au taux de 66 % de 10 000 euros338(*). En outre, s'applique le plafond distinct de 1 000 euros pour les dons ouvrant droit à la réduction d'impôt au taux de 75 %.
Ce foyer fiscal procède à des dons pour un montant cumulé de 12 000 euros, dont 7 000 euros au profit d'un organisme d'intérêt général sans but lucratif qui fournit gratuitement des repas à des personnes en difficulté et 5 000 euros au profit d'un organisme d'intérêt général qui, à titre principal et gratuitement, accompagne les victimes de violence domestique.
Il bénéficie donc :
- d'une réduction d'impôt de 75 % dans la limite de la prise en compte de 1 000 euros, soit 750 euros ;
- d'une réduction d'impôt de 66 % dans la limite de la prise en compte de 10 000 euros, soit 6 600 euros.
Au total, la réduction d'impôt cumulée s'établit à 7 350 euros. En outre, le montant des dons excédent les plafonds, à savoir 1 000 euros339(*), est reporté sur l'année suivante340(*).
Source : commission des finances, d'après le BOFIP341(*)
II. LE DISPOSITIF PROPOSÉ : UN DOUBLEMENT DU PLAFOND APPLICABLE
Le présent article modifie, au I, la fin de la deuxième phrase du 1 ter de l'article 200 du code général des impôts afin de porter de 1 000 euros à 2 000 euros le plafond des dons ouvrant droit à la réduction d'impôt sur le revenu dite « Coluche »342(*), au profit des organismes d'aide aux personnes en difficulté ainsi que des structures venant en aide aux victimes de violences domestiques.
Le II précise que cette revalorisation s'appliquera aux dons et versements effectués à compter de la date de présentation du projet de loi de finances pour 2026 en Conseil des ministres, soit le 14 octobre 2025.
Selon l'évaluation préalable, cette mesure répond à l'érosion récente de la générosité des donateurs. Le baromètre de la générosité 2024343(*) fait état d'une progression des dons de + 1,9 % en euros courants344(*) entre 2023 et 2024, soit la plus faible hausse observée depuis vingt ans. Parallèlement, le baromètre de la solidarité 2025345(*) relève une baisse du montant moyen des dons déclarés, particulièrement chez les donateurs disposant de hauts revenus.
En rehaussant le plafond applicable, le Gouvernement souhaite ainsi favoriser un accroissement du montant des dons consentis, la réduction d'impôt maximale étant portée de 750 euros346(*) à 1 500 euros347(*).
*
* *
L'Assemblée nationale n'ayant pas adopté la première partie du présent projet de loi de finances, celui-ci est considéré comme ayant été rejeté et le présent article n'a pas été adopté.
III. LA POSITION DE LA COMMISSION DES FINANCES : UNE NOUVELLE ÉVOLUTION DE LA NICHE « COLUCHE » QUI APPELLE UNE ÉVALUATION DU DISPOSITIF À COURT TERME
Dans un contexte de finances publiques très dégradées, la proposition de doubler le plafond de la niche fiscale dite « Coluche » peut surprendre. Selon les estimations du Gouvernement, cette mesure représenterait un coût supplémentaire d'environ 30 millions d'euros à compter de 2027348(*), venant s'ajouter à une dépense fiscale déjà évaluée à plus de 2,2 milliards d'euros349(*) au titre de la réduction d'impôt générale pour les dons des particuliers. En son sein, entre 2019 et 2023350(*), le coût spécifique de la niche « Coluche » est pour sa part passé de 276 millions d'euros à 566 millions d'euros. Plus de 2,2 millions de foyers avaient déclaré un don éligible dans leur déclaration de 2023, soit environ 5,5 % des foyers351(*).
Impact budgétaire de la niche « Coluche » entre 2018 et 2023
(en %)
Source : commission des finances du Sénat, à partir du questionnaire du rapporteur général.
Par ailleurs, le présent article s'inscrit dans une tendance à modifier presque chaque année le périmètre ou le plafond de la niche « Coluche », ce qui interroge la stabilité et la lisibilité du dispositif.
L'effet incitatif du doublement du plafond pourrait en outre rester limité pour la majorité des contribuables, notamment ceux dont les dons n'excèdent pas 20 % du revenu imposable. Pour ces foyers, l'avantage supplémentaire serait au maximum de 90 euros, correspondant à la différence entre les taux de 66 % et de 75 % sur la tranche de dons éligibles à la niche « Coluche » comprise entre 1 000 et 2 000 euros. La mesure comporte par ailleurs un effet d'aubaine évident pour les contribuables procédant d'ores et déjà à des dons éligibles d'un montant cumulé de plus de 1 000 euros.
Par ailleurs, le profil des donateurs bénéficiant de la niche « Coluche » est globalement aisé. En 2023352(*), leur revenu fiscal de référence moyen s'élevait à 60 345 euros, soit près du double de la moyenne nationale. Les foyers déclarant plus de 1 000 euros de dons disposaient quant à eux d'un revenu fiscal de référence annuel supérieur à 100 000 euros, tandis que 69 % appartenaient aux deux derniers déciles.
Pour autant, dans un contexte social tendu, le rapporteur général constate que la mesure pourrait avoir une certaine utilité pour les associations et pour les publics en difficulté. L'incitation supplémentaire, pouvant atteindre jusqu'à 750 euros pour les contribuables dont l'ensemble des dons excède 20 % du revenu imposable, pourrait constituer un signal positif en faveur de la solidarité, du bénévolat et de l'engagement associatif.
Néanmoins, la commission souligne que les informations transmises par le Gouvernement demeurent lacunaires, tant sur l'efficacité du dispositif que sur la politique globale de soutien aux associations oeuvrant en faveur des personnes en difficulté ou victimes de violences domestiques, y compris via les subventions publiques.
Au regard notamment du coût croissant de la niche « Coluche » et de son caractère concentré sur les foyers les plus aisés, il apparaît indispensable d'actualiser sans délai l'évaluation du dispositif. Le rapporteur général invite ainsi le Gouvernement a minima à mettre à jour le rapport d'évaluation des réductions d'impôt pour dons des particuliers, le dernier document transmis au Parlement datant de janvier 2023, alors même que les paramètres du dispositif ont depuis significativement évolué.
Décision de la commission : la commission des finances propose d'adopter cet article sans modification.
ARTICLE
ADDITIONNEL APRÈS L'ARTICLE 9
Abaissement du taux du
crédit d'impôt
en faveur des services à la personne
Le présent article additionnel, que la commission propose d'introduire par son amendement I-7 (FINC.7), abaisse de 50 % à 45 % le taux du crédit d'impôt en faveur des services à la personne (CISAP).
Le CISAP s'applique à un large éventail d'activités et a été généralisé, depuis 2018, à l'ensemble des contribuables. Son plafonnement de droit commun353(*), progressivement réhaussé, s'établit aujourd'hui à 12 000 euros, tandis que son taux est de 50 %, soit un avantage fiscal maximal de 6 000 euros.
Le coût budgétaire du CISAP ne cesse, dans les années récentes, de progresser, du fait à la fois de la hausse du nombre de ses bénéficiaires mais également du montant moyen attribué. Entre 2018 et 2026, le coût budgétaire augmenterait de plus de moitié, pour s'établir à 7,2 milliards d'euros, ce qui en fera la deuxième dépense fiscale en termes de coût budgétaire, derrière le crédit d'impôt en faveur de la recherche, et la première pour ce qui concerne l'impôt sur le revenu.
Le bénéfice du CISAP est par ailleurs socialement très concentré, le dernier décile354(*) concentrant à lui seul 43,8 % du coût budgétaire total.
Dans ces conditions et dans un contexte de forte dégradation des finances publiques, le présent article propose d'abaisser le taux du CISAP de 50 % à 45 %, soit une réduction de 10 % de l'avantage fiscal. Cette mesure, qui générerait une économie d'environ 720 millions d'euros en 2026, ne remettrait pas en cause l'atteinte des objectifs fixés au CISAP, parmi lesquels la lutte contre le travail dissimulé, l'augmentation de l'emploi à domicile, le soutien aux personnes âgées ou dépendantes et la conciliation de la vie professionnelle et familiale.
En outre, la mesure rapprocherait la France des taux observés dans les autres pays européens, où les dispositifs comparables - lorsqu'ils existent - sont moins généreux.
La commission des finances propose d'adopter cet article.
I. LE DROIT EXISTANT : UN CRÉDIT D'IMPÔT EN FAVEUR DES SERVICES À LA PERSONNE AUX CONDITIONS D'ÉLIGIBILITÉ ÉLARGIES, AU PLAFONNEMENT REHAUSSÉ ET AU COÛT CROISSANT
A. UN CRÉDIT D'IMPÔT APPLICABLE À UN LARGE ÉVENTAIL D'ACTIVITÉS ET GÉNÉRALISÉ À L'ENSEMBLE DES CONTRIBUABLES
Créée par l'article 17 de la loi de finances rectificative pour 1991355(*) et codifiée à l'article 199 sexdecies du code général des impôts, l'aide fiscale au titre des services à la personne a vu ses conditions d'éligibilité étendues et son plafond successivement relevé.
1. Une éligibilité au crédit d'impôt progressivement étendue à l'ensemble des contribuables
Institué à l'origine sous la forme d'une réduction d'impôt sur le revenu égale à 50 % des dépenses effectivement supportées, le dispositif poursuivait deux finalités principales : stimuler la création d'emplois dans le secteur des services à la personne et lutter contre le travail non déclaré.
La loi de finances rectificative pour 2006356(*) a converti la réduction d'impôt en crédit d'impôt pour les contribuables actifs, c'est-à-dire exerçant une activité professionnelle, condition devant être remplie de manière cumulative par les deux membres du couple en cas d'imposition commune. Ce critère répondait à une logique de conciliation entre vie professionnelle et vie familiale, tout en limitant le coût budgétaire pour l'État de la transformation de la réduction d'impôt en crédit d'impôt.
Dans un premier temps, la transformation en crédit d'impôt concernait les dépenses de garde d'enfants et de soutien scolaire, avant d'être élargi, par la loi du 5 mars 2007357(*), à l'ensemble des services initialement éligibles à la réduction d'impôt, puis d'être étendu aux contribuables en recherche d'emploi.
Le maintien parallèle d'une réduction d'impôt pour les autres ménages (notamment les retraités ou les personnes employant une aide pour un ascendant) entraînant des différences de traitement (les foyers non imposables ne bénéficiant en pratique d'aucun avantage fiscal), la loi de finances pour 2017358(*) a généralisé le crédit d'impôt à l'ensemble des contribuables.
Depuis 2022, le crédit d'impôt bénéficie par ailleurs d'un mécanisme d'avance immédiate, géré par les Urssaf, qui permet aux particuliers de déduire l'avantage fiscal lors du paiement du salarié ou du prestataire. Cette possibilité fait exception au principe selon lequel les crédits et réductions d'impôt ne sont effectivement perçus qu'après la déclaration des revenus, soit à compter du mois de juillet de l'année suivant la réalisation de la dépense359(*).
2. Des activités couvertes nombreuses
Sont éligibles au crédit d'impôt en faveur des services à la personne (CISAP) les contribuables fiscalement domiciliés en France (au sens de l'article 4 B du code général des impôts360(*)) pour l'emploi d'un salarié à domicile. Ce salarié peut être recruté directement par le contribuable ou indirectement par l'intermédiaire d'une association, d'une entreprise ou d'un organisme déclaré ou habilité, selon les cas, à fournir des services à la personne.
Le dispositif s'applique aux activités visées à l'article L. 7231-1 et précisées à l'article D. 7231-1 du code du travail, couvrant vingt-six prestations hétérogènes : garde et accompagnement d'enfants, assistance et accompagnement des personnes âgées, handicapées ou atteintes de pathologies chroniques, entretien du logement, petits travaux de jardinage ou de bricolage, soutien scolaire, cours à domicile, préparation ou livraison de repas et de linge, assistance informatique et administrative à domicile ou encore promenade des animaux de compagnie pour les personnes dépendantes, etc.
Le coût global du CISAP361(*) se concentre toutefois sur un nombre limité d'activités. Près de la moitié (44 %) des dépenses déclarées362(*) concernent l'entretien de la maison et les travaux ménagers, et plus de 80 % concernent, outre les prestations précitées, celles d'assistance et d'aide aux personnes âgées, handicapées ou souffrant de pathologies chroniques, et celles de jardinage.
Répartition des dépenses
déclarées au titre du CISAP
(déclaration de revenus
pour 2023, revenus pour 2022363(*))
(en pourcentage)
Source : commission des finances, d'après les déclarations de revenus de 2023 sur les revenus 2022, données de la DGFIP
Les services concernés ont pour point commun de devoir être effectués en lien avec la résidence, située en France, du contribuable ou de l'un de ses ascendants, qu'il s'agisse d'une résidence principale ou secondaire, détenue en propriété ou en location.
L'avantage fiscal s'applique également aux prestations réalisées à l'extérieur du domicile364(*), dès lors qu'elles sont comprises dans une offre de services incluant un ensemble d'activités effectuées à domicile. En outre, lorsqu'ils sont souscrits au profit des personnes âgées, des personnes handicapées ou d'autres personnes qui ont besoin d'une aide personnelle à leur domicile ou d'une aide à la mobilité dans l'environnement de proximité favorisant leur maintien à domicile, les services de téléassistance et de visio-assistance365(*) de détection d'accidents à domicile et de leur signalement à une tierce personne ou au corps médical « sont regardés comme des services fournis à la résidence, même s'ils ne sont pas compris dans un ensemble de services incluant des activités effectuées à cette même résidence ».
Le crédit d'impôt est calculé sur le montant total des dépenses réellement engagées. En cas d'emploi direct, il inclut en pratique les salaires nets, les cotisations sociales (salariales et patronales) ainsi que, le cas échéant, les frais de gestion facturés par un organisme mandataire. En cas de recours à un organisme prestataire, il porte sur l'intégralité des sommes facturées.
B. UN PLAFONNEMENT PROGRESSIVEMENT REHAUSSÉ
Le crédit d'impôt pour l'emploi d'un salarié à domicile est soumis à un double plafonnement : un plafond global des dépenses ouvrant droit à l'avantage fiscal et des plafonds spécifiques applicables à certaines activités.
1. Un relèvement successif du plafond global
Fixé initialement à 25 000 francs, le plafond a été relevé à 26 000 francs366(*) en 1994, 90 000 francs367(*) en 1995, 45 000 francs368(*) en 1998, 10 000 €369(*) en 2003, pour s'établir à 12 000 €370(*) depuis 2005, soit un avantage maximal de 6 000 euros après application du taux de 50 %.
Par ailleurs, des majorations ont été introduites pour tenir compte de la composition du foyer fiscal371(*) et pour la première année de bénéfice du dispositif372(*).
Ainsi, le plafond de 12 000 euros est majoré de 1 500 € par enfant à charge ou membre du foyer âgé de plus de 65 ans, dans la limite de 15 000 €. Il est porté à 15 000 € (18 000 € avec majorations) la première année d'application, et à 20 000 € lorsque l'un des membres du foyer est atteint d'une invalidité.
2. Des plafonds spécifiques pour certaines prestations
Certaines activités sont par ailleurs encadrées par des plafonds particuliers, prévus à l'article D. 7233-5 du code du travail, introduits par un décret de 2008373(*) et réhaussés par le décret n° 2013-524 du 19 juin 2013374(*) :
- 500 euros pour les dépenses au titre des travaux de petit bricolage ;
- 3 000 euros pour l'assistance informatique et internet à domicile ;
- 5 000 euros pour les petits travaux de jardinage.
C. UN COÛT EN FORTE CROISSANCE ET SOCIALEMENT CONCENTRÉ
Le coût budgétaire du CISAP connaît une progression continue depuis plusieurs années. Évalué à 4,73 milliards d'euros en 2018, première année d'application du dispositif à l'ensemble des contribuables, il pourrait atteindre 7,21 milliards d'euros en 2026375(*). En huit ans, la dépense fiscale aurait ainsi augmenté de plus de moitié (+ 52,6 %). Même corrigée de l'inflation, la hausse demeure significative (+ 29,1 % en euros constants).
Évolution de l'impact budgétaire et du nombre de bénéficiaires du crédit d'impôt entre 2016 et 2026
(en milliards d'euros et en millions de ménages bénéficiaires)
Source : commission des finances, d'après le document « Voies et moyens » annexée aux projets de loi de finances annuels
Cette dynamique résulte d'une hausse de bénéficiaires mais également d'une progression du montant moyen du crédit d'impôt. Entre 2018 et 2024, le coût du dispositif a en effet crû de + 35,9 %, alors que le nombre de foyers concernés n'a augmenté que de + 19,9 %, traduisant une progression plus marquée sur les avantages consentis que sur la diffusion du dispositif376(*). Cette hausse du montant moyen pourrait avoir été favorisée notamment par le caractère incitatif du bénéfice de l'avance immédiate applicable depuis 2022, par la hausse du coût horaire des services liée à la progression du niveau du SMIC, mais également, comme le souligne la Cour des comptes, par « la montée en puissance des prestataires dont les tarifs sont plus élevés que le coût pour un particulier de l'emploi direct d'un salarié à son domicile », en raison de coûts de structure377(*).
Enfin, la répartition du bénéfice du CISAP présente un caractère socialement très différencié. Si l'ensemble des déciles de revenu fiscal de référence en bénéficient, le dernier décile concentre à lui seul 43,8 % du coût total du crédit d'impôt pour 30,5 % de ses bénéficiaires. Le montant moyen du CISAP par foyer reste relativement homogène du premier (environ 900 euros) au neuvième décile (environ 1 100 euros), mais il atteint près de 1 800 euros pour le dixième décile, marquant ainsi un avantage marqué en faveur des ménages les plus aisés378(*).
Répartition par déciles de RFR du
montant total du crédit d'impôt (à gauche)
et du nombre
de contribuables bénéficiaires (à droite)
(en pourcentage)
Source : commission des finances, d'après les déclarations de 2023 sur les revenus 2022, données DGFIP
Enfin, le CISAP s'ajoute à d'autres soutiens publics au secteur des services à la personne (aides, taux réduits ou exonérations de TVA, et dans certains cas, allègements voire exonérations de cotisations sociales).
II. LE DROIT PROPOSÉ : UN ABAISSEMENT MODÉRÉ DU TAUX DU CRÉDIT D'IMPÔT EN FAVEUR DES SERVICES À LA PERSONNE
Le présent article, que la commission des finances propose d'introduire par l'adoption de son amendement I-7 (FINC.7), abaisse le taux du CISAP de 50 % à 45 %, soit une réduction de 10 % de l'avantage fiscal.
Dans un contexte de forte dégradation des finances publiques et de croissance rapide du coût du dispositif, cette mesure répond aux recommandations formulées récemment (Conseil des prélèvements obligatoires379(*), Cour des comptes380(*), commission des finances de l'Assemblée nationale381(*), etc.), qui préconisent de mieux cibler le crédit d'impôt ou d'en réduire le coût budgétaire, par différentes mesures alternatives ou cumulatives tenant notamment à un abaissement du taux ou des plafonds, à un ajustement du taux ou des plafonds en fonction des revenus, ou encore à un rétrécissement du périmètre des prestations couvertes.
Le rapporteur général souligne qu'une telle évolution doit à la fois préserver la maîtrise des finances publiques et tenir compte des spécificités du crédit d'impôt, notamment du fait que, contrairement aux entreprises, les particuliers ne bénéficient pas des allègements généraux de charges sociales sur leurs employés. Elle doit également permettre de prévenir le travail dissimulé et de soutenir l'emploi à domicile, a fortiori dans les domaines de la garde d'enfants et de la prise en charge de la dépendance.
La mesure proposée aurait un impact budgétaire estimé à 720 millions d'euros en 2026, soit 10 % du coût du dispositif, réparti à 43,3 % sur le dernier décile et à 2,7 % sur le premier.
Son ampleur limitée et sa simplicité garantissent la lisibilité du dispositif pour les contribuables comme pour l'administration, sans remise en cause de ses fondements économiques. En effet, le taux proposé maintiendrait un avantage financier pour le contribuable au profit du travail déclaré, ce qu'ont confirmé les acteurs du secteur rencontrés par le rapporteur général, étant rappelé que la déclaration du salarié emporte par ailleurs des recettes publiques, en particulier au titre des cotisations sociales versées.
Elle pourrait contribuer également à modérer la hausse du coût horaire observée dans le secteur lucratif, dont une part notable des dépenses est imputable aux frais d'intermédiation.
Enfin, le taux de 45 % rapprocherait la France des pratiques observées dans les autres pays européens, où les dispositifs comparables - lorsqu'ils existent - sont moins généreux, selon des données issues d'un rapport récent de l'Assemblée nationale382(*) : 20 % en Allemagne, 26 % au Danemark, entre 10 % et 30 % en Belgique, 30 % en Grèce, pour des plafonds de dépenses par ailleurs nettement inférieurs383(*).
Décision de la commission : la commission des finances propose d'adopter cet article.
ARTICLE
10
Ajustement de certains dispositifs de soutien au secteur agricole
(prorogation de la déduction pour épargne de précaution et
du CI
en faveur de l'agriculture biologique, régime fiscal
des
indemnités d'abattage et régularisations diverses)
Le présent article :
- proroge de trois années (jusqu'en 2028) le mécanisme de déduction pour épargne de précaution (DEP), et de deux années (jusqu'en 2027) le crédit d'impôt en faveur de l'agriculture biologique ;
- prévoit que la provision pour augmentation de la valeur des stocks de vaches laitières et allaitantes est applicable aux exercices clos à partir du 1er janvier 2024, et rend son bénéfice exclusif du régime de déduction extracomptable pour augmentation de la valeur des stocks de vaches laitières et allaitantes ;
- exonère d'impôt sur le revenu et d'impôt sur les sociétés - sous condition d'affectation du montant de cette exonération - les plus-values et les profits sur stocks dégagés du fait de toute perception d'indemnités d'abattage pour raisons sanitaires d'animaux affectés à la reproduction du cheptel pour les années 2025 à 2027 ;
- modifie l'entrée en vigueur des seuils relatifs à l'exonération partielle de droits de mutation à titre gratuit (DMTG) sur les transmissions de biens ruraux donnés à bail rural à long terme, en prévoyant leur application aux transmissions intervenues postérieurement au 15 février 2025, quelle que soit la date à laquelle le bail a été conclu.
La commission des finances propose d'adopter cet article sans modification.
I. LE DROIT EXISTANT : DES MÉCANISMES AUJOURD'HUI PLUS PROTECTEURS
A. LA DÉDUCTION POUR ÉPARGNE DE PRÉCAUTION : UN OUTIL AU BÉNÉFICE DES EXPLOITANTS AGRICOLES, RENFORCÉ CES DERNIÈRES ANNÉES PAR LE LÉGISLATEUR
Le bénéfice réel d'une exploitation agricole est calculé et imposé selon les modalités applicables aux entreprises industrielles et commerciales, sous réserve de « règles et modalités adaptées aux contraintes et caractéristiques particulières de la production agricole, et de leur incidence sur la gestion » ( article 72 du code général des impôts).
L'imposition des activités agricoles suppose en effet de tenir compte de l'irrégularité potentielle des revenus, d'une rentabilité au temps long et du caractère bien souvent non amortissable des moyens de production : le législateur a donc ouvert la voie à des mécanismes destinés à lisser dans le temps l'imposition ou à atténuer la forte variabilité des éléments pris en compte. Le temps fiscal cherche à épouser la courbe des revenus issus de la production agricole.
Les exploitants agricoles bénéficient en conséquence de la faculté :
- de comptabiliser leurs stocks de produits ou d'animaux jusqu'à la vente de ces biens « à la valeur déterminée à la clôture de l'exercice précédant celui au titre duquel l'option est exercée » ( article 72 bis B du CGI) : en effet, la comptabilisation des stocks de produit ou d'animaux ne peut pas, dans la pratique, être actualisée en continu, en tenant compte de la valeur du produit ou de l'animal au moment même de chaque vente ;
- d'étaler les revenus exceptionnels dans le temps, entendus comme la fraction qui dépasse 25 000 euros et représente au moins une fois et demi la moyenne des revenus des trois années précédentes. Cet étalement peut s'effectuer par fraction sur l'exercice concerné par le revenu exceptionnel et sur les six exercices suivants au maximum, soit une possibilité de fractionner par septième la prise en compte du revenu exceptionnel dans le revenu imposable ( article 75-0-A du CGI)384(*) ;
- de lisser leurs revenus, même s'ils ne sont pas considérés comme exceptionnels, au moyen de deux dispositifs de déduction, la déduction pour épargne de précaution (DEP) et la provision pour augmentation de la valeur des stocks de vaches laitières et allaitantes.
Afin que le secteur agricole puisse supporter économiquement un contexte devenu particulièrement défavorable au regard de la hausse des prix de l'énergie, de la baisse du pouvoir d'achat des consommateurs français au cours de la poussée inflationniste de 2023, de la concurrence internationale, des droits de douane majorés et de la multiplication des crises alimentaires, animales et climatiques, le législateur a cherché à faciliter le recours des exploitants à la déduction pour épargne de précaution (DEP).
Il s'agit d'un mécanisme incitatif à la constitution d'une épargne professionnelle, institué par la loi de finances pour 2019385(*) qui s'est substitué à la déduction pour investissement (DPI) et à la déduction pour aléa (DPA). Initialement bornée au 31 décembre 2022, la DEP a été prorogée jusqu'au 31 décembre 2025 par la loi de finances pour 2023.
1. Le montant de DEP est plafonné
Concrètement, l'exploitant ampute son revenu imposable en plaçant une somme qu'il garde pour affronter de futurs aléas. Les montants déduits sont réintégrés au résultat imposable lorsqu'ils sont utilisés.
Les montants déductibles du revenu imposable sont plafonnés mais ont fait l'objet d'une revalorisation exceptionnelle en loi de finances pour 2024386(*) qui s'est traduite, à l'article 73 du code général des impôts, par l'application, depuis le 1er janvier 2024, des plafonds de déduction387(*) pour épargne de précaution (DEP) suivants pour chacune des cinq tranches concernées (ces montants sont réactualisés chaque année en fonction de l'indice des prix388(*), la dernière réactualisation a eu lieu en 2025389(*)).
Plafond des sommes déductibles de DEP en fonction du bénéfice agricole
|
Bénéfice agricole |
Plafond de déduction |
|
De 0 à 32 990 euros |
100 % du bénéfice imposable |
|
De 32 990 à 61 091 euros |
32 990 euros avec majoration de 30 % du bénéfice excédant cette limite (soit un maximum de 41 421 euros) |
|
De 61 092 à 91 638 euros |
41 421 euros avec majoration de 20 % du bénéfice excédant 61 092 euros (soit un maximum de 47 530 euros) |
|
De 91 639 à 122 183 euros |
47 529 euros avec majoration de 10 % du bénéfice excédant 91 639 euros (soit un maximum de 50 584 euros) |
|
Bénéfice supérieur ou égal à 122 184 euros |
50 585 euros |
Source : Commission des finances du Sénat d'après l'article 73 du code général des impôts
De surcroit, cette déduction est pratiquée après application de différents abattements fiscaux applicables dans certains territoires au régime fiscal particulier :
- les bassins d'emploi à redynamiser ( article 44 duodecies du CGI) ;
- les zones de restructuration de la défense ( article 44 terdecies du CGI) ;
- les départements, régions ou collectivités à statut unique d'outre-mer relevant de l'article 73 de la Constitution : Guadeloupe, Guyane, Martinique, Mayotte et La Réunion ( article 44 quaterdecies du CGI).
De la même manière, la DEP est calculée sur la base d'un revenu imposable déterminé après déduction d'abattements s'appliquant spécifiquement aux jeunes agriculteurs ( article 73 B du CGI).
2. La DEP répond à des conditions d'utilisation qui ont été progressivement facilitées
Afin d'orienter cette épargne vers la protection effective de l'exploitant contre les aléas, plusieurs mécanismes encadrent son utilisation. L'exploitant agricole doit inscrire sur un compte dédié une somme représentant entre 50 % et 100 % du montant de la déduction dans les six mois suivant la clôture de l'exercice et au plus tard à la date limite de dépôt de la déclaration des résultats se rapportant à l'exercice au titre duquel la déduction est pratiquée. Il peut, dans une certaine limite, substituer à l'épargne monétaire une « épargne » correspondant aux coûts engendrés par l'acquisition ou la production des stocks de fourrage destinés à être consommés par les animaux de l'exploitation ou des stocks à rotation lente, c'est-à-dire dont le cycle de rotation est supérieur à un an.
Les sommes déduites doivent être utilisées au cours des dix exercices qui suivent celui au cours duquel la déduction a été pratiquée pour faire face à des dépenses nécessitées par l'activité professionnelle. Ces sommes sont rapportées au résultat de l'exercice au cours duquel leur utilisation est intervenue ou au résultat de l'exercice suivant. Dans le cas contraire, elles sont rapportées au résultat du dixième exercice suivant celui de la déduction.
La loi de finances pour 2025390(*) a instauré une exonération partielle des sommes réintégrées au résultat, pour des dépenses liées à l'exploitation, en raison de la survenance d'aléas climatiques, sanitaires et environnementaux. Les sommes rapportées ne sont imposables391(*) qu'à hauteur de 70 % de leur montant, dans la limite de 50 000 euros par exercice, lorsqu'elles sont utilisées pour des dépenses liées à l'exploitation, issues de trois risques :
- un foyer de maladie animale392(*) ou végétale ou un incident environnemental393(*) ;
- une perte de récoltes ou de cultures liée à des dommages du fait d'aléas climatiques ouvrant droit à indemnisation au titre d'un contrat d'assurance multirisque climatique des récoltes ou au titre de la solidarité nationale ;
- des calamités agricoles remplissant les conditions pour ouvrir droit à une indemnisation.
B. LA PROVISION POUR AUGMENTATION DE LA VALEUR DES STOCKS DE VACHES LAITIÈRES ET ALLAITANTES : UN MÉCANISME RÉCENT QUI NE PERMET PAS ENCORE DE CONTRECARRER LA DIMINUTION DU CHEPTEL
La provision pour augmentation de la valeur de stocks de vaches laitières et allaitantes constitue un autre moyen pour les agriculteurs de lisser des revenus non exceptionnels.
1. Initialement, le législateur a instauré une déduction pour stock de vaches
La loi de finances pour 2024394(*) a instauré une déduction temporaire pour augmentation de la valeur des stocks de vaches afin de tenir compte de l'augmentation très contextuelle de ces stocks qui majoraient artificiellement le bénéfice imposable des éleveurs concernés.
Concrètement, les éleveurs concernés pouvaient opérer une déduction d'un montant de 150 euros par vache composant le stock, dans une limite totale de 15 000 euros (donc pour 100 vaches au maximum) à condition d'avoir constaté une hausse de la valeur du stock de plus de 10 % par rapport à l'ouverture de l'exercice considéré ou de l'exercice précédent. Les sommes déduites devaient être rattachées au résultat imposable de l'exercice en cours ou de l'un de six exercices suivants (avec une possibilité de reporter le rattachement au-delà sous conditions).
Ce mécanisme de déduction était applicable pour les exercices clos du 1er janvier 2023 au 31 décembre 2024.
Ce mécanisme ne produisait que des effets fiscaux, mais ne générait aucun effet social, c'est pourquoi le législateur a transformé la déduction en une provision.
2. La loi de finances pour 2025 a fait évoluer le mécanisme en une provision pour stock de vaches
La loi de finances pour 2025395(*) a transformé la déduction pour stock de vaches en une provision : la provision, à la différence de la déduction, est enregistrée comptablement et produit donc des effets sociaux en plus des effets fiscaux, puisqu'en plus de minorer le revenu imposable, elle minore l'assiette des cotisations sociales de l'exploitant. Concrètement, on compare la valeur du stock de vaches entre le début de l'exercice et sa clôture. Contrairement à la déduction qui était conditionnée par une hausse minimale (de 10 %) de la valeur du stock, la provision dépend de la hausse de la valeur réelle du stock : le montant de la provision est égal, pour chaque animal, à la hausse de valeur constatée (toujours dans la limite de 15 000 euros par exercice). Pour inciter les exploitants à s'inscrire dans une démarche de contractualisation, le montant de la provision est réduit pour les exploitants qui n'ont pas conclu de contrat entre producteurs et premiers acheteurs396(*) (la minoration s'accroit à mesure que les exercices sans contrats se renouvellent).
La provision pour augmentation de la valeur de stocks de vaches est rapportée à l'exercice de sortie de l'actif de l'animal (I de l'article 73 A du code général des impôts). La provision n'est pas forfaitaire : on calcule le ratio entre la provision pratiquée et le nombre d'animaux à la clôture de l'exercice. Si ce ratio augmente, l'exploitant est exonéré de la reprise du reliquat de provision, cela pour favoriser la reconstitution du cheptel.
Plusieurs situations permettent de ne pas rattacher la provision à l'exercice de sortie du stock de l'animal : lorsque la sortie résulte d'un abattage sur ordre administratif ou encore la sortie est compensée par une entrée au cours du même exercice.
Par ailleurs, à l'occasion d'une transmission d'exploitation agricole à titre gratuit, d'une fusion ou d'une scission d'exploitation, les provisions précédemment pratiquées peuvent être comptablement reprises (II de l'article 73 A du code général des impôts).
C. LE CRÉDIT D'IMPÔT EN FAVEUR DE L'AGRICULTURE BIOLOGIQUE
Les entreprises agricoles dont au moins 40 % des recettes proviennent d'activités agricoles biologiques397(*) et qui respectent le plafond des aides de minimis (50 000 euros en moyenne sur trois exercices pour le secteur agricole et 30 000 euros dans le secteur de la pêche) bénéficient d'un crédit d'impôt de 4 500 euros (article 244 quater L du code général des impôts).
Le cumul de ce crédit d'impôt et d'une aide à la conversion ou au maintien à l'agriculture biologique est possible mais dans la limite d'un plafond global de 5000 euros.
Ce crédit d'impôt est en vigueur jusqu'au 31 décembre 2025, ayant été prorogé de trois ans par la loi de finances pour 2022.
D. L'EXONÉRATION PARTIELLE DE DMTG SUR LES TRANSMISSIONS DE BIENS RURAUX DONNÉS À BAIL RURAL À LONG TERME
En cas de succession ou de donation, les biens ruraux donnés à bail à long terme sont exonérés de droit de mutation à titre gratuit pour les trois quarts de leur valeur (article 793 bis du code général des impôts) à la condition que le bien reste la propriété du donataire, héritier et légataire pendant cinq ans à compter de la date de la transmission à titre gratuit. Il en est de même pour les biens donnés à bail cessible hors du cadre familial et pour les parts d'un groupement foncier agricole (article 793 du code général des impôts)398(*).
Lorsque la valeur des biens transmis399(*) excède un certain seuil, l'exonération partielle est ramenée à 50 % pour la partie excédant ce seuil. Ce seuil a été progressivement relevé pour atteindre 600 000 euros à l'issue de la loi de finances pour 2025400(*).
Ce seuil peut même être beaucoup plus élevé (20 millions d'euros) à condition que le bénéficiaire conserve le bien pendant une durée minimale de 18 ans401(*). Pour la transmission d'un bien supérieur à 20 millions d'euros, deux options s'ouvrent au bénéficiaire :
- être exonéré de 75 % de la valeur du bien en deçà de 600 000 euros et de 50 % au-delà, à condition de conserver le bien au moins cinq ans ;
- être exonéré de 75 % de la valeur du bien jusqu'à 20 millions d'euros et de 50 % de la valeur du bien au-delà de ce montant, à condition de le conserver 18 ans.
Lorsque les biens transmis comprennent à la fois des parts d'un groupement foncier agricole et des immeubles faisant l'objet d'un bail à long terme, les seuils s'appliquent par catégorie de biens.
Lorsque les délais de conservation (5 ans ou 18 ans) ne sont pas respectés, la déchéance du régime de faveur est prononcée : les DMTG afférents sont exigibles, le cas échéant majorés des intérêts de retard.
E. LES RÈGLES COMPTABLES ET FISCALES DES INDEMNITÉS D'ABATTAGE POUR RAISONS SANITAIRES
L'administration peut prendre des mesures pour « prévenir l'apparition, enrayer le développement et poursuivre l'extinction des maladies animales réglementées402(*) » pouvant aller jusqu'à l'abattage total ou partiel d'un troupeau ou la destruction de ruches, denrées animales ou d'origine animale ou tout autre produit présent sur l'exploitation ou en provenant (article L. 221-1-1 du code rural et de la pêche maritime).
1. Les indemnités d'abattage générant une plus-value ou un profit sur stock, sont imposables
Les exploitants dont les animaux ont été abattus sur l'ordre de l'administration peuvent bénéficier d'une indemnisation403(*) dont les modalités de calcul sont fixées par un arrêté conjoint du ministre chargé de l'agriculture et du ministre chargé de l'économie du 30 mars 2001. L'indemnité correspond à la valeur de remplacement des animaux, c'est-à-dire leur valeur marchande objective majorée des frais directement liés à leur remplacement.
Deux situations comptables concernant des animaux vivants existent. Lorsqu'il est certain ou quasi certain que ces « biens » resteront durablement au sein de l'exploitation pour être utilisés comme des moyens de production, ils sont considérés comme des immobilisations corporelles404(*).
Lorsque leur destination est incertaine, ils sont comptabilisés comme des stocks.
En cas d'abattage sur ordre de l'administration, les indemnités perçues sont considérées comme des produits exceptionnels. Pour les animaux abattus considérés comme des immobilisations, si le montant des indemnités dépasse la valeur nette du cheptel abattu, ils peuvent donner lieu à la constatation d'une plus-value. Pour les animaux considérés comme des stocks, ils peuvent donner lieu à un profit sur stock.
Le bénéfice net de l'exploitant, au sens de l'article 38 du code général des impôts, doit inclure les plus-values ou profits sur stock résultant de tels abatages. Elles sont donc imposables au titre de l'exercice d'abattage.
2. Des mécanismes permettant de limiter l'imposition résultant d'une telle situation
Lorsqu'une plus-value ou un profit sur stock est généré par le versement d'indemnité d'abattages, l'exploitant agricole peut limiter la fiscalisation qui en résulte, mais les cas de figure concernés demeurent circonscrits.
Lorsque l'exploitant est soumis au régime réel d'imposition (donc à l'impôt sur le revenu), il peut rattacher les revenus exceptionnels, y compris s'ils proviennent d'indemnité d'abattage, par fractions successives sur l'exercice de sa réalisation et des six exercices suivants. Cela revient donc à lisser le revenu exceptionnel sur sept ans (article 75-0-A du code général des impôts).
Le deuxième mécanisme permet à un contribuable, lorsqu'il réalise sur un exercice « un revenu exceptionnel qui dépasse la moyenne des revenus nets d'après lesquels ce contribuable a été soumis à l'impôt sur le revenu au titre des trois dernières années, [de] demander que l'impôt correspondant soit calculé en ajoutant le quart du revenu exceptionnel net à son revenu net global imposable et en multipliant par quatre la cotisation supplémentaire ainsi obtenue ». Il s'agit donc d'appliquer un quotient pour limiter la progressivité de l'impôt : on calcule le montant d'impôt supplémentaire qui aurait été payé si on avait réalisé quatre fois moins de revenu exceptionnel, puis on multiplie ce montant par quatre pour calculer l'impôt total dû (article 163-0-A du code général des impôts).
Enfin, les entreprises agricoles peuvent être exonérées d'impôt sur le revenu des plus-values de cession (article 151 septies du code général des impôts) soit totalement lorsque leurs recettes annuelles sont inférieures à 350 000 euros, soit partiellement lorsque leurs recettes sont inférieures à 450 000 euros (lorsque les animaux sont immobilisés - mais pas s'ils sont comptabilisés comme des stocks - les indemnités d'abattage sont considérées comme des plus-values de cession).
II. LE DISPOSITIF PROPOSÉ : AJUSTER CES DIFFÉRENTS DISPOSTIFS DE SOUTIEN BÉNÉFIQUES POUR LES AGRICULTEURS
A. PROROGER LA DÉDUCTION POUR ÉPARGNE DE PRÉCAUTION ET LE CRÉDIT D'IMPÔT EN FAVEUR DE L'AGRICULTURE BIOLOGIQUE
1. La déduction pour épargne de précaution est prorogée jusqu'au 31 décembre 2028
Le II du présent article 10 modifie l'article 51 de la loi de finances pour 2019 pour proroger de trois ans l'application de la déduction pour épargne de précaution, soit aux exercices clos jusqu'au 31 décembre 2028. Le coût de la prorogation du dispositif en 2026 n'est pas chiffré.
Toutefois, selon les informations figurant dans les tomes II « voies et moyens » annexés aux projets de loi de finances pour 2026, la dépense fiscale s'est élevée à 207 millions d'euros en 2023 et à 301 millions d'euros en 2024.
Le A du I de l'article 10 apporte des précisions rédactionnelles en modifiant l'article 73 du CGI. Il précise que les maladies animales ou végétales ouvrant droit à exonération de 30 % des dépenses liées à l'exploitation des sommes réintégrées au résultat imposable sont celles entraînant des pertes économiques et que les calamités agricoles ouvrant droit à la même exonération sont celles entraînant des pertes de moyens de production. Une correction d'erreur de renvoi est par ailleurs opérée (3° du A du I).
2. Le crédit d'impôt en faveur de l'agriculture biologique est prorogé jusqu'au 31 décembre 2027
Le E du I du présent article 10 proroge de deux ans l'existence du crédit d'impôt en faveur de l'agriculture biologique, jusqu'au 31 décembre 2027 en modifiant le I de l'article 244 quater L du code général des impôts. Ce crédit d'impôt a représenté une dépense fiscale de 105 millions d'euros en 2023, 146 millions d'euros en 2024 et pourrait s'élever à 168 millions d'euros en 2025.
Pour 2026, la prorogation se traduirait par une dépense fiscale estimée à 168 millions d'euros405(*).
B. APPLIQUER LA PROVISION POUR AUGMENTTAION DE LA VALEUR DES STOCKS DE VACHES AUX EXECICES CLOS À PARTIR DU 1ER JANVIER 2024 ET RENDRE SON BÉNÉFICE EXCLUSIF DU RÉGIME DE LA DEDUCTION
La version initiale du projet de loi de finances pour 2025 prévoyait que la provision pour augmentation de la valeur des stocks de vaches laitières et allaitantes pourrait être pratiquée aux titres des exercices clos à compter du 1er janvier 2024. Au final, l'article 66 de la loi n° 2025-127 du 14 février 2025 de finances pour 2025 limite cette possibilité aux exercices clos entre le 1er janvier 2025 et le 31 décembre 2028. Certains exploitants avaient anticipé l'application du dispositif à compter des exercices clos en 2024, ce qui a conduit le Gouvernement à annoncer une forme de tolérance pour « faire application de [la] provision dès les exercices clos à compter du 1er janvier 2024406(*) ».
Cet article procède donc à la légalisation de la tolérance permise par l'administration fiscale. Il modifie l'article 73 A du CGI pour autoriser l'application anticipée de la provision pour augmentation de la valeur des stocks de vaches laitières et allaitantes aux exercices clos à compter du 1er janvier 2024 (1° du B du I du présent article 10).
Le dispositif prévoit par ailleurs que le bénéfice de la provision et celui de la déduction ne peuvent pas être cumulés (2° du B du I du présent article 10).
C. EXONÉRER D'IMPÔT SUR LE REVENU ET D'IMPÔT SUR LES SOCIÉTÉS LES PLUS VALUES ET LES PROFITS SUR STOCK ISSUS D'INDEMNITÉS D'ABATTAGE
Le présent article 10 (C et D du I et IV) instaure une exonération sur les plus-values ou sur les profits sur stocks dégagés à l'occasion de la perception d'indemnités d'abattage pour raisons sanitaires d'animaux affectés à la reproduction du cheptel au bénéfice des entreprises agricoles relevant de l'impôt sur le revenu dû au titre des années 2025 à 2027 (article 75-0 D du code général des impôts) et de l'impôt sur les sociétés dû au titre des exercices ouverts entre le 1er janvier 2025 et le 31 décembre 2027 (article 208 octies).
L'exonération sera égale à la différence entre le montant des indemnités perçues pour abattage des animaux d'un cheptel affecté à la reproduction et la valeur à l'actif de ces animaux à la date de leur abattage, qu'ils soient immobilisés ou en stock. Ainsi, l'exonération s'appliquera à la totalité des plus-values et des profits sur stocks dégagés lors de la perception d'indemnités d'abattage pour raisons sanitaires d'animaux affectés à la reproduction du cheptel.
L'exonération serait conditionnée à un réemploi des indemnités pour reconstituer le cheptel dans un délai de 12 mois à compter de la perception de l'indemnité. Si une partie des indemnités versées n'est pas utilisée à la reconstitution du cheptel affecté à la reproduction, cette différence doit être rapportée au résultat de l'exercice suivant.
D. UNIFORMISER LE RÉGIME D'EXONÉRATION DE DMTG INDÉPENDAMMENT DE LA DATE DE CONCLUSION DU BAIL
Le III du présent article 10 aligne sur les nouveaux seuils et les nouvelles conditions de durée le régime applicable depuis la loi de finances pour 2025, quelle que soit la date de conclusion du bail, pour toutes les cessions intervenues à compter du 16 février 2025. Il modifie en conséquence le D du III de l'article 10 de la loi de finances pour 2025 pour prévoir désormais que le dispositif s'applique aux transmissions intervenant à compter du 15 février 2025 et aux transmissions pour lesquelles le bail a été conclu à compter du 1er janvier 2025.
*
* *
L'Assemblée nationale n'ayant pas adopté la première partie du présent projet de loi de finances, celui-ci est considéré comme ayant été rejeté et le présent article n'a pas été adopté.
III. LA POSITION DE LA COMMISSION DES FINANCES : ADOPTER LE DISPOSITIF SANS MODIFICATION POUR TENIR LES ENGAGEMENTS GOUVERNEMENTAUX À L'EGARD DES AGRICULTEURS
Des tensions sociales chez les agriculteurs dans de nombreux États européens, dont la France, apparues au cours de l'année 2024, ont conduit les Gouvernements successifs à formaliser puis à confirmer un total de 70 engagements en tout, en faveur des agriculteurs qui sont progressivement mis en place.
Un certain nombre d'aides exceptionnelles d'urgence, pour un total de 740 millions d'euros sur la période 2024-2026, ont ainsi été dégagées : fonds d'urgence pour le secteur viticole, dispositif de réduction du potentiel de production viticole, prêts bonifiés à l'attention du secteur viti-vinicole, fonds d'urgence visant à soutenir les exploitations d'élevage impactées par la maladie hémorragique épizootique (MHE), aide à la filière biologique, aide des planteurs de banane, aide pour la prise en charge d'une partie des pertes de production des éleveurs de volaille, indemnisation pour la prise en charge de la surmortalité liée à la fièvre catarrhale ovine (FCO), prêts garantis, dispositif « Fruits et légumes outre-mer », fonds d'urgence « soutien aux exploitations en difficulté suite aux inondations de 2024 » en Ille-et-Vilaine, fonds d'urgence au bénéficie des jeunes installés en viticulture, aide aux pépiniéristes en viticulture, fonds d'urgence pour soutenir les exploitations agricoles touchées par les incendies de l'Aude survenus à l'été 2025.
Certaines mesures attendues, non budgétaires ou fiscales, ont par ailleurs été prises : nouveau plan national loup, publication de mesures règlementaires sur le contentieux agricole, sur les obligations légales de débroussaillement, sur la simplification des mesures administratives préalables au curage, non-imposition sous condition de 30 % des reprises de déduction pour épargne de précaution, la transformation de la dotation pour stock de vaches en une provision comptable ainsi que des avantages fiscaux destinés à favoriser la transmission de patrimoine vers les jeunes agriculteurs, prise en compte des 25 meilleures années pour le calcul de la pension de retraite, relèvement de 1,2 à 1,25 SMIC du seuil de dégressivité du dispositif travailleurs occasionnels demandeurs d'emploi, dit TO-DE.
Quelques engagements sont encore conditionnés par des négociations européennes comme le renforcement des clauses-miroirs dans le cadre de l'accord UE-MERCOSUR, dans l'hypothèse, de plus en plus probable de son entrée en vigueur.
Enfin, plusieurs mesures doivent encore trouver leur transcription en loi de finances, d'où leur présence au sein du présent projet de loi de finances. Ces mesures justes et proportionnées sont nécessaires. Les différents dispositifs consistant en des ajustements ou en des prorogations de mécanismes déjà existants au bénéfice des agriculteurs, la commission des finances propose d'adopter cet article sans modification.
Les deux dispositifs prorogés (la déduction pour épargne de précaution et le crédit d'impôt « agriculture biologique ») sont plébiscités par les acteurs du secteur agricole et la commission des finances appuie leur prorogation.
Les mécanismes modifiés présentent, pour leur part, des lacunes qu'il apparait nécessaire de corriger. En effet, les dispositions actuelles sur l'exonération d'impôt sur le revenu et d'impôt sur les sociétés des plus-values et des profits sur stock issus d'indemnités d'abattage sont incomplètes (les entreprises relevant de l'impôt sur les sociétés ne sont éligibles à aucun de ces dispositifs, les entreprises réalisant plus de 450 000 euros de recettes annuelles ne sont pas exonérées des plus-values de cession) et ils posent un problème de principe : l'allocation d'une partie des indemnités au paiement de l'impôt est contraire à l'objectif poursuivi, à savoir le renouvellement du cheptel.
De même, le régime du « Dutreil agricole », tel qu'il résulte de la rédaction retenue en loi de finances pour 2025, a pour effet d'instaurer l'existence, en parallèle, de deux régimes distincts, selon la date de conclusion du bail, pour les transmissions intervenant à compter du 16 février 2025 sous le régime du « Dutreil agricole ». En effet, la rédaction du D du III de l'article 70 ne rend en réalité les nouveaux seuils et délais applicables (600 000 euros et 5 ans ou 20 millions d'euros et 18 ans) que pour les baux conclus postérieurement au 1er janvier 2025. Les baux conclus antérieurement pour des transmissions intervenant à compter du 16 février 2025 restent concernés par les anciens seuils.
Les ministres de l'agriculture et des comptes publics ont annoncé, par un communiqué de presse commun du 1er avril 2025, leur volonté d'appliquer le dispositif adopté à l'article 70 de la loi de finances pour 2025 « à toutes les transmissions à titre gratuit intervenant, à compter du 15 février 2025, y compris lorsque le bail a été conclu avant le 1er janvier 2025 ». La commission des finances est favorable à cette clarification.
Enfin, l'article 10 prévoit que le régime de la provision pour stock de vaches sera applicable par anticipation à compter des régimes comptables clos à compter 1er janvier 2024 : une partie des acteurs ayant anticipé ce mécanisme avant que le législateur ne transcrive cet engagement, il est apparu nécessaire de prévoir son application rétroactive dès lors que cette régularisation est assortie des garanties nécessaires, comme l'incompatibilité avec le régime antérieur de la dotation pour stock de vaches. La commission des finances est favorable à cette rétroactivité qui vient finalement épouser le calendrier des promesses formulées.
Décision de la commission : la commission des finances propose d'adopter cet article sans modification.
ARTICLE 11
Anticipation de la suppression progressive de la
CVAE
Le présent article prévoit d'anticiper la trajectoire de suppression de la cotisation sur la valeur ajoutée des entreprises (CVAE).
La CVAE a fait l'objet de plusieurs réformes successives visant, à terme, à sa suppression :
- la loi de finances initiale (LFI) pour 2021 a divisé par deux le taux de CVAE afin de soutenir les entreprises industrielles dans le cadre du plan de relance ;
- la LFI 2023 a programmé en deux temps la suppression de la CVAE, sur les années 2023 et 2024.
- la LFI 2024 a rééchelonné cette trajectoire de suppression sur quatre années, entre 2024 et 2027 ;
- enfin, la LFI 2025, pour tirer les conséquences de la dégradation exceptionnelle des finances publiques, a reporté la suppression de la CVAE restante, désormais prévue progressivement de 2028 à 2030.
Le présent article propose d'accélérer cette suppression en reprenant, dès 2026, la trajectoire de diminution progressive de la CVAE, dont la disparition définitive serait désormais fixée à 2028.
Parallèlement, cet article ajuste le plafonnement de la valeur ajoutée (PVA), qui permet de limiter le poids de la contribution économique territoriale (CET)407(*) pour les entreprises qui y sont assujetties. La trajectoire de hausse du taux de la taxe additionnelle à la CVAE (TA-CVAE), dont sont affectataires les chambres de commerce et d'industrie (CCI), est également ajustée de manière à neutraliser les effets de l'anticipation de la trajectoire de suppression de la CVAE sur leur financement.
La commission des finances réaffirme son soutien à la suppression de la CVAE, qu'elle juge nécessaire pour soutenir la compétitivité des entreprises, et en particulier, du secteur industriel. Toutefois, l'instabilité des positions gouvernementales, marquée par des revirements successifs depuis 2023, est difficilement compréhensible, et nuit considérablement à la capacité des entreprises à planifier leurs décisions d'investissement.
La commission des finances propose d'adopter cet article sans modification.
I. LE DROIT EXISTANT : LA SUPPRESSION DE LA COTISATION SUR LA VALEUR AJOUTÉE DES ENTREPRISES EST PROGRAMMÉE À L'HORIZON 2030
A. LA COTISATION SUR LA VALEUR AJOUTÉE DES ENTREPRISES EST, AVEC LA COTISATION FONCIÈRE DES ENTREPRISES, L'UNE DES COMPOSANTES DE LA CONTRIBUTION ÉCONOMIQUE TERRITORIALE
1. Depuis 2010, la contribution économique territoriale a remplacé la taxe professionnelle
Avant sa suppression par la loi de finances pour 2010408(*), la taxe professionnelle (TP), héritière de la patente409(*), constituait le principal impôt local acquitté par les entreprises, représentant 30 milliards d'euros en 2009. Sa suppression avait été avant tout motivée par le caractère « anti-économique » de cet impôt, accusé de pénaliser l'investissement et l'emploi du fait de son assiette composite comprenant la valeur locative des immeubles, des équipements et biens mobiliers (matériels, outillages, etc.), la masse salariale et les recettes. La TP constituait ainsi l'un des principaux exemples d'impôt de production.
Les impôts de production
Selon l'Insee, les impôts de production englobent l'ensemble des impôts que les unités légales (entreprises, associations, établissements publics) supportent du fait de leurs activités de production, indépendamment de la quantité ou de la valeur des biens et services qu'elles produisent ou vendent. Ces prélèvements sont à distinguer de la fiscalité sur les produits, qui est acquittée par le consommateur (TVA, en particulier), et de la fiscalité sur le résultat (impôt sur les sociétés et impôt sur le revenu).
La fiscalité de production peut être appréhendée de deux façons :
- au sens large, elle englobe des prélèvements assis sur des facteurs de production, à savoir la masse salariale et le capital ou les actifs de l'entreprise comme le foncier utilisé ;
- au sens strict, ils correspondent à des impôts frappant directement la production et non ses facteurs, dans la mesure où leur assiette repose sur un produit du compte de résultat.
Source : commission des finances
En remplacement de la TP, la loi de finances pour 2010 a instauré une contribution économique territoriale (CET) composée de deux cotisations :
- la cotisation foncière des entreprises (CFE), régie par les articles 1447 à 1448 du code général des impôts (CGI) ;
- la cotisation sur la valeur ajoutée des entreprises (CVAE), régie par les articles 1586 ter à 1586 nonies du CGI, et objet du présent article.
Le produit de la CVAE était originellement partagé entre les trois strates de collectivités territoriales : le bloc communal (essentiellement les établissements publics de coopération intercommunale), les départements et les régions.
2. La contribution économique territoriale fait l'objet d'un plafonnement en fonction de la valeur ajoutée
Afin de limiter le poids de la CET pour les entreprises qui y sont assujetties, le législateur a instauré un mécanisme de plafonnement sur la valeur ajoutée (PVA).
Ainsi, en application de l'article 1647 B sexies du CGI, le montant total dû par une entreprise au titre de la CET ne pouvait excéder, en 2025, 1,438 % de la valeur ajoutée produite par l'entreprise410(*), calculée selon les mêmes modalités et au cours de la même période de référence que celles utilisées pour déterminer l'assiette de la CVAE (voir infra).
La différence entre le montant théoriquement dû et l'application de ce plafonnement fait l'objet d'un dégrèvement. D'après les informations contenues dans l'évaluation préalable de la loi de finances pour 2022, « les entreprises exploitant un établissement industriel au sens foncier représentent ainsi environ 75 % des sommes dégrevées au titre du PVA ».
Les caractéristiques de la CVAE, qu'il s'agisse de l'établissement de son assiette ou de la détermination du taux applicable, conduisent à rattacher celle-ci à la catégorie des impôts de production.
B. UN IMPÔT ASSIS SUR LA VALEUR AJOUTÉE DES ENTREPRISES, SANS PARVENIR À LA MÊME NEUTRALITÉ ÉCONOMIQUE QUE LA TVA
Sont assujetties à la CVAE les entreprises :
- situées dans le champ d'application de la CFE, soit toutes les personnes physiques ou morales, ainsi que les sociétés non dotées de la personnalité morale, qui exercent à titre habituel une activité professionnelle ;
- dont le chiffre d'affaires réalisé au cours de la période de référence est supérieur à 152 500 euros hors taxe411(*).
L'assiette imposable est calculée à partir de la valeur ajoutée réalisée au cours de la période de référence, en principe l'année au titre de laquelle l'imposition est établie ou au cours du dernier exercice de douze mois clos au cours de cette même année, lorsque cet exercice ne coïncide pas avec l'année civile412(*).
Alors que les charges de personnel ne sont pas déductibles de la valeur ajoutée et afin de répondre aux situations d'entreprises à forte intensité de main-d'oeuvre, la valeur ajoutée imposable est plafonnée. Elle ne peut excéder un pourcentage du chiffre d'affaires fixé à :
- 80 % pour les entreprises dont le chiffre d'affaires est inférieur ou égal à 7,6 millions d'euros ;
- 85 % pour celles dont le chiffre d'affaires est supérieur à 7,6 millions d'euros.
Aucun plafonnement n'est en revanche appliqué pour les établissements de crédits et les entreprises d'investissement agréées, les entreprises de gestion d'instruments financiers, les sociétés créées pour une opération de financement d'immobilisations corporelles et les entreprises d'assurance et assimilées413(*).
Cette valeur ajoutée, calculée en application de l'article 1586 sexies du CGI, est une valeur ajoutée « brute ». La CVAE vient frapper, selon les mots du Conseil d'analyse économique, « un solde de gestion très en amont du résultat net de l'entreprise, sans rapport avec sa rentabilité » 414(*). Pour le calcul de la valeur ajoutée, les entreprises ne peuvent pas déduire un certain nombre de charges, et notamment les dépenses de personnel.
Détermination de la valeur ajoutée
imposable au titre de la CVAE
pour la généralité des
entreprises
« La valeur ajoutée est égale à la différence entre :
a) D'une part, le chiffre d'affaires tel qu'il est défini au 1, majoré :
- des autres produits de gestion courante à l'exception, d'une part, de ceux pris en compte dans le chiffre d'affaires et, d'autre part, des quotes-parts de résultat sur opérations faites en commun ;
- de la production immobilisée, à hauteur des seules charges qui ont concouru à sa formation et qui figurent parmi les charges déductibles de la valeur ajoutée ; il n'est pas tenu compte de la production immobilisée, hors part des coproducteurs, afférente à des oeuvres audiovisuelles ou cinématographiques inscrites à l'actif du bilan d'une entreprise de production audiovisuelle ou cinématographique, ou d'une entreprise de distribution cinématographique pour le montant correspondant au versement du minimum garanti au profit d'un producteur, à condition que ces oeuvres soient susceptibles de bénéficier de l'amortissement fiscal pratiqué sur une durée de douze mois ;
- des subventions d'exploitation ;
- de la variation positive des stocks ;
- des transferts de charges déductibles de la valeur ajoutée, autres que ceux pris en compte dans le chiffre d'affaires ;
- des rentrées sur créances amorties lorsqu'elles se rapportent au résultat d'exploitation ;
b) Et, d'autre part :
- les achats stockés de matières premières et autres approvisionnements, les achats d'études et prestations de services, les achats de matériel, équipements et travaux, les achats non stockés de matières et fournitures, les achats de marchandises et les frais accessoires d'achat ;
- diminués des rabais, remises et ristournes obtenus sur achats ;
- la variation négative des stocks ;
- les services extérieurs diminués des rabais, remises et ristournes obtenus, à l'exception des loyers ou redevances afférents aux biens corporels pris en location ou en sous-location pour une durée de plus de six mois ou en crédit-bail ainsi que les redevances afférentes à ces biens lorsqu'elles résultent d'une convention de location-gérance ; toutefois, lorsque les biens pris en location par le redevable sont donnés en sous-location pour une durée de plus de six mois, les loyers sont retenus à concurrence du produit de cette sous-location ;
[...]
- les autres charges de gestion courante, autres que les quotes-parts de résultat sur opérations faites en commun ;
- les dotations aux amortissements pour dépréciation afférentes aux biens corporels donnés en location ou sous-location pour une durée de plus de six mois, donnés en crédit-bail ou faisant l'objet d'un contrat de location-gérance, en proportion de la seule période de location, de sous-location, de crédit-bail ou de location-gérance ;
- les moins-values de cession d'éléments d'immobilisations corporelles et incorporelles, lorsqu'elles se rapportent à une activité normale et courante. »
Source : article 1586 sexies du code général des impôts
C. LA CVAE A FAIT L'OBJET DE PLUSIEURS RÉFORMES SUCCESSIVES VISANT, À TERME, À SA SUPPRESSION
1. Dans le cadre du plan de relance, la suppression de la part de CVAE affectée aux régions par la loi de finances initiale pour 2021
L'article 8 de la loi n° 2020-1721 du 29 décembre 2020 de finances pour 2021 a procédé à une première réduction de la CVAE, dans le cadre du plan de relance.
Le Gouvernement affiche alors un objectif de réduction de 10 milliards d'euros par an des impôts de production pour les entreprises. Dans ce cadre, la part de CVAE affectée aux régions a été supprimée. Le taux de CVAE est divisé par deux, pour un coût direct d'un peu plus de 7 milliards d'euros.
2. La trajectoire de suppression définitive de la CVAE a été engagée par la LFI 2023 avant d'être rééchelonnée à plusieurs reprises
a) La loi de finances initiale pour 2023 prévoyait la suppression en deux étapes de la CVAE par moitié
L'article 55 de la LFI pour 2023415(*) avait prévu la suppression de la CVAE en 2024 et, pour 2023, la division par deux des taux de CVAE.
Ce même article prévoyait également la hausse temporaire de la taxe additionnelle à la CVAE (TA-CVAE)416(*) au profit des chambres de commerce et d'industrie (CCI), ainsi qu'une adaptation du plafonnement appliqué à la valeur ajoutée (PVA).
Enfin, l'article 55 de la LFI pour 2023 avait prévu la compensation aux collectivités territoriales de la suppression de la CVAE par l'attribution d'une fraction de la TVA417(*).
b) La LFI pour 2024 a rééchelonné sur quatre ans la suppression de la cotisation sur la valeur ajoutée des entreprises
L'article 79 de la loi de finances pour 2024418(*) a rééchelonné la trajectoire de suppression de la CVAE. Alors que la CVAE devait disparaitre au 1er janvier 2024, ce même article prévoyait la suppression de cet impôt en 2027, avec une réduction d'un quart par an de son montant résiduel.
Cet article a prévu, en conséquence, une adaptation de la trajectoire de baisse du PVA, une augmentation progressive du taux de la TA-CVAE, afin de maintenir sur cette période le rendement de cette taxe au profit des CCI, ainsi qu'une réduction progressive du dégrèvement de CVAE, qui est ramené à 250 euros en 2023, 188 euros en 2024, 125 euros en 2025, 63 euros en 2026419(*).
3. Le report de 3 ans de la trajectoire de suppression dans la LFI 2025
Le niveau exceptionnellement dégradé des comptes publics de la France atteint en 2024 a conduit le Gouvernement à proposer de retarder, une nouvelle fois, la suppression de la CVAE.
Le PLF 2025 prévoyait ainsi décalage de 3 ans de la trajectoire de suppression de la CVAE, par rapport à la trajectoire qui était définie en LFI 2024. Le texte initial proposait :
- le maintien des taux de CVAE pour les années 2025 à 2027 au même niveau que pour l'année 2024,
- puis une diminution progressive des taux en 2028 et 2029, jusqu'à la suppression de la CVAE en 2030.
Toutefois, l'absence d'adoption de la loi de finances au 1er janvier a rendu impossible l'application de ces dispositions en 2025. Pour compenser la perte de recettes résultant de la baisse de taux de CVAE en 2025, la commission mixte paritaire (CMP) a introduit dans le texte final420(*) une contribution complémentaire temporaire assise sur la CVAE due au titre de la seule année 2025, dont le taux est fixé à 47,4 %.
Trajectoire d'évolution du taux effectif
d'imposition
des entreprises redevables de la CVAE
|
Chiffre d'affaires |
Taux d'imposition |
Taux d'imposition* |
Taux d'imposition |
Taux d'imposition
|
Taux d'imposition en 2029 |
|
CA < 500 000 € |
0 % |
0 % |
0 % |
0 % |
0 % |
|
500 000 € = CA = 3 000 000 € |
Taux progressif allant de 0 % à 0,094 % |
Taux progressif allant de 0 % à 0,063 % |
Taux progressif allant de 0 % à 0,094 % |
Taux progressif allant de 0 % à 0,063 % |
Taux progressif allant de 0 % à 0,031 % |
|
3 000 000 € < CA = 10 000 000 € |
Taux progressif allant de 0,094 % à 0,26 % |
Taux progressif allant de 0,063 % à 0,175 % |
Taux progressif allant de 0,094 % à 0,26 % |
Taux progressif allant de 0,063 % à 0,175 % |
Taux progressif allant de 0,031 % à 0,087 % |
|
10 000 000 € < CA = 50 000 000 € |
Taux progressif allant de 0,26 % à 0,28 % |
Taux progressif allant de 0,175 % à 0,19 % |
Taux progressif allant de 0,26 % à 0,28 % |
Taux progressif allant de 0,175 % à 0,19 % |
Taux progressif allant de 0,087 % à 0,09 % |
|
CA > 50 000 000 € |
0,28 % |
0,19 % |
0,28 % |
0,19 % |
0,09 % |
* Auquel s'ajoute une contribution complémentaire à la CVAE de 47,4 %.
Source : commission des finances du Sénat
II. LE DISPOSITIF PROPOSÉ : UNE REPRISE DÈS 2026 DE LA TRAJECTOIRE DE BAISSE DE LA CVAE JUSQU'À SA SUPPRESSION DÉFINITIVE EN 2028
A. LE PLF 2026 ANTICIPE LA SUPPRESSION DE LA CVAE, INITIALEMENT PRÉVUE POUR 2030, ET DÉSORMAIS FIXÉE À 2028
Le présent article vise à reprendre, dès 2026, la trajectoire de diminution progressive de la CVAE, dont la suppression définitive est désormais fixée à 2028.
Tout d'abord, le III du présent article maintient les taux de CVAE prévus à l'article 1586 quater du CGI au même niveau qu'en 2025. L'extinction, dans le même temps, du dispositif de contribution exceptionnelle sur la CVAE créée pour la seule année 2025 par la LFI 2025, conduit de fait à une diminution de la CVAE due par les entreprises en 2026.
Ensuite, le II du présent article procède à la baisse des taux de CVAE pour l'année 2027. Ainsi, le taux maximal de CVAE, applicable aux entreprises dont le chiffre d'affaires est supérieur à 50 millions d'euros, sera ramené à 0,09 %.
Enfin, le 1° du B du I du présent article fixe la suppression définitive de la CVAE au 1er janvier 2028.
Comparaison des trajectoires d'évolution du
taux maximal* de CVAE
prévues dans la LFI 2025 et dans le PLF
2026
* pour les entreprises dont le CA est supérieur à 50 millions d'euros
** Taux auquel s'ajoute la contribution exceptionnelle de 47,4 % assise sur la CVAE due au titre de l'année 2025
Source : commission des finances
D'après l'évaluation préalable du présent article, l'anticipation de la suppression de la CVAE impliquera un coût pour l'État d'environ 1,1 milliard d'euros en 2026, de 2,2 milliards d'euros en 2027 et 2028, et 1,1 milliard d'euros en 2029.
B. DES AJUSTEMENTS DU TAUX DE TAXE ADDITIONNELLE À LA CVAE, DU PLAFONNEMENT SUR LA VALEUR AJOUTÉE ET DU DÉGRÈVEMENT DE CVAE
Le présent article procède également :
- tout d'abord, à une adaptation de la trajectoire de baisse du PVA. Le A et les 2° à 4° du B du I du présent article font évoluer le PVA de manière à l'adapter à la trajectoire de baisse de taux de la CVAE. Il sera ainsi maintenu à 1,438 % en 2026, puis passera à 1,344 % en 2027, et sera finalement stabilisé à 1,25 % en 2028 ;
- ensuite, à un ajustement de la trajectoire d'augmentation du taux de la TA-CVAE, de manière à ce que la reprise de la trajectoire de baisse de taux de CVAE n'ait pas d'impact sur les ressources du réseau des CCI en 2026 et 2027. Ainsi, le III du présent article maintient le taux de TA-CVAE à 13,84 % en 2026 et le II le porte à hauteur de 27,68 % en 2027. La suppression de la CVAE entrainera mécaniquement la disparition de la TA-CVAE en 2028.
- enfin, à une modification de la trajectoire de réduction progressive du dégrèvement de CVAE. Le III du présent article prévoit en effet le maintien du dégrèvement à 125 euros en 2026 et le III le ramène à 63 euros en 2027 avant disparition de la CVAE en 2028.
Le IV du présent article fixe l'entrée en vigueur des dispositions de ce même article au 1er janvier 2026.
*
* *
L'Assemblée nationale n'ayant pas adopté la première partie du présent projet de loi de finances, celui-ci est considéré comme ayant été rejeté et le présent article n'a pas été adopté.
III. LA POSITION DE LA COMMISSION DES FINANCES : LA SUPPRESSION DE LA CVAE, NÉCESSAIRE POUR SOUTENIR LA COMPÉTITIVITÉ DES ENTREPRISES, NE DOIT PLUS ÊTRE REMISE EN CAUSE
A. LA COMMISSION RÉAFFIRME SON SOUTIEN À LA SUPPRESSION DE LA CVAE DANS UNE OPTIQUE DE SOUTIEN DU TISSU INDUSTRIEL
La commission des finances s'est plusieurs fois montrée favorable, lors des dernières discussions budgétaires, à la suppression de la CVAE, et plus largement, à l'allègement des impôts de production pesant sur les entreprises.
Les impôts de production visent un agrégat intermédiaire, sans rapport avec la profitabilité de l'activité de l'entreprise. Ils dégradent donc la situation financière de toutes les entreprises, y compris celles qui ne réalisent aucun bénéfice. La CVAE nuit directement à la productivité et à la compétitivité des entreprises, et la prise en compte du chiffre d'affaires pour déterminer le taux d'imposition à la CVAE contribue à ce caractère anti-économique. Surtout, comme le relevait le Conseil d'analyse économique (CAE) dans sa note « Les impôts pour (ou contre) la production » de 2019 : la CVAE « peut s'assimiler à deux taxes s'appliquant, avec le même taux, sur, d'une part, la masse salariale et, d'autre part, l'excédent brut d'exploitation (EBE). En taxant l'EBE et donc les amortissements, cet impôt affecte directement les capacités d'investissement des entreprises, bien plus que l'IS. En effet, les entreprises ne peuvent avec la CVAE déduire de la base taxable des charges économiquement liées à la production (les amortissements), ce qui pénalise tout particulièrement celles qui ont besoin de procéder à un renouvellement régulier de leur outil productif. La CVAE conduit ainsi à distordre la rentabilité des investissements en fonction des secteurs en concentrant son impact sur les secteurs les plus intensifs en capital421(*) ».
Ainsi la CVAE est particulièrement défavorable à l'industrie, un secteur particulièrement intensif en capital. Comme le montre le conseil des prélèvements obligatoires (CPO) dans un rapport publié le 22 septembre 2025, le secteur industriel supporte une part disproportionnée du produit de la CVAE par rapport à sa contribution à la richesse nationale. Leur exposition à la CVAE s'élevait à 25,9 % en 2023, alors qu'elles ne représentaient que 14,5 % de la valeur ajoutée nationale422(*).
Par ailleurs les impôts de production en France sont parmi les plus élevés d'Europe. Comme le montre l'évaluation préalable du présent article, les impôts de production représentent 3,6 % de la valeur ajoutée industrielle, soit un niveau largement supérieur à l'Allemagne qui se situe à la moyenne de la zone euro (0,4 %).
La suppression de la CVAE répond donc à un objectif de soutien à la compétitivité de l'industrie française. Elle s'inscrit dans la stratégie de réindustrialisation du pays, à laquelle la commission souscrit pleinement.
B. LES REVIREMENTS GOUVERNEMENTAUX SUR LA SUPPRESSION DE LA CVAE NUISENT AUX DÉCISIONS D'INVESTISSEMENT DES ENTREPRISES ET DOIVENT DONC CESSER
Si la commission des finances se félicite de la suppression de la CVAE à l'horizon 2028, elle ne peut que regretter les revirements successifs des Gouvernements sur ce sujet depuis la LFI 2023.
Lors de l'examen du PLF 2024, la commission avait pris acte de la décision du Gouvernement de rééchelonner une première fois cette trajectoire de suppression, mais avait exprimé son scepticisme sur ce revirement qui intervenait à peine un an après que ce Gouvernement a engagé sa responsabilité devant l'Assemblée pour supprimer la CVAE.
La commission ne s'était pas non plus opposée lors de l'examen du PLF 2025 au décalage de cette trajectoire de suppression, qui était justifiée par la dégradation exceptionnelle des finances publiques. Elle avait néanmoins réaffirmé sa position sur la nécessité de mener la suppression de la CVAE à son terme.
La commission prend acte de ce nouveau revirement de la part du Gouvernement, tout en l'invitant désormais à faire preuve de constance sur la suppression de la CVAE. Elle souscrit aux critiques du conseil des prélèvements obligatoires (CPO) sur l'instabilité du cadre législatif entourant cette réforme. Le CPO a en effet considéré, dans un rapport publié le 22 septembre 2025, que l'écart entre les annonces de suppression et leur report effectif « nuit à la lisibilité et à la crédibilité du cadre fiscal et, par extension, aux anticipations des entreprises industrielles ». Cette incertitude est « dommageable » et « complique les processus de décision d'investissement des entreprises qui s'inscrivent dans un horizon de temps long423(*) ».
Décision de la commission : la commission des finances propose d'adopter cet article sans modification.
ARTICLE
12
Renforcement des dispositifs fiscaux de soutien à la
géographie prioritaire de la politique de la ville
Le présent article prévoit de créer une exonération sur les revenus et les bénéfices dans les quartiers prioritaires de la politique de la ville (QPV), tout en mettant fin au dispositif similaire qui existe actuellement dans les zones franches urbaines-territoires entrepreneurs (ZFU-TE).
Il propose ainsi :
- le déploiement d'une nouvelle exonération d'impôt sur le revenu et les bénéfices dans les QPV pour une durée de cinq ans pour toute création ou reprise d'activité dans ces quartiers, puis une exonération partielle pour trois ans supplémentaires ;
- de ne pas prolonger le régime fiscal des ZFU-TE, duquel il ne sera plus possible de bénéficier à partir du 31 décembre 2025 ;
- d'unifier et d'harmoniser les différents régimes d'exonérations fiscales applicables dans les QPV.
Par cet article, les QPV deviennent donc le zonage unique dans lequel s'exercent les actions de la politique de la ville et où il est possible de bénéficier d'avantages fiscaux. Toute reprise ou création d'entreprises éligibles y intervenant entre le 1er janvier 2026 et jusqu'au 31 décembre 2030 pourrait donner lieu à l'exonération d'impôt créée.
La commission salue cette simplification des zonages de la politique de la ville et considère que le ciblage de l'aide fiscale apportée permet de répondre avec plus d'efficacité aux besoins des quartiers. Elle alerte néanmoins sur la nécessité d'opérer un contrôle continu de la dépense fiscale créée, afin de mieux mesurer la proportionnalité entre son coût et les avantages engendrés.
La commission des finances propose d'adopter cet article sans modification.
I. LE DROIT EXISTANT : LA COEXISTENCE DE DEUX ZONAGES VISANT À FAVORISER L'ACTIVITÉ ÉCONOMIQUE DANS LES ZONES URBAINES DÉFAVORISÉES
A. LE ZONAGE HISTORIQUE DES ZONES FRANCHES URBAINES-TERRITOIRES ENTREPRENEURS DONNE ACCÈS À UNE EXONÉRATION D'IMPÔT POUR ENCOURAGER L'ACTIVITÉ ÉCONOMIQUE DANS LES QUARTIERS URBAINS DÉFAVORISÉS
1. Un dispositif qui fêterait ses trente ans d'existence en 2026 mais destiné à s'éteindre à la fin de l'année 2025
Les zones franches urbaines-territoires entrepreneurs (ZFU-TE) ont été instaurées par la loi du 14 novembre 1996 relative à la mise en oeuvre du pacte de relance pour la ville424(*).
Elles sont créées dans des quartiers de plus de 8 500 habitants425(*) particulièrement défavorisés au regard des critères pris en compte pour la détermination des zones de redynamisation urbaine. Il s'agit notamment :
- du nombre d'habitants du quartier ;
- du taux de chômage ;
- de la proportion de jeunes de moins de vingt-cinq ans ;
- de la proportion des personnes sorties du système scolaire sans diplôme ;
- du potentiel fiscal des communes intéressées.
La délimitation des ZFU-TE est précisée par décret en Conseil d'État, en tenant compte des éléments de nature à faciliter l'implantation d'entreprises ou le développement d'activités économiques. Trois générations de ZFU-TE ont été créées depuis le déploiement du dispositif :
- en 1996, 44 premières zones ont été délimitées426(*) ;
- en 2004, 41 nouvelles ZFU-TE ont été créées427(*) ;
- en 2006, enfin, 15 autres ont rejoint les précédentes428(*).
Par conséquent, il existe aujourd'hui cent ZFU-TE réparties dans quarante-huit départements, dont quatre-vingt-treize en métropole et sept en outre-mer. L'Île-de-France et les Hauts-de-France comptent plus de 40 % de ces zones avec respectivement 26 et 15 ZFU-TE.
Répartition des ZFU-TE par régions
(en nombre de ZFU-TE)
Source : commission des finances, données du secrétariat du conseil interministériel des villes
Le dispositif des ZFU-TE est plus ancien que celui des quartiers prioritaires de la politique de la ville (QPV), créé en 2014429(*). La dernière révision du zonage ZFU-TE a eu lieu il y a 19 ans, en 2006.
2. Un dispositif fiscal ciblant les petites et micro-entreprises dans les quartiers les plus modestes
Créé par l'article 29 de la loi du 31 mars 2006 pour l'égalité des chances430(*), l'article 44 octies A du code général des impôts prévoit l'existence d'une exonération fiscale pour les activités créées en ZFU-TE. Il succède à l'article 44 octies du CGI, abrogé depuis 2021431(*), qui prévoyait de même, depuis 1997432(*), une exonération fiscale similaire.
Le champ d'application de l'article 44 octies A du CGI concerne les contribuables qui créent des activités dans les ZFU-TE. Quel que soit le statut juridique et le régime d'imposition pour lequel a opté le contribuable pour son entreprise, cette dernière bénéficie de l'exonération si elle remplit les conditions cumulatives suivantes :
- elle emploie moins de cinquante salariés ;
- son chiffre d'affaires n'excède pas 10 millions d'euros par an et son bilan est aussi inférieur à 10 millions d'euros ;
- son capital ou ses droits de vote ne doivent pas être détenus pour plus de 25 % par une entreprise de plus de 250 salariés avec un chiffre d'affaires annuel hors taxes excédant 50 millions d'euros, ou avec un total de bilan supérieur à 43 millions d'euros ;
- son activité principale est industrielle, commerciale, artisanale ou libérale ;
- son activité principale ne relève pas des secteurs de la construction automobile, de la construction navale, de la fabrication de fibres textiles artificielles ou synthétiques, de la sidérurgie ou des transports routiers de marchandises ;
- son effectif inclut au moins 50 % de salariés - en CDI ou en CDD d'au moins 12 mois - résidant en ZFU-TE ou dans un QPV. Cette disposition s'applique à partir de l'embauche du 2ème salarié. L'effectif de l'entreprise doit être respecté pour chaque année d'imposition.
En outre, pour les entreprises créées à partir du 1er janvier 2016, l'exonération d'impôt sur les bénéfices est subordonnée à la signature d'un contrat de ville.
Ces contrats constituent le cadre unique de référence pour la mise en oeuvre de la politique de la ville. Les signataires sont :
- l'État, représenté par le préfet de département ;
- l'intercommunalité dans laquelle se situe le ou les QPV visés par le contrat, représentée le président de l'intercommunalité ;
- les communes dans lesquelles sont situées le ou les QPV visés par le contrat ;
- les partenaires mettant en oeuvre la politique de la ville, comme par exemple la région, le département, les organismes de protection sociale, la Caisse des dépôts et consignations, France Travail etc.
Chaque signataire y détaille ses engagements concrets en faveur de la réalisation des objectifs fixés par le contrat de ville. La dernière mise à jour des contrats de ville a été menée en métropole en 2024 et couvre la période 2024-2030. En outre-mer, tous les contrats de ville de nouvelle génération devraient être signés à la fin de l'année 2025.
Les critères ainsi définis avaient pour objectif de cibler des entreprises qui créeraient de l'emploi endogène et feraient venir dans les ZFU-TE des services publics, notamment des services de santé.
L'évaluation préalable de l'article indique ainsi que les professions médicales représentent 66 % du coût des exonérations en ZFU-TE, preuve que le dispositif a été largement utilisé par les contribuables exerçant ces activités. En revanche, elles ne représentent que 12,6 % de l'activité.
La dynamique la plus importante qui a été constatée dans les ZFU-TE est la croissance du nombre de micro-entreprises : elles représentent plus de la moitié des créations d'activités.
3. Une exonération d'impôt sur les bénéfices pendant cinq ans, puis son extinction progressive
Le dispositif prévu à l'article 44 octies A du CGI prévoit que les activités créées en ZFU-TE entre le 1er janvier 2006 et le 31 décembre 2025 bénéficient d'une exonération totale, pendant cinq ans, des bénéfices ou des revenus tirés de l'activité de l'entreprise dès lors qu'elle est éligible.
S'ensuit une période d'abattement dégressifs pendant trois ans, de 60 %, 40 % puis 20 % du revenu ou du chiffre d'affaires de l'entreprise.
Ainsi, les bénéfices des sixième, septième et huitième années sont soumis à l'impôt sur le revenu ou à l'impôt sur les sociétés de façon croissante :
- 40 % au cours de la sixième année ;
- 60 % au cours de la septième année ;
- 80 % au cours de la huitième année ;
- totalement à compter de la neuvième.
La durée totale de l'exonération dure ainsi huit ans. Le coût total des exonérations fiscales dans les ZFU-TE s'élève, en 2023, à 120 millions d'euros et 107 millions d'euros en 2024. Il s'agit d'autant de recettes en moins en impôt sur le revenu et en impôt sur les sociétés.
B. L'ACTIVITÉ ÉCONOMIQUE DANS LES QUARTIERS PRIORITAIRES DE LA POLITIQUE DE LA VILLE (QPV) EST SOUTENUE PAR DIVERS AVANTAGES FISCAUX
1. Un dispositif récent dont le zonage a été actualisé au cours des deux dernières années
Les quartiers prioritaires de la politique de la ville (QPV) ont été créés près de vingt ans après les ZFU-TE, par la loi de programmation pour la ville et la cohésion urbaine du 21 février 2014433(*).
Ils constituent le support géographique d'intervention de la politique de la ville et ont succédé à deux zonages qui leur préexistaient :
- les zones urbaines sensibles, au nombre de 717 ;
- les quartiers en contrats urbains de cohésion sociale, au nombre de 2 304.
Les QPV sont caractérisés par plusieurs critères qui sont précisés par un décret en Conseil d'État434(*). Un QPV doit ainsi :
- regrouper un nombre minimal d'habitants défini par décret, actuellement fixé à 10 000 ;
- présenter un écart de développement économique et social apprécié par un critère de revenu des habitants. Cet écart est défini par rapport, d'une part, au territoire national et, d'autre part, à l'unité urbaine dans laquelle se situe chacun de ces quartiers, selon des modalités qui peuvent varier en fonction de la taille de cette unité urbaine.
Les QPV servent de support à la mise en oeuvre de différentes politiques publiques en faveur de la vie dans les quartiers : ils constituent notamment le zonage dans lequel se déploient les actions territorialisées de la politique de la ville, portées par le programme 147 « Politique de la ville » de la mission « Cohésion des territoires ».
La loi prévoit que la liste des QPV est actualisée par décret dans l'année des élections municipales. En outre-mer, il est toutefois possible que cette actualisation ait lieu tous les trois ans.
Dans l'hexagone, la dernière mise à jour des QPV a été effectuée le 1er janvier 2024435(*). Pour les QPV en outre-mer, cette mise à jour est encore plus récente puisqu'elle est effective depuis le 1er janvier 2025436(*).
Les modalités de détermination des QPV sont précisées dans deux décrets :
- le décret n° 2014-767 du 3 juillet 2014 relatif à la liste nationale des quartiers prioritaires de la politique de la ville et à ses modalités particulières de détermination dans les départements métropolitains ;
- le décret n° 2023-1312 du 28 décembre 2023 modifiant le décret précité.
Actuellement, on compte 1 609 QPV : 1 362 sont situés dans l'hexagone et 247 en outre-mer.
2. L'existence de plusieurs exonérations fiscales à destination, principalement, des bailleurs sociaux
Les QPV sont bénéficiaires de plusieurs exonérations fiscales qui visent principalement deux objectifs. D'une part, accroître l'activité économique dans les QPV en favorisant l'implantation de commerces. D'autre part, accompagner l'amélioration de l'habitat, en proposant une fiscalité attractive aux bailleurs sociaux.
Ainsi, il existe trois dispositifs favorables à l'implantation et au maintien d'activités commerciales dans les QPV. Depuis 2014437(*), les établissements commerciaux qui sont créés dans les QPV bénéficient :
- d'une exonération pendant cinq ans, puis un abattement dégressif pendant trois ans, de cotisation foncière des entreprises (CFE), prévue à l'article 1466 A du CGI ;
- d'une exonération pendant cinq ans, puis un abattement dégressif pendant trois ans, de cotisation sur la valeur ajoutée des entreprises (CVAE), prévue à l'article 1586 nonies du CGI ;
- d'une exonération pendant cinq ans de taxe foncière sur les propriétés bâties (TFPB), prévue à l'article 1383 C ter du CGI.
Pour en bénéficier, l'entreprise doit être un commerce - c'est-à-dire qu'elle a pour objet d'acheter, en vue de les revendre et sans leur avoir fait subir de transformation, des matières premières et des produits fabriqués. L'entreprise peut aussi vendre des services lorsqu'il s'agit d'établissements destinés à fournir le logement et la nourriture.
Les caractéristiques permettant d'accéder à ces trois dépenses fiscales diffèrent selon la date à partir de laquelle l'entreprise a cherché à y être éligible :
- les établissements existant au 1er janvier 2015 ou créés entre le 1er janvier 2015 et le 31 décembre 2022 doivent exercer une activité commerciale, employer moins de onze salariés et réaliser moins de 2 millions d'euros de chiffre d'affaires ;
- les établissements existant au 1er janvier 2017 ou créés entre le 1er janvier 2017 et le 31 décembre 2025 doivent exercer une activité commerciale, employer moins de cinquante salariés et réaliser moins de 10 millions d'euros de chiffre d'affaires.
Ce relèvement des seuils devait permettre d'accroître le recours à ces dispositifs, dont le coût pour les finances publiques est modique : 2 millions d'euros en 2023.
Pour ce qui est de l'encouragement à l'investissement dans le logement social, le législateur a créé un abattement de 30 %, reconductible chaque année, de la base d'imposition de TFPB pour les logements sociaux bâtis en QPV. Le propriétaire doit pour en bénéficier être signataire d'un contrat de ville et d'une convention, annexée au contrat de ville, relative à l'entretien et à la gestion du parc et ayant pour but d'améliorer la qualité du service rendu aux locataires.
Cette disposition est prévue par l'article 1388 bis du CGI et constitue la dépense fiscale la plus coûteuse liée aux QPV, à hauteur de 121 millions d'euros en 2023.
Tableau de synthèse des différents dispositifs fiscaux en vigueur dans les QPV et les ZFU-TE
(coût en millions d'euros)
|
Régime et nombre de zones couvertes |
Articles |
Impôts |
Durée |
Coût pour l'État en 2023 |
Fin du fait générateur |
Fin de l'incidence budgétaire pour l'État |
|
|
Taux plein |
Dégressif |
||||||
|
1609 QPV |
1383 C ter |
TFPB |
5 ans |
Non |
NC |
2025 |
2031 |
|
1466 A, I septies |
CFE |
5 ans |
3 ans (60 %, 40 %, 20 %) |
1 |
2025 |
2034 |
|
|
1586 nonies, III |
CVAE |
5 ans |
3 ans (60 %, 40 %, 20 %) |
1 |
2024 |
2030 |
|
|
1388 bis |
TFPB |
1 an |
6 ans (30 %) |
121 |
2030 |
2031 |
|
|
100 ZFU-TE |
44 octies A |
IR/IS |
5 ans |
3 ans (60 %, 40 %, 20 %) |
120 |
2025 |
2033 |
Note : TFPB : taxe foncière sur les propriétés bâties; CFE : cotisation foncière des entreprises; CVAE : cotisation sur la valeur ajoutée des entreprises ; IR : impôt sur le revenu ; IS : impôt sur les sociétés; NC : non chiffrable.
Source : commission des finances, évaluations préalables du PLF pour 2026
II. LE DISPOSITIF PROPOSÉ : INCORPORER LE DISPOSITIF FISCAL DES ZFU-TE AU SEIN DES QPV ET RÉÉVALUER SES CARACTÉRISTIQUES POUR GAGNER EN EFFIACITÉ ET EN COHÉRENCE
A. LA CRÉATION D'UN NOUVEAU DISPOSITIF POUR ENCOURAGER L'ACTIVITÉ ÉCONOMIQUE DANS LES QUARTIERS PRIORITAIRES DE LA POLITIQUE DE LA VILLE
1. L'exonération d'impôt sur les revenus et les bénéfices durant cinq ans pour les créations ou reprises d'activité dans les quartiers prioritaires de la politique de la ville
Le A du I crée un nouvel article 44 octies B dans le CGI qui met en place une exonération d'impôt sur les revenus et les bénéfices pour les activités situées dans des QPV, sur le modèle de celle existant actuellement dans les ZFU-TE.
L'exonération concerne, aux termes du A du I du nouvel article créé, les créations ou reprises d'activités effectuées entre le 1er janvier 2026 et le 31 décembre 2030 et situées en QPV. La reprise d'activité, selon le B du I de ce même article s'entend comme une opération au terme de laquelle est constatée un changement effectif de direction dans l'entreprise.
À l'image de ce qui existe en ZFU-TE, l'exonération sur les bénéfices en QPV s'applique pour une durée de 5 ans suivie d'un abattement dégressif pendant trois ans, comme le précise le C du I du nouvel article 44 octies B. Cet abattement s'élève à :
- 60 % la première année ;
- 40 % la deuxième année ;
- 20 % la troisième année.
Par conséquent, une entreprise éligible à cette exonération bénéficie de huit ans de réduction d'impôt. L'exonération reste en outre applicable pour sa durée restant à courir lorsque le quartier d'implantation de l'activité sort de la liste des quartiers classés en QPV, comme le prévoit le VII du nouvel article créé.
2. Un dispositif ciblé pour encourager le développement de l'activité économique dans les QPV
Les contribuables éligibles à la nouvelle exonération, outre le fait qu'ils doivent être situés dans un QPV, doivent répondre cumulativement aux conditions définies au II de l'article du CGI créé :
- l'activité reprise ou créée est une activité commerciale ou artisanale, ou consiste dans l'exercice d'une profession de santé ;
- l'entreprise emploie moins de cinquante salariés ;
- le chiffre d'affaires annuel de l'entreprise est inférieur à 10 millions d'euros et le bilan ne dépasse pas les 10 millions d'euros.
Le III de l'article 44 octies B prévoit, en outre, les modalités de calcul de l'assiette à partir de laquelle se calcule l'exonération. Ainsi, pour un contribuable dont l'activité ne se déroule pas exclusivement dans les QPV, l'exonération s'applique en proportion du montant hors taxe du chiffre d'affaires réalisé à l'intérieur des QPV. Dans le cas d'une activité qui n'est pas sédentaire, le bénéfice de l'exonération n'est maintenu que si 25 % du chiffre d'affaires est effectué dans un QPV.
3. Un dispositif prévoyant des conditions d'exclusion et de non-cumul avec d'autres aides existantes
D'une part, le IV de l'article 44 octies B créé par l'article précise les cas dans lesquels l'exonération n'est pas applicable.
Les activités ayant bénéficié ou bénéficiant déjà d'une exonération fiscale car elles sont situées dans certaines zones ou parce qu'elles remplissent certains critères ne peuvent pas la cumuler avec le nouveau dispositif.
Liste des dispositifs d'exonération fiscale non cumulable avec la disposition proposée
|
Article du code général des impôts |
Dispositif concerné non cumulable avec l'exonération créée par le nouvel article 44 octies B |
|
44 sexies |
Entreprises nouvelles |
|
44 sexies A |
Jeunes entreprises innovantes (JEI) |
|
44 octies A |
Zones franches urbains - territoires entrepreneurs |
|
44 duodecies |
Bassins d'emploi à redynamiser |
|
44 terdecies |
Zones de restructuration de la défense |
|
44 quaterdecies |
Zones franches d'activités des départements d'outre-mer |
|
44 quindecies |
Zones de revitalisation rurale |
|
44 quindecies A |
Zones France ruralités revitalisation et France ruralités revitalisation « plus » |
|
44 sexdecies |
Bassins urbains à redynamiser |
|
44 septdecies |
Zones de développement prioritaire |
Source : commission des finances
Il n'est pas non plus possible de bénéficier de l'exonération créée par le dispositif dans le cas où l'activité a bénéficié d'une prime d'aménagement du territoire438(*).
L'entreprise ne peut en outre bénéficier de l'exonération si la reprise consiste à la concentration ou la restructuration d'activités précédemment exercées dans les QPV, sauf pour la durée restant à courir si l'activité reprise ou transférée bénéficie ou a bénéficié de l'exonération prévue dans le nouvel article 44 octies B du CGI.
Il n'est pas non plus possible de bénéficier de l'exonération quand la reprise s'effectue dans une des conditions suivantes :
- à l'issue de la reprise, plus de 50 % des droits de vote ou des droits dans les bénéfices sociaux sont détenus par le cédant ou les membres de sa famille proche439(*) ;
- l'entreprise est individuelle et la reprise est effectuée au profit de l'entrepreneur lui-même ou un membre de sa famille proche ;
- l'opération de reprise résulte d'un changement de forme sociale de l'entreprise au profit des membres de la famille proche.
D'autre part, aux termes du V de l'article créé, dans le cas où l'activité créée ou reprise pourrait bénéficier, du fait de ses caractéristiques, de certains des régimes fiscaux cités supra, le contribuable peut opter pour le régime nouvellement créé dans les six mois suivant le début d'activité. Cette option est irrévocable et entraîne la perte des bénéfices des autres régimes. Les régimes pour lesquels une telle option est possible sont les suivants :
- entreprises nouvelles ;
- zones de restructuration de la défense ;
- zones franches d'activités des départements d'outre-mer ;
- zones France ruralités revitalisation et France ruralités revitalisation « plus » ;
- bassins urbains à redynamiser ;
- zones de développement prioritaire.
Le VI de l'article précise que le bénéfice de l'exonération est subordonné au respect du règlement européen relatif aux aides de minimis440(*).
Enfin, le VIII indique qu'en cas de cessation volontaire d'activité ou de délocalisation de l'entreprise bénéficiant de l'exonération dans un quartier non classé en QPV moins de 5 ans après en avoir bénéficié pour la dernière fois, le contribuable est tenu de verser les montants d'imposition dont il ne s'est pas acquitté au titre du dispositif.
B. LA DISPARITION PROGRAMMÉE DES ZONES FRANCHES URBAINES-TERRITOIRES ENTREPRENEURS AU PROFIT D'UN ZONAGE UNIQUE : LES QUARTIERS PRIORITAIRES DE LA POLITIQUE DE LA VILLE
1. De nombreuses coordinations actent l'achèvement du zonage des zones franches urbaines-territoires entrepreneurs et de l'avantage fiscal afférent
Les B à F du I, le II et le V du présent article procèdent à des mesures de coordination pour insérer l'article 44 octies B nouvellement créé dans les autres dispositifs de zonages existants, dans les déterminations du calcul de l'impôt sur les bénéfices et dans les autres avantages fiscaux existants.
Ainsi, en substituant la référence à l'article 44 octies A, relatif à l'exonération de bénéfices en ZFU-TE, par celle au nouvel article dans les articles du CGI, le présent article acte la non-reconduction de l'exonération en ZFU-TE.
C'est cette même démarche qui est portée par les G à I du I, le III, le IV et le VI de l'article. En effet, ces sections mettent un terme à certains dispositifs liés aux ZFU-TE :
- le G et le H du I suppriment l'exonération de la taxe sur les locaux à usage de bureaux, les locaux commerciaux, les locaux de stockage et les surfaces de stationnement, perçue dans la région Île-de-France et en région PACA, dont bénéficient ces mêmes locaux en ZFU-TE ;
- le I du I supprime l'exonération de droits d'enregistrement appliqués aux mutations de propriété à titre onéreux de fonds de commerce ou de clientèles en ZFU-TE ;
- le III supprime la référence aux ZFU-TE dans le calcul du coefficient multiplicateur qui permet de fixer le montant de la dotation de solidarité urbaine et de cohésion sociale, qui est une composante de la dotation globale de fonctionnement, perçue par les communes urbaines ;
- le IV supprime la possibilité d'ouverture, sous certaines conditions, d'une officine par voie de création en ZFU-TE ;
- le VI met fin à l'impossibilité de soumettre à un agrément certaines opérations de construction ou d'extension de locaux dans les ZFU-TE.
Enfin, le VII du présent article vise à supprimer la notion même de ZFU-TE dans le texte qui l'avait instituée, l'article 42 de la loi du 4 février 1995 d'orientation pour l'aménagement et le développement du territoire441(*).
Ces coordinations prennent la mesure de la mise en extinction des ZFU-TE. En effet, le présent article ne modifie pas la date butoir de création d'activité en ZFU-TE qui permet de prétendre à cette exonération. Toute demande effectuée après le 31 décembre 2025 ne permettra plus de bénéficier de l'exonération.
Ainsi, les entreprises situées en ZFU-TE et qui bénéficient déjà de l'exonération d'impôt sur le revenu ou sur les sociétés au titre du dispositif de l'article 44 octies du CGI continueront d'en jouir pendant toute sa durée, au-delà de l'année 2025. La fin de l'incidence budgétaire pour l'État est ainsi prévue en 2033. En revanche, aucune entreprise créée en ZFU-TE mais hors d'un QPV, à compter du 1er janvier 2026, ne sera éligible à cette exonération.
2. L'harmonisation des dispositifs fiscaux prévus dans les QPV avec la nouvelle dépense fiscale créée par l'article
La mise en oeuvre de la nouvelle exonération prévue est harmonisée, dans l'article proposé, avec les exonérations actuelles de TFPB, CFE et CVAE qui sont déjà appliquées dans les QPV.
Les J et K du I du présent article ainsi que le IX prévoient ainsi la mise en cohérence des dispositifs existants avec le nouveau.
En vertu des J et K du I, le dispositif proposé permet que :
- les activités éligibles aux exonérations de TFPB, de CFE et de CVAE soient les mêmes que celles qui permettent de bénéficier de la nouvelle exonération d'imposition sur les bénéfices, à savoir les activités commerciales, artisanales ou l'exercice d'une profession de santé ;
- les bornes temporelles des dépenses fiscales en faveur des QPV soient toutes harmonisées, les exonérations de TFPB, de CFE et de CVAE devenant applicables aux établissements créés ou repris - ainsi qu'aux immeubles qui leur sont rattachés - entre le 1er janvier 2026 et le 31 décembre 2030 ;
- les critères d'éligibilité à ces trois exonérations deviennent identiques à ceux nécessaires pour bénéficier de l'exonération d'imposition sur les bénéfices ;
- les montants d'exonérations soient uniquement plafonnés en application du règlement européen relatif aux aides de minimis. Les autres plafonnements actuellement applicables sont supprimés.
Ces dispositions suppriment par ailleurs un mécanisme doublon qui permet aux communes et aux établissements publics de coopération intercommunale (EPCI) à fiscalité propre d'exonérer de CFE certaines entreprises situées en QPV. Cette évolution ne retire pas de pouvoir aux collectivités territoriales mais clarifie et simplifie le droit.
Quant au IX de l'article, il prévoit que les communes et EPCI qui prennent une délibération pour s'opposer aux exonérations de TFPB et de CFE doivent le faire dans les soixante jours à compter de la publication de la loi de finances initiale pour 2026.
Enfin, le VIII de l'article prévoit une modification rédactionnelle qui prend en compte l'intégration de l'ensemble de Mayotte en QPV442(*) jusqu'au 1er janvier 2030.
L'article proposé entre en vigueur, d'après le X, le 1er janvier 2026 et s'applique, pour les contribuables soumis à l'impôt sur les sociétés, aux exercices clos à partir du 1er janvier 2026.
*
* *
L'Assemblée nationale n'ayant pas adopté la première partie du présent projet de loi de finances, celui-ci est considéré comme ayant été rejeté et le présent article n'a pas été adopté.
III. LA POSITION DE LA COMMISSION DES FINANCES : ADOPTER CET ARTICLE SANS MODIFICATION POUR SIMPLIFIER LES DISPOSITIFS FISCAUX FAVORABLES À L'ACTIVITÉ ÉCONOMIQUE DANS LES QUARTIERS PRIORITAIRES DE LA POLITIQUE DE LA VILLE
A. LA FUSION DES DEUX ZONAGES FAVORISE UNE MEILLEURE COHÉRENCE ENTRE LES AIDES ET LES TERRITOIRES VISÉS
1. La fusion des deux zonages actuels permet une simplification bienvenue
Les exonérations fiscales qui sont adossées aux ZFU-TE arrivent à échéance le 31 décembre 2025. Cette date butoir constitue une occasion unique de rentre plus lisible et cohérent le dispositif.
À ce jour, en effet, les deux zonages se chevauchent sans pour autant s'épouser. Ainsi, l'ensemble des 93 ZFU-TE situées dans l'hexagone inclut des QPV, ou des parties de QPV, même si, en termes de superficie, seul 49,4 % des ZFU-TE est superposée à celle d'un QPV.
En outre, les dispositions fiscales qui existent aujourd'hui dans ces deux zonages visent des impôts différents :
- dans les ZFU-TE, les allègements fiscaux ne portent que sur l'impôt sur le revenu et l'impôt sur les sociétés ;
- dans les QPV, en revanche, les allègements fiscaux portent sur la TFPB et les impôts de production que sont la CVAE ou la CFE.
On constate donc aujourd'hui une complexité des exonérations fiscales qui nuit à l'appropriation de ces dispositifs par les entreprises et donc à leur efficacité.
Avant la création des QPV en 2014, différentes études avaient montré que « le dispositif ZFU [avait] permis dans nombre de quartiers un maintien ou un accroissement des activités économiques, artisanales, de commerce ou de service, ainsi que des progrès sensibles en termes de mixité fonctionnelle »443(*).
La coexistence, ensuite, des QPV et des ZFU-TE et la marginalisation de ce dernier dispositif ont constitué depuis un frein à l'emploi et la création d'établissements. Il en ressort que le dispositif, plutôt qu'encourager l'ouverture de commerces, a favorisé principalement les professions libérales, notamment les activités de santés. L'évaluation préalable de l'article indique que ces dernières emploient peu de salariés : l'incidence de la dépense fiscale vis-à-vis de l'emploi est donc réduite. Cependant, l'effet bénéfique est d'avoir permis d'apporter une offre de soin dans des quartiers qui en sont souvent dépourvus.
Le rapporteur général salue l'effort de simplification porté par cet article, dans la mesure où il rend plus lisible un dispositif rendu trop complexe avec le temps.
2. Le déploiement de dépenses fiscales liées à un unique zonage et reposant sur des critères unifiés doit être soutenu
La nouvelle dépense fiscale créée par l'article 44 octies B du CGI tel que présenté dans cet article s'inspire largement des dispositions applicables aujourd'hui aux ZFU-TE.
Néanmoins, quelques différences sont à relever par rapport au droit actuel dans les ZFU-TE :
- ce ne sont pas que les créations d'activités mais aussi les reprises d'activités peuvent également bénéficier du régime d'exonération sur les bénéfices. Le terme de reprise est d'ailleurs défini explicitement au B du I de l'article 44 octies B nouvellement créé ;
- les plus-values constatées lors de la réévaluation des éléments d'actif sont exclues de l'exonération d'impôt sur les bénéfices ;
- le champ auquel s'applique l'exonération est plus large que celui qui prévaut actuellement en QPV et diffère de celui en vigueur dans les ZFU-TE. Pour être éligible, une entreprise doit exercer une activité commerciale, artisanale, ou qui consiste dans l'exercice d'une profession de santé. Par conséquent, à titre d'exemple, les activités industrielles ne pourront prétendre, comme c'est le cas en ZFU-TE, à une exonération de leurs bénéfices en QPV ;
- le seuil de moins de 50 salariés est maintenu, mais la condition selon laquelle au moins la moitié d'entre eux doit résider en QPV n'est pas supprimée ;
- le plafonnement du bénéfice exonéré ne l'est qu'en application du règlement européen relatif aux aides de minimis, ce qui correspond à un plafond de 300 000 euros sur trois années glissantes. Le plafonnement actuel de 50 000 euros par contribuable pouvant être majoré en vigueur dans les ZFU-TE n'est pas conservé ;
- la condition de détention du capital existant actuellement en ZFU-TE n'est pas reconduite dans ce dispositif d'exonération.
L'ensemble de ces différences, comme l'indique l'évaluation préalable de l'article, ont été nécessaires pour permettre une unification complète des différents dispositifs qui préexistaient. En particulier :
- la clause d'embauche locale est trop complexe à contrôler et inapplicable, ce qui justifie de la supprimer ;
- la surtransposition du droit européen tendait à apporter une complexité inutile.
Le rapporteur général approuve le choix d'une simplification des critères permettant de bénéficier de l'exonération, dans la mesure où cela permet de donner une plus grande efficacité au dispositif.
Tableau de synthèse des dispositifs fiscaux dans les QPV en cas d'adoption de l'article
(coût en millions d'euros)
|
Régime et nombre de zones couvertes |
Articles du CGI |
Impôts |
Durée |
Coût pour l'État en année pleine |
Fin du fait générateur |
Fin de l'incidence budgétaire pour l'État |
|
|
Taux plein |
Dégressif |
||||||
|
1609 QPV |
1383 C ter |
TFPB |
5 ans |
Non |
NC |
2025 |
2031 |
|
1466 A, I septies |
CFE |
5 ans |
3 ans (60 %, 40 %, 20 %) |
16 |
2025 |
2034 |
|
|
1586 nonies, III |
CVAE |
5 ans |
3 ans (60 %, 40 %, 20 %) |
1 |
2024 |
2030 |
|
|
1388 bis |
TFPB |
1 an |
6 ans (30 %) |
121 |
2030 |
2031 |
|
|
44 octies B |
IR/IS |
5 ans |
3 ans (60 %, 40 %, 20 %) |
139 |
2030 |
2038 |
|
Note : TFPB : taxe foncière sur les propriétés bâties; CFE : cotisation foncière des entreprises; CVAE : cotisation sur la valeur ajoutée des entreprises ; IR : impôt sur le revenu ; IS : impôt sur les sociétés; NC : non communiqué
Source : commission des finances, évaluations préalables du PLF pour 2026
B. UNE DÉPENSE FISCALE NÉCESSAIRE POUR DYNAMISER LES QPV QUI DEVRA ÊTRE RÉÉVALUÉE DE FAÇON RÉGULIÈRE
1. Les QPV bénéficient de l'effet des dépenses fiscales en faveur de l'implantation de commerces locaux malgré un essoufflement dans le temps de l'efficacité des dispositifs
L'objectif qui a présidé à la création de ce nouveau dispositif, selon la direction générale des collectivités territoriales et la direction de la législation fiscale, était d'encourager, dans les QPV, une augmentation de l'emploi endogène et des services publics.
Comme l'indique l'évaluation préalable, les QPV ont un caractère essentiellement résidentiel à ce jour, tout en présentant de grandes disparités en termes de potentiels économiques. Ainsi, environ 30 % des 1 609 QPV n'ont pas de foncier dédié à l'accueil d'une activité économique. En outre, pour 80 % des QPV qui ont un foncier sur lequel se déploie une activité économique, celui-ci recouvre moins de 15 % du territoire du QPV.
Il convient donc d'encourager le déploiement d'activités économiques, en particulier commerciales, dans ces territoires. Ce déploiement de lieux de travail et de rencontres sociales permet de répondre aux principaux défis auxquels sont confrontés ces quartiers :
- le taux de chômage y est plus élevé et la faible présence de transports en commun enclave ces territoires. La présence d'un emploi endogène est donc clé ;
- certains QPV présentent des risques de situations de désertification alimentaire444(*), c'est-à-dire un accès de plus en plus difficile à une alimentation équilibrée ;
- la santé des habitants des QPV est, en moyenne, plus dégradée que dans le reste de leurs agglomérations, notamment parce que le taux de renoncement aux soins y est plus élevé, pour des raisons notamment financières445(*).
Si les études académiques sont insuffisamment nombreuses pour prendre la pleine mesure de l'effet, jusqu'à présent, des exonérations prévues en ZFU-TE, il n'en demeure pas moins que plusieurs travaux semblent montrer un impact positif du dispositif sur les chances de retour à l'emploi pour les résidents de ces zones et sur le nombre de créations d'établissements.
L'Institut national de la statistique et des études économiques (INSEE) explique446(*) ainsi que « dans l'ensemble des ZFU-TE de première vague, fin 2001, la mesure aurait accru le nombre d'établissements de 9 700 à 12 200 unités. L'effet cumulé sur l'emploi de ces zones aurait été compris entre 41 500 et 56 900 postes supplémentaires ».
L'exonération mise en oeuvre en ZFU-TE a donc stimulé l'investissement privé dans des zones enclavées et à l'écart de la vie économique nationale. Outre ses effets économiques, le dispositif a permis le développement d'un cadre de vie amélioré, notamment par la présence de commerces et de services de proximité. L'embauche d'employés habitant sur le territoire des ZFU-TE a de plus consolidé le lien social et permis de mieux valoriser les compétences des habitants.
Le rapporteur général indique qu'il y a donc lieu d'espérer que le nouveau dispositif permettra une même amélioration de l'activité économique dans les QPV, dans la mesure où il pérennise celui qui a montré une certaine efficacité dans les ZFU-TE.
2. Maîtriser le coût du nouveau dispositif et conduire une évaluation exigeante de ses effets
L'évaluation préalable de l'article estime que le coût de l'ensemble des dispositifs fiscaux dans les QPV harmonisés par l'article serait nul en 2026 mais représenterait une perte de recettes cumulée entre 2027 et 2038 de 941 millions d'euros.
Pour l'État, la perte serait sur cette période de 843 millions d'euros, en raison de l'exonération d'impôt sur le revenu et d'impôt sur les sociétés.
Pour les collectivités territoriales, sur cette période de 12 ans, le coût monterait à 97 millions d'euros cumulés, notamment en raison de l'exonération de cotisation foncière des entreprises, qui seraient en partie compensés par l'État.
Par conséquent, pour l'ensemble des administrations publiques, il s'agirait d'une perte moyenne annuelle, d'ici à 2038, d'environ 78 millions d'euros, dans l'hypothèse où le dispositif s'éteindrait en 2030 comme le prévoit l'article.
Évaluation du coût de la nouvelle dépense fiscale créée, avec une hypothèse de non-prolongation de cette dernière
(en millions d'euros)
|
2026 |
2027 |
2028 |
2029 |
2030 |
2031 |
2032 |
2033 |
2034 |
2035 |
2036 |
2037 |
2038 |
|
|
État |
0 |
- 13 |
- 40 |
- 73 |
- 103 |
- 135 |
- 139 |
- 123 |
- 96 |
- 65 |
- 34 |
- 17 |
- 6 |
|
Collectivités territoriales |
0 |
- 2 |
- 5 |
- 10 |
- 13 |
- 17 |
- 16 |
- 14 |
- 10 |
- 6 |
- 3 |
- 1 |
- å |
|
Total pour l'ensemble des administrations publiques |
0 |
- 15 |
- 46 |
- 82 |
- 117 |
- 152 |
- 155 |
- 136 |
- 106 |
- 71 |
- 37 |
- 18 |
- 6 |
Source : commission des finances, d'après l'évaluation préalable des articles du projet de loi de finances pour 2026
Il convient cependant de noter que, dans l'hypothèse où le dispositif était prolongé au-delà de 2030, il serait probable qu'il se stabilise autour de son niveau maximal, soit un coût d'environ 155 millions d'euros par an pour l'ensemble des administrations publiques, dont 139 millions d'euros d'incidence sur l'État - exonération d'impôt sur le revenu et d'impôt sur les sociétés - et 16 millions d'euros sur les collectivités territoriales - exonération de cotisation foncière des entreprises.
Ce montant n'est pas négligeable et, dans le contexte budgétaire actuel, devra être réinterrogé au regard des résultats concrets que produira le dispositif.
En effet, les effets de l'exonération fiscale en ZFU-TE avaient faibli avec le temps, comme l'indique l'évaluation préalable de l'article. Parmi les défauts qui étaient apparus, on retrouve :
- des transferts d'entreprises croissants, effectués par des gérants qui souhaitaient bénéficier de l'exonération, marque d'un effet d'aubaine qui s'est accru à mesure que le dispositif était mieux connu ;
- l'orientation dans les ZFU-TE de créations d'entreprises qui auraient eu lieu dans tous les cas dans l'aire urbaine concernée, mais en dehors de ces zones447(*) ;
- un manque de lisibilité du dispositif, complexifié à partir de 2014 notamment par la nouvelle condition restrictive d'une clause d'embauche locale pour bénéficier de l'exonération d'impôt et par la création en parallèle des QPV.
Il convient donc de maintenir une attention à ce que l'effet du dispositif ne s'étiole pas dans le temps et qu'un suivi proche de ses retombées économiques et sociales soit mis en place.
Le rapporteur général se montrera attentif à ce que la balance coûts-avantages du dispositif demeure favorable. Une prorogation du dispositif devra s'appuyer sur des éléments solides prouvant son efficacité.
Décision de la commission : la commission des finances propose d'adopter cet article sans modification.
ARTICLE
13
Verdissement de la fiscalité sur les véhicules
Le présent article prévoit une série d'évolutions concernant la fiscalité des véhicules :
- l'anticipation dès à présent de la prolongation de la trajectoire d'évolution du barème relatif au malus CO2 pour l'année 2028 ;
- la suppression en 2027 du dispositif de plafonnement en cas de cumul de malus CO2 et de malus poids ;
- la rationalisation à droit constant des dispositions relatives aux exonérations et abattements relatifs au malus poids ;
- pour assurer une égalité de traitement avec les véhicules électrique, l'imposition au malus poids des véhicules à hydrogène les plus lourds et qui ne sont pas reconnus comme « véhicules à faible empreinte carbone » ;
- pour des raisons techniques, le report d'une année, au 1er janvier 2027, de l'imposition aux malus de certains véhicules d'occasion qui n'avaient pas été imposés à leur état neuf mais qui répondent désormais aux critères de taxation ;
- la poursuite, à l'horizon 2028, de la trajectoire visant à renforcer et rendre plus incitatif le barème de la taxe annuelle sur les émissions de CO2 des véhicules de tourisme ;
- l'instauration d'une trajectoire triennale de renforcement du barème de la taxe annuelle sur les émissions de polluants atmosphériques ;
- des ajustements apportés à la taxe incitative sur le verdissement des flottes d'entreprises ;
- une évolution du calcul de la puissance administrative des véhicules afin de corriger une incohérence de la taxe régionale sur les immatriculations qui désavantage les poids lourds et véhicules utilitaires électriques ;
- le recentrage du suramortissement en faveur des poids lourds peu polluants sur les seuls véhicules zéro émissions à motorisation électrique ou hydrogène.
Nombre des dispositions prévues par le présent article vont dans le bon sens dans la mesure où elles apportent des clarifications du droit existant et s'inscrivent dans une trajectoire raisonnable mais néanmoins ambitieuse de transition du parc automobile français tout en donnant de la visibilité aux différents secteurs économiques concernés par ces mesures.
Toutefois, deux des dispositions prévues par le présent article ne peuvent pas se prévaloir de la même légitimité, raison pour laquelle la commission des finances propose de les supprimer.
Il s'agit tout d'abord de la disposition visant à supprimer en 2027 le dispositif de plafonnement en cas de cumul de malus CO2 et de malus poids pour un même véhicule. Alors que le tarif maximal de malus déjà prévu dans le cadre de ce dispositif semble d'ores et déjà prohibitif, le supprimer reviendrait à instaurer une mesure inutilement punitive. En outre, très peu de véhicules seraient concernés et les recettes attendues de cette disposition seraient infinitésimales. Aussi, par l'amendement I-9 (FINC.9), la commission propose-t-elle de supprimer cette mesure.
Ensuite, la proposition de réserver le dispositif de suramortissement pour l'acquisition de véhicules lourds faiblement émetteurs aux seuls véhicules zéro émissions semble être prématurée dans la mesure où les alternatives électriques ou hydrogène aux véhicules lourds thermiques ne sont encore pas suffisamment développées et souvent peu accessibles. Il est trop tôt pour priver les véhicules fonctionnant aux biocarburants ou au biogaz de ce dispositif incitatif. Par ailleurs, les recettes budgétaires attendues par l'État du recentrage proposé par l'article seraient minimes. Aussi, la commission propose-t-elle, par son amendement I-8 (FINC.8) de maintenir le périmètre d'éligibilité actuelle du dispositif. Cette position est d'ailleurs cohérente avec la modification proposée à l'article 5 visant à maintenir les tarifs réduits d'accise appliqués aux biocarburants routiers.
La commission des finances propose d'adopter cet article ainsi modifié.
I. LE DROIT EXISTANT : LA FISCALITÉ DES VÉHICULES A CONNU D'IMPORTANTES ÉVOLUTIONS AU FIL DES DERNIÈRES LOIS DE FINANCES
A. LA FISCALITÉ APPLIQUÉE AUX VÉHICULES DE TOURISME ET SES ÉVOLUTIONS LES PLUS RÉCENTES
1. La loi de finances pour 2025448(*) a fixé une trajectoire triennale d'évolution du barème du malus CO2 sur la période 2025-2028 et prévu des évolutions du malus poids
L'article L. 421-30 du code des impositions sur les biens et services prévoit que les véhicules de tourisme se voient appliquer :
- une taxe sur les émissions de dioxyde de carbone, le « malus CO2 » ;
- et une taxe sur la masse en ordre de marche, parfois qualifiée de « malus poids ».
Le fait générateur de ces taxes est constitué par la délivrance d'un certificat d'immatriculation.
a) L'article 27 de la loi de finances pour 2025 a prévu de poursuivre l'évolution annuelle habituelle du barème du malus CO2 en donnant au secteur et aux acquéreurs une visibilité triennale
La taxe sur les émissions de dioxyde de carbone, dite « malus CO2 », est une taxe assise sur les émissions des véhicules de tourisme. Le montant du malus CO2 est égal à un tarif par véhicule déterminé en fonction de ses émissions de dioxyde de carbone.
Ce montant figure dans un barème qui dépend de la norme dans laquelle les véhicules ont été réceptionnés et de l'année de première immatriculation. Cette norme renvoie à la procédure dont font l'objet les véhicules lors de leur homologation appelée « cycle de roulage » ou bien « cycle de conduite ». Cette procédure permet de quantifier certains paramètres du véhicule et notamment ses rejets de CO2 et de polluants. En 2018, un nouveau cycle de conduite dit WLTP (pour Worldwide harmonized Light vehicles Test Procedures) est venu remplacer l'ancien dit NEDC (pour New European Driving Cycle). Pour les véhicules les plus anciens qui n'ont pas été homologués selon les normes WLTP ou NEDC, le barème déterminant le montant de la taxe est fonction de leur puissance administrative exprimée en chevaux administratifs.
Prévus par les articles L. 421-62 à L. 421-64, les barèmes du malus CO2 suivent une trajectoire de durcissement année après année. Ces revalorisations habituelles prévoient notamment un abaissement annuel de 5 g de CO2 par km (gCO2/km) du seuil plancher d'émissions à partir duquel un véhicule se voit soumis au malus.
La dernière évolution de ce barème a été prévue par l'article 27 de la loi de finances pour 2025. Afin de donner une visibilité suffisante au secteur ainsi qu'aux acquéreurs de véhicules, l'évolution annuelle progressive du barème, dans les conditions habituelles précisées supra, a alors été prévue sur une période triennale, de 2025 à 2027. Aussi, le seuil plancher d'émissions à partir duquel un véhicule se voyait exposé au malus CO2 doit-il évoluer de 113 gCO2/km en 2025449(*) à 108 gCO2/km en 2026 puis 103 gCO2/km en 2027.
Afin de neutraliser l'effet de cette revalorisation du malus CO2 sur l'abattement de cette taxe régi par l'article L. 421-66 du code des impositions des biens et services au bénéfice des véhicules d'au moins huit places assises détenus par une personne morale, ce même article 27 a prévu de relever cet abattement de 5 gCO2/km par an sur la période 2025-2027, celui-ci évoluant de 85 gCO2/km en 2025, à 90 gCO2/km en 2026 puis 95 gCO2/km en 2027. Exprimé en chevaux administratifs (CV), dans la même logique, cet abattement doit quant à lui passer de 4 à 5 CV en 2027.
b) La loi de finances pour 2025 a abaissé à 1,5 tonne le seuil à partir duquel un véhicule est exposé au malus poids et révisé certains de ses abattements et exonérations
La taxe sur la masse en ordre de marche des véhicules, dite « malus poids » a été instaurée en 2022. À l'instar du malus CO2, elle intervient à l'occasion de la première immatriculation du véhicule en France.
La méthode de calcul du montant du malus poids a été profondément réformée par l'article 97 de la loi de finances initiale pour 2024450(*). Celui-ci prévoit depuis 2024 que le montant du malus est fixé en fonction d'un barème qui associe un tarif marginal à chaque fraction de la masse en ordre de marche du véhicule. Reproduit ci-après, ledit barème figure au deuxième alinéa de l'article L. 421-75 du même code. À compter du 1er janvier 2026, l'article 27 de la loi de finances pour 2025 précité a prévu d'abaisser de 1,6 tonne à 1,5 tonne le seuil à partir duquel un véhicule est imposé au malus poids.
Barème du malus poids prévu par
l'article L. 421-75 du code des impositions
sur les biens et
services
|
Pour l'année 2025 |
Pour les années à compter de 2026 |
||
|
Fraction de la masse en ordre de marche (kg) |
Tarif marginal (euros) |
Fraction de la masse en ordre de marche (kg) |
Tarif marginal (euros) |
|
Jusqu'à 1 599 |
0 |
Jusqu'à 1 499 |
0 |
|
De 1 600 à 1 799 |
10 |
De 1 500 à 1 699 |
10 |
|
De 1 800 à 1 899 |
15 |
De 1 700 à 1 799 |
15 |
|
De 1 900 à 1 999 |
20 |
De 1 800 à 1 899 |
20 |
|
De 2 000 à 2 100 |
25 |
De 1 900 à 1 999 |
25 |
|
À partir de 2 100 |
30 |
À partir de 2 000 |
30 |
Source : commission des finances du Sénat, d'après le code des impositions sur les biens et services
Afin de neutraliser l'effet de cette revalorisation du malus poids sur l'abattement de cette taxe régi par l'article L. 421-77 du code des impositions des biens et services au bénéfice des véhicules d'au moins huit places assises détenus par une personne morale, ce même article 27 a prévu de relever cet abattement de 500 kg à 600 kg à compter du 1er janvier 2026.
Il existe plusieurs types d'exonérations et d'abattements au malus masse régis par les articles L. 421-78 à L. 421-81-1 du code des impositions sur les biens et services. Parmi ces régimes dérogatoires, des exonérations et abattements ciblant les sources d'énergie de la motorisation des véhicules sont prévus par les articles L. 421-78 à L. 421-79-1 du même code. Ces derniers ont été significativement modifiés par des dispositions adoptées dans le cadre des dernières lois de finances.
Jusqu'au 1er juillet 2026, l'article L. 421-78 prévoit une exonération des véhicules dont la source d'énergie est exclusivement l'électricité, l'hydrogène ou une combinaison des deux.
À compter du 1er juillet 2026, l'article 27 de la loi de finances pour 2025 a prévu d'imposer au malus masse les véhicules électriques les plus lourds qui ne sont pas reconnus comme des véhicules à faible emprunte carbone au sens de l'article L. 224-6-5 du code de l'environnement, c'est-à-dire des véhicules dont les émissions de gaz à effet de serre calculées sur l'ensemble de leur cycle de vie, production comprise, sont inférieures à certains seuils (voir infra).
Ainsi, à compter du 1er juillet 2026, la nouvelle rédaction de l'article L. 421-78 prévoit de ne réserver l'exonération qu'aux véhicules fonctionnant exclusivement à l'hydrogène, aux véhicules fonctionnant grâce à une combinaison d'électricité et d'hydrogène et aux véhicules électriques à faible empreinte carbone. Aussi, en juillet 2026, si l'ensemble de véhicules hydrogène resteront exonérés de malus CO2, certains véhicules électriques y seront dorénavant soumis.
Afin de ne cibler que les véhicules électriques les plus lourds et de tenir compte du poids de leur batterie qui les désavantage par rapport à leurs homologues thermiques, le même article 27 de la loi de finances a prévu l'entrée en vigueur au 1er juillet 2026 d'un nouvel article L. 421-78-1 qui instaure un abattement de 600 kg au profit des véhicules électriques qui seront à cette date soumis au malus poids.
Jusqu'en 2024, l'article L. 421-79 prévoyait l'exonération des véhicules hybrides électriques rechargeables de l'extérieur dont l'autonomie est supérieure à 50 km. À compter du 1er janvier 2025, l'article 97 de la loi de finances initiale pour 2024451(*) a converti cette exonération en un abattement de 200 kg.
Actuellement, l'article L. 421-79-1 prévoit que les autres véhicules hybrides bénéficient d'un abattement de 100 kg. Cependant, à compter du 1er janvier 2027, l'article 27 de la loi de finances pour 2025 a prévu de réserver cet abattement aux véhicules dont la puissance maximale nette du moteur électrique est supérieure ou égale à 30 kilowatts. Cette évolution a pour objet d'exclure du bénéfice de l'abattement les véhicules dit « micro-hybrides ».
c) En cas de cumul des deux malus pour un même véhicule, la loi prévoit un mécanisme de plafonnement du montant global de taxation
Pour limiter le poids de taxation appliqué à un même véhicule qui se trouve soumis à l'application combinée d'un montant de malus CO2 et d'un montant de malus masse, un système de plafonnement est prévu par l'article L. 421-74 du code des impositions sur les biens et services.
Cet article prévoit que le montant de malus poids appliqué à ce véhicule est minoré de manière à ne pas excéder un seuil égal à la différence entre le tarif maximal du barème du malus CO2 et le montant du malus CO2 appliqué à ce véhicule.
En d'autres termes, le montant cumulé des deux malus ne peut pas excéder le tarif maximal prévu au barème du malus CO2. À titre d'exemple, en 2025, pour un véhicule émettant plus de 192 gCO2/km, imposé au tarif maximal de du barème du malus de 70 000 euros, le montant du malus poids, même si ce véhicule excède le seuil de 1,6 tonne, sera égal à zéro.
d) L'article 29 de la loi de finances pour 2025 a prévu l'imposition aux malus de certains véhicules d'occasion qui n'avaient pas été imposés à leur état neuf mais qui répondent désormais aux critères de taxation
L'article 29 de la loi de finances pour 2025 a prévu des dispositions visant à garantir que les véhicules qui répondent aux conditions de taxation mais qui n'avaient pas été imposés à leur état neuf, soit qu'ils aient été immatriculés une première fois à l'étranger, soit qu'ils aient fait l'objet d'une modification technique, soient bien tous soumis au malus CO2 et au malus poids.
2. Les taxes applicables aux véhicules de tourisme des entreprises
Comme le précise l'article L. 421-94 du code des impositions sur les biens et services, les véhicules de tourisme affectés à une activité économique sont actuellement soumis à deux taxes :
- la taxe annuelle sur les émissions de dioxyde de carbone ;
- la taxe annuelle sur les émissions de polluants atmosphériques.
Conformément aux dispositions de l'article L. 421-167 du code des impositions sur les biens et services et du 2° de l'article L. 131-8 du code de la sécurité sociale, le produit de ces deux taxes est affecté aux organismes de sécurité sociale.
L'article L. 421-95 du même code dispose qu'un véhicule de tourisme est « affecté à une activité économique » s'il répond à l'une des trois conditions ci-après :
- il est détenu par une entreprise immatriculée en France ;
- une entreprise prend à sa charge, totalement ou partiellement, les frais engagés par une personne physique pour en disposer ou pour son utilisation ;
- il circule pour les besoins de la réalisation de l'activité économique d'une entreprise.
Le montant des deux taxes est calculé, pour chaque véhicule, pour chaque entreprise et pour chaque année civile par le produit entre :
- d'une part le quotient entre, au numérateur, la durée de l'affectation du véhicule en France à des fins économiques, en jours, et, au dénominateur, le nombre de jours de l'année civile, c'est-à-dire un prorata de la durée d'affectation de chaque véhicule au cours de l'année considérée ;
- d'autre part le tarif annuel qui résulte des conditions propres à chacune des deux taxes (voir infra).
a) La loi de finances initiale pour 2024 a prévu une trajectoire d'évolution progressive du barème de la taxe annuelle sur les émissions de CO2 jusqu'en 2027
La taxe annuelle sur les émissions de dioxyde de carbone est fonction des émissions de CO2 des véhicules des entreprises. Suite à une réforme instaurée par l'article 97 de la loi de finances initiale pour 2024, sur le modèle du malus poids, son montant est calculé à partir de barèmes qui associent un tarif marginal à chaque fraction d'émissions de CO2 supplémentaire. À l'instar des malus, les barèmes sont distingués selon le mode de réception du véhicule (WLTP ou NEDC). Pour les plus anciens véhicules, le tarif annuel est fonction de la puissance administrative du véhicule. Ces barèmes figurent aux articles L. 421-120 (barème WLTP), L. 421-121 (barème NDEC) et L. 421-122 (barème en puissance administrative) du code des impositions sur les biens et services.
Outre la révision du mode de calcul de la taxe, ce même article 97 a aussi prévu une trajectoire pluriannuelle de durcissement de ces barèmes qui court jusqu'en 2027 en réduisant progressivement le plancher d'émission en dessous duquel le tarif marginal est égal à zéro (jusqu'à le supprimer totalement en 2027, année où la fraction d'émissions inférieure à 40g de CO2/km se verrait appliquer un tarif marginal de un euro) et, en parallèle, en faisant glisser les fractions d'émissions d'année en année avec pour conséquence de leur appliquer des tarifs marginaux en hausse.
Évolutions entre 2025 et 2027 du
barème WLTP prévu à l'article L. 421-120
du
code des impositions sur les biens et services
|
Barème WLTP |
|||||
|
Pour l'année 2025 |
Pour l'année 2026 |
Pour l'année 2027 |
|||
|
Fraction des émissions de CO2 (g/km) |
Tarif marginal (euros) |
Fraction des émissions de CO2 (g/km) |
Tarif marginal (euros) |
Fraction des émissions de CO2 (g/km) |
Tarif marginal (euros) |
|
Jusqu'à 9 |
0 |
Jusqu'à 4 |
0 |
- |
- |
|
De 10 à 50 |
1 |
De 5 à 45 |
1 |
Jusqu'à 40 |
1 |
|
De 51 à 58 |
2 |
De 46 à 53 |
2 |
De 41 à 48 |
2 |
|
De 59 à 90 |
3 |
De 54 à 85 |
3 |
De 49 à 80 |
3 |
|
De 91 à 110 |
4 |
De 86 à 105 |
4 |
De 81 à 100 |
4 |
|
De 111 à 130 |
10 |
De 106 à 125 |
10 |
De 101 à 120 |
10 |
|
De 131 à 150 |
50 |
De 126 à 145 |
50 |
De 121 à 140 |
50 |
|
De 151 à 170 |
60 |
De 146 à 165 |
60 |
De 141 à 160 |
60 |
|
À partir de 171 |
65 |
À partir de 166 |
65 |
À partir de 161 |
65 |
Source : commission des finances du Sénat, d'après le code des impositions sur les biens et services
b) Depuis 2024, la taxe annuelle sur les émissions de polluants atmosphériques s'est substituée à la taxe sur l'ancienneté
L'article 97 de la loi de finances initiale pour 2024 a créé une nouvelle taxe annuelle sur les émissions de polluants atmosphériques qui s'est substituée à compter de 2024 à la taxe sur l'ancienneté des véhicules de tourisme.
Le tarif annuel de cette taxe est déterminé en fonction de l'appartenance du véhicule à l'une des trois catégories d'émissions de polluants suivantes :
- la catégorie E, qui regroupe les véhicules dont la source d'énergie est exclusivement l'électricité, l'hydrogène ou une combinaison des deux ;
- la catégorie 1, qui regroupe les véhicules alimentés par un moteur thermique à allumage commandé et qui respectent les valeurs limites d'émissions Euro 5 ou Euro 6 ;
- la catégorie des véhicules les plus polluants ne relevant pas des deux précédentes.
L'article L. 421-135 établit le barème appliqué pour déterminer le montant de la taxe. Les véhicules de la catégorie E (électrique et/ou hydrogène) se voient appliquer un tarif annuel de 0 euro, les véhicules de la catégorie 1, un tarif de 100 euros et les véhicules les plus polluants sont soumis à un tarif annuel de 500 euros.
Barème de la taxe annuelle sur les
émissions de polluants atmosphériques
des véhicules de
tourisme prévue à l'article L. 421-135 du code des
impositions
sur les biens et services
|
Catégorie d'émission de polluants |
Tarif annuel (euros) |
|
E |
0 |
|
1 |
100 |
|
Véhicules les plus polluants |
500 |
Source : code des impositions sur les biens et services
B. L'ARTICLE 98 DE LA LOI DE FINANCES POUR 2025 A CRÉÉ UNE NOUVELLE TAXE INCITATIVE AU VERDISSEMENT DES FLOTTES D'ENTREPRISES
1. Les dispositions du code des impositions sur les biens et services relatives à la nouvelle taxe annuelle incitative relative à l'acquisition par les entreprises de véhicules légers à faibles émissions
À compter du 1er mars 2025, l'article 98 de la loi de finances pour 2025 a instauré une taxe annuelle incitative relative à l'acquisition par les entreprises de véhicules légers à faibles émissions. Cette taxe vise les entreprises qui détiennent une flotte d'au moins cent véhicules légers taxables, c'est-à-dire les véhicules de tourisme, les véhicules utilitaires ainsi que les quadricycles.
Cette taxe incitative a été créée dans le but de rendre contraignants les objectifs de verdissement des flottes d'entreprises prévus par la loi d'orientation des mobilités452(*) en leur associant un dispositif de sanctions. Le principe de cette taxe est ainsi de venir sanctionner les entreprises qui ne respectent pas ces objectifs de verdissement. Aussi, son montant est-il déterminé sur la base de l'écart constaté entre le renouvellement effectif de la flotte de l'entreprises et l'objectif d'intégration à cette flotte de véhicules légers à faibles émissions.
Au sens de l'article L. 421-99-3, les véhicules taxables sont :
- les véhicules de tourisme ;
- les véhicules de la catégorie N1 autre qu'un véhicule de tourisme et dont la carrosserie européenne est « Camionnette » ou « Camion, fourgon », c'est-à-dire des véhicules utilitaires légers (VUL) ;
- les véhicules qui relèvent des catégories L6e ou L7e, c'est-à-dire les quadricycles légers.
Le calcul du montant de la taxe incitative au verdissement des flottes d'entreprises est déterminé par les articles L. 421-132-1 à L. 421-132-6 du code des impositions sur les biens et services. Ce montant, dû chaque année par les entreprises exposées à la taxe, est égal au produit entre les trois facteurs suivants :
- un tarif fixé à 2 000 euros en 2025, puis 4 000 euros en 2026 et 5 000 euros en 2027 ;
- l'écart avec l'objectif cible d'intégration au sein de la flotte des entreprises de véhicules légers à faibles émissions, autrement dit, le nombre de véhicules légers à faibles émissions manquant dans la flotte d'une entreprise au regard de l'objectif de verdissement453(*) ;
- et le taux annuel de renouvellement des véhicules légers très émetteurs détenus par l'entreprise, c'est-à-dire les nouvelles acquisitions de véhicules thermique.
La détermination du deuxième facteur pris en compte pour le calcul du montant de la taxe, à savoir l'écart avec l'objectif cible d'intégration à la flotte de véhicules légers à faibles émissions d'une entreprise, est précisé par l'article L. 421-132-4 qui dispose que cet écart est égal à la différence entre :
- le taux caractérisant l'objectif cible d'intégration de véhicules légers à faibles émissions (15 % en 2025, 18 % en 2026, 25 % en 2027, 30 % en 2028, 35 % en 2029 puis 40 % en 2040) appliqué à « la taille annuelle de la flotte de véhicules taxables de l'entreprise » ;
- et « la taille annuelle de la flotte de véhicules légers taxables à faibles émissions ».
En vertu des dispositions de l'article L. 421-132-5, pour la détermination de la flotte de véhicules légers taxables à faibles émissions de l'entreprise, certains véhicules, en fonction de leur catégorisation et de leur qualification environnementale, font l'objet d'une majoration de 50 % (pour les véhicules de tourisme à faible empreinte carbone) à 150 % (pour les véhicules de tourisme à usage spécial ou les véhicules autre que de tourisme à faible empreinte carbone). Ces véhicules permettent ainsi de majorer la taille de la flotte annuelle de véhicules légers taxables à faibles émissions de l'entreprise et réduire le montant dû de la taxe.
2. Les véhicules à faibles émissions, à très faibles émissions et à faible empreinte carbone au sens du code de l'environnement
La caractérisation des véhicules en fonction de leurs émissions est encadrée par les articles L. 224-6-1 à L. 224-6-8 du code de l'environnement. Elle consiste à caractériser les véhicules en fonction de leurs émissions de CO2 et de leurs émissions de polluants, de leur source d'énergie, de leur masse en ordre de marche et de leur empreinte carbone. Cette caractérisation se décline en trois catégories :
- les véhicules à faibles émissions ;
- les véhicules à très faibles émissions ;
- les véhicules à faible empreinte carbone.
Les critères permettant de reconnaître les véhicules à faibles ou à très faibles émissions, s'agissant des seuls véhicules relevant des catégories M1 et N1454(*), sont prévus par les articles L. 224-6-1 à L. 224-6-4.
Les critères permettant de reconnaître les véhicules à faible empreinte carbone sont quant à eux prévus aux articles L. 224-6-5 à L. 224-6-8. L'article L. 224-6-5 dispose notamment qu'un véhicule léger à faible empreinte carbone doit réunir les trois conditions suivantes :
- être un véhicule reconnu comme étant à très faibles émissions ;
- avoir une masse en ordre de marche inférieure à un seuil déterminé par décret qui ne peut être supérieur à 3,5 tonnes ;
- avoir une empreinte carbone, c'est-à-dire ses émissions de gaz à effet de serre calculées sur l'ensemble de son cycle de vie455(*), inférieure aux maxima fixés par un arrêté conjoint des ministres chargés de l'énergie, de l'environnement, des transports et de l'économie456(*).
C. LA DÉTERMINATION DE LA PUISSANCE ADMINISTRATIVE DES VÉHICULES ET LA TAXE RÉGIONALE À L'IMMATRICULATION
La taxe régionale sur l'immatriculation des véhicules, dont le produit est affecté aux régions, est due lors de la délivrance du certificat d'immatriculation. Son montant résulte du produit entre la puissance administrative du véhicule, exprimée en chevaux, et un tarif régional déterminé par chaque région, dans la limite d'un plafond fixé à 60 euros.
Les modalités de calcul de la puissance administrative des véhicules électriques sont déterminées par l'article L. 421-20 du code des impositions sur les biens et services. En vertu des dispositions de cet article, la puissance administrative (PA) d'un véhicule électrique est égale à 1 + le produit entre la puissance nette maximale de son moteur (PM) exprimée en kilowatts et un coefficient de 0,136457(*).
Les articles L. 421-46 à L. 421-54 du même code prévoient une série de tarifs réduits de moitié, de tarifs nuls ou d'exonérations pour certaines catégories de véhicules, certaines situations, certaines personnes et activités ou certaines sources d'énergie.
S'agissant de cette dernière rubrique, l'article 119 de la loi de finances pour 2025 a procédé à une modification de l'article L. 421-49 du code des impositions sur les biens et services pour supprimer l'exonération obligatoire de taxe régionale dont bénéficiaient les véhicules électrique et hydrogène. La nouvelle rédaction de l'article L. 421-49 prévoit désormais que la région considérée peut, sur délibération, appliquer un demi-tarif ou un tarif nul à ces véhicules.
D. LE SURAMORTISSEMENT EN FAVEUR DES VÉHICULES LOURDS PEU POLLUANTS CONCERNE TOUT AUSSI BIEN DES POIDS LOURDS ZÉRO ÉMISSIONS (ÉLECTRIQUE ET HYDROGÈNE) QUE DES MOTORISATIONS THERMIQUES MOINS ÉMETTRICES QUE LE GAZOLE
Créé en 2016458(*), l'article 39 decies A du code général des impôts prévoit un mécanisme de suramortissement destiné à soutenir l'acquisition de poids lourds459(*) neufs peu polluants ainsi que la pratique du « rétrofit électrique »460(*), c'est-à-dire la conversion de véhicules thermiques en véhicules à motorisation électrique à batterie ou à pile à combustible.
L'assiette de la déduction fiscale correspond soit :
- à la valeur d'acquisition du véhicule acquis neuf pour les véhicules thermiques ;
- aux coûts supplémentaires liés à l'acquisition d'un véhicule zéro émissions (électrique ou hydrogène) par rapport à ce qu'aurait été le coût d'acquisition d'un poids lourd thermique461(*) ;
- aux coûts de la transformation des véhicules à motorisation thermique en véhicules à motorisation électrique à batterie ou à pile à combustible à hydrogène s'agissant de la pratique du « rétrofit ».
Le taux de la déduction fiscale appliqué dépend quant à lui de la source d'énergie utilisée, du poids du véhicule et de sa date d'acquisition.
Le 1 du I de l'article 39 decies A liste les motorisations éligibles au dispositif de suramortissement. Aux motorisations zéro émissions caractérisées par l'usage des énergies électrique et hydrogène s'ajoutent les véhicules qui utilisent du gaz naturel, du biométhane carburant, du carburant ED95 et du carburant B100 ou une combinaison de gaz naturel et de gazole nécessaire au fonctionnement d'une motorisation bicarburant de type 1A.
L'article 39 decies A prévoit que ce suramortissement s'applique aux véhicules acquis jusqu'au 31 décembre 2030462(*).
II. LE DISPOSITIF PROPOSÉ : DIVERSES ÉVOLUTIONS DE LA FISCALITÉ SUR LES VÉHICULES DES PARTICULIERS ET DES ENTREPRISES ET UN CIBLAGE DU DISPOSITIF DE SURAMORTISSEMENT SUR LES SEULS POIDS LOURDS ZÉRO ÉMISSIONS
A. PLUSIEURS ÉVOLUTIONS DES DISPOSITIONS RELATIVES AU MALUS CO2 ET AU MALUS POIDS
1. L'anticipation dès à présent de la prolongation de la trajectoire d'évolution du barème relatif au malus CO2 pour l'année 2028
Le 3° du II du présent article propose d'introduire un nouveau tableau à l'article L. 421-62 du code des impositions sur les biens et services visant prévoir dès à présent le barème du malus CO2 qui s'appliquerait aux véhicules qui seront acquis en 2028. Il vise ainsi à prolonger la trajectoire d'évolution du barème du malus CO2 qui avait été prévue sur une période triennale, pour la période 2025-2027, par l'article 27 de la loi de finances pour 2025.
La modification du barème prévue pour 2028 par le présent article correspond au rythme habituel de sa trajectoire d'évolution, à savoir un abaissement annuel de 5 g de CO2 par km (gCO2/km) du seuil plancher d'émissions à partir duquel un véhicule se voyait soumis au malus et une augmentation de 10 000 euros du montant plafond. Aussi, le seuil plancher serait-il abaissé à 98 gCO2/km et le montant plafond porté à 100 000 euros463(*) pour les véhicules acquis à compter du 1er janvier 2028.
Le barème de malus CO2 pour l'année 2028 tel que prévu par le présent article est présenté ci-après.
Barème de CO2, méthode dite WLTP, pour les années à compter de 2028
|
Émissions de CO2 (g/km) |
Tarif (euros) |
Émissions de CO2 (g/km) |
Tarif (euros) |
Émissions de CO2 (g/km) |
Tarif (euros) |
|
Inférieures à 98 |
0 |
128 |
1901 |
159 |
20 569 |
|
98 |
50 |
129 |
2049 |
160 |
22 380 |
|
99 |
75 |
130 |
2205 |
161 |
24 291 |
|
100 |
100 |
131 |
2370 |
162 |
26 302 |
|
101 |
125 |
132 |
2544 |
163 |
28 413 |
|
102 |
150 |
133 |
2726 |
164 |
30 624 |
|
103 |
170 |
134 |
2918 |
165 |
32 935 |
|
104 |
190 |
135 |
3119 |
166 |
35 346 |
|
105 |
210 |
136 |
3331 |
167 |
37 857 |
|
106 |
230 |
137 |
3552 |
168 |
40 468 |
|
107 |
240 |
138 |
3784 |
169 |
43 179 |
|
108 |
260 |
139 |
4026 |
170 |
45 990 |
|
109 |
280 |
140 |
4279 |
171 |
48 901 |
|
110 |
310 |
141 |
4543 |
172 |
51 912 |
|
111 |
330 |
142 |
4818 |
173 |
55 023 |
|
112 |
360 |
143 |
5105 |
174 |
58 134 |
|
113 |
400 |
144 |
5404 |
175 |
61 245 |
|
114 |
450 |
145 |
5715 |
176 |
64 356 |
|
115 |
540 |
146 |
6126 |
177 |
67 467 |
|
116 |
650 |
147 |
6637 |
178 |
70 578 |
|
117 |
740 |
148 |
7248 |
179 |
73 689 |
|
118 |
818 |
149 |
7959 |
180 |
76 800 |
|
119 |
898 |
150 |
8770 |
181 |
79 911 |
|
120 |
983 |
151 |
9681 |
182 |
83 022 |
|
121 |
1074 |
152 |
10 692 |
183 |
86 133 |
|
122 |
1172 |
153 |
11 803 |
184 |
89 244 |
|
123 |
1276 |
154 |
13 014 |
185 |
92 355 |
|
124 |
1386 |
155 |
14 325 |
186 |
95 466 |
|
125 |
1504 |
156 |
15 736 |
187 |
98 577 |
|
126 |
1629 |
157 |
17 247 |
Supérieures à 187 |
100 000 |
|
127 |
1761 |
158 |
18 858 |
Source : article 13 du PLF pour 2026
Selon la même logique, le 4° du même II prévoit pour 2028, l'évolution en miroir du barème en puissance administrative du malus CO2.
Pour mettre en oeuvre cette modification, le 4° du II propose ainsi d'insérer à l'article L. 421 64 du code des impositions sur les biens et services le tableau suivant.
Barème en puissance administrative pour l'année 2028
|
Puissance administrative (CV) |
Tarif 2028 (en euros) |
|
Inférieure à 3 |
0 |
|
3 |
1 000 |
|
4 |
3 000 |
|
5 |
6 250 |
|
6 |
10 000 |
|
7 |
13 750 |
|
8 |
19 750 |
|
9 |
26 750 |
|
10 |
35 500 |
|
11 |
43 500 |
|
12 |
52 500 |
|
13 |
62 250 |
|
14 |
73 000 |
|
15 et plus |
100 000 |
Source : article 13 du PLF pour 2026
À l'instar de ce qu'avait prévu l'article 27 de la loi de finances pour 2025 et afin de neutraliser les effets de l'évolution du barème sur les véhicules affectés au transport collectif de personnes, le 5° du II du présent article propose de modifier l'article L. 421-66 du code des impositions sur les biens et services pour ajuster l'abattement accordé aux véhicules d'au moins 8 places assises détenues par une personne morale. Ainsi, en 2028, cet abattement augmenterait de 5 gCO2/km pour atteindre 100 gCO2/km.
En outre, afin de rendre plus lisible les évolutions prévisionnelles successives de cet abattement dans le temps qui ont été prévues par l'article 27 de la loi de finances pour 2025, ce même 5° prévoit d'insérer à l'article L. 421-66 le tableau suivant.
Évolutions dans le temps de l'abattement de malus CO2 accordé aux véhicules d'au moins 8 places assises détenues par une personne morale
|
Date de première immatriculation du véhicule |
Abattement (g/km) |
Abattement (CV464(*)) |
|
Avant 2021 |
0 |
0 |
|
Entre le 1er janvier 2021 et le 28 février 2025 |
80 |
4 |
|
Entre le 1er mars 2025 et le 31 décembre 2025 |
85 |
4 |
|
2026 |
90 |
4 |
|
2027 |
95 |
5 |
|
2028 |
100 |
5 |
Source : article 13 du PLF pour 2026
2. La suppression en 2028 du dispositif de plafonnement en cas de cumul de malus CO2 et de malus poids
Le b) du 6° du II du présent article prévoit, à compter du 1er janvier 2028, de supprimer le dispositif de plafonnement en cas de cumul de malus CO2 et de malus poids. Pour cela, il propose d'abroger l'article L. 421-74 du code des impositions sur les biens et services qui prévoit actuellement ce mécanisme de plafonnement selon lequel le cumul des deux malus ne peut aboutir à un montant supérieur au tarif maximal du barème relatif au malus CO2.
Le 2° ainsi que le a) du 6° du II du présent article prévoient des coordinations visant à supprimer des mention de l'article L. 421-74 du code des impositions sur les biens et services figurant aux articles L. 421-36 et L. 421-73 du même code.
3. Rationalisation à droit constant des dispositions relatives aux exonérations et abattements relatifs au malus poids
Le 7° du II prévoit une série de modifications à droit constant des dispositions relatives aux exonérations et abattements de malus poids dans le but d'en rationaliser et d'en rendre plus lisible la présentation.
Ce 7° prévoit ainsi de substituer aux articles L. 421-77 à L. 421-79-1 du code des impositions sur les biens et services trois nouveaux articles L. 421-77, L. 421-78, L. 421-79 et L. 421-79-1 dont les rédactions proposées sont décrites ci-après.
Concernant la nouvelle rédaction proposée de l'article L. 421-77, comme s'agissant de la nouvelle présentation des évolutions dans le temps de l'abattement de malus CO2 accordé aux véhicules d'au moins 8 places assises détenues par une personne morale proposée au 5° du I du présent article (voir supra), les évolutions de l'abattement de malus poids réservé à ces mêmes véhicules seraient présentées dans le tableau reproduit ci-après.
Évolutions dans le temps de l'abattement de malus poidsaccordé aux véhicules d'au moins 8 places assises détenues par une personne morale
|
Date de première immatriculation du véhicule |
Abattement (kg) |
|
2022 et 2023 |
400 |
|
2024 et 2025 |
500 |
|
À partir du 1er janvier 2026 |
600 |
Source : article 13 du PLF pour 2026
La nouvelle rédaction proposée de l'article L. 421-78 prévoit quant à elle de définir les différentes catégories de véhicules susceptibles de faire l'objet d'exonérations ou d'abattements465(*) de malus poids à raison des sources d'énergie de leur motorisation, à savoir :
- les véhicules micro-hybrides ;
- les véhicules hybrides non rechargeables ;
- les véhicules hybrides rechargeables ;
- les véhicules hydrogène ;
- les véhicules électriques.
Les définitions des différentes
catégories de véhicules susceptibles de faire l'objet
d'exonérations ou d'abattements de malus poids qui figurent
dans la
nouvelle rédaction proposée de l'article L. 421-78 du
code des impositions sur les biens et services
1° Le véhicule micro-hybride s'entend du véhicule hybride dont la puissance maximale totale nette des moteurs électriques qui servent à la propulsion est inférieure à 30 kilowatts ;
2° Le véhicule hybride non rechargeable s'entend du véhicule hybride, autre que celui mentionné au 3°, dont la puissance maximale totale nette des moteurs électriques qui servent à la propulsion est supérieure ou égale à 30 kilowatts ;
3° Le véhicule hybride rechargeable s'entend du véhicule hybride électrique rechargeable de l'extérieur dont l'autonomie équivalente en mode tout électrique en ville, déterminée lors de la réception, est supérieure à 50 kilomètres ;
4° Le véhicule hydrogène s'entend du véhicule dont la source d'énergie est exclusivement l'hydrogène ou une combinaison d'hydrogène et d'électricité ;
5° Le véhicule électrique s'entend du véhicule dont la source d'énergie est exclusivement l'électricité.
Source : article 13 du PLF pour 2026
La nouvelle rédaction de l'article L. 421-79 confirmerait l'exonération des véhicules à faible empreinte carbone que leur motorisation soit électrique, hydrogène ou bien une combinaison des deux.
Enfin, la nouvelle rédaction de l'article L. 421-79-1 propose de présenter les abattements et exonérations appliqués aux différentes catégories de motorisation ainsi que leurs évolutions dans le temps au moyen du tableau synthétique reproduit ci-après.
Tableau de synthèse des abattements et exonérations selon les motorisations des véhicules que le présent article propose d'introduire dans le code des impositions sur les biens et services
|
Date de première immatriculation |
Micro-hybride |
Hybride non rechargeable |
Hybride rechargeable |
Électrique |
Hydrogène |
|
En 2022 ou 2023 |
Aucun abattement |
Aucun abattement |
Exonération |
Exonération |
Exonération |
|
En 2024 |
Abattement de 100 kg |
Abattement de 100 kg |
Exonération |
Exonération |
Exonération |
|
Du 1er janvier 2025 au 30 juin 2026 |
Abattement de 100 kg |
Abattement de 100 kg |
Abattement de 200 kg |
Exonération |
Exonération |
|
Du 1er juillet 2026 au 31 décembre 2026 |
Abattement de 100 kg |
Abattement de 100 kg |
Abattement de 200 kg |
Abattement de 600 kg |
Exonération |
|
En 2027 |
Aucun abattement |
Abattement de 100 kg |
Abattement de 200 kg |
Abattement de 600 kg |
Exonération |
|
À compter du 1er janvier 2028 |
Aucun abattement |
Abattement de 100 kg |
Abattement de 200 kg |
Abattement de 600 kg |
Abattement de 600 kg466(*) |
Source : article 13 du PLF pour 2026
4. Pour assurer une égalité de traitement avec les véhicules électriques, l'imposition au malus poids des véhicules à hydrogène les plus lourds et qui ne sont pas reconnus comme « véhicules à faible empreinte carbone »
Dans le tableau de synthèse décrit supra que le 7° du II du présent article propose d'insérer à l'article L. 421-79-1 du code des impositions sur les biens et services, figure une évolution qui apporte une modification du droit existant, à savoir, sur le modèle et dans le prolongement de l'évolution apportée en loi de finances pour 2025 à l'initiative de la sénatrice Christine Lavarde pour les véhicules électriques, l'imposition au malus poids des véhicules à hydrogène les plus lourds et n'étant pas reconnus comme véhicules à faible empreinte carbone467(*).
À l'instar des véhicules électriques, les véhicules à hydrogène468(*) non reconnus comme étant « à faible empreinte carbone » feraient l'objet d'un abattement de 600 kg. Cela signifie qu'en 2026, les véhicules à hydrogène non reconnus comme « véhicules à faible empreinte carbone » dont la masse en ordre de marche est supérieure à 2 099 kg seraient désormais exposés au malus poids.
L'évaluation préalable de l'article justifie cette mesure comme devant permettre de traiter sur un pied d'égalité les véhicules à motorisation électrique et hydrogène, ces derniers n'étant pas plus propres que les premiers et leur masse causant les mêmes externalités négatives.
En effet, l'évaluation préalable note qu'à législation constante, « à compter de 2026, les véhicules fonctionnant à l'hydrogène bénéficieront d'un régime plus favorable que les régimes électriques, sans que cette différence ne soit fondée sur le plan environnemental. Afin de mettre les régimes d'exonération et d'abattements en cohérence au regard de ces performances environnementales, il pourrait être opportun de calquer le régime de faveur applicable aux véhicules hydrogènes à celui applicable aux véhicules électriques (soit une exonération réservée aux seuls véhicules à hydrogène qui sont à faible empreinte carbone, et un abattement pour les autres) ».
5. Pour des raisons techniques, le report d'une année, au 1er janvier 2027, de l'imposition aux malus de certains véhicules d'occasion qui n'avaient pas été imposés à leur état neuf mais qui répondent désormais aux critères de taxation
Pour des raisons techniques liées, d'après l'évaluation préalable de l'article, à la nécessité « d'importants travaux au sein du système d'immatriculation des véhicules (SIV), qui est en cours de refonte », le 2° du IV du présent article propose de décaler d'un an, au 1er janvier 2027, les dispositions de l'article 29 de la loi de finances pour 2025469(*) qui prévoient l'imposition aux malus CO2 et poids de certains véhicules d'occasions qui n'avaient pas été imposés à leur état neuf mais qui répondent désormais aux critères de taxation du fait des transformations ayant été opérées sur ces véhicules au cours de leur existence.
B. RENFORCEMENT DES BARÈMES DES TAXES ANNUELLES SUR LES VÉHICULES DE TOURISME D'ENTREPRISE
1. La poursuite, à l'horizon 2028, de la trajectoire visant à renforcer et rendre plus incitatif le barème de la taxe annuelle sur les émissions de CO2 des véhicules de tourisme
Alors que la trajectoire d'évolution du barème de la taxe annuelle sur les émissions de CO2 des véhicules de tourisme est actuellement prévue jusqu'en 2027470(*), le 9° du II du présent article propose dès à présent de prévoir la poursuite de cette trajectoire d'une année supplémentaire en en faisant évoluer les barèmes pour l'année 2028.
À cette fin, cette disposition prévoit, au 1er janvier 2028, de substituer aux trois barèmes figurant aux articles L. 421-120, L. 421-121 et L. 421-122, les nouveaux barèmes suivants qui consistent à augmenter les tarifs marginaux affectés aux différentes fractions d'émissions.
Évolution du barème WLTP (article L. 421-120 du code des impositions sur les biens et services) proposé pour 2028 par l'article 13
|
Fraction des émissions de CO2 (en g/km) |
Tarif marginal applicable en 2027 (en euros) |
Tarif marginal proposé pour 2028 (en euros) |
|
Jusqu'à 40 |
1 |
1,2 |
|
De 41 à 48 |
2 |
2,4 |
|
De 49 à 80 |
3 |
3,6 |
|
De 81 à 100 |
4 |
4,8 |
|
De 101 à 120 |
10 |
12 |
|
De 121 à 140 |
50 |
60 |
|
De 141 à 160 |
60 |
72 |
|
À partir de 161 |
65 |
78 |
Source : commission des finances du Sénat, d'après l'article 13 du PLF pour 2026
Barème NEDC (article L. 421-121 du code des impositions sur les biens et services) proposé pour 2028 par l'article 13
|
Barème NEDC |
||
|
Fraction des émissions de CO2 (en g/km) |
Tarif marginal applicable en 2027 (en euros) |
Tarif marginal proposé en 2028 (en euros) |
|
Jusqu'à 33 |
1 |
1,2 |
|
De 34 à 40 |
2 |
2,4 |
|
De 41 à 66 |
3 |
3,6 |
|
De 67 à 83 |
4 |
4,8 |
|
De 84 à 99 |
10 |
12 |
|
De 100 à 116 |
50 |
60 |
|
De 117 à 132 |
60 |
72 |
|
À partir de 133 |
65 |
78 |
Source : commission des finances du Sénat, d'après l'article 13 du PLF pour 2026
Barème en puissance administrative (article L. 421-122 du code des impositions sur les biens et services) proposé pour 2028 par l'article 13
|
Barème en puissance administrative |
||
|
Fraction de la puissance administrative (en CV) |
Tarif marginal applicable en 2027 (en euros) |
Tarif marginal proposé en 2028 (en euros) |
|
Jusqu'à 3 |
2 250 |
2 700 |
|
De 4 à 6 |
3 250 |
3 900 |
|
De 7 à 10 |
4 750 |
5 700 |
|
De 11 à 15 |
5 500 |
6 600 |
|
À partir de 16 |
6 750 |
8 100 |
Source : commission des finances du Sénat, d'après l'article 13 du PLF pour 2026
2. Une trajectoire triennale de renforcement du barème de la taxe annuelle sur les émissions de polluants atmosphériques
En modifiant l'article L. 421-135 du code des impositions sur les biens et services, le 13° du II du présent article prévoit d'établir une trajectoire triennale de durcissement du barème de la taxe annuelle sur les émissions de polluants atmosphériques, un barème qui n'a pas évolué depuis l'instauration de ladite taxe en 2024471(*). Pour les années 2026, 2027 et 2028, le présent article prévoit ainsi les évolutions du barème de la taxe synthétisées dans le graphique ci-après.
Évolution du barème de la taxe annuelle sur les émissions de polluants atmosphériques proposé par l'article 13 pour les années 2026 à 2028
|
Catégorie d'émission de polluants |
Tarif annuel en 2025 (en euros) |
Tarif annuel proposé pour 2026 (en euros) |
Tarif annuel proposé pour 2027 (en euros) |
Tarif annuel proposé pour 2028 (en euros) |
|
E |
0 |
0 |
0 |
0 |
|
1 |
100 |
130 |
160 |
190 |
|
Véhicules les plus polluants |
500 |
650 |
800 |
950 |
Source : commission des finances du Sénat, d'après l'article 13 du PLF pour 2026
Le tarif annuel appliqué aux véhicules de la catégorie 1 passerait ainsi progressivement de 100 euros aujourd'hui à 190 euros en 2028, soit une hausse de 90 %. Le tarif appliqué aux véhicules les plus polluants augmenterait également de 90 % sur la période, passant de 500 euros en 2025 à 950 euros en 2028.
C. DES AJUSTEMENTS APPORTÉS À LA TAXE INCITATIVE AU VERDISSEMENT DES FLOTTES D'ENTREPRISES
En proposant de compléter l'article L. 421-99-3 du code des impositions sur les biens et services de deux nouveaux alinéas, le 8° du II du présent article prévoit d'inclure deux nouveaux types de véhicules parmi les véhicules taxables de la taxe annuelle incitative relative à l'acquisition de véhicules légers à faibles émissions. Il s'agit :
- d'une part des véhicules de tourisme transformés en véhicules utilitaires, et ce afin qu'ils ne soient pas traités différemment des autres véhicules utilitaires légers ;
- d'autre part des véhicules électriques classés dans la catégorie N2 en raison du poids de leur batterie mais qui, si l'on exclue ce surpoids, seraient considérés comme des camionnettes de catégorie N1 équivalentes à leurs homologues thermiques, raison pour laquelle ces véhicules vertueux devraient pouvoir être valorisés par les entreprises dans le cadre des objectifs de verdissement de leurs flottes et pris en compte dans la détermination du montant de la taxe. L'intégration de ces véhicules dans le champ des véhicules taxables sera favorable aux entreprises exposées à la taxe, puisqu'en raison de leur motorisation électrique ils conduiront à élargir leur flotte annuelle de véhicules taxables à faibles émissions.
Sur ce dernier point, l'évaluation préalable de l'article justifie cette mesure en soulignant notamment que ces véhicules utilitaires légers (VUL), « du seul fait du poids de leur batterie, passent de la catégorie N1 à N2 ce qui, dans l'état actuel du droit, ne permet pas aujourd'hui aux gestionnaires de flottes professionnelles d'atteindre leurs objectifs de verdissement ».
Dans le prolongement, le b) du 1° du III propose de modifier l'article L. 224-6-1 du code de l'environnement afin de préciser que ce type de véhicule, dont les caractéristiques seront déterminées par arrêté, sera assimilé à un véhicule de classe N1 s'agissant de l'appréciation des critères472(*) permettant de lui reconnaître le caractère de « véhicule à faibles émissions » et de « véhicule à très faibles émissions ».
Le 3° du même III propose quant à lui de modifier l'article L. 224-6-5 du code de l'environnement pour préciser que, pour ces véhicules électriques assimilés à des véhicules de catégorie N1, le plafond de masse en ordre de marche au-delà duquel un véhicule léger ne peut pas être reconnu comme étant un véhicule à « faible empreinte carbone » est majoré de 1 000 kg, et ce, pour tenir compte du poids de leur batterie.
Par ailleurs, les a) du 1° et 2° du III proposent de modifier les articles L. 224-6-1 et L. 224-6-2 du code de l'environnement afin de prévoir la reconnaissance du caractère de « véhicule à faibles émissions » et de « véhicule à très faibles émissions » des véhicules légers de catégories L6e et L7e soit, à l'instar des véhicules de catégories M1 ou N1, régie par ces articles. Cette évolution constitue une mise en cohérence du droit existant dans la mesure où ces quadricycles légers sont, en application des dispositions de l'article L. 421-99-3, au nombre des véhicules taxables.
Enfin, les 10°, 11° et 12° du II proposent d'apporter des ajustements mineurs destinés à parfaire l'opérationnalité de certaines des dispositions relevant de la taxe annuelle incitative relative à l'acquisition de véhicules légers à faibles émissions.
Le 11° propose de compléter l'article L. 421-132-5 qui encadre les conditions de détermination de la taille annuelle de la flotte de véhicules à faibles émissions pour préciser « qu'un véhicule qualifié de véhicule à faible empreinte carbone pendant une partie de l'année civile est réputé répondre à cette qualification pendant l'intégralité de cette année ».
Les 10° et 12° proposent quant à eux des modifications rédactionnelles aux articles L. 421-132-4 et L. 421-132-6 du code des impositions sur les biens et services.
D. ÉVOLUTION DU CALCUL DE LA DÉTERMINATION DE LA PUISSANCE ADMINISTRATIVE DES VÉHICULES AFIN DE CORRIGER UNE INCOHÉRENCE DE LA TAXE RÉGIONALE SUR LES IMMATRICULATIONS QUI DÉSAVANTAGE LES POIDS LOURDS ET LES VÉHICULES UTILITAIRES ÉLECTRIQUES
Afin de corriger les modalités de calcul de la détermination de la puissance administrative des véhicules qui conduisent à défavoriser les poids lourds et les véhicules utilitaires électriques exposés à la taxe régionale sur les immatriculations, le 1° du II du présent article propose de modifier l'article L. 421-20 du code des impositions sur les biens et services qui encadre les modalités de calcul de la détermination de la puissance administrative des véhicules électriques autres que les véhicules de tourisme.
Il prévoit une modification de la formule de calcul existante pour les véhicules ayant fait l'objet d'une réception à compter du 1er mars 2026 et dont la première immatriculation intervient à compter du 1er juillet 2026. Pour ces véhicules, la puissance administrative (PA) serait égale à « 1 + 0,067 x la puissance nette maximale du moteur (PM) » et non plus « 1 + 0,136 x PM ».
Il en résulterait ainsi une baisse de la puissance administrative de ces véhicules et, par voie de conséquence, du montant de taxe régionale sur les immatriculations qui leur serait appliqué.
D'après l'évaluation préalable de l'article, cette nouvelle formule de calcul permettrait à ces véhicules électriques de ne plus se voir appliquer un montant de taxe supérieur à celui de leurs homologues thermiques. Comme précisé supra, il est rappelé que cette problématique se pose depuis 2025 et la fin de l'exonération obligatoire de taxe régionale sur les immatriculations pour les véhicules électriques prévue par l'article 119 de la loi de finances pour 2025.
E. LE RECENTRAGE DU SURAMORTISSEMENT EN FAVEUR DES VÉHICULES LOURDS PEU POLLUANTS SUR LES SEULS CAMIONS ZÉRO ÉMISSION
Le I du présent article prévoit, à compter de 2027, de réserver le bénéfice du suramortissement en faveur des véhicules lourds peu polluants aux seuls véhicules zéro émission, à motorisation électrique ou hydrogène.
À cette fin, il propose de modifier l'article 39 decies A du code général des impôts pour avancer du 31 décembre 2030 au 31 décembre 2026 l'extinction programmée du dispositif pour les autres motorisations, à savoir :
- le gaz naturel et le biométhane carburant ;
- la motorisation biocarburant de type 1A ;
- le carburant ED95 ;
- le carburant B100.
*
* *
L'Assemblée nationale n'ayant pas adopté la première partie du présent projet de loi de finances, celui-ci est considéré comme ayant été rejeté et le présent article n'a pas été adopté.
III. LA POSITION DE LA COMMISSION DES FINANCES : DES DISPOSITIONS QUI VONT DANS LE BON SENS HORMIS LA SUPPRESSION DU PLAFONNEMENT EN CAS DE CUMUL DE MALUS ET LA RESTRICTION DU SURAMORTISSEMENT POUR L'ACQUISITION DE VÉHICULES LOURDS FAIBLEMENT ÉMETTEURS
A. LES DISPOSITIONS RELATIVES AUX MALUS APPLIQUÉS AUX VÉHICULES DES PARTICULIERS : DES MESURES DE CLARIFICATION ET DE VISIBILITÉ POUR LES ACTEURS ÉCONOMIQUES À L'EXCEPTION DE LA SUPPRESSION DU PLAFONNEMENT EN CAS DE CUMUL DE MALUS QUI SERAIT INUTILEMENT PUNITIVE
D'après l'évaluation préalable du présent article, à compter de 2028, les évolutions proposées par le présent article s'agissant des malus appliqués aux véhicules particuliers seraient susceptibles de se traduire par un surcroît de recettes pour l'État d'environ 180 millions d'euros par an.
La poursuite en 2028 de la trajectoire habituelle d'évolution du barème du malus CO2 est de nature à assurer la visibilité réclamée par les acteurs économiques concernés, constructeurs comme acheteurs. Sauf à ce que le législateur en vienne à reconsidérer sa position, ces acteurs économiques sauront que d'ici 2028, ils ne doivent pas s'attendre à un durcissement de la trajectoire habituelle d'évolution du barème, une perspective que le Sénat avait refusé lors de l'examen du projet de loi de finances pour 2025. Aussi, sécuriser dès maintenant dans la loi, pour 2028, une évolution du barème du malus CO2 conforme à sa trajectoire habituelle, s'inscrit pleinement dans le prolongement de la volonté exprimée par le législateur ces dernières années et réaffirmée par le Sénat lors du vote de la loi de finances pour 2025.
L'alignement du traitement des véhicules hydrogène et électrique en matière d'imposition au malus poids est une mesure de bon sens. Il n'y a aucune raison objective qui justifie un traitement de faveur réservé aux véhicules hydrogène dont les externalités négatives qui résultent de leur poids ne sont pas différentes par nature que celles des véhicules électriques. Cette évolution qui conduira, comme pour les véhicules électrique, à n'imposer que les véhicules hydrogène les plus lourds et qui ne sont pas considérés comme « véhicules à faible empreinte carbone », s'inscrit dans le prolongement de la position défendue par le Sénat, à l'initiative de Christine Lavarde, lors de l'examen du projet de loi de finances pour 2025, visant à imposer au malus poids les véhicules électriques les plus lourds. En corrigeant un effet de bord de cette mesure qui se traduit par un avantage compétitif injustifié aux véhicules hydrogène, la disposition proposée par le présent article conforte la mesure adoptée l'année dernière à l'initiative de la chambre haute.
Les mesures visant à rendre le code plus lisible à droit constant ainsi que le report d'une année pour des raisons techniques de l'imposition aux malus de certains véhicules d'occasion qui n'avaient pas été imposés à leur état neuf mais qui répondent désormais aux critères de taxation, apparaissent comme des dispositions légitimes et nécessaires.
Le rapporteur général n'est en revanche pas convaincu de l'opportunité de la mesure visant à supprimer en 2027 le dispositif de plafonnement qui s'applique lorsqu'un véhicule se trouve soumis à la fois au malus CO2 et au malus poids. Ce dispositif conduit à limiter au tarif maximal du barème de malus CO2 le montant appliqué à un même véhicule en cas de cumul de malus. En pratique, ce montant atteint 70 000 euros en 2025 et augmentera à 80 000 euros en 2026, 90 000 euros en 2027 et, l'évolution du barème proposée par le présent article prévoit de le porter à 100 000 euros en 2028. Pour un seul et même véhicule, ces montants plafonds semblent d'ores et déjà très élevés et suffisamment dissuasifs. Le rapporteur général considère qu'aller au-delà en supprimant le dispositif de plafonnement en cas de cumul de malus reviendrait à adopter une approche excessivement et inutilement punitive à l'encontre des acheteurs concernés. Par ailleurs, cette mesure ne concernerait qu'un faible nombre de véhicules et, d'après les estimations de l'administration ne génèrerait tout au plus que quelques centaines de milliers d'euros par an. Aussi, par l'amendement I-9 (FINC.9), la commission propose-t-elle de supprimer la disposition visant à mettre un terme au mécanisme de plafonnement en cas de cumul de malus.
B. LES DISPOSITIONS RELATIVES AUX TAXES PORTANT SUR LES VÉHICULES D'ENTREPRISES : DES MESURES LÉGITIMES QUI DOIVENT PERMETTRE D'ACCÉLÉRER LA TRANSITION DES FLOTTES PROFESSIONNELLES
À l'instar de la disposition visant à prolonger en 2028 la trajectoire habituelle d'évolution du barème du malus CO2 des véhicules particuliers, celle qui prévoit de poursuivre en 2028 la trajectoire d'évolution du barème de la taxe annuelle sur les émissions de CO2 des véhicules de tourisme d'entreprises apparait comme légitime. Elle doit permettre de poursuivre la dynamique de transition énergétique des flottes de véhicules d'entreprises tout en donnant de la visibilité aux acteurs économiques concernés.
Alors que le barème de la taxe annuelle sur les émissions de polluants atmosphériques n'a pas évolué depuis sa création en 2024, il semble cohérent, comme s'agissant des autres taxes environnementales sur les véhicules, de l'inscrire dans une trajectoire d'évolution visant à le rendre plus incitatif et, par voie de conséquence, à accélérer la transition des flottes d'entreprises vers des véhicules moins polluants. La trajectoire d'évolution pluriannuelle proposée par l'article, prévoyant un renforcement progressif du barème sur une période de trois ans, donnera aux acteurs économiques concernés la visibilité nécessaire. D'après l'évaluation préalable, cette disposition devrait par ailleurs accroître les recettes des caisses de sécurité sociale de 63 millions d'euros en 2027 puis de 107 millions d'euros par an à compter de 2028.
Enfin, les ajustements de la nouvelle taxe annuelle incitative relative à l'acquisition de véhicules légers à faibles émissions proposés par le présent article semblent à la fois cohérents avec les objectifs de verdissement des flottes d'entreprises et favorables aux entreprises concernées en corrigeant des angles morts du dispositif du fait desquels certains véhicules vertueux ne peuvent pas être valorisés en tant que tel.
C. L'ÉVOLUTION DU CALCUL DE LA DÉTERMINATION DE LA PUISSANCE ADMINISTRATIVE AFIN DE CORRIGER UNE INCOHÉRENCE DE LA TAXE RÉGIONALE SUR LES IMMATRICULATIONS QUI DÉSAVANTAGE LES POIDS LOURDS ET LES VÉHICULES UTILITAIRES ÉLECTRIQUES
La disposition visant à réviser le mode de calcul de la puissance administrative des véhicules utilitaires légers électriques afin qu'ils ne soient pas désavantagés par rapport à leurs homologues thermiques dans le calcul du montant dû au titre de la taxe régionale sur l'immatriculation des véhicules apparaît comme une mesure de bon sens. Il serait en effet anormal et incohérent au regard des objectifs de politique publique poursuivis en termes de transition énergétique des véhicules que les règles encadrant la taxe sur les cartes grises conduisent à taxer davantage les véhicules électriques que leurs homologues thermiques.
Cette disposition s'inscrit dans le prolongement de la mesure adoptée par le législateur dans le cadre de la loi de finances pour 2025, à l'initiative du Sénat, visant à rendre facultative l'exonération de taxe régionale sur l'immatriculation pour les véhicules électriques. En corrigeant un effet de bord injustifié de cette mesure, la disposition du présent article visant à réviser le mode de calcul de la puissance administrative des véhicules utilitaires électriques apparaît comme de nature à conforter la décision prise par le législateur en 2025. D'après les estimations de l'évaluation préalable, cette évolution ne conduirait qu'à réduire d'environ 5 millions d'euros à l'échelle nationale les recettes de taxe à l'immatriculation pour les régions.
D. LE RECENTRAGE DU SURAMORTISSEMENT SUR LES SEULS VÉHICULES LOURDS ZÉRO ÉMISSIONS
La disposition du présent article visant à réserver le dispositif de suramortissement pour l'acquisition de véhicules lourds faiblement émetteurs aux seuls véhicules zéro émissions semble être prématurée dans la mesure où les alternatives électriques ou hydrogène aux véhicules lourds thermiques ne sont encore pas suffisamment développées et restent souvent peu accessibles en raison de leur coût à l'achat. Ainsi, le rapporteur général considère-t-il qu'il est encore trop tôt pour priver les véhicules fonctionnant aux biocarburants ou au biogaz de ce dispositif incitatif.
Par ailleurs, d'après l'évaluation préalable, les recettes budgétaires attendues par l'État du recentrage proposé par le présent article ne représenteraient que 3 millions d'euros par an. Aussi, la commission propose-t-elle, par son amendement I-8 (FINC.8) de laisser inchangé le périmètre d'éligibilité actuel du dispositif. Cette position est d'ailleurs cohérente avec la modification proposée à l'article 5 visant à maintenir les tarifs réduits d'accise appliqués aux biocarburants routiers.
Décision de la commission : la commission des finances propose d'adopter cet article ainsi modifié.
ARTICLE
14
Ajustements de la taxe sur l'utilisation par les poids lourds de
certaines voies du domaine public routier (écotaxe alsacienne)
Le présent article prévoit d'apporter deux évolutions aux règles régissant la taxe sur l'utilisation par les poids lourds de certaines voies du domaine public routier, parfois qualifiée « d'écotaxe » que la Collectivité européenne d'Alsace et la région Grand-Est ont prévu de mettre en oeuvre à partir de 2027 :
- d'une part, l'extension à l'ensemble des véhicules dispensés de chronotachygraphe des possibilités d'exonération laissées à l'appréciation des collectivités qui instaurent une « écotaxe » ;
- d'autre part, à des fins de simplification, la possibilité laissée aux collectivités de moduler le tarif de l'écotaxe en fonction des classes Euro des poids lourds plutôt que selon leurs classes d'émissions de CO2.
La commission des finances propose d'adopter cet article sans modification.
I. LE DROIT EXISTANT : ALORS QUE DEUX COLLECTIVITÉS SONT SUR LE POINT D'INSTAURER DES « ÉCOTAXES », LE CADRE NORMATIF DE CES DERNIÈRES POURRAIT ÊTRE AJUSTÉ
A. DES « ÉCOTAXES » SONT EN PASSE D'ÊTRE INSTAURÉES PAR LA COLLECTIVITÉ EUROPÉENNE D'ALSACE ET LA RÉGION GRAND-EST
1. Sur certaines routes, des « écotaxes » peuvent être instaurées par la Collectivité européenne d'Alsace et les régions
Le cadre normatif de la taxe sur l'utilisation par les poids lourds de certaines voies du domaine public routier, parfois qualifié « d'écotaxe », a été créé par une ordonnance du 6 mai 2021473(*). À l'origine, cette écotaxe ne pouvait être instaurée que sur le territoire de la Collectivité européenne d'Alsace (CEA). L'article 137 de la loi dite « climat résilience »474(*) avait ensuite autorisé le Gouvernement à légiférer par ordonnance pour étendre à toute région volontaire la possibilité de mettre en oeuvre cette « écotaxe ». L'ordonnance en question avait été déposée en juillet 2023475(*). Désormais codifié, le cadre normatif de cette « écotaxe régionale » figure aux articles L. 421-186 à L. 421-263 du code des impositions sur les biens et services.
Ainsi, en vertu de l'article L. 421-193 de ce code, la CEA, les régions et certains départements peuvent, sous certaines conditions, instaurer une taxe sur l'utilisation par les poids lourds de certaines voies du domaine public routier.
S'agissant des régions, la possibilité d'instaurer cette écotaxe s'appuie également sur les dispositions de l'article 40 de la loi dite « 3DS »476(*) qui prévoit la mise à disposition de certaines d'entre-elles, à titre expérimental, de certaines voies du réseau national non concédé. C'est sur ces voies qu'une région dispose de la faculté d'instaurer une « écotaxe ».
La CEA peut quant à elle instaurer cette « écotaxe » sur des voies relevant de son domaine dont le trafic moyen journalier sur une année civile excède neuf cents véhicules de transport de marchandises ou bien susceptibles de supporter un report significatif de trafic routier en provenance d'autres voies sur lesquelles « l'écotaxe » s'applique.
Les régions peuvent quant-à-elles instaurer une « écotaxe » sur les voies mises à leur disposition par l'État susceptibles de supporter un report significatif de trafic routier en provenance d'autoroutes à péages ou d'autres voies faisant l'objet d'une « écotaxe ».
Enfin, un département peut aussi décider d'instaurer une « écotaxe » sur des voies de son réseau susceptibles de supporter un report significatif de trafic routier en provenance de routes sur lesquelles s'applique une « écotaxe ».
Cette écotaxe doit s'appliquer aux poids lourds477(*) qui utilisent les voies concernées.
2. La Collectivité européenne d'Alsace et la région Grand-Est ont prévu d'instaurer des « écotaxes »
À ce jour seules la CEA et la région Grand-Est ont décidé d'instaurer une taxe sur l'utilisation par les poids lourds de certaines voies du domaine public routier. Le réseau routier du territoire de ces collectivités est notamment exposé à d'importants reports de trafic venus d'Allemagne, pays dans lequel existe depuis 2005 une « écotaxe », la LKW Maut.
La CEA a ainsi délibéré en octobre 2024 dans le but d'instaurer cette « écotaxe » à compter du mois de janvier 2027. Après s'être portée volontaire, et en application de l'article 40 de la loi « 3DS », la région Grand-Est s'est vue mettre à disposition par l'État, à titre expérimental et à compter du 1er janvier 2025, un réseau de 525 km de routes nationales et autoroutes non concédées. Sur ces voies mises à disposition par l'État, la région entend instaurer, à compter de mi-2027, « l'écotaxe » prévue par le code des impositions sur les biens et services.
B. AUJOURD'HUI, SEUL CERTAINS VÉHICULES DISPENSÉS DE CHRONOTACHYGRAPHE PEUVENT PRÉTENDRE À ÊTRE EXONÉRÉS DE « L'ÉCOTAXE »
Les articles L. 421-207 à L. 421-217-2 du code des impositions sur les biens et services prévoient des exonérations obligatoires ou facultatives.
Sont ainsi exonérés de « l'écotaxe » :
- les poids lourds affectés aux besoins de la défense nationale, de la protection civile, des services de lutte contre les incendies et autres services d'urgence, des forces de police, de gendarmerie et de la douane (article L. 421-210) ;
- les poids lourds affectés à l'entretien des routes (article L. 421-211) ;
- les poids lourds utilisés pour la collecte et l'élimination des déchets ménagers (article L. 421-211-1).
La collectivité ayant instauré « l'écotaxe » peut également décider d'exonérer :
- les poids lourds dont les émissions de CO2 sont nulles et dont la masse est inférieure ou égale à 4,25 tonnes (article L. 421-207) ;
- les poids lourds dont la masse en charge maximale techniquement admissible est supérieure à 3,5 tonnes et inférieure à 7,5 tonnes affectés au transport de matériels, d'équipements ou de machines destinés au conducteur dans l'exercice de ses fonctions (article L. 421-216) ou bien utilisés pour le transport de marchandises fabriquées de manière artisanale, lorsque le transport n'est pas effectué pour le compte d'autrui (article L. 421-217) ;
- les poids lourds spécialisés utilisés pour le transport de fonds (article L. 421-217-1) ;
- les poids lourds utilisés pour le transport de marchandises dans un rayon maximal de 100 kilomètres autour du lieu d'établissement de l'entreprise, qui sont propulsés au gaz naturel, au gaz liquéfié ou à l'électricité et dont la masse ne dépasse pas 7,5 tonnes (article L. 421-217-2).
Les 1° à 5° de l'article L. 421-215 prévoient également que la collectivité ayant instauré l'écotaxe puisse décider d'exonérer les poids lourds affectés :
- à des activités agricoles et forestières dans les conditions prévues par l'article L. 421-155 du code des impositions sur les biens et services (1° de l'article L. 421-215) ;
- au transport des déchets d'animaux ou des carcasses non destinés à la consommation humaine (2° de l'article L. 421-215) ;
- à la collecte du lait dans un rayon maximal de 150 kilomètres (3° de l'article L. 421-215) ;
- au transport d'animaux vivants entre les fermes et marchés locaux, ou des marchés aux abattoirs locaux, dans un rayon maximal de 100 kilomètres (4° de l'article L. 421-215) ;
- au transport de biens par des poids lourds dont la masse ne dépasse pas 7,5 tonnes, dans le cadre de la réalisation d'activités agricoles, horticoles, sylvicoles, d'élevage ou de pêche, dans un rayon maximal de 50 kilomètres (5° de l'article L. 421-215).
Actuellement, le périmètre des exonérations facultatives de l'écotaxe prévu par le droit existant ne couvre pas l'ensemble des poids lourds dispensés de chronotachygraphe quand bien même le a) du 9 de l'article 7 de la directive européenne dite « eurovignette »478(*) autorise l'exonération de tous les véhicules dispensés de l'obligation d'installer et d'utiliser cet appareil de contrôle.
Le chronotachygraphe est un appareil électronique enregistreur de vitesse, de temps de conduite et d'activités, installé dans un véhicule de transport routier. Cet appareil permet aux pouvoirs publics de réaliser des contrôles relatifs au transport routier de marchandises ou de personnes.
D'après l'évaluation préalable de l'article, les véhicules dispensés de chronotachygraphes sont essentiellement utilisés pour :
- l'exercice de missions de services publics (services postaux, évacuation des eaux usées, transport de voyageurs, etc.) ;
- le transport de produits agricoles sur des courtes distances (transport de déchets d'animaux, d'animaux dans les abattoirs ou collecte de lait dans un rayon de 100 ou 150 kilomètres, etc.) ;
- d'autres activités que le transport de marchandises (transport de matériels de cirque ou de fêtes foraines par exemple).
Les dispositions figurant aux 1 et 3 de l'article 13 du règlement (CE) n° 561/2006479(*) dressent notamment une liste étendue de nature de transports et de véhicules auxquels les états membres peuvent accorder des dérogations aux règles du règlement, permettant notamment une dispense de chronotachygraphe. En droit national, la liste des transports et véhicules susceptibles de telles dérogations a été précisée à l'article R. 3313-2 du code des transports.
Le fait que l'ensemble des véhicules dispensés de chronotachygraphes ne puisse pas être exonéré de l'écotaxe conduit à certaines tensions et incompréhensions. L'évaluation préalable de l'article signale ainsi que les collectivités qui envisagent d'appliquer « l'écotaxe » « sont sollicitées par des demandes d'exonération de propriétaires de véhicules dispensés de chronotachygraphe mais dont l'exonération n'est pas prévue à ce jour par le droit existant ».
C. L'OBLIGATION DE MODULATION DU TARIF DE « L'ÉCOTAXE » EN FONCTION DES ÉMISSIONS DE CO2 DES VÉHICULES
1. Aujourd'hui, les collectivités qui mettent en place une écotaxe sont tenues d'en moduler le tarif d'infrastructures en fonction des classes d'émissions de CO2 des poids lourds
La taxe sur l'utilisation par les poids lourds de certaines voies du domaine public routier est une taxe kilométrique dont la base d'imposition est constituée par la distance parcourue par le poids lourds taxable480(*). Le montant de la taxe correspond au produit de cette base avec le tarif d'infrastructures, le cas échéant, auquel est ajouté les tarifs pour coûts externes dans l'hypothèse où la collectivité les aurait institués.
Conformément à la directive « eurovignette » précitée, le tarif d'infrastructure a vocation à ne couvrir que les coûts de construction, d'entretien, d'exploitation et de développement des routes concernées. Aussi, l'article L. 421-227 dispose que les recettes totales qui résultent de ce tarif ne peuvent pas excéder ces coûts.
Les tarifs pour coûts externes ont pour objet de compenser des externalités négatives. Il s'agit des tarifs de pollution atmosphérique, de pollution sonore et des émissions de CO2. La collectivité concernée est libre de les appliquer ou non.
En vertu des dispositions de l'article L. 421-218 du code des impositions sur les biens et services, les collectivités qui décident de mettre en place une « écotaxe » sont tenues d'en moduler le tarif d'infrastructure en fonction des classes d'émissions de CO2 des poids lourds sauf si, en plus du tarif d'infrastructure, les collectivités en question ont instauré le tarif pour coût externe sur les émissions de CO2481(*).
Le principe du regroupement des poids lourds en différentes classes d'émissions de CO2 est prévu par l'article L. 421-204 du code des impositions sur les biens et services.
Article L. 421-204 du code des impositions sur les biens et services
Les poids lourds sont regroupés en classes de véhicules constituées d'ensembles homogènes déterminés par arrêté conjoint du ministre chargé de l'économie et du ministre chargé de la voirie routière.
Chaque classe est définie en fonction de caractéristiques techniques figurant dans la documentation du véhicule utilisée dans l'ensemble de l'Union européenne.
Les catégories fiscales s'entendent de subdivisions de ces classes de véhicules déterminées par l'arrêté mentionné au premier alinéa dans des conditions propres à chacun des tarifs.
Source : code des impositions sur les biens et services
Conformément aux dispositions prévues à cet article, les cinq classes d'émissions de CO2 des véhicules lourds ont été déterminées par l'article 1er d'un arrêté du 9 janvier 2024482(*), les véhicules de classe 1 étant les plus émetteurs tandis que les véhicules de classe 5 n'émettent pas de CO2.
En application du principe de modulation du tarif d'infrastructure en fonction des classes d'émissions de CO2 posé par l'article L. 421-218 du code des impositions sur les biens et services, l'article L. 421-220 du même code encadre cette modulation par des fourchettes de tarifs exprimées en pourcentage du tarif appliqué aux véhicules les plus émetteurs de classe 1.
Tableau figurant à l'article L. 421-220 du code des impositions sur les biens et services encadrant la modulation du tarif d'infrastructure en fonction des classes d'émissions de CO2 des poids lourds
|
Classe d'émissions de CO2 |
Pourcentage appliqué au tarif de la classe 1 |
|
Classe 2 |
Entre 85 % et 95 % |
|
Classe 3 |
Entre 70 % et 85 % |
|
Classe 4 |
Entre 50 % et 70 % |
|
Classe 5 |
Entre 0 % et 50 % |
Source : code des impositions sur les biens et services
L'article L. 421-222 donne la possibilité aux collectivités d'instituer une modulation du tarif d'infrastructures sur une base horaire, journalière voire sur une période de plusieurs jours, dans le but de réduire les phénomènes de congestion.
2. La directive « eurovignette » autorise sous condition de déroger à l'obligation de moduler le tarif d'infrastructures d'une écotaxe en fonction des classes d'émissions de CO2 des poids lourds
Si le 1 de l'article 7 octies bis de la directive « eurovignette » oblige les États membres à moduler le tarif d'infrastructure d'une « écotaxe » selon les classes d'émissions de CO2 des poids lourds, le 11 de ce même article les autorise à y déroger « lorsqu'une autre mesure de l'Union de tarification du carbone du carburant utilisé pour le transport routier s'applique ».
Le 2 de l'article 7 octies de cette même directive prévoit quant à lui que jusqu'à l'application de l'obligation faite par l'article 7 octies bis de moduler le tarif d'infrastructure d'une « écotaxe » selon les classes d'émissions de CO2, les États membres font varier la redevance d'infrastructure en fonction de la classe d'émissions Euro du véhicule.
La norme Euro a été mise en place par l'Union européenne en 1988 pour les véhicules lourds dont le poids total autorisé en charge (PTAC) excède 3,5 tonnes afin de limiter les émissions de polluants liées aux transports routiers. Elle fixe des normes de plus en plus contraignantes pour les constructeurs, qui sont dans l'obligation de mettre sur le marché des véhicules moins polluants. En application du règlement n° 595/2009 du Parlement européen et du Conseil du 18 juin 2009 et depuis 2014, tous les véhicules neufs doivent désormais être conformes à la norme Euro VI. Aujourd'hui, la norme euro ne tient pas compte des émissions de CO2 des véhicules.
Les classes d'émission Euro des poids lourds
|
Normes |
Date de mise en application |
NOx483(*) (g/kWh) |
CO484(*) (g/kWh) |
HC485(*) (g/kWh) |
Particules (g/kWh) |
|
Euro 0 |
01/10/1990 |
14,4 |
11,2 |
2,4 |
- |
|
Euro I |
01/10/1993 |
9 |
4,9 |
1,23 |
0,36 |
|
Euro II |
01/10/1996 |
7 |
4 |
1,1 |
0,15 |
|
Euro III |
01/10/2001 |
5 |
2,1 |
0,66 |
0,13 |
|
Euro IV |
01/10/2006 |
3,5 |
1,5 |
0,46 |
0,02 |
|
Euro V |
01/10/2009 |
2 |
1,5 |
0,46 |
0,02 |
|
Euro VI |
31/12/2013 |
0,4 |
1,5 |
0,13 |
0,01 |
|
Euro VII |
01/07/2027 |
0,2 |
1,5 |
- |
0,01 |
Source : commission des finances du Sénat
II. LE DISPOSITIF PROPOSÉ : DEUX AJUSTEMENTS DU CADRE NORMATIF QUI RÉGIT LES « ÉCOTAXES » RÉGIONALES
A. RENDRE POSSIBLE L'EXONÉRATION DE L'ENSEMBLE DES VÉHICULES DISPENSÉS DE CHRONOTACHYGRAPHE
Les dispositions proposées aux 1° et 2° du I de l'article prévoient d'étendre à l'ensemble des véhicules dispensés de chronotachygraphe le champ des possibilités d'exonération laissées à l'appréciation des collectivités qui auront décidé d'instaurer une « écotaxe ».
Pour cela, le 1° du I propose de remplacer les alinéas 3 à 8 de l'article L. 421-215 du code des impositions sur les biens et services par un 2° qui disposerait que le transport486(*) réalisé par des véhicules répondant aux dérogations prévues aux 1 et 3 de l'article 13 du règlement (CE) n° 561/2006487(*) pourrait, à l'appréciation des collectivités concernées, faire l'objet d'une exonération. D'après l'évaluation préalable de l'article, ces conditions correspondront à la liste de véhicules dispensés de chronotachygraphe figurant actuellement à l'article R. 3313-2 du code des transports488(*), soit un périmètre beaucoup plus étendu que les exonérations actuellement autorisées par la loi.
Ce même 1°, en supprimant les dispositions figurant actuellement aux 2°, 3°, 4° et 5° de l'article L. 421-215 du code des impositions sur les biens et services489(*), ainsi que le 2° du I, en abrogeant l'article L. 421-217-2 du code des impositions sur les biens et services490(*), prévoient ainsi de supprimer la mention dans le code des possibilités d'exonération de certains véhicules dispensés de chronotachygraphe puisque celles-ci seront désormais incluses dans le champ d'exonération plus large prévu par la nouvelle rédaction du 2° de l'article L. 421-215 du code des impositions sur les biens et services.
B. RENDRE FACULTATIVE LA MODULATION DU TARIF DE LA TAXE EN FONCTION DES ÉMISSIONS DE CO2 DES VÉHICULES
Les 3°, 4°, 5°, 6° et 7° du I ainsi que le II du présent article proposent de rendre facultative la modulation du tarif de « l'écotaxe » en fonction des émissions de CO2 des véhicules. Ils prévoient ainsi d'ouvrir la possibilité de faire varier le tarif d'infrastructure, soit en fonction des classes d'émissions de CO2, soit en fonction des classes d'émissions de polluants Euro, sans réserver cette dernière possibilité, comme c'est le cas aujourd'hui en vertu des dispositions de l'article L. 421-221 du code des impositions sur les biens et services, à la seule hypothèse où un tarif des émissions de CO2 a été instauré par la collectivité.
Le 3° du I propose ainsi de modifier la rédaction de l'article L. 421-218 du code des impositions sur les biens et services afin de prévoir que les tarifs de « l'écotaxe » puissent être modulés soit en fonction des classes d'émission de CO2 des véhicules (comme le prévoit la législation existante), soit selon les classes d'émissions de polluants Euro, soit encore par une combinaison des deux dans des conditions déterminées par un arrêté491(*). Cette dernière mention relative au contenu de cet arrêté figurait déjà au second alinéa de l'article L. 421-233 du même code. Aussi, par cohérence, le 8° du I du présent article propose-t-il d'abroger ce second alinéa.
Le 4° du I propose d'insérer un nouvel article L. 421-219-1 au code des impositions sur les biens et services qui précise que si la collectivité choisit de moduler le tarif de « l'écotaxe » en fonction des classes d'émissions de polluants Euro, ce tarif doit diminuer à mesure que le niveau d'exigence de la classe de polluants Euro s'accroît. Il ajoute que cette modulation ne peut conduire à ce que le tarif appliqué à un poids lourd excède le double de celui applicable au véhicule le moins taxé relevant de la même classe technique492(*).
Le 5° du même I ajuste la rédaction du premier alinéa de l'article L. 421-220 du code des impositions sur les biens et services afin de tenir compte du caractère facultatif de la modulation du tarif de « l'écotaxe » selon les classes d'émission de CO2 des véhicules.
Le 6° du I prévoit une réécriture de l'article L. 421-221, laquelle prévoit qu'après notification à la commission européenne, une collectivité qui aurait opté pour une modulation des tarifs de « l'écotaxe » selon les classes d'émissions de polluants Euro pourrait appliquer un tarif identique pour l'ensemble des véhicules sur certains axes qui répondraient à au moins un des critères quatre suivants :
- la cohérence des systèmes de péage serait gravement compromise par cette modulation ;
- cette modulation ne serait pas techniquement réalisable ;
- le détournement sur d'autres axes des véhicules les plus polluants induit par cette modulation engendrerait des conséquences négatives en termes de sécurité routière et de santé publique ;
- le tarif de pollution atmosphérique prévu au 2° de l'article L. 421-201 du code des impositions sur les biens et services493(*) est appliqué.
Le 7° du I apporte une modification à l'article L. 421-224 afin de préciser que la modulation de tarif que les collectivités peuvent instituer en vertu de l'article L. 421-222 pour réduire la congestion sur certains axes ne peut conduire à ce que le tarif qui en résulte excède 175 % du rapport entre le montant maximal des recettes issues du tarif d'infrastructure (qui ne doivent pas excéder les coûts de construction, d'entretien, d'exploitation et de développement de ce réseau) et la distance totale parcourue par des poids lourds taxables sur le réseau494(*), autrement dit, la modulation tarifaire ne doit pas conduire à ce qu'en moyenne les poids lourds concernés s'acquittent d'un tarif qui couvrirait à plus de 175 % les coûts de construction, d'entretien, d'exploitation et de développement du réseau routier qu'ils empruntent.
Le 1° du II procède à une coordination légistique à l'article L. 119-18 du code de la voirie routière visant à faire référence à la nouvelle possibilité de moduler les tarifs de « l'écotaxe » en fonction des classes d'émissions de polluants Euro des véhicules.
Le 2° du II propose quant à lui d'insérer un nouvel article L. 119-22-1 dans le code de la voirie routière afin d'indiquer que l'État notifie à la Commission européenne la dérogation prévue par les deuxième à sixième alinéas du paragraphe 2 de l'article 7 octies de la directive Eurovignette que propose de mettre en oeuvre les modifications prévues par le présent article, à savoir la possibilité, pour les collectivités qui choisissent de mettre en oeuvre une écotaxe, de ne pas de ne pas faire varier le tarif en fonction des émissions de CO2 des véhicules mais plutôt en fonction des classes d'émissions de polluants Euro.
Enfin, le III prévoit que les dispositions du présent article entrent en vigueur le 1er janvier 2026.
*
* *
L'Assemblée nationale n'ayant pas adopté la première partie du présent projet de loi de finances, celui-ci est considéré comme ayant été rejeté et le présent article n'a pas été adopté.
III. LA POSITION DE LA COMMISSION DES FINANCES : DES AJUSTEMENTS TRAVAILLÉS AVEC LES COLLECTIVITÉS CONCERNÉES VISANT À SIMPLIFIER LA MISE EN oeUVRE DES « ÉCOTAXES » ET À LES RENDRE PLUS ÉQUITABLES
Les dispositions proposées par le présent article ont été travaillées en concertation avec les deux collectivités qui ont manifesté la volonté d'instaurer des écotaxes.
La possibilité donnée aux collectivités d'exonérer l'ensemble des véhicules dispensés de chronotachygraphe, comme l'autorise le droit de l'Union européenne, permettra de rendre le cadre de ces écotaxes plus équitable et plus lisible. En toute hypothèse, les collectivités concernées demeureront libres de délibérer ou non pour exonérer ces véhicules.
Il apparaît que l'application de la modulation du tarif d'infrastructure en fonction des émissions de CO2 des poids lourds serait très coûteuse pour les collectivités concernées et pèserait lourd dans les coûts de gestion des « écotaxes ». En effet, comme le souligne l'évaluation préalable de l'article, à ce jour, « les collectivités ne disposent pas de solution technique à un coût raisonnable permettant d'identifier les véhicules selon leurs classes d'émissions de CO2 ».
Outre ces considérations financières, des obstacles techniques significatifs rendent une telle modulation particulièrement complexe, et risqueraient par conséquent de remettre en cause le calendrier d'instauration des « écotaxes » souhaité et annoncé par les collectivités concernées. L'évaluation préalable du présent article note en effet « qu'une partie des informations nécessaires ne figure pas en effet sur le certificat d'immatriculation et n'est accessible que sur le certificat de conformité européen. Pour les opérateurs chargés par les collectivités de calculer et de collecter la taxe auprès des usagers des routes, il sera donc en pratique impossible d'identifier de manière certaine la classe d'émissions de CO2 dont relève chaque poids lourd ».
Aussi, rendre facultatif la modulation du tarif d'infrastructure en fonction des émissions de CO2 apparaît comme une mesure de simplification pertinente qui réduira les coûts de gestion des écotaxes et en allègera les conditions de mise en oeuvre par les collectivités.
Il convient cependant de préciser qu'en l'état actuel des normes européennes, cette dérogation à l'obligation prévue par la directive eurovignette serait contraire au droit de l'Union européenne. Néanmoins, et même si les conditions de sa mise en oeuvre restent entourées d'un grand mystère, il est prévu qu'à compter du 1er janvier 2027 s'applique l'extension du mécanisme d'échanges de quotas carbone au secteur routier (le système dit « ETS 2 »). Cette évolution permettrait de satisfaire la condition prévue par la directive eurovignette pour rendre compatible avec le droit de l'Union européenne la dérogation à l'obligation de moduler le tarif d'infrastructure en fonction des émissions de CO2, à savoir l'application d'une autre mesure prévue par le droit de l'Union conduisant à soumettre le transport routier à une tarification du carbone. Ainsi, en l'état actuel du droit de l'Union européenne ce n'est qu'à compter du 1er janvier 2027 que les dispositions du présent article visant à déroger à l'obligation de modulation du tarif des écotaxes en fonction des émissions de CO2 seraient conforme à la directive eurovignette.
Dans la mesure où les collectivités concernées n'ont pas prévu d'instaurer leurs projets d'écotaxes avant cette date, la mise en oeuvre de la dérogation à l'obligation de modulation du tarif de la redevance d'infrastructure en fonction des émissions de CO2 ne devrait pas les exposer à un risque de non-conformité au droit de l'Union. Cependant, un éventuel report de l'entrée en vigueur de l'extension au secteur routier du système d'échange de quotas carbone conduirait nécessairement à remettre en cause cette analyse. Dans cette hypothèse, le choix par ces collectivités de privilégier une modulation des tarifs de leurs écotaxes en fonction des classes d'émissions de polluants Euro en application des dispositions prévues par le présent article serait manifestement non conforme aux normes européennes.
Si elles paraissent légitimes pour les raisons décrites supra, l'applicabilité juridique d'une partie des dispositions du présent article, en l'occurrence le recours facultatif à la modulation des tarifs des écotaxes en fonction en fonction des émissions de CO2, reste dépendante de la mise en oeuvre effective au 1er janvier 2027 de l'extension du marché d'échanges de quotas carbone ou, à défaut, d'une modification de la directive eurovignette.
Décision de la commission : la commission des finances propose d'adopter cet article sans modification.
ARTICLE
15
Stabilité des prélèvements sur les transports
carbonés au bénéfice d'Ile-de-France Mobilités
Le présent article prévoit de créer en Île-de-France une majoration de la taxe régionale sur l'immatriculation des véhicules dont le produit serait affecté à Île-de-France mobilités (IDFM).
Cette affectation a pour objet de se substituer aux recettes résultant de la majoration d'accise sur les carburants appliquée actuellement en Île-de-France et dont la suppression, pour des raisons de conformité au droit de l'Union européenne, est prévue au 1er janvier 2026.
La commission des finances propose d'adopter cet article sans modification.
I. LE DROIT EXISTANT : LA NÉCESSITÉ DE TROUVER UNE SUBSTITUTION À LA MAJORATION D'ACCISE SUR LES CARBURANTS ACTUELLEMENT AFFECTÉE AU BUDGET D'IDFM
A. SUITE À LA SUPPRESSION DE LA MAJORATION D'ACCISE SUR LES CARBURANTS PROPRE À L'ÎLE-DE-FRANCE, LE BESOIN DE COMPENSER UNE PERTE DE RECETTES DE 88 MILLIONS D'EUROS À IDFM
Jusqu'en 2024, l'accise sur les carburants faisait l'objet de majorations régionales optionnelles qui pouvaient être instaurées, dans la limite d'un plafond, par les conseils régionaux. Le produit de ces majorations était affecté aux recettes de la section de fonctionnement des régions. En pratique, presque toutes les régions avaient, à cette date, décidé d'appliquer sur leurs territoires respectifs le montant maximal de ces majorations.
Outre ces majorations, dans le cadre du protocole de 2016 visant à financer le passage au tarif unique du passe Navigo, il avait été décidé d'augmenter les taux franciliens de l'accise sur les carburants dont le produit avait été affecté à Île-de-France mobilités (IDFM) dans la limite de 100 millions d'euros par an. Ainsi, depuis le 1er janvier 2017, la loi495(*) permettait-elle l'application d'une majoration d'accise sur les énergies spécifique à la région Île-de-France dans les limites suivantes :
- 1,89 euro par MWh pour les gazoles ;
- 1,148 euro par MWh pour les essences.
En 2025, cette majoration francilienne est appliquée à ses montants plafond. Le produit de cette majoration représente environ 88 millions d'euros par an, intégralement reversés à IDFM.
Pour des raisons de simplification et de sécurité juridique liée à un risque de non-conformité au droit de l'Union européenne, les majorations régionales de droit commun ont été supprimées par l'article 20 de la loi de finances pour 2025 afin de les incorporer à leur niveau plafond dans le tarif normal d'accise appliqué aux carburants sur le territoire national.
Afin d'assurer la neutralité de cette évolution pour les budgets des régions, ce même article a prévu l'affectation aux régions du produit des fractions du tarif normal d'accise correspondant aux anciennes majorations.
Pour les mêmes raisons, ce même article 20 a prévu de supprimer le système de majoration d'accise sur les carburants propre à l'Île-de-France496(*) sans cependant l'intégrer dans le tarif normal national puisque cela aurait entraîné une augmentation nette de la fiscalité appliquée aux carburants consommés hors de l'Île-de-France.
Par ailleurs, en octobre 2023, l'État et IDFM ont signé un protocole d'accord financier pluriannuel articulé autour d'engagements réciproques parmi lesquels la garantie pour IDFM de conserver le panier de ressources affectées dont elle bénéficiait, y compris le produit de la majoration spécifique de l'accise sur les carburants en Île-de-France.
Aussi, le temps de trouver une solution de substitution destinée à compenser la perte de ressources induite pour IDFM, l'article 20 de la loi de finances pour 2025 a-t-il décalé la date de la suppression de cette majoration au 1er janvier 2026.
L'évaluation préalable de l'article 7 du projet de loi de finances pour 2025 soulignait ainsi que « la suppression de la majoration additionnelle d'accise existant en Île-de-France au bénéfice d'IDFM est décalée au 1er janvier 2026, ce qui permettra d'identifier les solutions optimales de compensation fiscales ou budgétaires avec l'établissement ». L'État avait ainsi pris l'engagement de compenser à IDFM cette perte de ressources de façon pérenne à compter de 2026.
B. LA TAXE RÉGIONALE SUR L'IMMATRICULATION DES VÉHICULES
Prévue par le 2° de l'article L. 421-30 du code des impositions sur les biens et services, la taxe régionale sur l'immatriculation des véhicules est due lors de la délivrance du certificat d'immatriculation dont le fait générateur résulte des cas prévus aux articles L. 421-33 et L. 421-34 du même code, à savoir la première immatriculation en France du véhicule, le changement de son propriétaire ou encore la mise à disposition du véhicule au profit d'un preneur dans le cadre d'une formule locative de longue durée.
Conformément aux dispositions prévues par l'article L. 421-42 du même code, le montant de la taxe résulte du produit entre la puissance administrative du véhicule, exprimée en chevaux, et un tarif régional déterminé par chaque région, dans la limite d'un plafond fixé à 60 euros.
Les articles L. 421-46 à L. 421-54 du code des impositions sur les biens et services prévoient une série de tarifs réduits de moitié, de tarifs nuls ou d'exonérations pour certaines catégories de véhicules, certaines situations, certaines personnes et activités ou certaines sources d'énergie.
S'agissant de cette dernière rubrique, l'article 119 de la loi de finances pour 2025 a procédé à une modification de l'article L. 421-49 du code des impositions sur les biens et services pour supprimer l'exonération obligatoire de taxe régionale dont bénéficiaient les véhicules électrique et hydrogène. La nouvelle rédaction de l'article L. 421-49 prévoit désormais que la région considérée peut, sur délibération, appliquer un demi-tarif ou un tarif nul à ces véhicules.
Le produit de cette taxe est affecté aux régions. À ce titre, le 2° de l'article L. 421-92 du code des impositions sur les biens et services prévoit que l'affectation de la taxe est déterminée par le 3° du a de l'article L. 4331-2 du code général des collectivités territoriales qui lui-même mentionne cette taxe dans la liste des recettes de la section de fonctionnement des régions.
II. LE DISPOSITIF PROPOSÉ : LA CRÉATION D'UNE MAJORATION FRANÇILIENNE DE LA TAXE RÉGIONALE SUR L'IMMATRICULATION DES VÉHICULES AFFECTÉE À IDFM
Pour compenser à IDFM la perte de recettes d'environ 88 millions d'euros par an résultant de la suppression au 1er janvier 2026 de la majoration d'accise sur les carburants appliquée en Île-de-France, le présent article propose de créer une majoration de la taxe régionale sur l'immatriculation des véhicules due en Île-de-France qui serait affectée à l'autorité organisatrice des mobilités (AOM) francilienne.
A. LA CRÉATION D'UNE MAJORATION FRANÇILIENNE DE LA TAXE RÉGIONALE SUR L'IMMATRICULATION
Le 1° du I du présent article prévoit ainsi de créer, au sein du code des impositions sur les biens et services, un article L. 421-54-1497(*).
Le premier alinéa de ce nouvel article prévoit qu'IDFM peut délibérer pour majorer, dans une limite de 13 euros, le tarif de la taxe régionale sur l'immatriculation des véhicules s'agissant des certificats d'immatriculation délivrés en Île-de-France.
Le deuxième alinéa de l'article précise que la nouvelle majoration ne serait pas prise en compte pour l'application du plafond de 60 euros prévu à l'article L. 421-42 du code des impositions sur les biens et services.
Le troisième alinéa de l'article prévoit que les exonérations, tarifs nuls et réductions de moitié mis en oeuvre en région Île-de-France s'appliquent à la majoration.
Le III du présent article prévoit qu'à compter du 1er janvier 2026498(*) le montant de la majoration serait fixé à 12 euros jusqu'à la première délibération de l'AOM.
B. L'AFFECTATION À IDFM DU PRODUIT DE CETTE MAJORATION
Pour prévoir l'affectation du produit de cette nouvelle majoration à IDFM, le 2° du I du présent article prévoit de modifier le 2° de l'article L. 421-92 du code des impositions sur les biens et services afin d'y mentionner le cas spécifique de la majoration et de préciser la référence de la disposition du code des transports499(*) qui en flèche les recettes vers l'AOM francilienne.
Le II du présent article prévoit quant à lui de rétablir le 11° de l'article L. 1241-14 du code des transports pour préciser que le produit de la majoration francilienne de la taxe régionale sur l'immatriculation des véhicules est compris dans les ressources d'IDFM.
*
* *
L'Assemblée nationale n'ayant pas adopté la première partie du présent projet de loi de finances, celui-ci est considéré comme ayant été rejeté et le présent article n'a pas été adopté.
III. LA POSITION DE LA COMMISSION DES FINANCES : LE RESPECT D'UN DOUBLE ENGAGEMENT DE L'ÉTAT ET UN MODE DE FINANCEMENT GLOBALEMENT NEUTRE POUR LE CONTRIBUABLE FRANCILIEN
Le rapporteur général observe que l'État s'est doublement engagé à compenser la perte de recettes qu'occasionne pour IDFM la suppression au 1er janvier 2026 de la majoration des tarifs de l'accise sur les produits énergétiques appliquée aux consommations de carburants en Île-de-France. En effet, dans le cadre du protocole de financement pluriannuel signé avec IDFM à l'automne 2023, l'État s'était engagé à maintenir les affectations de ressources fiscales qui étaient affectées à l'autorité régulatrice des mobilités francilienne, notamment le produit de cette majoration d'accise. En outre, à l'occasion de l'examen du projet de loi de finances pour 2025, porteur de la disposition visant à supprimer la majoration francilienne de l'accise au 1er janvier 2026, le Gouvernement s'était spécifiquement engagé à trouver d'ici à cette échéance une solution de financement alternative pour IDFM.
La création d'une majoration francilienne de la taxe régionale sur les immatriculations dont le produit sera affecté à IDFM permettra effectivement de compenser dans le budget de l'autorité organisatrice la perte de ressources résultant de la suppression de la majoration d'accise sur les carburants.
Par ailleurs, si l'assiette de contribuables n'est pas la même, cette majoration de taxe régionale sur les immatriculations portera, comme aujourd'hui l'essentiel de la majoration d'accise sur les carburants existantes, sur les usagers de la route en Île-de-France.
Pour un véhicule d'une puissance administrative de 5 chevaux, la puissance la plus répandue en France, le montant de la majoration de taxe régionale à l'immatriculation prévue au présent article, si elle était portée à son tarif maximum de 13 euros, représenterait 65 euros. Pour un véhicule de 7 chevaux il monterait à 91 euros tandis qu'il serait de 52 euros pour une voiture d'une puissance administrative de 4 chevaux.
Dans le même temps, tous les usagers de la route en Île-de-France bénéficieront à compter du 1er janvier 2026 d'une baisse de la fiscalité sur les carburants à hauteur de 1,89 euro par MWh pour les gazoles et 1,148 euro par MWh pour les essences, soit respectivement environ 2 centimes d'euros et 1 centime d'euros par litre de carburant. Pour un ménage automobiliste dont la consommation moyenne de carburant est de 740 litres par an, le gain sur une année serait ainsi d'environ 15 euros pour un véhicule diesel et de 7,50 euros pour un véhicule essence. Ces gains seront plus importants pour des actifs qui ont besoin de leur véhicule pour se rendre chaque jour sur leur lieu de travail.
Dans la mesure où la création d'une majoration francilienne de taxe sur l'immatriculation permettra de compenser la perte de recettes pour IDFM occasionnée par la suppression de la majoration d'accise sur les carburants en Île-de-France tout en conservant une assiette fiscale reposant sur les usagers de la route résidant dans la région, la commission propose d'adopter sans modification les dispositions du présent article.
Décision de la commission : la commission des finances propose d'adopter cet article sans modification.
ARTICLE ADDITIONNEL APRÈS L'ARTICLE 15
Ajustement
relatif à l'affectation aux autorités organisatrices de la
mobilité d'une fraction du produit des mises aux enchères de
quotas carbone
Proposé par l'amendement I-10 (FINC.10) de la commission, le présent article prévoit d'augmenter le montant de la fraction du produit issu des mises aux enchères de quotas d'émission de gaz à effet de serre affecté aux autorités organisatrices de la mobilité (AOM) locales, pour le porter à 100 millions d'euros en 2026.
Cet article s'accompagne d'un article « miroir », en seconde partie du PLF, afin d'affiner les modalités de répartition de cette fraction du produit des mises en enchères de quotas carbone.
La commission des finances propose d'adopter cet article.
I. LA TRANSITION ÉCOLOGIQUE DES MOBILITÉS DU QUOTIDIEN INDUIT DES BESOINS DE FINANCEMENT CROISSANTS
A. UN NÉCESSAIRE CHOC D'OFFRE QUI SUPPOSE DES DÉPENSES NOUVELLES QUI NE POURRONT ÊTRE ABSORBÉES PAR LES AOM DANS LE CADRE DU SYSTÈME DE FINANCEMENT EXISTANT
1. Les autorités organisatrices de la mobilité
En France, l'exercice de la compétence d'organisation des services de transports publics et de mobilité a pour l'essentiel été transféré aux collectivités territoriales et se structure autour de la notion d'autorité organisatrice de la mobilité (AOM). Sur le ressort territorial de chaque AOM, ces services peuvent être gérés directement en régie ou bien délégués à des opérateurs.
À l'origine, la loi n° 82-1153 du 30 décembre 1982 d'orientation des transports intérieurs (LOTI), avait structuré cette gouvernance autour des différents modes de transports, avec la création du service d'action régionale (qui deviendra le Transport express régional [TER]), tandis que l'organisation du transport routier non urbain et scolaire était confiée au département et celle du transport routier urbain au bloc communal.
La gouvernance des mobilités a évolué depuis la deuxième moitié de la décennie 2010. Les lois n° 2014-58 du 27 janvier 2014 de modernisation de l'action publique territoriale et d'affirmation des métropoles (MAPTAM) et n° 2015-991 du 7 août 2015 portant nouvelle organisation territoriale de la République (NOTRe) ont prévu de confier aux régions, en plus de la compétence ferroviaire, celle du transport routier interurbain et scolaire (hors transport scolaire des élèves en situation de handicap qui continue de relever du département) et ont étendu les compétences mobilité du bloc communal aux services de transport non urbain et de mobilité solidaire, active et partagée.
Depuis la loi n° 2019-1428 du 24 décembre 2019 d'orientation des mobilités (LOM), la gouvernance de la mobilité repose sur le couple région - intercommunalité :
- les régions, en leur qualité d'AOM régionales (articles L. 1231-3 et L. 1213-4 du code des transports), assument le rôle de chef de filât en matière de mobilité et sont compétentes sur leur territoire notamment pour la gestion de tout service d'intérêt régional, les services TER et interurbains mais également tout service dépassant le ressort territorial d'une AOM locale (transport à la demande, transport scolaire, mobilités actives, autopartage) ;
- les établissements publics de coopération intercommunale (EPCI), en leur qualité d'AOM locales (articles L. 1231-1 à L. 1231-2 du code des transports), sont compétents pour tous les services de mobilité au sein de leur ressort territorial, notamment les services réguliers de transports publics urbains et non urbains, mais également ceux relatifs au transport scolaire, au transport à la demande, aux mobilités actives ou encore à l'autopartage. Les communautés d'agglomération, les communautés urbaines, les métropoles et la métropole de Lyon exercent obligatoirement la compétence. Celle-ci n'est en revanche pas obligatoire pour les communautés de communes qui, en application de la LOM, ont pu librement choisir de l'exercer à compter du 1er juillet 2021 ou, à défaut, de laisser la région l'exercer sur leur territoire. Les syndicats mixtes et les pôles d'équilibre territorial et ruraux (PETR) peuvent également devenir AOM, suite à un transfert de cette compétence de la part de leurs membres.
En Île-de-France, la gouvernance des mobilités est atypique puisqu'un établissement public local, Île-de-France Mobilités (IDFM) assume le rôle d'AOM unique sur l'ensemble du territoire régional en vertu des dispositions du chapitre Ier consacré à l'organisation des transports propre à la région Île-de-France du titre IV du livre II de la première partie de la partie législative du code des transports.
2. Les impératifs de la transition écologique supposent un choc d'offre et une augmentation substantielle des dépenses des AOM dans les années à venir
La mission d'information rapportée par MM. Hervé Maurey et Stéphane Sautarel au nom de la commission des finances500(*) qui a rendu ses travaux en juillet 2023 l'a démontré, les autorités organisatrices de la mobilité (AOM) sont confrontées à des besoins de financements croissants, en raison notamment du choc d'offre de mobilité collective du quotidien incontournable pour que la France tienne ses engagements en matière de décarbonation du secteur des transports.
La tendance à l'augmentation des dépenses des AOM, en investissements comme en exploitation, a plusieurs origines. Les impératifs de la transition écologique supposent un développement substantiel des services de transports collectifs, en particulier pour raccorder les agglomérations à leurs espaces périurbains et périphériques. Ce développement est consubstantiel de l'atteinte de nos objectifs climatiques dans la mesure où les déplacements entre les métropoles et leurs périphéries représenteraient à eux seuls 7 % du total des émissions nationales de CO2. Très coûteux pour les AOM, le verdissement des flottes de bus est une autre condition de la transition écologique du secteur des transports.
La mission d'information de la commission des finances a aussi souligné le fait que « si les impératifs environnementaux seront au coeur du choc d'offre de mobilité qui se dessine, l'équité territoriale doit demeurer une priorité des pouvoirs publics ». Or, l'absence de solutions de financement de la mobilité dans les zones peu denses risque d'élargir une fracture territoriale et un sentiment d'abandon qui sont déjà préoccupants et qui se sont traduits en contestation sociale lors de la crise dite des « gilets jaunes ».
D'autres facteurs vont pousser à la hausse les dépenses des AOM dans les années à venir. Parmi eux, la rénovation de réseaux de transports collectifs en site propre (TCSP) existants, notamment les réseaux de tramways ou encore le développement des services express régionaux métropolitains (SERM) qui pourraient occasionner à eux seuls jusqu'à 30 milliards d'euros d'investissements et générer une augmentation significative des charges d'exploitations des services de transports collectifs du quotidien.
En raison notamment de l'importance des charges contraintes dans ce secteur, la hausse de l'offre de transports collectifs du quotidien génère un accroissement presque proportionnel des coûts de production de ces services.
Cette même mission d'information estimait que les dépenses d'exploitation des AOM locales et métropolitaines hors Île-de-France pourraient progresser d'environ 300 millions d'euros par an jusqu'en 2030.
Actuellement, le système de financement des AOM locales et métropolitaines501(*) situées hors de l'Île-de-France repose essentiellement sur un triptyque composé du versement mobilité (VM) (environ 50 % du total), des contributions budgétaires des collectivités sous forme de subventions (30 % à 35 %) et enfin des recettes tarifaires (moins de 20 %). La mission d'information de la commission des finances est arrivée à la conclusion que ce modèle de financement ne permettrait pas de répondre aux enjeux de la transition écologique des transports du quotidien et à la trajectoire prévisionnelle d'augmentation structurelle des dépenses qu'elle suppose pour les AOM. Aussi a-t-elle formulé une série de recommandations visant à réformer le système de financement actuel de la mobilité du quotidien.
B. UNE FRACTION DU PRODUIT DES MISES AUX ENCHÈRES DES QUOTAS D'ÉMISSION DE GAZ À EFFET DE SERRE EST AFFECTÉE AUX AOM LOCALES DEPUIS 2025
La mission d'information de la commission des finances avait constaté en juillet 2023 que la perception du produit de la mise aux enchères des quotas carbone dans le cadre du système européen d'échange des quotas d'émissions (ETS), confère à l'État des ressources importantes qui pourraient financer la transition écologique et, notamment, le développement de l'offre de mobilité des AOM.
Le système d'échange des quotas d'émissions (ETS)
L'ETS (directive européenne 2003/87/CE modifiée par la directive 2018/410) couvre aujourd'hui plus de 11 000 installations et compagnies aériennes à l'échelle de l'Europe. À l'échelle nationale ce sont 23 % des émissions de gaz à effet de serre (GES) et 84 % des émissions du secteur de l'industrie qui sont couvertes par ce système. Il couvre les secteurs de l'industrie (production d'électricité et secteurs tels que le ciment, l'acier, la chimie ou le raffinage) et le secteur de l'aviation depuis 2012.
Le système d'échange de quotas d'émission de GES a débuté le 1er janvier 2005 et a donné lieu à 4 phases successives. Les principes de base restent les mêmes à travers les phases : les entreprises doivent mesurer les émissions et chaque année rendre aux autorités autant de quotas que leurs montants d'émissions vérifiées. Certains quotas sont distribués gratuitement pour préserver la compétitivité des industries « à fuite de carbone », et d'autres sont vendus aux enchères. Les quotas sont échangeables et un prix émerge avec les lois de l'offre et la demande.
Source : commission des finances du Sénat
Cette ressource a connu une baisse de son produit malgré le renforcement du marché des quotas carbone : les recettes sont ainsi passées de plus de 2 milliards d'euros en 2022 à un produit brut d'environ 1,4 milliard d'euros en 2025, en raison, principalement, de la dégradation des prix de marché.
Une fraction de ce produit, dans la limite d'un plafond fixé par l'article 46 de la loi n° 2011-1977 du 28 décembre 2011 de finances pour 2012 est aujourd'hui affectée à l'agence nationale pour l'habitat (ANAH) en vertu des dispositions de l'article 43 de la loi n° 2012-1509 du 29 décembre 2012 de finances pour 2013. Cette affectation était plafonnée à 481 millions d'euros en 2022 et elle a été relevée à 700 millions d'euros en 2023. Le présent projet de loi de finances propose de reconduire ce plafond pour 2026.
Pour 2026, le produit total brut des mises aux enchères de quotas carbone est estimé à 1,4 milliard d'euros.
Répartition du produit de la mise aux enchères des quotas carbone en 2026
(en millions d'euros)
Source : commission des finances du Sénat, d'après le Rapport sur les voies et moyens (Tome 1) annexé au projet de loi de finances pour 2026 et l'article 36 de ce projet de loi
La législation européenne prévoit expressément que cette ressource doit être fléchée, à hauteur de 50 % au moins, vers des actions tendant à réduire les émissions de gaz à effet de serre et plus largement à faire face aux conséquences du changement climatique.
Or, en 2024, outre l'enveloppe fléchée de 700 millions d'euros en faveur de l'Agence nationale de l'habitat (ANAH), qui finance bien des actions de rénovation énergétique, le reliquat de 838 millions d'euros abonderait le budget général de l'État, sans qu'une affectation à des actions précises soit définie.
La mission d'information de la commission des finances précitée ayant notamment recommandé d'affecter une fraction du produit de ces mises aux enchères de quotas carbone aux AOM locales, la commission a porté, lors de l'examen des projets de loi de finances pour 2024 et 2025, des amendements visant à affecter une fraction de 250 millions d'euros du produit des mises aux enchères des quotas d'émission de gaz à effet de serre aux AOM locales.
Rejeté en cours de navette dans le PLF pour 2024, ce dispositif a été finalement retenu dans la loi de finances pour 2025502(*), et la commission mixte paritaire a opté pour un montant réduit à 50 millions d'euros.
En 2026, l'affectation de 50 millions d'euros du produit des quotas carbones aux AOM locales permettra de faire passer la part des recettes fléchées vers des actions tendant à réduire les émissions de gaz à effet de serre juste au-dessus des 50 % requis par la législation européenne.
C. LA FAIBLESSE DU MONTANT RETENU ET SES MODALITÉS DE RÉPARTITION INDUISENT UN SAUPOUDRAGE DU PRODUIT DES QUOTAS CARBONE AFFECTÉ AUX AOM LOCALES
Les circonstances ont, rapidement après l'adoption de la mesure proposée par le Sénat, laissé craindre que le produit des quotas carbone ne donne lieu qu'à un « saupoudrage », sans effet utile pour les AOM concernées.
En effet, le périmètre des AOM retenues et le montant de 50 millions d'euros finalement adopté - faible au regard de la proposition initiale du Sénat - impliquait un montant moyen par AOM d'environ 43 400 euros.
En outre, le projet de décret soumis le 22 juillet 2025 au comité des finances locales (CFL) a prévu une répartition de cette ressource entre les AOM locales en fonction de leur population DGF « logarithmée » et de leur revenu par habitant, avantageant les AOM les plus peuplées alors que l'objectif initial de la mesure était de cibler les AOM rurales pour lesquelles le versement mobilité ne constituait pas une solution viable de financement.
II. LE DISPOSITIF PROPOSÉ PAR LA COMMISSION DES FINANCES : UNE AUGMENTATION DE LA FRACTION DU PRODUIT ISSU DES MISES AUX ENCHÈRES DE QUOTAS CARBONE AUX AOM LOCALES ET UN CIBLAGE DE SON VERSEMENT
Le présent article modifie le I ter de l'article 43 de la loi de finances pour 2013 - paragraphe qui avait été créé par l'article 120 de la loi de finances pour 2025 - afin d'y apporter deux modifications.
Le 2° du I prévoit l'affectation aux AOM locales d'un montant de 100 millions d'euros en 2026, après le montant expérimental de 50 millions d'euros en 2025. En effet, le montant expérimental retenu en 2025 s'est avéré trop faible, puisque rapporté au nombre d'AOM affectataires, il aboutissait à un véritable saupoudrage d'en moyenne 43 300 euros par autorité.
Le 1° du I constitue une coordination.
La commission portera également, dans la seconde partie du présent projet de loi de finances, un amendement « miroir » proposant de restreindre le périmètre des AOM éligibles à cette ressource, en en excluant notamment les régions, qui peuvent par ailleurs lever un versement mobilité régional.
De même, l'amendement « miroir » prévoit la création d'un indice synthétique composé du revenu par habitant et de la densité de population et permettant de concentrer le bénéfice du produit de la mise aux enchères des quotas carbone sur les AOM rurales, qui peinent à établir un service de transport régulier et à lever le versement mobilité
Le nombre d'AOM qui bénéficieraient ainsi de ce produit serait porté de 1 151 à environ 600 du fait de cette seule disposition, diminuant ainsi le risque de « saupoudrage ». Le montant moyen par AOM éligible serait ainsi d'environ 166 000 euros après adoption de l'amendement I-10 (FINC.10) de la commission des finances, ce qui permettra de rendre ce dispositif, encore expérimental en 2025, pleinement opérationnel en 2026.
Décision de la commission : la commission des finances propose d'adopter cet article.
ARTICLE
16
Renforcement des incitations à l'utilisation d'énergie
renouvelable dans les transports
Le présent article prévoit le relèvement des cibles d'incorporation de biocarburants dans les essences et les gazoles, dans le cadre du maintien pour une année supplémentaire de la taxe incitative relative à l'utilisation d'énergie renouvelable dans les transports (TIRUERT), jusqu'au 1er janvier 2027.
Cette mesure, neutre pour les finances publiques, doit permettre la maturation du nouveau dispositif non fiscal, dénommé « mécanisme d'incitation à la réduction de l'intensité carbone des carburants » (IRICC), qui viendra alors se substituer à la TIRUERT.
Par ailleurs, afin de prévenir tout risque d'abus ou de spéculation, le présent article institue un mécanisme de rationalisation des achats-reventes de droits à minoration des objectifs fiscaux (également appelés « certificats TIRUERT »). Le dispositif proposé prévoit ainsi que les certificats TIRUERT acquis ne peuvent excéder le double de la quantité d'énergie nécessaire au redevable pour l'atteinte des pourcentages nationaux cibles d'incorporation d'énergie renouvelable.
La commission des finances propose d'adopter cet article sans modification.
I. LE DROIT EXISTANT : LA TAXE INCITATIVE RELATIVE À L'UTILISATION D'ÉNERGIE RENOUVELABLE DANS LES TRANSPORTS (TIRUERT) A VOCATION À PROMOUVOIR L'USAGE DES BIOCARBURANTS LES PLUS VERTUEUX
A. LES ORIGINES DE LA TIRUERT
1. L'incitation fiscale au développement des biocarburants : du prélèvement biocarburants de la TGAP à la TIRUERT
Les biocarburants sont des carburants de substitution obtenus à partir de biomasse (matière première d'origine végétale, animale ou issue de déchets). Ils sont destinés à être utilisés dans les transports, principalement sous forme d'additifs ou de compléments aux carburants fossiles. Les biocarburants se divisent en deux catégories :
- d'une part, les « biocarburants de première génération », produits à partir de cultures destinées traditionnellement à l'alimentation ;
- d'autre part, les « biocarburants de deuxième génération », ou « biocarburants avancés », élaborés à partir de matières premières non alimentaires (par exemple, les huiles de fritures usagées, les graisses animales, les marcs de raisin ou les lies de vin).
Pour favoriser l'utilisation des biocarburants et réduire les émissions de gaz à effet de serre, la loi de finances initiale pour 2005503(*) avait créé un prélèvement de la taxe générale sur les activités polluantes (TGAP) appliquée à certains carburants d'origine fossile (la TGAP-b).
L'article 192 de la loi n° 2018-1317 du 28 décembre 2018 de finances pour 2019 a remplacé ce prélèvement supplémentaire « biocarburants » de la taxe générale sur les activités polluantes (TGAP) par la taxe incitative relative à l'incorporation des biocarburants (TIRIB), prévue à l'article 266 quindecies du code des douanes. Taxe incitative, la TIRIB avait pour vocation d'encourager l'incorporation d'énergie renouvelable dans les carburants routiers504(*) en appliquant une taxation sur les carburants contenant une part de biocarburants inférieure à des objectifs d'incorporation déterminés dans la loi.
À compter du 1er janvier 2022, suite à l'élargissement de la base de calcul des seuils d'incorporation à l'électricité d'origine renouvelable délivrée dans les bornes de recharge publiques et au kérosène (carburéacteurs)505(*), la TIRIB a été rebaptisée en taxe incitative à l'utilisation d'énergie renouvelable dans les transports (TIRUERT).
2. La TIRUERT s'inscrit dans un cadre et des objectifs européens visant à promouvoir l'usage des énergies produites à partir de sources renouvelables
La TIRUERT est déterminée par des normes issues du droit dérivé de l'Union européenne. Il s'agit tout d'abord de la directive 2009/28/CE du Parlement européen et du Conseil du 23 avril 2009 relative à la promotion de l'utilisation de l'énergie produite à partir de sources renouvelables, dite directive « ENR » (ou « RED » en anglais)506(*). Elle a défini un cadre juridique pour les biocarburants à l'échelle européenne. Cette directive fixait également aux États membres un objectif de 10 % d'énergie produite à partir de sources renouvelables dans la consommation finale du secteur des transports à horizon 2020.
Dans le prolongement de ce premier encadrement, une nouvelle norme européenne a été établie en 2018. La directive (UE) 2018/2001 du Parlement européen et du Conseil du 11 décembre 2018 relative à la promotion de l'utilisation de l'énergie produite à partir de sources renouvelables, dite « ENR 2 » (ou « RED 2 » en anglais)507(*), fixe ainsi un objectif d'utilisation des énergies renouvelables dans les transports à 14 % d'ici à 2030. Elle précise aussi que, dans l'atteinte de cet objectif, la contribution des biocarburants avancés (« biocarburants de seconde génération ») et du biogaz doit représenter au moins 0,2 % en 2022, 1 % en 2025 et 3,5 % en 2030. Cette même directive plafonne aussi l'usage des biocarburants qui peuvent entrer en concurrence avec l'alimentation humaine ou animale. Elle prévoit ainsi que la part des biocarburants « produits à partir de cultures destinées à l'alimentation humaine ou animale » (« biocarburants de première génération ») ne peut dépasser 7 % de la consommation finale d'énergie dans le secteur des transports.
Dans le cadre du programme dit « Fit for 55 », la Commission européenne a pris l'initiative de proposer une révision de la directive « ENR 2 ».
La nouvelle directive (UE) 2023/2413 du Parlement européen et du Conseil du 18 octobre 2023, dite « ENR 3 » (ou « RED 3 » en anglais)508(*), qui fixe un objectif d'utilisation d'au moins 29 % d'énergies renouvelables d'ici 2030 dans le secteur des transports, renforce la cible de consommation de biocarburants avancés et d'hydrogène dans les transports d'ici 2030, désormais fixée à 5,5 % de biocarburants avancés et de carburants renouvelables d'origine non biologique (principalement l'hydrogène renouvelable et les carburants de synthèse à base d'hydrogène) dans la part des énergies renouvelables fournies au secteur des transports. Les carburants renouvelables d'origine non biologique devront représenter au moins 1 % de cette valeur cible (avec coefficients multiplicateurs).
En droit national, les directives européennes ont été transposées à l'article L. 641-6 du code de l'énergie (dont la dernière modification, en 2021509(*), est antérieure à la nouvelle directive « ENR 3 »).
Article L. 641-6 du code de l'énergie
L'État crée les conditions pour que la part de l'énergie produite à partir de sources renouvelables utilisée dans tous les modes de transport en 2020 soit égale à 10 % au moins de la consommation finale d'énergie dans le secteur des transports et à au moins 15 % en 2030.
Dans la part minimale visée au premier alinéa, la contribution des biocarburants et du biogaz avancés produits à partir des matières premières énumérées à l'annexe IX, partie A, de la directive (UE) 2018/2001, comme part de la consommation finale d'énergie dans le secteur des transports, est d'au moins 0,2 % en 2022, 1 % en 2025 et 3,5 % en 2030.
Pour l'application du présent article, seuls sont pris en compte les produits qui vérifient les critères de durabilité définis aux articles L. 281-5 à L. 281-10, selon des modalités fixées par voie réglementaire.
Les modalités de calcul des objectifs mentionnés au présent article sont fixées par voie réglementaire.
Source : code de l'énergie
B. UN DISPOSITIF INCITATIF VISANT À PROMOUVOIR L'INCORPORATION DES ÉNERGIES RENOUVELABLES LES PLUS VERTUEUSES TOUT EN PLAFONNANT L'USAGE DES BIOCARBURANTS DÉFAVORABLES À L'ENVIRONNEMENT OU EN CONCURRENCE AVEC LES PRODUCTIONS ALIMENTAIRES
1. Un mécanisme général visant à inciter à l'incorporation d'énergies renouvelables dans les carburants
Les redevables de la TIRUERT510(*) sont les personnes qui mettent à la consommation en France des essences, du gazole et tous les carburants équivalents. En pratique, ces redevables sont les titulaires des dépôts pétroliers qui réalisent l'incorporation des biocarburants. Le fait générateur et l'exigibilité de la TIRUERT interviennent au moment où « la fraction perçue en métropole sur les produits énergétiques, autres que les gaz naturels et les charbons » de l'accise sur les énergies (l'ancienne taxe intérieure sur la consommation sur les produits énergétiques ou TICPE) est exigible511(*).
L'assiette de la TIRUERT est constituée du volume total, respectivement, des essences et des gazoles pour lesquels elle est devenue exigible au cours de l'année civile. Son montant est calculé séparément, pour les essences et pour les gazoles.
Le montant de la TIRUERT dont doivent s'acquitter les redevables est égal au produit de son assiette par un tarif déterminé dans le tableau du IV de l'article 266 quindecies du code des douanes (cf. infra), auquel est appliqué un coefficient égal à la différence entre le pourcentage cible d'incorporation d'énergie renouvelable, également précisé dans le tableau du IV du même article, et la proportion d'énergie renouvelable contenue dans les produits inclus dans l'assiette.
Le tableau du IV de l'article 266 quindecies fixe ainsi, d'une part, des tarifs de taxation en euros par hectolitre et, d'autre part, des pourcentages cibles d'incorporation d'énergie renouvelable (EnR) pour les essences et les gazoles. Ces pourcentages cibles constituent des objectifs nationaux d'incorporation qui font l'objet d'augmentations progressives. Si la proportion d'EnR est supérieure ou égale au pourcentage cible d'incorporation, le montant de la taxe est nul.
Tarifs et cibles nationales d'incorporation de la
TIRUERT
en vigueur en 2025
|
Produits |
Tarif |
Pourcentage cible |
|
Essences |
140 |
10,5 % |
|
Gazoles |
140 |
9,4 % |
Source : article 266 quindecies du code des douanes
Depuis le 1er janvier 2025, le dispositif de la TIRUERT ne s'applique plus aux carburéacteurs (carburants d'aviation), en raison de l'entrée en vigueur de la nouvelle réglementation européenne ReFuelEU Aviation512(*), prévoyant un mécanisme d'amende en cas de non-atteinte des cibles d'incorporation de biocarburants.
Dans le cadre de la TIRUERT, le metteur sur le marché est ainsi imposé sur l'écart entre le pourcentage cible d'incorporation et la proportion d'énergie renouvelable contenue dans les carburants. Une fois la part d'EnR contenue dans les carburants calculée, le taux de la TIRUERT est égal au pourcentage cible diminué de cette part. Le contribuable est alors redevable du volume total mis en consommation multiplié par ce taux et par le tarif correspondant (aujourd'hui fixé à 140 euros par hectolitre pour les essences et les gazoles).
Le calcul de « la proportion d'énergie renouvelable (EnR) » définie à l'article 266 quindecies, c'est à dire du taux d'incorporation d'EnR dans les carburants concernés par la TIRUERT, dépend du pouvoir calorifique inférieur (PCI) ainsi que de la quantité du biocarburant incorporé. La proportion d'EnR désigne ainsi la proportion, évaluée en PCI, d'énergie produite à partir de sources renouvelables dont le redevable peut justifier qu'elle est contenue dans les carburants mis à la consommation. Cette proportion correspond au quotient entre la quantité d'EnR incorporée et la quantité d'énergie produite par celle-ci.
La quantité d'EnR des produits éligibles contenus dans les carburants mis à la consommation qui doit permettre de calculer la TIRUERT est obtenue en additionnant les quantités d'EnR de chaque type de produits éligibles soit, conformément au 1 du B du V de l'article 266 quindecies :
- les quantités d'énergies produites à partir de sources renouvelables contenues dans les carburants inclus dans l'assiette de la taxe que le redevable doit ;
- depuis le 1er janvier 2022, les quantités d'électricité d'origine renouvelable utilisées pour l'alimentation en France de véhicules routiers, exploités par le redevable de la TIRUERT, au moyen d'infrastructures de recharge ouvertes au public513(*) ;
- depuis le 1er janvier 2023, les quantités d'énergie contenues dans l'hydrogène renouvelable que le redevable a utilisé, en France, soit pour les besoins du raffinage de produits pétroliers, soit pour la production de produits inclus dans l'assiette de la TIRUERT514(*), soit encore pour l'alimentation de piles à combustible des moteurs électriques servant à la propulsion des véhicules qu'il exploite ;
- à compter du 1er janvier 2024, les quantités d'énergie contenues dans l'hydrogène bas-carbone produit par électrolyse, dans les mêmes conditions que pour l'hydrogène renouvelable.
Le 4 du B du V de l'article 266 quindecies précise par ailleurs que l'énergie renouvelable est comptabilisée uniquement lorsque les trois critères cumulatifs sont réunis :
- la traçabilité des produits dans lesquels l'énergie renouvelable est contenue est assurée depuis leur production ;
- les quantités d'électricité qui la contiennent sont mesurées et communiquées à l'administration ;
- lorsque l'énergie renouvelable est contenue dans des produits issus de la biomasse, ces derniers répondent aux critères de durabilité et de réduction des émissions de gaz à effet de serre prévus au niveau européen515(*).
2. Des mécanismes spécifiques pour encourager les EnR les plus vertueuses et éviter les externalités négatives de certains biocarburants
a) Un plafonnement de l'incorporation des
biocarburants qui génèrent
des externalités
négatives
La TIRUERT comporte un mécanisme de plafonnement concernant des matières premières issues de cultures destinées à l'alimentation humaine ou animale. Ainsi, le tableau du C du V de l'article 266 quindecies du code des douanes prévoit qu'au-delà des seuils qu'il fixe, les quantités d'énergie issues de matières premières qu'il comporte ne peuvent être prises en compte dans la détermination du taux d'incorporation d'EnR dans les carburants mis à la consommation.
Seuils maximums de prise en compte de
l'énergie issue
de certaines matières premières en
vigueur en 2025
|
Catégorie de matières premières |
Seuil pour les essences |
Seuil pour les gazoles |
|
1. Cultures destinées à l'alimentation humaine ou animale et résidus assimilés |
7 % |
7 % |
|
2. Égouts issus des plantes sucrières et obtenus après deux extractions sucrières et amidons résiduels issus des plantes riches en amidon, en fin de processus de transformation de l'amidon |
1,2 % |
1,1 % |
|
3. Tallol |
0,1 % |
0,1 % |
|
4. Graisses et huiles usagées |
1,1 % |
1,2 % |
Source : article 266 quindecies du code des douanes
Ce dispositif vise à ne pas générer d'effets de bords indésirables en raison du développement de biocarburants dont la production se fait au détriment de l'alimentation humaine ou de cultures agricoles néfastes à l'environnement.
b) Des coefficients multiplicateurs pour encourager l'incorporation d'EnR issues de matières premières « avancées », ainsi que l'usage de l'électricité et de l'hydrogène d'origine renouvelable
Dans une logique inverse à celle du plafonnement prévu par le C du V de l'article 266 quindecies, le E du même V prévoit un dispositif pour encourager l'incorporation d'énergies issues de matières premières dites « avancées », dont les incidences néfastes sur l'environnement sont moindres. Dans le cadre du calcul de la part d'EnR incorporée dans les carburants mis à la consommation, ces produits peuvent ainsi être comptabilisés pour le double de leur valeur énergétique réelle.
Cette mesure vise à favoriser l'émergence de biocarburants avancés en permettant aux metteurs sur le marché d'atteindre plus facilement les objectifs de taux d'incorporation qui leur sont fixés. Il s'agit également d'encourager l'utilisation de biocarburants apportant des externalités positives additionnelles, notamment par la réutilisation de déchets, de résidus, de matières cellulosiques non alimentaires, de matières ligno-cellulosiques et d'algues.
c) Une part de l'avantage fiscal lié aux pourcentages cibles d'incorporation est réservée aux seules énergies issues de matières premières avancées
Le D du V de l'article 266 quindecies prévoit que, pour la comptabilisation des quantités d'EnR incorporées, ne sont pas prises en compte les quantités d'énergie autres que celles issues des matières premières avancées si celles-ci excèdent la différence entre les pourcentages cibles d'incorporation fixés au tableau du IV du même article et les pourcentages qui figurent au tableau du D.
Pourcentages cibles prévus au IV et au V de
l'article 266 quindecies
du code des douanes applicables en
2025
|
Produits |
Pourcentages cibles d'incorporation réservés aux matières premières avancées (tableau du D du V) |
Pourcentages cibles d'incorporation globaux (tableau du IV) |
Pourcentages cibles résiduels pour les biocarburants non issus de matières premières avancées |
|
Essences |
1,8 % |
10,5 % |
8,7 % |
|
Gazoles |
0,7 % |
9,4 % |
8,7 % |
Source : commission des finances d'après l'article 266 quindecies du code des douanes
Les matières premières avancées
Les matières premières avancées correspondent aux produits retenus dans la partie A de l'annexe IX de la directive (UE) 2018/2001 du Parlement européen et du Conseil du 11 décembre 2018 dite directive « ENR 2 » dont la liste est la suivante :
a) algues si cultivées à terre dans des bassins ou des photobioréacteurs ;
b) fraction de la biomasse correspondant aux déchets municipaux en mélange, mais pas aux déchets ménagers triés relevant des objectifs de recyclage fixés à l'article 11, paragraphe 2, point a), de la directive 2008/98/CE ;
c) biodéchets tels que définis à l'article 3, point 4), de la directive 2008/98/CE, provenant de ménages privés et faisant l'objet d'une collecte séparée au sens de l'article 3, point 11), de ladite directive ;
d) fraction de la biomasse correspondant aux déchets industriels impropres à un usage dans la chaîne alimentaire humaine ou animale, comprenant les matières provenant du commerce de détail et de gros ainsi que des industries de l'agroalimentaire, de la pêche et de l'aquaculture, et excluant les matières premières visées dans la partie B de l'annexe IX de la directive (UE) 2018/2001 ;
e) paille ;
f) fumier et boues d'épuration ;
g) effluents d'huileries de palme et rafles ;
h) brai de tallol ;
i) glycérine brute ;
j) bagasse ;
k) marcs de raisins et lies de vin ;
l) coques ;
m) balles (enveloppes) ;
n) râpes ;
o) fraction de la biomasse correspondant aux déchets et résidus provenant de la sylviculture et de la filière bois, c'est-à-dire les écorces, branches, produits des éclaircies précommerciales, feuilles, aiguilles, cimes d'arbres, sciures de bois, éclats de coupe, la liqueur noire, la liqueur brune, les boues de fibre, la lignine et le tallol ;
p) autres matières cellulosiques non alimentaires ;
q) autres matières ligno-cellulosiques à l'exception des grumes de sciage et de placage.
Source : commission des finances d'après la partie A de l'annexe IX de la directive (UE) 2018/2001 du 11 décembre 2018
C. UN NOUVEAU DISPOSITIF NON FISCAL EN PRÉPARATION, AFIN DE SE CONFORMER AVEC LES ÉVOLUTIONS DU CADRE EUROPÉEN
Compte tenu des évolutions récentes de la réglementation européenne516(*), qui impliquent de passer d'une logique d'obligation d'incorporation à une logique de réduction de l'intensité carbone, la Direction générale de l'énergie et du climat (DGEC) prépare depuis l'automne 2023 un nouveau dispositif non fiscal, dénommé « mécanisme d'incitation à la réduction de l'intensité carbone des carburants » (IRICC), devant se substituer à la TIRUERT.
Ce dispositif devrait prochainement être soumis au Parlement dans le cadre d'un projet de loi portant diverses dispositions d'adaptation au droit de l'Union européenne (« projet de loi DDADUE »).
II. LE DISPOSITIF PROPOSÉ : LE RELÈVEMENT DES CIBLES D'INCORPORATION DANS LES ESSENCES ET LES GAZOLES, DANS LE CADRE DU MAINTIEN POUR UNE ANNÉE SUPPLÉMENTAIRE DE LA TIRUERT JUSQU'AU 1ER JANVIER 2027
A. UN LÉGER RELÈVEMENT DES PARAMÈTRES DE LA TIRUERT, DANS L'ATTENTE DE LA MISE EN oeUVRE DU MÉCANISME IRICC EN 2027
Le dispositif proposé prévoit, compte tenu du report de la mise en oeuvre du mécanisme IRICC, non encore mûr, le maintien de la TIRUERT pour une année supplémentaire, jusqu'au 1er janvier 2027.
Ainsi, si le B du II du présent article prévoit l'abrogation de l'article 266 quindecies du code des douanes, le D du même II dispose que cette abrogation entrera en vigueur au 1er janvier 2027.
Aux termes du 2° du A du I, qui modifie la deuxième et la dernière lignes de la dernière colonne du tableau du second alinéa du IV de l'article 266 quindecies du code des douanes, le maintien de la TIRUERT pour 2026 s'accompagne d'un léger relèvement des pourcentages cibles d'incorporation à 10,8 % pour les essences (contre 10,5 % actuellement) et à 10,3 % pour les gazoles (contre 9,4 % actuellement).
Tarifs et cibles nationales d'incorporation de la TIRUERT, avant et après révision selon le dispositif proposé
|
Produits |
Tarif |
Pourcentage cible en 2025 |
Pourcentage cible en 2026 |
|
Essences |
140 |
10,5 % |
10,8 % |
|
Gazoles |
140 |
9,4 % |
10,3 % |
Note de lecture : les modifications opérées par le présent article sont représentées en gras.
Source : commission des finances d'après l'article 266 quindecies du code des douanes et l'article 16 du projet de loi de finances pour 2026
En conséquence, le a) du 3° du A du I, qui modifie la deuxième et la troisième colonnes de la dernière ligne du tableau du second alinéa du C du V de l'article 266 quindecies du code des douanes, relève marginalement les plafonds de comptabilisation des quantités d'énergie issues des graisses et huiles usagées, à 1,2 % pour les essences (contre 1,1 % actuellement) et à 1,4 % pour les gazoles (contre 1,2 % actuellement).
Seuils maximums de prise en compte de l'énergie issue de certaines matières premières, avant et après révision selon le dispositif proposé
|
Catégorie de matières premières |
Seuil pour les essences en 2025 |
Seuil pour les gazoles en 2025 |
Seuil pour les essences en 2026 |
Seuil pour les gazoles en 2026 |
|
1. Cultures destinées à l'alimentation humaine ou animale et résidus assimilés |
7 % |
7 % |
7 % |
7 % |
|
2. Égouts issus des plantes sucrières et obtenus après deux extractions sucrières et amidons résiduels issus des plantes riches en amidon, en fin de processus de transformation de l'amidon |
1,2 % |
1,1 % |
1,2 % |
1,1 % |
|
3. Tallol |
0,1 % |
0,1 % |
0,1 % |
0,1 % |
|
4. Graisses et huiles usagées |
1,1 % |
1,2 % |
1,2 % |
1,4 % |
Note de lecture : les modifications opérées par le présent article sont représentées en gras.
Source : commission des finances d'après l'article 266 quindecies du code des douanes et l'article 16 du projet de loi de finances pour 2026
De même, en vertu du b) du 3° du A du I, qui modifie la première et la seconde colonnes de la seconde ligne du tableau du second alinéa du D du V de l'article 266 quindecies du code des douanes, les plafonds applicables à la prise en compte des quantités d'énergie autres que celles issues des matières premières avancées sont également réhaussés de manière marginale à 2 % pour les essences (contre 1,8 % actuellement) et à 1,2 % pour les gazoles (contre 0,7 % actuellement).
Pourcentages cibles prévus au IV et au V de
l'article 266 quindecies
du code des douanes, avant et
après révision selon le dispositif proposé
|
Produits |
Pourcentages cibles d'incorporation réservés aux matières premières avancées (tableau du D du V) |
Pourcentages cibles d'incorporation globaux (tableau du IV) en 2025 |
Pourcentages cibles résiduels pour les biocarburants non issus de matières premières avancées en 2025 |
|
Essences |
1,8 % |
10,5 % |
8,7 % |
|
Gazoles |
0,7 % |
9,4 % |
8,7 % |
|
Produits |
Pourcentages cibles d'incorporation réservés aux matières premières avancées (tableau du D du V) |
Pourcentages cibles d'incorporation globaux (tableau du IV) en 2026 |
Pourcentages cibles résiduels pour les biocarburants non issus de matières premières avancées en 2026 |
|
Essences |
2 % |
10,8 % |
8,8 % |
|
Gazoles |
1,2 % |
10,3 % |
9,1 % |
Note de lecture : les modifications opérées par le présent article sont représentées en gras.
Source : commission des finances d'après l'article 266 quindecies du code des douanes et l'article 16 du projet de loi de finances pour 2026
B. L'INSTITUTION D'UN NOUVEAU MÉCANISME ANTI-ABUS POUR LES ACHATS-REVENTES DE CERTIFICATS TIRUERT
Le 4° du A du I, qui insère un alinéa après le premier alinéa du 1 du VI de l'article 266 quindecies du code des douanes, institue également un mécanisme de rationalisation des achats-reventes de droits à minoration des objectifs fiscaux. Le dispositif proposé prévoit ainsi que les droits à comptabilisation de quantités d'énergie renouvelable additionnelles acquis ne peuvent excéder le double de la quantité d'énergie nécessaire au redevable pour l'atteinte des pourcentages nationaux cibles d'incorporation d'énergie renouvelable.
C. L'ABROGATION, AVANT SON ENTRÉE EN VIGUEUR, D'UNE NOUVELLE TAXE INCITATIVE ADOPTÉE EN LOI DE FINANCES INITIALE POUR 2024
Enfin, le III du présent article procède à l'abrogation de l'article 105 de la loi de finances initiale pour 2024, qui prévoyait la mise en oeuvre d'une nouvelle taxe incitative relative à la réduction de l'intensité d'émission de gaz à effet de serre dans les transports (également appelée « TIRUERT-GES »), laquelle devait entrer en vigueur au 1er janvier 2026.
*
* *
L'Assemblée nationale n'ayant pas adopté la première partie du présent projet de loi de finances, celui-ci est considéré comme ayant été rejeté et le présent article n'a pas été adopté.
III. LA POSITION DE LA COMMISSION DES FINANCES : UNE MESURE TECHNIQUE ET CONSENSUELLE, NEUTRE POUR LES FINANCES PUBLIQUES
A. UN REPORT D'UN AN DE LA SUPPRESSION DE LA TIRUERT JUSTIFIÉ PAR LES DÉLAIS NÉCESSAIRES À L'ÉLABORATION DU NOUVEAU DISPOSITIF IRICC ET À LA PRÉPARATION DES ACTEURS CONCERNÉS
Selon l'exposé des motifs du présent article, le maintien de la TIRUERT pour une année supplémentaire, jusqu'au 1er janvier 2027, doit « permettr[e] à tous les acteurs de mieux [se] préparer » à la mise en oeuvre du nouveau dispositif IRICC.
Comme le rappelle l'évaluation préalable annexée au projet de loi de finances pour 2026, la DGEC a lancé une consultation publique le 12 mai 2025 visant à permettre d'établir les contours d'un nouveau dispositif légal qui respecte les deux conditions suivantes :
- d'une part, la prise en compte de la réduction effective des émissions de GES, et non de la seule quantité d'énergie renouvelable employée ; à cet égard, il est souligné que « dans la situation actuelle où des États membres de l'Union européenne (UE) tiennent déjà compte de l'intensité des réductions des émissions, les biocarburants, ou les certificats associés, les moins performants sur le plan environnemental sont dirigés vers le marché français »517(*) ;
- d'autre part, la préservation des objectifs et plafonds en énergie renouvelable déterminants pour l'équilibre économique des filières et la gestion des risques face aux comportements frauduleux, notamment s'agissant des produits en provenance de territoires tiers.
À ce titre, deux éléments essentiels du nouveau dispositif seraient, d'une part, qu'il n'aurait pas un caractère fiscal, et, d'autre part, qu'il organiserait « une articulation des différents critères plutôt qu'une juxtaposition de manière indépendante »518(*).
Selon le Gouvernement, « ces deux éléments sont incontournables afin d'assurer la robustesse du nouveau cadre juridique au jeu des différentes contraintes européennes (cadre propre aux énergies renouvelables, droit des aides d'État, droit fiscal harmonisé) et de disposer de la souplesse nécessaire pour gérer les différentes situations, en particulier préserver l'équilibre des filières et réagir face aux imprévus »519(*).
Compte tenu notamment des retours de la consultation publique lancée au printemps dernier, l'exécutif relève que la date initialement envisagée au 1er janvier 2026 serait prématurée, d'où le report d'une année supplémentaire proposé par le présent article. Comme le précise l'évaluation préalable, « ce report est justifié, d'une part, par les retours de la consultation publique dont il ressort une nécessité pour les acteurs de s'approprier le nouveau dispositif et, d'autre part, par la nécessité que le Parlement se prononce sur ce dernier »520(*).
B. UNE RATIONALISATION UTILE DU DISPOSITIF DES CERTIFICATS TIRUERT
La prise en compte, pour la minoration du montant dû au titre de la TIRUERT, des quantités d'électricité renouvelable fournies à des bornes de recharges ouvertes au public puis des quantités d'hydrogène bas-carbone et d'hydrogène renouvelable produites par électrolyse a mené à la création de marchés de revente de droits pour l'électricité, en 2022, et pour l'hydrogène, en 2024, au sein desquels des opérateurs non redevables de la TIRUERT peuvent vendre des droits à comptabilisation de quantités d'énergie renouvelable additionnelles (« certificats TIRUERT ») aux redevables.
D'après l'évaluation préalable transmise par le Gouvernement, la mise en oeuvre de ce dispositif de marché d'achats-reventes de droits à minoration des objectifs fiscaux soulève deux difficultés :
- d'une part, les droits à minoration sont décorrélés de la mise à la consommation de carburants dans la mesure où les vendeurs initiaux ne sont pas nécessairement des redevables de la TIRUERT et « ne limitent donc pas l'accès au marché de vente » de ces droits ;
- d'autre part, l'accès à ce marché à des fins d'achat pour revente est conditionné au statut de redevable de la TIRUERT : ce statut étant satisfait dès la première mise à la consommation de carburants, « un opérateur souhaitant s'adonner à des opérations de trading sur les droits à comptabilisation d'électricité ou d'hydrogène renouvelables n'aurait à réaliser qu'une mise à la consommation de carburants afin d'entrer sur le marché des droits TIRUERT »521(*).
Ainsi, le plafonnement des achats-reventes, au double des objectifs d'incorporation propres au redevable, tel que prévu par le présent article, doit permettre de « contenir les phénomènes spéculatifs induits par des acteurs qui ne mettent à la consommation que de faibles quantités d'énergie »522(*).
C. UNE ABROGATION JUSTIFIÉE DE LA NOUVELLE « TIRUERT-GES » ADOPTÉE EN LOI DE FINANCES INITIALE POUR 2024, DONT LA COMMISSION DES FINANCES AVAIT SOULIGNÉ LE CARACTÈRE LACUNAIRE
Ainsi que le rappelle l'évaluation préalable du Gouvernement, l'article 105 de la loi de finances initiale pour 2024 instituant une « TIRUERT-GES » consistait essentiellement en « un signal, notamment vis-à-vis de la filière biogaz qui n'est aujourd'hui pas prise en compte au sein de la TIRUERT »523(*).
À cet égard, et « afin d'éviter toute confusion dans les messages adressés [aux acteurs économiques concernés] et toute complexité supplémentaire dans la transition »524(*) vers le nouveau dispositif IRICC, cette taxe additionnelle à la TIRUERT est abrogée avant qu'elle n'entre en vigueur au 1er janvier 2026.
De fait, lors de l'examen du projet de loi de finances pour 2024, la commission des finances avait souligné les nombreuses lacunes de cette TIRUERT-GES et proposé sa suppression.
En effet, si le principe de cette nouvelle taxe présentait un intérêt par rapport au mécanisme actuel, en ciblant directement la réduction de l'intensité d'émission de GES, la commission avait relevé que « le dispositif proposé apparai[ssait] encore inabouti, que ce soit au plan du cadre juridique, avec des renvois importants au pouvoir réglementaire, de la mise en oeuvre opérationnelle, notamment au regard de l'articulation avec le système européen d'échange de quotas d'émission, ou encore des objectifs de réduction visés »525(*).
D. DES DISPOSITIONS DE NATURE TECHNIQUE ET NEUTRES POUR LES FINANCES PUBLIQUES
Comme le souligne le Gouvernement, la TIRUERT est une taxe incitative qui n'a pas pour objet de générer un rendement significatif.
Ainsi, la TIRUERT a produit des recettes minimes en 2022 et en 2024, respectivement de 10 millions d'euros et de 9 millions d'euros.
De manière exceptionnelle, le rendement de la TIRUERT en 2023 s'est élevé à 539 millions d'euros « compte tenu du choix des opérateurs de vendre leurs matières premières renouvelables à l'exportation afin de bénéficier de la très forte hausse des prix résultant des tensions sur le prix des énergies et des matières premières agricoles en raison de la guerre en Ukraine »526(*).
Aussi, selon l'exécutif, et sauf situation exceptionnelle, le rendement budgétaire du dispositif proposé au titre de l'année 2026 devrait également être négligeable.
De fait, ces dispositions, de nature technique et sans impact a priori pour les finances publiques, n'ont suscité aucune réaction défavorable de la part des représentants des agriculteurs ou des transporteurs routiers.
En revanche, les producteurs de biocarburants avancés ont exprimé, dans les éléments transmis aux services de la commission des finances, leur soutien au relèvement de la cible d'incorporation pour les gazoles.
Décision de la commission : la commission des finances propose d'adopter cet article sans modification.
ARTICLE
17
Mesures diverses de correction, clarification et coordination en
matière de fiscalité sectorielle
Le présent article prévoit :
- un renforcement bienvenu des contrôles réalisés sur les opérateurs de détaxe, chargés du remboursement des particuliers non soumis à la TVA ;
- l'annulation du transfert de la gestion de la DGDDI vers la DGFIP de certaines taxes, notamment des accises sur les alcools et les tabacs et des prélèvements assimilés ;
- l'application des procédures de contrôle prévues par le code des douanes au recouvrement de l'accise sur les produits énergétiques autres que les charbons, les gaz naturels et l'électricité ;
- le prolongement d'un an de l'habilitation du Gouvernement à légiférer par ordonnance pour moderniser le régime des redevances de la DGAC ;
- une habilitation à légiférer par ordonnance pour poursuivre les opérations de codification dans le code des impositions sur les biens et services ;
- la modification des planchers des tarifs des installations nucléaires de base, afin d'une part de se conformer à la jurisprudence du Conseil constitutionnel, et d'autre part de favoriser le développement des petits réacteurs modulaires.
La commission des finances propose d'adopter cet article sans modification.
I. LE DROIT EXISTANT : UN TRANSFERT DE TAXES DE LA DGDDI À LA DGFIP INACHEVÉ, UN ENCADREMENT INSUFFISANT DES OPÉRATEURS DE DÉTAXE
A. DES OPÉRATEURS DE DÉTAXE PEU CONTRÔLÉS
1. Un système de détaxe bénéficiant aux touristes non européens
Un opérateur de détaxe est une société dont l'activité consiste à gérer les opérations de détaxe effectuées par des commerçants, ou à effectuer des opérations d'achat-revente destinées à des personnes éligibles à la détaxe.
Conformément à l'article 262 du code général des impôts (CGI)qui transpose en droit interne les articles 146 et 147 de la directive527(*) TVA, les livraisons concernées par la détaxe de TVA réalisée par des opérateurs de détaxe portent sur des biens à emporter dans les bagages personnels de voyageurs, lorsque les conditions suivantes sont réunies :
- le voyageur n'a pas sa résidence habituelle dans un État membre de l'Union européenne ;
- la livraison ne comprend pas de tabacs, ne correspond pas à un approvisionnement commercial et n'est pas interdite de sortie du territoire national ;
- la valeur globale de la livraison, TVA incluse, excède un montant fixé par arrêté et s'élevant à 100 euros, conformément à l'article 24 bis de l'annexe IV du CGI.
Lorsqu'il souhaite bénéficier de la détaxe, un touriste étranger doit l'indiquer lors de son achat, pour que le vendeur puisse vérifier qu'il remplit les conditions précitées. Un bordereau de vente à l'exportation doit lui être fourni, qui est en pratique émis par voie informatique. Celui-ci doit enfin être validé par une borne située à un point de sortie du territoire, intitulée « borne PABLO ». Le remboursement de la TVA ne peut avoir lieu que postérieurement à la validation du bordereau par le bénéficiaire.
Le commerçant a plusieurs possibilités pour procéder aux opérations de détaxe :
- il peut la pratiquer lui-même, sans passer par un intermédiaire, en recourant à une interface fournie par la DGDDI et intitulée « PABLO ». Cette solution, complexe, est peu pratiquée ;
- il peut recourir à un opérateur de détaxe, en exonérant de TVA la vente dès sa conclusion. C'est l'opérateur qui gère les obligations liées à la détaxe, et qui supporte les coûts d'investissements dans les outils informatiques ;
- enfin, l'opérateur de détaxe peut acheter les biens au commerçant dans les conditions de droit commun, et ensuite les revendre au touriste, assumant ainsi le risque que l'exonération de TVA ne soit pas accordée à l'acheteur.
La direction générale des douanes et des droits indirects tient une liste des opérateurs de détaxe, qui comprend notamment les Galeries Lafayette Haussmann, Global blue, Solpay ou encore Airvat.
Un rapport528(*) de 2022 de l'Assemblée nationale évalue à 6,9 milliards d'euros le montant des achats détaxés en 2019, représentant 1,1 milliard d'euros de TVA et l'émission de 5,2 millions de bordereaux de vente. Sollicité par le rapporteur général, le Gouvernement n'a pas fourni d'estimation actualisée.
Les Galeries Lafayette constituent un cas particulier, puisqu'ils sont à la fois un commerçant et opérateur de détaxe autonome.
2. Une absence de sanctions en cas de retrait de l'agrément pour un opérateur de détaxe
Conformément à l'article 262-0 bis du code général des impôts (CGI), les opérateurs de détaxe intervenant dans une opération de livraisons de biens exonérée de taxe sur la valeur ajoutée (TVA), opérant en leur nom ou au nom des vendeurs qui leur sont affiliés, doivent obtenir un agrément de l'administration. Celui-ci est accordé si :
- l'opérateur dispose d'un dispositif efficace de sécurisation de ses opérations au moyen d'un système informatique de gestion des bordereaux de vente à l'exportation ;
- l'opérateur est solvable financièrement, c'est-à-dire qu'il n'a pas fait l'objet de défaut de paiement au cours des trois années précédant la demande, qu'il ne fait pas l'objet d'une procédure collective529(*) et qu'il apporte la preuve de sa capacité à honorer ses engagements ;
- l'opérateur n'a pas été sanctionné du fait de manquements graves et répétés aux règles du code des douanes ou du CGI.
Des obligations s'imposent à l'opérateur de détaxe agréé :
- il assure la transmission à l'administration de données électroniques de bordereaux de vente à l'exportation au moyen d'une plateforme d'échange de données informatisées certifiée par l'administration. L'article 85 de la loi530(*) de finances initiale pour 2024 a en effet prévu l'obligation des échanges d'information via une plateforme d'échange de données informatisées certifiée par l'administration ;
- il utilise un système d'évaluation et de gestion des risques liés à la détaxe ;
- il assure l'information régulière de son personnel et de ses clients ;
- il porte à la connaissance de l'autorité administrative tout changement impliquant qu'il ne répond plus aux exigences pour obtenir l'agrément d'opérateur de détaxe.
En cas de non-respect de ces obligations, une amende peut être prononcée, à hauteur de 60 euros par bordereau en cas de non transmission d'information concernant les bordereaux de vente, et de 300 000 euros pour les autres transgressions.
Un décret en Conseil d'État définit :
- les modalités de délivrance et de retrait de l'agrément ;
- les conditions et les procédures de certification de la plateforme d'échange de données concernant les bordereaux de vente ;
- les modalités techniques de respect des obligations des opérateurs de détaxe.
Pour autant, aucune procédure n'est prévue pour un opérateur de détaxe qui aurait cessé d'être agréé.
B. LE TRANSFERT DES TAXES DE LA DGDDI À LA DGFIP, UNE RATIONALISATION DE L'ADMINISTRATION FISCALE ENTAMÉE EN 2021
Le Gouvernement a amorcé en 2018 une réforme du recouvrement des impositions, taxes et amendes, à la suite de plusieurs recommandations en ce sens de la Cour des comptes et après une mission confiée à Alexandre Gardette531(*), administrateur général des finances publiques, pour la préparer. Dans une optique de rationalisation, l'idée majeure était de transférer à la direction générale des finances publiques (DGFiP) le recouvrement et souvent la gestion de la quasi-totalité des impositions, taxes et amendes jusqu'ici recouvrées et gérées par la direction générale des douanes et des droits indirects (DGDDI) ou, dans une moindre mesure, par d'autres organismes.
Des premiers transferts ont eu lieu par la voie législative ordinaire, dans le cadre de dispositions adoptées en loi532(*) de finances pour 2019 (taxe générale sur les activités polluantes (TGAP), contributions sur les boissons non alcooliques).
L'article 184 de la loi533(*) de finances pour 2020 a ensuite habilité le Gouvernement à prendre par voie d'ordonnance les mesures relevant du domaine de la loi et visant au transfert :
- de taxes sur les véhicules (1er janvier 2021) ;
- des taxes intérieures de consommation sur le gaz naturel et ses équivalents lorsqu'ils sont utilisés comme combustible, sur les houilles, les lignites et les cokes destinées à être utilisées comme combustible ainsi que sur la consommation finale d'électricité. L'article 80 de la loi534(*) de finances pour 2022 a toutefois décalé le transfert du recouvrement des accises sur les produits énergétiques autres que les charbons, les gaz naturels et l'électricité au 1er janvier 2025, par rapport à la date initialement prévue du 1er janvier 2024.
Étaient également concernés :
- le droit de francisation et de navigation et le droit attaché à la délivrance d'un nouvel acte de francisation ainsi que la taxe sur les entrées en salle de cinéma (TSA) et la taxe sur les services de télévision due par les éditeurs (TST-E) et par les distributeurs de services de télévision (TST-D), recouvrées par le Centre national du cinéma et de l'image animée (transfert ayant eu lieu au 1er janvier 2022) ;
- des amendes autres que celles de nature fiscale prévues par le code des douanes ou le code général des impôts (1er janvier 2023) ;
- des accises sur les alcools, les boissons alcooliques et les tabacs manufacturés (1er janvier 2024).
L'article 161 de la loi535(*) de finances pour 2021 a complété l'article 184 de la loi de finances initiale pour 2020 en ajoutant aux impositions transférées à compter du 1er janvier 2024 :
- la taxe intérieure de consommation sur les produits énergétiques (TICPE) utilisés comme carburant ou combustible ;
- la taxe spéciale de consommation sur les produits énergétiques (TSC) dans les départements d'outre-mer de la Guadeloupe, de la Guyane, de la Martinique, de Mayotte et de La Réunion ;
- la taxe incitative relative à l'incorporation de biocarburants (TIRIB), renommée « taxe incitative à l'utilisation d'énergie renouvelable » ou TIRUERT à partir du 1er janvier 2022.
En complément, l'article 155 de la loi de finances précitée pour 2021 a transféré la gestion des taxes d'urbanisme à la DGFiP à compter du 1er janvier 2021, et l'article 180 de cette même loi lui a transféré, à compter du 1er janvier 2023, la gestion de la taxe due par les employeurs de main-d'oeuvre étrangère permanente, temporaire ou saisonnière, gérée par l'Office français de l'immigration et de l'intégration (OFII).
L'article 128 de la loi536(*) de finances pour 2022 a de nouveau modifié l'article 184 de la loi de finances pour 2020, notamment pour procéder à des ajustements de calendrier. Il a également octroyé au Gouvernement une nouvelle habilitation à légiférer par ordonnance pour continuer à procéder à l'organisation du transfert de la gestion de certaines taxes et impositions à la DGFiP ainsi qu'à la construction du code des impositions sur les biens et services, le travail de codification concernant désormais :
- les impositions générales sur les biens et services (TVA, octroi de mer) ;
- les taxes annexes sur les produits soumis à accises ;
- les taxes sur les autres secteurs d'activité (alimentation agriculture pêche, environnement, numérique communication culture, paris et jeux de hasard, santé, finance).
L'article 80 de la loi537(*) de finances pour 2023 a finalement abrogé l'article 184 de la loi de finances initiale pour 2020 et ratifié l'ordonnance538(*) du 22 décembre 2021 portant partie législative du code des impositions sur les biens et services et transposant diverses normes du droit de l'Union européenne, en apportant plusieurs changements dans le cadre de la mise en oeuvre du transfert du recouvrement.
En particulier, après un premier report au 1er janvier 2023 par l'article 128 de la loi de finances pour 2022, le transfert du recouvrement des trois taxes affectées au CNC (TSA, TST-E et TST-D) a été définitivement abandonné, du fait de la forte opposition de ce dernier.
Par ailleurs, outre de nouveaux ajustements de calendrier et la clarification des règles relatives à la liquidation de la taxe acquittée par les employeurs de main-d'oeuvre étrangère permanente, temporaire ou saisonnière, cet article a également permis le maintien des prérogatives de contrôle de la Douane pour l'accise sur les carburants et les taxes qui lui sont associées.
L'article 111 de la loi539(*) de finances pour 2024 a prévu :
- l'unification du recouvrement par la DGFiP pour les accises d'alcool et du tabac avec le transfert du recouvrement des taxes annexes applicables à ces produits, soit la cotisation de sécurité sociale sur les boissons alcooliques (CSS), le droit de licence pour le tabac, la taxe sur les mélanges de boissons alcooliques et boissons sucrées (dite taxe « prémix ») et la cotisation finançant le régime d'allocations viagères des gérants de débits de tabac ;
- le transfert du recouvrement de la taxe sur le transport maritime de passagers à destination d'espaces naturels protégés et du droit de francisation et de navigation et la taxe sur le transport aérien de passagers par la DGAC avec le transfert des majorations en Corse et en outre-mer, à compter du 1er janvier 2026.
La DGDDI conserve toutefois compétence dans certains cas, notamment sur les mesures de sécurisation de la base imposable de la TVA sur les produits pétroliers ou à l'importation ou encore sur les compétences autres que le recouvrement concernant les accises sur les alcools et les tabacs. Concernant la taxe annuelle sur les engins maritimes à usage personnel, les actes liés à la procédure de francisation des navires ainsi que la gestion de la taxe sont transférés à la direction générale des affaires maritimes de la pêche et de l'aquaculture.
Enfin, l'article 75 de la loi540(*) de finances initiale pour 2025 a repoussé le transfert du recouvrement de la taxe spéciale sur certains véhicules routiers, du droit de perception des passeports, du droit de francisation et de navigation, des taxes intérieures sur certains carburants, de la taxe intérieure sur le gaz naturel et le méthane, de la taxe spéciale de consommation, de la TGAP, de la taxe incitative relative à l'incorporation de biocarburants, de la TVA produits pétroliers, de la TVA et des contributions indirectes du 1er janvier 2026 au 1er janvier 2028.
Le transfert de la compétence de recouvrement de certaines taxes de la DGDDI à la DGFiP a été opéré parallèlement à la codification du code des impositions sur les biens et services, opérée depuis le 1er janvier 2022.
C. LES REDEVANCES DE LA DIRECTION DE LA SÉCURITÉ DE L'AVIATION CIVILE (DSAC), UN SYSTÈME OBSOLÈTE
1. Des redevances perçues au titre des services rendus de surveillance des activités d'aviation civile
La direction de la sécurité de l'aviation civile (DSAC), service à compétence nationale rattaché au directeur général de l'aviation civile, est l'autorité nationale de surveillance541(*) de l'aviation civile instituée en vertu du règlement européen542(*) du 4 juillet 2018. Elle doit veiller au respect des normes applicables au domaine de l'aviation civile, en matière de sécurité et d'environnement. La DSAC est chargée notamment de la délivrance des documents obligatoires ainsi que des titres recognitifs des qualifications des personnels de l'aviation civile, en vue d'assurer la sécurité et la sûreté de l'aviation civile.
Conformément à l'article L. 611-5 du code de l'aviation civile, la DSAC perçoit des redevances pour services rendus, au titre de :
- l'instruction de décisions individuelles attestant la navigabilité des aéronefs ;
- la délivrance des autorisations concernant l'entretien des aéronefs, la sécurité de l'exploitation de transport aérien, la qualité de la formation, les manifestations aériennes, la sécurité des services de navigation aérienne ;
- l'organisation des examens aéronautiques et la validation des diplômes et qualifications du personnel de l'aviation civile ;
- « l'instruction, la délivrance et le suivi de l'application des approbations, des autorisations, certificats et agréments prévus par le présent code et les règlements communautaires en vue d'assurer la sûreté des vols ».
L'intégralité du coût est pris en compte pour fixer le montant des redevances, notamment « les charges de personnel, y compris les pensions de retraite et les charges de formation initiale et continue, les coûts d'études, les coûts du capital et de l'amortissement des immobilisations et les coûts de fonctionnement, y compris du système d'assurance de la qualité, ainsi qu'une quote-part des frais d'administration des personnels, de gestion financière et de communication correspondant à leur participation à l'exécution de ces services ».
L'article R. 611-3 du code de l'aviation civile précise le champ des entreprises comptables des redevances. Les articles R. 611-4 et R. 611-5 définissent les activités donnant lieu à redevances, telles qu'elles sont désignées à l'article L. 611-5. L'article R. 611-6 dispose enfin que les redevances sont recouvrées par l'administration civile et sont perçues par « l'agent comptable du budget annexe contrôle et exploitation aériens ».
2. Les redevances de la DSAC, une recette de 30 millions d'euros
Les redevances de surveillance et de certification représentent pour la DSAC une recette de 30 millions d'euros en 2026, contre 28,85 millions d'euros en 2025.
Elles ne représentent que 1,1 % des recettes du budget annexe « Contrôle et exploitation aériens ».
Recettes du budget annexe « Contrôle et exploitation aériens »
(en pourcentage)
Source : commission des finances d'après les documents budgétaires
Les recettes des redevances de surveillance et de certification ont augmenté de 67 % depuis 2021, comme l'indique le graphique ci-dessous.
Évolution des recettes des redevances de
surveillances et de
certification
entre 2021 et 2027
(en millions d'euros)
Source : commission des finances d'après les documents budgétaires
3. Un risque d'insécurité juridique lié à la qualification de redevances
Si ces recettes constituent un financement important pour la DSAC, et se justifient de plus au regard des services rendus, des analyses juridiques du Conseil d'État ont récemment remis en question leur qualification en « redevances pour services rendus » lors des travaux conduits pour la codification du code des transports.
Comme l'expliquait l'évaluation préalable à l'article 21 du projet de loi de finances pour 2025, le Conseil d'État a en effet estimé que ces redevances sont la contrepartie des frais d'organisation de l'instruction des demandes de certificats ou d'autorisations ou de l'organisation d'examens dans le cadre des compétences de l'État en matière de la police de la sécurité aérienne. L'objectif de ces titres est d'assurer la sécurité des usagers des services aériens et des populations survolées. Leur délivrance n'est donc pas principalement justifiée par l'intérêt des entreprises qui produisent le matériel ou qui assurent les services liés aux transports aériens. En ce sens, ces recettes ne pourraient véritablement être considérées comme des redevances pour services rendus aux entreprises concernées, mais tiendraient davantage de l'imposition de toute nature. Or, les impositions de toute nature relèvent du domaine de la loi, au sens de l'article 34 de la Constitution. Les redevances de surveillance et de certification de la DSAC sont donc en situation d'insécurité juridique, puisqu'elles sont déterminées par le pouvoir règlementaire, alors qu'elles relèveraient du domaine législatif.
Le principal inconvénient de cette situation est que la modification du régime définissant ces redevances ne serait pas possible par voie règlementaire, au vu du risque d'insécurité juridique associé. Or, des règlementations récentes de l'Union européenne impliquent un renforcement des exigences en matière de surveillance pour la sécurité de l'aviation civile. Une évolution des formules de calcul et d'actualisation des redevances est rendue nécessaire pour tenir compte de ces évolutions du droit de l'Union européenne. Ces évolutions justifient de transformer les redevances perçues par la DSAC en impositions de toute nature.
L'article 75 de la loi de finances initiale pour 2025 avait ainsi prévu une habilitation à légiférer par ordonnance pour le Gouvernement, afin de transformer les redevances de la DSAC en impositions de toute nature.
D. LA TAXE STREAMING, UNE INNOVATION BIENVENUE DE LA LFI POUR 2024
La taxe sur les locations en France de phonogrammes et de vidéomusiques destinés à l'usage privé du public dans le cadre d'une mise à disposition à la demande sur les réseaux en ligne, dite taxe sur le streaming musicale, a été créée par l'article 53 de la loi543(*) de finances initiale pour 2024. Cette taxe est codifiée à l'article 1609 sexdecies C du CGI et son produit est affecté au Centre national de la musique (CNM).
En application du b du I de l'article 1647 du CGI, le taux de prélèvement pour frais d'assiette et de recouvrement actuellement applicable prévu pour cette taxe est de 4 %. Le rendement prévisionnel de la taxe étant de 21,33 millions d'euros pour 2026, le prélèvement pour frais d'assiette et de recouvrement représenterait 0,85 millions d'euros.
E. LA CRÉATION DE L'ÉTABLISSEMENT PUBLIC DE CORSE
La loi544(*) du 16 juillet 2025 prévoit la création d'un établissement public du commerce et de l'industrie de Corse (EPCIC) à compter du 1er janvier 2026, en remplacement de la chambre de commerce et d'industrie existante (CCI Corse).
F. LA FISCALITÉ DES INSTALLATIONS NUCLÉAIRES DE BASE A FAIT L'OBJET D'UNE RÉFORME DANS LA LOI DE FINANCES INITIALE POUR 2025
L'article 18 de la loi n° 2025-127 du 14 février 2025 de finances pour 2025 a procédé à une réforme de l'ensemble de la fiscalité des installations nucléaires de base. Il est prévu que la mise en oeuvre de la réforme se fasse à rendement équivalent, et elle doit entrer en vigueur au 1er janvier 2026.
Cette réforme a plusieurs objectifs :
- clarifier une fiscalité qui, jusqu'à présent, n'avait jamais été codifiée ;
- adapter la fiscalité des installations nucléaires de base aux nouveaux enjeux du secteur, tels que le projet de relance du nucléaire ainsi que la fusion entre l'Autorité de sûreté nucléaire (ASN) et l'Institut de radioprotection et de sûreté nucléaire (IRSN) ;
- adapter la fiscalité de la gestion des déchets nucléaires, afin de préparer l'implantation « Cigéo » (centre industriel de stockage géologique), dans les départements de la Meuse et de la Haute-Marne.
Le système de somme forfaitaire et de coefficients en vigueur avant la réforme a également été simplifié au profit de la définition d'un plancher et d'un plafond du montant applicable pour chacun des tarifs. Le pouvoir réglementaire a ainsi la liberté de déterminer les tarifs applicables en respectant ces seuils.
La nouvelle architecture de la fiscalité
sur les installations nucléaires
de base prévue au
1er janvier 2026
|
Catégorie d'installation nucléaire de base |
Référence dans le CIBS (droit proposé) |
Sous-catégories |
|
Taxe sur les installations nucléaires de base relevant du secteur énergétique et assimilé |
||
|
Réacteurs nucléaires |
L. 322-41 |
Réacteurs nucléaires de production d'énergie (hors recherche) |
|
Réacteurs nucléaires de production d'énergie consacré à titre principal à la recherche |
||
|
Autres réacteurs nucléaires |
||
|
Installations concourant à la production du combustible nucléaire |
L. 322-42 |
Usines de conversion en hexafluorure d'uranium |
|
Installations de séparation des isotopes des combustibles nucléaires |
||
|
Installations de fabrication de combustibles nucléaires |
||
|
Installations de retraitement du combustible nucléaire usé |
L. 322-43 |
|
|
Autres installations nucléaires de base relevant du secteur énergétique ou assimilées |
L. 322-44 |
Accélérateurs de particules et irradiateurs |
|
Usine de préparation et de transformation de substances radioactives |
||
|
Laboratoires et ateliers de maintenance ou d'expertise de pièces radioactives |
||
|
Taxe sur les installations nucléaires de base concourant à la gestion des substances radioactives |
||
|
Les installations de traitement d'effluents liquides radioactifs ou de déchets solides radioactifs autres que les combustibles nucléaires usés |
L. 433-2 |
|
|
Installations d'entreposage de substances radioactives |
L. 433-4 |
Les anciens réacteurs nucléaires transformés en installation entreposant leurs propres déchets radioactifs |
|
Les autres installations destinées à l'entreposage de substances radioactives |
||
|
Les installations de stockage de déchets radioactifs |
L. 433-4 |
|
Source : commission des finances
II. LE DISPOSITIF PROPOSÉ : UN AGRÉMENT MIEUX CONTRÔLÉ DES OPÉRATEURS DE DÉTAXE, UNE ANNULATION DU TRANSFERT DE LA GESTION DE RESTES À RECOUVRER DE TAXES DE LA DGDDI À LA DGFIP
A. UN RENFORCEMENT DES CONTRÔLES EXERCÉS SUR LES OPÉRATEURS DE DÉTAXE
Le i du a du 1° du II prévoit à l'article 262-0 bis du code général des impôts (CGI) que lorsque la demande d'agrément de l'opérateur de détaxe date de plus de trois ans, pour conserver cet agrément, la solvabilité financière de cet opérateur doit être justifiée, et non plus uniquement au dépôt de la demande. La définition de la solvabilité financière est précisée. Le demandeur doit ainsi bénéficier d'une garantie financière, couvrant au moins 25 % de ses engagements, et consistant en un engagement de caution souscrit par une société de caution mutuelle, un organisme de garantie collective, une compagnie d'assurance ou une banque ou un établissement financier habilité à délivrer une caution. Si le montant des engagements ne peut être déterminé, alors le montant de la garantie financière est fixé par décret.
Le ii du a du 1° du II précise que l'opérateur de détaxe ne doit pas avoir fait l'objet de sanctions pénales, en France et dans l'Union européenne.
Le i du b du a du 1° du II impose aux opérateurs de détaxe l'utilisation d'une plateforme d'échanges de données reliée directement au téléservice de l'administration. Le ii du b précité précise que ceux-ci ont l'obligation d'informer leurs fournisseurs et destinataires d'opérations des règles relatives aux opérations de détaxe. Le iii prévoit un délai d'un mois est laissé aux opérateurs de détaxe pour informer l'administration de tout changement de leur situation les empêchant de satisfaire aux critères conditionnant leur statut d'opérateur. Le v précise que l'opérateur de détaxe justifie de l'expiration des marchandises pour lesquelles il sollicite un remboursement de TVA. La responsabilité des opérateurs de détaxe est ainsi renforcée.
Le c du 1° du II prévoit que des sanctions peuvent être prononcées par l'autorité administrative, après la mise en oeuvre de la procédure contradictoire préalable prévue aux articles L. 122-1 et L. 122-2 du code des relations entre le public et l'administration, dans les cas suivants :
- lorsqu'une personne agit en tant qu'opérateur de détaxe sans disposer de l'agrément ;
- lorsque l'opérateur de détaxe ne respecte pas les conditions prévues par le II de l'article 262-0 bis précité.
Dans ce cas, une sanction n'excédant pas 300 000 euros est prononcée. Le droit existant prévoit le même plafond de taxe, sauf pour le non-respect de la condition de transmission à l'administration des bordereaux de vente électronique. Dans ce cas, un plafond de sanction de 60 euros par bordereau non transmis était prévu.
Le c précité prévoit également que l'agrément accordé pour être opérateur de détaxe est rendu caduque si le fonds de commerce est cédé ou s'il y a une prise de contrôle de la société, définie comme le cas où la société dispose soit de moins d'un tiers des droits de vote ou des titres, soit de moins de droits de vote ou de titres qu'un autre associé.
Le d du 1° du II précise qu'un décret décide des modalités de renouvellement, de délivrance et de retrait de l'agrément, des procédures préalables à l'interconnexion de la plateforme d'échange de données entre l'opérateur de détaxe et l'administration, et enfin des modalités techniques permettant de vérifier le respect des obligations s'imposant aux opérateurs de détaxe.
B. UNE LIMITATION DU TRANSFERT DES TAXES DE LA DGFIP À LA DGDDI
Le b du 1° du V supprime le transfert de la DGDDI à la DGFIP, prévu à l'article 130 de la loi545(*) de finances initiale pour 2022, du recouvrement des créances non soldées qui relèvent :
- des accises pour les alcools et les tabacs ;
- du droit de licence des débitants de tabacs défini à l'article 568 du code général des impôts ;
- de la contribution sur les boissons alcoolisées définie à l'article 1613 bis du même code ;
- de la cotisation sur les boissons alcoolisées prévue à l'article L. 245-7 du code de la sécurité sociale ;
- de la cotisation basée sur la remise mentionnée au 3° du I de l'article 570 du code général des impôts finançant le régime d'allocations viagères en faveur des gérants de débits de tabac ordinaires.
Le a du 1°, le 2°, le 3° et le 4° procèdent à des coordinations rédactionnelles.
Le 1° du VI modifie l'article 75 de la LFI pour 2025, qui supprime l'article L. 312-106-1 du code des impositions sur les biens et services au 1er janvier 2027. L'article L. 312-106-1 est également modifié pour permettre que s'appliquent, en plus des procédures prévues à l'article L. 180-1 du code général des impôts, les articles 60-1 à 60-10 , 62 à 64 et 67 quinquies B du code des douanes au contrôle de l'accise sur les produits autres que les charbons, les gaz naturels et l'électricité. Ces articles autorisent l'application de mesures nécessaires à l'effectivité des contrôles en matière d'accise sur les énergies autres que les charbons, les gaz naturels, et l'électricité, tels que le droit de visite des marchandises, des moyens de transport et des personnes (articles 60-1 à 60-10, 62 à 63 bis), le droit d'accès aux locaux et aux lieux à usage professionnel (articles 63 ter et 64) et les prélèvements d'échantillon (article 67).
C. DES MESURES DE CLARIFICATION ET DE COORDINATION
Le 1° du I procède à une clarification de l'article L. 171-2 du code des impositions sur les biens et services (CIBS), en précisant que lorsque la déclaration d'impôt est une déclaration en douane, l'acquittement est régi par les dispositions régissant les droits de douane, et non par le code des impositions sur les biens et services.
Le 2° du I prévoit à l'article L. 172-1 du code précité un paiement par acompte pour les impositions, y compris lorsqu'il est dérogé à l'article L. 161-1 du même code qui précise que les impositions sont constatées par le redevable au moyen d'une déclaration. Le 3° du I° procède à une coordination de l'article L. 172-2 avec le 2°précité.
Le VIII prévoit que seules les dispositions 1° à 3° du I s'appliquent à Saint-Barthélemy, Saint-Martin, Saint-Pierre-et-Miquelon, en Nouvelle-Calédonie, en Polynésie française, à Wallis-et-Futuna et dans les Terres australes et antarctiques françaises.
Le 4° du I généralise, à l'article L. 311-42 du code des impositions sur les biens et services, les mesures de suivi et de gestion des accises définies à l'article L. 311-39 du code précité à l'ensemble des cas de changement d'utilisation des produits, non uniquement à ceux donnant lieu au paiement d'un complément d'accise.
Le 2° du II procède à des modifications rédactionnelles dans les articles 1600 et 1600 A du code général des impôts, pour tenir compte de la création de l'établissement public de commerce et de l'industrie de Corse par la loi546(*) du 15 juillet 2025.
Le 3° du II prévoit le prélèvement de 2,5 % de la taxe sur le streaming musical par l'État, pour frais d'assiette et de recouvrement en modifiant l'article 1647 du CGI, contre 4 % actuellement prévus par le I de l'article précité.
Le III crée un article 59 duovicies dans le code des douanes, pour permettre aux agents des douanes, chargées du contrôle des taxes sur les biens de l'industrie et de l'artisanat, ainsi qu'aux directeurs des centres industriels techniques mentionnés à l'article L. 521-8-5 du code de la recherche ou aux directeurs des comités professionnels de développement économique mentionnés à l'article 5-4 de la loi547(*) du 22 juin 1978, de se communiquer spontanément tous les documents recueillis dans le cadre de leurs contrôles.
Le IV modifie l'article L. 348-6 du code rural et de la pêche maritime et prévoit ainsi que les porteurs de warrants agricoles sur des alcools ou des vins, c'est-à-dire des personnes ayant accordé un prêt à un agriculteur garanti sur le produit de l'exploitation ou sur les matériels servant à l'exploitation, peuvent demander à l'administration de ne communiquer qu'avec leur accord les documents permettant le déplacement des boissons, définis à l'article L. 311-39 du même code.
Le VII prévoit une habilitation du Gouvernement à légiférer par ordonnance pendant deux ans, jusqu'au 14 février 2027, pour refondre les règles relatives aux impositions frappant les produits, services et transactions, ainsi qu'aux impositions contrôlées ou recouvrées selon les mêmes procédures, dans un objectif d'harmonisation des dispositions, d'amélioration de la lisibilité et d'adaptation au droit international et de l'Union européenne.
D. UNE EXTENSION DE L'HABILITATION DE L'ÉTAT À LÉGIFÉRER PAR ORDONNANCE CONCERNANT LES REDEVANCES DE LA DSAC
Le 2° du VI étend l'habilitation à légiférer par ordonnance pour modifier le régime juridique des redevances perçues par la DSAC à deux ans, contre un an prévu au XVI de l'article 75 de la LFI pour 2025.
Le IX prévoit une entrée en vigueur de l'article au 1er janvier 2026.
E. UNE ADAPTATION DES SEUILS DE LA FISCALITÉ DES INSTALLATIONS NUCLÉAIRES DE BASE
Le a) du 5° du I du présent article modifie plusieurs planchers, à l'article L. 322-56 du CIBS, des tarifs pour les réacteurs nucléaires et les installations de retraitement du combustible usé :
- les planchers des installations de production d'énergie pour la recherche ainsi que ceux des réacteurs qui ont une autre vocation que la production d'énergie sont abaissés ;
- en revanche, les planchers du tarif de recherche sont relevés, de sorte à ce qu'ils soient dans un rapport de 1 à 10 par rapport au plafond, sauf pour la production d'énergie hors recherche.
Limites minimales et maximales de chaque tarif
pour les réacteurs nucléaires
et les installations de
retraitement du combustible usé
(en millions d'euros)
|
Catégorie de l'installation |
Tarif annuel |
||||
|
Tarif de base |
Tarif de recherche |
Tarif d'accompagnement |
Tarif de conception |
||
|
En activité |
À l'arrêt |
||||
|
Production d'énergie, autre que la recherche |
0,02 à 19 |
0,002 à 1,9 |
0,005 à 3,8 |
0,001 à 1,4 |
0,005 à 4,1 |
|
Production d'énergie, recherche |
1,7 / 0,02 à 3,6 |
0,2 / 0,002 à 1 |
0,1 / 0,17 à 1,7 |
0,1 à 0,8 |
1 à 3 |
|
Autre que production d'énergie |
0,4 / 0,02 à 1,3 |
0,2 / 0,002 à 0,5 |
0,1 / 0,17 à 1,7 |
0,1 à 0,8 |
1 à 3 |
|
Retraitement du combustible nucléaire usé |
2,1 à 6,4 |
0,8 à 2,7 |
0,1 / 0,19 à 1,9 |
0,1 à 0,9 |
1 à 3 |
Note : les modifications proposées par le présent article sont indiquées en gras souligné. Par exemple, pour le tarif de base des installations de production d'énergie pour la recherche en activité, les limites selon le droit en vigueur sont de 1,7 à 3,6 millions d'euros, tandis qu'en droit proposé elles seraient de 0,02 à 3,6 millions d'euros.
Source : commission des finances
Le b) du 5° du I complète ensuite le même article du CIBS par un nouvel alinéa prévoyant que :
- le tarif de base, en activité, est compris entre 2 000 euros et 20 000 euros par unité de puissance thermique maximale ;
- les autres tarifs sont compris entre 200 euros et 2 000 euros par unité de puissance thermique maximale.
Il précise qu'en cas d'incompatibilité entre cette condition et l'une des limites fixées aux tarifs, le tarif est égal à la limite prévue dans les tarifs. En outre, ce nouvel alinéa ne s'applique pas aux tarifs pour lesquels la limite maximale et minimale est inférieure ou égale à 10, ce qui correspond en droit proposé :
- au tarif de recherche pour les installations autres que de production d'énergie et les installations de retraitement du combustible usé ;
- au tarif d'accompagnement pour les installations de production d'énergie pour la recherche, les installations qui n'ont pas vocation à produire de l'énergie et les installations de retraitement du combustible usé.
Le 6° du I relève quant à lui les planchers de l'ensemble des tarifs de base des catégories d'installations nucléaires qui relèvent de l'article L. 322-57 du CIBS - dite « autres catégories d'installations nucléaires » -, systématiquement dans un rapport de 1 à 10 par rapport au plafond, à l'exception de la ligne « séparation des isotopes des combustibles nucléaires ».
Limites minimales et maximales du tarif de base pour les autres catégories d'installations nucléaires
(en millions d'euros)
|
Catégorie de l'installation |
Tarif de base |
|
|
En activité |
À l'arrêt |
|
|
Usines de conversion en hexafluorure d'uranium |
0,01 / 0,23 à 2,3 |
0,01 / 0,17 à 1,7 |
|
Installations de séparation des isotopes des combustibles nucléaires |
0,01 / 0,22 à 2,5 |
0,01 / 0,07 à 1 |
|
Installations de fabrication de combustibles nucléaires |
0,01 / 0,23 à 2,3 |
0,01 à 0,18 / 1,8 |
|
Accélérateurs de particules et irradiateurs |
0,01 / 0,02 à 0,2 |
0,01 / 0,02 à 0,2 |
|
Usines de préparation et de transformation des substances radioactives |
0,01 / 0,15 à 1,5 |
0,01 / 0,08 à 0,8 |
|
Laboratoires et ateliers de maintenance ou d'expertise de pièces radioactives |
0,01 / 0,09 à 0,9 |
0,01 / 0,05 à 0,5 |
Note : les modifications proposées par le présent article sont indiquées en gras souligné. Par exemple, pour le tarif de base des accélérateurs de particule et irradiateurs en activité, les limites selon le droit en vigueur sont de 0,01 à 0,2 millions d'euros, tandis qu'en droit proposé elles seraient de 0,02 à 0,2 millions d'euros.
Source : commission des finances, d'après l'article L. 322-56 du CIBS en droit proposé
De la même façon, le 8° du I relève certains des planchers des tarifs de base des installations nucléaires de base concourant à la gestion des substances radioactives, toujours dans un rapport de 1 à 10 par rapport au plafond.
Limites minimales et maximales du tarif de base de la taxe sur les INB concourant à la gestion des substances radioactives
(en millions d'euros)
|
Catégorie de l'installation |
En activité |
À l'arrêt |
|
Anciens réacteurs nucléaires transformés en installation entreposant leurs propres déchets radioactifs |
0,1 à 0,5 |
0,01 / 0,03 à 0,3 |
|
Autres installations d'entreposage de substances radioactives |
0,1 à 0,5 |
0,01 / 0,03 à 0,3 |
|
Installations de stockage de déchets radioactifs |
2,2 à 6,8 |
0,2 à 0,7 |
|
Installations de traitement d'effluents liquides radioactifs ou de déchets solides radioactifs autres que les combustibles nucléaires usés |
0,4 à 1,9 |
0,2 à 1,1 |
Note : les modifications proposées par le présent article sont indiquées en gras souligné. Par exemple, pour le tarif de base des anciens réacteurs nucléaires transformés en installation entreposant leurs propres déchets radioactifs, les limites selon le droit en vigueur sont de 0,01 à 0,3 millions d'euros, tandis qu'en droit proposé elles seraient de 0,03 à 0,3 euros par unité de puissance thermique maximale.
Source : commission des finances
Enfin, le 7° du I procède à la correction d'une erreur de référence.
*
* *
L'Assemblée nationale n'ayant pas adopté la première partie du présent projet de loi de finances, celui-ci est considéré comme ayant été rejeté et le présent article n'a pas été adopté.
III. LA POSITION DE LA COMMISSION DES FINANCES : UN RENFORCEMENT BIENVENU DES CONTRÔLES SUR LES OPÉRATEURS DE DÉTAXE, UN TRANSFERT DE TAXES DE LA DGDDI VERS LA DGFIP À ACHEVER
A. L'IMPORTANCE DE LA LUTTE CONTRE LA FRAUDE À LA TVA VIA LES OPÉRATEURS DE DÉTAXE
Comme l'a souligné le rapport précité de l'Assemblée nationale, le remboursement de la TVA via des opérateurs de détaxe peut entrainer des risques de fraude à la TVA, de plusieurs natures :
- le mécanisme de double-vente, par lequel l'opérateur de détaxe procède à l'achat auprès du commerçant du bien, TVA incluse, et le revend ensuite au bénéficiaire sans inclure la TVA, entraine des risques de contournement notamment du seuil minimum d'achat de 100 euros, et du délai de trois jours pendant lequel la demande de détaxe peut être effectuée ;
- de plus, dans ce cas, le bordereau de vente ne transite pas par le système « PABLO » de validation à la sortie du territoire, qui constitue un moyen complémentaire pour la DGDDI de vérifier la régularité de l'opération de détaxe. Il devient alors possible pour le bénéficiaire de demander le bénéfice de l'exonération de TVA à plusieurs opérateurs de détaxe différents pour la même transaction ;
- enfin, certains opérateurs de détaxe procèderaient à des remboursements de TVA sur simple photographie d'un ticket de caisse, au lieu de demander l'original comme l'impose la règlementation.
Le renforcement du contrôle de la validité de l'agrément accordé à un opérateur de détaxe, ainsi que des sanctions en cas de perte d'agrément, est donc bienvenu. De même, le fait de relier la plateforme d'informations concernant les bordereaux de vente à un téléservice de l'administration est pertinent pour limiter les risques de fraude des touristes cherchant à bénéficier plusieurs fois du remboursement pour une même transaction.
L'obligation de l'utilisation d'une plateforme d'échanges de données reliée directement au téléservice de l'administration peut toutefois entrainer des coûts de développement informatiques, et emporter un délai de mise en oeuvre. L'administration douanière a mis à jour son système « PABLO » à cette fin.
Par ailleurs, la clarification de l'obligation de solvabilité financière est bienvenue pour permettre l'efficience du contrôle sur ce point.
B. LE TRANSFERT DU RECOUVREMENT DES TAXES DE LA DGDDI À LA DGFIP : UNE RATIONALISATION BIENVENUE, À LAQUELLE IL EST REGRETTABLE DE NE PAS PROCÉDER
Le transfert du recouvrement des taxes de la DGDDI à la DGFiP constitue une rationalisation du mode de recouvrement fiscal et des moyens qui lui sont alloués bienvenue. Par conséquent, l'annulation du transfert de la gestion de certains restes à recouvrer de taxes, notamment des accises sur les alcools et les tabacs, est regrettable.
Toutefois, comme la compétence de recouvrement devait rester partagée entre la DGDDI et la DGFIP, le recouvrement relevant des prélèvements sur les alcools et les tabacs importés et des taxes ayant donné lieu à contentieux relevant de la DGDDI en raison des développements informatiques trop lourds qu'ils auraient impliqué pour la DGFIP, il aurait effectivement été très difficile et peu efficient de distinguer les restes à recouvrer de la DGDDI et de la DGFIP.
Par ailleurs, afin de permettre une lutte contre la fraude la plus efficiente possible, il est pertinent de permettre l'application des dispositifs de contrôle prévus par le code des douanes, notamment en matière de contrôle physique des marchandises et des moyens de transports, dans le recouvrement de l'accise sur les produits énergétiques autres que les charbons, les gaz naturels et l'électricité.
Si les changements prévus par cet article, sont justifiés, le rapporteur général recommande toutefois de poursuivre le travail pour permettre un recouvrement effectif unifié des taxes.
C. LA TRANSFORMATION DES REDEVANCES PERÇUES PAR LA DSAC EN IMPOSITIONS DE TOUTE NATURE, UNE MESURE INDISPENSABLE DE SÉCURITÉ JURIDIQUE
La transformation des redevances perçues par la DSAC en impositions de toute nature constitue une mesure indispensable pour assurer la sécurité juridique d'un dispositif nécessaire au financement des missions de surveillance et de sécurisation du transport aérien. Des propositions pour opérer ladite transformation existent déjà, afin de veiller à ne pas impacter le secteur aérien.
Toutefois, le délai d'un an supplémentaire pour l'habilitation à légiférer par ordonnance ne doit pas se prolonger encore davantage. Le Gouvernement doit prendre les mesures en question d'ici à la fin 2026.
L'habilitation à légiférer par ordonnance pour poursuivre la codification du code sur les impositions des biens et services parait justifiée pour permettre une rationalisation et une simplification du droit existant.
Enfin, concernant la taxe sur le streaming musical, l'article 1647 du CGI prévoit un prélèvement pour frais d'assiette et de recouvrement de 2,5 % sur le montant de la taxe sur les vidéogrammes, de la taxe sur les services d'accès à des contenus audiovisuels à la demande et de la taxe sur la publicité diffusée au moyen de services d'accès à des contenus audiovisuels à la demande. Il est donc pertinent de fixer au même taux les frais de recouvrement et d'assiette perçus sur la taxe sur le streaming, les frais étant similaires.
D. UN AJUSTEMENT OPPORTUN DE LA FISCALITÉ DES INSTALLATIONS NUCLÉAIRES DE BASE POUR PERMETTRE LE DÉVELOPPEMENT DES PETITS RÉACTEURS MODULAIRES
Le présent article procède à deux modifications distinctes :
- il relève les planchers des différents tarifs de la fiscalité des installations nucléaires de base de sorte à ce que, sauf exception, le rapport entre le plancher et le plafond soit au minimum de 1 à 10. L'objectif est d'encadrer davantage le pouvoir réglementaire, afin de se conformer à la jurisprudence du Conseil constitutionnel sur le sujet548(*) ;
- il abaisse le plancher des installations qui produisent de l'énergie pour la recherche, ou qui ont une vocation autre que la production d'énergie (article L. 322-56 du CIBS). L'enjeu ici est, d'après l'évaluation préalable de l'article, de permettre « le développement de prototypes de recherche essentiels au bon développement des SMR [Small modular reactor - petit réacteur modulaire] ».
Lors de l'examen du projet de loi de finances pour 2025, le Sénat avait déjà adopté un amendement de Mme Christine Lavarde, avec avis favorable de la commission des finances et du Gouvernement, abaissant les planchers des catégories d'installations nucléaires qui relèvent de l'article L. 322-57 du CIBS, afin précisément de permettre le développement des petits réacteurs modulaires. Cette diminution des planchers a été conservée dans le texte issue de la commission mixte paritaire.
Il faut souligner que le relèvement des planchers des tarif de ces installations prévu par le présent article pour se conformer à la jurisprudence du Conseil constitutionnel maintient les apports du Sénat, puisque les nouveaux planchers proposés par le présent article demeurent nettement inférieurs à ce qu'ils étaient dans la version initiale du projet de loi de finances pour 2025549(*).
Comparaison des planchers pour les tarifs des
installations nucléaires de base listées à l'article
L. 322-57 du CIBS entre la version initiale du PLF pour 2025
et le
droit proposé
(en millions d'euros)
|
Catégorie de l'installation |
Planchers dans la version initiale du PLF pour 2025 |
Planchers en droit proposé |
||
|
En activité |
À l'arrêt |
En activité |
À l'arrêt |
|
|
Usines de conversion en hexafluorure d'uranium |
0,5 |
0,4 |
0,23 |
0,17 |
|
Installations de séparation des isotopes des combustibles nucléaires |
0,7 |
0,2 |
0,22 |
0,07 |
|
Installations de fabrication de combustibles nucléaires |
0,7 |
0,5 |
0,23 |
0,18 |
|
Accélérateurs de particules et irradiateurs |
0,01 |
0,01 |
0,02 |
0,02 |
|
Usines de préparation et de transformation des substances radioactives |
0,3 |
0,2 |
0,15 |
0,08 |
|
Laboratoires et ateliers de maintenance ou d'expertise de pièces radioactives |
0,2 |
0,1 |
0,09 |
0,05 |
Source : commission des finances, d'après l'article L. 322-56 du CIBS en droit proposé
Par cet article, le Gouvernement prolonge ainsi les ajustements initiés par le Sénat en les appliquant également aux installations nucléaires de base de production d'énergie pour la recherche, et aux installations nucléaires de base qui ont une vocation différente de la production d'énergie.
Décision de la commission : la commission des finances propose d'adopter cet article sans modification.
ARTICLE
18
Rationalisation de la fiscalité sur les énergies de
chauffage
Le présent article prévoit :
- de réduire les tarifs normaux et réduits d'accise sur l'électricité pour neutraliser les effets d'un phénomène de rémanence de TVA résultant de la réforme du mécanisme de capacité du système électrique ;
- de prévoir un système fiscal dérogatoire plus favorable aux consommations électriques liées à des activités industrielles grande consommatrices d'électricité et exposées à la concurrence internationale ;
- de modifier l'indice de référence utilisé pour l'indexation des tarifs normaux d'accise appliqués aux combustibles et à l'électricité ;
- le rétablissement de l'alignement entre les tarifs d'accise sur les essences et sur le kérosène utilisé par l'aviation d'affaires non commerciale ;
- une simplification de la présentation des tarifs normaux d'accise sur les combustibles ;
- l'extension au gaz de pétrole liquéfié (GPL) du dispositif de minoration des tarifs d'accise sur les essences et gazoles consommés en Corse ;
- des conditions dérogatoires de collectes de l'accise pour les vols sur les réseaux de transport et de distribution d'électricité ;
- l'entrée en vigueur des tarifs réduits d'accise sur l'électricité prévus pour l'alimentation des avions lors de leur stationnement dans les aéroports suite à l'autorisation donnée à la France par l'Union européenne.
L'écart de la pression fiscale appliquée au gaz et à l'électricité au détriment de cette dernière est une incongruité qui désincite les investissements dans la décarbonation et le changement des usages nécessaires à la transition énergétique. Alors que la France produit de son sol une électricité décarbonée et abondante, le gaz est quant à lui susceptible de mettre sa souveraineté dans « les griffes » de régimes autoritaires hostiles ou de puissances économiquement concurrentes.
Pour ces raisons, il est devenu urgent d'engager une trajectoire de convergence des tarifs d'accise sur les énergies appliqués aux consommations d'électricité et de gaz. C'est ce que prévoit l'amendement I-11 (FINC.11) proposé par la commission des finances. Parfaitement neutre pour le budget de l'État, il conduira à réduire dès 2026 les factures d'électricité de l'ensemble des consommateurs. Du fait de la hausse modérée du tarif d'accise appliqué au gaz naturel de réseau, l'amendement n'aura qu'un effet très limité sur les factures de gaz des ménages, de 1 à 6 euros par mois pour un ménage qui utilise le gaz de ville pour le chauffage, l'eau chaude et la cuisine.
Par ailleurs, en maintenant le niveau des tarifs actuellement appliqués au gaz de pétrole liquéfié (GPL) et au fioul domestique, cet amendement préserve les zones rurales qui sont peu desservies par le gaz de réseau. Ainsi, pour leur très large majorité, les ménages vivant en zones rurales bénéficieront-ils d'une diminution nette de leur facture d'énergie en 2026 en raison de la baisse de la fiscalité sur leurs consommations électriques.
La commission des finances propose d'adopter cet article ainsi modifié.
I. LE DROIT EXISTANT : LA LOI DE FINANCES POUR 2025 A INSTAURÉ UN NOUVEAU MÉCANISME DE CAPACITÉ DU SYSTÈME ÉLECTRIQUE, RATIONALISÉ LA FISCALITÉ APPLIQUÉE À LA CONSOMMATION ÉLECTRIQUE DES ENTREPRISES LES PLUS EXPOSÉES AUX PRIX DE L'ÉLECTRICITÉ ET PRÉVU UN NOUVEAU DISPOSITIF DE MINORATION DES TARIFS D'ACCISE SUR LES CARBURANTS EN CORSE
A. LE NOUVEAU MÉCANISME DE CAPACITÉ PRÉVU PAR LA LOI DE FINANCES POUR 2025 INDUIRA UN PHÉNOMÈNE DE RÉMANENCE DE TVA DONT IL FAUT NEUTRALISER LES EFFETS
1. La réforme du mécanisme de capacité intervenue en loi de finances pour 2025
L'article 19 de la loi de finances pour 2025550(*) a prévu la mise en place, à la fin de l'année 2026, d'un nouveau mécanisme de capacité du réseau électrique, qui sera amené à succéder à l'actuel, qui doit expirer à cet horizon.
Ce nouveau mécanisme a été conçu de façon à être centralisé par le gestionnaire du réseau de transport d'électricité (RTE) qui rémunérera directement les exploitants de capacités de production, de stockage et d'effacement de consommation en contrepartie de leurs engagements de disponibilité durant les périodes de tension du système électrique.
Ainsi, dans le cadre de ce nouveau mécanisme, après que RTE aura estimé les besoins de capacité du réseau électrique au titre d'une année551(*), il sélectionnera les exploitants par un système d'enchères par lequel des exploitants proposeront des engagements de disponibilités de capacité lors des périodes de pointes en l'échange d'un prix. Le résultat de ces enchères déterminera la rémunération versée par RTE aux exploitants et, par-là, le prix de ces engagements de capacité. Les engagements des exploitants seront formalisés dans des contrats conclus avec RTE.
Ce mécanisme sera financé par une nouvelle taxe de répartition des coûts du mécanisme de capacité acquittée par les fournisseurs d'électricité, en proportion de la consommation de leurs clients pendant les périodes de tension qui s'exercent sur le système électrique.
À l'instar du dispositif actuel, ce mécanisme de capacité a vocation à assurer la viabilité économique de moyens de production, de stockage d'électricité ou d'effacements de consommations indispensables à garantir la sécurité d'approvisionnement électrique du pays.
2. Un effet de rémanence de TVA induit par la réforme qui, en l'absence de mesure visant à le neutraliser, se traduirait par une hausse du prix de l'électricité pour les consommateurs finals
Comme le soulignait l'évaluation préalable de l'article 6 du projet de loi de finances pour 2025, la réforme du mécanisme de capacité induira un phénomène de rémanence de TVA pour RTE. Ce phénomène s'explique par le fait que les achats de capacités effectués par RTE dans le cadre du nouveau dispositif seront soumis à la TVA au taux normal de 20 %552(*), une TVA que RTE ne pourra pas déduire553(*). Pour cette raison, le coût de cette TVA sera également inclus dans le montant de la taxe qui finance le dispositif et à laquelle sont soumis les fournisseurs. Ainsi, in fine, le coût de cette rémanence de TVA se répercutera-t-il sur les factures des consommateurs. Pour cette raison, en comparaison du système actuel, le coût du mécanisme de capacité pour les consommateurs sera majoré du montant de cette rémanence de TVA.
Ce phénomène de rémanence de TVA induit par la réforme du mécanisme de capacité est estimé par l'administration à environ 400 millions d'euros par an.
Sans mesure complémentaire visant à neutraliser l'impact de ce phénomène, qui conduit à augmenter les ressources de l'État, les consommateurs devraient en supporter les effets par une hausse du prix de leurs factures d'électricité. Aussi, pour que les consommateurs ne soient pas pénalisés par cet « effet de bord » de la réforme, le Gouvernement de l'époque s'était-il engagé, dans cette même évaluation préalable, à neutraliser les conséquences de ce phénomène : « cette hausse liée à la TVA non déductible pour RTE, à la fois sur le plan budgétaire et sur les prix, a vocation à être neutralisée intégralement en 2026. Différentes options sont possibles, celle d'une baisse concomitante de l'accise sur l'électricité étant à ce stade privilégiée pour tenir compte des effets de la rémanence ».
3. Les tarifs normaux et réduits d'accise sur l'électricité qui pourraient être ajustés pour neutraliser l'effet de la rémanence de TVA sur les factures des consommateurs
Comme indiqué supra, lors de l'examen du projet de loi de finances pour 2025, le Gouvernement de l'époque s'était engagé à neutraliser les effets du phénomène de rémanence de TVA sur les consommateurs. Pour y parvenir, il privilégiait alors l'hypothèse d'une baisse des tarifs de l'accise sur l'énergie appliqués aux consommations électriques.
Les tarifs normaux de cette accise appliquée aux consommations électriques sont fixés par l'article L. 312-37 du code des impositions sur les biens et services. En 2025, ils représentent 25,09 euros par mégawattheure (MWh) pour les particuliers554(*) et 20,90 euros par MWh pour les professionnels. À ces tarifs normaux s'ajoutent depuis 2025 une majoration de 4,89 euros par MWh liée à la réforme du mode de financement du système de péréquation des tarifs de l'électricité en zones non interconnectées (ZNI) prévue par l'article 20 de la loi de finances pour 2025.
Tarifs normaux de l'accise sur
l'électricité prévus à
l'article L. 312-37
du code des impositions sur les biens et
services
(en euros par MWh)
|
Catégorie fiscales |
Tarif normal |
|
Ménages et assimilés |
25,09 |
|
Petites et moyennes entreprises |
20,90 |
|
Haute puissance |
20,90 |
Source : commission des finances du Sénat, d'après le code des impositions sur les biens et services
Il est à noter que des dispositions de l'article 20 de la loi de finances pour 2025 ont conduit à harmoniser les tarifs normaux appliqués aux petites et moyennes entreprises (PME) avec ceux appliqués aux entreprises de plus grande taille555(*) actuellement classées dans la catégorie « haute puissance ».
Outre les dispositions spécifiques relatives à l'électricité consommée pour les besoins des activités industrielles exposées au prix de l'électricité, c'est-à-dire les activités industrielles les plus consommatrices d'électricité556(*), qui sont décrites de façon spécifique dans les développements infra, des activités de transports et industrielles bénéficient de tarifs réduits d'accise appliqués à leurs consommations électriques.
La présentation de ces tarifs réduits est synthétisée dans les tableaux figurant aux articles L. 312-48 et L. 312-64 du code des impositions sur les biens et services retranscrits ci-après.
Tarifs normaux de l'accise sur
l'électricité présentés aux
articles L. 312-48
et L. 312-64 du code des impositions sur
les biens et services
(en euros par MWh)
|
Consommations |
Tarif réduit |
|
Transport guidé de personnes et de marchandises |
0,5 |
|
Transport collectif routier de personnes |
0,5 |
|
Alimentation à quai des engins flottants utilisés à des fins commerciales ou pour les besoins des autorités publiques |
0,5 |
|
Production à bord des navires et bateaux |
0 |
|
Manutention portuaire |
0,5 |
|
Alimentation des aéronefs lors de leur stationnement sur les aérodromes ouverts à la circulation aérienne publique |
0,5557(*) |
|
Exploitation des aérodromes ouverts à la circulation aérienne publique |
7,5 |
|
Production de biens très intensive en électricité |
0 |
|
Centres de stockage de données |
12 |
Source : commission des finances du Sénat, d'après le code des impositions sur les biens et services
B. LE SYSTÈME DE TARIFS RÉDUITS D'ACCISE SUR L'ÉLECTRICITÉ APPLIQUÉ AUX ACTIVITÉS INDUSTRIELLES GRANDES CONSOMMATRICES D'ÉLECTRICITÉ, ÉLECTRO-SENSIBLES ET ÉLECTRO-INTENSIVES
1. Les catégories fiscales d'entreprises et de périmètres d'activités les plus exposés aux prix de l'électricité
Issues d'un amendement déposé par le rapporteur général de la commission des finances du Sénat, les dispositions de l'article 21 de la loi de finances pour 2025 ont révisé le système fiscal dérogatoire appliqué aux consommations électriques des activités industrielles les plus consommatrices d'électricité. Ces évolutions, concertées avec les industriels concernés, avaient avant tout pour objet de simplifier et de rationaliser le système tout en prévenant, dans un souci de justice et d'équité fiscales, certains phénomènes de contournements pouvant aboutir à ce que des activités n'étant pas spécifiquement exposées aux prix de l'électricité soient éligibles à ce dispositif dérogatoire plus favorable que le droit commun.
Instauré, à compter du 1er janvier 2026, par cet article 21, l'article L. 312-45-1 du code des impositions sur les biens et services prévoit de classer en fonction de leur niveau d'intensité énergétique apprécié sur l'électricité (voir infra) les entreprises et périmètres d'activités les plus exposés aux prix de l'électricité, et à ce titre concernés par ce dispositif fiscal dérogatoire, au sein de quatre catégories fiscales distinctes :
- grand consommateur d'électricité ;
- électrosensible ;
- électro-intensif ;
- hyper électro-intensif.
Catégorisation des entreprises et
périmètres d'activités les plus exposés aux prix de
l'électricité prévue à
l'article L. 312-45-1 du code des impositions
sur les biens et
services
|
Niveau d'intensité énergétique apprécié sur l'électricité |
Exposition au prix de l'électricité |
|
Supérieur ou égal à 0,5 % |
Grand consommateur d'électricité |
|
Supérieur ou égal à 2,25 % |
Électro -sensible |
|
Supérieur ou égal à 6,75 % |
Électro-intensif |
|
Supérieur ou égal à 13,5 % |
Hyper électro-intensif |
Source : commission des finances du Sénat, d'après le code des impositions sur les biens et services
Conformément aux dispositions du 2° de l'article L. 312-44 du code des impositions sur les biens et services, le niveau d'intensité énergétique apprécié sur l'électricité qui détermine le classement des entreprises et périmètres d'activités au sein des différentes catégories citées supra est égal au montant d'accise sur l'électricité que ces entreprises et périmètres acquitteraient en prenant comme référence un tarif de 22,5 euros par MWh558(*) rapporté à leur chiffre d'affaires.
2. Les tarifs réduits d'accise pour chacune des quatre catégories
L'article L. 312-65 du code des impositions sur les biens et services affecte un tarif réduit d'accise à la consommation électrique de chacune des quatre catégories identifiées par l'article L. 312-45-1 du même code. Ces tarifs sont présentés dans le tableau ci-après.
Tarifs réduits d'accise appliqué aux
consommations électriques
des différentes catégories
d'activités les plus exposées aux prix de
l'électricité
(en euros par MWh)
|
Exposition au prix de l'électricité des activités industrielles |
Tarif réduit |
|
Activités grandes consommatrices d'électricité |
7,5 |
|
Activités électrosensibles |
5 |
|
Activités électro-intensives |
2 |
|
Activités hyper électro-intensives |
0,5 |
Source : commission des finances du Sénat, d'après l'article L. 312-65 du code des impositions sur les biens et services
3. Le traitement spécifique des activités industrielles exposées à la concurrence internationale
Dans sa rédaction qui doit entrer en vigueur le 1er janvier 2026, l'article L. 312-72 du code des impositions sur les biens et services prévoit quant à lui un traitement spécifique plus favorable aux activités industrielles exposées à la concurrence internationale559(*).
Cet article dispose en effet que les activités « grandes consommatrices d'électricité », « électrosensibles » ou « électro-intensives » exposées à la concurrence internationale se voient appliquer le tarif réduit directement inférieur à celui qui relève de leur catégorie560(*). Ainsi, à titre d'exemple, des activités « grandes consommatrices d'électricité » exposées à la concurrence internationale se verraient-elles appliquer un tarif de 5 euros par MWh561(*) en lieu et place des 7,5 euros appliqués aux activités « grandes consommatrices d'électricité » non exposées à la concurrence internationale.
C. LA LOI DE FINANCES POUR 2025 A PRÉVU DE CRÉER UN MÉCANISME DE MINORATION DES TARIFS D'ACCISE SUR LES CARBURANTS EN CORSE QUI VIENDRAIT SE SUBSTITUER À L'ACTUEL TAUX RÉDUIT DE TVA APPLIQUÉ AUX PRODUITS PÉTROLIERS LIVRÉS SUR L'ÎLE
Les dispositions du VIII de l'article 20 de la loi de finances pour 2025 ont prévu, après autorisation de l'Union européenne, la création d'un mécanisme de minoration des tarifs d'accise appliqués aux essences et aux gazoles en Corse qui viendrait se substituer au taux réduit de TVA à 13 % appliqué aujourd'hui aux produits pétroliers livrés en Corse et prévu par le 6° du 1 du I de l'article 297 du code général des impôts.
Ce même VIII prévoit que par arrêté conjoint du ministre chargé du budget et du ministre chargé de l'énergie, ces tarifs pourraient être minorés :
- pour les essences, à hauteur d'un montant compris entre 11 euros et 15 euros par MWh ;
- pour les gazoles, à hauteur d'un montant compris entre 9 euros et 12 euros par MWh.
L'article précise par ailleurs que ces minorations seraient déterminées en fonction des surcoûts liés à l'approvisionnement de ces produits sur le territoire de la Corse.
Ces dispositions ne pourront s'appliquer qu'après que la France aura obtenu de la part de la Commission européenne l'autorisation d'appliquer ce dispositif au titre de l'article 19 de la directive 2003/96/CE du Conseil du 27 octobre 2003.
II. LE DISPOSITIF PROPOSÉ : NEUTRALISATION POUR LES CONSOMMATEURS DE LA RÉMANENCE DE TVA LIÉE À LA MISE EN OEUVRE DU NOUVEAU MÉCANISME DE CAPACITÉ ET DIVERSES MESURES DE RATIONALISATION DES ACCISES SUR L'ÉNERGIE
A. NEUTRALISATION POUR LES CONSOMMATEURS DE LA RÉMANENCE DE TVA LIÉE À LA MISE EN oeUVRE DU NOUVEAU MÉCANISME DE CAPACITÉ
Dans le but de compenser les effets de la rémanence de TVA à laquelle sera exposée RTE du fait de la réforme du mécanisme de capacité prévue par l'article de la loi de finances pour 2025 et d'en neutraliser les effets pour les consommateurs finals d'électricité, le 4° du I du présent article prévoit une diminution en deux temps des tarifs normaux d'accise appliqués aux consommations électriques. Une première diminution de 0,5 euro par mégawattheure (MWh) doit intervenir en 2026 puis une seconde de 0,4 euro par MWh entrerait en vigueur en 2027.
Pour ce faire, le 4° du I modifie le tableau figurant à l'article L. 312-37 du code des impositions sur les biens et services comme décrit ci-après.
Évolutions des tarifs normaux de l'accise appliquée aux consommations électriques proposées par le présent article 18
|
Catégorie fiscale |
Tarif normal en 2025 (en euros par MWh) |
Tarif normal en 2026 (en euros par MWh) |
Tarif normal en 2027 (en euros par MWh) |
|
Ménages et assimilés |
25,09 |
24,69 |
24,38 |
|
Entreprises et assimilées |
20,90 |
20,42 |
20,04 |
Source : commission des finances du Sénat, d'après l'article 18 du projet de loi de finances pour 2026
Dans le même temps, en cohérence avec une disposition de l'article 20 de la loi de finances pour 2025 qui a aligné les tarifs normaux d'accise appliqués aux petites et moyennes entreprises (PME) avec ceux appliqués aux plus grandes entreprises (voir supra), le présent article propose de rassembler au sein d'une même catégorie « Entreprises et assimilées » les deux catégories fiscales562(*) qui restent actuellement formellement distinguées dans le code des impositions sur les biens et services. Cette évolution est matérialisée dans le nouveau tableau de l'article L. 312-37 du code des impositions sur les biens et services proposé par le 4° du I de présent article (voir supra) mais aussi, au moyen de la modification prévue au 1° du I, par l'ajustement du tableau figurant à l'article L. 312-24 du même code.
Toujours dans le but de neutraliser pour les consommateurs finals d'électricité les conséquences de la rémanence de TVA résultant de la réforme du mécanisme de capacité, les 7°, 9° et 10° du I du présent article prévoient d'abaisser de 2 euros par MWh, dès 2026, les tarifs réduits d'accise sur l'électricité qui sont actuellement supérieurs au niveau minimal de 0,5 euro par MWh prévu par le droit de l'Union européenne pour les consommations professionnelles.
Ainsi, en modifiant l'article L. 312-48 du code des impositions sur les biens et services le 7° du I prévoit d'abaisser à 5,5 euros le tarif réduit d'accise appliqué aux aéroports.
Le 9°, en modifiant l'article L. 312-64 du même code prévoit quant à lui d`abaisser à 10 euros par MWh le tarif réduit appliqué aux centres de stockage de données.
B. LA DIMINUTION DU TARIF RÉDUIT D'ACCISE DES ENTREPRISES GRANDES CONSOMMATRICES D'ÉLECTRICITÉ POUR LEURS ACTIVITÉS EXPOSÉES À LA CONCURRENCE INTERNATIONALE
Toujours dans la perspective de neutraliser les effets de la rémanence de TVA, le 10° du I prévoit de réduire de 2 euros par MWh les tarifs réduits d'accise appliqués aux activités industrielles les plus exposées aux prix de l'électricité dans la limite du tarif minium de 0,5 euro par MWh autorisé par le droit de l'Union européenne. Il propose ainsi de modifier le tableau figurant à l'article L. 312-65 du code des impositions sur les biens et services pour diminuer les tarifs réduits suivants :
- abaissement du tarif réduit appliqué aux activités grandes consommatrices d'électricité de 7,5 à 5,5 euros par MWh ;
- abaissement du tarif réduit appliqué aux activités électrosensibles de 5 à 3 euros par MWh ;
- abaissement du tarif réduit appliqué aux activités électro-intensives de 2 à 0,5 euro par MWh.
Ces évolutions conduiront ainsi à diminuer le tarif d'accise appliqué aux « activités électro-intensives » au niveau minimum autorisé par le droit de l'Union européenne de 0,5 euro par MWh qui était déjà le tarif appliqué à la catégorie des activités « hyper électro-intensives », cette dernière catégorie devenant par conséquent superflue. En conséquence, le 6° du I du présent article prévoit de supprimer la mention de cette catégorie à l'article L. 312-45-1 du code des impositions sur les biens et services.
Le nouveau tableau proposé par le 10° du I prévoit de substituer à cette catégorie une nouvelle catégorie dédiée aux « activités exposées à la concurrence internationale » à laquelle serait affecté un tarif réduit d'accise de 0,5 euro par MWh, permettant ainsi à certaines de ces activités de bénéficier d'une baisse de tarif d'accise pouvant aller jusqu'à 4,5 euros par MWh au regard du dispositif actuellement prévu par les dispositions de l'article L. 312-72 (voir infra).
Tarifs réduits d'accise sur
l'électricité prévu par le présent article
pour
les activités industrielles les exposées aux prix de
l'électricité
ou à la concurrence
internationale
|
Exposition au prix de l'électricité ou à la concurrence internationale des activités industrielles |
Tarif réduit (en euros par MWh) |
|
Activités grandes consommatrices d'électricité |
5,5 |
|
Activités électrosensibles |
3 |
|
Activités électro-intensives |
0,5 |
|
Activités exposées à la concurrence internationale |
0,5 |
Source : article 18 du présent projet de loi de finances
Tirant la conséquence de la création de la nouvelle catégorie des « activités exposées à la concurrence internationale », le 11° du I du présent article modifie l'article L. 312-72 du code des impositions sur les biens et services pour préciser que ces activités bénéficieront désormais d'un tarif réduit spécifique fixé à 0,5 euro par MWh par l'article L. 312-65 du même code.
La rédaction actuelle de l'article L. 312-72 dispose que les activités « grandes consommatrices d'électricité », « électrosensibles » ou « électro-intensives » exposées à la concurrence internationale se voient appliquer le tarif réduit directement inférieur à celui qui relève de leur catégorie. Aussi, dans la rédaction actuelle de l'article L. 312-72, des activités « grandes consommatrices d'électricité » exposées à la concurrence internationale se verraient appliquer un tarif de 5 euros par MWh563(*) en lieu et place des 7,5 euros appliqués aux activités « grandes consommatrices d'électricité » non exposées à la concurrence internationale. La modification proposée par le présent article conduira à appliquer à ces activités un tarif de 0,5 euro par MWh, soit une diminution de 4,5 euros par MWh par rapport au droit existant.
C. MODIFICATION DE L'INDICE DE RÉFÉRENCE UTILISÉ POUR L'INDEXATION SUR L'INFLATION DES TARIFS NORMAUX D'ACCISE SUR LES COMBUSTIBLES ET L'ÉLECTRICITÉ
À ce jour, en vertu de dispositions figurant aux articles L. 312-36 et L. 312-37 du code des impositions sur les biens et services, les tarifs normaux de l'accise appliqués aux combustibles et à l'électricité font l'objet d'une indexation annuelle sur l'inflation dans les conditions prévues au chapitre II du titre III du livre Ier du même code, c'est-à-dire sur la base de l'indice des prix à la consommation de l'ensemble des ménages en France sur l'ensemble hors tabac.
Le b) du 3° et le d) du 4° du I modifient les articles L. 312-36 et L. 312-37 du code des impositions sur les biens et services pour prévoir que les modalités d'indexation des tarifs normaux d'accise sur les combustibles et l'électricité soient calculées à partir de « la moyenne arithmétique des indices mensuels d'inflation sous-jacente de l'ensemble des ménages en France métropolitaine sur l'ensemble des produits manufacturés et services ».
D'après l'évaluation préalable de l'article, parce qu'il est désaisonnalisé et qu'il n'intègre pas les produits aux prix les plus volatils, les prix soumis à l'intervention de l'État ou encore les mesures fiscales, l'indice d'inflation sous-jacente est « moins perturbé par des phénomènes exogènes » que l'indice des prix à la consommation de l'ensemble des ménages en France sur l'ensemble hors tabac. Il serait ainsi plus susceptible de « refléter l'évolution de fond des prix, indépendamment de facteurs exogènes susceptibles d'en accentuer l'effet ».
Afin d'harmoniser la date à laquelle les tarifs de l'accise sur l'électricité et des accises sur les autres énergies de chauffage sont indexés, ce même d) prévoit que l'indexation des tarifs d'accise sur l'électricité serait désormais effectuée le 1er février.
D. DIVERSES MESURES VISANT À AJUSTER ET À RATIONALISER DES DISPOSITIONS RELATIVES AUX ACCISES SUR L'ÉNERGIE
1. Le rétablissement de l'alignement entre les tarifs d'accise sur les essences et sur le kérosène utilisé par l'aviation d'affaires non commerciale
Alors que l'article 70 de la loi de finances initiale pour 2023564(*) avait prévu d'aligner le tarif d'accise appliqué à l'aviation d'affaires non commerciale sur le tarif normal appliqué aux essences565(*), l'intégration, opérée par l'article 20 de la loi de finances pour 2025566(*), dans le tarif normal des essences, des majorations régionales d'accise sur les carburants préexistantes, a conduit à faire diverger les deux tarifs, rendant le tarif normal appliqué aux essences (77,647 euros par MWh) plus élevé que celui appliqué aux carburéacteurs utilisés par l'aviation d'affaires non commerciale (76,826 euros par MWh).
Aussi, le 2° du I prévoit-il de rétablir l'alignement qu'avait souhaité le législateur au moment de l'adoption de la loi de finances initiale pour 2023 en créant, au sein du tableau figurant à l'article L. 312-35 du code des impositions sur les biens et services, une catégorie commune « Carburéacteurs et essences » à laquelle serait appliqué le tarif actuel des essences, à savoir, 77,647 euros par MWh.
2. Une simplification de la présentation des tarifs normaux d'accise sur les combustibles
Une disposition de l'article 20 de la loi de finances pour 2025 a conduit à harmoniser le tarif normal d'accise appliqué à l'ensemble des combustibles hormis celui relatif aux gaz de pétrole liquéfiés. Aussi, par mesure de simplification, le a) du 3° du I du présent article propose-t-il, en modifiant le tableau figurant à l'article L. 312-36 du code des impositions sur les biens et services, de rassembler tous les combustibles concernés au sein d'une même catégorie fiscale. La comparaison entre le tableau figurant actuellement à l'article L. 312-36 et celui proposé par le présent article est présentée ci-après.
Tarifs normaux d'accise appliqués aux
consommations de combustibles
prévus à
l'article L. 312-36 du code des impositions sur les biens et
services
|
Catégorie fiscale (combustible) |
Tarif normal (en euros par MWh) |
|
Charbons |
10,54 |
|
Fiouls lourds |
10,54 |
|
Fiouls domestiques |
10,54 |
|
Pétroles lampants |
10,54 |
|
Gaz de pétrole liquéfiés combustible |
0,30 |
|
Gaz naturels combustibles |
10,54 |
Source : article L. 312-36 du code des impositions sur les biens et services
Nouveau tableau proposé par le présent article 18
|
Catégorie fiscale (combustible) |
Tarif normal (en euros par MWh) |
|
Toutes sauf gaz de pétrole liquéfiés combustible |
10,54 |
|
Gaz de pétrole liquéfiés combustible |
0,30 |
Source : article 18 du PLF pour 2026
3. L'extension au gaz de pétrole liquéfié (GPL) du dispositif de minoration des tarifs d'accise sur les essences et gazoles consommés en Corse
Le III du présent article prévoit d'ajouter le gaz de pétrole liquéfié (GPL) au dispositif de minoration des accises sur les carburants (prévu jusqu'à présent sur les seuls gazoles et essences) spécifique à la Corse et réformé par le VIII de l'article 20 de la loi de finances pour 2025. Il prévoit que la minoration du tarif normal de l'accise sur les énergies appliquée en Corse sur le GPL se situerait entre 3 et 6 euros par MWh.
En outre, le 5° du I du présent article propose de modifier l'article L. 312-41 pour y préciser la référence de la nouvelle décision d'exécution du Conseil de l'Union européenne qui, en mars 2025, a autorisé jusqu'au 31 décembre 2028 l'application en Corse d'un tarif réduit d'accise sur l'essence sans plomb.
4. Des conditions dérogatoires de collectes de l'accise pour les vols sur les réseaux de transport et de distribution d'électricité
Le 12° du I propose quant à lui d'insérer dans le code des impositions sur les biens et services un nouvel article L. 312-99-1 afin d'aménager les conditions de constatation de l'accise sur les énergies par les gestionnaires de réseau de transport et de distribution d'électricité pour leurs pertes réseaux non techniques, c'est-à-dire les pertes d'électricité sur les réseaux de transport et de distribution résultant de fraudes ou de soutirages sauvages. Dans ce cas de figure, les gestionnaires de réseau ne sont pas toujours en capacité de percevoir l'accise due sur ces pertes dans les délais légaux.
Aussi, le nouvel article L. 312-99-1 prévoit-il que, par dérogation aux règles de droit commun, « les échéances déclaratives relatives à l'accise peuvent être déterminées à partir du moment où le gestionnaire du réseau a connaissance de ce que ces pertes ne sont pas inhérentes à ce transport ou à cette distribution ». Cette évolution signifie que les gestionnaires de réseau ne seraient tenus de collecter l'accise qu'à partir du moment où ils ont effectivement constaté un vol d'électricité sur leurs réseaux.
Le même 12° ajoute par ailleurs que « lorsque ce moment intervient postérieurement à la fin de la cinquième année qui suit l'exigibilité, aucune accise n'est constatée ».
En rétablissant l'article 1721 A du code général des impôts, le II du présent article prévoit quant à lui que les gestionnaires de réseau ne se voient pas appliquer d'intérêts de retard lorsqu'ils ne sont pas en mesure de répercuter l'accise sur les responsables des vols effectués sur leurs réseaux. Telle que proposée, la rédaction de l'article 1721 A du code général des impôts prévoit ainsi que les dispositions de l'article 1727 du même code, qui fixe le principe des intérêts de retard sur les créances fiscales, ne s'applique au titre de la période entre l'exigibilité et l'échéance déclarative de l'accise que lorsque le gestionnaire du réseau est en mesure de répercuter l'accise sur le consommateur d'électricité.
5. L'entrée en vigueur des tarifs réduits d'accise sur l'électricité prévus pour l'alimentation des avions lors de leur stationnement dans les aéroports suite à l'autorisation donnée à la France par l'Union européenne
Enfin, le 8° du I du présent article complète l'article L. 312-58-1 du code des impositions sur les biens et services afin de confirmer l'entrée en vigueur du 1er avril 2025 et jusqu'au 31 décembre 2028 des tarifs réduits d'accise sur l'électricité prévus pour l'alimentation des avions lors de leur stationnement dans les aéroports. Cette disposition, initialement prévue par l'article 9 de la loi n° 2022-1157 du 16 août 2022 de finances rectificative pour 2022, devait entrer en vigueur à une date déterminée par arrêté567(*) faisant suite à l'autorisation du dispositif par l'Union européenne568(*).
*
* *
L'Assemblée nationale n'ayant pas adopté la première partie du présent projet de loi de finances, celui-ci est considéré comme ayant été rejeté et le présent article n'a pas été adopté.
III. LA POSITION DE LA COMMISSION DES FINANCES : LA NÉCESSITÉ D'ENTAMER DÈS 2026 UNE DYNAMIQUE DE CONVERGENCE ENTRE LES FISCALITÉS DU GAZ ET DE L'ÉLECTRICITÉ POUR RENDRE PLUS INCITATIVE LA TRANSITION ÉNERGÉTIQUE PAR L'ÉLECTRIFICATION DES USAGES
A. EN RÉDUISANT LA FISCALITÉ SUR L'ÉLECTRICITÉ, LES DISPOSITIONS DU PRÉSENT ARTICLE PERMETTRONT DE NEUTRALISER UNE POTENTIELLE AUGMENTATION DE LA FACTURE DES CONSOMMATEURS DE 400 MILLIONS D'EUROS PAR AN DUE AU PHÉNOMÈNE DE RÉMANENCE DE TVA RÉSULTANT DU NOUVEAU MÉCANISME DE CAPACITÉ
Les baisses des tarifs normaux et des tarifs réduits de l'accise sur les produits énergétiques appliquée aux consommations électriques proposées par le présent article sont nécessaires pour compenser la hausse du prix de l'énergie dans les factures d'électricité des consommateurs qui résultera du phénomène de rémanence de TVA inhérent au nouveau mécanisme de capacité.
En outre, le réaménagement du système de taux réduits d'accise sur les consommations électriques des entreprises fortement consommatrices d'électricité permettra de renforcer la compétitivité de celles d'entre-elles qui sont les plus exposées à la concurrence internationale. Dans le contexte géopolitique actuel et du fait des évolutions récentes du commerce international, cette mesure favorable à l'industrie va dans le bon sens.
Au total, d'après l'évaluation préalable, les baisses de tarifs d'accise prévues par l'article se traduiraient par des baisses de recettes pour l'État de 240 millions d'euros en 2026 puis 400 millions d'euros en 2027. Ces effets sont censés être neutres pour le budget de l'État car compensés par une hausse des recettes de TVA liée au phénomène de rémanence décrit supra.
B. MOINS STRUCTURANTES, LES AUTRES DISPOSITIONS DE L'ARTICLE N'APPELLENT PAS DE MODIFICATION
Justifié par la volonté affichée par le législateur lors de l'adoption de la loi de finances initiale pour 2023, le réalignement des tarifs normaux des essences et des carburéacteurs pour l'aviation d'affaires privée devrait augmenter de moins de 500 000 euros par an les recettes d'accise.
Les conditions dérogatoires de collectes de l'accise appliquée à l'électricité pour les vols sur les réseaux de transport et de distribution d'électricité apparaissent comme une mesure de simplification et de sécurisation juridique pertinente pour les gestionnaires concernés.
L'extension au gaz de pétrole liquéfié (GPL) du dispositif de minoration des tarifs d'accise sur les essences et gazoles consommés en Corse doit quant à elle permettre de tenir compte des caractéristiques spécifiques du marché insulaire des hydrocarbures.
C. IL EST DEVENU URGENT D'ENGAGER, DE FAÇON RAISONNÉE ET PROGRESSIVE, LA CONVERGENCE DES FISCALITÉS APPLIQUÉES À L'ÉLECTRICITÉ ET AU GAZ
Les enjeux de transition énergétique supposent de rendre plus incitatif l'usage d'énergies décarbonées pour qu'il se substitue progressivement à l'emploi d'énergies d'origine fossile. Dans la mesure où la France a la chance de disposer d'une électricité quasi intégralement décarbonée (près de 95 %) grâce à son parc électronucléaire, la transition énergétique y suppose l'électrification croissante des usages, qu'il s'agisse des particuliers comme des entreprises.
En effet, l'usage du gaz naturel comme combustible conduit à des émissions de dioxyde de carbone d'environ 500 grammes par kWh, tandis qu'elles ne représentent que 25 grammes par kWh pour l'hydroélectricité et 12 grammes par kWh pour la production nucléaire.
Or, force est de constater qu'à ce jour, l'écart entre les fiscalités appliquées aux consommations d'électricité d'un côté et de gaz de l'autre désincite ce nécessaire mouvement de transition. En effet, en 2025, le tarif normal d'accise sur les produits énergétiques appliqué aux consommations électriques représente 25,09 euros par mégawattheure (MWh) pour les ménages et 20,90 euros par MWh pour les entreprises tandis que le tarif normal de la même accise appliqué aux consommations de gaz naturel ne représente que 10,54 euros par MWh.
En dissonance avec les politiques publiques et les engagements de la France visant à progresser sur le chemin de la nécessaire transition énergétique des usages, cette situation contribue à freiner les changements de comportements et les investissements dans la décarbonation des modes de vie et de production, qu'il s'agisse des particuliers comme des entreprises ou des collectivités locales.
En outre, la France importe l'intégralité du gaz qu'elle consomme, en provenance de pays qui sont souvent soit des concurrents économiques résolus, soit même, en premier lieu dans le cas de la Russie, des rivaux géostratégiques affirmés constituant des menaces de plus en plus précises, en partie déjà concrétisées par des actions de guerre dites « hybrides ». Il faut rappeler qu'en 2024 encore un tiers du gaz naturel liquéfié arrivant en France provenait de Russie.
Alors que la dépendance de la France et de l'Europe au gaz affecte leur souveraineté stratégique, donnant des leviers d'influence économique et politique parfois considérables à des régimes autoritaires ou à des puissances concurrentes, la France produit aujourd'hui sur son sol, de façon indépendante, une électricité quasiment intégralement décarbonée pour des volumes structurellement supérieurs à ses besoins actuels.
Aussi, pour encourager la transition écologique comme pour renforcer notre souveraineté, est-il devenu impératif et urgent de corriger l'anomalie fiscale qui conduit à défavoriser les consommations d'électricité au profit des consommations de gaz naturel.
Dans cette perspective, la commission des finances propose un amendement I-11 (FINC.11) qui prévoit, en 2026, de réduire de 3 euros par MWh le tarif normal d'accise appliqué aux consommations d'électricité des particuliers ainsi que de 0,42 euro par MWh le tarif normal d'accise appliqué aux consommations d'électricité des entreprises. En contrepartie, cet amendement prévoit de majorer de 3,67 euros par MWh le tarif normal d'accise appliqué aux consommations de gaz naturel.
L'évolution des tarifs normaux d'accise sur l'électricité et le gaz naturel qui résulterait de chacun des deux scénarios
(en euros par MWh)
|
Catégories fiscales |
Tarif normal en 2025 |
Tarif normal en 2026 avant trajectoire de convergence569(*) |
Tarif normal en 2026 après amendement de convergence |
Évolution des tarifs après amendement de convergence |
|
Ménages et assimilés (électricité) |
25,09 |
24,69 |
21,69 |
- 3,00 |
|
Entreprises et assimilées (électricité) |
20,90 |
20,42 |
20,00 |
- 0,42 |
|
Combustibles sauf GPL et fioul domestique (soit pour l'essentiel le gaz naturel de réseau) |
10,54 |
10,73 |
14,40 |
+ 3,67 |
Source : commission des finances du Sénat
Comme l'illustre le graphique ci-après, ces évolutions sont neutres pour le budget de l'État. Le rendement attendu en 2026 de l'accise sur les énergies appliquée à l'électricité et aux combustibles serait inchangé. Au sein du produit total de cette taxe, la composante électricité baisserait de 800 millions d'euros tandis que sa composante gaz naturel augmenterait d'autant.
Incidences sur le rendement prévisionnel 2026 des composantes de l'accise appliquée à l'électricité et au gaz naturel
(en millions d'euros)
|
Catégories fiscales |
Impact budgétaire |
|
Ménages et assimilés (électricité) |
- 740 |
|
Entreprises et assimilées (électricité) |
- 60 |
|
Combustibles sauf GPL et fioul domestique (soit pour l'essentiel le gaz naturel de réseau) |
+ 800 |
Source : commission des finances du Sénat
En 2026, les factures des consommateurs d'électricité seraient ainsi réduites de 800 millions d'euros. Dans le détail, cette mesure permettrait de réduire les dépenses annuelles d'électricité de ménages « tout électrique » (chauffage, eau chaude et cuisine) à hauteur de 11 à 42 euros selon les niveaux de consommations.
Gains prévisionnels sur la facture de
ménages
« tout électrique » et d'un
boulanger
(en euros par année)
|
Consommateur type |
Économies annuelles sur la facture d'électricité |
|
Personne seule dans un appartement de 30 m2 en « tout électrique » qui consomme 3,6 MWh par an |
11 euros |
|
Ménage de 3 personnes dans un appartement de 80 m2 en « tout électrique » qui consomme 6,7 MWh par an |
20 euros |
|
Famille de 4 personnes dans une maison de 100 m2 en « tout électrique » qui consomme 14,1 MWh par an |
42 euros |
|
Boulanger qui consomme 99 MWh par an |
42 euros |
Source : commission des finances du Sénat
L'augmentation modérée du tarif normal d'accise appliqué au gaz naturel prévu par l'amendement de la commission n'aurait qu'un impact très mesuré sur les dépenses des ménages qui utilisent le gaz de réseau pour le chauffage, l'eau chaude sanitaire et la cuisine. La facture annuelle de gaz de ces ménages pourrait ainsi augmenter de 13 à 73 euros par an selon les consommations, c'est à dire de seulement 1 à 6 euros par mois. Par ailleurs, ces mêmes ménages bénéficieront également d'une baisse de leur facture d'électricité qui atténuera les effets de cette légère augmentation de leur facture de gaz.
Hausses prévisionnelles sur la facture de
ménages
dont le chauffage, l'eau chaude sanitaire et la cuisine
fonctionnent au gaz
(en euros par année)
|
Consommateur type |
Augmentation annuelle de la facture de gaz |
|
Studio de 30m2 (consommation de 3 MWh par an) |
13 euros |
|
Appartement de 70 m2 (consommation de 11 MWh par an) |
40 euros |
|
Maison de 150 m2 construite avant 1975 (consommation de 20 MWh par an) |
73 euros |
Source : commission des finances du Sénat
Par ailleurs, afin de ne pas augmenter les factures des ménages ruraux, plus contraints en moyenne d'utiliser des énergies fossiles que les ménages urbains, l'amendement prévoit de maintenir les tarifs d'accise appliqués au gaz de pétrole liquéfié (GPL) ainsi qu'au fioul domestique à leur niveau actuel.
En outre, seuls 8 % des logements en zone rurale se chauffent au gaz de réseau contre 41 % en zone urbaine. Aussi, les zones rurales seront-elles très largement préservées de la hausse du tarif d'accise appliqué aux consommations de gaz naturel prévue par l'amendement de la commission. Pour leur très large majorité, les ménages vivant en zones rurales bénéficieront-ils d'une diminution nette de leur facture d'énergie en 2026 en raison de la baisse de la fiscalité sur leurs consommations électriques.
Décision de la commission : la commission des finances propose d'adopter cet article ainsi modifié.
ARTICLE
19
Majoration du tarif de l'IFER pour les centrales de production
d'énergie électrique d'origine photovoltaïque
installées avant 2021
Dans un objectif de rendement budgétaire, le présent article prévoit de majorer, au profit de l'État, et à hauteur de 7,54 euros par kilowatt de puissance installée, le tarif de l'imposition forfaitaire sur les entreprises de réseaux (IFER) appliquée aux centrales photovoltaïques mises en service avant 2021.
Par l'adoption d'un amendement I-12 (FINC.12), la commission des finances propose de supprimer cet article.
I. LE DROIT EXISTANT : L'IMPOSITION FORFAITAIRE SUR LES ENTREPRISES DE RÉSEAUX (IFER) APPLIQUÉE AUX INSTALLATIONS DE PRODUCTION D'ÉLECTRICITÉ PHOTOVOLTAÏQUE
Taxe affectée aux collectivités territoriales et à leurs groupements, instaurée en 2010 dans le cadre de la suppression de la taxe professionnelle et prévue à l'article 1635-0 quinquies du code général des impôts, l'imposition forfaitaire des entreprises de réseaux (IFER) se divise en dix composantes, appliquées :
- aux éoliennes et hydroliennes ;
- aux installations de production d'électricité d'origine nucléaire ou thermique à flamme ;
- aux centrales de production d'électricité d'origine photovoltaïque ou hydraulique ;
- aux transformateurs électriques ;
- aux stations radioélectriques ;
- aux installations gazières et aux canalisations de transport de gaz naturel, d'autres hydrocarbures et de produits chimiques ;
- au matériel ferroviaire roulant utilisé sur le réseau ferré national pour les opérations de transport de voyageurs ;
- à certains matériels roulants utilisés sur les lignes de transport en commun de voyageurs en Ile-de-France ;
- aux répartiteurs principaux de la boucle locale cuivre et certains équipements de commutation téléphonique ;
- aux installations de production d'électricité d'origine géothermique.
L'article 1519 F du code général des impôts (CGI) prévoit l'application de l'imposition forfaitaire sur les entreprises de réseaux (IFER) aux centrales de production d'énergie électrique d'origine photovoltaïque et hydraulique dont la puissance est supérieure ou égale à 100 kilowatts.
Le II de cet article fixe le montant d'imposition forfaitaire par kilowatt de puissance électrique installée pour ces centrales.
Montants d'imposition forfaitaire des centrales de production d'énergie électrique d'origine photovoltaïque et hydraulique
|
Type de centrale de production électrique |
Montant d'imposition forfaitaire (en euros par kilowatt de puissance électrique installée) |
|
Centrale hydraulique |
3,542 |
|
Centrale photovoltaïque mise en service avant le 2 janvier 2021 |
8,51 |
|
Centrale photovoltaïque mise en service après le 1er janvier 2021 |
3,542570(*) |
Source : commission des finances du Sénat, d'après l'article 1519 F du code général des impôts
Le montant d'imposition forfaitaire de droit commun des centrales photovoltaïques est de 8,51 euros. Cependant, par exception, pendant leurs vingt premières années d'imposition, ce tarif est abaissé à 3,542 euros pour celles de ces centrales qui ont été mises en service après le 1er janvier 2021571(*).
D'après l'évaluation préalable de l'article, en 2024, l'IFER appliqué installations de production d'électricité d'origine photovoltaïque avait concerné plus de 10 600 établissements, pour un produit total de 68,7 millions d'euros. Au sein de ces établissements, plus de 6 600 étaient redevables du tarif normal de 8,51 euros.
Aujourd'hui l'affectation du produit de l'IFER appliqué aux centrales de production d'énergie électrique d'origine photovoltaïque est réparti entre les départements et le bloc communal dans les conditions suivantes :
- en présence d'une commune isolée, d'un établissement public de coopération intercommunal (EPCI) à fiscalité additionnelle ou d'un EPCI à fiscalité professionnelle de zone (FPZ) : 50 % au département et 50 % à la commune ;
- en présence d'un EPCI à fiscalité éolienne unique (FEU) ou à fiscalité professionnelle unique (FPU) : pour les centrales installées à partir du 1er janvier 2023, 20 % à la commune, 50 % à l'EPCI et 30 % au département, pour les autres centrales, 50 % à l'EPCI et 50 % au département.
II. LE DISPOSITIF PROPOSÉ : UNE MAJORATION AU PROFIT DE L'ÉTAT DE L'IFER APPLIQUÉ AUX INSTALLATIONS PHOTOVOLTAÏQUES MISES EN SERVICE AVANT 2021
Le présent article prévoit de modifier le II de l'article 1519 F du CGI afin de majorer à hauteur de 7,54 euros, pour une durée de trois ans le montant forfaitaire d'IFER appliqué aux centrales de production d'énergie électrique d'origine photovoltaïque mises en service avant le 2 janvier 2021. Le montant forfaitaire d'IFER appliqué à ces centrales du 1er janvier 2026 au 31 décembre 2028 passerait ainsi de 8,51 euros à 16,05 euros par kilowatt de puissance électrique installée.
Conformément aux dispositions actuelles du CGI, les centrales mises en service après le 1er janvier 2021 continueraient de se voir appliquer, pendant leurs vingt premières années d'imposition, le montant forfaitaire réduit de 3,542 euros par kilowatt de puissance électrique installée.
La dernière phrase de l'article précise que le produit de cette majoration serait affecté au budget de l'État.
*
* *
L'Assemblée nationale n'ayant pas adopté la première partie du présent projet de loi de finances, celui-ci est considéré comme ayant été rejeté et le présent article n'a pas été adopté.
III. LA POSITION DE LA COMMISSION DES FINANCES : UNE MESURE DE PUR RENDEMENT BUDGÉTAIRE QUI CUMULE LES DÉFAUTS
L'évaluation préalable estime à 50 millions d'euros le rendement annuel attendu de la majoration d'IFER prévue par le présent article, soit un montant global de 150 millions d'euros pour la période de trois ans durant laquelle elle devrait s'appliquer.
Ce produit attendu semble être la seule et unique finalité de la disposition. L'évaluation préalable de l'article reconnaît d'ailleurs l'objectif de pur rendement de la mesure : « la majoration du tarif de l'IFER sur les centrales photovoltaïques permettrait de contribuer aux objectifs de diminution du déficit public via un accroissement des recettes fiscales de l'État ».
Cette disposition cumule par ailleurs une série de défauts que le rapporteur général considère comme rédhibitoires. Premièrement, il apparaît étonnant qu'aucune analyse préalable sérieuse n'ait été réalisée pour estimer les effets de cette mesure sur les plans d'affaires des installations concernées sachant que les décisions d'investissement pour ce type de projets capitalistiques à coûts fixes très élevés supposent une visibilité de long terme sur les flux financiers susceptibles de garantir leur rentabilité à l'issue de la période d'exploitation.
Cette défaillance est d'autant plus gênante que la majoration fiscale proposée par le présent article apparaît tout sauf anodine, se traduisant par un quasi doublement du taux appliqué actuellement aux installations visées. Elle est en définitive symptomatique du tropisme de ce projet de loi de finances pour les hausses d'impôts.
Deuxièmement, elle induirait une inégalité manifeste entre installations similaires sans qu'aucune justification objective ne vienne la justifier. En effet une même installation se verrait appliquer un taux d'IFER de 16,05 euros par kilowatt si elle a été mise en service avant 2021 mais de seulement 3,542 euros par kilowatt si elle a été mise en service à compter de 2021. Une telle différence de pression fiscale, sans qu'aucune explication rationnelle ne vienne la justifier, ne serait pas légitime. Ce faisant, la disposition est symptomatique d'une autre caractéristique de ce projet de loi, à savoir la tendance à complexifier encore davantage un paysage fiscal pourtant déjà loin d'être un modèle de lisibilité.
Enfin, troisièmement, cette IFER est aujourd'hui une taxe exclusivement affectée aux collectivités territoriales et n'a aucune vocation à venir renflouer le budget de l'État. Une telle disposition constituerait un dangereux précédent susceptible, à terme, et si l'État était tenté de la généraliser, de fragiliser l'assiette et le rendement d'impositions qui occupent une place importante dans le budget des collectivités.
Pour l'ensemble de ces raisons, la commission propose d'adopter un amendement I-12 (FINC.12) de suppression de cet article.
Décision de la commission : la commission des finances propose de supprimer cet article.
ARTICLE
20
Aménagement des redevances des agences de l'eau
Le présent article procède à divers ajustements de la réforme des redevances de l'eau :
- il autorise les agences de l'eau à fixer des tarifs différents par bassin pour le calcul de la redevance sur la consommation d'eau potable, de la redevance pour la performance des réseaux d'eau potable et de la redevance pour la performance des systèmes d'assainissement collectif ;
- il exonère de redevance pour consommation d'eau potable les volumes d'eau utilisés pour l'irrigation lorsque les agriculteurs n'ont pas d'autres choix que d'utiliser de l'eau potable, dans la limite de 20 000 mètres cubes d'eau par an ;
- il abroge la majoration de 40 % de la redevance pour pollution d'origine non domestique en cas de manquement dans les obligations de suivi des rejets polluants ;
- il modifie le calcul des arrondis de l'indexation sur l'inflation de la redevance pour prélèvement de la ressource en eau ;
- il prévoit que, lorsque des communes et établissements publics ne disposent pas de station de traitement des eaux usées, et qu'ils font appel dans ce but à une autre commune ou un autre établissement public, le redevable de la redevance pour performance des systèmes d'assainissement collectif est cette autre commune ou cet autre établissement public.
L'ensemble de ces ajustements sont opportuns, mais le présent article ne traite malheureusement pas d'un sujet majeur : le fait que certaines entreprises consommant de l'eau potable ont connu forte augmentation de leur imposition, celle-ci ayant été multipliée dans certains cas par dix.
Il est indispensable d'inciter à usage raisonné de l'eau potable, notamment dans le contexte du changement climatique, toutefois le renforcement de la fiscalité sur l'eau potable a été trop rapide pour que les entreprises puissent s'adapter, et certaines se retrouvent désormais en forte difficulté, ce qui n'était pas l'intention de la réforme.
Le rapporteur général propose ainsi un amendement I-13 (FINC.13) pour instaurer un « bouclier tarifaire », jusqu'en 2028, pour certaines entreprises de l'agroalimentaire, qui prend la forme d'une exonération sur la redevance pour consommation d'eau potable.
La commission des finances propose d'adopter cet article ainsi modifié.
I. LE DROIT EXISTANT : LA RÉFORME DES REDEVANCES DE L'EAU EST EN COURS DE MISE EN oeUVRE
A. UNE RÉFORME DES REDEVANCES DE L'EAU EST ENTRÉE EN VIGUEUR LE 1ER JANVIER 2025
1. Le tarif des redevances de l'eau est fixé par les agences de l'eau
Les redevances de l'eau désignent les prélèvements pour la consommation ou la pollution de la ressource en eau perçus par les agences de l'eau. Elles sont considérées juridiquement comme des taxes.
Les redevances de l'eau sont fondées sur le principe du « pollueur-payeur », c'est-à-dire qu'elles sont payées à proportion de l'atteinte à la ressource en eau. Elles sont définies aux articles L. 213-10 et suivants du code de l'environnement.
L'article L. 213-10 du code de l'environnement dispose ainsi que : « l'agence de l'eau établit et perçoit auprès des personnes publiques ou privées des redevances pour atteintes aux ressources en eau, au milieu marin et à la biodiversité, en particulier des redevances pour pollution de l'eau, pour modernisation des réseaux de collecte, pour pollutions diffuses, pour prélèvement sur la ressource en eau, pour stockage d'eau en période d'étiage, pour obstacle sur les cours d'eau et pour protection du milieu aquatique. »
Les redevances de l'eau ne sont pas seulement recouvrées par les agences de l'eau, mais elles abondent également leur budget. Les agences ont également la capacité de fixer le taux des redevances, dans les limites prescrites par la loi. Sauf exceptions, elles doivent fixer un tarif similaire pour chaque redevance sur leur ressort territorial.
Les agences de l'eau
Les agences de l'eau sont des établissements publics de l'État à caractère administratif, dont le rôle, défini à l'article L. 213-8-1 du code de l'environnement, est de favoriser une gestion équilibrée et durable de la ressource et des milieux aquatiques, l'alimentation en eau potable, la régulation des crues et le développement durable des activités économiques. L'action des agences de l'eau portent sur un bassin ou un ensemble de bassins hydrologiques. Six agences ont ainsi été créées :
- Agence de l'eau Adour-Garonne ;
- Agence de l'eau Artois-Picardie ;
- Agence de l'eau Loire-Bretagne ;
- Agence de l'eau Rhin-Meuse ;
- Agence de l'eau Rhône-Méditerranée Corse ;
- Agence de l'eau Seine-Normandie.
Source : commission des finances
L'article L. 213-10-1 A du code de l'environnement précise que lorsqu'un paramètre (tarif, seuil, etc.) est indexé sur l'inflation, le paramètre révisé est arrondi au centième d'euro. La révision ultérieure est ensuite réalisée à partir du paramètre non arrondi.
2. La réforme des redevances de l'eau
L'article 101 de la loi n° 2023-1322 du 29 décembre 2023 de finances pour 2024 a procédé à une refonte des redevances de l'eau. Cette réforme est entrée en vigueur au 1er janvier 2025.
La réforme a visé, d'une part, à réorganiser et simplifier la fiscalité de l'eau, et d'autre part, à créer de nouveaux dispositifs incitatifs à la réduction de la pollution et de la consommation d'eau. Elle a également rehaussé les taux de certaines redevances, comme la redevance pour prélèvement de la ressource en eau.
L'objectif était premièrement d'augmenter le financement des agences de l'eau, dans le cadre de la mise en oeuvre du plan eau, présenté par le Président de la République le 30 mars 2023.
En outre, la réforme visait à réduire le poids de la fiscalité de l'eau sur les citoyens, tout en augmentant la part des usages industriels, en application du principe du « pollueur-payeur ».
Organisation des redevances de l'eau avant et
après la réforme
de la loi de finances initiale pour
2024
|
Avant la réforme |
Après la réforme (entrée en vigueur le 1er janvier 2025) |
||
|
Redevance |
Référence juridique (code de l'environnement) |
Redevance |
Référence juridique (code de l'environnement) |
|
Pollution non domestique |
L. 213-10-2 |
Pollution non domestique |
L. 213-10-2 |
|
Activités de l'élevage |
L. 213-10-3 |
||
|
Pollution domestique |
L. 213-10-3 |
Consommation d'eau potable |
L. 213-10-4 |
|
Modernisation des réseaux de collecte |
L. 213-10-5 |
Performance des réseaux d'eau potable |
L. 213-10-5 et L. 213-10-7 |
|
Performance des systèmes d'assainissement collectif |
L. 213-10-6 et L. 213-10-7 |
||
|
Pollutions diffuses |
L. 213-10-8 |
Pollutions diffuses |
L. 213-10-8 |
|
Prélèvement de la ressource en eau |
L. 213-10-9 |
Prélèvement de la ressource en eau |
L. 213-10-9 |
|
Stockage |
L. 213-10-10 |
Stockage |
L. 213-10-10 |
|
Protection du milieu aquatique |
L. 213-10-12 |
Protection du milieu aquatique |
L. 213-10-12 |
Source : commission des finances
À part certaines dispositions d'ordre général, le présent article ne porte que sur cinq redevances :
- la redevance sur la consommation d'eau potable ;
- la redevance pour pollution de l'eau d'origine non domestique ;
- la redevance pour prélèvement de la ressource en eau ;
- la redevance pour la performance des systèmes d'assainissement collectif ;
- la redevance pour la performance des réseaux d'eau potable.
La présentation du droit en vigueur portera donc sur ces cinq redevances.
B. LES CINQ REDEVANCES DE L'EAU VISÉS PAR 'LE PRÉSENT ARTICLE
1. La redevance sur la consommation d'eau potable
La redevance sur la consommation d'eau potable est prévue à l'article L. 213-10-4 du code de l'environnement. Elle est issue d'une refonte de l'ancienne redevance pour pollution d'origine domestique.
Les personnes redevables sont les abonnés à un service d'eau potable. L'assiette est le volume d'eau consommé, et le montant est obtenu en faisant le produit de l'assiette par un tarif déterminé par l'agence de l'eau dans la limite d'un euro par mètre cube572(*). Cette limite est indexée sur l'inflation.
Le III de l'article L. 213-10-4 précise que les volumes d'eau utilisés pour l'élevage sont exclus de l'assiette de cette redevance s'ils font l'objet d'un comptage spécifique.
2. La redevance pour pollution d'origine non domestique
La redevance pour pollution d'origine non domestique est prévue à l'article L. 213-10-2 du code de l'environnement. Avant la réforme, cette redevance incluait la pollution issue des activités d'élevage, qui fait désormais l'objet d'une redevance spécifique codifiée à l'article L. 213-10-3 du même code.
La redevance s'applique à toute personne dont les activités entraînent le rejet direct dans le milieu naturel d'un des éléments de pollution énumérés dans l'article L. 213-10-2573(*).
L'assiette de la redevance - les rejets polluants - peut être déterminée selon deux méthodes :
- elle est déterminée directement à partir des résultats du suivi régulier de l'ensemble des rejets, le dispositif de suivi devant être agréé par l'agence de l'eau ou par un organisme qu'elle mandate à cette fin574(*) ;
- lorsque le suivi régulier des rejets s'avère impossible, ou que le dispositif de suivi régulier des rejets n'est pas agréé, elle est déterminée par différence entre les deux termes suivants :
* d'une part, le niveau théorique de pollution correspondant à l'activité en cause ;
* d'autre part, le niveau de la pollution évitée par les dispositifs de dépollution mis en place par le redevable, déterminé à partir de mesures effectuées chaque année lorsque le dispositif de suivi de la dépollution a été validé par l'agence de l'eau ou, à défaut, à partir de coefficients évaluant l'efficacité du dispositif de dépollution mis en oeuvre.
Une majoration de 40 % de l'assiette est prévue lorsque le niveau théorique de pollution lié à l'activité est supérieur au seuil indiqué au III de l'article L. 213-10-2 du code de l'environnement, et si l'une des conditions suivantes est remplie :
- dans le cas où le suivi des rejets est contrôlé selon la première méthode, et que le redevable ne contrôle pas périodiquement le dispositif de suivi régulier des rejets ;
- dans le cas où le suivi des rejets est contrôlé selon la seconde méthode, alors qu'un dispositif de suivi régulier des rejets peut être mis en place mais n'est pas agréé par l'agence de l'eau.
En outre, le 4° de l'article L. 213-11-6 du code de l'environnement prévoit la taxation d'office du redevable qui n'a pas rempli son obligation d'installation, d'agrément ou de contrôle du dispositif de suivi dans les délais fixés par la mise en demeure qui lui a été adressée par l'agence de l'eau.
3. La redevance pour prélèvement de la ressource en eau
La redevance pour prélèvement de la ressource en eau est prévue à l'article L. 213-10-9 du code de l'environnement. Elle est due pour toute personne dont les activités entraînent un prélèvement sur la ressource en eau. La redevance est assise sur le volume d'eau prélevé au cours d'une année. Son principal redevable est de loin EDF, au titre des prélèvements en eau réalisée par les centrales nucléaires.
Les agences de l'eau doivent fixer un tarif par unité géographique cohérente575(*), en distinguant selon les usages du prélèvement de la ressource en eau. Les tarifs doivent se situer entre des minima et des maxima qui sont définis au B du V de l'article L. 213-10-9 du code de l'environnement, et qui sont indexés à l'inflation.
4. Les redevances pour performance des réseaux d'eau potable et des réseaux d'assainissement
La redevance pour la performance du réseau d'eau potable, inscrite à l'article L. 213-10-5 du code de l'environnement, a vocation à inciter à la réparation des fuites d'eau et plus généralement à l'entretien des canalisations.
Les redevables sont les communes ou leurs établissements compétents en matière de distribution d'eau potable. Le tarif est fixé par les agences de l'eau dans la limite d'un euro par mètre cube.
La redevance pour la performance du réseau d'assainissement, inscrite à l'article L. 213-10-6 du code de l'environnement, est quant à elle due par les communes ou leurs établissements publics compétents en matière d'assainissement des eaux usées. Le tarif est fixé par les agences de l'eau dans la limite d'un euro par mètre cube.
En particulier, les collectivités sont assujetties à cette redevance dès lors qu'elles conservent leur compétence d'épuration des eaux usées, même si elles ne disposent pas de station d'épuration.
II. LE DISPOSITIF PROPOSÉ : DIVERS AJUSTEMENTS DE LA RÉFORME DES AGENCES DE L'EAU
A. LA POSSIBILITÉ POUR LES AGENCES DE L'EAU DE PRÉVOIR DES TARIFS DIFFÉRENCIÉS PAR BASSIN POUR TROIS REDEVANCES DE L'EAU
Le b du 3°, le 4°, ainsi que le b du 5° du I du présent article autorisent les agences de l'eau à fixer des tarifs différents par bassin pour le calcul de trois redevances :
- la redevance sur la consommation d'eau potable (article L. 213-10-4 du code de l'environnement) ;
- la redevance pour la performance des réseaux d'eau potable (article L. 213-10-5) ;
- et la redevance pour la performance des systèmes d'assainissement collectif (article L. 213-10-6).
B. UN ABATTEMENT D'ASSIETTE POUR LES AGRICULTEURS QUI N'ONT PAS D'AUTRES CHOIX QUE D'UTILISER DE L'EAU POTABLE
Le 3° du I du présent article modifie l'article L. 213-10-3 du code de l'environnement pour indiquer que sont exclus de l'assiette de la redevance sur la consommation d'eau potable les volumes d'eau potable faisant l'objet d'un comptage spécifique qui sont utilisés pour l'irrigation lorsqu'aucune autre solution que le raccordement au réseau d'eau potable n'est possible d'un point de vue technique ou économique.
Cette exonération se situe dans la limite de 20 000 mètres cubes facturés par année civile.
C. LA SUPPRESSION DE LA MAJORATION DE 40 % DE L'ASSIETTE DE LA REDEVANCE POUR POLLUTION D'ORIGINE NON DOMESTIQUE EN CAS DE MANQUEMENT DANS LE SUIVI DES REJETS POLLUANTS
Le a) du 2° du I du présent article abroge le II ter de l'article L. 213-10-2 du code de l'environnement, qui prévoit que l'assiette de la redevance pour pollution domestique peut être majorée de 40 % en cas de manquement dans les obligations de suivi des rejets polluants.
D. LE CHANGEMENT DU CALCUL DES ARRONDIS DE L'INDEXATION SUR L'INFLATION DE LA REDEVANCE POUR PRÉLÈVEMENT DE LA RESSOURCE EN EAU
Le 1° du I du présent article complète l'article L. 213-10-1 A du code de l'environnement en indiquant que la revalorisation à l'inflation des minima et maxima de la redevance pour prélèvement sur la ressource en eau, prévus au 1 du B du V de l'article L. 213-10-9 du code de l'environnement et au III de l'article L. 213-14-1 du même code, sont arrondis au millième de centime d'euro, et non plus au centime d'euro comme c'est le cas en droit existant.
E. DANS LE CAS OÙ LES COMMUNES NE DISPOSENT PAS DE STATION DE TRAITEMENT DES EAUX USÉES, ELLES NE SONT PLUS REDEVABLES DE LA REDEVANCE POUR PERFORMANCE DES SYSTÈMES D'ASSAINISSEMENT COLLECTIF
Le 5° du I précise à l'article L. 213-10-6 du code de l'environnement, s'agissant de la redevance pour performance des systèmes d'assainissement collectif, que lorsque des communes et établissements publics ne disposent pas de station de traitement des eaux usées, et qu'ils font donc appel dans ce but à une autre commune ou un autre établissement public, le redevable est cette autre commune ou cet autre établissement public.
*
* *
L'Assemblée nationale n'ayant pas adopté la première partie du présent projet de loi de finances, celui-ci est considéré comme ayant été rejeté et le présent article n'a pas été adopté.
III. LA POSITION DE LA COMMISSION DES FINANCES : DES AJUSTEMENTS TECHNIQUES, QUI NE PRENNENT PAS EN COMPTE LA SITUATION DES ENTREPRISES CONSOMMATRICES D'EAU POTABLE
A. DES AJUSTEMENTS OPPORTUNS DE LA RÉFORME DES REDEVANCES DE L'EAU
Plusieurs des modifications proposées sont des ajustements techniques, qui visent à améliorer la gestion des redevances de l'eau.
La suppression de la majoration de 40 % de l'assiette de la redevance pour pollution d'origine non domestique est justifiée en raison de l'existence en parallèle de la procédure de taxation d'office prévue à l'article L. 213-11-6 du code de l'environnement, qui vise à sanctionner le même manquement. Le maintien de la majoration conduirait ainsi à une double pénalité.
La modification apportée à la méthode de calcul des arrondis de l'indexation sur l'inflation de la redevance pour prélèvement de la ressource en eau est cohérente avec la façon dont sont définis les minima et les maxima de cette redevance.
La possibilité pour les agences de l'eau de distinguer par bassin le tarif des redevances sur la consommation d'eau, de performance des réseaux d'eau potable et de performance des réseaux d'assainissement, donne une plus grande souplesse dans l'appréciation des spécificités territoriales. Il est peu compréhensible, par exemple, que l'agence de l'eau Rhône-Méditerranée-Corse soit obligée d'appliquer les mêmes tarifs sur les bassins Rhône-Méditerranée et le bassin de Corse, alors que les situations de ces deux bassins sont très différentes.
La répercussion de la redevance pour la performance des réseaux d'assainissement sur les communes ou établissements publics qui exercent réellement la compétence de traitement des eaux usés, car ils disposent d'une station d'épuration, est pertinente. En effet, cette redevance vise à l'amélioration de la performance des systèmes d'assainissement, ce que ne peut pas faire, par définition, une commune qui ne dispose pas de station d'épuration.
B. L'ABATTEMENT POUR LES AGRICULTURES QUI N'ONT PAS D'AUTRES CHOIX QUE D'UTILISER DE L'EAU POTABLE ÉTAIT UNE DEMANDE FORTE DU SECTEUR AGRICOLE
La prise en compte de la situation des agriculteurs qui n'ont pas d'autres choix que l'utilisation de l'eau potable pour l'irrigation était une demande forte du secteur agricole. En effet, l'article L. 213-10-4 du code de l'environnement en vigueur limite l'exemption uniquement aux volumes d'eau utilisés pour l'élevage.
Une telle pratique concerne 1 000 exploitations agricoles, souvent des agriculteurs de montagne, et elle est concentrée pour l'essentiel sur bassin Rhône-Méditerranée-Corse (RMC). L'évaluation préalable de l'article évalue le coût de cette mesure à 1 million d'euros par an.
La limite de 20 000 mètres cubes facturés par année civile apparaît pertinente à première vue. En effet, l'agriculture en montagne consomme moins d'eau que l'agriculture en plaine, et il est rare que la consommation annuelle d'eau atteigne les 20 000 mètres cubes. Il conviendra toutefois de s'assurer que, dans la pratique, ce plafond ne soit pas trop limitatif.
C. UN NÉCESSAIRE « BOUCLIER TARIFAIRE » POUR QUE LES ENTREPRISES CONSOMMATRICES D'EAU POTABLE PUISSENT S'ADAPTER À LA NOUVELLE FISCALITÉ
Cet article, qui vise à ajuster certaines dispositions de la réforme des redevances de l'eau, ne traite malheureusement pas d'un sujet majeur : certaines entreprises consommant de l'eau potable - comme c'est le cas de l'industrie de l'agroalimentaire - ont connu une forte augmentation de leur imposition, allant dans certains cas jusqu'à un rapport de un à dix entre les redevances de l'eau qu'elles payaient avant et après la réforme.
Cette progression brutale de la fiscalité pour ces entreprises découle des changements de modalités de calcul de la redevance sur la consommation d'eau potable prévue à l'article L. 213-10-4 du code de l'environnement. En effet, avant la réforme, l'assiette de la redevance sur la consommation d'eau potable - alors appelée « redevance pour pollution d'origine domestique » - était limitée à 6 000 mètres cubes d'eau facturée, dès lors que les rejets polluants de la personne abonnée au service d'eau potable étaient inférieurs à certains seuils.
Dans la version en vigueur de la redevance sur la consommation d'eau potable, ce plafond a disparu, ce qui a pour conséquence que l'ensemble de la consommation d'eau potable est désormais imposé.
L'ancien système avait indéniablement des défauts importants. Au-delà de 6 000 mètres cubes, l'eau potable n'était plus imposée pour un grand nombre d'entreprises, ce qui n'incitait pas à un usage raisonné d'une ressource qui sera de plus en plus menacée avec le changement climatique.
Toutefois, la multiplication soudaine par dix de la fiscalité de l'eau a été trop rapide pour que les entreprises concernées puissent s'adapter, et certaines d'entre elles se retrouvent en forte difficulté, alors que ce n'était pas l'objectif de la réforme des redevances de l'eau.
Le rapporteur général propose ainsi un amendement I-13 (FINC.13) pour instaurer un « bouclier tarifaire » applicable à la redevance sur la consommation d'eau potable jusqu'en 2028, pour que les entreprises puissent s'adapter à ce changement de fiscalité. Il concerne les entreprises, notamment celles qui relèvent du secteur agroalimentaire, dont le montant de redevance de l'eau acquittée après la réforme est supérieur au double du montant d'avant la réforme. Le taux d'exonération est de 75 % en 2026, de 50 % en 2027, de 25 % en 2028 et disparaîtrait à compter de 2029.
L'amendement prévoit également, pour éviter les effets de seuil, que l'exonération ne peut jamais aboutir à ce les entreprises éligibles paient un montant moins élevé que celles dont la redevance sur la consommation d'eau potable n'a pas progressé suffisamment pour qu'elles soient éligibles à l'exonération.
En parallèle, l'amendement exclut du mécanisme d'exonération les volumes d'eau facturés au-delà d'un million de mètres cubes, dans l'objectif de maintenir une incitation à la réduction des usages pour les plus gros consommateurs. Enfin, il prévoit que l'exonération n'est pas applicable en cas de changement d'activité de l'entreprise, afin d'éviter les effets d'aubaine.
Décision de la commission : la commission des finances propose d'adopter cet article ainsi modifié.
ARTICLE
21
Verdissement de la fiscalité sur les déchets
Le présent article réorganise la taxe générale sur les activités polluantes (TGAP), telle qu'elle est codifiée aux articles 266 sexies à 266 nonies du code des douanes, en la recodifiant au sein du code des impositions sur les biens et services (CIBS), et en la distinguant en trois taxes :
- la taxe sur les déchets mis en décharge, qui correspond à la part de la TGAP relative au stockage des déchets ;
- la taxe sur les déchets incinérés, qui correspond à la part de la TGAP portant sur le traitement thermique des déchets ;
- la taxe sur les déchets radioactifs métalliques.
Outre cette réorganisation du droit existant, le présent article définit une nouvelle trajectoire d'évolution des tarifs de la taxe sur les déchets non dangereux mis en décharge et de la taxe sur les déchets non dangereux incinérés.
L'article aligne également l'ensemble de la TVA portant sur les prestations de collecte et de traitement des déchets par les collectivités territoriales sur le taux le plus bas, à 5,5 %.
Les conséquences de la hausse de la trajectoire de la TGAP « déchets mis en décharge » et « incinération » sur les finances des collectivités territoriales sera compensée par la baisse de TVA sur les prestations de collecte, si bien que la réforme aboutit à un gain net pour les collectivités en 2026 et 2027. Cependant, à partir de 2028, les coûts seraient plus importants que les gains pour les collectivités.
Enfin, le présent article crée une nouvelle taxe, la taxe sur les emballages plastiques, qui diffère de la TGAP : le redevable n'est pas l'ensemble des personnes réceptionnant des déchets (collectivités territoriales et entreprises), mais seulement les entreprises soumises à la responsabilité élargie du producteur (REP).
Cette taxe constitue un nouveau prélèvement obligatoire pour les entreprises dont le montant serait à terme de l'ordre de 500 millions d'euros, ce qui soulève des enjeux de compétitivité pour l'économie française. En outre, cette taxe est fragile juridiquement : la mise en place d'une taxe assise uniquement sur les entreprises qui relèvent des filières REP, dans un objectif - la réduction de la contribution de la France à la « ressource propre plastique » de l'Union européenne - qui n'est pas directement lié à toutes les filières REP, semble contraire à la fois à la Constitution et au droit européen. Le rapporteur général propose donc un amendement I-14 (FINC.14) pour supprimer cette taxe.
La commission des finances propose d'adopter cet article ainsi modifié.
I. LE DROIT EXISTANT : LA TAXE GÉNÉRALE SUR LES ACTIVITÉS POLLUANTES (TGAP) EST UNE FISCALITÉ RÉPARTIE ENTRE DE NOMBREUSES COMPOSANTES
A. LA TGAP EST ASSISE SUR LES DÉCHETS ET LES ÉMISSIONS DE SUBSTANCES POLLUANTES, ET FAIT L'OBJET DE NOMBREUSES EXEMPTIONS
1. Champ, fait générateur et assiette de la taxe générale sur les activités polluantes
La taxe générale sur les activités polluantes (TGAP) a été créée par la loi de finances pour 1999576(*) par le regroupement de plusieurs taxes fiscales ou parafiscales. Il s'agit d'une taxe incitative, c'est-à-dire qu'elle a vocation à influer sur le comportement des acteurs afin de réduire la production de déchets ou privilégier les modes de traitement de déchets les moins polluants.
Le champ d'application de la composante « déchets » de la TGAP est régi par l'article 266 sexies du code des douanes. Cette taxe est notamment due par :
- toute personne réceptionnant des déchets, dangereux ou non dangereux, et exploitant une installation soumise à autorisation relative au stockage ou au traitement thermique de ces déchets ;
- toute personne qui transfère ou fait transférer des déchets vers un autre État en application du règlement (CE) n° 1013/2006 du Parlement européen et du Conseil du 14 juin 2006 concernant les transferts de déchets ;
- toute personne qui, pour les besoins de son activité économique, livre pour la première fois en France, ou y utilise pour la première fois, des préparations pour lessive, des produits adoucissants, ou des matériaux d'extraction de toutes origines se présentant naturellement sous la forme de grains ou obtenus à partir de roches concassées ou fractionnées.
L'article 266 septies du code des douanes détermine le fait générateur de la taxe, à savoir la réception des déchets par l'exploitant de l'installation, ou le transfert de ces déchets le cas échéant. En ce qui concerne les installations de combustion, le fait générateur est l'émission dans l'atmosphère de différents composés polluants577(*).
L'article 266 octies du même code définit l'assiette de la composante « déchets » de la TGAP par le poids des déchets ou des déchets radioactifs métalliques reçus ou transférés vers un autre État par les exploitants.
La TGAP a également une composante « émissions polluantes », où elle est due par toute personne émettant certaines substances polluantes dans le cadre d'installations de combustion autres que le traitement des déchets. Enfin, elle porte également sur les produits de préparations pour lessives, ainsi que pour les matériaux d'extraction de toute origine.
2. De nombreuses activités et catégories de déchets sont exclues du champ de la TGAP
Le II de l'article 266 sexies liste de nombreuses activités ou catégories de déchets pour lesquelles la TGAP ne s'applique pas. Ces exceptions sont justifiées soit parce que ces déchets, ou leur traitement, ne sont en réalité pas polluants, pour éviter des cas de double imposition, ou alors parce que le traitement de ces déchets ne connaît pas de substitut viable (déchets générés par des catastrophes naturelles par exemple).
La liste des déchets ou activités exclus du champ de la TGAP est complexe, et elle a été complétée à de nombreuses reprises au fil des années, y compris récemment578(*). Le tableau suivant donne la liste de toutes les exemptions de TGAP à la date la plus récente.
Activités ou types de déchets exemptés de TGAP
|
Référence juridique à l'article 266 sexies du code des douanes |
Activité ou type de déchet exempté de TGAP |
|
II, 1 bis |
Le déchet destiné à faire l'objet d'une valorisation matière |
|
II, 1 ter |
Le déchet de matériaux de construction et d'isolation contenant de l'amiante et le déchet d'équipement de protection individuelle et de moyens de protection collective pollués par des fibres d'amiante |
|
II, 1 quinquies |
Réceptions de déchets générés par une catastrophe naturelle, dont l'état est constaté par arrêté, entre la date de début de sinistre et jusqu'à deux cent quarante jours après la fin du sinistre |
|
II, 1 sexies |
Réceptions de déchets non dangereux par les installations de co-incinération |
|
II, 1 septies |
Les combustibles solides de récupération (CSR) pour production de chaleur, électricité ou gaz bas-carbone |
|
II, 1 octies a) |
Le déchet dangereux issu du traitement thermique de déchets taxés |
|
II, 1 octies b) |
Le déchet non dangereux extrait des solides issus du traitement thermique de déchets taxés, dans l'impossibilité technique de le valoriser |
|
II, 1 nonies |
Les déchets soumis à l'accise sur l'énergie |
|
II, 1 decies |
Les hydrocarbures soumis à un traitement thermique sans combustion en vue de leur valorisation |
|
II, 1 undecies |
Le déchet inerte (ne subit aucune modification physique, chimique ou biologique importante, qui ne se décompose pas et ne détériorent pas d'autres matières avec qui ils entrent en contact.) |
|
II, 1 duodecies |
Déchet issu d'une collecte séparée ou d'un tri dont la valorisation matière est interdite ou l'élimination prescrite |
|
II, 1 terdecies |
Réceptions de déchets en provenance d'un dépôt non autorisé de déchets abandonnés dont les producteurs ne peuvent être identifiés et que la collectivité territoriale chargée de la collecte et du traitement des déchets des ménages n'a pas la capacité technique de prendre en charge |
|
II, 1 quaterdecies |
Installation exclusivement utilisée pour stocker les déchets que la personne exploitant cette installation produit |
|
II, 1 quindecies a) |
Aux réceptions de déchets en provenance installation de stockage qui n'est plus exploitée depuis le 1er janvier 1999 |
|
II, 1 quindecies b) |
Aux réceptions de déchets en provenance installation de stockage installation de stockage autorisée où les déchets transférés ont été préalablement réceptionnés, dont l'exploitation a cessé entre le 1er janvier 1999 |
|
II, 1 quindecies c) |
Aux réceptions de déchets en provenance d'une installation de stockage autorisée où les déchets transférés ont été préalablement réceptionnés, dont l'exploitation a cessé entre le 1er janvier 1999 |
|
II, 1 sexdecies |
Transformation thermique de déchets en combustibles destinés à cesser d'être des déchets ou être utilisés dans une installation classée autorisée au titre de la co-incinération |
|
II, 1 septdecies |
Le résidu dangereux d'une valorisation matière performante de terres polluées stocké à proximité du lieu de la valorisation |
|
II, 1 octodecies |
Réception de déchets radioactifs métalliques issus d'une valorisation de matière radioactive |
|
II, 2 |
Aux installations d'injection d'effluents industriels autorisées |
|
II, 3 |
Aux matériaux d'extraction issus d'une opération de recyclage ou qui présentent une teneur sur produit sec d'au moins 97 % d'oxyde de silicium |
|
II, 4 |
Aux préparations pour lessives, y compris les préparations auxiliaires de lavage, aux produits adoucissants ou assouplissants pour le linge, aux matériaux d'extraction, lorsque la première livraison après fabrication nationale consiste en une expédition directe à destination d'un État membre de la Communauté européenne ou en une exportation |
|
II, 6 |
Aux lubrifiants biodégradables, non écotoxiques et d'origine renouvelable respectant les critères définis pour le label écologique communautaire des lubrifiants dans la décision n° 2005/360/ CE de la Commission européenne du 26 avril 2005 |
Source : commission des finances, d'après l'article 266 sexies du code des douanes
B. 2025 MARQUE LA DERNIÈRE ANNÉE DE LA TRAJECTOIRE DE PROGRESSION DES TARIFS DE LA TGAP DÉFINIE DEPUIS 2019
1. La TGAP suit une trajectoire croissante
L'article 266 nonies du code des douanes fixe les tarifs de la TGAP pour les déchets dangereux et non dangereux reçus dans des installations de stockage et de traitement thermique des déchets ou transférés vers une telle installation située dans un autre État.
Il précise que les autorisations mentionnées dans les tableaux de tarifs s'entendent de celles prévues au titre Ier du livre V du code de l'environnement ou, en cas de transfert hors de France, de réglementations ayant un effet équivalent à ces autorisations.
Le 2 de l'article 266 nonies prévoit également que le montant minimal annuel de la taxe due par les personnes réceptionnant des déchets dangereux ou non dangereux est de 450 euros par installation, ce qui signifie que pour une installation de traitement thermique ou de stockage des déchets, la taxe n'est pas due quand le montant qui a été calculé est inférieur à 450 euros.
La trajectoire d'évolution des tarifs de la TGAP a été refondue par la loi n° 2018-1317 du 28 décembre 2018 de finances pour 2019. Cette trajectoire prévoit un relèvement du taux de TGAP de 48 à 65 euros par tonne de 2019 à 2025 pour le stockage des déchets non dangereux, et de 15 à 25 euros par tonne sur la même période pour le traitement thermique des déchets.
Avant 2025, il existait de nombreux tarifs différenciés visant à favoriser les modalités de stockage et de traitement thermique des déchets les plus vertueuses. À partir de cette année, quasiment tous les tarifs ont été alignés sur le tarif de base des installations autorisées, et il ne subsiste des réfactions que pour certaines méthodes de traitement des déchets par valorisation énergétique.
En conséquence, l'article 104 de la loi n° 2023-1322 du 29 décembre 2023 de finances initiale pour 2024 a simplifié les tableaux de l'article 266 nonies en supprimant toutes les lignes dont le tarif était arrivé au même niveau que le tarif de base.
Évolution du tarif de TGAP pour les
déchets réceptionnés dans une installation
de stockage
autorisée de déchets non dangereux
(en euros par tonne)
|
Désignation des installations de stockage de déchets non dangereux |
2019 |
2020 |
2021 |
2022 |
2023 |
2024 |
À compter de 2025 |
|
B. Installations autorisées réalisant une valorisation énergétique de plus de 75 % du biogaz capté |
24 |
25 |
37 |
45 |
52 |
59 |
65 |
|
C. Installations autorisées qui sont exploitées selon la méthode du bioréacteur et réalisent une valorisation énergétique du biogaz capté |
34 |
35 |
47 |
53 |
58 |
61 |
65 |
|
D. Installations autorisées relevant à la fois des B et C |
17 |
18 |
30 |
40 |
51 |
58 |
65 |
|
E. Autres installations autorisées |
41 |
42 |
54 |
58 |
61 |
63 |
65 |
Source : commission des finances, d'après l'article 266 nonies du code des douanes
Note : la ligne A du tableau indiquait le tarif applicable aux installations non autorisées. L'article 63 de la loi n° 2019-1479 du 28 décembre 2019 de finances initiale pour 2020 a simplifié l'article 266 nonies en supprimant cette ligne du tableau, et en indiquant que chaque installation se voit appliqué le tarif maximal du tableau pour chaque année majoré de 110 euros par tonne.
Convergence des tarifs de la TGAP pour le stockage des déchets non dangereux
(en euros par tonne)
Source : commission des finances, d'après l'article 266 nonies du code des douanes
Pour les déchets réceptionnés dans une installation de traitement thermique de déchets non dangereux ou transférés vers une telle installation située dans un autre État, le tarif est déterminé selon le tableau suivant.
Évolution du tarif de TGAP pour les
déchets réceptionnés dans une installation
de
traitement thermique autorisée de déchets non
dangereux
(en euros par tonne)
|
Désignation des installations de traitement thermique des déchets non dangereux concernés |
2019 |
2020 |
2021 |
2022 |
2023 |
2024 |
À compter de 2025 |
|
A. Installations autorisées dont le système de management de l'énergie a été certifié conforme à la norme ISO 500001 par un organisme accrédité |
12 |
12 |
17 |
18 |
20 |
22 |
25 |
|
B. Installations autorisées dont les valeurs d'émission de NOx sont inférieures à 80 mg/Nm |
12 |
12 |
17 |
18 |
20 |
22 |
25 |
|
C. Installations autorisées réalisant une valorisation énergétique élevée dont le rendement énergétique est supérieur ou égal à 0,65 |
9 |
9 |
14 |
14 |
14 |
14 |
15 |
|
D. Relevant à la fois des A et B |
9 |
9 |
14 |
14 |
17 |
20 |
25 |
|
E. Relevant à la fois des A et C |
6 |
6 |
11 |
12 |
13 |
14 |
15 |
|
F. Relevant à la fois des B et C |
5 |
5 |
10 |
11 |
12 |
14 |
15 |
|
G. Relevant à la fois des A, B et C |
3 |
3 |
8 |
11 |
12 |
14 |
15 |
|
H. Installations autorisées dont le rendement énergétique est supérieur ou égal à 0,70 et réalisant une valorisation énergétique des résides à haut pouvoir calorifique qui sont issus des opérations de tri performantes |
- |
- |
4 |
5,5 |
6 |
7 |
7,5 |
|
I. Autres installations autorisées |
15 |
15 |
20 |
22 |
23 |
24 |
25 |
Note : Le c) du I de l'article 266 nonies du code des douanes prévoit que lorsque plusieurs tarifs mentionnés à ce tableau sont applicables, le tarif le plus faible s'applique à l'assiette concernée.
Source : commission des finances, d'après l'article 266 nonies du code des douanes
Les déchets radioactifs métalliques sont soumis à des tarifs spécifiques, présentés dans le tableau suivant.
Tarifs de la TGAP pour les déchets radioactifs métalliques
(en euros par tonne)
|
2024 |
2025 |
2026 |
À partir de 2027 |
|
200 |
300 |
350 |
400 |
Source : commission des finances, d'après l'article 266 nonies du code des douanes
Enfin, lorsque la TGAP concerne le stockage ou l'incération des déchets dangereux, ou l'émission de substances polluantes, son tarif est calculé à partir du tableau du B du 1 de l'article 266 nonies du code des douanes.
Tarifs des autres composantes de la TGAP
|
Désignation des matières ou opérations imposables |
Unité de perception |
Quotité (en euros) |
|
Déchets réceptionnés dans une installation autorisée de traitement thermique de déchets dangereux ou transférés vers une telle installation située dans un autre État |
Tonne |
12,78 |
|
Déchets réceptionnés dans une installation autorisée de stockage de déchets dangereux ou transférés vers une telle installation située dans un autre État |
Tonne |
25,57 |
|
Matériaux d'extraction |
Tonne |
0,20 |
|
Substances émises dans l'atmosphère : |
||
|
Oxydes de soufre et autres composés soufrés |
Tonne |
136,02 |
|
Acide chlorhydrique |
Tonne |
43,24 |
|
Oxydes d'azote et autres composés oxygénés de l'azote, à l'exception du protoxyde d'azote |
Tonne |
64,86 |
|
Hydrocarbures non méthaniques, solvants et autres composés organiques volatils |
Tonne |
51,89 |
|
Poussières totales en suspension |
Tonne |
259,86 |
|
Arsenic |
Kilogramme |
500 |
|
Sélénium |
Kilogramme |
500 |
|
Mercure |
Kilogramme |
1 000 |
|
Benzène |
Kilogramme |
5 |
|
Hydrocarbures aromatiques polycycliques |
Kilogramme |
50 |
|
Plomb |
Kilogramme |
10 |
|
Zinc |
Kilogramme |
5 |
|
Chrome |
Kilogramme |
20 |
|
Cuivre |
Kilogramme |
5 |
|
Nickel |
Kilogramme |
100 |
|
Cadmium |
Kilogramme |
500 |
|
Vanadium |
Kilogramme |
5 |
|
Préparations pour lessives, y compris les préparations auxiliaires de lavage, et produits adoucissants ou assouplissants pour le linge |
||
|
Dont la teneur en phosphate est inférieure à 5 % du poids |
Tonne |
39,51 |
|
Dont la teneur en phosphate est comprise entre 5 % et 30 % du poids |
Tonne |
179,19 |
|
Dont la teneur en phosphate est supérieure à 30 % du poids |
Tonne |
283,65 |
Source : commission des finances, d'après l'article 266 nonies du code des douanes
2. Seule une partie des tarifs de la TGAP est actuellement indexée sur l'inflation
Les tarifs des déchets dangereux, des déchets radioactifs métalliques, des matériaux d'extraction, des substances émises dans l'atmosphère et des préparations pour lessive sont indexés sur l'inflation depuis 2013 (1 bis de l'article 266 nonies du code des douanes).
Les tarifs réels sont donc plus importants que ceux indiqués par les tableaux précédents. Ils peuvent notamment être consultés dans le bulletin officiel des finances publiques, à la fiche « Barème - TCA - Taxe générale sur les activités polluantes »579(*). Les tarifs réels des déchets dangereux ainsi que des déchets radioactifs métalliques sont présentés dans les tableaux suivants. Les tarifs réels pour les matériaux d'extraction, les préparations pour lessive et les substances émises dans l'atmosphère ne sont pas présentés ci-après pour des raisons de lisibilité, mais ils peuvent être consultés sur le bulletin officiel des finances publiques à la fiche précitée.
Tarifs de la TGAP pour les déchets
radioactifs métalliques
en prenant en compte l'indexation à
l'inflation
(en euros par tonne)
|
2024 |
2025 |
2026 |
À partir de 2027 |
|
200 |
314,4 |
366,8 |
419,2 |
Source : commission des finances, d'après le bulletin officiel des finances publiques, « BAREME - TCA - Taxe générale sur les activités polluantes » (BOI-BAREME-000039)
Tarifs de la TGAP pour les déchets
dangereux
en prenant en compte l'indexation à l'inflation
(en euros par tonne)
|
Opérations imposables |
2023 |
2024 |
2025 |
|
Déchets réceptionnés dans une installation autorisée de traitement thermique de déchets dangereux ou transférés vers une telle installation située dans un autre État |
13,51 |
14,23 |
14,91 |
|
Déchets réceptionnés dans une installation autorisée de stockage de déchets dangereux ou transférés vers une telle installation située dans un autre État |
27,01 |
28,44 |
29,81 |
Source : commission des finances, d'après le bulletin officiel des finances publiques, « BAREME - TCA - Taxe générale sur les activités polluantes » (BOI-BAREME-000039)
En revanche, les tarifs de la TGAP pour les déchets non dangereux voués au stockage ou à l'incinération ne font pas actuellement l'objet d'une indexation sur l'inflation. Le 1 bis de l'article 266 nonies du code des douanes prévoit qu'ils le soient seulement à partir du 1er janvier 2026, c'est-à-dire au terme de la trajectoire actuelle de la TGAP pour ces types d'opérations.
3. Les tarifs de la TGAP peuvent être majorés dans plusieurs cas
Le A-0 du 1 de l'article 266 nonies du code des douanes prévoit que les réceptions dans des installations non autorisées relèvent du tarif le plus élevé prévu dans les tableaux de tarifs, majoré de 110 euros par tonne580(*).
Le a) du A du 1 de l'article 266 nonies du code des douanes prévoit également que le tarif de la TGAP pour le stockage des déchets peut être majoré entre un minimum de 5 euros par tonne et un maximum de 10 euros par tonne, selon l'atteinte ou non d'un objectif annuel déterminé à partir des plans régionaux de prévention et de gestion des déchets, ainsi que des schémas régionaux d'aménagement, de développement durable et d'égalité des territoires. Le préfet de région est chargé de constater au cours de l'année le dépassement ou non de ce seuil. La majoration s'applique donc en cours d'année.
Cette disposition a été introduite par l'article 104 de la loi n° 2023-1322 du 29 décembre 2023 de finances pour 2024, et a donc été appliquée pour la première fois au 1er janvier 2025. L'arrêté du 23 octobre 2024 déterminant le niveau de la majoration de taxe générale sur les activités polluantes sur les déchets stockés excédentaires l'a fixée au niveau minimal, c'est-à-dire 5 euros.
Enfin, l'article L. 2333-92 du code général des collectivités territoriales (CGCT) prévoit que les communes peuvent instituer une « surtaxe » d'un montant maximal de 2 euros par tonne sur les déchets réceptionnés dans une installation de stockage de déchets ménagers et assimilés ou d'incinération de déchets ménagers, installée sur son territoire et non exclusivement utilisée pour les déchets produits par l'exploitant. La taxe est due par l'exploitant de l'installation au 1er janvier de l'année d'imposition.
Les articles L. 2333-93 à L. 2333-96 du CGCT décrivent le fonctionnement de la surtaxe (recouvrement, répartition avec les communes limitrophes, etc.). Cette surtaxe est un impôt local, et donc elle est affectée aux budgets des communes, contrairement à la TGAP.
4. Les départements et régions d'outre-mer ainsi que la Corse bénéficient d'une réfaction de TGAP
Le i) du 1 de l'article 266 nonies du code des douanes prévoit que les départements et régions d'outre-mer bénéficient d'une réfaction applicable en fonction des investissements en cours ou engagés en faveur du tri ou de la valorisation matière des déchets. La nature des investissements éligibles et le taux de réfaction sont déterminés pour chaque collectivité par arrêté conjoint des ministres chargés du budget, de l'outre-mer et de l'environnement détermine les investissements éligibles, et le taux de réfaction doit se situer entre 20 % et 80 %.
Ce régime est applicable jusqu'au 31 décembre 2029 à La Réunion, jusqu'au 31 décembre 2031 en Guadeloupe et en Martinique, et jusqu'au 31 décembre 2034 en Guyane et à Mayotte.
L'arrêté n'a pas encore été pris à la date de rédaction du présent rapport. Jusqu'à ce qu'il le soit, les taux de réfaction applicables sont les suivants :
- 35 % en Guadeloupe, à La Réunion et en Martinique ;
- 75 % en Guyane.
Concernant Mayotte, il faut préciser que l'article 28 de la loi n° 2025-176 du 24 février 2025 d'urgence pour Mayotte prévoit un tarif nul de TGAP sur ce territoire pour tous les déchets jusqu'au 31 décembre 2026, et que cette date limite a été repoussée au 31 décembre 2030 par l'article 39 de la loi n° 2025-797 du 11 août 2025 de programmation pour la refondation de Mayotte.
Le j) du 1 de l'article 266 nonies du code des douanes prévoit également que la Corse bénéficie d'une réfaction de TGAP à hauteur de 20 % entre le 1er janvier 2025 et le 31 décembre 2029581(*).
C. DEUX TAUX RÉDUITS DE TVA EXISTENT POUR LES PRESTATIONS DE COLLECTE ET DE TRAITEMENT DES DÉCHETS PAR LES COLLECTIVITÉS TERRITORIALES
Le M de l'article 278-0 bis du code général des impôts prévoit que les prestations de collecte séparée, de collecte en déchetterie, de tri et de valorisation matière des déchets que les collectivités territoriales peuvent, eu égard à leurs caractéristiques et aux quantités produites, collecter et traiter sans sujétions techniques particulières, ainsi que les prestations de services qui concourent au bon déroulement de ces opérations, bénéficient d'un taux réduit de TVA de 5,5 %.
En parallèle, l'article 279 du code général des impôts dispose que dès lors que les prestations de collecte et de traitement des déchets par les collectivités territoriales ne sont pas soumises au taux de 5,5 %, il leur est appliqué un taux de 10 %.
D. LA FRANCE EST PREMIER CONTRIBUTEUR DE LA « RESSOURCE PROPRE PLASTIQUE » DE L'UNION EUROPÉENNE
La « ressource propre plastique » est une taxe assise sur les déchets d'emballages plastiques non recyclés, qui a été établie par la décision 2020/2053 du Conseil de l'Union européenne pour le budget 2021-2027 de l'UE. Cette décision fixe un taux d'appel uniforme appliqué aux déchets d'emballages en plastique non recyclés qui est aujourd'hui de 0,8 euro/kg.
La Commission européenne prévoit de passer ce taux à 1 euro/kg lors du prochain cadre budgétaire, et il faut relever que certains États membres bénéficient d'une compensation forfaitaire équivalente à 3,8 kg par habitant pour alléger leur contribution. Pour l'année 2023, cette ressource a rapporté environ 7,2 milliards d'euros, ce qui représente autour de 4 % des recettes totales du budget de l'Union européenne.
Contexte de la création de la « ressource propre plastique »
Les ressources propres sont prévues dans les traités européens (notamment l'article 311 du TFUE), qui donnent à l'UE la capacité de se doter de moyens financiers « propres » à elle.
Historiquement, trois types de ressources propres permettaient d'alimenter le budget européen :
- une ressource propre basée sur le revenu national brut (RNB) de chaque État, qui est la ressource propre la plus importante car elle permet d'abonder les deux-tiers du budget européen ;
- une ressource propre prélevée sur la base de la TVA perçue par chaque État membre, et qui représentait entre 10 et 15 % du budget européen ;
- un ensemble de ressources propres dites « traditionnelles » et qui sont notamment issues des droits de douane perçus sur les importations venant de pays tiers et qui représentaient entre 15 et 20 % du budget européen.
Avec le départ du Royaume-Uni, l'Union européenne a perdu une contribution importante, estimée à environ 75 milliards d'euros sur la période 2021-2027.
Pour combler ce déficit, la Commission a proposé dès 2020 la création de plusieurs « nouvelles ressources propres », notamment basées sur les quantités d'emballages en plastique non recyclés (également appelée « ressource propre plastique »), le mécanisme d'ajustement carbone aux frontières (CBAM) ou encore les recettes excédentaires issus du système d'échange de quotas d'émission (marché carbone). L'objectif de ces « nouvelles ressources propres » est de diversifier les recettes de l'Union européenne. Elles représentent aujourd'hui environ 10 % du budget européen.
Source : Source : commission des finances, d'après le rapport fait au nom de la commission sur le soutien de l'État à la prévention et la valorisation des déchets ainsi qu'à l'économie circulaire, Christine Lavarde, 8 octobre 2025
Le 30 juin 2025, Eurostat a transmis les dernières données pour 2023 du recyclage des emballages en France : 2 424 kt de déchets d'emballages plastiques ont été générés dont 628 kt ont été recyclés, ce qui aboutit à un taux de recyclage de ces déchets de 25,9 %. Sur la base de ces éléments, le montant de la ressource propre plastique s'est donc élevé à 1,44 milliard d'euros582(*).
Plus précisément, trois catégories d'emballages sont considérées dans le calcul du montant de la ressource propre : les bouteilles en plastique à usage unique pour boissons (378 kt en 2023) ; les emballages plastiques ménagers hors bouteilles à usage unique pour boissons (778 kt en 2023) ; et les emballages plastiques non-ménagers (768 kt en 2023).
Cette taxe est souvent qualifiée d'« amende »583(*), dans la mesure où elle est évitable : la France a la possibilité de réduire sa contribution en améliorant le taux de recyclage du plastique.
Or, la France est le premier contributeur européen de cette « ressource propre plastique », en raison de sa faible performance dans le recyclage de ces matériaux. En 2023, la France a à elle seule payé 20 % de l'ensemble du produit de la contribution. En comparaison, l'Allemagne a dépassé le taux de 50 % des emballages plastiques recyclés en 2022, tandis qu'en France, la même année, cette proportion n'était que de 25,2 %.
Évolution de la contribution de la France à la ressources propres « plastique » entre 2022 et 2024
|
Année |
Emballages plastiques mis en marché (en mégatonnes) |
Emballages plastiques recyclés (en mégatonnes) |
Emballages plastiques non recyclés (en mégatonnes) |
Taux recyclage |
Équivalent ressource propre (en milliards d'euros) |
|
2022 |
2,433 |
0,612 |
1,821 |
25,2 % |
1,46 |
|
2023 |
2,424 |
0,637 |
1,797 |
26,2 % |
1,44 |
|
2024 |
2,416 |
0,669 |
1,795 |
27,2 % |
1,43 |
Note : le montant indiqué pour 2024 est une estimation.
Source : commission des finances, d'après le rapport fait au nom de la commission sur le soutien de l'État à la prévention et la valorisation des déchets ainsi qu'à l'économie circulaire, Christine Lavarde, 8 octobre 2025
En cumulé, la France a donc dépensé 4,3 milliards d'euros entre 2022 et 2024 pour payer cette contribution.
Si la France avait un taux de recyclage des emballages plastiques similaire à celui de l'Allemagne, c'est-à-dire de 50 %, l'économie aurait été de 752,7 millions d'euros, toujours en 2023. En cumulé, l'atteinte d'une cible de 50 % des emballages plastiques recyclés depuis 2024 aurait abouti à une économie potentielle d'environ 2,27 milliards d'euros.
Économies potentielles dans un
scénarios où la France aurait atteint
une cible de 50 %
des emballages plastiques recyclés
(en millions d'euros)
Source : commission des finances, d'après le rapport fait au nom de la commission sur le soutien de l'État à la prévention et la valorisation des déchets ainsi qu'à l'économie circulaire, Christine Lavarde, 8 octobre 2025
II. LE DISPOSITIF PROPOSÉ : UNE CLARIFICATION DE LA FISCALITÉ DES DÉCHETS, LA DÉFINITION D'UNE NOUVELLE TRAJECTOIRE DE LA TGAP ET LA CRÉATION D'UNE NOUVELLE TAXE SUR LES EMBALLAGES PLASTIQUES
Le présent article réorganise tout d'abord la TGAP, telle qu'elle est codifiée aux articles 266 sexies à 266 nonies du code des douanes, en la recodifiant au sein du code des impositions sur les biens et services (CIBS), et en la distinguant en trois taxes :
- la taxe sur les déchets mis en décharge, qui correspond à la part de la TGAP relative au stockage des déchets ;
- la taxe sur les déchets incinérés, qui correspond à la part de la TGAP portant sur le traitement thermique des déchets ;
- la taxe sur les déchets radioactifs métalliques.
La dénomination de « taxe générale sur les activités polluantes » n'est pas supprimée, mais elle est désormais réservée stricto sensu à la part qui, en droit existant, concerne les lessives, les matériaux d'extraction ou les émissions de substances polluantes. Ce versant de la TGAP reste codifié au code des douanes.
Outre cette réorganisation du droit existant, le présent article définit une nouvelle trajectoire d'évolution des tarifs de la taxe sur les déchets non dangereux mis en décharge et de la taxe sur les déchets non dangereux incinérés.
L'article aligne également l'ensemble de la TVA portant sur les prestations de collecte et de traitement des déchets par les collectivités territoriales sur le taux le plus bas, à 5,5 %.
Enfin, le présent article crée également une nouvelle taxe, la taxe sur les emballages plastiques, qui diffère de la TGAP : le redevable n'est pas l'ensemble des personnes réceptionnant des déchets (collectivités territoriales et entreprises), mais les entreprises soumises à la responsabilité élargie du producteur (REP).
Nouvelle architecture proposée du chapitre
III du titre III du livre IV
du code des impositions sur les biens et
services :
Section 1 : dispositions communes
Section 2 : taxe sur les installations nucléaires de base concourant à la gestion des substances radioactives
Section 3 : taxe sur les déchets radioactifs métalliques
Section 4 : taxe sur les déchets mis en décharge
Section 5 : taxe sur les déchets incinérés
Section 6 : taxe sur les emballages en plastique
Le a) du 2° du I du présent article met en place la section 1, tandis que le b) du 2° du I met en place les section 3 à 6. La section 2, portant sur les installations nucléaires de base concourant à la gestion des substances, avaient déjà fait l'objet d'une réforme l'année dernière, par l'article 18 de la loi n° 2025-127 du 14 février 2025 de finances pour 2025.
Source : commission des finances
A. LA TGAP « DÉCHETS » EST TRANSFORMÉE EN TROIS TAXES : LA TAXE SUR LES DÉCHETS MIS EN DÉCHARGE, LA TAXE SUR LES DÉCHETS INCINÉRÉS ET LA TAXE SUR LES DÉCHETS RADIOACTIFS MÉTALLIQUES
1. Dispositions communes
Le présent article prévoit de regrouper au sein des nouveaux articles L. 433-1 à L. 433-6 du CIBS un certain nombre de définitions qui sont applicables à l'ensemble du chapitre III « Sûreté et déchets » du titre III du livre IV du CIBS.
La quasi-totalité de ces définitions sont des reprises ou des actualisations du droit existant.
Comparaison des définitions en droit existant et droit proposé
|
Terme défini |
Définition proposée |
Référence en droit proposé (CIBS) |
Référence en droit existant |
|
Déchet |
Renvoi au 1 de l'article 3 de la directive 2008/98/CE, qui définit le déchet comme « toute substance ou tout objet dont le détenteur se défait ou dont il a l'intention ou l'obligation de se défaire » |
Article L. 433-1 |
L'administration fiscale renvoie à
l'article |
|
Déchet dangereux |
Renvoi au 2 de l'article 3 de la directive 2008/98/CE, qui définit le déchet dangereux comme « tout déchet qui présente une ou plusieurs des propriétés dangereuses énumérées à l'annexe III » de la directive. |
Article L. 433-1 |
L'administration fiscale renvoie à la même disposition du droit européen. |
|
Déchet non dangereux |
Renvoi au 2 bis de l'article 3 de la directive 2008/98/CE, qui définit le déchet non dangereux par opposition au déchet dangereux. |
Article L. 433-1 |
L'administration fiscale renvoie à la même disposition du droit européen. |
|
Combustible solide de récupération |
Déchet non dangereux solide qui est composé de déchets triés de manière à en extraire la fraction valorisable sous forme de matière puis préparé pour être utilisé comme combustible, dans des conditions déterminées par décret. |
Article L. 433-1 |
Définition figurant à l'article R. 541-8-1 du code de l'environnement |
|
Déchet radioactif |
Renvoie à l'article L. 521-1-1 du code de l'environnement. Déchet radioactif : « substances radioactives pour lesquelles aucune utilisation ultérieure n'est prévue ou envisagée ou qui ont été requalifiées comme tels par l'autorité administrative » |
Article L. 433-2 |
Article L. 542-1-1 du code de l'environnement |
|
Installation classée |
Installation mentionnée à l'article L. 511-1 du code de l'environnement soumise à autorisation en application de l'article L. 512-1 du même code. |
Article L. 433-3 |
Articles L. 511-1 et L. 512-1 du code de l'environnement |
|
Transfert transfrontalier de déchets |
Transfert auquel s'applique le règlement 2024/1157 du Parlement européen et du Conseil du 11 avril 2024 relatif aux transferts de déchets, conformément à l'article 2 de ce règlement, à l'exception des transferts entre la France et Monaco. |
Article L. 433-4 |
L'administration fiscale renvoie à la même disposition du droit européen. |
|
Valorisation |
Renvoie à l'article L. 541-1-1 du code de l'environnement : « toute opération dont le résultat principal est que des déchets servent à des fins utiles en substitution à d'autres substances, matières ou produits qui auraient été utilisés à une fin particulière, ou que des déchets soient préparés pour être utilisés à cette fin, y compris par le producteur de déchets ». |
Article L. 433-5 |
L'administration fiscale renvoie au même article du code de l'environnement |
|
Valorisation matière |
Renvoie à l'article L. 541-1-1 du code de l'environnement : « toute opération de valorisation autre que la valorisation énergétique et le retraitement en matières destinées à servir de combustible ou d'autre moyen de produire de l'énergie ». |
Article L. 433-5 |
L'administration fiscale renvoie au même article du code de l'environnement |
|
Opération irrégulière |
Plusieurs définitions : - la réception de déchets ou de déchets radioactifs métalliques effectuée dans une installation non autorisée ; - la réception de déchets ou de déchets radioactifs métalliques qui méconnaît les prescriptions de l'autorisation prévue à l'article L. 512-1 du code de l'environnement ; - le transfert de déchets en méconnaissance des réglementations applicables. |
Article L. 433-6 |
Définition non présente en droit existant |
Source : commission des finances
2. La taxe sur les déchets mis en décharge
Le a) du 2° du I du présent article recodifie les dispositions du code des douanes relatives à la TGAP portant sur le stockage des déchets en créant une section 4 au code des impositions sur les biens et services, nommée « Taxe sur les déchets mis en décharge ».
Le nouvel article L. 433-44 définit les personnes assujetties à la taxe, qui demeurent inchangées par rapport au droit existant, tandis que le nouvel article 433-45 du CIBS liste l'ensemble des opérations qui ne sont pas soumises à cette taxe.
La liste des exemptions reprend celles de l'article 266 sexies du code des douanes, avec quelques modifications :
- l'exemption mentionnée au 4° du nouvel article 433-49 du CIBS, qui prévoit que la taxe ne s'applique pas lorsque le déplacement des déchets participe de la bonne gestion des stocks de déchets présents sur le territoire national, ramène en une seule trois exemptions du droit existant : l'exemption pour les catastrophes naturelles, celle pour l'incapacité technique par les collectivités de prendre en charge des dépôts non autorisés de déchets, et enfin celle du dépôt de déchets situé à moins de 100 mètres du trait de côte dans une zone soumise à érosion ou dans une zone de submersion marine potentielle ;
- la définition des déchets « inertes » est précisée.
Références juridiques des exemptions
applicables à la taxe sur les déchets
mis en décharge,
pour le droit existant et pour le droit proposé
|
Exemption |
Référence en droit proposé (CIBS) |
Référence en droit existant (article 266 sexies du code des douanes) |
|
Installation exclusivement utilisée pour stocker les déchets que la personne exploitant cette installation produit |
Art. L. 433-47 |
II, 1 quaterdecies |
|
L'installation d'injection d'effluents industriels autorisée en application de l'article 84 de la loi n° 2003-699 du 30 juillet 2003 relative à la prévention des risques technologiques et naturels et à la réparation des dommages. |
Art. L. 433-48 |
II, 2. |
|
Le déchet inerte (ne subit aucune modification physique, chimique ou biologique importante, qui ne se décompose pas, etc.) |
Art. 433-49, 1° |
II, 1 undecies |
|
Le déchet de matériaux de construction et d'isolation contenant de l'amiante et le déchet d'équipement de protection individuelle et de moyens de protection collective pollués par des fibres d'amiante |
Art. 433-49, 2° |
II, 1 ter |
|
Déchet issu d'une collecte séparée ou d'un tri dont la valorisation matière est interdite ou l'élimination prescrite |
Art. 433-49, 3° |
II, 1 duodecies |
|
Lorsque le déplacement des déchets participe de la bonne gestion des stocks de déchets présents sur le territoire national dans les conditions déterminées par décret, le déchet en provenance d'une installation classée autorisée au titre du stockage des déchets ou d'un dépôt de déchets dont l'existence n'est pas aisément imputable à une ou plusieurs personnes déterminées, notamment en cas de catastrophe naturelle |
Art. 433-49, 4° |
II, 1 quiquies II, 1 terdecies II, 1 quindecies |
|
Le déchet destiné à faire l'objet d'une valorisation matière |
Art. 433-50, 1° |
II, 1 bis |
|
Le résidu dangereux d'une valorisation matière performante de terres polluées stocké à proximité du lieu de la valorisation. |
Art. 433-50, 2° |
II, 1 septdecies |
|
Le déchet non dangereux extrait des solides issus du traitement thermique de déchets taxés, dans l'impossibilité technique de le valoriser |
Art. 433-51, 1° |
II, 1 octies b) |
|
Le déchet dangereux issu du traitement thermique de déchets taxés |
Art. 433-51, 2° |
II, 1 octies a) |
|
Application des exemptions pour les transferts transfrontaliers lorsque l'installation de destination ou les déchets sont exemptés |
Art. 433-45, 3° |
IV |
Source : commission des finances
3. La taxe sur les déchets incinérés
Le a) du 2° du I du présent article recodifie les dispositions du code des douanes relatives à la TGAP portant sur le traitement thermique des déchets en créant une section 5 au code des impositions sur les biens et services, nommée « Taxe sur les déchets incinérés ».
Le nouvel article L. 433-73 définit les personnes assujetties à la taxe, qui demeurent inchangées par rapport au droit existant, tandis que le nouvel article 433-74 du CIBS liste l'ensemble des opérations qui ne sont pas soumises à cette taxe.
Tout comme pour la taxe sur les déchets mis en décharge, la liste des exemptions reprend celles de l'article 266 sexies du code des douanes, avec une modification : l'exemption des déchets destinés à la production d'électricité distribuée par le réseau des collectivités régies par l'article 73 de la Constitution est rétablie, alors qu'elle n'était plus applicable depuis l'entrée en vigueur de la loi de finances initiale pour 2025.
Références juridiques des exemptions pour la taxe sur l'incinération des déchets pour le droit existant et le droit proposé
|
Exemption |
Référence en droit proposé (CIBS) |
Référence en droit existant (article 266 sexies du code des douanes, sauf mention contraire) |
|
Les installations exclusivement utilisées pour incinérer les déchets que la personne exploitant cette installation produit. |
Art. L. 433-76 |
II, 1 quaterdecies |
|
Les installations classées autorisées de co-incinération |
Art. L. 433-77 |
II, 1 sexies |
|
L'article renvoie au 2° et au 4° du nouvel article L. 433-49 du CIBS, c'est-à-dire que sont exonérés de taxe sur l'incinération des déchets : - les déchets de matériaux de construction et d'isolation contenant de l'amiante et le déchet d'équipement de protection individuelle et de moyens de protection collective pollués par des fibres d'amiante ; - le déplacement des déchets participe de la bonne gestion des stocks de déchets présents sur le territoire national |
Art. L. 433-78 |
II, 1 ter II, 1 quiquies II, 1 terdecies II, 1 quindecies |
|
Les déchets destinés à faire l'objet d'une valorisation matière |
Art. L. 433-79, 1° |
II, 1 bis |
|
Les déchets destinés à la production d'électricité distribuée par le réseau des collectivités régies par l'article 73 de la Constitution |
Art. L. 433-79, 2° |
i) du 1 de l'article 266 nonies du code des douanes avant le 16 février 2025 |
|
Transformation thermique de déchets en combustibles destinés à cesser d'être des déchets ou être utilisés dans une installation classée autorisée au titre de la co-incinération |
Art. L. 433-79, 3° |
II, 1 sexdecies |
|
Les hydrocarbures soumis à un traitement thermique sans combustion |
Art. L. 433-79, 4° |
II, 1 decies |
|
Les combustibles solides de récupération (CSR) pour production de chaleur, électricité ou gaz bas-carbone. |
Art. L. 433-79, 5° |
II, 1 septies |
|
Les déchets soumis à l'accise sur l'énergie |
Art. L. 433-80 |
II, 1 nonies |
Source : commission des finances
4. La taxe sur les déchets radioactifs métalliques et autres déchets métalliques stockés avec ces derniers
Enfin, le a) du 2° du I du présent article recodifie les dispositions du code des douanes relatives à la TGAP portant sur les déchets radioactifs métalliques en créant une section 3 au code des impositions sur les biens et services, nommée « Taxe sur les déchets radioactifs métalliques stockés et autres déchets métalliques stockés avec ces derniers ».
Un nouvel article L. 433-73 définit les personnes assujetties à la taxe, qui demeurent inchangées par rapport au droit existant, tandis que le nouvel article L. 433-74 du CIBS liste l'ensemble des opérations qui ne sont pas soumises à cette taxe. Ces exemptions sont similaires à celles du droit en vigueur ;
- les déchets exemptés de la taxe pour mise en décharge sont également exemptés de cette taxe ;
- la réception dans une installation de stockage autorisée de déchets radioactifs métalliques issus d'une valorisation de matière radioactive demeure exemptée de la taxe (1 octodecies du I de l'article 266 sexies du code des douanes en droit existant).
B. LA DÉFINITION D'UNE NOUVELLE TRAJECTOIRE DE LA TGAP POUR 2026-2030
1. Dispositions communes entre les taxes
Pour les trois taxes, la majoration en cas d'opération irrégulière est portée de 110 à 200 euros par tonne, et son montant est désormais indexé sur l'inflation. En outre, le seuil minimal de 450 euros avant l'application de la taxe est supprimé.
Les réfactions pour la Corse et les collectivités relevant de l'article 73 de la Constitution - y compris le tarif nul pour Mayotte - sont maintenues dans les mêmes conditions que dans le droit existant.
La possibilité pour les communes de mettre en place une surtaxe d'un maximum de 2 euros par tonne est maintenue pour la taxe sur la mise en décharge des déchets et celle pour l'incinération des déchets. Cette surtaxe est toujours régie par les articles L. 2333-93 à L. 2333-96 du CGCT.
2. Le tarif de la taxe sur le stockage des déchets augmenterait de 61,5 % par rapport à 2025
Le nouvel article L. 433-56 du CIBS proposé par le présent article prévoit de rehausser le tarif pour les déchets non dangereux d'environ 10 % tous les ans, pour arriver à un tarif de 105 euros par tonne en 2030, ce qui représente une augmentation de 61,5 % par rapport à 2025. Par conséquent, l'indexation à l'inflation qui était prévue à partir de 2026 est supprimée.
En revanche, le tarif pour la mise en décharge des déchets dangereux reste indexé sur l'inflation, dans la continuité du droit existant. Le tarif inscrit dans la loi pour 2026 (30,36 euros par tonne) a ainsi été déterminé en fonction de l'inflation.
Évolution des tarifs de la taxe sur les
déchets
mis en décharge proposée par
l'article
(en euros par tonne)
|
2025 |
2026 |
2027 |
2028 |
2029 |
2030 |
|
|
Non dangereux |
65 |
72 |
79 |
87 |
96 |
105 |
|
Dangereux |
29,81 |
30,36 |
Indexation sur l'inflation |
Indexation sur l'inflation |
Indexation sur l'inflation |
Indexation sur l'inflation |
Source : commission des finances
La possibilité de majorer par arrêté le tarif de la taxe sur les déchets en décharge en cas de non-respect d'un seuil annuel est supprimée.
En outre, l'article rétablit le tarif dérogatoire de 3 euros par tonne pour les réceptions de déchets non dangereux en Guyane dans une installation qui n'est pas accessible par voie terrestre, qui n'était plus en vigueur depuis le 16 février 2025.
3. Le tarif de la taxe sur l'incinération des déchets augmenterait de 80 % par rapport à 2025
Le nouvel article L. 433-84 du CIBS proposé par le présent article prévoit de rehausser le tarif de la taxe sur l'incinération des déchets non dangereux d'environ 12,5 % tous les ans, pour arriver à un tarif de 45 euros par tonne en 2030, ce qui représente une augmentation de 80 % par rapport à 2025. L'indexation à l'inflation qui était prévue à partir de 2026 est supprimée.
Tout comme pour la taxe sur les déchets dangereux mis en décharge, le tarif pour l'incinération des déchets dangereux est inchangé par rapport au droit existant : le tarif de 15,18 euros par tonne en 2026 correspond à l'indexation sur l'inflation, dans la continuité du droit existant. Le tarif inscrit dans la loi pour 2026 (30,36 euros par tonne), au nouvel article L. 433-56 du CIBS, a ainsi été déterminé en fonction de l'inflation.
Cet article maintient les tarifs réduits pour les installations à fort rendement énergétique (supérieur à 65 %) et celles qui combinent rendement énergétique élevé (supérieur à 70 %) et valorisation énergétique des résidus, mais ces tarifs font également l'objet d'une trajectoire en hausse.
Évolution des tarifs de la taxe sur
l'incinération des déchets
proposée par
l'article
(en euros par tonne)
|
Dangerosité |
Performance de l'installation |
2025 |
2026 |
2027 |
2028 |
2029 |
2030 |
|
Non dangereux |
Supérieure à 65 % |
15 |
16 |
17 |
18 |
19 |
20 |
|
Inférieure à 65 % |
25 |
29 |
33 |
37 |
41 |
45 |
|
|
Installations autorisées dont le rendement énergétique est supérieur ou égal à 0,70 et réalisant une valorisation énergétique des résidus issus des opérations de tri performantes |
7,5 |
8 |
8,5 |
9 |
9,5 |
10 |
|
|
Dangereux |
- |
12,78 |
15,18 |
Indexation sur l'inflation |
Indexation sur l'inflation |
Indexation sur l'inflation |
Indexation sur l'inflation |
Source : commission des finances
4. Le tarif de la taxe sur les déchets métalliques radioactifs demeure inchangé
En ce qui concerne la taxe sur les déchets radioactifs métalliques stockés, les tarifs sont inchangés par rapport au droit existant. Le nouvel article 433-38 du CIBS prévoit en effet que le tarif soit égal de 366,8 euros par tonne en 2026, ce qui correspond au tarif de la TGAP sur les déchets radioactifs métalliques en prenant en compte l'inflation.
Le c) du 2° du I du présent prévoit ensuite qu'en 2027 ce taux est porté à 419,2 euros, ce qui, là aussi, est conforme au tableau des tarifs réels de la TGAP pour les déchets radioactifs métalliques. D'une manière générale, ces tarifs restent indexés sur l'inflation au titre du 2° du nouvel article proposé L. 433-37 du CIBS.
C. LES TAUX DE TVA SUR LA COLLECTE ET LE TRAITEMENT DES DÉCHETS MÉNAGERS SONT ALIGNÉS SUR LE TAUX RÉDUIT DE 5,5 %
Le 2° du II du présent article supprime le taux de 10 % de TVA applicable à certaines prestations de collecte et de traitement des déchets des ménages (h de l'article 279 du code général des impôts).
En parallèle, le 1° du II complète le M de l'article 278-0 bis du CGI en indiquant que les opérations visées par le taux réduit de 5,5 % de TVA concernent également les prestations de traitement des déchets.
Par conséquent, l'ensemble des opérations de collecte et de traitement des déchets ménagers par les collectivités territoriales se verraient désormais appliquer le taux réduit de 5,5 %.
D. CRÉATION D'UNE NOUVELLE TAXE SUR LES EMBALLAGES EN PLASTIQUE
1. Les producteurs relevant des filières REP sont assujettis à une nouvelle taxe sur les emballages plastiques
Le a) du 2° du I du présent article prévoit de créer une section 6 au code des impositions sur les biens et services, nommée « Taxe sur les emballages plastiques ». Contrairement aux taxes précédemment évoquées, cette taxe sur les emballages plastiques ne reprend aucune imposition existante.
Le nouvel article L. 433-125 du CIBS prévoit que sont redevables de la taxe les éco-organismes ainsi que les producteurs relevant d'une filière à responsabilité élargie du producteur (REP) qui n'ont pas décidé de mettre en place un éco-organisme mais un système individuel de collecte et de traitement agréé.
Les éco-organismes et les filières à responsabilité élargie du producteur
Les filières REP correspondent à l'obligation pour les producteurs, importateurs ou distributeurs de certaines catégories de produits d'organiser ou de financer la prévention, la collecte, le tri, le réemploi, le recyclage et la valorisation des déchets issus de leurs activités. L'idée sous-jacente est d'obliger les producteurs à prendre en charge le coût de gestion des déchets engendrés par leurs activités - c'est-à-dire à internaliser en amont les externalités négatives produites par leurs activités.
Pour répondre à ces obligations, les entreprises ont la possibilité soit d'instaurer un système individuel de collecte et de traitement agréé, soit de mettre en place collectivement des éco-organismes agréés avec d'autres entreprises soumises à la même filière REP.
Les producteurs ayant choisi de mettre en place un système individuel relèvent principalement de la filière des équipements électriques et électroniques (EEE) ainsi que de la filière « véhicules » (voitures particulières, camionnettes, véhicules à moteur à 2 ou 3 roues et quadricycles). La grande majorité des producteurs ont opté pour la solution de l'éco-organisme. Au 31 août 2025, l'Ademe recense ainsi 27 éco-organismes exerçant leur activité en France.
Il est possible que plusieurs éco-organismes fassent partie de la même filière REP, comme c'est le cas par exemple de la filière « Emballages ménagers et papiers graphiques » qui en comprend trois (Citéo, Adelphe et Léko). Dans ce cas, les entreprises peuvent librement choisir l'éco-organisme auquel elles souhaitent adhérer. Inversement, un même éco-organisme peut être agréé sur plusieurs filières. On compte actuellement 26 éco-organismes (dont trois filiales de Citéo), soit un nombre un peu supérieur à celui du nombre de filières REP.
Source : commission des finances, d'après le rapport fait au nom de la commission sur le soutien de l'État à la prévention et la valorisation des déchets ainsi qu'à l'économie circulaire, Christine Lavarde, 8 octobre 2025
Liste des filières REP à la date du 30 septembre 2025
|
Filières REP antérieures à la loi Agec |
Nouvelles filières créées par la loi Agec |
|
1. Emballages ménagers et papiers imprimés 2. Équipements électriques, électroniques et électroménagers 3. Véhicules 4. Batteries 5. Médicaments non utilisés 6. Pneus 7. Textiles, linges de maison et chaussures 8. Produits chimiques ménagers 9. Meubles 10. Bateaux de plaisance et de sport 11. Dispositifs médicaux perforants en autotraitement |
1. Bâtiments, produits et matériaux de construction 2. Emballages professionnels 3. Jouets 4. Articles de sport et de loisir 5. Articles de bricolage et de jardin 6. Huiles minérales 7. Tabac / Mégots 8. Gommes à mâcher synthétiques 9. Textiles sanitaires à usage unique 10. Engins de pêche contenant du plastique 11. Aides techniques médicales |
Note : Les filières « emballages ménagers » et « papiers imprimés » ont fusionné par la loi n° 2023-305 du 24 avril 2023 portant fusion des filières à responsabilité élargie des producteurs d'emballages ménagers et des producteurs de papier.
Source : commission des finances
Le nouvel article L. 433-107 du CIBS définit les emballages en plastique soumis à la taxe selon deux conditions cumulatives :
- l'emballage doit relever du principe de responsabilité élargie du producteur ;
- son élément structurel est en plastique au sens du 52 de l'article 3 du règlement (UE) 2025/40 du Parlement européen et du Conseil du 19 décembre 2024 relatif aux emballages et aux déchets d'emballages.
Les déchets d'emballages en plastique non recyclés doivent s'entendre au sens du premier alinéa du 2 de l'article 2 de la décision (UE, EURATOM) 2020/2053 du Conseil du 14 décembre 2020 relative au système des ressources propres de l'Union européenne.
2. Le tarif de la taxe sur les emballages plastiques suit une trajectoire d'augmentation dynamique
Le montant de la taxe sur les emballages plastiques est déterminé par la somme entre un « terme général » et un « terme spécifique », qui concerne les bouteilles pour boisson.
Le terme général est déterminé à partir du produit des facteurs suivant :
- les quantités de déchets d'emballages en plastique non recyclés au cours de l'année civile ;
- la part, dans le marché national, de la responsabilité élargie584(*) ;
- le tarif exposé dans le tableau suivant. Tout comme la taxe sur les déchets mis en décharge et la taxe sur l'incinération des déchets, le tarif de cette taxe suit une trajectoire croissante, et plus dynamique que celle de la TGAP « mise en décharge » et « incinération » : elle augmente de 30 euros tous les ans.
Tarif de la taxe sur les emballages plastiques en droit proposé
(en euros par tonne)
|
2026 |
2027 |
2028 |
2029 |
2030 |
|
30 |
60 |
90 |
120 |
150 |
Source : commission des finances
Le « terme spécifique », également appelé « terme propre aux bouteilles pour boissons », est quant à lui calculé en faisant le produit des facteurs suivants :
- les quantités de déchets de bouteilles pour boissons non recyclés au cours de l'année civile, exprimées en tonnes ;
- la part dans le marché national des bouteilles pour boissons de la responsabilités élargie, calculée de manière similaire à celle utilisée pour déterminer le terme général ;
- le tarif de la taxe sur les emballages plastiques, qui est strictement identique à celui qui est utilisé pour le terme général.
Les bouteilles pour boisson sont définies par renvoi à la directive 2019/904 du Parlement européen et du Conseil du 5 juin 2019 : il s'agit des bouteilles pour boissons en plastique à usage unique d'une capacité maximale de trois litres, et de leurs bouchons et couvercles. Les bouteilles pour boissons en verre ou en métal dont les bouchons et les couvercles sont en plastique et les bouteilles pour boissons destinées et utilisées pour les denrées alimentaires destinées à des fins médicales spéciales et qui sont sous forme liquide.
Formule du calcul de la taxe sur les emballages plastiques
QEP_NR x (MEP_REP / MEP_TOT) x TA + QB_NR x (MB_REP / MB_TOT) x TA
Terme général Terme spécifique
QEP_NR = quantités de déchets d'emballages en plastique non recyclés au cours de l'année civile.
QB_NR = quantités de déchets de bouteilles pour boissons non recyclés au cours de l'année civile.
MEP_REP = masse d'emballages en plastique produits au titre desquels le redevable met en oeuvre des responsabilités élargies.
MEP_TOT = masse d'emballages en plastique pour l'ensemble des responsabilités élargies mises en oeuvre au titre des emballages produits.
MB_RP = masse des bouteilles pour boissons au titre desquelles le redevable met en oeuvre des responsabilités élargies.
MB_TOT = la masse des bouteilles pour boisson pour l'ensemble des responsabilités élargies mises en oeuvre au titre des bouteilles pour boissons.
TA = tarif de la taxe sur les emballages plastiques.
Source : commission des finances
Le nouvel article L. 433-127 prévoit que l'Agence de la transition écologique (Ademe) rend public et communique aux redevables les données intervenant dans le calcul de la taxe autres que les tarifs.
*
* *
L'Assemblée nationale n'ayant pas adopté la première partie du présent projet de loi de finances, celui-ci est considéré comme ayant été rejeté et le présent article n'a pas été adopté.
III. LA POSITION DE LA COMMISSION DES FINANCES : LA TAXE SUR LES EMBALLAGES PLASTIQUES N'EST PAS UN DISPOSITIF SUFFISAMMENT MÛR POUR ÊTRE ADOPTÉ
A. UNE CLARIFICATION ET UNE MISE À JOUR BIENVENUE DU DROIT EXISTANT
1. Les dispositions relatives à la TGAP figurant dans le code des douanes étaient devenues complexes et peu lisibles
Au fur et à mesure des ajouts et des réformes, l'application des différentes composantes de la TGAP était devenue particulièrement complexe. Le présent article apporte donc une clarification bienvenue, en distinguant nettement la fiscalité du stockage des déchets de celle de leur incinération et des déchets radioactifs métalliques.
Il serait souhaitable que les autres composantes de la TGAP encore inscrites dans le code des douanes - matériaux d'extraction, émissions dans l'atmosphère et préparations pour lessives - fassent l'objet d'une clarification similaire dans les années à venir.
L'article procède également à plusieurs corrections d'ordre légistique. Les définitions des différentes catégories de déchets et des opérations sont renvoyées aux normes européennes les plus récentes, et certaines références juridiques ont été actualisées. Par exemple, l'exemption prévue au 1 nonies du I de l'article 266 du code des douanes pour les déchets relevant du champ d'application de la taxe intérieure de consommation sur les produits énergétiques renvoie encore aux articles 265, 266 quater, 266 quinquies et 266 quinquies B du code des douanes qui sont abrogés depuis 2021.
2. La suppression d'un dispositif de majoration de la TGAP qui n'a pas eu les effets escomptés
La majoration optionnelle introduite par l'article 104 de la loi n° 2023-1322 du 29 décembre 2023 est supprimée car, selon les informations transmises par l'administration, elle présente plusieurs inconvénients :
- elle ne permet pas de prendre en compte les situations locales historiques particulières, dans la mesure où les efforts réalisés avant 2025 pour réduire la capacité de stockage des déchets ne peuvent pas être intégrés au dispositif ;
- ce dispositif est complexe à mettre en oeuvre autant pour les services de l'État ainsi que pour les redevables (taxation différenciée en cours d'année, variabilité du seuil de majoration selon les installations) ;
- ce mécanisme peut induire des stratégies d'évitement. En effet, certains transporteurs de déchets peuvent éviter la majoration en transportant des déchets des régions où le seuil annuel n'est pas dépassé, et d'autres peuvent décider d'attendre l'année suivante - avant que le seuil ne soit dépassé - pour apporter les déchets.
3. Une hausse des recettes de l'État
Bien que la réforme se traduise par une diminution du taux de TVA pour les prestations de collecte des déchets par les collectivités, le bilan financier global de la réforme est positif pour l'État dès 2026. La hausse de la TGAP « mise en décharge » et « incinération » suffit à compenser les pertes de TVA, et à cela il faut ajouter le produit de la nouvelle taxe sur les emballages plastiques, qui est intégralement reversé à l'État.
Bilan financier de la réforme pour l'État
(en millions d'euros)
|
Année |
2026 |
2027 |
2028 |
|
TVA |
- 40 |
- 40 |
- 40 |
|
TGAP mise en décharge |
+ 30 |
+ 52 |
+ 78 |
|
TGAP incinération |
+ 12 |
+ 25 |
+ 37 |
|
TGAP emballage plastique |
+ 29 |
+ 56 |
+ 150 |
|
Total |
+ 31 |
+ 93 |
+ 225 |
|
Total sans la TGAP emballage plastique |
+ 2 |
+ 37 |
+ 75 |
Source : commission des finances, d'après l'évaluation préalable de l'article
B. UNE NOUVELLE TRAJECTOIRE POUR LA TGAP DONT LE COÛT POUR LES COLLECTIVITÉS TERRITORIALES EST COMPENSÉ PAR UNE BAISSE DE TVA
1. La nouvelle trajectoire de progression de la TGAP est plus ambitieuse que celle de la période 2019-2025
Avec la fin de la précédente de la trajectoire de la TGAP, le présent article en définit une nouvelle destinée à s'appliquer jusqu'en 2030.
Concernant la taxe sur les déchets mis en décharge, le tarif en 2030 devrait être supérieur de 61,5 % à ce qu'il était en 2025, soit une hausse légèrement supérieure à ce qu'elle était lors de la trajectoire précédente (+ 58,5 %). Il faut néanmoins relever que la hausse de la nouvelle trajectoire est définie sur 5 ans, alors que l'ancienne était étalée sur 6 ans.
Évolution de la trajectoire du tarif de la
TGAP pour le stockage
des déchets non dangereux entre 2019 et
2030
(en euros par tonne)
Note : il n'est pas tenu compte dans ce graphique du rehaussement de 5 euros par tonne décidé par arrêté pour 2025, dans la mesure où son application diffère selon les régions.
Source : commission des finances
La hausse est plus importante concernant l'incinération des déchets. En 2030, les tarifs seront supérieurs de 80 % à ce qu'ils étaient en 2025, tandis que cette progression était de 66,7 % pour la trajectoire précédente. Il faut également souligner que, tout comme pour la taxe sur les déchets mis en décharge, la nouvelle trajectoire est définie sur une période plus courte d'un an.
Évolution de la trajectoire du tarif de la
TGAP pour le traitement thermique
des déchets non dangereux entre
2019 et 2030
(en euros par tonne)
Source : commission des finances
2. Le surcoût financier de la réforme pour les collectivités est compensé par la baisse de TVA sur les prestations de collecte des déchets
L'évaluation préalable de l'article indique que la nouvelle trajectoire de la TGAP coûterait aux collectivités 27 millions d'euros en 2026, 49 millions d'euros en 2027 et 73 millions d'euros en 2028. Ce coût serait toutefois compensé par la baisse de TVA sur les prestations de collecte des déchets, que l'administration chiffre comme un gain de 60 millions d'euros par an.
Ainsi, les collectivités seraient gagnantes en 2026 (+ 34 millions d'euros) et en 2027 (+ 11 millions d'euros), mais les coûts seraient plus importants que les gains à partir de 2028 (- 13 millions d'euros en 2028). Il est difficile de donner des estimations précises après 2028, dans la mesure où le coût pour les collectivités territoriales dépendra notamment des mesures de gestions alternatives des déchets mises en oeuvre.
Bilan financier de la réforme proposée pour les collectivités
(en millions d'euros)
|
Année |
2026 |
2027 |
2028 |
|
TVA |
+ 60 |
+ 60 |
+ 60 |
|
TGAP mise en décharge |
- 17 |
- 29 |
- 43 |
|
TGAP incinération |
- 10 |
- 20 |
- 30 |
|
TGAP emballage plastique |
0 |
0 |
0 |
|
Total |
+ 34 |
+ 11 |
- 13 |
Source : commission des finances, d'après l'évaluation préalable de l'article
C. LA TAXE SUR LES EMBALLAGES PLASTIQUES EST UN DISPOSITIF TROP FRAGILE JURIDIQUEMENT POUR ÊTRE ADOPTÉ
1. Une taxe sur les emballages plastiques qui peut porter préjudice à la compétitivité des entreprises françaises
Contrairement à la taxe sur la mise en décharge et celle sur les déchets incinérés, la taxe sur les emballages plastiques proposée par le présent article ne sera payée que par les entreprises relevant des filières REP, à travers les éco-organismes, et non pas les collectivités territoriales. L'évaluation préalable de l'article présente donc un bilan financier clairement négatif de cette mesure pour les entreprises : la taxe sur les emballages plastiques leur coûterait 29 millions d'euros en 2026, de 56 millions d'euros en 2027 et de 150 millions d'euros en 2028.
À cette hausse des prélèvements obligatoires il faut ajouter la hausse de la trajectoire des composantes traditionnelles de la TGAP (mise en décharge et incinération), qui n'est pas seulement payée par les collectivités territoriales mais également par les entreprises.
Bilan financier de la réforme pour les entreprises
(en millions d'euros)
|
Année |
2026 |
2027 |
2028 |
|
TVA |
0 |
0 |
0 |
|
TGAP mise en décharge |
- 14 |
- 23 |
- 35 |
|
TGAP incinération |
- 2 |
- 5 |
- 7 |
|
TGAP emballage plastique |
- 29 |
- 56 |
- 150 |
|
Total |
- 45 |
- 84 |
- 192 |
Source : commission des finances, d'après l'évaluation préalable de l'article
La trajectoire de de cette nouvelle taxe sur les emballages plastiques est également bien plus rapide que celle de la taxe sur les déchets mis en déchets et celle sur les déchets incinérés, qui correspondent aux composantes traditionnelles de la TGAP sur les déchets.
Évolution proposée de la trajectoire
du tarif de la nouvelle taxe
sur les emballages plastiques
(en euros par tonne)
Source : commission des finances
Le tarif, qui commence au niveau 30 euros par tonne, augmente de 30 euros par tonne tous les ans, ce qui conduit à son quadruplement à l'horizon 2030. Il est ainsi possible, au regard de la dynamique des recettes présentée par l'évaluation préalable dans le tableau précédent, que le rendement de la taxe atteigne le montant de 500 millions d'euros en 2030.
Ainsi, bien que le rendement de la taxe soit faible en 2026 (29 millions d'euros), elle représentera à terme un prélèvement important sur les entreprises. Les effets sur la compétitivité de l'économie française ne sont pas négligeables, d'autant que cette fiscalité s'ajouterait aux éco-contributions que doivent régler ces mêmes entreprises dans le cadre des filières REP.
2. Un dispositif dont la constitutionnalité et la conformité au droit européen est en question
La taxe sur les emballages plastiques ne porte que sur les entreprises qui relèvent des filières REP, que ce soit directement pour celles qui ont mis en place un système individuel de traitement des déchets, ou indirectement pour celles qui ont décidé de mettre en place collectivement des éco-organismes. Le caractère ciblé de cette taxe soulève ainsi des interrogations, à la fois en matière de respect du droit constitutionnel et du droit européen.
Dans la jurisprudence du Conseil constitutionnel, le législateur ne peut mettre en place une taxation différenciée entre les personnes en respectant le principe d'égalité devant les charges publiques que dès lors qu'il « fonde son appréciation sur des critères objectifs et rationnels en fonction des buts qu'il se propose », sachant que « cette appréciation ne doit cependant pas entraîner de rupture caractérisée de l'égalité devant les charges publiques » (décision n° 2012-663 DC du 29 décembre 2012).
Le but que propose ici le Gouvernement, la réduction de la contribution de la « ressource propre plastique » payée à l'Union européenne est problématique à plusieurs égards :
- la taxe est assise sur l'ensemble des filières REP à proportion de leur importance économique, même celles qui n'ont rien ou peu à voir avec la production d'emballages ou de bouteilles plastiques, comme la filière du textile, sachant qu'il existe une filière REP des emballages professionnels à part ;
- la taxe sur les emballages plastiques n'est pas affectée aux politiques de réduction des déchets et de soutien à l'économie circulaire, mais est versée directement dans le budget général de l'État. Elle n'a non plus pas de lien direct avec le paiement de la « ressource propre plastique » à l'Union européenne, puisque, au même titre que l'ensemble des contributions à l'Union, celle-ci est comprise dans le prélèvement sur les recettes de l'État adopté tous les ans en loi de finances.
Sa conformité au droit européen est également loin d'être évidente. Le droit européen impose en effet que les mesures fiscales poursuivant un objectif environnemental soient proportionnées et non discriminatoires (CJCE, 17 juin 1999, C-162/97). De la même façon, taxer des entreprises qui relèvent de filières REP n'ayant pas un rapport direct avec la question des emballages plastiques pourrait soulever des difficultés au regard du droit européen.
Les filières REP et le système des éco-contributions avaient justement été mis en place pour avoir une forme d'imposition différenciée qui soit compatible avec les exigences du droit européen. L'article 8 bis de la directive 2008/98/CE du 19 novembre 2008, telle que modifiée par la directive 2018/851/UE du 30 mai 2018, dispose en effet que les contributions versées par les producteurs doivent servir à certains usages précis, énoncés limitativement par la directive : « les États membres prennent les mesures nécessaires pour que les contributions financières versées par le producteur du produit pour se conformer à ses obligations de responsabilité élargie couvrent [...] les coûts de collecte séparée des déchets et de leur transport et traitement ultérieurs [...] les coûts découlant de la fourniture d'informations adéquates aux détenteurs de déchets ».
L'ajout d'une « surtaxe » versée au budget général, dont l'assise est équivalente au champ des filières REP, est donc d'une compatibilité très incertaine avec le droit européen.
Pour toutes ces raisons, le rapporteur général propose d'adopter un amendement I-14 (FINC.14) de suppression de cette nouvelle taxe sur les emballages plastiques.
Décision de la commission : la commission des finances propose d'adopter cet article ainsi modifié.
ARTICLE
22
Instauration d'une taxe relative aux frais de gestion des petits
colis en provenance de pays tiers
Le présent article institue une taxe forfaitaire de 2 euros par article importé dans le cadre des envois de faible valeur, c'est-à-dire les envois dont la valeur intrinsèque n'excède pas 150 euros, en provenance de pays tiers.
Face à l'explosion des volumes d'importation, portée notamment par les plateformes de e-commerce asiatiques telles que Shein ou Temu, la douane française rencontre des difficultés croissantes pour cibler et contrôler les flux de marchandises, en raison de leur massification et de l'insuffisance des informations contenues dans les déclarations en douane simplifiées de type H7, spécifiques aux envois de faible valeur.
Dans ce contexte, la taxe sur les envois de faible valeur a vocation à financer le renforcement des moyens de contrôle des services douaniers. Conformément à l'article 52 du code des douanes de l'Union, les autorités douanières des États membres peuvent en effet percevoir des frais destinés à couvrir le coût de mesures exceptionnelles de contrôle rendues nécessaires par la nature des marchandises ou par un risque particulier.
Le rapporteur général souligne par ailleurs que le prélèvement sur les envois de faible valeur a vocation à être harmonisé au niveau européen d'ici la fin de l'année 2026, dans le cadre de la réforme de l'Union douanière actuellement en discussion entre le Conseil, le Parlement européen et la Commission européenne. Cette démarche d'harmonisation au niveau de l'UE devrait limiter le risque de contournement du dispositif par des opérateurs cherchant à transférer leurs opérations de dédouanement vers d'autres États membres.
La commission des finances souscrit aux objectifs poursuivis par cet article et propose de le renforcer, à l'initiative de son rapporteur général, par un amendement I-15 (FINC.15) portant le montant de la taxe à 5 euros par article, afin de garantir un financement à la hauteur des besoins opérationnels des douanes compte tenu des surcoûts induits par la massification des flux à contrôler.
La commission des finances propose d'adopter cet article ainsi modifié.
I. LE DROIT EXISTANT : LE CODE DES DOUANES DE L'UNION EUROPÉENNE A PRÉVU DES RÈGLES SIMPLIFIÉES POUR LES IMPORTATIONS DE BIENS DE FAIBLE VALEUR, CE QUI IMPLIQUE DES DIFFICULTÉS POUR CONTRÔLER CES MARCHANDISES DANS UN CONTEXTE D'EXPANSION DU E-COMMERCE
A. LE DROIT DE L'UNION EUROPÉENNE PRÉVOIT UNE FRANCHISE DE DROIT DE DOUANE ET UN RÉGIME DE DÉCLARATION SIMPLIFIÉE POUR LES ENVOIS DE FAIBLE VALEUR
Les importations de marchandises réalisées sur le territoire français s'inscrivent dans le cadre de l'union douanière de l'Union européenne, instaurée en 1968, qui assure, d'une part, la libre circulation des marchandises au sein de l'espace douanier européen et, d'autre part, l'application de règles communes aux frontières extérieures.
Le présent article s'appuie ainsi sur plusieurs notions relevant du droit de l'Union européenne pour définir le cadre applicable à la taxe sur les importations d'articles de marchandises contenus dans des envois de faible valeur.
La notion d'importation renvoie à celle de « mise en pratique » mentionnées à l'article 201 du règlement n° 952/203 du 9 octobre 2013585(*) établissant le code des douanes. Cet article dispose que « les marchandises non Union destinées à être versées sur le marché de l'Union ou à un usage ou à la consommation privés à l'intérieur du territoire douanier de l'Union font l'objet d'une mise en libre pratique ». Cette opération confère à la marchandise importée le statut de marchandise de l'Union, après accomplissement des formalités douanières et paiement des droits à l'importation, permettant ainsi sa mise à disposition sur le marché intérieur.
Extrait de l'article 201 du règlement
n° 952/203 du 9 octobre 2013
établissant le code des douanes
de l'Union
La mise en libre pratique implique :
a) la perception des droits à l'importation dus ;
b) la perception, le cas échéant, d'autres impositions, selon les dispositions pertinentes en vigueur en matière de perception desdites impositions ;
c) l'application des mesures de politique commerciale, ainsi que des mesures de prohibition ou de restriction, pour autant qu'elles n'aient pas été appliquées à un stade antérieur; et
d) l'accomplissement des autres formalités prévues pour l'importation des marchandises.
La mise en libre pratique confère le statut douanier de marchandise de l'Union à une marchandise non Union.
Le règlement n° 1186/2009 du 16 novembre 2009586(*) a institué une franchise de droits de douane pour les envois de faible valeur. Son article 23 prévoit que « sont admis en franchise de droits à l'importation les envois composés de marchandises d'une valeur négligeable expédiés directement d'un pays tiers à un destinataire établi dans la Communauté », à condition que leur valeur intrinsèque n'excède pas 150 euros par envoi.
Les envois de faible valeur expédiés directement depuis un pays tiers vers un destinataire situé dans un État membre de l'Union peuvent bénéficier d'une déclaration en douane simplifiée, dite déclaration H7, prévue à l'article 143 bis du règlement (UE) 2015/2446 du 28 juillet 2015587(*) et à son annexe B. Cette déclaration, composée d'un jeu de données réduit, a été conçue pour limiter la charge administrative pesant sur les opérateurs, notamment les plateformes de commerce en ligne et leurs partenaires logistiques. Ces déclarations sont traitées par la douane du point d'entrée dans l'Union européenne.
L'article 52 du code des douanes de l'Union pose, par principe, la non-perception de frais liés à l'application de la législation douanière, mais prévoit que les autorités douanières peuvent, par dérogation, percevoir des frais pour des services spécifiques, notamment pour financer des mesures exceptionnelles de contrôle, lorsqu'elles sont rendues nécessaires par la nature des marchandises ou par un risque particulier. C'est sur ce fondement que repose la taxe sur les envois de faible valeur instituée par le présent article.
Enfin, sur le plan fiscal, le paquet TVA « e-commerce » de 2021588(*) a supprimé la franchise de TVA applicable aux envois d'une valeur inférieure à 22 euros, entraînant ainsi la taxation dès le premier euro de tous les envois importés dans l'Union européenne.
L'exonération de droits de douane demeure en revanche applicable aux envois dont la valeur n'excède pas 150 euros. Toutefois, le Conseil « Ecofin » de l'Union européenne est parvenu à un accord, le 13 novembre 2025, sur la suppression de cette exonération soit mise en oeuvre avant la fin 2026589(*).
B. L'EXPLOSION DES IMPORTATIONS LIÉES AU COMMERCE EN LIGNE CONDUIT L'UNION EUROPÉENNE À ENVISAGER UN MÉCANISME DE TAXATION POUR FINANCER LE RENFORCEMENT DES CONTRÔLES DOUANIERS
1. L'essor du commerce en ligne, porté par les plateformes asiatiques, met la douane française sous tension
L'administration des douanes fait face à une croissance sans précédent des importations de marchandises dans le cadre du commerce en ligne. En 2022, elle a traité près de 76 millions de déclarations H7, correspondant à environ 170 millions d'articles. En 2023, ce volume a bondi à 410 millions d'articles, soit une hausse de 141 % en un an. En 2024, il a encore doublé, atteignant 775 millions d'articles.
L'évaluation préalable du présent article souligne que la France, et en particulier la plateforme aéroportuaire de Paris-Charles-de-Gaulle, est devenue un point d'entrée majeur du commerce en ligne en Europe, sous l'effet de la montée en puissance de plateformes asiatiques telles que Shein et Temu.
Évolution du nombre d'articles importés en France sous le régime de déclaration en douane simplifiée (déclaration H7) entre 2022 et 2024
(en millions d'articles)
Source : commission des finances, d'après l'évaluation préalable du PLF 2026
Ce développement massif, fondé sur un modèle logistique de flux tendus et de faibles coûts, complique considérablement la mission de contrôle exercée par la direction générale des douanes et droits indirects (DGDDI). Les agents sont confrontés à des schémas de sous-évaluation de la valeur en douane, visant à minorer le montant des droits de douane et de la TVA dus.
Selon le rapport de la mission du Sénat sur la fraude et l'évasion fiscales de 2022, certains opérateurs recourent à des « consolidateurs » en Chine qui regroupent et refacturent les colis en manipulant les factures afin de les faire apparaître comme des envois de faible valeur. Ces pratiques rendent la reconstitution de la valeur réelle particulièrement difficile, en raison de l'extrême fragmentation des flux et de la multitude de destinataires finaux590(*).
La mission d'information a également souligné les limites de la déclaration H7, dont la nomenclature à six chiffres ne permet pas un ciblage aussi précis que celle à dix chiffres utilisés pour le fret traditionnel.
La sous-évaluation de la valeur en douane dans le e-commerce grâce au recours à des logisticiens basés en Chine
Les agents de la Douane sont régulièrement confrontés au schéma de fraude suivant :
- à la réception de la commande, les e-commerçants vendeurs mandatent des intermédiaires en Chine pour effectuer le groupage des colis et leur facturation ;
- ces « consolidateurs » en Chine procèdent ensuite à des manipulations de données des factures afin de faire passer ces colis pour des envois de faible valeur, en dessous des seuils de taxation et pour amoindrir le paiement de TVA due ou éviter le paiement des droits de douane ;
- l'acheminement des colis est ensuite réalisé par des logisticiens ou leurs représentants.
En raison de l'extrême fragmentation des envois et de la multitude de particuliers destinataires finaux, la reconstitution de la valeur réelle est difficile, voire impossible, empêchant ainsi de matérialiser la fausse déclaration de valeur en douane.
Source : rapport d'information n° 72 (2022-2023) de M. Jean-François Husson fait au nom de la mission d'information de la commission des finances relative à la lutte contre la fraude et l'évasion fiscales, déposé le 25 octobre 2022
2. La création d'un prélèvement pour frais de gestion sur les envois issus du commerce en ligne fait l'objet de discussions dans le cadre de la réforme de l'Union douanière
Dans ses orientations politiques 2024-2029, la présidente de la Commission européenne, Mme Ursula von der Leyen, a souligné la nécessité de garantir des conditions de concurrence équitables entre opérateurs européens et acteurs extra-européens, grâce à des contrôles douaniers, fiscaux et de sécurité renforcés.
Dans une communication du 5 février 2025591(*), la Commission européenne a proposé la création d'un « frais de traitement » applicable aux envois en provenance de pays tiers, afin de compenser les coûts liés à la gestion et au contrôle de ces flux. Ce prélèvement s'accompagnerait d'un renforcement des obligations des plateformes numériques et de mesures de conformité accrue aux normes de sécurité et de durabilité.
Le Parlement européen, dans sa position du 13 mars 2024 sur la révision du code des douanes592(*), a également plaidé pour un encadrement plus rigoureux des importations de faible valeur, soulignant que 65 % des envois entrant dans l'Union seraient sous-évalués. Dans un rapport du 2 juillet 2025593(*), il a appelé à un renforcement des moyens de contrôle et à une meilleure coopération entre les administrations nationales.
Enfin, le Conseil « Ecofin » du 20 juin 2025 a dégagé un consensus en faveur de l'instauration d'une redevance forfaitaire par article, dont le montant sera fixé par acte délégué, correspondant aux coûts de traitement assurés par la future autorité douanière européenne et par les États membres. Les modalités techniques -- perception, répartition du produit et calendrier d'entrée en vigueur -- seront définies dans le cadre du trilogue entre le Conseil, le Parlement et la Commission.
L'objectif est une mise en oeuvre harmonisée de la redevance au plus tard le 1er novembre 2026.
II. LE DISPOSITIF PROPOSÉ : LA CRÉATION D'UNE TAXE DE DEUX EUROS PAR ARTICLE DE MARCHANDISE CONTENU DANS UN ENVOI DE FAIBLE VALEUR EN PROVENANCE D'UN PAYS TIERS
A. LE CHAMP D'APPLICATION DE LA TAXE
Le présent article institue une taxe sur les importations d'articles de marchandises contenus dans des envois de faible valeur en provenance de pays tiers.
Le II précise les définitions nécessaires à la mise en oeuvre du dispositif, en s'appuyant principalement sur les dispositions du code des douanes de l'Union.
Le 2° du II fait référence à la notion de « mise en libre pratique » pour définir l'importation, c'est-à-dire l'opération par laquelle une marchandise, après accomplissement des formalités douanières et acquittement des droits correspondants, acquiert le statut de marchandise de l'Union.
Le 3° du même II renvoie, pour la définition de la notion d'« envoi de faible valeur », aux dispositions de l'article 143 bis et de l'annexe B du règlement d'exécution du code des douanes de l'Union. Ces dispositions visent les envois déclarés au moyen de la déclaration H7, correspondant à des marchandises dont la valeur intrinsèque n'excède pas 150 euros au total.
Le 4° du II introduit, par ailleurs, la notion d'« article de marchandise » au sens de l'article 222 du règlement d'exécution (UE) 2015/2447 du 24 novembre 2015. Cet article dispose que, « lorsqu'une déclaration en douane comporte plusieurs articles de marchandises, les énonciations relatives à chaque article figurant dans ladite déclaration sont considérées comme constituant une déclaration en douane séparée ». Il en résulte que la taxe de 2 euros s'appliquera à chaque article composant un envoi, et non à l'envoi pris dans son ensemble.
Les III et IV précisent que la taxe s'applique à toute importation réalisée sur la partie française du territoire douanier de l'Union européenne, telle que définie au second alinéa de l'article L. 112-1 du code des impositions sur les biens et services (CIBS). Sont ainsi concernés la métropole, les territoires des collectivités d'outre-mer, la Principauté de Monaco, ainsi que Saint-Martin, comme le confirme le XI du présent article.
B. LES MODALITÉS DE PERCEPTION ET DE RECOUVREMENT DE LA TAXE
Le V du présent article fixe le fait générateur de la taxe à l'importation des marchandises mentionnées au III, tandis que le VII précise que son exigibilité est concomitante à ce fait générateur, c'est-à-dire au moment même de l'importation.
Le VI fixe le montant de la taxe à 2 euros par article importé. Il s'agit d'un montant forfaitaire, indépendant de la valeur de la marchandise concernée.
Le VIII désigne comme redevable le déclarant au sens de l'article 5 du code des douanes de l'Union, c'est-à-dire la personne qui dépose la déclaration en douane en son nom propre ou au nom d'un tiers. Dans la pratique, il s'agira du logisticien ou de l'opérateur de plateforme de commerce en ligne procédant à la déclaration H7.
Selon le IX, la taxe est constatée par le redevable sur la déclaration en douane.
Le X renvoie aux dispositions de l'article L. 180-1 du code des impositions sur les biens et services (CIBS), qui définissent les règles applicables en matière de contrôle, d'établissement de l'impôt, de recouvrement et de contentieux, ainsi que les sanctions en cas de manquement. Ces dispositions font référence, en particulier, aux règles du livre II du code général des impôts et du livre des procédures fiscales applicables aux taxes sur le chiffre d'affaires.
Enfin, le XII prévoit que le dispositif sera abrogé dès l'entrée en vigueur du prélèvement européen évoqué précédemment, cette abrogation étant constatée par décret et, au plus tard, le 31 décembre 2026.
*
* *
L'Assemblée nationale n'ayant pas adopté la première partie du présent projet de loi de finances, celui-ci est considéré comme ayant été rejeté et le présent article n'a pas été adopté.
III. LA POSITION DE LA COMMISSION DES FINANCES : UN PRÉLÈVEMENT DESTINÉ À RENFORCER LES CAPACITÉS DE CONTRÔLE DES DOUANES FACE À L'EXPANSION DU COMMERCE EN LIGNE, DONT LE MONTANT DOIT ÊTRE RELEVÉ
A. UN DISPOSITIF CONFORME AU DROIT EUROPÉEN ET ESSENTIEL AU RENFORCEMENT DES MOYENS DE CONTRÔLE DOUANIER
1. Un mécanisme autorisé par le droit de l'Union européenne
La commission est favorable à la création de cette taxe, qui permettra de financer les moyens de contrôle nécessaires à une meilleure appréhension, par les services douaniers, des flux liés à l'essor du commerce en ligne, dans le respect du cadre défini par l'Union européenne.
Ces dispositions s'inscrivent pleinement dans les situations prévues à l'article 52 du code des douanes de l'Union, lequel autorise les autorités douanières à percevoir des prélèvements destinés à couvrir « des mesures exceptionnelles de contrôle, lorsque celles-ci se révèlent nécessaires en raison de la nature des marchandises ou d'un risque potentiel ».
L'essor du e-commerce représente en effet un risque significatif de fraude aux finances publiques, plusieurs fois souligné par la commission des finances, la sous-évaluation de la valeur en douane pratiquée par certains opérateurs entraînant d'importantes pertes de recettes en droits de douane et en TVA, tant pour l'Union européenne que pour ses États membres.
Par ailleurs, comme le souligne l'évaluation préalable du présent article, le développement du commerce en ligne s'accompagne d'un risque élevé de non-conformité aux normes techniques, sanitaires et environnementales. Ces manquements comportent des enjeux majeurs de santé publique pour les consommateurs, ainsi que de concurrence équitable pour les entreprises françaises respectueuses des règles, comme en témoignent le nombre et la diversité des infractions relevées par la DGDDI et la direction générale de la concurrence, de la consommation et de la répression des fraudes (DGCCRF).
2. Un outil de financement nécessaire au renforcement des contrôles douaniers
Dès 2013, la commission des finances avait mis en évidence l'ampleur des bouleversements induits par la vente en ligne dans l'exercice des missions traditionnelles de l'administration des douanes594(*). Elle avait également souligné la faiblesse des moyens, notamment humains, alloués à ces contrôles, ceux-ci étant sans commune mesure avec les volumes traités et peu adaptés à l'atomisation croissante des envois. La commission déplorait déjà la qualité insuffisante des informations disponibles sur le contenu et la valeur des colis, un constat qui demeure d'actualité et s'est même aggravé avec la montée en puissance des nouvelles plateformes de commerce en ligne.
Face à ce constat, la douane a dû renforcer ses contrôles. Le nombre de contrôles douaniers sur les flux relevant de la déclaration H7 a ainsi fortement augmenté, passant d'environ 55 000 en 2022 à 97 000 en 2024. En outre, les lacunes de la nomenclature H7 conduisent les agents à recourir de plus en plus aux contrôles physiques, lesquels représentaient 97 % de l'ensemble des contrôles effectués en 2024. Ces contrôles, plus chronophages que les vérifications documentaires, mobilisent fortement les effectifs, en raison du temps nécessaire à l'ouverture des colis et aux déplacements des agents vers les entrepôts.
Toutefois, le rapporteur général estime que, compte tenu de l'augmentation exponentielle des flux d'importation, le produit de la taxe, dont le rendement est actuellement estimé à 600 millions d'euros, demeure insuffisant pour couvrir les besoins supplémentaires en matière de contrôle.
En conséquence, la commission propose, par un amendement I-15 (FINC.15) de son rapporteur général, de relever le montant de la taxe à 5 euros, ce qui permettrait de porter le rendement total attendu à environ 1,5 milliard d'euros.
B. UN RISQUE DE CONTOURNEMENT LIMITÉ DANS LA PERSPECTIVE D'UNE HARMONISATION EUROPÉENNE
Le rapporteur général de la commission des finances l'Assemblée nationale a souligné un risque de contournement de la taxe, faute de mise en oeuvre harmoniée au niveau de l'Union européenne595(*), qui pourrait se traduire par une délocalisation des activités, qui aboutirait concrètement à des comportements d'opérateurs cherchant à éviter le paiement du prélèvement en réalisant les opérations de dédouanement des produits dans des pays voisins, avant un réacheminement des marchandises en France.
Ce risque semble toutefois limité. Selon les informations communiquées par la direction générale des douanes et droits indirects (DGDDI), plusieurs États membres, et plus particulièrement la Belgique, les Pays-Bas et le Luxembourg, envisageraient d'introduire une disposition comparable en 2026. Une telle évolution contribuerait à réduire de manière significative les risques d'effet d'éviction au profit de ces pays.
Par ailleurs, il convient de souligner que le prélèvement pour frais de gestion devrait faire l'objet d'une harmonisation au niveau de l'Union européenne d'ici la fin de l'année 2026. Dans ce contexte, il est peu probable que les opérateurs économiques entreprennent une réorganisation complète de leur chaîne logistique dans le seul but d'éviter, pour une période limitée, l'application de la taxe en France. Selon les informations transmises par la DGDDI, une telle réorganisation pourrait, en définitive, s'avérer plus coûteuse pour ces opérateurs.
Décision de la commission : la commission des finances propose d'adopter cet article ainsi modifié.
ARTICLE
23
Fiscalisation de l'ensemble des produits à fumer
Le présent article prévoit une révision de l'encadrement juridique et fiscal applicable aux produits du vapotage et aux plantes à fumer, qui serait aligné sur le régime des tabacs manufacturés.
Le dispositif proposé procède ainsi à une refonte du régime d'accise applicable aux produits à fumer, en intégrant à son champ d'application les produits du vapotage et les produits bruts à fumer ne contenant pas de tabac.
Concernant plus particulièrement les produits du vapotage, le nouveau cadre prévoit, d'une part, un tarif d'accise de 0,03 euro par millilitre pour les produits contenant jusqu'à 15 milligrammes de nicotine, et, d'autre part, un tarif de 0,05 euro par millilitre pour les produits contenant plus de 15 milligrammes de nicotine. Cette évolution vise notamment à préparer la mise en oeuvre des nouvelles dispositions européennes, qui devraient se traduire par une taxation à compter du 1er janvier 2028 à un niveau minimal de 0,12 euro par millilitre pour les produits contenant jusqu'à 15 milligrammes de nicotine et de 0,36 euro par millilitre pour les produits présentant une teneur en nicotine supérieure à ce seuil.
Afin de pouvoir assurer la collecte de l'accise au-delà du réseau des buralistes, le présent article prévoit, pour les produits du vapotage et les produits bruts à fumer ne contenant pas de tabac, et à l'image du système existant pour les tabacs manufacturés, d'une part, un dispositif d'agrément administratif de la chaîne de distribution, et, d'autre part, un régime de circulation et de stockage des produits sous contrôle douanier dans des entrepôts fiscaux et sous des régimes suspensifs du paiement de l'accise.
Au regard des enjeux de santé publique associés au développement de la consommation des produits du vapotage et des produits bruts à fumer ne contenant pas de tabac (notamment pour le système respiratoire et la fertilité) et du caractère proportionné des obligations prévues pour assurer la collecte de l'accise, la commission des finances propose d'adopter cet article sans modification.
I. LE DROIT EXISTANT : À LA DIFFÉRENCE DU TABAC CLASSIQUE, LES PRODUITS DU VAPOTAGE ET LES PLANTES À FUMER FONT L'OBJET D'UN RÉGIME JURIDIQUE ET FISCAL RELATIVEMENT SOUPLE
A. LES TABACS MANUFACTURÉS SONT SOUMIS À UN ENCADREMENT JURIDIQUE ET FISCAL TRÈS STRICT
1. Le monopole étatique de la distribution au détail des tabacs manufacturés se concrétise par l'existence d'un réseau spécifique de débitants de tabacs
Les produits à fumer contenant du tabac ou « tabacs manufacturés » font l'objet d'un monopole étatique de distribution au détail, codifié aux articles L. 3512-14-2 à L. 3512-14-5 du code de la santé publique (CSP), qui se concrétise par l'existence d'un réseau de débitants de tabacs agissant en tant que préposés de l'administration.
Ce monopole est également assuré par la mise en place de mesures administratives de suivi et de gestion des produits tout au long du circuit économique, de la production ou l'importation jusqu'à la fourniture aux débitants. Ces mesures comprennent en particulier :
- la délivrance d'autorisations préalables aux producteurs et fournisseurs ;
- la mise en place de garanties ;
- la tenue de comptabilité matière ;
- des procédures spécifiques régissant les mouvements des produits.
Ces mesures de suivi et de gestion servent également de support à la perception de l'accise sur les tabacs manufacturés.
Des règles analogues s'appliquent également pour les tabacs manufacturés qui ne sont pas des produits à fumer mais des produits à inhaler après avoir été chauffés, à mâcher ou à priser.
Le régime économique des tabacs manufacturés est prévu par les articles L. 3512-10 à L. 3512-14-20 du code de la santé publique (CSP) et comprend :
- les modalités de vente interdite ;
- le monopole de la vente au détail ;
- la réglementation de la fabrication et de la fourniture ;
- la réglementation des prix de vente.
Ces dispositions, figurant historiquement dans le code général des impôts (CGI), ont été transférées dans le CSP à compter du 1er juillet 2025 par l'ordonnance n° 2023-1210 du 20 décembre 2023596(*).
Conformément aux articles L. 3512-27 à L. 3512-29 du CSP, ce régime économique est adapté ou n'est pas applicable dans les collectivités régies par l'article 73 de la Constitution, à Saint-Martin, à Saint-Barthélemy et à Saint-Pierre-et-Miquelon :
- dans les collectivités régies par l'article 73 de la Constitution, le monopole de la vente au détail est remplacé par une réglementation de la vente au détail, plus souple et associant les collectivités. La réglementation de la fabrication et de la fourniture est limitée à un dispositif d'agrément. La réglementation des prix de vente est confiée aux collectivités ;
- à Saint-Martin et à Saint-Barthélemy, seule la réglementation des prix est applicable et est confiée aux collectivités ;
- à Saint-Pierre-et-Miquelon, les règles relatives au régime économique ne sont pas applicables.
2. Les tabacs manufacturés sont soumis à une accise spécifique ainsi qu'à la TVA au taux normal de 20 %
a) L'accise sur les tabacs
La taxation des produits à fumer relève du régime général d'accise régi par le titre Ier du livre III du code des impositions sur les biens et services (CIBS), en particulier ses chapitres Ier et IV.
Ces dispositions, figurant auparavant dans le CGI, ont été transférées dans le CIBS par l'ordonnance n° 2021-1843 du 22 décembre 2021597(*). Elles transposent notamment la directive 2011/64/UE du Conseil du 21 juin 2011 concernant la structure et les taux des accises applicables aux tabacs manufacturés.
Les articles L. 314-2 à L. 314-6 du CIBS définissent le champ d'application de l'accise en fonction de la composition des produits et de leur usage. Les produits soumis à l'accise sur les tabacs comprennent ainsi :
- les produits composés de tabacs ;
- ceux composés de tabacs et de substances mélangées au tabac ;
- sauf en cas d'usage médical, ceux comprenant des substances autres que le tabac et susceptibles d'être fumées.
La taxation est subordonnée au respect de critères caractérisant un usage putatif du produit déterminé sur la base de ses caractéristiques objectives, indépendamment de l'usage effectif du produit. Ces différents usages putatifs sont :
- pour tous les produits, le fait d'être susceptible d'être fumé ;
- pour les seuls produits contenant du tabac, le fait d'être susceptible d'être inhalé après avoir été chauffé, d'être prisé ou d'être mâché.
S'agissant des produits à fumer, l'inclusion dans le champ de taxation résulte de la capacité matérielle pour le consommateur de fumer le produit en l'état ou après une manipulation ou une transformation autre qu'industrielle.
Conformément à l'article L. 311-2 du CIBS, l'accise est applicable sur le territoire de la métropole, sur celui constitué des territoires de la Guadeloupe et de la Martinique, sur celui de la Guyane, sur celui de La Réunion et sur celui de Mayotte, chacun de ces cinq territoires étant considéré comme un territoire distinct sur le plan fiscal.598(*)
Les articles L. 314-13 à L. 314-18 du CIBS regroupent les produits en catégories fiscales, selon leur forme, leur présentation et leur usage présumé. Chaque produit est taxé à un niveau propre à la catégorie fiscale dont il relève. Huit catégories fiscales sont ainsi définies :
- quatre catégories pour les produits à fumer : cigares/cigarillos, cigarettes, tabac fine coupe destiné à rouler les cigarettes et autres tabacs à fumer ;
- deux catégories pour les tabacs à chauffer : tabacs à chauffer commercialisés en bâtonnets et autres tabacs à chauffer, étant entendu que le tabac pour pipe à eau est rattaché aux autres tabacs à fumer ;
- deux catégories pour les tabacs à priser ou à mâcher.
L'article L. 314-21 du CIBS précise le calcul de l'accise, qui est fondé sur trois termes :
- une composante dite ad valorem, résultant de l'application du taux de la catégorie fiscale au prix de vente au détail ;
- une composante dite spécifique, résultant de l'application du tarif de la catégorie fiscale à une quantité de produits (appréciée par unité ou selon la masse selon les catégories) ;
- un minimum de perception, calculé comme la composante spécifique mais en recourant à un tarif plus élevé.
L'accise est égale à la somme des deux composantes ou, s'il est supérieur à cette somme, au minimum de perception.
Dans le cas des tabacs à priser ou à mâcher, seule la composante ad valorem est appliquée.
En métropole, les taux, tarifs et minima de perception de l'accise propres à chaque catégorie fiscale sont prévus à l'article L. 314-24 du CIBS599(*). Les tarifs et minima de perception métropolitain étant indexés sur l'inflation, leur niveau est fixé par l'arrêté du 13 décembre 2022 modifié600(*).
L'article L. 314-26 du CIBS confie aux collectivités ultramarines le pouvoir de déterminer les paramètres de l'accise dans le respect de certaines limites maximales.
b) La taxe sur la valeur ajoutée
En l'absence de taux réduit spécifique, les produits à fumer relèvent du taux normal de la taxe sur la valeur ajoutée (TVA) prévu à l'article 278 du CGI, soit le taux de 20 %.
Par ailleurs, des taux réduits s'appliquent aux produits ayant un autre usage mais susceptibles d'être fumés :
- le 1° du A de l'article 278-0 bis du CGI prévoit le taux de 5,5 % pour les denrées alimentaires, sauf en cas de consommation immédiate ;
- les a bis, m et n de l'article 279 du CGI prévoient le taux de 10 % pour les denrées alimentaires en cas de consommation immédiate ou dans le cadre d'un service de restauration601(*) ;
- le d du 3° bis de l'article 278 bis du CGI prévoit le taux de 10 % pour les produits de l'horticulture et de la floriculture d'ornement n'ayant subi aucune transformation.
En cas d'usages potentiellement concurrents d'un même produit, le taux est appliqué sur la base de la « destination dite normale » du produit. La destination normale est définie par la jurisprudence de la Cour de justice de l'Union européenne (CJUE), dont les éléments sont repris dans la doctrine administrative publiée602(*).
La destination « normale » d'un produit est appréciée de manière générale et à titre habituel, sans qu'il y ait lieu de rechercher la destination particulière ou effective du produit lors de chaque livraison. Elle est déterminée au regard des caractéristiques intrinsèques du produit, notamment sa composition, son état et son conditionnement, et de l'usage qui en est généralement fait dans la société.
À cet égard, il convient de préciser qu'au titre du règlement (UE) n° 2015/2283 relatif aux nouveaux aliments, les produits pour lesquels il ne peut être établi d'historique de consommation avant 1997 sont soumis à un processus d'évaluation par l'Autorité européenne de sécurité des aliments (European Food Safety Agency en anglais, ou EFSA) et à une autorisation préalable à leur mise sur le marché par la Commission européenne.
À ce jour, seules les graines de chanvre et leurs dérivés (huiles de graines de chanvre, farines de graines de chanvre...), ainsi que les feuilles exclusivement destinées à la préparation d'infusions aqueuses, peuvent être commercialisées, car ces denrées ont un historique de consommation.
Toutes les autres parties de la plante sont considérées comme n'ayant pas d'historique de consommation et doivent donc, avant leur mise sur le marché, être autorisées, après avis ou évaluation par l'EFSA de leur sécurité.
B. OBJETS RELATIVEMENT NOUVEAUX, LES PRODUITS DU VAPOTAGE ET LES PLANTES À FUMER RELÈVENT D'UN RÉGIME JURIDIQUE ET FISCAL BEAUCOUP MOINS CONTRAIGNANT
1. Un encadrement restreint à des dispositions élémentaires, telles que l'interdiction de la publicité et de la vente aux mineurs
a) Règles régissant les produits à fumer à base de plantes autres que le tabac
Les produits à fumer peuvent être élaborés à partir d'autres plantes que le tabac. Historiquement, ont ainsi pu être commercialisés, par exemple, des produits à base d'eucalyptus. Ces produits présentent un impact néfaste sur le système respiratoire :
- d'une part, la fumée issue de la combustion de toute plante génère des éléments cancérigènes ;
- d'autre part, les caractéristiques associées à la façon de fumer ce type de produit accroissent les risques pathologiques.
À ce titre, ces produits font l'objet de règles particulières en matière d'étiquetage, d'avertissement sanitaire et de déclaration des ingrédients.
En revanche, ils ne sont pas soumis à une réglementation économique dédiée et l'accise ne leur est pas appliquée.
Les règles régissant les produits à fumer à base de plantes autres que le tabac sont prévues par les articles L. 3514-1 à L. 3514-6 du CSP et ont été introduites par l'ordonnance n° 2016-623 du 19 mai 2016603(*). Ces règles comprennent notamment une information préalable de l'administration des ingrédients et la présence d'un avertissement sanitaire sur l'emballage.
b) Règles régissant les produits du vapotage
Au-delà des plantes à fumer, l'inhalation de substances à des fins autres que médicales s'est développée avec le recours à des liquides, contenant ou non de la nicotine, chauffés au moyen d'un dispositif dédié dit « cigarette électronique ».
Les règles régissant les produits du vapotage sont prévues par les articles L. 3513-1 à L. 3514-19 du CSP et ont également été introduites par l'ordonnance n° 2016-623 du 19 mai 2016.
Ces règles distinguent :
- d'une part, des dispositions communes à l'ensemble de ces produits, notamment l'interdiction de la publicité, de la vente aux mineurs ou du vapotage dans certains établissements ;
- d'autre part, des dispositions propres aux produits contenant de la nicotine tenant à la composition et à la présentation des produits.
2. Une fiscalité limitée
à la TVA au taux normal de 20 %, mais
qui pourrait
évoluer à la suite de la révision du cadre
européen
Le développement récent des produits à fumer ne contenant pas de tabac soulève des difficultés de cohérence sur le plan de la santé publique et sur le plan juridique :
- même en l'absence de tabac ou de nicotine, le simple fait d'inhaler de la fumée issue de la combustion d'un produit est mauvais pour le système respiratoire ;
- il est désormais possible d'inhaler de la nicotine dans le cadre du vapotage ;
- alors que ces produits sont censés être taxés, l'accise ne peut être prélevée, car ses modalités de gestion sont intrinsèquement liées au monopole des tabacs manufacturés, qui ne concerne pas ces produits ;
- certains produits se présentant sous certaines formes (tisane, pot-pourri) peuvent être alternativement vus comme des denrées alimentaires ou des produits à fumer, ce qui peut être instrumentalisé pour bénéficier d'un taux réduit de TVA.
Par ailleurs, le 16 juillet 2025, la Commission européenne a présenté, dans le cadre du paquet ressources propres mais indépendamment de ce dernier, deux propositions de directives (2025/580 et 2025/0581) visant à réviser la directive 2011/64/EU sur la structure et les taux d'accise applicables aux produits du tabac manufacturé et à modifier en conséquence la directive dite « horizontale »604(*).
Le dispositif proposé par la Commission prévoit l'obligation pour les États membres de taxer les produits du vapotage à compter du 1er janvier 2028 avec les minima de taxation suivants :
- pour les liquides contenant jusqu'à 15 milligrammes de nicotine par millilitre, 20 % du prix de détail ou 0,12 euro par millilitre, indexé sur l'inflation ;
- pour les liquides contenant plus de 15 milligrammes de nicotine par millilitre, 40 % du prix de détail ou 0,36 euro par millilitre, indexé sur l'inflation.
Enfin, un arrêt du 14 mars 2024 de la CJUE605(*) est venu clarifier le champ du droit fiscal harmonisé en précisant que ce dernier englobe tout produit qui, lorsqu'il est chauffé, génère un aérosol inhalé par le consommateur. En particulier, il ressort de cette jurisprudence, fondée sur le critère de l'inhalation, que les produits du vapotage sont, pour les besoins de la fiscalité, des « produits à fumer », que la France peut choisir de taxer ou non au titre des droits d'accise (l'arrêt de la CJUE n'a pas d'incidence sur l'application de la TVA, à laquelle les produits du vapotage étaient déjà soumis au titre du taux normal de 20 %).
II. LE DISPOSITIF PROPOSÉ : UNE
RÉVISION MAJEURE
DE L'ENCADREMENT JURIDIQUE ET FISCAL
APPLICABLE
AUX PRODUITS DU VAPOTAGE ET AUX PLANTES À
FUMER
A. LA CRÉATION DE TROIS NOUVELLES CATÉGORIES FISCALES AU SEIN DE L'ACCISE POUR LES PRODUITS DU VAPOTAGE ET LES PRODUITS BRUTS À FUMER NE CONTENANT PAS DE TABAC
Le 1° du A du II du présent article, qui modifie le 3° de l'article L. 311-1 du CIBS (article énumérant les produits soumis à accise), crée trois nouvelles catégories fiscales au sein de l'accise, deux portant sur les produits du vapotage et une sur les produits bruts à fumer ne contenant pas de tabac.
Compte tenu du nombre important de catégories fiscales résultant de cet ajout, cumulé avec ceux des années précédentes, et de la nécessité de rendre la présentation des catégories cohérentes avec l'arrêt du 14 mars 2024 de la CJUE, les dispositions en cause sont réorganisées par grande famille en les distinguant selon leur forme :
- les rouleaux et bâtonnets à fumer (a) du 3° de l'article L. 311-1 modifié du CIBS) ;
- les produits à fumer au moyen de certains dispositifs dédiés, comme les cigarettes électroniques (b) du 3° de l'article L. 311-1 modifié du CIBS) ;
- les autres produits (c) du 3° de l'article L. 311-1 modifié du CIBS).
En conséquence, le 1° du B du
II, qui réécrit les articles
L. 314-2,
L. 314-3 et L. 314-4 du CIBS, portant les
définitions des produits soumis à l'accise sur les tabacs,
procède aux coordinations rédactionnelles
nécessaires à la transcription des nouvelles catégories
fiscales.
En particulier, la nouvelle rédaction de l'article L. 314-4 du CIBS, relative à la définition des produits susceptibles d'être fumés, intègre les précisions apportées par la jurisprudence récente de la CJUE, en retenant que « un produit est regardé comme susceptible d'être fumé si, en l'état ou après une manipulation ou une transformation autre qu'industrielle, à l'issue d'un processus de chauffage, de combustion ou d'activation, par réaction chimique ou un autre moyen dédié, il émet un aérosol susceptible d'être inhalé par le consommateur final ». En cohérence, le 3° du B du II procède à l'abrogation de l'article L. 314-4-1 du CIBS, qui portait la définition des produits susceptibles d'être inhalés après avoir été chauffés, lesquels sont désormais inclus dans la nouvelle définition de l'article L. 314-4 du CIBS.
Le 2° du B du II, qui insère un nouvel article L. 314-3-1 dans le CIBS, précise que les produits assimilés aux tabacs manufacturés, soumis à l'accise, s'entendent des produits susceptibles d'être fumés qui contiennent exclusivement des substances autres que du tabac et qui ne sont pas à usage médical.
Le 4° du B du II, qui crée un nouvel article L. 314-12-1 dans le CIBS, prévoit que lorsqu'un produit est susceptible de relever de plusieurs catégories fiscales, celui-ci est rattaché à la première des catégories dans l'ordre d'énonciation des articles qui suivent (portés par le 5° du B du II), soit :
- en premier lieu, la catégorie fiscale des cigares et cigarillos (article L. 314-13 modifié du CIBS) ;
- en deuxième lieu, la catégorie fiscale des cigarettes (article L. 314-14 modifié du CIBS) ;
- en troisième lieu, la catégorie fiscale des feuilles de plantes transformées (article L. 314-14-1 nouveau du CIBS) ;
- en quatrième lieu, la catégorie fiscale des tabacs fine coupe destinés à être roulés en cigarettes (article L. 314-15 modifié du CIBS) ;
- en cinquième lieu, la catégorie fiscale des tabacs à chauffer commercialisés en bâtonnets (article L. 314-15-1 modifié du CIBS) ;
- en sixième lieu, la catégorie fiscale des autres tabacs à chauffer (article L. 314-15-2 modifié du CIBS) ;
- en septième lieu, les catégories fiscales des produits du vapotage, qui se composent des produits du vapotage faiblement nicotinés, pour lesquels la teneur du liquide en nicotine est inférieure à 15 milligrammes par millilitre, et des produits du vapotage fortement nicotinés, pour lesquels la teneur est supérieure à 15 milligrammes par millilitre (article L. 314-16 modifié du CIBS) ;
- en huitième lieu, la catégorie fiscale des produits bruts à fumer ne contenant pas de tabac (article L. 314-16-1 nouveau du CIBS) ;
- en neuvième lieu, la catégorie fiscale des autres produits à fumer (article L. 314-16-2 nouveau du CIBS) ;
- en dixième lieu, la catégorie fiscale des tabacs à mâcher (article L. 314-17 modifié du CIBS) ;
- en onzième lieu, et enfin, la catégorie fiscale des tabacs à priser (article L. 314-18 modifié du CIBS).
Le 6° du B du II, qui modifie l'article L. 314-19 du CIBS, précise l'unité de taxation de l'accise, selon les produits concernés (masse de tabac et des substances à fumer, millier d'unités ou de bâtonnets, ou encore volume de liquide).
Le niveau de taxation des produits du vapotage
envisagé, indexé sur l'inflation en vertu du
10° du B du II, qui réécrit
l'article L. 314-24 du CIBS, et
détaillé par le 11° du B du II, qui
insère quatre nouveaux articles
L. 314-24-1,
L. 314-24-2, L. 314-24-3 et L. 314-24-4 (en lieu et place de
l'ancien article L. 314-24), est inférieur
aux minima de taxation prévus à ce stade pour le
1er janvier 2028 par la proposition de directive de la
Commission européenne afin de permettre une adaptation
progressive du marché national (deux dernières lignes du
tableau du second alinéa de l'article L. 314-24-2 nouveau du
CIBS) :
- pour les produits contenant jusqu'à 15 milligrammes de nicotine, 0,03 euro par millilitre ;
- pour les produits contenant plus de 15 milligrammes de nicotine, 0,05 euro par millilitre.
Pour les autres produits, le niveau de taxation envisagé reprend les éléments (taux, tarifs et minima de perception) et règles d'indexation applicables selon le droit existant, en les actualisant.
Taux, tarifs et minima de perception de l'accise
exigible en métropole
pour les catégories fiscales
définies aux articles L. 314-13 à L. 314-15-1,
pour
les années 2025 et 2026, selon le droit proposé
|
Catégorie fiscale |
Paramètres de l'accise |
Montant applicable |
Montant applicable |
|
Cigares et cigarillos |
Taux |
36,3 |
Sans changement |
|
Tarif |
55,7 |
Indexation |
|
|
Minimum de perception |
302,6 |
Indexation |
|
|
Cigarettes |
Taux |
55 |
Sans changement |
|
Tarif |
72,7 |
Indexation |
|
|
Minimum de perception |
378,8 |
Indexation |
|
|
Tabacs fine coupe destinés à être roulés en cigarettes |
Taux |
49,1 |
Sans changement |
|
Tarif |
104,2 |
Indexation |
|
|
Minimum de perception |
355,8 |
Indexation |
|
|
Tabacs à chauffer commercialisés en bâtonnets |
Taux |
51,4 |
Sans changement |
|
Tarif |
41,1 |
50,9 |
|
|
Minimum de perception |
303,8 |
336 |
Source : commission des finances d'après l'article 23 du projet de loi de finances pour 2026
Taux, tarifs et minima de perception de l'accise
exigible en métropole
pour les catégories fiscales
définies aux articles L. 314-15-2 à L. 314-16,
pour
l'année 2026, selon le droit proposé
|
Catégorie fiscale |
Paramètres de l'accise |
Montant applicable |
|
Autres tabacs à chauffer |
Taux |
51,4 |
|
Tarif |
192,3 |
|
|
Minimum de perception |
1 267,9 |
|
|
Produit du vapotage faiblement nicotinés |
Tarif |
30 |
|
Produits du vapotage fortement nicotinés |
Tarif |
50 |
Note de lecture : les modifications par rapport au droit existant sont représentées en gras.
Source : commission des finances d'après l'article 23 du projet de loi de finances pour 2026
Taux, tarifs et minima de perception de l'accise
exigible en métropole
pour les catégories fiscales
définies aux articles L. 314-16-1 et L. 314-16-2,
pour les
années 2025 et 2026, selon le droit proposé
|
Catégorie fiscale |
Paramètres de l'accise |
Montant applicable |
Montant applicable |
|
Produits bruts à fumer ne contenant pas de tabac |
Taux |
- |
25,7 |
|
Tarif |
- |
18 |
|
|
Minimum de perception |
- |
76,2 |
|
|
Autres produits à fumer |
Taux |
51,4 |
Sans changement |
|
Tarif |
35,9 |
Indexation |
|
|
Minimum de perception |
152,4 |
Indexation |
Note de lecture : les modifications par rapport au droit existant sont représentées en gras.
Source : commission des finances d'après l'article 23 du projet de loi de finances pour 2026
Taux, tarifs et minima de perception de l'accise
exigible en métropole
pour les catégories fiscales
définies aux articles L. 314-17 et L. 314-18,
pour
l'année 2026, selon le droit proposé
|
Catégorie fiscale |
Paramètres de l'accise |
Montant applicable |
|
Tabacs à mâcher |
Taux |
40,7 |
|
Tabacs à priser |
Taux |
58,1 |
Source : commission des finances d'après l'article 23 du projet de loi de finances pour 2026
Par ailleurs, à l'instar des boissons alcooliques, les 1° à 4 ° du I du présent article, qui modifient respectivement le 1° du A de l'article 278-0 bis, le d du 3° bis de l'article 278 bis, la fin du a bis, du m et du n de l'article 279 et le d du 5° du 1 du I de l'article 297 du CGI, prévoient d'exclure des taux réduits de TVA les produits à fumer soumis à l'accise.
B. UN ENCADREMENT ADMINISTRATIF
FORTEMENT RAPPROCHÉ
DE CELUI EXISTANT POUR LES TABACS
MANUFACTURÉS
Aux termes du III du présent article, qui modifie la troisième partie du CSP, le dispositif proposé met également en place un cadre légal et administratif assurant la constatation et la perception de l'accise au-delà du réseau des buralistes, pour les produits du vapotage comme pour les produits à fumer à base de plantes.
Ce cadre comprend en premier lieu le placement
sous régime suspensif d'accise de la production et de la fourniture en
gros de ces produits, ce qui permet, à l'instar des tabacs
manufacturés, une exigibilité de l'accise au stade de la
distribution aux détaillants (nouvel
article
L. 3513-18-3 du CSP pour les produits du vapotage et nouvel
article
L. 3514-9 du CSP pour les produits à fumer à base
de plantes).
En cohérence et en l'absence de prix réglementé, il est précisé pour les produits à fumer à base de plantes que l'accise ad valorem est assise sur un prix maximum fixé par le distributeur pour la vente au détail, sans préjudice de la faculté pour le détaillant d'appliquer un prix plus faible (nouvel article L. 3514-10 du CSP).
L'encadrement administratif est complété par un dispositif d'agrément des détaillants, assorti de conditions d'honorabilité, de probité, de capacité juridique et de formation, qui doivent permettre d'éviter la création d'un marché parallèle échappant à l'impôt (nouvel article L. 3513-18-2 du CSP pour les produits du vapotage et nouvel article L. 3514-8 du CSP pour les produits à fumer à base de plantes).
À cet égard, il convient de noter que les débitants de tabac disposeront de plein droit de ce nouvel agrément dans le cadre de la gestion du débit.
En outre, comme pour les tabacs manufacturés, la vente dans certains lieux proches de la jeunesse (nouvel article L. 3513-18-2 du CSP in fine)606(*) et la vente à distance sont interdites (nouvel article L. 3513-18-4 du CSP).
En vertu du 4° du III, le dispositif de contrôle et de sanction associé à ce nouveau dispositif fiscal est celui des contributions indirectes.
Néanmoins, les quantums de sanctions retenus (un an d'emprisonnement et saisie et confiscation des moyens de transport, récipients, emballages, ustensiles, mécaniques, machines ou appareils) sont ceux des alcools plutôt que ceux des tabacs, ces derniers conservant des spécificités à la fois sur le plan de l'ampleur de l'activité criminelle et des dangers sur la santé (nouvel article L. 3515-6-16 du CSP).
Aux termes du IV du présent article, et sous réserve de la procédure d'information européenne dans le domaine des réglementations techniques et des règles relatives aux services de la société de l'information, les nouvelles dispositions entrent en vigueur à une date fixée par décret qui ne peut être antérieure au 1er juillet 2026, et au plus tard le 1er janvier 2027.
Pour autant, les agréments et autorisations requis par le nouvel encadrement peuvent être sollicités auprès de l'administration et délivrés par cette dernière avant la date fixée par le décret précité.
*
* *
L'Assemblée nationale n'ayant pas adopté la première partie du présent projet de loi de finances, celui-ci est considéré comme ayant été rejeté et le présent article n'a pas été adopté.
III. LA POSITION DE LA COMMISSION DES
FINANCES : UN DISPOSITIF UTILE, PROPORTIONNÉ AUX ENJEUX DU
MARCHÉ DES PRODUITS
DU VAPOTAGE ET DES PLANTES À
FUMER
A. UNE MESURE JUSTIFIÉE PAR DES MOTIFS DE SANTÉ PUBLIQUE CONSÉQUENTS
1. Les produits du vapotage présentent des risques sanitaires importants, étayés par de nombreuses études scientifiques
D'après les éléments d'information transmis par la direction générale de la santé (DGS), interrogée par les services de la commission des finances, la consommation de produits du vapotage connaît une forte hausse depuis plusieurs années, avec 6,1 % d'usagers quotidiens en 2023 contre 2,7 % en 2017607(*). Cette hausse est particulièrement marquée chez les adolescents et les jeunes, suscitant des inquiétudes quant au risque de création d'une nouvelle forme d'addiction à la nicotine. En effet, 5,8 % des jeunes français de 16 ans vapotent quotidiennement, prévalence bien supérieure à celle du tabac dans cette tranche d'âge (3,1 % d'usagers quotidiens du tabac à 16 ans)2(*).
Selon la DGS, « s'il reste difficile d'évaluer l'ensemble des risques du vapotage pour la santé en raison du manque de recul, de nombreuses études scientifiques soulignent que cette pratique constitue une conduite à risque nocive pour la santé, en raison de la toxicité des substances inhalées »3(*). Le vapotage chez les jeunes reste ainsi corrélé à des conséquences négatives sur la santé, notamment sur le plan respiratoire. De plus, les cigarettes électroniques produisent des substances reconnues comme cancérigènes et l'inhalation de nicotine reste nocive, notamment pour les femmes enceintes. La cigarette électronique aurait en outre un impact négatif sur le système cardio-vasculaire.
Par ailleurs, la consommation de produits du vapotage reste souvent couplée à l'utilisation de produits du tabac (« vapo-fumage »), plus de 6 vapoteurs sur 10 fumant également du tabac4(*). Or, d'après le ministère de la santé, « le « vapo fumage » n'est pas associé à un abandon progressif du tabac mais à la persistance des conduites à risque »5(*). Dans ses recommandations de bonnes pratiques du 14 juin 2023, la Haute autorité de santé (HAS) a ainsi confirmé que « la consommation simultanée de produits du tabac et de produits du vapotage n'est pas associée à une diminution des risques pour la santé ».
Plus généralement, s'agissant du rôle de la cigarette électronique dans la sortie du tabagisme, il n'existe pas de consensus scientifique. La HAS a ainsi précisé qu'il n'y a « pas de preuve scientifique suffisante permettant d'affirmer que les produits du vapotage puissent constituer une aide à l'arrêt de la consommation de tabac ».
Pour les plus jeunes, la cigarette électronique pourrait, par ailleurs, avoir un effet passerelle vers le tabac. Même s'il n'existe pas non plus de consensus scientifique à ce sujet, le Haut Conseil de la santé publique (HCSP) conclut que « les données scientifiques sont plutôt en faveur du rôle initiateur des SEDEN (systèmes électroniques de délivrance de la nicotine) dans la consommation de tabac chez les adolescents ».
2. Des risques spécifiques seraient associés aux produits du vapotage contenant du cannabidiol
D'après les données du ministère de la santé, près de huit vapoteurs sur dix utilisent un e-liquide contenant de la nicotine1(*). Parmi les autres plantes à fumer, le cannabidiol (CBD) présente un profil de risques spécifique.
En février 2025, l'Agence nationale de sécurité sanitaire de l'alimentation, de l'environnement et du travail (ANSES) a conclu à des effets reprotoxiques du CBD, accrus chez les enfants et adolescents, les femmes enceintes et les futurs parents, ainsi que chez les patients poly-médiqués. Ce constat a amené l'ANSES à proposer, le 17 mars 2025, de classer le CBD comme présumé toxique pour la reproduction humaine au niveau européen2(*).
L'Agence nationale de sécurité du médicament et des produits de santé (ANSM) a également émis une alerte le 11 mars 2025 concernant les effets des interactions entre CBD et médicaments.
Par ailleurs, plusieurs alertes sanitaires ont été émises par les réseaux d'addictovigilance.
B. UN NOUVEL ENCADREMENT QUI PARAÎT PROPORTIONNÉ AUX ENJEUX DU MARCHÉ DES PRODUITS DU VAPOTAGE ET DES PLANTES À FUMER
D'après les éléments d'information transmis par la Direction générale des douanes et des droits indirects (DGDDI), interrogée par la commission des finances, une majorité d'États membres de l'Union européenne appliquent aux produits du vapotage des règles et des dispositions similaires à celles applicables aux produits du tabac traditionnels.
Ces similitudes concernent en particulier l'obligation pour les fabricants/importateurs de liquides de fournir une garantie financière. De même, dans la plupart des cas, il est demandé de conserver les produits dans des entrepôts fiscaux jusqu'à leur mise à la consommation. La majorité des pays autorisent la circulation sous suspension de droits.
Par ailleurs, la DGDDI relève que la
plupart des pays ayant mis
en place un régime fiscal pour les
produits du vapotage ont interdit la vente à distance en ligne, afin
d'éviter l'évasion fiscale. D'après
l'administration,
« le commerce électronique est
difficile à contrôler, et la plupart des parties prenantes
estiment qu'une part importante de la consommation « non
enregistrée » est liée à des transactions
transfrontalières effectuées en
ligne »1(*).
Concernant le niveau de taxation retenu par les différents États membres concernés, la fourchette de taux s'étend de 0,09 euro par millilitre à 1,19 euro par millilitre.
Dispositifs de taxation mis en oeuvre en Allemagne et en Italie
L'exemple allemand
L'Allemagne a mis en oeuvre une taxe d'accise de 0,20 euro par millilitre, qui se dirige vers une augmentation à 0,32 euro par millilitre d'ici 2026 en application de la loi de taxation du tabac et de la vape (soit une taxe de 2 euros pour un e-liquide de 10 millilitres qui devrait atteindre 3,20 euros en 2026), à laquelle s'ajoute la TVA au taux normal de 19 %.
Tous les produits e-liquides vendus en Allemagne, y compris ceux sans nicotine, doivent être munis d'un timbre fiscal allemand apposé sur l'emballage de vente au détail, qui sert de preuve que la taxe d'accise a été payée. Les détaillants doivent s'approvisionner auprès de fournisseur ayant un entrepôt fiscal et s'acquittant de l'accise en achetant les timbres fiscaux.
Les points de vente au détail doivent détenir une licence et être situés dans des zones restreintes. La vente à distance est interdite.
L'exemple italien
L'Italie est l'un des premiers pays européens à avoir taxé les e-liquides. Depuis 2015,
ces derniers sont soumis à une taxe, laquelle s'élève aujourd'hui à :
- 0,132 euro par millilitre si le liquide contient de la nicotine ;
- 0,09 euro par millilitre s'il ne contient pas de nicotine.
Depuis le 1er mai 2024, une taxe sur les arômes et liquides a également été introduite,
à hauteur de 1,20 euro pour 10 millilitres.
Depuis le 1er novembre 2024, tous les produits de e-liquide pour cigarettes électroniques vendus dans les magasins spécialisés doivent être munis d'étiquettes fiscales sur leur emballage. Depuis janvier 2025, l'interdiction de la vente en ligne s'applique et les vendeurs non agréés ont dû vendre ou détruire leurs stocks.
Cependant, des mesures transitoires ont été mises en place. Les commerçants qui n'ont pas reçu d'autorisations ont pu vendre leurs stocks jusqu'au 30 avril 2025, mais seulement pour les produits ayant été achetés avant le 30 avril 2024. De même, jusqu'au 31 décembre 2025, les produits avec marquage fiscal mais qui ne sont pas conformes aux nouvelles réglementations en matière d'étiquetage peuvent encore être commercialisés.
Les commerçants qui continuent à vendre des produits de e-liquide pour cigarettes électroniques non étiquetés s'exposent à une suspension de leur licence et, dans les cas graves, à une révocation de leur licence et à des poursuites pénales pour activités de contrebande.
Source : commission des finances d'après les réponses de la DGDDI au questionnaire du rapporteur général
Concernant les moyens humains et matériels nécessaires pour la collecte de l'accise, la DGDDI relève certes que, « à l'instar des débitants de tabacs, les commerce de détail devront effectuer, à chaque changement de tarif, une déclaration de stock qu'ils transmettront soit à leur fournisseur soit à l'administration qui fera le lien », ce qui suppose « un minimum de moyens matériels (conditions de stockage, comptabilité) et de moyens humains en rapport »1(*).
Par ailleurs, s'agissant des conditions
d'honorabilité, de probité,
de capacité juridique et de
formation, l'administration souligne que celles-ci
« sont prévues par souci de protection de la
santé publique et de lutte contre les
trafics »2(*). En conséquence, il est proposé de
se rapprocher de la réglementation s'appliquant aux
débitants de tabac. En ce qui concerne les
formations, « il s'agirait de rendre obligatoire une
formation initiale en matière de santé publique pour les
personnes exploitant les boutiques, en s'inspirant également de
l'exemple des buralistes »3(*).
D'après les représentants de la filière française de la vape (Fivape), l'application du régime de la suspension d'accise à la fabrication et à la commercialisation, autre que la commercialisation au détail, des produits du vapotage, nécessitant le statut d'entrepositaire ou de fournisseur agréé, « oblige[rait] les PME de la vape à fournir des garanties financières (cautions bancaires) importantes pour couvrir l'accise sur leurs stocks »4(*). Selon la Fivape, le coût de mise en conformité serait ainsi disproportionné et agirait comme « un filtre économique puissant, favorisant mécaniquement les acteurs les mieux capitalisés (les filiales de l'industrie du tabac) et éliminant les acteurs indépendants dès l'amont »5(*).
Cependant, suivant l'analyse de la DGDDI, cette crainte paraît excessive par rapport à la réalité des démarches à réaliser afin d'obtenir les statuts d'entrepositaire et fournisseur agréés. Trois conditions doivent en effet être remplies :
- d'une part, le lieu envisagé pour fabriquer, détenir, expédier et recevoir les produits soumis à accise doit être accessible par la voie publique afin que les agents des douanes puissent réaliser les contrôles. L'entrepôt agréé ne saurait se situer au sein d'une habitation privée, à l'instar d'un garage ou d'un sous-sol. Aucune norme supplémentaire ne s'applique, en matière de sécurité ou de taille par exemple ;
- d'autre part, un cautionnement doit
être mis en place pour couvrir une fraction des droits en jeu. Pour les tabacs,
la garantie doit être souscrite auprès d'un établissement
bancaire ou d'une société d'assurance. L'engagement du
garant est limité en montant, l'appréciation du montant
à garantir s'effectuant sur la base des opérations
envisagées au cours des douze premiers mois d'activité.
Deux crédits sont à prendre en compte : (i) le
crédit d'entrepôt, couvrant la réception
en suspension des droits d'accise des produits dans l'entrepôt fiscal
suspensif, ainsi que leur détention, pour 5 % du montant de
l'accise, sur la base du stock mensuel maximal ; (ii) le
crédit d'expédition, couvrant les droits en jeu lors de l'expédition
de marchandises en suspension, nécessaire pour approvisionner les
boutiques de points de vente au détail, pour 10 % du
montant de l'accise généré par les expéditions en
suspension effectuées au cours de la première année
d'activité.
Comme le souligne la DGDDI, « ces montant peuvent
varier en fonction de la taille de l'entreprise, sa situation dans la
chaîne logistique et les quantités détenues et vendues. Par
exemple, une entreprise dont la seule activité est la
fabrication/le stockage devra obtenir une caution couvrant 5 % des droits
d'accise en jeu »1(*). De fait,
l'administration estime que les droits à couvrir seront
« mécaniquement faibles en raison du tarif de l'accise
proposé »2(*) ;
- enfin, une comptabilité matières doit être tenue, laquelle peut être réalisée sans logiciel informatique coûteux. Cette comptabilité doit reprendre les entrées et les sorties de tabacs dans l'entrepôt en temps réel, ainsi que les références aux justificatifs d'entrée et de sortie. À la fin de chaque mois (au plus tard, le 10 du mois suivant), la balance des stocks doit être réalisée, en inscrivant, pour chaque produit le stock théorique en début de mois, le stock théorique en fin de mois, ainsi que le total des entrées et des sorties du mois. Cette comptabilité doit être tenue à disposition des services douaniers, au sein de l'entrepôt agréé.
Pour la DGDDI, « de façon générale, la mise en place de ces mesures de suivi et de gestion participe de la professionnalisation des acteurs (...) exerçant dans un secteur sensible en matière de santé publique et à sécuriser le circuit de perception de l'accise »3(*).
Enfin, concernant le rendement budgétaire du dispositif proposé, celui-ci est estimé à 120 millions d'euros en année pleine pour l'ensemble des finances publiques d'après l'évaluation préalable de l'article1(*)). En revanche, le coût pour les acteurs de la mise en conformité réglementaire ne fait pas l'objet d'une estimation. Néanmoins, l'administration considère, compte tenu des éléments développés plus haut, que ce coût de mise en conformité « ne paraît pas dirimant et ne constitue pas une barrière à l'entrée sur le marché »2(*).
Décision de la commission : la commission des finances propose d'adopter cet article sans modification.
ARTICLE
24
Évolution de la taxe sur les services d'accès à
des contenus audiovisuels à la demande
Le présent article prévoit de modifier le cadre applicable à la taxe sur les services d'accès à des contenus audiovisuels à la demande, afin de prendre en compte le cas spécifique des plateformes vidéo à contenu payant.
Il répartit le paiement de la taxe au prorata des sommes conservées par les créateurs de contenus et des commissions conservées par les plateformes. Afin d'éviter que l'assujettissement à l'impôt ne pèse de façon trop importante sur les créateurs de contenus, le présent article prévoit un mécanisme d'exemption pour les créateurs percevant moins de 200 000 euros annuels, ainsi qu'une entrée progressive dans l'impôt jusqu'à 220 000 euros.
En pratique, cet article ne cible qu'un nombre très restreint de plateformes vidéo, son impact sur le rendement de la taxe devrait donc être limité.
La commission des finances propose d'adopter cet article sans modification.
I. LE DROIT EXISTANT : LES PLATEFORMES DE STREAMING VIDÉO SONT SOUMISES À LA TAXE SUR LES SERVICES D'ACCÈS À DES CONTENUS AUDIOVISUELS À LA DEMANDE
A. DEPUIS 2018, L'ASSUJETISSEMENT DES PLATEFORMES DE STREAMING VIDÉO À LA TAXE SUR LA DIFFUSION DE VIDÉO PHYSIQUE ET EN LIGNE (TSV)
Les plateformes de services de vidéo à la demande par abonnement (ou SVOD) étaient jusqu'en 2024 redevables de la taxe sur la diffusion de vidéo physique et en ligne (TSV). La TSV était prévue à l'article 1609 sexdecies B du code général des impôts et due par tout opérateur, quel que soit son lieu d'établissement, en France ou à l'étranger, dès lors qu'il propose un service en France. Elle est affectée au centre national du cinéma (CNC). Outre la taxation de la vidéo physique, la part numérique de la TSV comportait depuis deux composantes :
- la composante dite « Netflix », due depuis la loi de finances rectificative pour 2013608(*) par les plateformes de vidéos payantes, y compris installées à l'étranger ;
- la composante dite « Youtube », due par les plateformes mettant majoritairement à disposition du public des vidéos gratuites609(*).
Les deux dernières composantes ne sont entrées en vigueur qu'au 1er janvier 2018, le Gouvernement attendant la confirmation par la Commission européenne de la conformité de ces taxes au droit de l'Union européenne.
Depuis la loi de finances pour 2020610(*), un taux commun de 5,15 % est appliqué pour la taxe sur les services de télévision (TST-E), payée par les éditeurs de télévisions et également affectée au CNC, et pour la TSV. Ce taux s'élève à 15 % si les contenus sont de nature pornographique ou incitent à la violence. L'assiette de l'impôt était constituée des abonnements pour la composante « Netflix » et de la publicité diffusée sur les plateformes pour la composante « Youtube ».
B. LA CRÉATION EN 2024 DE LA TAXE SUR LES SERVICES D'ACCÈS À DES CONTENUS AUDIOVISUELS À LA DEMANDE LORS DE LA RECODIFICATION DE LA TSV
La TSV a été transformée en 2023 dans le cadre de la recodification du code des impositions sur les biens et les services (CIBS)611(*). La TSV est depuis le 1er janvier 2024 scindée en trois taxes distinctes :
- la taxe sur les vidéogrammes (prévue aux articles L. 452-28 à L. 452-37 du CIBS), adossée à la vente de supports vidéo physiques ;
- la taxe sur la publicité diffusée au moyen de services d'accès à des contenus audiovisuels à la demande (articles L. 454-16 à L. 454-28 du CIBS), reprenant les contours de l'ancienne composante « Youtube » ;
- la taxe sur les services d'accès à des contenus audiovisuels à la demande, due par les plateformes payantes de services de vidéo à la demande (streaming vidéo payant). Celle-ci est due par les plateformes proposant un service donnant accès à des contenus audiovisuels sur demande individuelle et mis à disposition à titre onéreux à des personnes qui sont établies en France, c'est-à-dire principalement les plateformes de SVOD (article L. 453-26 du CIBS). Tout comme l'était la TSV, la taxe est affectée au CNC (article L. 453-34 du CIBS). Elle est assise sur les prix payés par les utilisateurs en contrepartie de l'accès aux contenus audiovisuels par ce service, autrement dit sur les abonnements (article L. 453-30 du même code).
Les articles L. 453-29 et L. 453-31 du CIBS maintiennent les taux applicables antérieurement aux redevables de la TSV de 5,15 % et 15 %.
D'après les voies et moyens annexés au présent projet de loi de finances, le rendement de la taxe sur les services d'accès à des contenus audiovisuels à la demande s'est élevé à 134 millions d'euros en 2024 et devrait s'élever à 146 millions d'euros en 2025 et 151 millions d'euros en 2026.
II. LE DISPOSITIF PROPOSÉ : UNE RÉPARTITION DE LA CONTRIBUTION À LA TAXE ENTRE LA PLATEFORME ET LE CRÉATEUR DE CONTENUS
Le I du présent article modifie le code des impositions sur les biens et les services afin de faire évoluer l'assiette et les modalités de calcul de la taxe sur les services d'accès à des contenus audiovisuels à la demande.
Le 3° du I complète l'article L. 453-33 du CIBS pour préciser que les contreparties encaissées par une personne autre que le créateur des contenus et reversées par elle sont réputées être encaissées par le bénéficiaire de ce reversement : autrement dit, la plateforme ne sera plus redevable de l'intégralité des sommes encaissées auprès des utilisateurs mais uniquement de la part qu'elle conserve, et non à celle liée à l'acquisition de contenus.
Le 4° du I crée par ailleurs un nouvel article L. 453-33-1 au sein du CIBS qui prévoit une répartition entre les différents redevables au prorata des sommes perçues, les créateurs de contenus acquittant la partie de la taxe en fonction du montant des contreparties perçues.
Afin de limiter l'impact de cette disposition pour la plupart des créateurs de contenus, le 1° du I crée un nouvel article L. 453-28-1 qui prévoit une exemption pour les redevables dont les contreparties sont inférieures à 200 000 euros. Le 2° du I crée un nouvel article L. 453-29-1, qui met en place une réduction par deux de l'impôt dû par les contribuables pour lesquels les contreparties perçues sont comprises entre 200 000 euros et 220 000 euros, afin de limiter l'effet de seuil lié à l'assujettissement.
Le 5° du I effectue une modification légistique sans lien avec la modification des modalités de calcul de la taxe sur les services d'accès à des contenus audiovisuels à la demande. Il prévoit que l'établissement de la taxe sur la publicité télévisuelle et autres ressources liées à la diffusion de services de télévision et de la taxe sur la publicité diffusée au moyen de services d'accès à des contenus audiovisuels à la demande s'effectue après application des modalités de calcul prévues pour ces taxes.
L'entrée en vigueur de ces dispositions est prévue pour le 1er janvier 2026 (IV du présent article). Toutefois, le II prévoit une application de ces dispositions aux contreparties perçues à compter du 1er janvier 2022, y compris l'exemption en dessous de 200 000 euros, afin d'éviter un effet rétroactif trop important.
Le III prévoit son application dans les collectivités de Saint-Barthélemy, Saint-Martin et Saint-Pierre-et-Miquelon.
*
* *
L'Assemblée nationale n'ayant pas adopté la première partie du présent projet de loi de finances, celui-ci est considéré comme ayant été rejeté et le présent article n'a pas été adopté.
III. LA POSITION DE LA COMMISSION DES FINANCES : UN IMPACT LIMITÉ DE LA MESURE PROPOSÉE, QUI VISE À RÉPONDRE À UNE SITUATION SPÉCIFIQUE
La croissance du rendement de la taxe sur la vidéo en ligne et physique, et depuis 2024 de la taxe sur les services d'accès à des contenus audiovisuels à la demande repose en grande partie sur le dynamisme du marché de la vidéo à la demande par abonnement.
Pour la quasi-totalité des plateformes, le mécanisme actuel de la taxe ne pose pas de difficulté, dès lors que l'abonnement à la plateforme de streaming vidéo constitue l'unique base taxable. En revanche, le cadre fiscal actuel ne permet pas d'appréhender le cas de certaines plateformes, qui vendent des abonnements non à un catalogue de contenus appartenant à la plateforme, mais à des contenus hébergés sur cette plateforme.
Ce modèle économique est principalement celui de plateformes à contenu payant, telles qu'OnlyFans ou MYM, sur lesquelles la part du contenu réservé aux adultes est significative. Celles-ci fonctionnent sur le principe d'un abonnement permettant d'accéder à des contenus mis à disposition par des créateurs individuels, qui conservent une partie des revenus et en reversent une autre à la plateforme.
Les revenus tirés de la production de contenus sur ces plateformes sont imposables à l'impôt sur les sociétés ou à l'impôt sur le revenu, selon le statut du créateur de contenu. Mais la taxe sur les services d'accès à des contenus audiovisuels à la demande étant actuellement uniquement due par les plateformes, son mode de calcul actuel ne permet pas la prise en compte le modèle économique des plateformes à contenu payant qui ne peuvent être considérées comme devant s'acquitter de la taxe pour la part conservée par les créateurs de contenus.
Le seuil d'exemption et le mécanisme de lissage prévus par le présent article permettent de limiter l'impact de cet assujettissement aux créateurs de contenus percevant les plus hauts revenus. La plupart des créateurs se situeront en effet sous le seuil des 200 000 euros.
L'adoption de cet article ne vise à répondre qu'à une situation spécifique, de sorte que, d'après les informations transmises par le Centre national du cinéma, affectataire de la taxe sur les services d'accès à des contenus audiovisuels à la demande, ces modifications ne devraient avoir qu'un impact très limité sur le rendement attendu de cette taxe.
Décision de la commission : la commission des finances propose d'adopter cet article sans modification.
ARTICLE
ADDITIONNEL APRÈS L'ARTICLE 24
Rationalisation de l'assiette et
des taux des crédits d'impôt
« cinéma »
et
« audiovisuel »
Le présent article additionnel que l'amendement I-16 (FINC.16) prévoit d'insérer au projet de loi de finances pour 2026 propose d'appliquer les recommandations formulées par l'inspection générale des finances dans sa revue de dépenses sur les aides au cinéma de décembre 2024. Il modifie en conséquence l'assiette et le taux de deux des crédits d'impôt gérés par le centre national du cinéma et de l'image animée (CNC), le crédit d'impôt « cinéma » et le crédit d'impôt « audiovisuel ». Le gain de cette modification pour les finances publiques serait d'environ 35 millions d'euros et permettrait de mettre un terme à l'envolée de la dépense fiscale gérée par le CNC.
Cet article prévoit, pour les dépenses exposées à compter du 1er janvier 2026 :
- la suppression du taux bonifié de 25 % pour les oeuvres audiovisuelles ;
- la suppression du taux bonifié de 25 % pour les films au budget inférieur à 7 millions d'euros et la mise en place d'un taux dérogatoire à 25 % pour les films excédant cette limite, suivant les recommandations de l'inspection générale des finances ;
- l'exclusion de l'assiette des crédits d'impôt des aides remboursables du CNC.
La commission des finances propose d'adopter cet article.
I. LE DROIT EXISTANT : DES CRÉDITS D'IMPÔT GÉRÉS PAR LE CENTRE NATIONAL DU CINÉMA POUR DES FILMS AYANT REÇUS SON AGRÉMENT
Le centre national du cinéma et de l'image animée (CNC) assure la gestion des quatre crédits d'impôt :
- le crédit d'impôt « cinéma » (CIC)612(*), mis en place depuis le 1er janvier 2004, qui prévoit une déduction fiscale représentant de 20 à 30 % du montant total des dépenses éligibles, dans la limite de 30 millions d'euros par film ;
- le crédit d'impôt « audiovisuel » (CIA)613(*), entré en vigueur le 1er janvier 2005, qui prévoit un crédit d'impôt équivalent à 25 % du montant total des dépenses éligibles pour les oeuvres de fiction et d'animation et à 20 % pour les oeuvres documentaires ;
- le crédit d'impôt « international » (C2I)614(*), dédié aux oeuvres étrangères tournées en France depuis 2009. Il prévoit une déduction fiscale de l'ordre de 30 % des dépenses éligibles ;
- le crédit d'impôt « jeux vidéo »615(*), créé en 2009, qui vise les dépenses afférentes à la création de ce type de programme. Le crédit d'impôt est égal à 30 % des dépenses éligibles, dans la limite de 6 millions d'euros par exercice et par entreprise.
A. LE CRÉDIT D'IMPÔT CINÉMA
Le crédit d'impôt pour dépenses de production déléguée d'oeuvres cinématographiques et audiovisuelle, dit crédit d'impôt cinéma, est défini à l'article 220 sexies du CGI. Il a été créé par la loi de finances pour 2004616(*), avant d'être ouvert, en loi de finances de l'année suivante617(*), aux oeuvres audiovisuelles. Le crédit d'impôt est réservé aux entreprises ayant la qualité de producteur délégué.
Entrent dans le cadre du crédit d'impôt les oeuvres cinématographiques de longue durée618(*), les courts-métrages en étant exclus.
Pour bénéficier du crédit d'impôt, les oeuvres cinématographiques de fiction doivent être tournées intégralement ou principalement en version originale en langue française. N'ouvrent pas droit au crédit d'impôt cinéma les oeuvres à caractère pornographique ou d'incitation à la violence ; les oeuvres publicitaires ; les émissions audiovisuelles.
Le III de l'article 220 sexies prévoit que le crédit d'impôt est égal à 20 % du montant des dépenses afférentes :
- aux rémunérations versées aux auteurs, aux artistes-interprètes, aux figurants et aux personnels de la réalisation et de la production. Le montant cumulé des rémunérations est cependant pris en compte dans la limite d'un montant cumulé en fonction du coût de production de l'oeuvre ;
- aux dépenses liées au recours aux industries techniques et aux prestataires de la création cinématographique et audiovisuelle, ainsi que celles de transport et de restauration.
Ce taux est porté à 25 % pour les oeuvres audiovisuelles de fiction et d'animation. Il atteint 30 % pour les oeuvres cinématographiques d'animation et pour les oeuvres cinématographiques autres que d'animation réalisées intégralement ou principalement en langue française ou dans une langue régionale en usage en France.
L'assiette des dépenses éligibles est limitée à 80 % du budget de production de l'oeuvre.
Les oeuvres cinématographiques ou audiovisuelles pour lesquelles le bénéfice du crédit d'impôt peut être demandé sont sélectionnées par un comité d'experts interne au Centre national du cinéma et de l'image animée (CNC). Le bénéfice du crédit d'impôt est réservé aux oeuvres bénéficiant d'un agrément provisoire du CNC, l'agrément définitif étant accordé après la production et la vérification du fait que l'oeuvre ait bien rempli les conditions nécessaires.
B. LE CRÉDIT D'IMPÔT AUDIOVISUEL
Le cadre applicable au crédit d'impôt pour dépenses de production déléguée d'oeuvres audiovisuelles est défini au même article 220 sexies du CGI. De façon symétrique au crédit d'impôt cinéma, il est destiné aux entreprises de production audiovisuelle qui réalisent sur le territoire français le tournage et la production d'oeuvres audiovisuelles agrées par le CNC. Les chaînes de télévisions, qui n'ont pas la qualité de producteur délégué, ne peuvent bénéficier du crédit d'impôt619(*).
Pour ouvrir droit au crédit d'impôt audiovisuel, les oeuvres audiovisuelles doivent respecter les conditions de réalisation suivantes620(*) :
- être réalisées intégralement ou principalement en langue française ou dans une langue régionale en usage en France ;
- être admises au bénéfice des aides financières à la production audiovisuelle ;
- être réalisées principalement sur le territoire français ;
- contribuer au développement de la création française et européenne ainsi qu'à sa diversité.
Ouvrent droit au bénéfice du crédit d'impôt les dépenses liées aux oeuvres audiovisuelles de fiction et aux oeuvres audiovisuelles documentaires et les dépenses exposées avant 2024 pour les oeuvres d'adaptation audiovisuelle de spectacles.
Le f du 1 du III de l'article 220 sexies du CGI prévoit que le taux applicable est de 25 % des dépenses pour l'ensemble des oeuvres, à l'exception des adaptations audiovisuelles de spectacles produites avant fin 2024, pour lesquelles il est de 10 %.
Le 3 du II du même article 220 sexies plafonne le montant total des dépenses éligibles au crédit d'impôt pour chaque oeuvre audiovisuelle. Les oeuvres audiovisuelles de fiction sont plafonnées en fonction du coût de production de l'oeuvre, soit entre 1 250 euros et 10 000 euros (a du 2 du VI de l'article 220 sexies du CGI). Les oeuvres audiovisuelles documentaires et d'adaptation audiovisuelle de spectacles sont plafonnées à 1 450 euros par minute produite et livrée. Les oeuvres audiovisuelles d'animation sont plafonnées à euros 3 000 euros par minute produite et livrée.
Il n'est pas possible de cumuler les bénéfices du crédit d'impôt cinéma et du crédit d'impôt audiovisuel, comme l'indique le 4 du VI de l'article 220 sexies du CGI. L'entreprise de production déléguée doit choisir entre la prise en compte des dépenses communes pour le calcul du crédit d'impôt cinéma ou la prise en compte de ces dépenses pour le calcul du crédit d'impôt audiovisuel.
II. LE DISPOSITIF PROPOSÉ PAR LA COMMISSION DES FINANCES : UNE RÉFORME DES CRÉDITS D'IMPÔT RECOMMANDÉE PAR L'INSPECTION GÉNÉRALE DES FINANCES AFIN DE RATIONALISER LA DÉPENSE FISCALE
Le présent article additionnel est proposé par l'amendement I-16 (FINC.16) de la commission des finances.
A. UNE DÉPENSE FISCALE EN FAVEUR DU CINÉMA EN HAUSSE CONSTANTE
L'article 220 sexies du CGI, qui institue les crédits d'impôt cinéma et audiovisuel, prévoit au VII que le montant total des aides publiques accordées au titre de la production d'une oeuvre cinématographique, crédit d'impôt inclus, ne peut excéder 50 % du coût définitif de production de cette oeuvre. Ce seuil est porté à 60 % pour les oeuvres cinématographiques ou audiovisuelles que le code qualifie de « difficiles », à savoir les premier et deuxième film d'un réalisateur, ainsi que les films « à petit budget », c'est-à-dire inférieur ou égal à 1,25 million d'euros.
La revue de dépenses menée par l'inspection générale des finances (IGF) en 2024 et récemment publiée621(*) note que les aides publiques, se substituant à des financements privés, sont devenues la première source de financement de la production de films agréés : la part des financements publics (aides du CNC, aides régionales et UE, crédits d'impôt) a presque doublé, passant de 16 % en 2012 à environ 30 % depuis 2020.
La croissance de la dépense publique en faveur du cinéma et de l'audiovisuel est tirée par la croissance des crédits d'impôt. Entre 2019, dernière année avant la crise sanitaire, et 2026, le coût fiscal du CIC devrait augmenter de 35 millions d'euros, soit une hausse de 29 %, et celui du CIA de 125 millions d'euros, soit une hausse de 124 %.
Évolution des dépenses fiscales « cinéma » et « audiovisuel » gérées par le CNC
(en millions d'euros)
Source : commission des finances d'après les données du CNC
Cette croissance concerne l'ensemble des crédits d'impôt, mais l'augmentation de la dépense fiscale est particulièrement tirée par le crédit d'impôt audiovisuel et par le crédit d'impôt international.
Évolution du coût des différents crédits d'impôt en dix ans
(en millions d'euros et en %)
|
2016 |
2026 |
Variation 2016/2026 |
|
|
CIC |
75 |
156 |
108,00 % |
|
CIA |
70 |
263 |
275,71 % |
|
C2I |
12 |
125 |
941,67 % |
|
SOFICA |
22 |
35 |
59,09 % |
Source : commission des finances d'après les données du CNC
Le montant des dépenses éligibles à l'ensemble des crédits d'impôt a très fortement augmenté au cours des dernières années, pour atteindre 2,9 milliards d'euros en 2024, à peine en deçà du maximum de 3 milliards d'euros atteint en 2023, mais supérieur de 860 millions d'euros à 2019 (+ 41 %) qui était déjà une année où l'activité était soutenue.
Évolution des oeuvres éligibles aux crédits d'impôt
(en nombre d'oeuvres et en heures)
|
2016 |
2017 |
2018 |
2019 |
2020 |
2021 |
2022 |
2023 |
2024 |
2025 |
|
|
Nombre d'oeuvres agréées au CIC |
143 |
146 |
161 |
170 |
176 |
138 |
216 |
157 |
192 |
174 |
|
Nombre d'oeuvres agréées au C2I |
24 |
44 |
75 |
74 |
75 |
75 |
92 |
133 |
133 |
95 |
|
Nombre d'heures de programme agréées au CIA |
1 331 |
1 436 |
1 552 |
1 641 |
1 763 |
1 618 |
2 286 |
1 960 |
2 304 |
2 388 |
Source : commission des finances d'après les données du CNC
Le rapport d'évaluation des crédits d'impôt publié en 2024 par le CNC622(*) se félicite curieusement de cette fuite en avant de la dépense fiscale, censée être portée au crédit de l'efficacité des crédits d'impôt.
On voit mal à quel titre le gestionnaire public devrait se réjouir de la hausse continue du coût de production des oeuvres et, partant, de la dépense ouvrant droit aux d'impôt. Or, le CNC se félicite que « le devis moyen des films ayant obtenu un agrément provisoire au crédit d'impôt cinéma en 2024 s'élève à 5,1 millions d'euros, contre 4,3 millions d'euros en 2019 ».
La même remarque s'applique au constat selon lequel « le coût moyen de production par minute des trois genres historiques (fiction, animation, documentaire) atteint son plus haut niveau depuis 2015 ». Il n'est pas certain que les contribuables français, qui financent ces crédits d'impôt imputés sur l'impôt sur les sociétés, s'en réjouissent avec autant d'enthousiasme.
B. UN INDISPENSABLE EFFORT DE RATIONALISATION DE LA DÉPENSE FISCALE, RECOMMANDÉ PAR L'INSPECTION GÉNÉRALE DES FINANCES
La revue de dépenses sur les aides au cinéma précédemment mentionnée indique que « les soutiens du CNC ne se sont pas ajustés pour tenir compte du dynamisme de la dépense fiscale. Seule une réforme des crédits d'impôt conduirait à une baisse sensible du taux de financement publics dans la production française ».
S'agissant du crédit d'impôt international, la très forte croissance des dépenses réalisées en France montre son efficacité voire peut suggérer que celui-ci présente un bénéfice net pour les finances publiques. Aussi, la mission ne préconise pas d'évolution du dispositif. Par conséquent, il est proposé de ne pas le modifier, afin de ne pas porter atteinte à l'attractivité du territoire français pour les productions internationales.
En revanche, l'IGF propose trois modifications des crédits d'impôt cinéma et audiovisuel afin de limiter leur croissance.
S'agissant du crédit d'impôt cinéma, l'IGF s'interroge sur l'efficacité du dispositif et le risque d'effets d'aubaine. Elle note que le crédit d'impôt a vraisemblablement eu un effet localisant pour les films aux budgets supérieurs à 7 millions d'euros. Toutefois, « son effet localisant sur les oeuvres au budget inférieur est difficile à démontrer ». La mission propose en conséquence d'abaisser le taux du CIC à 20 % pour les films au budget inférieur à 7 millions d'euros et à 25 % pour les autres films. La mission indique que cette modification permettrait de diminuer la dépense fiscale d'environ 30 millions d'euros, l'essentiel des économies découlant de la mise en place du taux à 20 %. Ce recentrage permettrait au crédit d'impôt de cibler davantage sur les productions pour lesquelles l'efficacité du crédit d'impôt est confirmée.
La mission relève que le crédit d'impôt audiovisuel, qui n'était pas dans le champ de ses investigations « a probablement généré d'importants effets d'aubaine, car les dépenses de production audiovisuelle étaient déjà très fortement localisées en France ».
La mission estime que l'instauration d'un seuil d'éligibilité au CIA, exprimé en budget horaire, pourrait être pertinente pour limiter ces effets d'aubaine. Par ailleurs, elle note que l'abaissement du taux du crédit d'impôt audiovisuel est le corollaire de celui du CIC.
Enfin, la mission préconise d'exclure de l'assiette des crédits d'impôt les aides remboursables du CNC, en particulier l'avance sur recettes, compte tenu de leur taux de remboursement très faible. Cette modification entraînerait d'après la mission une économie d'environ 4 millions d'euros.
Le présent article met intégralement et uniquement en application les recommandations de l'IGF.
Le premier alinéa du 1° du I prévoit la suppression du taux dérogatoire de 25 % pour les oeuvres audiovisuelles, qui bénéficieront donc par défaut du taux normal de 20 % prévu au premier alinéa du 1 du III de l'article 220 sexies.
Le second alinéa du 1° du I prévoit, d'une part, d'abaisser de 30 % à 25 % le taux dérogatoire du CIC et, d'autre part, d'instaurer une condition limitant le bénéfice de ce taux bonifié aux productions dont le budget est supérieur à 7 millions d'euros, conformément aux recommandations de l'inspection générale.
Le 2° du I exclut de l'assiette des crédits d'impôt les aides remboursables du CNC.
Afin que ces modifications n'aient pas d'effet rétroactif sur des dépenses déjà engagées en 2025, le II du présent article prévoit qu'elles ne s'appliquent qu'aux dépenses exposées à compter du 1er janvier 2026. Le crédit d'impôt étant calculé en année n+1, le présent article n'aura d'impact sur les montants perçus par les entreprises qu'en 2027.
Décision de la commission : la commission des finances propose d'adopter cet article.
ARTICLE
25
Ajustement du régime de franchise en base de taxe sur la
valeur ajoutée
Le présent article prévoit une révision des seuils de chiffres d'affaires relatifs à l'application du régime de la franchise en base de taxe sur la valeur ajoutée (TVA).
Le régime de la franchise en base de TVA, codifié à l'article 293 B du code général des impôts (CGI), vise à exempter du paiement de la TVA les petites entreprises dès lors qu'elles réalisent un chiffre d'affaires annuel inférieur à des seuils déterminés. À l'occasion de l'examen du projet de loi de finances pour 2025, le Gouvernement avait introduit, par amendement déposé en cours de discussion parlementaire, une révision d'ampleur des seuils de chiffres d'affaires applicables à la franchise en base de TVA, prévoyant l'institution d'un seuil unique abaissé à 25 000 euros pour l'ensemble des activités, pour un rendement budgétaire récurrent estimé à 780 millions d'euros pour les finances publiques. La disposition concernée avait été adoptée à l'article 32 de la loi de finances initiale pour 2025 (LFI 2025).
Face à la forte opposition suscitée par l'institution du seuil unique de 25 000 euros, le Gouvernement a reporté à plusieurs reprises la mise en oeuvre de cette mesure, pour finalement acter sa suspension pour l'année 2025 par le biais d'un rescrit de l'administration fiscale. Dans le cadre d'une mission d'information « flash » conduite au printemps 2025 à la suite d'une pétition déposée sur le site du Sénat, la commission des finances a relevé l'improvisation et l'impréparation de cette réforme, ainsi que ses conséquences préjudiciables pour l'équilibre économique de nombreux secteurs d'activité et professions.
Afin de conforter la sécurité juridique des acteurs concernés, représentant plus de 200 000 petites entreprises, entrepreneurs individuels et micro-entreprises (auto-entrepreneurs), la loi n° 2025-1044 du 3 novembre 2025 visant à garantir un cadre fiscal stable, juste et lisible pour nos micro-entrepreneurs et nos petites entreprises, déposée à l'Assemblée nationale le 17 avril 2025, a été définitivement adoptée par le Sénat le 23 octobre 2025. Le dispositif adopté par le Parlement a ainsi permis de donner un fondement légal à la suspension de la révision des seuils de franchise en base de TVA pour l'année 2025, tout en abrogeant formellement la réforme.
Dans ce contexte, le présent article prévoit de fixer un seuil de franchise en base de TVA de droit commun à 37 500 euros et un seuil spécifique pour les seules prestations de services de travaux immobiliers à 25 000 euros, pour un rendement budgétaire récurrent estimé à 260 millions d'euros.
Alors que ce nouveau projet continue de susciter une vive opposition de la part des auto-entrepreneurs et que plusieurs travaux sont actuellement en cours concernant le régime fiscal et social de la micro-entreprise (mission de l'inspection générale des finances, travaux de la délégation aux entreprises du Sénat), la commission des finances propose, par son amendement I-17 (FINC.17), de supprimer cet article.
I. LE DROIT EXISTANT : UN RÉGIME BÉNÉFICIANT À 2,1 MILLIONS DE PETITES ENTREPRISES, ENTREPRENEURS INDIVIDUELS ET MICRO-ENTREPRISES, DONT LA LOI DE FINANCES INITIALE POUR 2025 AVAIT FORTEMENT ABAISSÉ LES SEUILS, RÉTABLIS PAR UNE LOI RÉCENTE D'ORIGINE PARLEMENTAIRE
A. LA RÉFORME DU RÉGIME DE LA FRANCHISE EN BASE DE TVA EN LOI DE FINANCES INITIALE POUR 2025 AVAIT PRÉVU UN ABAISSEMENT SUBSTANTIEL DES SEUILS APPLICABLES, UN AN SEULEMENT APRÈS UNE PREMIÈRE RÉVISION EN LOI DE FINANCES INITIALE POUR 2024
1. Une première révision des seuils de franchise en base de TVA en loi de finances initiale pour 2024, dans le cadre de la transposition d'une directive européenne
Le régime de la franchise en base de taxe sur la valeur ajoutée (TVA), codifié à l'article 293 B du code général des impôts (CGI), vise à exempter du paiement de la TVA les petites entreprises dès lors qu'elles réalisent un chiffre d'affaires annuel inférieur à des seuils déterminés. Ce régime fiscal favorable, destiné à alléger la charge administrative et fiscale des petites entreprises623(*), bénéficie à environ 2,1 millions de petites entreprises, entrepreneurs individuels et microentreprises (auto-entrepreneurs).
À la suite de l'adoption de la directive du 18 février 2020 relative au système commun de taxe sur la valeur ajoutée en ce qui concerne le régime particulier des petites entreprises624(*), la France a procédé à l'adaptation de ses seuils de franchise en base de TVA par l'article 82 de la loi de finances initiale pour 2024 (LFI 2024)625(*).
Cette révision des seuils, assortie d'une entrée en vigueur différée d'un an, soit une mise en oeuvre prévue à compter du 1er janvier 2025, visait à assurer la conformité du droit français aux évolutions du droit européen en matière de franchise en base de TVA.
En effet, dans un objectif de simplification administrative et de facilitation des échanges économiques au sein du marché intérieur, la directive du 18 février 2020 a acté l'ouverture du bénéfice des différents régimes nationaux de franchise en base de TVA à l'ensemble des entreprises établies dans un État membre de l'Union européenne, sous réserve du respect d'un seuil de chiffre d'affaires annuel au niveau européen fixé à 100 000 euros.
Afin de limiter les distorsions entre les États membres, l'article 284 de la directive a prévu un plafond maximal pour les seuils de chiffre d'affaires annuel susceptibles d'être adoptés au niveau national, d'un montant de 85 000 euros. Dans le cadre de la transposition de cette disposition en LFI 2024, la France a choisi de retenir ce plafond maximal pour le commerce de biens et les prestations d'hôtellerie-restauration.
De fait, la révision des seuils de franchise en base de TVA en LFI 2024 est demeurée relativement limitée, se traduisant par des ajustements mineurs des niveaux applicables selon les quatre types d'activités concernées : livraisons de biens, ventes à consommer sur place et prestations d'hébergement ; autres prestations de services ; activités dites « coeur de métier » des avocats, auteurs et artistes-interprètes ; activités dites « connexes » de ces mêmes professions.
Seuils de chiffre d'affaires annuel applicables
avant et après
la révision du régime de la franchise en
base de TVA résultant de la LFI 2024
(en euros)
|
Franchises en base de droit commun |
|||
|
|
|
Livraisons de biens, ventes |
Autres prestations |
|
Avant révision |
Année N -2 |
91 900 |
36 800 |
|
Année N -1 |
101 000 |
39 100 |
|
|
Après révision |
Année N -1 |
85 000 |
37 500 |
|
Année N |
93 500 |
41 250 |
|
|
Franchises en base spéciales (avocats, auteurs, artistes-interprètes) |
|||
|
|
|
Activités réglementées, livraisons d'oeuvres, cessions de droits |
Autres activités |
|
Avant révision |
Année N -2 |
47 700 |
19 600 |
|
Année N -1 |
58 600 |
23 700 |
|
|
Après révision |
Année N -1 |
50 000 |
35 000 |
|
Année N |
55 000 |
38 500 |
|
Note : l'année N-2 désigne la pénultième année civile ; l'année N-1 désigne l'année civile précédente ; l'année N désigne l'année en cours.
Source : commission des finances d'après l'article 293 B du CGI
En vertu de l'article 293 D du CGI, les cessions de biens d'investissement corporels ou incorporels de l'assujetti ne sont pas prises en considération pour la détermination du chiffre d'affaires servant de référence pour l'application de la franchise en base de TVA.
2. Une nouvelle réforme en loi de finances initiale pour 2025, introduite en cours de discussion budgétaire et conservée en dépit des réserves exprimées par la commission des finances
Dans le cadre de l'examen du projet de loi de finances pour 2025 (PLF 2025), le Gouvernement a présenté, par amendement en première lecture et en première délibération au Sénat626(*), une réforme d'ampleur des seuils d'application de la franchise en base de TVA, visant à instituer un seuil unique de chiffre d'affaires annuel fixé à 25 000 euros en année N-1 (27 500 euros en année N).
Lors de cette première délibération, la commission des finances a émis un avis défavorable à cette mesure, qui a ainsi été rejetée par le Sénat. Cet avis défavorable s'appuyait sur les éléments suivants :
- en premier lieu, le caractère particulièrement tardif de la présentation de cette mesure, introduite par amendement près de deux mois après le dépôt du PLF 2025, alors que cette réforme d'ampleur aurait dû être inscrite dans le texte initial du projet de loi de finances ;
- en deuxième lieu, la nécessité de prendre en compte la diversité des situations et des tailles d'entreprises, l'abaissement des seuils se traduisant par une complexité administrative accrue pour un grand nombre de petites entreprises privées du bénéfice de la franchise en base de TVA ;
- en troisième lieu, le montant élevé d'une telle mesure d'augmentation des recettes fiscales, avec un impact récurrent en année pleine estimé à 780 millions d'euros pour les finances publiques, dont environ la moitié pour l'État, qui se répercuterait nécessairement sur les prix aux consommateurs ;
- en quatrième lieu, et enfin, le caractère limité du risque de distorsion de concurrence au niveau européen mis en avant par le Gouvernement au motif que les seuils français figurent parmi les plus élevés dans l'Union européenne (s'agissant de petites entreprises dont l'activité hors de leur pays d'origine est, à l'exception des entreprises frontalières, par nature faible).
Ainsi, la mesure portée par l'exécutif semblait relever davantage d'une logique de rendement, avec une hausse importante et pérenne d'un régime de TVA.
Cependant, en seconde délibération au Sénat, le Gouvernement a redéposé un amendement identique627(*), auquel la commission des finances a alors donné un avis favorable au titre de sa solidarité avec la majorité gouvernementale.
Cette mesure a ainsi été adoptée par le Sénat, avant d'être reprise dans le texte de la commission mixte paritaire (CMP) et d'être finalement adoptée par les deux assemblées en lecture des conclusions de la CMP, à l'article 32 de la loi de finances initiale pour 2025 (LFI 2025)628(*).
B. UNE MESURE SUSPENDUE PAR LE GOUVERNEMENT POUR L'ENSEMBLE DE L'ANNÉE 2025 À LA SUITE D'UNE FORTE CONTESTATION DES ACTEURS CONCERNÉS, AVANT D'ÊTRE FORMELLEMENT ABROGÉE PAR LA LOI ADOPTÉE LE 23 OCTOBRE 2025
1. Une mesure suspendue par le Gouvernement dès l'adoption du projet de loi de finances pour 2025 par le Parlement
À la suite de critiques exprimées par plusieurs parlementaires et acteurs économiques, le ministre de l'économie de l'époque, M. Éric Lombard, a annoncé, dès le 6 février au soir629(*), la suspension de la réforme des seuils de la franchise en base de TVA, le temps d'organiser une concertation avec les parties prenantes.
Le 28 février, le Gouvernement a annoncé la fin de cette première concertation et prorogé la suspension de l'abaissement des seuils de la franchise en base de TVA jusqu'au 1er juin 2025 « afin de travailler avec les acteurs et les parlementaires à des réponses adaptées aux préoccupations exprimées »630(*).
Cette nouvelle phase de discussion traduisait la volonté du Gouvernement d'aboutir à un compromis concernant cette réforme, qui avait suscité des réactions contrastées parmi les acteurs économiques. En effet, si plusieurs organisations, représentant les autoentrepreneurs631(*) ou les métiers de service, avaient réitéré leur opposition à cette mesure, l'exécutif estimait que « la majorité des fédérations se déclar[ait] neutre ou favorable à la réforme, considérant qu'elle permet[tait] de corriger les iniquités de concurrence que la situation antérieure générait »632(*).
2. Face à une opposition unanime à l'Assemblée nationale et au Sénat, une suspension finalement actée pour l'ensemble de l'année 2025, avant une abrogation formelle par la loi n° 2025-1044 du 3 novembre 2025
Parallèlement aux concertations organisées par le Gouvernement, plusieurs initiatives parlementaires ont mis en évidence les difficultés résultant d'une mise en oeuvre immédiate de la réforme de la franchise en base de TVA issue de la LFI 2025 :
- d'une part, au Sénat : saisie à la suite du dépôt d'une pétition ayant dépassé le seuil des 100 000 signatures en quelques jours633(*), la commission des finances a conduit un cycle d'auditions « flash » afin de faire la lumière sur les enjeux économiques, juridiques et budgétaires de la réforme. Constatant, dans son rapport d'information634(*), l'improvisation et l'impréparation de cette mesure, qui affecterait environ 200 000 entreprises, dont deux tiers de micro-entreprises (autoentrepreneurs), la commission a conclu à la nécessité de son abandon ;
- d'autre part, à l'Assemblée nationale : entre les mois de février et d'avril, cinq propositions de loi défendant l'abrogation de la réforme ont été déposées635(*). Une sixième proposition de loi en sens identique a été déposée au mois de juin636(*), postérieurement à l'annonce du Gouvernement prorogeant la suspension de la réforme de la franchise en base de TVA pour l'ensemble de l'année 2025.
Dans ce contexte de forte opposition parlementaire, et en l'absence de consensus entre les acteurs professionnels concernés, le ministre de l'économie de l'époque, M. Éric Lombard, a annoncé, le 30 avril, la suspension de la révision des seuils de la franchise en base de TVA jusqu'au 31 décembre 2025.
Cette suspension a été actée dans un rescrit de l'administration fiscale publié le 28 mai dans le Bulletin Officiel des Finances Publiques - Impôts637(*).
Finalement, par la loi n° 2025-1044 du 3 novembre 2025 visant à garantir un cadre fiscal stable, juste et lisible pour nos micro-entrepreneurs et nos petites entreprises, le Parlement a donné un fondement légal à la suspension de la révision des seuils de franchise en base de TVA pour l'année 2025, tout en abrogeant formellement la réforme issue de la LFI 2025.
II. LE DISPOSITIF PROPOSÉ : UN ABAISSEMENT DES SEUILS DE LA FRANCHISE EN BASE DE TVA À UN NIVEAU INTERMÉDIAIRE, PRÉVOYANT UN SEUIL SPÉCIFIQUE POUR LE BÂTIMENT ET LES TRAVAUX PUBLICS
A. LE DISPOSITIF PROPOSÉ REPREND LA SOLUTION INTERMÉDIAIRE PORTÉE PAR L'EXÉCUTIF LORS DE L'EXAMEN DU PROJET DE LOI SIMPLIFICATION
1. Une mesure déjà portée dans le cadre de l'examen du projet de loi Simplification, rejetée pour un motif de procédure
Au début du mois d'avril 2025, le Gouvernement de l'époque avait tenté de défendre un dispositif intermédiaire dans le cadre de l'examen à l'Assemblée nationale du projet de loi de simplification de la vie économique (PJL Simplification).
À cette fin, l'exécutif avait déposé un amendement prévoyant un seuil de droit commun à 37 500 euros et un seuil spécifique pour les seules prestations de services de travaux immobiliers à 25 000 euros.
Cependant, cet amendement avait été déclaré irrecevable en tant que cavalier législatif au titre de l'article 45 de la Constitution638(*).
2. Une révision substantielle du régime de la franchise en base de TVA, avec un abaissement conséquent du seuil pour le commerce de biens ainsi que l'hôtellerie-restauration et renforcé pour le secteur de la construction avec un seuil spécifique à 25 000 euros
Le dispositif proposé par le a) du 1° du I du présent article, qui remplace le tableau du second alinéa du I de l'article 293 B du CGI, consiste à maintenir une distinction entre deux seuils, d'une part, un seuil de droit commun à 37 500 euros et, d'autre part, un seuil spécifique pour le secteur de la construction à 25 000 euros.
Les conséquences de ce dispositif pour les différentes activités concernées se décomposent comme suit :
- concernant les prestations de service hors travaux immobiliers (représentant environ 70 % des bénéficiaires de la franchise en base de TVA), le seuil demeure à 37 500 euros ;
- s'agissant du commerce de biens et de l'hôtellerie-restauration, le seuil est aligné sur le niveau applicable aux prestations de service, soit 37 500 euros, contre 85 000 euros actuellement ;
- pour les prestations de services de travaux immobiliers, un seuil spécifique est fixé à 25 000 euros, contre 37 500 euros actuellement ;
- enfin, les seuils propres aux avocats, auteurs et artistes-interprètes sont supprimés et fondus dans le seuil de droit commun de 37 500 euros, contre 50 000 euros pour les activités dites « coeur de métier » et 35 000 euros pour les activités dites « connexes », soit un total de 85 000 euros actuellement.
Seuils de chiffre d'affaires annuel applicables
avant et après
la révision du régime de la franchise en
base de TVA proposée par le PLF 2026
(en euros)
|
Franchises en base de droit commun |
|||
|
|
|
Livraisons de biens, ventes |
Autres prestations |
|
Droit existant |
Année N -1 |
85 000 |
37 500 |
|
Année N |
93 500 |
41 250 |
|
|
Droit proposé |
Année N -1 |
37 500 |
|
|
Année N |
41 250 |
||
|
Franchises en base spéciales (avocats, auteurs, artistes-interprètes) |
|||
|
|
|
Activités réglementées, livraisons d'oeuvres, cessions de droits |
Autres activités |
|
Droit existant |
Année N -1 |
50 000 |
35 000 |
|
Année N |
55 000 |
38 500 |
|
|
Droit proposé |
Année N -1 |
37 500 |
|
|
Année N |
41 250 |
||
|
Nouvelle franchise en base spéciale spécifique au secteur de la construction |
|||
|
Prestations de services de travaux immobiliers |
|||
|
Droit existant |
Année N -1 |
37 500 |
|
|
Année N |
41 250 |
||
|
Droit proposé |
Année N -1 |
25 000 |
|
|
Année N |
27 500 |
||
Note : l'année N-1 désigne l'année civile précédente ; l'année N désigne l'année en cours.
Source : commission des finances d'après l'article 293 B du CGI et l'article 25 du PLF 2026
Par ailleurs, le B du II donne une base légale à la suspension de la réforme issue de la LFI 2025 actée par le Gouvernement de l'époque. Suivant cette disposition, pour les opérations effectuées du 1er mars 2025 jusqu'au 31 décembre 2025, bénéficient de la franchise en base de TVA dans les conditions applicables au 28 février 2025 (soient les conditions applicables avant l'entrée en vigueur de la LFI 2025), les assujettis qui, à cette date, n'avaient pas commencé à exercer leur activité ou bénéficiaient de cette franchise.
À cet égard, il convient de noter que la loi n° 2025-1044 du 3 novembre 2025 a déjà donné une telle base légale à la suspension de la réforme en abrogeant formellement l'article 32 de la LFI 2025.
B. UNE MODIFICATION DU RÉGIME DE RETENUE À LA SOURCE DE LA TVA DES ÉDITEURS VERSANT DES DROITS PATRIMONIAUX AUX AUTEURS
Le présent article opère également une modification dans le cadre du régime dérogatoire de retenue à la source de la TVA des éditeurs, organismes de gestion collective de droits et producteurs, versant des droits patrimoniaux reconnus par la loi aux auteurs d'oeuvres de l'esprit.
En vertu du a) du 2° du I, qui modifie le dernier alinéa du B du I de l'article 293 D du CGI, les sommes faisant l'objet d'une retenue à la source en application de l'article 285 bis, c'est-à-dire qui sont taxées au titre de la TVA directement auprès des éditeurs, ne sont pas prises en compte pour les besoins de la détermination des seuils de franchise en base de TVA à l'égard des auteurs (tout comme les cessions de biens d'investissement corporels ou incorporels en vertu du droit existant).
Article 285 bis du CGI relatif au
régime de retenue à la source de la TVA
des éditeurs,
organismes de gestion collective de droits et des producteurs
1. Les éditeurs, organismes de gestion collective de droits et les producteurs qui versent des droits patrimoniaux reconnus par la loi aux auteurs d'oeuvres de l'esprit doivent, sauf lorsque l'auteur a renoncé à ce dispositif (...), retenir sur le montant de ces droits la taxe sur la valeur ajoutée due par l'auteur et acquitter cette taxe au Trésor.
2. À défaut d'indication contraire de l'auteur (...), les sommes qui lui sont dues par les personnes mentionnées au 1 sont réputées passibles de la retenue de taxe sur la valeur ajoutée, y compris en ce qui concerne les auteurs qui bénéficient de la franchise mentionnée à l'article 293 B (...)
4. Les auteurs qui n'ont pas renoncé au dispositif de la retenue et qui reçoivent des droits de personnes autres que celles visées au 1 doivent retenir les modalités de liquidation de la taxe définies au 5. Ils déposent au titre de ces droits une déclaration annuelle de chiffre d'affaires.
5. Pour le calcul du montant de la taxe nette due par l'auteur, les personnes visées au 1 appliquent en France métropolitaine un taux forfaitaire de 0,8 % des droits d'auteur au titre des droits à déduction en France métropolitaine. Ce taux est de 0,40 % dans les départements de la Guadeloupe, de La Réunion et de la Martinique. Cette déduction est exclusive de toute autre déduction.
6. Les personnes visées au 1 doivent déclarer et acquitter la retenue dans les mêmes conditions et sous les mêmes sanctions que leurs propres opérations. La taxe sur la valeur ajoutée acquittée pour le compte de l'auteur par ces personnes n'est pas prise en compte pour la détermination de leur pourcentage de déduction de taxe sur la valeur ajoutée.
Source : commission des finances d'après l'article 285 bis du CGI
Alors que l'ensemble des activités des auteurs (« coeur de métier » comme « connexes ») devraient être soumises au seuil de droit commun fixé à 37 500 euros, le dispositif proposé prévoit ainsi une forme d'abattement d'assiette excluant les sommes faisant l'objet d'une retenue à la source pour la détermination du chiffre d'affaires conditionnant le bénéfice de la franchise en base de TVA.
*
* *
L'Assemblée nationale n'ayant pas adopté la première partie du présent projet de loi de finances, celui-ci est considéré comme ayant été rejeté et le présent article n'a pas été adopté.
III. LA POSITION DE LA COMMISSION DES FINANCES : UNE NOUVELLE RÉVISION PRÉMATURÉE, ALORS QUE LES TRAVAUX D'ÉVALUATION EN COURS DEVRAIENT RENDRE LEURS CONCLUSIONS AU PREMIER SEMESTRE 2026
A. UNE MESURE SUSCITANT DES RÉACTIONS TRÈS CONTRASTÉES DE LA PART DES ACTEURS CONCERNÉS, POUR UN RENDEMENT BUDGÉTAIRE FORTEMENT MINORÉ PAR RAPPORT À LA RÉFORME INITIALE
1. Des réactions très contrastées, avec une difficulté spécifique au secteur du bâtiment et des travaux publics
D'après l'exposé des motifs du Gouvernement, le présent article « propose une solution équilibrée reflétant les positions très différentes exprimées lors de la concertation avec les parties prenantes. D'une part, il relève le seuil de droit commun afin de répondre de façon appropriée aux difficultés rencontrées par les petites entreprises. D'autre part, il tient compte des demandes des acteurs de la construction, en préservant les acquis de la réforme avec un seuil spécifique à 25 000 € par an pour les travaux immobiliers ».
Comme le relève l'évaluation préalable, la concertation tenue par le Gouvernement de l'époque au premier semestre 2025 a révélé des positions « hétérogènes » qui « n'ont pas permis de dégager un consensus pour ou contre la réforme »639(*).
Ainsi, plusieurs acteurs ont exprimé leur opposition à la mesure, soulignant que l'abaissement du seuil de franchise pouvait poser une difficulté pour les entités qui ne sont pas en capacité de répercuter la TVA sur leurs clients.
D'autres acteurs se déclaraient plutôt neutres ou favorables au principe de la réforme, notamment dans son objectif de simplification.
À l'inverse, les représentants du secteur du bâtiment se sont montrés favorables à la mesure, compte tenu de leur forte sensibilité aux enjeux de distorsion de concurrence.
2. Des répercussions pour de nombreuses professions qui ne sont pas directement visées par les défenseurs de la mesure
Selon l'exécutif, la fixation du seuil de droit commun à 37 500 euros « permet de diviser par 4 le nombre d'entités affectées », soit 35 000 acteurs (contre environ 150 000 dans le cadre de la réforme issue de la LFI 2025), « tout en répondant aux enjeux de concurrence soulevés par certaines entreprises intervenant sur le même marché, auprès de la même clientèle, que des entreprises qui bénéficient de la franchise », en cohérence avec les seuils pratiqués par les autres États européens voisins (même s'il demeure légèrement supérieur).
A ces 35 000 acteurs affectés par la fixation du seuil de droit commun à 37 500 euros s'ajouteront 55 000 entités dans le secteur de la construction (nombre inchangé par rapport à la réforme issue de la LFI 2025), soumises au seuil spécifique de 25 000 euros portant sur les prestations de services de travaux immobiliers.
Au total, tous secteurs confondus, le dispositif proposé par le Gouvernement dans le cadre du présent article affecterait 90 000 acteurs, soit une division par 2 par rapport à la réforme issue de la LFI 2025, qui visait 206 000 entités.
Nombre d'entités concernées par la
perte du bénéfice de la franchise en base
de TVA par rapport
à la situation antérieure à la LFI 2025, par secteur
d'activité
(en unités)
|
Secteur d'activité |
Nombre d'entités concernées par la
perte du bénéfice de la franchise en base |
|
Commerce hors alimentaire |
15 000 |
|
Hébergement et restauration |
10 000 |
|
Industrie manufacturière |
5 000 |
|
Autres secteurs |
5 000 |
|
Construction |
55 000 |
|
Total |
90 000 |
Source : commission des finances d'après l'évaluation préalable annexée au PLF 2026
Dans le cadre des travaux de la mission d'information « flash »640(*) comme de l'examen641(*) de la proposition de loi ayant abouti à la loi n° 2025-1044 du 3 novembre 2025, la commission des finances a souligné la multiplicité des secteurs d'activités et des professions affectés par la révision du régime de la franchise en base de TVA, au-delà du seul secteur de la construction.
Si les services à la personne (environ 25 000 entreprises concernées par la réforme issue de la LFI 2025) ne sont désormais plus visés par le dispositif proposé (compte tenu du maintien du seuil à 37 500 euros, qui deviendrait le seuil de droit commun pour l'ensemble des activités), celui-ci présente des impacts non négligeables pour le commerce non alimentaire (15 000 entités) et l'hébergement-restauration (10 000 entités).
Par ailleurs, la suppression des franchises spéciales modifie sensiblement les conditions fiscales applicables aux avocats, le revenu médian de la profession s'élevant à 44 000 euros, ce qui soulève un risque pour l'accessibilité financière des prestations de conseil juridique, dans l'hypothèse d'une répercussion intégrale de la TVA sur les clients.
3. Un rendement budgétaire fortement revu à la baisse par rapport à la réforme de la loi de finances initiale pour 2025
D'après l'évaluation préalable communiquée par le Gouvernement642(*), le rendement budgétaire récurrent associé au dispositif est estimé à 260 millions d'euros pour les finances publiques643(*).
De fait, ce montant est significativement inférieur au rendement budgétaire récurrent initialement attendu par l'exécutif de la réforme de la franchise en base de TVA en LFI 2025, évalué alors à 780 millions d'euros644(*).
Par ailleurs, il convient de relever que le chiffrage du rendement d'une telle mesure demeure très incertain, notamment au regard des conséquences éventuelles sur les choix des acteurs économiques concernés, mises en avant par plusieurs organisations professionnelles.
Enfin, concernant l'exclusion, pour l'appréciation du seuil de chiffre d'affaires relatif à l'application de la franchise en base de TVA, du montant des droits patrimoniaux versés par les éditeurs aux auteurs déjà soumis à la retenue à la source prévue à l'article 285 bis du CGI, un risque de non-conformité avec le droit européen doit être signalé : en effet, l'article 288 de la directive 2006/112/CE du Conseil du 28 novembre 2006 relative au système commun de taxe sur la valeur ajoutée n'ouvre pas aux États membres la faculté de retenir une telle définition du chiffre d'affaires.
Article 288 de la directive TVA relatif à l'appréciation du chiffre d'affaires pour l'application de la franchise en base de TVA
1. Le chiffre d'affaires annuel qui sert de référence pour l'application de la franchise [en base de TVA] (...) est constitué par les montants hors TVA suivants :
a) le montant des livraisons de biens et des prestations de services, dans la mesure où elles seraient imposées si elles étaient effectuées par un assujetti ne bénéficiant pas de la franchise ;
b) le montant des opérations exonérées avec droit à déduction de la TVA payée au stade antérieur (...) ;
c) le montant des opérations exonérées (...) ;
d) le montant des opérations exonérées (...) ;
e) le montant des opérations immobilières, des opérations financières (...) et des prestations d'assurance et de réassurance, à moins que ces opérations n'aient le caractère d'opérations accessoires.
2. Les cessions de biens d'investissement corporels ou incorporels de l'assujetti ne sont pas prises en considération pour la détermination du chiffre d'affaires visé au paragraphe 1.
Source : commission des finances d'après la directive 2006/112/CE du Conseil du 28 novembre 2006 relative au système commun de taxe sur la valeur ajoutée
B. UNE MESURE À INSCRIRE DANS LE CADRE D'UNE ÉVALUATION GLOBALE DU RÉGIME JURIDIQUE, FISCAL ET SOCIAL DE LA MICRO-ENTREPRISE, FAISANT L'OBJET DE PLUSIEURS TRAVAUX EN COURS
1. Un élément parmi d'autres d'une remise en question plus générale du régime juridique, fiscal et social bénéficiant aux micro-entreprises
Ainsi que le soulignait le rapport d'information de la commission des finances d'avril 2025, si la franchise en base de TVA constitue un avantage fiscal objectif, celui-ci bénéficie aussi bien aux microentreprises (autoentrepreneurs) qu'aux très petites entreprises. En effet, le régime de la franchise en base de TVA est complètement indépendant de la forme d'entreprise.
Or, il existe une confusion entre le sujet de la franchise en base et celui de la concurrence qu'offre, indépendamment de la TVA, le modèle de la microentreprise par rapport à l'artisan salarié ou indépendant (démarches administratives et comptables simplifiées, charges sociales allégées, etc.).
De fait, il apparaît clairement que le sujet posé est moins la réforme de la franchise en base de TVA elle-même que, de manière générale, la contestation du régime spécifique des autoentrepreneurs par les autres formes d'entreprises.
Ainsi, si la Fédération française du bâtiment (FFB) défend « l'adoption d'un seuil le plus bas possible pour le secteur du bâtiment »645(*), ses griefs concernant la concurrence des micro-entrepreneurs sont bien plus généraux et dépassent largement le sujet de la franchise en base de TVA.
Pour la FFB, « en laissant prospérer sur un marché des micro-entrepreneurs échappant à la TVA et des artisans soumis à des contraintes bien plus lourdes, tant sur le plan fiscal que social, on crée inévitablement une concurrence déloyale et un sentiment puissant d'iniquité. La très grande majorité des métiers du bâtiment requiert une qualification préalable et une organisation collective permettant de sécuriser les interventions. S'y ajoute la souscription obligatoire d'une assurance décennale garantissant le client contre les malfaçons pouvant résulter des travaux. Cet environnement très spécifique s'accorde difficilement avec le régime de la micro-entreprise et trop de dévoiements sont apparus au cours des dernières années. »646(*)
De même, l'Union des entreprises de proximité (U2P), qui inclut la Confédération de l'artisanat et des petites entreprises du bâtiment (CAPEB), critique la concurrence déloyale qui serait liée, dans le bâtiment, au fait que « des auto-entrepreneurs, en s'alliant, remportent des marchés de 120 000 euros »647(*). D'après l'U2P, « cela a forcément des conséquences sur les entreprises artisanales employeuses ».
2. Alors que plusieurs travaux d'évaluation sont actuellement en cours, une nouvelle révision des seuils d'application de la franchise en base de TVA ne semble pas opportune
En réponse aux critiques exprimées par les organisations professionnelles du bâtiment, les représentants des auto-entrepreneurs (notamment la Fédération nationale des auto-entrepreneurs - FNAE) mettent en avant « une réalité bien plus complexe »648(*), avec « deux modèles économiques différents, qui répondent à des besoins et des profils distincts qui adressent des marchés distincts »649(*) :
- d'une part, pour les micro-entrepreneurs, des missions ponctuelles, de petite envergure, principalement pour des particuliers ;
- d'autre part, pour les entreprises artisanales plus structurées, des chantiers plus complexes et plus rentables.
Par ailleurs, les micro-entrepreneurs sont soumis aux mêmes exigences réglementaires que les autres entreprises de leur secteur (notamment en termes de qualifications requises, de normes de sécurité ou d'assurances).
À cet égard, « la concurrence ne devient déloyale que si ces obligations ne sont pas respectées, ce qui relève alors de la fraude ou de l'illégalité, non du statut en lui-même »650(*) (par exemple, salariat déguisé, absence d'assurance ou facturation dissimulée). Pour la FNAE, ces pratiques « doivent être combattues avec des contrôles ciblés et des sanctions appropriées, sans stigmatiser un régime qui a permis à des centaines de milliers de personnes de créer une activité légale, déclarée et qui contribuent aux recettes fiscales »651(*).
À ce titre, l'abaissement des seuils de franchise en base de TVA « rate sa cible »652(*) : en effet, une telle mesure « ne s'attaque pas aux fraudeurs » mais « fragilise des travailleurs indépendants, qui peinent déjà à vivre de leur activité »653(*).
Comme le relève la Confédération des petites et moyennes entreprises (CPME), « en premier lieu, il serait donc utile d'objectiver au mieux [les] sentiments »654(*) de concurrence déloyale et d'iniquité mis en avant par les acteurs de la construction.
Ainsi, plusieurs travaux d'évaluation portant sur le régime juridique, fiscal et social de la micro-entreprise sont actuellement en cours :
- d'une part, dans le cadre de la délégation aux entreprises du Sénat, couvrant le sujet de l'entreprise individuelle au sens large ;
- d'autre part, dans le cadre d'une mission confiée à l'Inspection générale des finances (IGF), ciblée sur la micro-entreprise (actualisation d'une précédente mission réalisée en 2013).
Dans ce contexte, il conviendrait, avant d'envisager toute évolution du régime de l'entreprise individuelle, et notamment de la micro-entreprise, d'attendre la remise des conclusions et recommandations des travaux précités, prévue pour le premier semestre 2026, raison pour laquelle la commission des finances a adopté un amendement I-17 (FINC.17) qui propose de supprimer le présent article.
Décision de la commission : la commission des finances propose de supprimer cet article.
ARTICLE 26
Précisions apportées à l'imposition
minimale mondiale des grandes entreprises multinationales
Le présent article précise et complète le dispositif d'imposition minimale mondiale (IMM) des grands groupes introduit en droit français par la loi de finances initiale pour 2024 qui transpose la directive (UE) 2022/2523 du 14 décembre 2022. Le dispositif résulte d'un accord international adopté en décembre 2021 sur un corpus de règles communes (règles GloBE) au sein du Cadre inclusif OCDE/G20 qui réunit 147 pays et territoires.
Les précisions et aménagements prévus par cet article ne remettent pas en cause les principaux paramètres ni l'économie générale de ce mécanisme qui a pour objet de fixer un seuil minimum de 15 % pour le taux effectif d'imposition (TEI) auquel les entités constitutives des grands groupes sont soumises. Ils permettent de mettre à jour le dispositif français en tenant compte des instructions administratives publiées par l'OCDE.
Le mécanisme d'imposition minimale mondiale (IMM) des grands groupes constitue une avancée en matière de justice fiscale internationale. La mise à jour du dispositif français pour tenir compte des instructions administratives de l'OCDE est opportune dès lors qu'elle garantit une application harmonisée du mécanisme entre la France et les autres État membres de l'Union ainsi que les autres pays membres du Cadre inclusif OCDE/G20.
L'exercice 2026 marque par surcroît la première année au cours de laquelle le mécanisme d'imposition minimale mondiale, transposé en France en application des règles GloBE, produira des recettes qui sont estimées à 500 millions d'euros par l'administration fiscale en incluant les recettes de l'impôt complémentaire et les recettes de l'impôt national complémentaire.
La commission des finances propose d'adopter cet article sans modification.
I. LE DROIT EXISTANT : LES RÈGLES RELATIVES AU MÉCANISME D'IMPOSITION MINIMALE MONDIALE (IMM) DES GRANDS GROUPES ET À LA COOPÉRATION ADMINISTRATIVE DANS LE DOMAINE FISCALE ENTRE LES ÉTATS MEMBRES SONT FIXÉES RESPECTIVEMENT PAR L'ACCORD DE 2021 SUR LE « PILIER 2 » DU CADRE INCLUSIF OCDE/G20 ET PAR LA DIRECTIVE « DAC » SUR LA COOPÉRATION ADMINISTRATIVE
A. LA LOI DE FINANCES INITIALE POUR 2024 A TRANSPOSÉ DANS LE DROIT FISCAL FRANÇAIS LE MÉCANISME D'IMPOSITION MINIMALE MONDIALE (IMM) DES GRANDS GROUPES CONFORMÉMENT AUX RÈGLES ADOPTÉES EN 2021 PAR LES PAYS DU CADRE INCLUSIF DE L'OCDE ET DU G20
1. La fixation d'un taux minimum d'imposition de 15 % pour les grandes entreprises multinationales correspond au « pilier 2 » du cadre inclusif de l'OCDE et du G20 qui réunit 147 États et territoires
a) L'OCDE et le G20 ont constitué en 2016 un cadre inclusif sur l'érosion de la base d'imposition et le transfert de bénéfices qui a adopté en décembre 2021 les règles globales anti-érosion de la base d'imposition (règles GloBE)
Dans le sillage de la crise économique et financière de 2008, les membres de l'Organisation de coopération et de développement économiques (OCDE) et les membres du groupe des vingt (G20) ont adopté en 2013 un plan d'action concernant l'érosion de la base d'imposition et le transfert de bénéfices ou plan BEPS (Base Erosion and Profit Shifting)655(*). Pour structurer la coopération internationale en matière fiscale, l'OCDE et le G20 ont créé en 2016 le Cadre inclusif de l'OCDE et du G20 sur l'érosion de la base d'imposition et le transfert de bénéfices (Cadre inclusif OCDE/G20). Alors que ce format réunissait 82 membres lors de sa réunion constitutive en 2016, il réunit 147 pays et juridictions en mai 2024.
Dans un programme de travail adopté en mai 2019656(*), les membres du Cadre inclusif OCDE/G20 ont décidé d'organiser la coopération fiscale internationale en vue d'aboutir à deux réformes prioritaires de la fiscalité internationale. En premier lieu, le « pilier 1 » qui a pour objet de corriger les conséquences de la numérisation de l'économie sur la répartition des bases imposables entre les pays. En second lieu, le « pilier 2 » qui a pour objet de lutter contre l'érosion de la base d'imposition et la concurrence fiscale.
Les négociations relatives à la mise en oeuvre du « pilier 2 » ont abouti à l'adoption le 14 décembre 2021 par le Cadre inclusif OCDE/G20 des règles globales anti-érosion de la base d'imposition, ou règles GloBE (Global anti-Base Erosion)657(*).
b) L'article 33 de la loi de finances initiale pour 2024 a transposé en droit français le mécanisme d'imposition minimale mondiale prévu par la directive (UE) du 14 décembre 2022 qui met en oeuvre les règles GloBE au sein de l'Union européenne
Pour mettre en oeuvre le « pilier 2 » du Cadre inclusif OCDE/G20 de manière coordonnée dans l'ensemble des pays de l'Union européenne, le Conseil de l'Union européenne a adopté la directive (UE) du 14 décembre 2022658(*) visant à assurer un niveau minimum d'imposition mondial pour les groupes d'entreprises multinationales et les groupes nationaux de grandes envergures dans l'Union659(*). Pour garantir la compatibilité des règles GloBE avec le principe de liberté d'établissement, la directive (UE) du 14 décembre 2022 prévoit que le mécanisme d'imposition minimale mondiale est applicable non seulement aux groupes d'entreprises multinationales mais également aux groupes nationaux de grande envergure.
L'article 33 de la loi de finances initiale pour 2024660(*) a procédé à la transposition de cette directive notamment par la création dans le code général des impôts d'un nouveau chapitre régissant « l'imposition minimale mondiale des groupes d'entreprises multinationales et des groupes nationaux »661(*).
L'article 53 de la loi de finances initiale pour 2025662(*) a, sans modifier l'économie générale du mécanisme, apporté des précisions et aménagements aux dispositions relatives au mécanisme d'imposition minimale mondiale (IMM)663(*) - notamment pour tenir compte des instructions administratives publiées par l'OCDE pour éclairer les modalités de mises en oeuvre des règles globales anti-érosion de la base fiscale (règles GloBE).
Le périmètre d'application du mécanisme d'imposition minimale mondiale (IMM) des grands groupes inclut, conformément à l'article 1.1 des règles GloBE, les entités constitutives membres d'un groupe d'entreprises multinationales ou d'un groupe national dont le chiffre d'affaires664(*) est d'au moins 750 millions d'euros au cours d'au moins deux des quatre exercices précédents.
Le mécanisme d'imposition minimale mondiale (IMM) créé par cet article s'applique pour les exercices ouverts à compter du 31 décembre 2023 à l'exception des dispositions relatives à l'impôt complémentaire au titre de la règle relative aux bénéfices insuffisamment imposés (RBII) qui s'appliquent pour les exercices ouverts à compter du 31 décembre 2024.
2. Le mécanisme d'imposition minimale mondiale (IMM) fixe des règles d'identification des entreprises sous-imposées et de taxation des bénéfices correspondants pour atteindre un seuil d'imposition effectif de 15 %
a) Le mécanisme d'imposition minimale mondiale applique un cadre standard d'identification des cas de « sous-imposition », c'est-à-dire à un taux effectif inférieur à 15 %, des entités constitutives d'un groupe d'entreprises multinationales ou d'un groupe national de grande envergure
Le mécanisme d'imposition minimale mondiale transposé en droit français665(*) fixe un seuil minimum d'imposition de 15 %666(*) pour les groupes nationaux et multinationaux de grande envergure. Ce taux minimum d'imposition de 15 % a été fixé par les pays du cadre inclusif OCDE/G20 dans l'accord du 14 décembre 2021 sur les règles globales anti-érosion de la base fiscale (règles GloBE)667(*) et repris par l'Union européenne dans la directive (UE) 2022/2523 relative au « pilier 2 »668(*).
Le champ d'application de ce mécanisme et les règles de détermination du taux effectif d'imposition (TEI) sont harmonisés avec les dispositions des « règles GloBE » et de la directive (UE) 2022/2523 relative au « pilier 2 » pour identifier les entités qui sont sous-imposées au regard du seuil de 15 %.
Le champ d'application de l'imposition minimale mondiale recouvre les entités constitutives membres d'un groupe d'entreprises multinationales ou d'un groupe national dont le chiffre d'affaires669(*) est d'au moins 750 millions d'euros au cours d'au moins deux des quatre exercices précédents.
Le mécanisme d'imposition minimale mondiale définit le taux effectif d'imposition (TEI) d'un groupe dans un État comme le rapport entre la somme des impôts couverts corrigés670(*) des entités constitutives de ce groupe situé dans cet État et la somme des résultats qualifiés671(*) de ces entités. Les groupes dont le taux d'imposition effectif est inférieur au seuil de 15 % se trouvent dans une situation de sous-imposition susceptible de déclencher l'assujettissement à un impôt complémentaire.
b) La loi de finances initiale pour 2024 a créé un impôt complémentaire ayant pour objet d'assurer un taux effectif d'imposition de 15 % pour les entités constitutives des groupes nationaux et multinationaux de grande envergure
Le mécanisme d'imposition minimale mondiale (IMM) prévoit trois modalités distinctes pour l'application d'un impôt complémentaire. Ces trois modalités sont hiérarchisées et ont vocation, comme l'indique le Manuel pour la mise en oeuvre de l'impôt minimum de l'OCDE, à s'appliquer « conformément à un ordre convenu »672(*).
À titre principal, l'impôt complémentaire prend la forme de l'impôt national complémentaire qualifié (INC) mise à la charge des entités constitutives faiblement imposées situées en France.
À titre secondaire, l'impôt complémentaire prend la forme de l'impôt complémentaire au titre de la règle d'inclusion du revenu qualifié (RIR) mise à la charge de l'entité mère ultime (EMU) ou, lorsque l'EMU n'est pas soumise à cette règle dans l'État où elle est située, d'une entité mère intermédiaire (EMI) située en France.
À titre subsidiaire, l'impôt complémentaire prend la forme de l'impôt complémentaire au titre de règle relative aux bénéfices insuffisamment imposés (RBII) mis à la charge des entités constitutives pour permettre le recouvrement des impôts complémentaires dus par les entités sous-imposées d'un groupe n'ayant pas pu être appréhendés par l'application de la RIR, en appliquant une clé de répartition de cet impôt complémentaire entre les entités constitutives fondée sur le nombre d'employés et la valeur nette comptable des actifs corporels situés dans chacun des État concernés.
Pour la détermination du montant de l'impôt complémentaire, le taux retenu est la différence entre le seuil de 15 % et le taux effectif d'imposition du groupe. L'assiette est constituée par le bénéfice excédentaire qui correspond à la somme des résultats qualifiés des entités constitutives minorée d'une déduction fondée sur la substance. Cette déduction fondée sur la substance, introduite pour que l'impôt complémentaire ne porte que sur la part « excédentaire » des bénéfices du groupe concerné, est calculée en additionnant une fraction forfaitaire des charges de personnel et de la valeur nette comptable des actifs corporels du groupe concerné.
Enfin, pour les exercices ouverts jusqu'au 31 décembre 2026 et clos au plus tard le 30 juin 2028, les articles 223 VZ à 223 VZ octies du code général des impôts instituent un « régime de protection transitoire » en application duquel les groupes ne sont pas assujettis à l'impôt complémentaire sous réserve de respecter trois critères simplifiés (test de minimis, test du taux effectif d'imposition, test de substance) au regard des données contenues dans la déclaration pays par pays673(*) (CbCR674(*)).
B. LA DIRECTIVE (UE) 2011/16/UE « DAC » SUR LA COOPÉRATION ADMINISTRATIVE EN MATIÈRE FISCALE A ÉTÉ MISE À JOUR EN AVRIL 2025 POUR TENIR COMPTE DE L'ENTRÉE EN VIGUEUR DU MÉCANISME D'IMPOSITION MINIMALE MONDIALE (IMM) DES GRANDS GROUPES DANS LES PAYS DE L'UNION EUROPÉENNE
La directive (UE) 2011/16/UE du 15 février 2011 relative à la coopération administration dans le domaine fiscale, ou directive « DAC » (Directive on Administrative Cooperation), fixe des règles harmonisées relatives aux partages d'information entre les administrations fiscales des pays membres de l'Union européenne. Elle consacre notamment un principe de coopération entre les administrations fiscales au sein de l'Union, fixe un cadre pour l'échange informatique de données fiscales entre ces administrations et prévoit une procédure de demande de transfert d'informations fiscales entre les États membres.
La directive « DAC » est régulièrement mise à jour par l'Union européenne pour tenir compte de l'évolution du cadre fiscal et financier au sein du marché intérieur. Dans le cadre de l'entrée en vigueur dans les États membres du mécanisme d'imposition minimale mondiale (IMM) des grands groupes en application de la directive (UE) 2022/2523 relative au « pilier 2 »675(*), la directive « DAC » a été modifiée en avril 2025 par la directive (UE) 2025/872 dite « DAC 9 »676(*).
En application de l'article 44 de la directive (UE) 2022/2523 relative au « pilier 2 », les entités constitutives situés dans un État membre sont tenues d'appliquer par défaut la règle du dépôt local de déclaration d'information677(*) auprès de l'administration fiscale de cet État membre. Cependant, le 3 de cet article 44 prévoit la possibilité d'appliquer un dépôt central de déclaration d'information par l'entité mère ultime ou une entité déclarante désignée sous réserve de l'existence d'un « accord éligible », c'est-à-dire d'un accord d'échange automatique de déclaration d'information entre l'État membre et le pays ou territoire où se situe l'entité mère ultime ou l'entité déclarante.
La mise à jour de la directive « DAC » par la directive « DAC 9 » en avril 2025 a pour objet d'introduire dans la directive « DAC » un nouvel article 8 bis sexies qui fixe un régime d'échange d'information entre les États membres en matière de déclaration d'information pour l'impôt complémentaire pour rendre opérant le régime de dépôt central prévu par l'article 44 de la directive relative au « pilier 2 ».
En parallèle, la directive « DAC 9 » a introduit dans la directive « DAC » un nouvel article 9 bis qui prévoit notamment la possibilité pour un autre État membre de signaler un risque d'erreur manifeste à l'administration fiscale ayant reçue la déclaration d'information centrale, en précisant que cette administration fiscale peut obtenir une déclaration rectifiée dans l'hypothèse où elle estime que le signalement est justifié.
II. LE DISPOSITIF PROPOSÉ : PRÉCISER ET AMÉNAGER CERTAINES RÈGLES APPLICABLES AU MÉCANISME D'IMPOSITION MONDIALE (IMM) CONFORMÉMENT AUX INSTRUCTIONS ADMINISTRATIVES PUBLIÉES PAR L'OCDE ET À LA DIRECTIVE « DAC 9 »
A. L'ARTICLE PRÉCISE LES MODALITÉS DE CALCUL DE LA CORRECTION POUR IMPÔT DIFFÉRÉ UTILISÉE POUR LA DÉTERMINATION DU TAUX EFFECTIF D'IMPOSITION (TEI) EN PRÉVOYANT LA POSSIBILITÉ POUR LES GROUPES D'EFFECTUER UN SUIVI PAR CATÉGORIES DE PASSIFS D'IMPÔTS DIFFÉRÉS
Dans le cadre du calcul du taux effectif d'imposition (TEI) d'un grand groupe en France, qui détermine l'assujettissement de ce groupe à l'impôt complémentaire dans l'hypothèse où le TEI est inférieur à 15 %, les règles GloBE678(*) prévoient que le montant des impôts couverts fasse l'objet d'une correction notamment pour tenir compte des impôts différés, c'est-à-dire de la charge d'impôt afférente aux impôts couverts mais dont le règlement est différé. Cette « correction pour impôts différés » est appliquée au montant des impôts couverts avant le calcul du TEI et a donc une incidence directe sur l'assujettissement d'un groupe à l'impôt complémentaire.
Les modalités de prises en compte des impôts différés dans le calcul de la correction pour impôts différés ont été précisées par les instructions administratives publiées par l'OCDE le 17 juin 2024679(*).
Par conséquent, les C, D, E, F et I du I de l'article examiné modifient plusieurs articles du code général des impôts relatifs à la détermination de la correction pour impôt différés pour fixer dans le code une définition légale de la notion de « catégorie de passifs d'impôts différés » et préciser que les groupes peuvent s'appuyer sur le suivi dans leurs comptes des catégories de passifs d'impôts différés pour la détermination de la correction pour impôt différé applicable au calcul du TEI de chaque exercice.
Le II du présent article prévoit que cet ajustement s'applique aux exercices ouverts à compter du 31 décembre 2023, soit en même temps que l'entrée en vigueur en France du mécanisme d'imposition minimale mondiale.
B. L'ADAPTATION DES CRITÈRES D'IDENTIFICATION DE L'ENTITÉ MÈRE ULTIME (EMU) AUX GROUPES BANCAIRES MUTUALISTES
Les règles GloBE680(*) prévoient comme critère d'identification par défaut de l'entité mère ultime (EMU) d'un grand groupe le fait de détenir des parts conférant le contrôle d'une entité constitutive sans être détenue dans les mêmes conditions. Ce critère d'identification, qui est opérant dans le cas général, n'est pas adapté à la structure capitalistique des banques mutualistes dans lesquelles l'organe central est détenu par ses établissements et non l'inverse.
Par suite, pour aligner le traitement comptable et le traitement fiscal et simplifier l'identification de l'entité mère ultime (EMU), le 1° du A de l'article examiné prévoit de mettre à jour le critère d'identification de l'entité mère ultime (EMU) consacré à l'article 223 VK du code général des impôts pour prévoir expressément le fait que dans le cas de la catégorie spécifique des banques mutualistes prévue par le code monétaire et financier, l'entité mère ultime (EMU) du groupe est l'organe consolidant, c'est-à-dire l'entité chargée d'établir les états financiers consolidés du groupe.
Le II du présent article prévoit, pour éviter un effet rétroactif, que cet ajustement s'applique aux exercices clos à compter du 31 décembre 2025.
C. L'ADAPTATION DE LA DÉFINITION DES ÉTATS FINANCIERS CONSOLIDÉS AUX GROUPES ÉTABLISSANT DES COMPTES COMBINÉS
Les règles GloBE681(*) se fondent, pour la détermination du périmètre des groupes d'entreprises multinationales (EMN) assujettis au mécanisme d'imposition minimale mondiale, sur les états financiers consolidés de l'entité mère ultime (EMU), en fixant un seuil de chiffre d'affaires minimal de 750 millions d'euros.
La notion « d'états financiers consolidés » est définie par les règles GloBE682(*) comme les états établis conformément à une norme comptable dite qualifiée683(*) dans lesquels le bilan et le compte de résultat de la tête de groupe incluent directement les actifs, passifs, produits, charges et flux de trésorerie des entités affiliés.
Cette définition, qui est opérante dans le cas général, n'est pas adaptée à la situation de certaines entreprises pour lesquelles la loi prévoit l'établissement de comptes combinés, c'est-à-dire des comptes dont le périmètre recouvre un ensemble dont la cohérence ne résulte pas de liens capitalistiques, plutôt que des comptes consolidés - dont le périmètre dépend du contrôle exercé par la tête de groupe sur d'autres entreprises684(*). En particulier, des dispositions législatives spécifiques du code des assurances et du code de la construction et de l'habitation prévoient respectivement que certaines entreprises d'assurance et les sociétés de coordination d'organismes d'habitations à loyer modéré établissent des comptes combinés.
Par suite, le a du 2° du A du I de l'article examiné prévoit de mettre à jour la définition des « états financiers consolidés » inscrite à l'article 223 VK du code général des impôts pour prévoir expressément que ces « états financiers consolidés » correspondent, dans les cas particuliers visés aux articles L. 345-2 et L. 345-3 du code des assurances et L. 423-1-2 du code de la construction et de l'habitation, aux comptes combinés plutôt qu'aux comptes consolidés. Cette mise à jour permet d'adapter l'application du mécanisme d'imposition minimale mondiale (IMM) à ces catégories d'entreprises sans leur imposer d'établir un nouveau périmètre de consolidation comptable utile uniquement pour l'application de ce mécanisme.
Le II du présent article prévoit, pour éviter un effet rétroactif, que cet ajustement s'applique aux exercices clos à compter du 31 décembre 2025.
D. UNE RÈGLE SUBSIDIAIRE DE RÉPARTITION DE LA CHARGE DE L'IMPÔT NATIONAL COMPLÉMENTAIRE EN CAS D'INAPPLICABILITÉ DE LA RÈGLE GÉNÉRALE
Conformément aux précisions apportées par l'article 53 de la loi de finances initiale pour 2025685(*), et compte tenu des instructions administratives publiées par l'OCDE en juillet 2023686(*) qui consacrent la liberté de choix des État pour la répartition de l'impôt national complémentaire, le IV de l'article 223 WF du code général des impôts prévoit une clé de répartition de la charge de l'impôt national complémentaire entre les entités constitutives d'un groupe sous-imposé qui est proportionnelle au montant de l'impôt complémentaire individuel de chaque entité par rapport à la somme des impôts complémentaires individuels des entités du groupe.
Cette règle de répartition présente l'avantage de ne pas faire supporter une partie de la charge de l'impôt complémentaire à des entités constitutives qui ne sont pas individuellement sous-imposées en France. Cependant, cette clé de répartition est susceptible de créer une insécurité juridique dans certaines hypothèses dans lesquelles les règles relatives à la déduction fondée sur la substance687(*) aboutissent à une situation dans laquelle l'impôt complémentaire calculé individuellement de chaque entité d'un groupe est nul alors même que le groupe est sous-imposé en France.
Pour couvrir cette hypothèse sans revenir sur l'économie générale de la répartition de la charge de l'impôt national complémentaire entre les entités individuellement sous-imposées, le 3° du G du I du présent article introduit au IV de l'article 223 WF du code général des impôts, par renvoi à l'article 223 WB ter du code général des impôts, une règle subsidiaire de répartition de la charge de l'impôt national complémentaire applicable uniquement dans l'hypothèse où aucune entité du groupe ne serait redevable d'un impôt complémentaire calculé individuellement. Dans cette hypothèse, la règle subsidiaire prévoit une répartition de la charge de l'impôt national complémentaire proportionnellement au bénéfice GloBE de chaque entité par rapport à la somme des bénéfices GloBE de l'ensemble des entités du groupe en France.
Le II du présent article prévoit, pour éviter un effet rétroactif, que cet ajustement s'applique aux exercices clos à compter du 31 décembre 2025.
E. UNE EXEMPTION D'ASSUJETTISSEMENT À L'IMPÔT NATIONAL COMPLÉMENTAIRE POUR LES ENTITÉS D'INVESTISSEMENT ET LES ENTITÉS D'INVESTISSEMENT D'ASSURANCE ISOLÉES
L'économie générale du dispositif d'imposition minimale mondiale (IMM) des grands groupes en France prévoit déjà un régime d'exception pour la détermination de la charge de l'impôt national complémentaire supportée par une entité d'investissement ou une entité d'investissement d'assurance membre d'un groupe sous-imposé en France.
Pour rappel, les entités d'investissements et les entités d'investissement d'assurance correspondent à deux catégories prévues par les règles GloBE688(*) qui incluent respectivement les entreprises qui ont pour activité exclusive la réalisation de placements financiers et les entreprises qui réalisent des placements financiers au titre d'un contrat d'assurance.
Le régime actuellement applicable aux entités d'investissement (EI) et aux entités d'investissement d'assurance (EIA) membre d'un groupe sous-imposé en France, prévu au IV de l'article 223 WF du code général des impôts et précisé par l'article 53 de la loi de finances initiale pour 2025689(*), prévoit que le groupe désigne une autre entité du groupe en France, qui n'est pas elle-même une EI ni une EIA, comme redevable de l'impôt national complémentaire dû au titre de la sous-imposition des EI et des EIA du groupe en France. En l'absence de désignation par le groupe d'une entité redevable, le régime actuel prévoit d'une part que l'entité redevable par défaut est l'entité du groupe qui a déclaré le bénéfice qualifié le plus élevé et d'autre part que les EI et les EIA demeurent redevables de l'impôt national complémentaire lorsqu'elles sont isolées, c'est-à-dire lorsqu'elles font partie d'un groupe dont toutes les entités situées en France sont des EI ou des EIA.
Les 1° et 2° du G du I du présent article prévoient de réformer le régime applicable à l'impôt national complémentaire dû au titre de la sous-imposition des entités d'investissement et des entités d'investissement d'assurance pour garantir la neutralité fiscale du dispositif d'imposition minimale mondiale (IMM) pour ces entités.
En l'espèce, le régime actuel peut conduire à faire supporter la charge de l'imposition minimale mondiale (IMM) du groupe sur une EI ou une EIA ce qui constitue un facteur de perte d'attractivité de la place financière française au regard du fait que plusieurs pays partenaires dont le Royaume-Uni et le Luxembourg garantissent la neutralité fiscale du dispositif d'imposition minimale mondiale pour les EI et les EIA - neutralité fiscale qui constitue un facteur d'attractivité financière dès lors que le fait de faire supporter à une EI ou à une EIA une charge fiscale résultant du dispositif d'imposition minimale mondiale (IMM) a pour conséquence de réduire la rentabilité des investisseurs minoritaires au sein de l'EI ou de l'EIA alors même que ces investisseurs minoritaires n'entrent pas en général dans le champ du mécanisme d'imposition minimale mondiale des grands groupes.
Pour garantir la neutralité fiscale du dispositif français d'imposition minimale mondiale des grands groupes pour les EI et les EIA, le nouveau IV bis de l'article 223 WF du code général des impôts introduit par le présent article prévoit deux aménagements du régime applicable aux EI et aux EIA.
Premièrement, il prévoit qu'en cas d'absence de désignation par le groupe d'une entité redevable de l'impôt dû au titre de la sous-imposition des EI et des EIA, l'entité redevable par défaut soit l'entité du groupe qui a déclaré le bénéfice qualifié le plus élevé en France parmi les entités du groupe en France qui ne sont ni des EI ni des EIA.
Deuxièmement, il prévoit un régime d'exemption d'assujettissement à l'impôt national complémentaire pour les EI et les EIA isolées, c'est-à-dire les entreprises d'investissement ou les entreprises d'investissement d'assurance pour lesquelles aucune autre entité de leur groupe situé en France n'est ni une entreprise d'investissement ni une entreprise d'investissement d'assurance.
Il est à relever que ce cas spécifique d'exemption est sans effet sur la soumission des entités concernés au mécanisme d'imposition minimale mondiale (IMM) des grands groupes. L'exemption prévue n'a pas d'effet sur le montant de l'impôt complémentaire dû au titre de ces entités d'investissement et ces entités d'investissement d'assurance isolées mais sur la répartition des recettes fiscales associées. En l'occurrence, l'impôt dû par ces entités ne sera pas collecté à travers l'impôt national complémentaire, qui est l'impôt complémentaire minimum qualifié prélevé localement (ICMQL) créé par la France, mais à travers l'application d'un impôt complémentaire à d'autres entités des groupes concerné à travers la règle d'inclusion du revenu (RDIR) et, le cas échéant, la règle relative aux bénéfices insuffisamment imposés.
Le II du présent article prévoit que cet ajustement s'applique aux exercices ouverts à compter du 31 décembre 2023, soit en même temps que l'entrée en vigueur en France du mécanisme d'imposition minimale mondiale.
F. LA TRANSPOSITION DU NOUVEL ARTICLE 9 BIS DE LA DIRECTIVE « DAC » EN PRÉVOYANT LA POSSIBILITÉ POUR L'ADMINISTRATION FISCALE DE DEMANDER UNE DÉCLARATION RECTIFIÉE EN CAS D'ERREUR MANIFESTE DANS LA DÉCLARATION INITIALE
L'article 9 bis de la directive (UE) 2011/16/UE dite « directive DAC »690(*) a été introduit dans ce texte par la directive (UE) 2025/872 dite « directive DAC 9 »691(*) dont l'objet est de mettre à jour le cadre d'échange d'information entre les administrations fiscales des États membres en vue de l'entrée en vigueur du mécanisme d'imposition minimale mondiale (IMM) des grands groupes.
Cet article 9 bis prévoit que dans l'hypothèse où un État membre estime qu'il y a des erreurs manifestes dans les informations contenues dans la déclaration groupée effectuée pour le groupe dans un autre État membre, l'État membre qui soupçonne ces erreurs le notifie à l'État membres destinataire de la déclaration groupée. Si l'administration fiscale compétente pour recevoir la déclaration groupée estime que la notification de risque d'erreur manifeste est justifiée, l'article 9 bis prévoit qu'elle obtient une déclaration groupée rectificative.
Alors que, dans sa rédaction actuelle, l'article 223 WW du code général des impôts ne prévoit pas la possibilité pour l'administration fiscale d'exiger le dépôt par une entité déclarante d'une déclaration rectifiée, le H du I de l'article examiné transpose le nouvel article 9 bis de la directive DAC en complétant l'article 223 WW du code général des impôts par un alinéa prévoyant expressément la possibilité pour l'administration fiscale de demander une déclaration rectifiée en cas d'erreur manifeste dans la déclaration initiale.
Le II du présent article prévoit que cet ajustement s'applique aux exercices ouverts à compter du 31 décembre 2023, soit en même temps que l'entrée en vigueur en France du mécanisme d'imposition minimale mondiale.
*
* *
L'Assemblée nationale n'ayant pas adopté la première partie du présent projet de loi de finances, celui-ci est considéré comme ayant été rejeté et le présent article n'a pas été adopté.
III. LA POSITION DE LA COMMISSION DES FINANCES : LA MISE À JOUR DU MÉCANISME D'IMPOSITION MINIMALE MONDIALE DES GRANDS GROUPES EN DROIT INTERNE ET LA TRANSPOSITION DE LA DIRECTIVE « DAC 9 » SONT NÉCESSAIRES POUR GARANTIR LA CONFORMITÉ DU DROIT FISCAL FRANÇAIS AUX MODÈLES ÉTABLIS PAR LE CADRE INCLUSIF DE L'OCDE ET DU G20 ET AU DROIT DE L'UNION
A. L'ACTUALISATION DU MÉCANISME D'IMPOSITION MINIMALE MONDIALE DES GRANDS GROUPES ÉTAIT PRÉVUE PAR LA DIRECTIVE (UE) DU 14 DÉCEMBRE 2022 ET GARANTIT LA CONFORMITÉ DU DROIT INTERNE AUX RÈGLES GLOBE
En premier lieu, la mise à jour en droit interne des règles fixées dans le cadre du mécanisme d'imposition minimale mondiale des grands groupes est prévue par la directive (UE) 2022/2523 relative au « pilier 2 » qui a institué à l'échelle de l'Union européenne le mécanisme692(*) et dont le dispositif français constitue la transposition par la loi de finances initiale pour 2024693(*).
En effet, le onzième considérant de la directive (UE) du 14 décembre 2022 prévoit expressément que la directive doit être « interprétée à la lumière de toute nouvelle orientation fournie par l'OCDE » et le vingt-quatrième considérant prévoit que les États membres s'appuient sur le modèle de règles OCDE pour la mise en oeuvre de la directive694(*).
Ce schéma de transposition qui se traduit par l'évolution du droit national pour tenir compte des instructions administratives de l'OCDE sans mise à jour de la directive soulève des questions relatives à la hiérarchie des normes et à la sécurité juridique du dispositif du point de vue de la conformité du droit national vis-à-vis du droit de l'Union européenne qui ont été exposées par le rapporteur général à l'occasion de l'examen du projet de loi de finances pour 2024695(*).
Si la transposition en droit interne de précisions techniques en application des instructions administratives publiées par l'OCDE permet une application cohérente entre la France et les autres États membres de l'Union européenne ainsi que le reste des pays membres du Cadre inclusif OCDE/G20, il convient d'être attentif à la sécurité juridique du dispositif au regard de sa conformité au droit de l'Union.
En second lieu, les règles GloBE prévoient expressément qu'un impôt complémentaire national doit être « appliqué et administré conformément aux effets prévus aux termes des règles GloBE »696(*). Par suite, la conformité du dispositif de droit interne à l'interprétation des règles GloBE par l'OCDE est déterminante pour consolider la sécurité juridique du dispositif de droit national et garantir la qualification du dispositif français dans le cadre du mécanisme de revue par les pairs mis en oeuvre par le Cadre inclusif OCDE/G20.
L'article 53 de la loi de finances initiale pour 2025697(*), adopté avec un avis favorable de la commission des finances, a procédé à des aménagements du droit interne régissant le mécanisme d'imposition minimale mondiale (IMM) des grands groupes pour tenir compte de plusieurs instructions administratives publiées par l'OCDE en 2022 et en 2023.
Le rapporteur général relève également que ces ajustements techniques avaient été anticipés par les services du ministère des finances qui prévoyaient dès 2023 de transposer dans la loi certaines précisions liées à la publication des instructions administratives de l'OCDE. Il est du reste probable que les précisions apportées par le présent article n'épuise pas les mises à jour à opérer dans le droit interne au regard de la poursuite de la publication par l'OCDE d'instructions administratives précisant les conditions de mise en oeuvre du mécanisme d'imposition minimale mondiale des grands groupes.
En parallèle, la transposition dans le droit fiscal français de la possibilité pour l'administration d'obtenir une déclaration rectificative en cas d'erreur manifeste, prévue par l'article 9 bis de la directive « DAC »698(*) introduit par la directive « DAC 9 »699(*) répond à l'exigence constitutionnelle de transposition des directives de l'Union européenne700(*). Le rapporteur général estime à ce titre que cette transposition est opportune, et il relève qu'elle revêt un caractère pressant au regard de la date limite de transposition fixée au 31 décembre 2025701(*).
B. L'ENTRÉE EN VIGUEUR DU MÉCANISME D'IMPOSITION MINIMALE MONDIALE DES GRANDS GROUPES EST UN LEVIER DE RÉDUCTION DE LA CONCURRENCE FISCALE INTERNATIONALE ET DEVRAIT GÉNÉRER 500 MILLIONS D'EUROS DE RECETTES ANNUELLES EN FRANCE À PARTIR DE 2026
En premier lieu, l'accord international adopté en 2021 entre les 135 membres du Cadre inclusif OCDE/G20 constitue une avancée majeure qui doit être saluée. La convergence des États non seulement sur le principe de fixation d'un seuil minimal d'imposition de 15 % mais également sur un corpus de règles opérationnelles, les règles GloBE, pour en assurer la mise en oeuvre, constitue une illustration de la possibilité de construire des solutions efficaces au service de la justice fiscale internationale.
Comme le rapporteur général l'avait relevé lors de l'examen de l'article de transposition du dispositif dans le projet de loi de finances pour 2024, l'inscription en droit français d'un mécanisme d'imposition minimale mondiale des grands groupes constitue « une avancée sans précédent dans l'histoire de la fiscalité internationale »702(*). L'institution de ce seuil minimal de 15 % est par surcroît un levier efficace pour réduire le processus de concurrence fiscale entre les pays en application duquel la réduction des taux d'impôt sur les sociétés dans le monde avait abouti à une érosion globale de la base fiscale des grands groupes. Le contexte de concurrence fiscale internationale a eu à ce titre un effet sensible de réduction globale des taux d'impôt sur les sociétés, le taux légal moyen d'impôt sur les sociétés au sein des pays et territoires du Cadre inclusif OCDE/G20 étant passé de 28 % en 2000 à 21 % en 2024703(*).
En second lieu, la création du mécanisme d'imposition minimale mondiale des grands groupes a pour effet induit de générer de nouvelles recettes fiscales, parallèlement à la lutte contre l'évasion fiscale qu'il renforce. À l'échelle mondiale, l'augmentation des recettes fiscales liées à la taxation des bénéfices des entreprises multinationales (EMN) est estimé à un montant annuel situé entre 155 et 192 milliards de dollars par l'OCDE, soit une hausse de 7 à 8 % des recettes globales des impôts sur les bénéfices des entreprises dans le monde704(*).
En France, les estimations réalisées par les services des ministères économiques et financiers prévoient un rendement annuel de 500 millions d'euros en 2026705(*).
L'exercice 2026 correspondra en effet au premier exerce pendant lequel l'impôt complémentaire et l'impôt national complémentaire du mécanisme d'imposition minimale mondiale (pilier 2) généreront des recettes fiscales pour le budget général. En effet, dès lors que le dispositif est entré en vigueur au début de l'exercice 2024, les résultats réalisés en 2024 ont été taxés en 2025 ce qui permettra la collecte en 2026 d'un impôt complémentaire pour les entités sous-imposées en 2025 au titre de leur résultat de 2024.
Déclaration commune des pays du G7 du 28 juin 2025
Alors que le président des États-Unis avait, en janvier 2025, affirmé son opposition à l'application aux entreprises américaines du mécanisme d'imposition minimale mondiale (IMM) correspondant au « pilier 2 » du cadre inclusif OCDE/G20, la déclaration commune des pays du G7 du 28 juin 2025 consacre le maintien d'un cadre de coopération entre les États-Unis et le cadre inclusif OCDE/G20 pour assurer la mise en oeuvre « parallèle » (side-by-side) du « pilier 2 » d'une part et du mécanisme américain « Gilti »706(*) d'imposition minimale internationale d'autre part - en prévoyant l'exclusion des multinationales américaines de la règle d'inclusion du revenu (RDIR) et de la règle relative aux paiements insuffisamment imposés (RPII).
Cette déclaration se traduira par la mise en oeuvre d'un système juxtaposé entre l'application des règles GloBE et l'application des règles du système Gilti ayant pour objet de garantir des « règles du jeu équitables » (level playing field) pour l'ensemble des multinationales indépendamment de leur lieu d'implantation.
Elle ne remet pas en cause la mise en place par les pays du cadre inclusif OCDE/G20 d'un impôt complémentaire minimum qualifié prélevé localement (ICMQL) pesant sur les entités d'entreprises multinationales américaines présentes sur leur territoire.
Source : commission des finances, d'après les réponses au questionnaire du rapporteur général
Il est par ailleurs à relever que, selon les estimations réalisées en 2023 par les services des ministères économiques et financiers, ce nouvel impôt serait particulièrement concentré puisque le nombre de redevables est estimé à 42 et que plus de 40 % du rendement serait assurée par le seul secteur économique de l'information et de la communication707(*).
En conclusion, le rapporteur général estime que les précisions apportées par cet article au mécanisme d'imposition minimale mondiale (IMM) des grands groupes sont opportunes dès lors qu'elles permettront d'assurer la conformité du droit interne au droit de l'Union européenne et d'harmoniser la mise en oeuvre du mécanisme au sein des pays de l'Union européenne et des pays membres du Cadre inclusif OCDE/G20.
Décision de la commission : la commission des finances propose d'adopter cet article sans modification.
ARTICLE
27
Ajustement de la mise en oeuvre de la révision des valeurs
locatives des locaux professionnels et de la révision des valeurs
locatives des locaux d'habitation
Le présent article prévoit le report, de 2027 à 2032, de l'actualisation sexennale renforcée de la valeur locative cadastrale des locaux professionnels, et proroge en les modifiant les amortisseurs provisoires accompagnant cette revalorisation progressive.
Par ailleurs, il reporte le calendrier de la révision des valeurs locatives des locaux d'habitation pour que soit auparavant achevée l'actualisation sexennale renforcée de la valeur locative cadastrale des locaux professionnels.
La commission des finances prend acte de la nécessité de reporter la révision des valeurs locatives des locaux professionnels et donc des locaux d'habitation, l'administration n'ayant pas mis en oeuvre le calendrier pourtant voté par le Parlement.
Elle souhaite toutefois que cessent ses multiples reports et propose, par ses amendements I-18 (FINC.18) et I-19 (FINC.19), un calendrier plus ambitieux que celui du Gouvernement pour, respectivement, la révision des valeurs locatives des locaux d'habitation et celle des locaux professionnels. Elle souhaite que ce calendrier soit, enfin, respecté par le Gouvernement.
La commission des finances propose d'adopter cet article ainsi modifié.
I. LE DROIT EXISTANT : UNE REVALORISATION DES VALEURS LOCATIVES CADASTRALES INITIÉE MAIS DONT L'ÉTALEMENT DANS LE TEMPS SE POURSUIT
Les collectivités territoriales et leurs groupements perçoivent tout ou partie du produit d'impôts fonciers, tels que la taxe foncière sur les propriétés bâties (TFPB), la taxe d'habitation sur les résidences secondaires et sur les logements vacants (THRS et THLV), la cotisation foncière des entreprises (CFE) ou encore la taxe d'enlèvement des ordures ménagères (TEOM). Ces impôts sont assis sur la valeur locative cadastrale des biens immobiliers concernés, laquelle permet la détermination de l'assiette fiscale qui ne correspond pas nécessairement à la valeur vénale du bien Un décalage s'est progressivement instauré entre la valeur effective des biens et la valeur locative cadastrale en raison des réticences qui ont longtemps prévalu à revaloriser, de manière générale, la valeur locative cadastrale.
Les modalités d'appréciation de la valeur locative cadastrale varient en fonction des types de locaux, selon qu'il s'agit de locaux d'habitation, de locaux professionnels ou de locaux industriels. Cette distinction est posée à l'article 1 494 du code général des impôts (CGI).
A. UNE REVALORISATION DES BASES LOCATIVES CADASTRALES DES LOCAUX PROFESSIONNELS ASSORTIE DE LA MISE EN PLACE DE MÉCANISMES AMORTISSEURS
1. Une revalorisation des bases locatives cadastrales des locaux professionnels progressivement initiée
La valeur locative a longtemps été calculée par référence au montant des loyers des locaux professionnels au 1er janvier 1970 revalorisé chaque année par un coefficient national. Un décalage entre la valeur réelle du bien et la valeur locative cadastrale est progressivement apparu et n'a cessé de s'accroître à mesure que les décisions d'appliquer une revalorisation globale étaient reportées.
La volonté de mettre un terme à ce décalage a abouti à une révision des bases locatives cadastrales des locaux professionnels qui avait été initiée, sur le principe, en 2010708(*) puis reportée, et corrigée dans ses modalités, en 2015709(*) qui est entrée en vigueur en 2017.
Ce dispositif a permis d'initier un rattrapage pour que la valeur locative cadastrale se rapproche progressivement de la valeur réelle et qu'à terme les deux soient corrélées de manière évolutive.
Pour que ce rapprochement soit effectif, le législateur a introduit, dans le calcul de la valeur cadastrale des locaux professionnels des critères destinés à se rapprocher autant que possible de la réalité du marché. S'agissant de locaux professionnels, le législateur a considéré que la localisation géographique du bien, sa « gamme » qualitative, sa superficie ainsi que la nature de l'activité professionnelle qui y était exercée conditionnaient le prix effectif de location d'un bien immobilier professionnel et devaient donc être pris en compte dans la valeur castrale. Il a également prévu de prendre en compte le cas très particulier de biens dont la valeur locative est très difficilement évaluable comme les autoroutes, etc.
Le dispositif qui en a résulté fixe de nouvelles bases d'imposition au titre des impôts locaux fonciers payés par les entreprises. La nouvelle valeur locative révisée est déterminée en fonction de l'état du marché locatif à partir d'une formule qui permet de déterminer la valeur locative révisée brute (article 1 498 du CGI).
La valeur locative révisée brute (c'est-à-dire avant que ne s'appliquent des mécanismes atténuateurs détaillés par la suite) est calculée par application de la formule suivante :
VL = surface pondérée ×tarif par m²×coefficient de localisation
On parle de surface pondérée car on ne retient pas nécessairement la surface au sol : l'article 324Z du code général des impôts distingue les parties principales du local pour lesquelles on retient la surface au sol (arrondie au m² inférieur) et les parties secondaires du local qui font l'objet d'une pondération (de 0,5 si elles sont couvertes et de 0,2 si elles sont à l'extérieur).
Le tarif par mètre carré, propre à chaque catégorie de local, est déterminé à partir des loyers moyens constatés pour la même catégorie de locaux.
Le législateur a renvoyé au pouvoir règlementaire le soin de déterminer les modalités d'application par l'administration fiscale de cette réforme afin que celle-ci puisse fixer le montant effectif de la valeur locative cadastrale de chaque type de local. Un décret fixe ainsi 10 catégories et 39 sous-catégories de locaux professionnels710(*). Compte tenu de la très grande variété des situations potentielles, une commission départementale des valeurs locatives (CDVL) est compétente pour, à partir de propositions formulées par l'administration fiscale, délimiter les secteurs et les parcelles et fixer les tarifs qui s'y appliquent. Cette commission est composée de parlementaires du département, d'élus locaux et de représentants des contribuables locaux.
Catégories de locaux professionnels par sous-groupes pris en compte dans la détermination de la valeur locative cadastrale des locaux professionnels
Sous-groupe I : magasins et lieux de vente :
Catégorie 1 : boutiques et magasins sur rue.
Catégorie 2 : commerces sans accès direct sur la rue.
Catégorie 3 : magasins appartenant à un ensemble commercial.
Catégorie 4 : magasins de grande surface (surface principale comprise entre 400 et 2 500 m2).
Catégorie 5 : magasins de très grande surface (surface principale supérieure ou égale à 2 500 m2).
Catégorie 6 : stations-service, stations de lavage et assimilables.
Catégorie 7 : marchés.
Sous-groupe II : bureaux et locaux divers assimilables :
Catégorie 1 : locaux à usage de bureaux d'agencement ancien.
Catégorie 2 : locaux à usage de bureaux d'agencement récent.
Catégorie 3 : locaux assimilables à des bureaux, mais présentant des aménagements spécifiques.
Sous-groupe III : lieux de dépôt ou de stockage et parcs de stationnement :
Catégorie 1 : lieux de dépôt à ciel ouvert et terrains à usage commercial ou industriel.
Catégorie 2 : lieux de dépôt couverts.
Catégorie 3 : parcs de stationnement à ciel ouvert.
Catégorie 4 : parcs de stationnement couverts.
Catégorie 5 : installations spécifiques de stockage.
Sous-groupe IV : ateliers et autres locaux assimilables :
Catégorie 1 : ateliers artisanaux.
Catégorie 2 : locaux utilisés pour une activité de transformation, de manutention ou de maintenance.
Catégorie 3 : chenils, viviers et autres locaux assimilables.
Sous-groupe V : hôtels et locaux assimilables :
Catégorie 1 : hôtels « confort » (4 étoiles et plus, ou confort identique).
Catégorie 2 : hôtels « supérieur » (2 ou 3 étoiles, ou confort identique).
Catégorie 3 : hôtels « standard » (1 étoile, ou confort identique).
Catégorie 4 : foyers d'hébergement, centres d'accueil, auberges de jeunesse.
Catégorie 5 : hôtels-clubs, villages de vacances et résidences hôtelières.
Sous-groupe VI : établissements de spectacles, de sports et de loisirs :
Catégorie 1 : salles de spectacles et locaux assimilables.
Catégorie 2 : établissements ou terrains réservés à la pratique d'un sport ou à usage de spectacles sportifs.
Catégorie 3 : salles de loisirs diverses.
Catégorie 4 : terrains de camping confortables (3 étoiles et plus, ou confort identique).
Catégorie 5 : terrains de camping ordinaires (1 ou 2 étoiles, ou confort identique).
Catégorie 6 : établissements de détente et de bien-être.
Catégorie 7 : centres de loisirs, centres de colonies de vacances, maisons de jeunes.
Sous-groupe VII : établissements d'enseignement et locaux assimilables :
Catégorie 1 : écoles et institutions privées exploitées dans un but non lucratif.
Catégorie 2 : établissements d'enseignement à but lucratif.
Sous-groupe VIII : cliniques et établissements du secteur sanitaire et social :
Catégorie 1 : cliniques et établissements hospitaliers.
Catégorie 2 : centres médico-sociaux, centres de soins, crèches, haltes-garderies.
Catégorie 3 : maisons de repos, maisons de retraite (médicalisées ou non).
Catégorie 4 : centres de rééducation, de thalassothérapie, établissements thermaux.
Sous-groupe IX : carrières et établissements industriels non évalués selon la méthode comptable :
Catégorie 1 : établissements industriels nécessitant un outillage important autres que les carrières et assimilés.
Catégorie 2 : carrières et établissements assimilables.
Sous-groupe X : établissements présentant des caractéristiques exceptionnelles :
Catégorie 1 : locaux ne relevant d'aucune des catégories précédentes par leurs caractéristiques sortant de l'ordinaire.
Source : commission des finances du Sénat
On applique ensuite un coefficient dit de localisation qui peut aboutir à majorer ou à minorer la valeur locative. Concrètement, en fonction de la situation géographique du bien, on majore ou on minore de 10 %,15 %, 20 % ou 30 %, ce qui revient à appliquer un coefficient compris entre 0,7 et 1,3.
2. L'existence de modalités de mise à jour des critères pris en compte pour actualiser la révision
Le législateur a introduit des mécanismes destinés à réviser régulièrement la valeur locative des locaux professionnels pour coller davantage à la réalité du marché locatif : il s'agit de faire en sorte que la réévaluation des bases locatives des locaux professionnels soit permanente, pour éviter qu'un décalage puisse de nouveau se produire, que la fiscalité locale devienne obsolète et injuste pour le contribuable et que de futures réévaluations massives soient nécessaires.
Cette mise à jour continue de la valeur locative des locaux professionnels procède de l'action concertée de tous les acteurs concernés, dont l'intervention est calquée sur le déroulement du mandat communal.
D'abord, l'administration fiscale doit mettre à jour annuellement les tarifs des loyers moyens constatés (I de l'article 1518 ter du CGI).
Ensuite, la CDVL peut modifier l'application des coefficients de localisation, après avis des commissions communales ou intercommunales des impôts directs, au cours des troisième et cinquième années qui suivent celle du renouvellement général des conseils municipaux (II de l'article 1518 ter du CGI).
Enfin, il est prévu un mécanisme d'actualisation sexennale renforcée de l'ensemble des paramètres (tarif des loyers, secteurs d'activité et coefficient de localisation) des valeurs locatives au III de l'article 1518 ter du CGI. Le droit en vigueur prévoit que cette actualisation sexennale renforcée est effectuée dans l'année qui suit le renouvellement de l'assemblée délibérante communale. Les résultats de cette actualisation sont pris en compte pour l'établissement des bases d'imposition de l'année suivante. même si loi de finances pour 2023711(*) puis la loi de finances pour 2024712(*) ont respectivement repoussé l'échéance de prise en compte de l'actualisation effectuée en 2021 dans les bases d'imposition, d'abord à 2025 puis à 2026.
3. La mise en place d'amortisseurs pour graduer les effets de la revalorisation et la clarification, en loi de finances pour 2025, du dispositif de planchonnement
a) Trois amortisseurs pour lisser les effets de la révision
Afin d'éviter que le rattrapage opéré ne soit trop brutal, le législateur a instauré des mécanismes amortisseurs pour lisser, à la fois dans le temps et en valeur, la revalorisation ainsi amorcée de la valeur locative des locaux professionnels. On comptabilise trois amortisseurs temporaires.
En premier lieu, le législateur a prévu une forme de « règle d'élasticité » entre la valeur locative des locaux professionnels, d'une part, et celle des autres locaux, d'autre part, qualifié de coefficient de neutralisation. L'objectif est d'éviter qu'un décalage progressif s'instaure entre les trois types de locaux (d'habitation, professionnels ou industriels) qui connaissent des rythmes de revalorisation de la valeur cadastrale locative très différents. Ce coefficient de neutralisation cherche donc à maintenir la part que représente chacun des types de locaux dans l'assiette des impositions foncières de chaque collectivité mais aussi à éviter que les locaux professionnels ne subissent une trop forte hausse de leur valeur locative révisée par rapport aux autres groupes de locaux.
Pour ce faire, il est appliqué un coefficient de neutralisation unique, déterminé pour chaque impôt et à chaque niveau de collectivité territoriale qui est égal au rapport entre, au numérateur, la somme des valeurs locatives non révisées des locaux professionnels de la collectivité et, au dénominateur, la somme des valeurs locatives révisées de ces mêmes locaux.
Le I de l'article 1518 A quinquies prévoit ainsi que « ce coefficient est égal, pour chaque taxe et chaque collectivité territoriale, au rapport entre, d'une part, la somme des valeurs locatives non révisées au 1er janvier 2017 des propriétés bâties mentionnées au même I de l'article 1498 imposables au titre de cette année dans son ressort territorial, à l'exception de celles mentionnées au 2 du présent I713(*), et, d'autre part, la somme des valeurs locatives révisées de ces mêmes propriétés à la date de référence du 1er janvier 2013 ».
Ce coefficient de neutralisation a une existence limitée dans le temps puisqu'il cessera, à droit constant, d'être nécessaire et donc d'être pris en compte une fois entrée en vigueur la nouvelle base des valeurs locatives des locaux d'habitation (II de l'article 1518 A quinquies du CGI).
En deuxième lieu, la variation des valeurs locatives est encadrée dans un « couloir », afin de limiter les effets de la révision pour les acteurs concernés. Le dispositif réduit de 50 % la variation entre l'ancienne et la nouvelle valeur, que celle-ci s'effectue à la hausse (on procède en pareil cas à un plafonnement) ou à la baisse (on fait alors jouer un plancher). Ce mécanisme instaurant simultanément un plancher et un plafonnement est qualifié de « planchonnement ». Là aussi, la mesure a été limitée dans le temps pour s'appliquer en théorie dix ans. En l'état du droit, elle doit cesser de s'appliquer aux impositions dues au titre de l'année 2025 (III de l'article 1518 A quinquies du CGI).
Pour les impositions dues au titre des années 2017 à 2025, il a ainsi été prévu deux cas de figure :
1) Lorsque la différence entre la valeur locative non révisée au 1er janvier 2017 et la valeur locative révisée est positive, la valeur locative cadastrale est majorée d'un montant égal à la moitié de cette différence ;
2) Lorsque la différence entre la valeur locative non révisée au 1er janvier 2017 et la valeur locative révisée est négative, celle-ci est minorée d'un montant égal à la moitié de cette différence.
Dans la pratique, l'administration fiscale a fait le choix de figer la valeur locative révisée au 1er janvier 2017 et de ne pas calculer le planchonnement en fonction d'une valeur locative révisée évolutive pour chacune des années suivantes, ce qui n'était alors pas expressément mentionné dans le droit en vigueur.
La valeur locative révisée nette correspond donc à la valeur révisée brute après application de la neutralisation et du planchonnement. On peut l'exprimer par la formule suivante :
VL nette = (VL brute × coefficient de neutralisation) + ou - planchonnement
En dernier lieu, les variations de cotisations issues de la prise en compte des valeurs locatives révisées font l'objet d'un dispositif de lissage sur dix ans à compter de 2017 pour rendre progressifs les effets de la réforme jusqu'en 2026 (article 1518 E du code général des impôts qui constitue l'article unique de la section VI bis du chapitre premier du titre premier de la deuxième partie du livre premier du CGI).
Dans sa forme actuelle, ce lissage ne s'applique pas à la valeur locative du local professionnel elle-même mais à la cotisation due. Ce lissage est déterminé en calculant la différence entre la cotisation théorique issue de l'ancienne valeur locative et la nouvelle cotisation résultant de la valeur neutralisée et planchonnée. Ce différentiel est amputé de 10 % chaque année pour disparaître progressivement sur dix ans.
b) La clarification des règles d'application du planchonnement en loi de finances pour 2025
Compte tenu de la rédaction retenue714(*) par le législateur au III de l'article 1518 A quinquies du CGI, le Conseil d'État avait considéré715(*), par deux décisions, que le mécanisme de planchonnement, dont bénéficie chaque local existant au 1er janvier 2017, n'était pas figé à cette date, mais que la valeur locative révisée employée pour le déterminer devait être recalculée chaque année.
Dans la mesure où les deux décisions rendues, combinées au stock important de contentieux dans lequel un grand nombre de sociétés s'étaient lancées, faisaient courir des risques juridiques et budgétaires importants aux collectivités, le législateur a souhaité clarifier la législation relative aux modalités de calcul de la valeur locative révisée en l'alignant, sur ce point, sur les règles que l'administration fiscale avait appliquées jusqu'alors, cela de façon partiellement rétroactive.
Ainsi, l'article 63 de la loi n° 2025-127 du 14 février 2025 de finances pour 2025 a modifié le III de l'article 1518 A quinquies du CGI afin de rétablir pour les impositions directes locales dues à compter de 2023 la fixité du planchonnement telle que l'administration fiscale avait cherché à l'appliquer jusqu'alors. Concrètement, pour les impositions dues au titre des années 2023, 2024 et 2025, le planchonnement s'est effectué en comparant la valeur locative non révisée au 1er janvier 2017 à la valeur locative révisée au 1er janvier 2017.
L'entrée en vigueur de cette mesure a été programmée de façon rétroactive pour les impositions à compter de l'exercice 2023, tout en respectant les modalités légales de réclamation716(*). La rétroactivité de la mesure s'est ainsi appliquée aux impositions dues au titre de l'année 2023 et 2024 sauf dans l'hypothèse de contentieux introduits devant le juge administratif au plus tard le 10 octobre 2024717(*) débouchant sur une décision de justice exécutoire.
En l'absence de dispositions nouvelles, le planchonnement est le premier amortisseur ayant vocation à disparaître et, à droit constant, il ne serait plus nécessaire d'en déterminer des modalités de calcul au-delà du 1er janvier 2026 puisqu'il s'applique sur les impositions dues au titre des années 2017 à 2025.
Quant au lissage de la cotisation par tranche de 10 %, il a vocation à se poursuivre, en l'état, jusqu'aux impositions dues au titre de l'exercice 2026, tandis que le coefficient de neutralisation est censé s'applique aussi longtemps que ne sera pas entrée en vigueur la nouvelle base des valeurs locatives des locaux d'habitation.
B. UNE REVALORISATION DES BASES DES VALEURS LOCATIVES DES LOCAUX À USAGE D'HABITATION PROGRAMMÉE MAIS DONT LE TERME EST RÉGULIÈREMENT REPORTÉ
Les valeurs locatives foncières des locaux d'habitation, qui ont longtemps reposé sur une révision générale effectuée en 1970 qui a elle-même précédé une actualisation effectuée en 1980, ont fait l'objet, entre 1981 et 2017, de l'application presque chaque année en loi de finances d'une revalorisation par l'application d'un coefficient national. Depuis 2018, ces valeurs sont revalorisées chaque année par l'application d'un coefficient déterminé, en fonction de l'évolution de l'indice des prix à la consommation harmonisé (IPCH)718(*).
Ce mécanisme de révision présente un double inconvénient :
- il se fonde toujours sur des bases datant de 1970 aujourd'hui largement décorrélées de la valeur effective des biens malgré l'actualisation de 1980 et malgré les revalorisations annuelles intervenues depuis (des logements beaucoup plus anciens ont été parfaitement rénovés mais affichent une valeur locative faible, tandis que des logements neufs en 1970 mais non entretenus depuis peuvent afficher une valeur locative élevée) ;
- il repose sur l'inflation, une donnée beaucoup plus fluctuante ces dernières années que par le passé qui a d'ailleurs conduit à majorer les bases des valeurs locatives des locaux d'habitation de 7,1 % en 2023 puis de 3,9 % en 2024.
Il en résulte une situation qui ne permet pas aux collectivités territoriales d'utiliser le levier fiscal dont elles sont censées disposer : elles sont dans l'incapacité objective d'anticiper les conséquences d'une évolution des taux alors même qu'en parallèle la valeur locative est indexée sur l'inflation que personne ne maîtrise.
De la même manière, ce dispositif aboutit à de profondes injustices entre les contribuables : il conduit à accentuer les disparités initiales sur la décorrélation entre la valeur locative et la valeur vénale du bien en appliquant le même taux d'inflation à des situations initiales biaisées.
Afin d'aboutir à une révision de la valeur locative des locaux d'habitation plus proche de la réalité économique du marché locatif, le législateur a adopté un mécanisme de révision de la valeur locative cadastrale des locaux à usage d'habitation ainsi que des locaux servant à l'exercice d'une activité salariée à domicile.
La loi de finances pour 2020719(*) prévoit en effet une révision initiale des valeurs locatives des locaux à usage d'habitation ainsi qu'un mécanisme annuel de mise à jour. La valeur locative des propriétés (ou des fractions de propriété) a vocation à être déterminée « en fonction de l'état du marché locatif à la date de référence du 1er janvier 2025 » (cf. 1. du B du II de l'article 146 de la loi de finances pour 2020) évalué par l'application au local d'un tarif par mètre carré. Les résultats de cette révision doivent être pris en compte à compter de l'établissement des bases au titre de l'année 2028. Entre temps est prévue une campagne déclarative de collecte des loyers auprès des propriétaires bailleurs de locaux d'habitation, qui doit donner lieu à la présentation d'un rapport du Gouvernement au parlement, au plus tard le 1er septembre 2026. Cette prise en compte au titre de l'année 2028 est déjà le résultat d'un report de deux ans, décidé en loi de finances pour 2023, puisqu'initialement la révision devait être prise en compte à compter de l'établissement des bases au titre de l'année 2026720(*).
Comme pour les locaux à usage professionnel, il est prévu un calendrier de mise à jour des données utilisées. Le IV de l'article 146 de la loi de finances pour 2020 prévoit que les tarifs utilisés pour déterminer la valeur locative seront « mis à jour par l'administration fiscale à partir de l'évolution des loyers constatés (...) chaque année à compter de l'année qui suit celle de la prise en compte des résultats de la révision pour l'établissement des bases » (cf. A du IV de l'article 146 de la loi de finances pour 2020). Comme pour la RVLLP, il est prévu que la CDVL peut modifier l'application d'un coefficient de localisation au cours de la troisième ou de la cinquième année suivant le renouvellement des conseils municipaux. Est également prévu un mécanisme d'actualisation sexennale renforcée, c'est-à-dire de l'ensemble des critères d'actualisation. Enfin, le V de l'article 146 de la loi de finances pour 2020 prévoit un coefficient de neutralisation sur le modèle existant pour la RVLLP afin de maintenir l'équilibre entre les valeurs locatives des différents types de locaux.
II. LE DISPOSITIF PROPOSÉ : RENONCER À L'ACTUALISATION SEXENNALE RENFORCÉE EN 2026 DE LA VALEUR LOCATIVE DES LOCAUX PROFESSIONNELS ET REPORTER ENCORE LA RÉVISION DES VALEURS LOCATIVES DES LOCAUX D'HABITATION
A. LE REPORT DE L'ACTUALISATION SEXENNALE RENFORCÉE DE LA VALEUR LOCATIVE DES LOCAUX PROFESSIONENLS (RVLLP)
1. Le report d'un an de l'actualisation sexennale de la RVLLP entraîne de facto le report de six ans de la prise en compte de l'actualisation sexennale renforcée
Afin d'éviter « de trop fortes variations d'impôts pour les contribuables comme pour les collectivités », le IV du présent article 27 prévoit de repousser d'un an (2027 au lieu de 2026) l'intégration, dans les bases d'imposition, des effets de l'actualisation sexennale conduite sur la valeur locative cadastrale des locaux professionnels, par une modification de l'article 103 de la loi n° 2022-1726 du 30 décembre 2022 de finances pour 2023.
L'adoption du dispositif constituerait le troisième report, sur les quatre dernières années, de la prise en compte dans les bases d'imposition de l'actualisation sexennale.
Ce report d'un an entraînerait un décalage de l'ensemble du calendrier d'actualisation sexennale renforcée. En effet, le mécanisme d'actualisation sexennale renforcée de l'ensemble des paramètres d'actualisation de la valeur locative des locaux professionnels (tarif des loyers, secteurs d'activité et coefficient de localisation) prévu au III de l'article 1518 ter du CGI, c'est-à-dire l'actualisation sexennale renforcée, doit être effectué dans l'année qui suit le renouvellement de l'assemblée délibérante communale. En décalant à 2027 l'intégration des premiers effets de l'actualisation, l'article 27 reporte de facto l'actualisation sexennale à l'année qui suivra les élections municipales de 2032, donc à 2033 (soit une application à compter du 1er janvier 2034). Il prévoit en conséquence la révision des trois mécanismes amortisseurs existants pour qu'ils fonctionnent chacun plusieurs années supplémentaires.
2. La révision des trois mécanismes amortisseurs afférents pour renforcer les effets atténuateurs
En premier lieu, le 1° du E du I de l'article 27 met à jour le mécanisme pour calculer le coefficient de neutralisation de la RVLLP en tenant compte d'éléments actualisés. Pour rappel, l'objectif du coefficient de neutralisation est de maintenir la part que représente chacun des types de locaux (d'habitation, professionnels, industriels) dans l'assiette des impositions foncières de chaque collectivité.
Pour ce faire, il supprime le dispositif de calcul de l'actuel coefficient de neutralisation (3° du E de l'article 27) en abrogeant les III, IV et V de l'article 1518 A quinquies du CGI.
Le coefficient de neutralisation unique, déterminé pour chaque impôt et à chaque niveau de collectivité territoriale restera égal au rapport entre, au numérateur, la somme des valeurs locatives non révisées des locaux professionnels de la collectivité et, au dénominateur, la somme des valeurs locatives révisées de ces mêmes locaux. En revanche, la date à laquelle il sera calculé (1er janvier 2027) ainsi que l'année de référence prise en compte au numérateur (les valeurs locatives au 1er janvier 2021) ont été actualisées. L'actualisation porte sur la date de référence retenue tant au numérateur qu'au dénominateur (1er janvier 2027 et 1er janvier 2021, contre 1er janvier 2017 et 1er janvier 2013 jusqu'alors).
En second lieu, le 2° du E du I de l'article 27 proroge d'un an le planchonnement de la RVLLP, dont les modalités ont été clarifiées en loi de finances pour 2025, en prévoyant qu'il concernera les impositions dues au titre de l'année 2026.
En dernier lieu, le F du I de l'article 27 prévoit la mise en place d'un nouveau dispositif de lissage de la RVLLP. Les variations de cotisations issues de la prise en compte des valeurs locatives révisées feraient l'objet d'un dispositif de lissage pour rendre progressifs les effets de la réforme, non plus sur dix ans (comme ce fut le cas à compter de 2017 jusqu'en 2026), mais cette fois-ci sur les impositions locales dues au titre des années 2027 à 2031. Le H du I de l'article 27 procède en conséquence à l'abrogation du dispositif de lissage actuellement existant, c'est-à-dire à l'abrogation de l'article 1518 E du code général des impôts qui constitue l'article unique de la section VI bis du chapitre premier du titre premier de la deuxième partie du livre premier du CGI.
Ce lissage ne s'appliquerait plus à la valeur locative due, comme c'était le cas jusqu'alors avec une amputation de 10 % an par an, mais à la valeur locative du local professionnel elle-même avec un nouveau dispositif tenant compte de la nouvelle périodicité retenue. Ce nouveau dispositif rapporte la somme des valeurs locatives actualisées au 1er janvier 2027 à la somme des valeurs locatives non actualisées à la même date. Ce ratio est ensuite amplifié chaque année d'un sixième de cette différence (à la hausse s'il était positif, à la baisse s'il était négatif).
3. Les coordinations nécessaires
Le présent article 27 procède également aux coordinations nécessaires pour que les règles qui résulteraient de son adoption soient prises en compte par tous les dispositifs législatifs qui font référence aux mécanismes amortisseurs et à l'actualisation sexennale renforcée.
Ainsi, l'article 1382-0 du code général des impôts (A du I de l'article 27) qui détermine les modalités de calcul du taux de chacune des exonérations de taxe foncière sur les propriétés bâties et l'article 1388-0 du code général des impôts (B du I de l'article 27) qui détermine les modalités de calcul du taux de chacun des abattements de taxe foncière sur les propriétés bâties visent désormais le planchonnement actualisé de la RVLLP, c'est-à-dire l'article 1518 A quinquies du code général des impôts, « dans sa rédaction résultant de l'article 63 de la loi n° 2025-127 du 14 février 2025 de finances pour 2025 ».
De la même manière, le nouveau dispositif de lissage, codifié au nouvel article 1518 A quinquies A du code général des impôts, serait désormais visé au 3° du II de l'article 1468 bis du code général des impôts relatif au calcul de la base d'imposition de la cotisation foncière des entreprises, en lieu et place du dispositif existant (C du I de l'article 27).
De même, la référence au caractère « annuel » de la modification du coefficient de localisation à l'article 1516 du code général des impôts est supprimée (D du I de l'article 27).
Enfin, les références à l'actuel coefficient de neutralisation (rédaction actuelle de l'article 1518 A quinquies) seraient remplacées par le nouveau mécanisme précédemment décrit, ce qui conduit à supprimer les références à l'actuel III de l'article 1518 A quinquies du code général des impôts mentionnées aux articles 1656 et 1656 quater du même code (I et J de l'article 27).
De manière plus subsidiaire, l'article 27 procède à une coordination pour tenir compte de l'articulation avec les règles par ailleurs applicables à la réduction appliquée à la valeur locative des établissements industriels en cas de changement d'affectation de ces derniers (G de l'article 27).
B. LE REPORT DE L'ACTUALISATION DE LA RÉVISION DE LA VALEUR LOCATIVE DES LOCAUX À USAGE D'HABITATION APRÈS L'ACHÈVEMENT DE CELLE DES LOCAUX PROFESSIONNELS
L'article 27 du présent projet de loi de finances reporte (de nouveau puisque le calendrier actuel est déjà le fruit d'un report de deux ans, acté en loi de finances pour 2023) le calendrier de la révision de la valeur locative des locaux à usage d'habitation et des locaux servant à l'exercice d'une activité salariée. Pour ce faire, il décale en premier lieu de trois ans la date de prise en compte de l'état du marché locatif qui servirait de référence à l'établissement de la révision : celle-ci serait désormais établie au 1er janvier 2028. Toutes les références à l'ancienne date sont ainsi modifiées, au 1 du B, au 2 du C du II et au premier alinéa du VI de l'article 146 de la loi de finances pour 2020 (1° du II de l'article 27).
En conséquence, toutes les étapes intermédiaires de mise en oeuvre de la révision sont décalées a minima de la même durée.
La date d'entrée en vigueur du dispositif encadrant les prérogatives de la commission départementale des valeurs locatives dans le mécanisme de révision est ainsi décalée de trois ans, d'où le report du 1er janvier 2027 au 1er janvier 2030 de l'application du E du III de l'article 146 de la loi de finances pour 2020 (2° du II de l'article 27).
La date d'entrée en vigueur du C du IV de l'article 146 de la loi de finances pour 2020 est également décalée de trois ans, passant du 1er janvier 2031 au 1er janvier 2034 : les modalités de définition des parcelles auxquelles s'applique un coefficient de localisation trouveront donc à s'appliquer au cours de l'année qui suit celle du renouvellement général des conseils municipaux qui suivra cette date, ce qui n'est pas anodin puisque l'entrée en vigueur du mécanisme à compter du 1er janvier 2034 à la place du 1er janvier 2031, conduit à décaler la date de prise en compte des effets de l'actualisation d'un mandat municipal : la prise en compte de l'actualisation n'interviendra pas dans l'année qui suit les élections municipales de 2032 (donc en 2033) mais dans l'année qui suit les élections municipales de 2038, donc en 2039, pour une pleine application en 2040 (3° du II de l'article 27).
Par ailleurs, les résultats de la révision des valeurs locatives des locaux d'habitation auraient vocation à être pris en compte à compter de l'établissement des bases au titre de l'année 2031, et non plus au titre de l'année 2028 comme c'est actuellement prévu, d'où la modification du A et du deuxième alinéa du B du V de l'article 146 précité (4° du II de l'article 27).
Il en résulte que la date limite de remise au Parlement, par le Gouvernement, d'un rapport retraçant les conséquences de la révision des valeurs locatives des locaux d'habitation pour les contribuables, les collectivités territoriales, les établissements publics de coopération intercommunale et l'État serait désormais fixée au 1er septembre 2029, au lieu du 1er septembre 2026 (5° du II de l'article 27).
En conséquence, la date d'entrée en vigueur des dispositions faisant obligation aux propriétaires de déclarer à l'administration, avant le 1er juillet de chaque année, les informations relatives aux biens possédés et au montant du loyer au 1er janvier de l'année de déclaration est reportée du 1er janvier 2026 au 1er janvier 2029 (modification du A du X de l'article 146 précité par le 6° du II de l'article 27).
De la même manière, trois années supplémentaires seraient laissées aux propriétaires de locaux à usage d'habitation pour souscrire, auprès de l'administration fiscale, une déclaration indiquant les éléments constitutifs de la valeur vénale du bien : ils auraient finalement jusqu'au 1er juillet 2028 pour effectuer cette démarche qu'ils étaient censés avoir effectuée avant le 1er juillet 2025, bien que l'administration fiscale n'ait pas respecté - de manière injustifiable - cette démarche prévue par le législateur, d'où la modification de l'article 114 de la loi de finances pour 2022 (III de l'article 27).
C. L'ENTRÉE EN VIGUEUR ÉCHELONNÉE DE CERTAINES DISPOSITIONS
Enfin, l'article 27 échelonne l'entrée en vigueur de certains dispositifs afin qu'elles ne trouvent pas à s'appliquer dès la promulgation de la loi mais bien dans le prolongement des dispositifs auxquels ils se substitueront (VI de l'article 27).
*
* *
L'Assemblée nationale n'ayant pas adopté la première partie du présent projet de loi de finances, celui-ci est considéré comme ayant été rejeté et le présent article n'a pas été adopté.
III. LA POSITION DE LA COMMISSION DES FINANCES : NE PAS DÉCALER À NOUVEAU LES CALENDRIERS DES RÉVISIONS DES VALEURS LOCATIVES
A. DES ARGUMENTS PEU ENTENDABLES UTILISÉS POUR SOLLICITER UN NOUVEAU REPORT DES DEUX DISPOSITIFS
1. Après dix ans d'application de mise en oeuvre de la réforme, l'évocation du risque d'une trop forte variation de la valeur locative des locaux professionnels ne peut à lui seul justifier un report de la révision
Les étapes préalables à la révision « renforcée » de la RVLLP, justement destinées à atténuer des effets potentiellement trop abrupts, durent depuis presque 10 ans et s'appuient sur des mécanismes atténuateurs qui ceinturent l'ensemble du dispositif dans toutes ses composantes. Il est inaudible, dans ces conditions, alors que l'on arrive au terme de cette période préalable et que celle-ci a déjà été décalé à plusieurs reprises, de mettre en avant le risque de trop fortes variations d'impôts locaux pour reporter de nouveau le début de la réforme.
Les mécanismes atténuateurs peuvent être modifiés et prolongés pour prendre en compte de potentiels effets de ressauts. De même, les paramètres de la réforme peuvent chaque année être modifiés en lois de finances ou, pour ce qui est de son ressort, par le pouvoir réglementaire, pour permettre la mise en oeuvre de cette réforme.
Le report ici proposé est d'une ampleur bien plus conséquente que les précédents : il conduit en réalité à décaler le dispositif d'un mandat municipal complet et impliquerait d'attendre 2034 pour que s'applique réellement la RVLLP, soit 24 ans après l'adoption du principe d'une révision, en loi de finances rectificative pour 2010, et le risque politique d'un enterrement du dispositif serait accru.
Si certains chiffres évoqués dans l'évaluation préalable, en particulier pour les commerces de centre-ville, laissent effectivement craindre certaines situations de revalorisation excessive, il est de la responsabilité du Gouvernement, et de l'administration qui met en oeuvre la réforme, de les anticiper et de proposer des solutions pour respecter le calendrier de mise en oeuvre voté par le Parlement.
2. Rien ne justifie de ne pas respecter le calendrier prévu de la révision des valeurs locatives cadastrales des locaux à usage d'habitation
Dès lors que le report de la RVLLH n'est justifié que par la volonté de « tirer tous les enseignements » du nouveau report de la RVLLP, il n'y a pas davantage lieu de reporter le calendrier de la RVLLH. L'exigence d'une plus grande justice fiscale qui s'est exprimée ces derniers mois rendrait d'ailleurs difficilement acceptable un report à 2040 du plein effet de la RVLLH.
Sur le fond, alors que nous disposons d'un recul de presque dix années sur les mécanismes atténuateurs et sur la mise en place progressive d'une telle révision, il n'y a aucune raison de reporter aussi substantiellement la RVLLH.
On ne saisit pas concrètement quels « enseignements supplémentaires » de la RVLLP transposables à la RVLLH. Là non plus, aucune difficulté technique n'est évoquée dans le maigre exposé des motifs fourni et il s'agit donc d'un choix difficile à accepter alors que la RVLLH a déjà fait l'objet d'un report de deux ans.
Il est tout à fait envisageable de privilégier un ajustement progressif dans le futur des mécanismes atténuateurs de la RVLLH, sur le modèle de ce qui a été fait pour la RVLLP, plutôt que de reporter l'ensemble du lancement de la révision.
Enfin, le rapporteur général rappelle que l'absence de révision des valeurs locatives des locaux d'habitation a été utilisée à l'envi par le Gouvernement pour justifier la suppression de la taxe d'habitation. Dans son communiqué de presse du 1er octobre 2019, le ministre des comptes publics d'alors affirmait à propos de cette suppression : « C'est un soutien massif au pouvoir d'achat et une mesure de justice sociale, tant cet impôt était devenu injuste et obsolète »721(*). C'est échaudé par cet argumentaire que votre rapporteur général analyse aujourd'hui les propositions de reports des révisions des valeurs locatives.
B. LA VOLONTÉ DE DONNER ENFIN UNE CONSISTANCE À LA RÉVISION DE LA VALEUR LOCATIVE CADASTRALE DES LOCAUX D'HABITATION ET DE POURSUIVRE CELLE DES LOCAUX PROFESSIONNELS EN NE PERDANT PLUS DE TEMPS
Pour l'ensemble de ces raisons, un amendement I-18 (FINC.18) pour entamer, dès 2026, la révision des valeurs locatives des locaux d'habitation. Le fait que l'administration fiscale n'ait pas respecté l'obligation légale qui lui était faite de collecter au plus tard le 1er juillet 2025 les données nécessaires au lancement de la révision rend inévitable un report. La commission des finances a toutefois estimé que ce report ne pouvait en aucun cas être de trois ans compte tenu des décalages en cascade que supposait un tel décalage dans le temps. La commission des finances a donc adopté un amendement décalant à 2026 et non pas 2028 la prise en compte de l'état du marché locatif qui servirait de référence à l'établissement de la révision.
Elle propose également un amendement I-19 (FINC.19) est proposé, supprimant le report de 2026 à 2027 de la poursuite des étapes de révision des valeurs locatives des locaux professionnels, tout en validant le renforcement des mécanismes atténuateurs, et supprimant les mesures de coordination qui résultaient de ce report.
Décision de la commission : la commission des finances propose d'adopter cet article ainsi modifié.
ARTICLE
28
Modification des obligations en matière de facturation
électronique et de transmission électronique de
données
L'obligation de recours à la facturation électronique (e-invoicing) et de transmission à l'administration de certaines données de facturation (e-reporting), annoncée dans une disposition programmatique à l'article 153 de la loi de finances initiale (LFI) pour 2020722(*), puis concrétisée par l'article 26 de la première loi de finances rectificative pour 2022723(*), devait initialement se déployer progressivement entre juillet 2024 et janvier 2026. L'article 91 de la LFI pour 2024724(*) a reporté l'entrée en vigueur de la généralisation de la facturation électronique :
- à compter du 1er septembre 2026 pour les grandes entreprises et les entreprises de taille intermédiaire ;
- à compter du 1er septembre 2027 pour la plupart des microentreprises et les petites et moyennes entreprises.
Le présent article vise à réaliser plusieurs ajustements nécessaires au déploiement de cette réforme en 2026. Outre plusieurs ajustements rédactionnels, il prévoit de tirer les conséquences au niveau législatif de l'annonce par l'État de l'abandon en octobre 2024 du développement d'un portail public de facturation. La transmission des factures sera donc réalisée par l'intermédiaire d'opérateurs de plateformes agréées par l'État.
Cet article prévoit également des mesures de sécurisation des entreprises, notamment un mécanisme de portabilité des données que doivent respecter les plateformes agréées en cas de rupture des relations commerciales avec leurs clients, ainsi qu'une obligation pour les plateformes de recueillir l'accord de l'assujetti avant de s'inscrire dans l'annuaire central comme sa plateforme de réception.
Le présent article fait également évoluer le champ des obligations de facturation électronique et de transmission de données de transaction à l'administration. Il prévoit enfin une obligation pour les personnes publiques de recourir à la plateforme « Chorus pro » pour l'émission de leurs factures électroniques.
La commission des finances est favorable à cet article, qui permet de sécuriser la mise en oeuvre de cette réforme bénéfique tant pour les entreprises que pour les finances publiques.
La commission des finances propose d'adopter cet article sans modification.
I. LE DROIT EXISTANT : LE RECOURS À LA FACTURATION ÉLECTRONIQUE SERA PROGRESSIVEMENT GÉNÉRALISÉ ENTRE SEPTEMBRE 2026 ET SEPTEMBRE 2027
Impôt sur la consommation, la taxe sur la valeur ajoutée (TVA) s'applique aux livraisons de biens et aux prestations de services situées en France.
Elle est assise sur la valeur ajoutée et repose donc sur un régime de déductions permettant à la personne assujettie de déduire de la TVA qu'elle a collectée auprès de l'acheteur la TVA qu'elle a elle-même acquittée en amont pour produire le bien ou le service vendu.
Le régime de déduction repose sur le système de facturation : pour pouvoir déduire la TVA déjà acquittée, l'assujetti doit détenir un justificatif, essentiellement sous la forme d'une facture.
Les règles de facturation sont prévues par l'article 289 du code général des impôts725(*) (CGI). Elles précisent les opérations pour lesquelles une facture doit être émise, les conditions dans lesquelles le client peut émettre la facture au nom et pour le compte de l'assujetti, le fait générateur de l'émission (selon les cas au moment de la livraison ou de la prestation de services, au 15 du mois suivant ou encore de façon périodique), l'obligation de conserver un double et les conditions de modification ainsi que les règles applicables à la facturation électronique.
A. EN L'ÉTAT ACTUEL DU DROIT ET JUSQU'AU 30 JUIN 2026, LE RECOURS À LA FACTURATION ÉLECTRONIQUE INTER-ENTREPRISES EST FACULTATIF
Concernant la facturation électronique, le VI de l'article 289 du CGI prévoit que « les factures électroniques sont émises et reçues sous une forme électronique quelle qu'elle soit » et qu'elles « tiennent lieu de factures d'origine ».
Aux termes du VII de l'article 289 du CGI, trois formes d'émissions sont acceptées pour qu'une facture électronique tienne lieu de facture d'origine, à savoir :
- sous forme électronique, « dès lors que des contrôles documentés et permanents sont mis en place par l'entreprise et permettent d'établir une piste d'audit fiable entre la facture émise ou reçue et la livraison de biens ou prestation de service qui en est le fondement » ;
- en recourant « à la procédure de signature électronique avancée » prévue par la directive du 28 novembre 2006 relative au système commun de taxe sur la valeur ajoutée726(*) ;
- par le biais d'un « message structuré selon une norme convenue entre les parties, permettant une lecture par ordinateur et pouvant être traité automatiquement et de manière univoque ».
La facturation électronique est facultative, puisque sa transmission et sa mise à disposition sont soumises, aux termes de l'article 289 du CGI, à l'acceptation du destinataire. Cette situation résulte de l'article 395 de la directive du 28 novembre 2006 précitée, qui prohibe à tout État membre de rendre obligatoire la facturation électronique dans les rapports inter-entreprises sans avoir préalablement obtenu l'autorisation du Conseil, accordée à l'unanimité sur proposition de la Commission européenne. L'Italie est le seul État membre à avoir demandé cette dérogation et à avoir généralisé la facturation électronique inter-entreprises. Onze autres États disposent toutefois d'un système de recoupement ayant la même finalité que la facturation électronique, tandis que l'Espagne s'est engagée, dans le cadre de son plan de relance, à généraliser la facturation électronique.
À l'inverse, la directive du 28 novembre 2006 précitée contraint les États membres à accepter la remise d'une facture électronique dans les relations avec leurs fournisseurs. C'est le cas en France depuis le 1er janvier 2012727(*). De même, la directive du 16 avril 2014 a rendu obligatoire la facture électronique pour le paiement des prestations réalisées par les entreprises en exécution des contrats publics728(*). Plus généralement, et depuis le 1er janvier 2020, toutes les entreprises traitant avec le service public, et quelle que soit leur taille, doivent transmettre leurs factures sous format électronique et, en parallèle, toutes les entités publiques de l'Union européenne sont tenues d'accepter les factures sous cette forme. En France, ces factures transitent par le portail public de facturation Chorus Pro.
B. LA GÉNÉRALISATION DE LA FACTURATION ÉLECTRONIQUE INTER-ENTREPRISES ET DE LA TRANSMISSION DES DONNÉES DE TRANSACTION A FAIT L'OBJET D'UN LONG PARCOURS LÉGISLATIF
1. Une disposition « programmatique » en loi de finances pour 2020
L'article 153 de la loi de finances pour 2020729(*) prévoyait que les factures des transactions entre assujettis à la TVA devraient obligatoirement être émises sous forme électronique au plus tôt le 1er janvier 2023 et au plus tard le 1er janvier 2025, ce qui supposait l'obtention de l'autorisation prévue à l'article 395 de la directive européenne précitée du 28 novembre 2006.
Il prévoyait également que les informations figurant dans les factures électroniques devraient être transmises à l'administration fiscale pour leur exploitation, « à des fins notamment de modernisation de la collecte et des modalités de contrôle de la TVA ». Toutefois cette disposition, comme la précédente, avait une portée largement programmatique, et non normative.
Le Gouvernement devait enfin remettre au Parlement, avant le 1er septembre 2020, un rapport sur les conditions de mise en oeuvre de l'obligation de facturation électronique, qui devait également évaluer les gains attendus en matière de recouvrement de la TVA et les bénéfices attendus pour les entreprises. Les dispositions contenues dans l'ordonnance du 15 septembre 2021 se sont largement appuyées sur les conclusions de ce rapport, remis le 4 novembre 2021.
2. Une habilitation à légiférer par ordonnance en loi de finances pour 2021, dont la ratification a été déclarée « cavalier budgétaire »
C'est sur la base du rapport remis par le Gouvernement au Parlement ainsi que de l'évaluation conduite par l'inspection générale des finances sur l'impact de la dématérialisation obligatoire des factures entre assujettis à la TVA pour les entreprises que le Gouvernement a demandé, à l'article 195 de la loi de finances initiale pour 2021730(*), une habilitation à légiférer par ordonnance.
Le contenu de l'habilitation s'articulait autour de deux objectifs :
- la généralisation du recours à la facturation électronique (e-invoicing) ;
- l'obligation de transmettre à l'administration et de manière dématérialisée les informations relatives aux opérations réalisées par des assujettis à la TVA qui ne sont pas issues des factures électroniques (e-reporting). Ces informations comprennent les données complémentaires à celles figurant sur les factures, les données qui ne se rapportent pas à une opération soumise à une obligation de facture électronique ou encore les données qui se rapportent à une opération non soumise à l'obligation de facturation pour les besoins de la TVA.
L'ordonnance devait être prise dans un délai de neuf mois à compter de la promulgation de la loi de finances pour 2021. Elle a été prise le 15 septembre 2021731(*). Elle prévoyait un ajustement majeur par rapport à la disposition « programmatique » adoptée en loi de finances pour 2020 (article 153) et par rapport aux informations qui avaient été transmises par le Gouvernement lors de l'examen de l'article 195 de la loi de finances pour 2021 : le report d'un an des dates d'entrée en vigueur.
Le calendrier devait désormais être le suivant :
- 1er juillet 2024 : obligation d'émission des factures sous forme électronique pour les grandes entreprises ;
- 1er janvier 2025 : même obligation pour les entreprises de taille intermédiaire (ETI) ;
- 1er janvier 2026 : même obligation pour les très petites entreprises (TPE) et les petites et moyennes entreprises (PME).
Le Gouvernement avait justifié ce report par la nécessité de tenir compte des effets de la crise sanitaire sur les entreprises, alors même que le passage à la facturation électronique suppose des investissements numériques.
L'article 93 de la loi de finances pour 2022732(*), introduit par un amendement du Gouvernement, visait à ratifier l'ordonnance du 15 septembre 2021 relative à la généralisation de la facturation électronique dans les transactions entre assujettis à la TVA et à la transmission des données de transaction.
Dans sa décision relative à la loi de finances pour 2022733(*), le Conseil constitutionnel a censuré comme « cavaliers budgétaires », c'est-à-dire comme étrangères au domaine de la loi de finances, les dispositions de dix articles du texte, dont l'article 93.
Le Conseil explique dans ses attendus que « l'article 93 a pour seul objet de ratifier l'ordonnance du 15 septembre 2021 » puis rappelle ensuite pour l'ensemble des dispositions considérées comme des cavaliers budgétaires son considérant de principe en la matière. La censure se fonde ainsi sur l'article 34 de la loi organique relative aux lois de finances (LOLF)734(*), qui définit le contenu de chacune des deux parties de la loi de finances.
La censure de l'article 93 de la loi de finances pour 2022 et donc de la ratification de l'ordonnance du 15 septembre 2021 avait, d'après le Gouvernement, rendu caduques ses dispositions735(*), l'obligeant à proposer de les reprendre par la voie législative dans le cadre du présent projet de loi de finances rectificative.
3. L'introduction « en dur » des dispositions relatives à la généralisation de la facturation électronique par la première loi de finances rectificative pour 2022
L'article 26 de la première loi de finances rectificative pour 2022736(*) a repris « en dur » les dispositions de l'ordonnance précitée du 15 septembre 2021.
a) Une obligation de transmission et de réception des factures électroniques
Ainsi, aux termes de l'article 289 bis du code général des impôts, par dérogation au VI de l'article 289 du CGI, l'émission, la transmission et la réception des factures s'opèreront sous une forme électronique, selon des normes de facturation électronique définies par arrêté du ministre chargé du budget, pour :
- les livraisons de biens et les prestations de services qu'un assujetti effectue pour un autre assujetti et qui ne sont pas exonérées en application des articles 261 à 261 E du CGI ;
- les opérations de livraisons aux enchères publiques de biens d'occasion, d'oeuvres d'art, d'objets de collection ou d'antiquité ;
- les acomptes afférant aux opérations précitées.
Cette obligation s'applique aux opérations pour lesquelles l'émetteur de la facture et son destinataire sont des assujettis qui sont établis, ont leur domicile ou ont leur résidence habituelle en France. Les assujettis pourront, pour l'émission, la transmission et la réception des factures électroniques, recourir au portail public de facturation ou à une autre plateforme de dématérialisation.
Le Gouvernement a toutefois annoncé en octobre 2024 son choix de renoncer au développement du portail public de facturation. Comme l'indique l'évaluation préalable, « les travaux de construction du portail public de facturation sont apparus particulièrement complexes. Au-delà de l'aspect financier du projet, non négligeable et difficilement soutenable dans un contexte budgétaire contraint, la poursuite des travaux de construction du portail public de facturation dans son périmètre initial faisait peser un risque sur les conditions de mise en oeuvre du projet ». Les entreprises ne pourront finalement pas recourir au portail public de facturation pour les besoins de la réforme « mais devront choisir une plateforme agréée parmi celles de facturation, de transaction et de paiement à l'administration fiscale ».
L'État devrait donc se recentrer sur ses fonctions « de régulateur pour encadrer la transmission et la réception des factures ». Cela se traduira notamment par la « mise à disposition des plateformes agréées et des entreprises (de) l'annuaire central », déjà prévu à l'article 289 bis du CGI, et qui sera constitué des informations transmises par ces opérateurs et nécessaires à l'adressage des factures à leurs destinataires737(*).
En complément, l'article 1737 du CGI permet de sanctionner d'une amende de 15 euros par facture le non-respect par l'assujetti de l'obligation d'émission d'une facture sous forme électronique, sans que le total des amendes appliquées au titre d'une même année civile puisse être supérieur à 15 000 euros. L'amende n'est toutefois pas appliquée s'il s'agit de la première infraction commise sur l'année civile en cours et sur les trois années précédentes, lorsque l'infraction a été réparée spontanément ou dans les trente jours d'une première demande de l'administration.
b) Une obligation de communication de certaines données à l'administration
L'article 289 bis impose également aux assujettis de communiquer à l'administration les données relatives aux mentions figurant sur les factures électroniques qu'ils émettent. Les données seront transmises à l'administration fiscale par l'opérateur de plateforme de dématérialisation738(*). En sont toutefois exclues les opérations couvertes par le secret de la défense nationale.
Cette obligation de transmission s'appliquera aux transactions entre assujettis à la TVA établis en France, aux transactions entre un émetteur et un destinataire qui ne sont pas tous les deux établis en France ainsi qu'aux assujettis non établis en France, ou à leur représentant fiscal s'ils sont tenus d'en désigner un739(*).
En complément, l'article 1788 D du CGI permettra de sanctionner d'une amende de 250 euros par transmission le non-respect par l'assujetti de ses obligations, sans que le total des amendes appliquées au titre d'une même année civile puisse être supérieur à 15 000 euros. L'amende ne sera toutefois pas appliquée s'il s'agit de la première infraction commise sur l'année civile en cours et sur les trois années précédentes, lorsque l'infraction a été réparée spontanément ou dans les trente jours d'une première demande de l'administration.
4. Le report de la réforme par la LFI 2024
L'article 91 de la loi n°2023-1322 du 29 décembre 2023 de finances pour 2024 a reporté l'entrée en vigueur de la généralisation de la facturation électronique.
- l'émission de factures électroniques et l'obligation de transmettre les données de transaction s'appliqueraient à compter du 1er septembre 2026 pour les grandes entreprises et les entreprises de taille intermédiaire. Un décret pourrait fixer une date ultérieure, qui ne pourra être postérieure au 1er décembre 2026 ;
- ces deux obligations s'appliqueraient à compter du 1er septembre 2027 pour les microentreprises et les petites et moyennes entreprises, si ces dernières ne sont pas membres d'un assujetti unique mentionné à l'article 256 C du CGI740(*). Là encore, un décret pourrait fixer une date ultérieure, qui ne pourra être postérieure au 1er décembre 2027.
II. LE DISPOSITIF PROPOSÉ : PLUSIEURS AJUSTEMENTS DES OBLIGATIONS EN MATIÈRE DE FACTURATION ÉLECTRONIQUE
A. LA TRADUCTION AU NIVEAU LÉGISLATIF DE L'ANNONCE DU GOUVERNEMENT DE NE PLUS PROPOSER DE PLATEFORME PUBLIQUE D'ÉCHANGE ET DE DÉMATÉRIALISATION DES FACTURES
Le présent article tire tout d'abord les conséquences de l'abandon par l'État du développement d'un portail public de facturation électronique, tel qu'annoncé en octobre 2024. Pour ce faire :
- le a) ainsi que les i) et ii) du c) du 1° du I suppriment la mention de ce portail à l'article 289 bis du code général des impôts (CGI) ;
- le i) du c) du 3° du I procède à la même suppression à l'article 290 A du CGI ;
- le 6° du I en tire les conséquences à l'article 290 B du CGI.
B. L'OBLIGATION POUR LES PERSONNES PUBLIQUES DE RECOURIR À LA PLATEFORME CHORUS PRO POUR L'ÉMISSION DE LEURS FACTURES
Le 6° du I propose donc une nouvelle rédaction de l'article 290 B en prévoyant que les « plateformes agréées » qui assurent la transmission des factures électroniques et la transmission à l'administration des données de transaction et de paiement sont, soit les plateformes identifiées comme partenaires de l'administration dans l'annuaire central, soit la solution mutualisée prévue au premier alinéa de l'article L. 2192-5 du code de la commande publique, c'est-à-dire Chorus Pro, pour les assujettis mentionnés au 1° et 2° de cet article, c'est-à-dire :
- l'État, les collectivités territoriales et les établissements publics ;
- les titulaires de marchés conclus avec un acheteur public ainsi que leurs sous-traitants admis au paiement direct.
C. UNE ÉVOLUTION DU CHAMP DES OBLIGATIONS DE FACTURATION ÉLECTRONIQUE ET DE TRANSMISSION DE DONNÉES DE TRANSACTION À L'ADMINISTRATION
1. L'évolution du champ de l'obligation de la facturation électronique
Le d) du 1° du I exclut du champ de l'obligation de la facturation électronique les opérations mettant en jeu une TVA étrangère. Il s'agit plus particulièrement :
- des opérations mentionnées au 2° du II de l'article 289-0 du CGI, c'est-à-dire les opérations dont le lieu d'imposition n'est pas situé en France qui sont réalisées par un assujetti ayant établi le siège de son activité économique en France ou qui y dispose d'un établissement stable à partir duquel la livraison de biens ou la prestation de services est effectuée ou, à défaut, son domicile ou sa résidence habituelle, lorsque la livraison de biens ou la prestation de services est réputée ne pas être effectuée dans l'UE ;
- des opérations mentionnées au 1° du I de l'article 262 ter du CGI, c'est-à-dire « les livraisons de biens expédiés ou transportés sur le territoire d'un autre État membre à destination d'un autre assujetti ou d'une personne morale non assujettie », qui sont exonérées de TVA.
2. Un élargissement du champ de l'obligation de transmission des données à l'administration
Les a) et b) du 3° du I modifient l'article 290 du CGI de manière à élargir le champ des opérations soumises à l'obligation de transmission des données de transaction.
Le a) améliore la lisibilité du dispositif en classant ces opérations en quatre catégories741(*). Par ailleurs, la liste existante est complétée par plusieurs types d'opérations :
- les prestations de services réalisées au profit de personnes non assujetties ou de preneurs assujettis non établis en France et qui y sont imposables en application des règles générales742(*) ;
- les opérations imposables en France en application des règles générales et réalisées au profit d'un preneur non-assujetti ou d'un preneur assujetti qui est non établi en France ou qui n'y dispose pas de son domicile ou de sa résidence habituelle743(*) ;
- les prestations de services situées en France en application de certaines règles particulières744(*). Cet ajout est prévu au g) du nouveau 2° de l'article 290 du CGI ;
- les acquisitions intracommunautaires non soumises à la TVA en application de l'article 258 D745(*), c'est-à-dire les opérations intervenant dans des schémas dits « triangulaires746(*) ». Cet ajout est prévu au b) du nouveau 4° de l'article 290 du CGI.
Les ii) et iii) du b) du 3° du I du présent article étendent également cette liste aux opérations dans lesquelles un assujetti non établi en France est le destinataire ou le preneur et pour lesquelles il s'acquitte lui-même de la TVA par autoliquidation.
Le C du V du même article fixe l'entrée en vigueur de ces dispositions au 1er septembre 2027. Le choix de cette date s'explique, d'après l'évaluation préalable du présent projet de loi, par « les difficultés évoquées par les représentants de ces entités lors de la concertation ».
D. DES MESURES DE SÉCURISATION DES ENTREPRISES CONCERNÉES PAR LA RÉFORME
1. Un mécanisme de portabilité des données de facturation
Le iii) du c) du 1° du I prévoit, à l'article 289 bis du CGI, d'imposer aux plateformes agréées de fournir à leurs anciens clients un service minimum, qui consistera en un mécanisme de portabilité des données de facturation.
Un décret en Conseil d'État précisera les modalités de changement de plateforme ainsi que la nature et la durée des services minimums, qui ne pourra être inférieure à six mois, devant être fournis par l'ancienne plateforme en cas de changement.
2. Le recueil obligatoire de l'accord des assujettis par les plateformes
Le même iii) du c) du 1° du I prévoit également, à l'article 289 bis du CGI, qu'un décret en Conseil d'État précisera les « modalités du recueil, auprès des assujettis destinataires des factures, des informations à transmettre aux fins de constitution et de mise à jour de l'annuaire central ».
L'évaluation préalable indique que cette modification correspond à l'ajout d'« une nouvelle obligation incombant aux plateformes agréées », qui « devront disposer de l'accord formel d'un assujetti destinataire de factures, avant de s'inscrire dans l'annuaire central comme sa plateforme de réception ». En effet, « cette inscription ne peut en aucun cas être automatique : elle doit résulter d'un choix clair, volontaire et informé de l'assujetti concerné et ne vaut que pour la réception de factures ». Les plateformes devront ainsi collecter « au préalable l'accord formel et exprès d'un assujetti, sous la forme d'un document signé la désignant comme plateforme de réception ».
E. UN RENFORCEMENT DES SANCTIONS EN CAS D'ABSENCE DE DÉSIGNATION D'UNE PLATEFORME AGRÉÉE POUR LA RÉCEPTION DE LEURS FACTURES ÉLECTRONIQUES
Le présent article modifie également les sanctions applicables en cas de manquement aux obligations prévues dans le cadre de la facturation électronique et de la transmission de données de transaction à l'administration.
1. Une augmentation des amendes en cas de non-respect des obligations applicables aux assujettis et aux plateformes agréées
a) Le renforcement des amendes en cas de non-respect par l'assujetti de l'obligation d'émission d'une facture électronique
Le a) du 7° du I du présent article modifie l'article 1737 du CGI de manière à porter à 50 euros par facture, contre 15 euros actuellement, le montant des amendes applicables en cas de non-respect par l'assujetti de l'obligation d'émission d'une facture sous une forme électronique.
Le III modifie par ailleurs l'article L. 80 H du livre des procédures fiscales afin de prévoir que la mise en oeuvre du droit d'enquête prévu à l'article L. 80 F du même livre, qui permet à l'administration d'intervenir dans les locaux professionnels des entreprises émettrices et réceptrices des factures et des prestataires de services de télétransmission des factures, peut donner lieu à l'application de l'amende prévue en cas de non-respect par l'assujetti de l'obligation d'émission d'une facture électronique.
b) Le renforcement des amendes en cas de non-respect par l'assujetti ou la plateforme agréée de l'obligation de transmission de données à l'administration
Le iii) du b) 7° du I modifie également l'article 1737 du CGI de manière à porter à 50 euros par facture, contre 15 euros actuellement, le montant des amendes applicables en cas d'omission ou de manquement par une plateforme agréée aux obligations de transmission de données747(*).
Par ailleurs, le 8° modifie l'article 1788 D du CGI afin de relever le montant des amendes qu'il prévoit. Ainsi, est relevée à 500 euros par transmission, au lieu de 250 euros, l'amende applicable en cas de non-respect, par un assujetti, de ses obligations en matière de transmission des données de transaction et de paiement. Est également relevé le montant maximal des amendes cumulées appliquées au titre d'une même année civile à une plateforme agréée en cas de manquement à ses obligations de transmission de données de transaction ou de paiement. Ce montant est porté à 100 000 euros, au lieu de 45 000 euros actuellement, et s'applique de manière distincte pour les amendes appliquées en cas de non-respect des obligations de transmission de données de transaction, d'une part, et pour celles appliquées en cas de non-respect des obligations de transmission de données de paiement, d'autre part. Le montant des amendes demeure fixé à 750 euros par transmission.
Le même 8° renforce en contrepartie la possibilité pour l'assujetti de recourir à un dispositif de « droit à l'erreur ». Il est en effet prévu que les amendes prévues à l'article 1788 D du CGI « ne sont pas applicables en cas de première infraction commise au cours de l'année civile en cours et des trois années civiles précédentes lorsque l'infraction a été réparée spontanément ou dans les 30 jours suivant une première demande de l'administration. »
2. La création d'une nouvelle amende en cas de non-respect de l'obligation de recourir à une plateforme agréée pour la réception des factures
Le c) du 7° du présent article introduit un IV bis à l'article 1737 du CGI, afin de créer une amende applicable en cas d'omission ou de manquement à l'obligation de recourir à une plateforme agréée pour la réception de factures électroniques, d'un montant de 500 euros.
Cette amende s'applique en cas de manquement persistant après mise en demeure de se conformer aux règles en vigueur dans un délai de trois mois. Si le manquement persiste après une seconde mise en demeure de se conformer aux règles en vigueur sous trois mois, l'assujetti serait cette fois passible d'une amende de 1 000 euros. Une nouvelle amende de 1 000 euros est encourue après chaque période de trois mois au terme de laquelle l'administration, malgré une mise en demeure en ce sens, constate la persistance de la méconnaissance de l'obligation.
3. De nouveaux cas de retrait du numéro d'immatriculation pour les plateformes agréées en cas de manquement à leurs obligations
Le 9° modifie l'article 1788 E du CGI. Outre des modifications rédactionnelles, il ajoute de nouveaux cas de retrait du numéro d'immatriculation pour les plateformes agréées en cas de manquement à leurs obligations relatives à l'actualisation, dans l'annuaire central, des informations nécessaires à l'adressage des factures, au changement de plateforme agréée et aux services minimums devant être fournis en cas de changement de plateforme.
Dans ces situations, le retrait peut intervenir si, après mise en demeure de la plateforme par l'administration de se conformer à ses obligations dans un délai de 15 jours ouvrés, la plateforme n'a pas communiqué dans ce délai tout élément de preuve de nature à établir qu'elle s'est conformée à ses obligations ou qu'elle a pris les mesures nécessaires pour assurer sa mise en conformité dans un délai raisonnable.
F. DES AJUSTEMENTS RÉDACTIONNELS
Enfin, le présent article procède également à plusieurs améliorations rédactionnelles.
Tout d'abord, il propose d'unifier et de clarifier la désignation dans la loi des plateformes privées fournissant des services de facturation électronique. Alors qu'elles sont aujourd'hui désignées sous les termes d'« opérateur d'une plateforme de dématérialisation » et de « plateforme de dématérialisation », le présent article prévoit la dénomination de « plateforme agréée ». D'après l'évaluation préalable, cette modification permet d'« aligner le cadre juridique avec la marque « plateforme agréée », créée pour accompagner les assujettis dans la recherche d'une solution et utilisée par l'administration dans le cadre de sa communication grand public ». Cette nouvelle désignation est prévue aux articles 289 bis, 290-0, 290, 290 A, 290 B, 1737 et 1788 E du CGI748(*).
Par ailleurs, le 2° du I présent article transfère certaines dispositions figurant au II de l'article 289 bis du CGI dans un nouvel article 290-0, afin d'améliorer la lisibilité du dispositif. Ce nouvel article dispose « que les données des factures électroniques sont transmises à l'administration par la plateforme agréée choisie par l'assujetti, selon une périodicité, dans des conditions et selon des modalités définies par décret en Conseil d'État. » En conséquence, le b) du 1° du I supprime le II de l'article 289 bis du CGI. Des modifications rédactionnelles découlant de ce transfert sont prévues au ii) du b) du 7° du I et au II.
Enfin, le présent article substitue au mot « informations », le mot « données », aux articles 290 et 290 A du CGI749(*).
*
* *
L'Assemblée nationale n'ayant pas adopté la première partie du présent projet de loi de finances, celui-ci est considéré comme ayant été rejeté et le présent article n'a pas été adopté.
III. LA POSITION DE LA COMMISSION DES FINANCES : DES AJUSTEMENTS NÉCESSAIRES POUR PERMETTRE LE DÉPLOIEMENT DÈS 2026 D'UNE RÉFORME BÉNÉFIQUE TANT POUR LES ENTREPRISES QUE POUR LES FINANCES PUBLIQUES
A. LA RÉFORME DE LA FACTURATION ÉLECTRONIQUE DEVRAIT GÉNÉRER DES ÉCONOMIES POUR LES ENTREPRISES ET DES RECETTES DE TVA SUPPLÉMENTAIRES POUR L'ÉTAT
La commission des finances a toujours soutenu la généralisation de la facturation électronique et de la transmission des données de transaction, qui répondent à deux objectifs distincts750(*).
La facturation électronique devrait être source de simplification et de gains de productivité pour les entreprises. Missionnée par le ministère de l'économie et des finances, l'inspection générale des finances avait estimé que le coût complet d'émission d'une facture électronique était de moins d'un euro, contre plus de 10 euros pour une facture « papier »751(*).
La facturation électronique réduirait ainsi la charge administrative de constitution, d'envoi et de traitement des factures au format « papier ». En Italie, où l'obligation de facturation électronique est entrée en vigueur le 1er janvier 2019, les économies nettes pour une entreprise générant environ 3 000 factures par an seraient de 7,5 euros à 11 euros par facture752(*). Ainsi, dans le rapport remis au président de la République sur l'ordonnance du 15 septembre 2021, le Gouvernement estimait que les gains de productivité résultant de la seule facturation électronique pourraient s'élever à 4,5 milliards d'euros pour les 1,5 million de PME qui utilisent encore des factures papier753(*). Ce nouveau support pour les factures de TVA doit par ailleurs servir de support à un futur pré-remplissage des déclarations de TVA.
L'obligation de transmettre les données de transaction répond quant à elle à l'objectif d'accroître l'efficacité de la lutte contre la fraude à la TVA, au moyen de recoupements automatisés à partir des données figurant sur les factures. L'Insee a ainsi estimé que les montants manquants de versement de TVA seraient de l'ordre de 20 à 26 milliards d'euros chaque année754(*). La transmission des informations figurant sur les factures doit permettre de mieux tracer les transactions avec des opérateurs de l'étranger, dans l'optique de la lutte contre la « fraude carrousel »755(*) ainsi que d'avoir une plus grande visibilité sur les transactions des entreprises vers les particuliers pour mieux évaluer la TVA due sur les ventes à distance.
Les données issues de l'expérience italienne montrent que depuis l'instauration de la facturation électronique l'écart entre la TVA qui aurait dû être perçue par l'administration fiscale italienne et celle effectivement perçue se serait réduit de deux milliards d'euros, tandis que le coût pour l'État du système d'échange des informations s'élèverait à environ 10 millions d'euros par an756(*). L'administration fiscale italienne aurait ainsi intercepté un milliard de faux crédits TVA en 2019.
L'évaluation préalable du présent article estime les gains pour les finances publiques résultant de cette réforme à 2 à 3 milliards d'euros par an à compter de 2028. Ces gains proviendraient de l'augmentation des recettes budgétaires, compte tenu :
- d'une part, d'un meilleur recouvrement spontané de la TVA grâce à la fiabilisation du processus de facturation des entreprises et de déclaration des données à l'administration ;
- d'autre part, d'une amélioration de la lutte contre la fraude à la TVA, qui doit être rendue plus efficace grâce à un ciblage plus fin des opérations de contrôle et une amélioration de la détection des schémas de fraude.
Le surplus de recettes anticipé compensera donc largement le coût de cette réforme pour l'État, estimé d'après l'évaluation préalable à 267,7 millions d'euros pour la période allant du 1er mars 2021 au 31 décembre 2028, soit de la construction du projet à sa pleine mise en oeuvre.
B. LES AJUSTEMENTS PROPOSÉS PERMETTRONT DE SÉCURISER LA MISE EN oeUVRE DE LA RÉFORME
La commission souscrit aux ajustements proposés par le présent article.
Elle prend acte de la décision de l'État de renoncer au déploiement d'un portail public de facturation dédiée à la facturation inter-entreprises. L'abandon de cette plateforme publique serait essentiellement dû à un périmètre initial du projet trop ambitieux, qui a complexifié les travaux de développement, dont la concrétisation aurait induit des surcoûts trop importants pour l'État. D'après les éléments transmis par la direction générale des finances publiques (DGFiP) au rapporteur général « la complexité des travaux de construction du portail public de facturation était principalement justifiée par son périmètre fonctionnel très ambitieux. » La construction de ce portail « impliquait de plus des travaux d'architecture informatiques très lourds, avec pour objectif de garantir un niveau de performance, de tenue à la charge et de sécurité élevé. »
L'annonce du Gouvernement de l'abandon du développement du portail public de facturation a suscité des inquiétudes de la part des entreprises concernées, compte tenu des potentiels surcoûts que pourraient impliquer l'obligation de recourir à une plateforme de facturation privée. La DGFiP a toutefois indiqué au rapporteur général que « certains offreurs de solution ont d'ores et déjà annoncé des offres de base gratuites ou sans surcoût » qui « pourront être directement intégrées aux systèmes d'information des entreprises exploitant des logiciels de gestion, de facturation ou possédant un compte bancaire. »
Le rapporteur général estime par ailleurs qu'un modèle reposant sur le recours à des plateformes privées présente l'intérêt d'offrir une diversité d'offres commerciales, qui permettra une meilleure couverture des besoins de toutes les entreprises, et particulièrement des TPE/PME. Par ailleurs, le nombre important de plateformes ayant déjà manifesté leur intérêt pour ce marché laisser présager une concurrence importante, qui devrait contribuer à limiter le prix des solutions de facturation proposées par les prestataires. En effet, à ce jour, plus de 110 plateformes ont été agréées par l'administration, sous réserve de tests techniques. Ce nombre pourra être amené à évoluer à la hausse d'ici septembre 2026, mais ne devrait vraisemblablement pas dépasser les 150 plateformes agréées d'après le Gouvernement.
La commission relève que l'obligation de portabilité des données qui sera imposée aux opérateurs de plateformes en cas de rupture des relations commerciales avec un assujetti permettra de sécuriser la mise en oeuvre de la réforme. L'évaluation préalable indique en effet que ces situations de changement de prestataire sont « génératrices de risques » dans la mesure où elles peuvent « intervenir dans des délais plus rapides que les délais de transmission des statuts du cycle de vie des factures ». Ainsi, « ces statuts pourraient être reçus par l'ancienne plateforme agréée de l'assujetti et ne pas lui parvenir ».
En tout état de cause, la commission des finances sera vigilante sur la mise en oeuvre de cette réforme et veillera à ce qu'elle ne se traduise pas par des surcoûts trop importants pour les entreprises.
Décision de la commission : la commission des finances propose d'adopter cet article sans modification.
ARTICLE
29
Modernisation et simplification de la gestion fiscale
Le présent article prévoit :
- une modernisation des procédures fiscales, via la dématérialisation de certains documents fiscaux, notamment de l'avis d'imposition, sauf avis contraire de l'assujetti, de l'enregistrement des jugements et de la déclaration de succession ;
- l'obligation d'acquitter par virement certains impôts professionnels, en particulier les prélèvements opérés sur le produit des jeux ;
- un approfondissement des contrôles exercés sur le recouvrement des sommes dues par l'assujetti unique à la TVA ;
- une obligation renforcée de déclaration de la nature d'un local d'habitation pour faciliter le recouvrement de la taxe sur les résidences secondaires et de la taxe sur les logements vacants ;
- une habilitation à légiférer par ordonnance pour refondre le droit de communication de l'administration fiscale. La commission des finances propose d'adopter cet article sans modification.
La commission des finances propose d'adopter cet article sans modification.
I. LE DROIT EXISTANT : UNE GESTION DU RECOUVREMENT FISCAL EN COURS DE MODERNISATION
A. DES PROCÉDURES DE RECOUVREMENT PEU INFORMATISÉES
1. Un maintien de la possibilité d'acquittement de certains impôts par espèces ou chèques
Un certain nombre d'impôts demeure recouvré sans obligation de virement à l'ordre du comptable public. C'est le cas notamment:
- conformément à l'article 1671 A du code général des impôts (CGI), des retenues à la source sur les rémunérations, pensions, rentes produits et gains versés à des personnes non domiciliées fiscalement en France ;
- des prélèvements libératoires, des retenues à la source et de la contribution annuelle sur les revenus locatifs dues par une société ou un groupement, lorsqu'ils sont inférieurs à 50 000 euros, conformément à l'article 1681 quinquies du CGI ;
- des paiements d'impôt sur les sociétés dus en raison des revenus patrimoniaux (article 1681 sexies du CGI) ;
- des prélèvements opérés sur les jeux de casinos (article L. 2333-55-2 du code général des collectivités territoriales).
2. Des procédures de recouvrement transitant encore largement par de l'envoi papier
a) Le maintien de l'envoi de courrier de notification aux redevables en version papier
Certaines procédures ne sont pas dématérialisées :
- l'article 1763 B du CGI prévoit ainsi la notification par pli recommandé avec accusé de réception de l'amende fiscale encourue par la société n'ayant pas déposé la déclaration prévue à l'article 242 quinquies du CGI ;
- l'article 1728 du CGI comporte l'obligation de notifier par pli recommandé un assujetti des sanctions encourues en cas de défaut de production dans les délais prescrits d'une déclaration ;
- l'article L. 253 du livre des procédures fiscales (LPF) prévoit l'envoi de l'avis d'imposition sous pli fermé à chaque contribuable ;
- l'article L. 279 du LPF comprend l'obligation d'envoi d'une lettre recommandée au contribuable, lorsque les garanties qu'il offre sont refusées en matière d'impôts directs et de taxes sur les chiffres d'affaires.
b) Une procédure d'enregistrement des décisions judiciaires encore peu numérisée
L'ensemble des décisions judiciaires peuvent être établies sur support papier ou électronique, conformément à l'article 456 du code de procédure civile. Toutefois, selon l'article 635 du CGI, seules celles qui donnent ouverture à un droit proportionnel ou progressif doivent être enregistrées auprès des services afférents dans un délai d'un mois. Selon l'article 658 du CGI, la formalité de l'enregistrement est donnée sur les minutes, les brevets ou originaux des actes.
En 2024, 6 440 décisions judiciaires ont été enregistrées auprès des services chargés de l'enregistrement, sans qu'elles fassent' l'objet d'une dématérialisation.
c) Une déclaration de succession encore largement effectuée au format « papier »
Les héritiers, légataires ou donataires doivent, conformément à l'article 800 du CGI, souscrire une déclaration de succession. L'article 641 du CGI prévoit un délai de six mois pour l'enregistrement des déclarations de succession à compter du jour du décès, lorsque le défunt est décédé en France métropolitaine. En 2024, ce sont 421 783 déclarations de succession qui ont été déposées au format « papier » auprès des services chargés de l'enregistrement, dont 96,38 % par les notaires. Pourtant, l'article 802 bis a été créé par la loi757(*) de finances initiale pour 2022 afin de permettre la télétransmission de la copie de la déclaration de succession.
d) Un choix irrévocable du prélèvement forfaitaire unique
Enfin, l'article 200 A du CGI prévoit le caractère irrévocable de l'option permettant de choisir l'imposition des revenus de capitaux mobiliers et des plus-values de capitaux mobiliers selon le barème progressif de l'impôt sur le revenu, plutôt que par le prélèvement forfaitaire unique.
B. UNE OBLIGATION DÉCLARATIVE RELATIVE À L'OCCUPATION DES LOCAUX D'HABITATION INTRODUITE EN 2025
Conformément à l'article 1418 du CGI, les propriétaires des locaux d'habitation doivent déclarer chaque année au 1er juillet, en cas de changement du statut du local, les informations relatives à la nature de l'occupation des locaux, notamment s'ils sont occupés par des tiers.
Il s'agit d'une modification issue de l'article 115 de la loi758(*) de finances initiale pour 2025. En effet, l'administration fiscale devait auparavant opérer des croisements entre les déclarations des bailleurs et l'adresse fiscale de la résidence principale indiquée par le tiers occupant sur sa déclaration de revenus pour identifier la nature de l'occupation d'un local. Un tel système conduisait à de nombreuses erreurs de taxation. L'article 1770 terdecies du code précité prévoit une amende de 150 euros par manquement déclaratif.
C. UN CONTRÔLE DU REPRÉSENTANT DE L'ASSUJETTI UNIQUE À LA TVA DANS LES CONDITIONS DE DROIT COMMUN
Le régime de l'assujetti unique a été créé par l'article 162 de la loi759(*) de finances initiale de 2020, et est entré en vigueur au 1er janvier 2023. Il a pour but de simplifier les charges administratives des grands groupes, en neutralisant les opérations intra-groupe opérées au titre de la TVA.
L'article 256 A du CGI définit ainsi un assujetti à la TVA comme une personne effectuant de manière indépendante une activité de producteur, de commerçant, de prestataires de services, y compris les activités extractives, agricoles et celles des professions libérales. Les salariés et les travailleurs à domicile ne sont pas considérés comme assujettis à la TVA.
Conformément à l'article 256 C du CGI, les personnes assujetties à la TVA qui ont soit le siège de leur activité économique, soit leur résidence habituelle en France, et qui sont étroitement liées entre elles sur le plan économique, financier et organisationnel, peuvent demander à constituer un assujetti unique au sens de l'article 256 A du CGI.
Les personnes sont considérées comme étroitement liées entre elles sur le plan financier si elles sont contrôlées en droit par une même personne, c'est-à-dire si l'un des assujettis détient plus de 50 % du capital ou des droits de vote d'un autre assujetti, de manière directe et indirecte. Les organes centraux des établissements de crédit et sociétés de financement comme crédit agricole S.A., l'organe central des caisses d'épargne et des banques populaires, ou la Confédération nationale du crédit mutuelle, les organismes de prévoyance et les institutions de retraite professionnelle supplémentaire ou encore l'AGIRC-ARRCO constituent des exemples de personnes étroitement liées entre elles sur le plan financier.
Sur le plan économique, des personnes sont considérées comme étroitement liées entre elles si elles exercent soit une activité principale de même nature, soit des activités interdépendantes poursuivant un même but économique, soit une activité réalisée au moins partiellement au bénéfice des autres personnes concernées.
Enfin, des personnes sont considérées comme étroitement liées entre elles au plan organisationnel si elles exercent en droit ou en fait sous une direction commune ou si elles organisent des activités totalement ou partiellement en concertation.
Les membres de l'assujetti unique désignent un représentant qui accomplit les formalités en matière de TVA leur incombant et qui doit acquitter la taxe en son nom, chaque membre de l'assujetti demeurant solidaire du paiement de la TVA.
En effet, conformément à l'article 287 du code précité, les assujettis à la TVA doivent remettre au service des impôts une déclaration conforme au modèle prescrit par l'administration, qui doit comprendre notamment :
- le montant total hors TVA des acquisitions intracommunautaires et des livraisons de biens transportés à partir d'un autre État membre de l'Union européenne et installé en France ;
- le montant total des livraisons et prestations portant sur des déchets neufs d'industrie et des matières à récupération ;
- le montant total des prestations fournies à un assujetti par une personne non établie en France ;
- le montant total des services pour lesquels le preneur est redevable de la taxe ;
- l'assiette totale des importations de produits pétroliers ;
- le montant des transmissions de biens effectuées entre redevables de la TVA.
Les procédures de contrôle de la déclaration par l'administration relèvent des conditions de droit commun, et sont définies notamment par l'article L. 47 A du livre des procédures fiscales.
Il s'agit d'une procédure contraignante, puisque le refus d'accéder à une demande de communication de l'administration fiscale peut entrainer une amende de 10 000 euros, conformément à l'article 1734 du CGI.
D. UN RECOURS IMPORTANT AUX COMMISSAIRES DE JUSTICE DANS LE RECOUVREMENT DES CRÉANCES PAR LE COMPTABLE PUBLIC
L'article 707-1 du code de procédure pénale prévoit que les poursuites pour le recouvrement des amendes relèvent du comptable public compétent, tout comme les droits fixes de procédure, conformément à l'article 707-2 du même code. Ainsi, au total, près de 880 000 décisions judiciaires donnant lieu à des amendes sont prises en charge chaque année par le Trésor public, sur un total de 18,4 millions de l'ensemble des amendes prononcées en 2024. Certaines amendes peuvent être réglées directement au tribunal.
L'article 128 de la loi760(*) de finances rectificative pour 2004, prévoit que, lorsqu'il procède au recouvrement forcé d'une créance, le comptable publique peut solliciter un commissaire de justice dans le cadre du recouvrement des amendes pénales avant la mise en oeuvre de toute procédure coercitive.
En 2024, sur un volume de 18 millions d'amendes, les comptables publics ont sollicité les commissaires de justice pour 3,7 millions de dossiers, représentant 1,2 milliard d'euros.
E. UN DROIT DE COMMUNICATION À L'ADMINISTRATION FISCALE DÉFINI DANS LE LIVRE DES PROCÉDURES FISCALES
Le droit de communication dont disposent les agents de la direction générale des finances publiques est régi principalement par l'article L. 81 du livre des procédures fiscales, qui précise que les agents de l'administration peuvent avoir connaissance des « documents et des renseignements mentionnés aux articles du présent chapitre », soit le chapitre II du titre II du livre des procédures fiscales. En particulier, ils ont accès :
- aux documents ayant enregistré les paiements de salaires, de pensions ou de rentes viagères (article L. 82 B) ;
- aux honoraires ou droits d'auteur (article L. 82 A) ;
- aux documents de service des administrations et entreprises publiques (article L. 83).
II. LE DISPOSITIF PROPOSÉ : UNE SIMPLIFICATION ET UN RENFORCEMENT DES PROCÉDURES DE RECOUVREMENT DE DIVERS IMPÔTS
A. UNE SIMPLIFICATION DES PROCÉDURES DE RECOUVREMENT
1. L'obligation d'acquittement de certains impôts par virement
Le 7° du I porte sur l'article 1671 A du CGI et précise que les retenues à la source sur les salaires, rémunérations, pensions, rentes, produits et gains versés à des personnes non domiciliées fiscalement en France sont acquittées par virement directement opéré sur le compte du Trésor, ouvert dans les écritures de la Banque de France. Le délai de 15 jours pour acquitter la retenue à la source est maintenu. Une déclaration doit être déposée auprès du service des impôts dans les mêmes délais.
Le 8° du I modifie l'article 1681 quinquies du CGI afin d'imposer l'acquittement de la contribution annuelle sur les revenus locatifs par virement à l'administration, y compris lorsque le montant du virement est inférieur à 50 000 euros, aux sociétés et groupes décrits à l'article 234 terdecies du CGI (groupements forestiers, sociétés anonymes, sociétés ayant pour objet la construction d'immeubles en vue de la vente, sociétés civiles de placement immobilier).
Le 9° du I précise à l'article 1681 sexies du CGI que les paiements d'impôt sur les sociétés dus en raison des revenus patrimoniaux mentionnés au 5 de l'article 206 du code précité (revenus de location d'immeubles, revenus de l'exploitation des propriétés agricoles ou forestières, revenus des capitaux mobiliers non inclus dans le champ d'application de la retenue à la source) sont effectués directement par virement sur le compte du Trésor.
Le III prévoit à l'article L. 2333-55-2 du code général des collectivités territoriales que les prélèvements opérés sur les jeux de casinos au profit de l'État, des communes, des établissements publics de coopération intercommunal (EPCI), de la métropole de Lyon et des organismes sociaux sont acquittés par virement directement opéré sur le compte du Trésor ouvert dans les écritures de la Banque de France.
2. Un assouplissement des procédures de recouvrement
Le 3° du I supprime le caractère irrévocable de l'option permettant de choisir l'imposition des revenus de capitaux mobiliers et des plus-values de capitaux mobiliers selon le barème progressif de l'impôt sur le revenu, plutôt que par le prélèvement forfaitaire unique, en modifiant l'article 200 A du CGI.
Les a et b du 4° du I prévoient que la formalité de l'enregistrement des décisions des juridictions de l'ordre judiciaire peut être donnée sur une expédition intégrale de ces documents, et non plus uniquement sur les minutes, brevets ou originaux de ces actes, en modifiant l'article 658 du CGI. L'objectif est de permettre l'enregistrement des décisions judiciaires établies numériquement, en envoyant aux services d'enregistrement l'intégralité des documents rematérialisés, qui ne constituent donc pas des minutes ni des originaux. Une telle procédure permet d'éviter aux juridictions d'avoir à se dessaisir des minutes pour accomplir l'enregistrement. Le c du 4° abroge le II de l'article précité, devenu obsolète depuis la suppression de l'article 252 de l'annexe III du CGI par le décret761(*) du 5 janvier 2021.
Le 5° du I réécrit l'article 802 bis du CGI afin de préciser les modalités de transmission à l'administration de la déclaration de succession par un notaire sur une plateforme dédiée. La transmission est considérée comme conforme aux exigences de l'article 802 du CGI dès lors qu'elle comporte la certification de la conformité du contenu de la déclaration à l'original, la mention de la phrase du second alinéa de l'article 802 du code précité, ainsi que la signature du notaire. Le 5° du I précité précise que l'identification opérée par le notaire lors de la transmission de la déclaration, via un service de confiance qualifié, vaut signature du notaire. Il prévoit également que l'original de la déclaration de succession est conservé par le notaire et doit pouvoir être transmis à l'administration sur demande, selon des conditions précisées par décret.
Le 11° du I supprime, à l'article 1728 du CGI, l'obligation de notifier un assujetti, par pli recommandé, des sanctions encourues en cas de défaut de production dans les délais prescrits d'une déclaration ou d'un acte comportant l'indication d'éléments à retenir pour l'assiette ou la liquidation de l'impôt.
Le 15° du I supprime à l'article 1763 B du CGI l'obligation de notifier par pli recommandé avec accusé de réception l'amende fiscale encourue par la société n'ayant pas déposé la déclaration prévue à l'article 242 quinquies du CGI, pour les sociétés de gestion de fonds communs de placement à risques, de fonds professionnels de capital-investissement, les sociétés de libre partenariat et de capital-risque, dans les 30 jours suivant la réception d'une mise en demeure.
Le 4° du II, qui vise l'article L. 253 du livre des procédures fiscales, supprime l'obligation d'envoi de l'avis d'imposition sous pli fermé à chaque contribuable et remplace cet envoi par la mise à disposition de l'avis sous forme dématérialisée dans le compte fiscal en ligne de tout contribuable. Le c du 4° du II permet aux contribuables en faisant expressément la demande de continuer à recevoir l'avis d'imposition par mail, sauf l'avis d'imposition issu du rôle primitif de cotisation foncière des entreprises (CFE) et de ses taxes additionnelles et d'imposition forfaitaire sur les entreprises de réseaux (IFER).
Le 5° du II supprime, à l'article L. 279 du LPF, l'obligation d'envoi d'une lettre recommandée au contribuable, lorsque les garanties qu'il offre sont refusées en matière d'impôts directs et de taxes sur le chiffre d'affaires.
B. UN RENFORCEMENT DES CONTRÔLES EXERCÉS SUR LE RECOUVREMENT
1. Des obligations d'information accrues concernant l'occupation des locaux d'habitation
Le 6° du I modifie l'article 1418 du CGI, qui définit les obligations d'information des propriétaires sur la nature de l'occupation de leurs locaux.
Le a définit les gestionnaires de location comme les titulaires du bail ou de la convention de mise à disposition des locaux faisant l'objet d'une sous-location.
Le b impose aux propriétaires de demander aux gestionnaires de locations les informations relatives aux dates de début et de fin d'occupation des locataires et sous-locataires de leurs locaux, le cas échéant. À défaut, la gestion de la mise à jour de la déclaration de la nature de l'occupation des locaux peut être déléguée aux gestionnaires de location, qui en deviennent responsable. Le c procède à une coordination.
Le 14° du I de l'article rétablit l'article 1758 bis du CGI, en instaurant, en cas de défaut de transmission des informations précitées, une majoration de 10 % du montant de la cotisation de la taxe d'habitation sur les résidences secondaires, majorée le cas échant par le conseil municipal, ainsi que de la taxe pour la gestion des milieux aquatiques et la prévention des inondations et des taxes spéciales d'équipement. Cette majoration est portée à 40 % en cas de manquement délibéré aux obligations décrites à l'article 1418 du CGI.
2. Un renforcement des obligations déclaratives du représentant de l'assujetti unique à la TVA
Le 1° du II crée un article L. 47 AB dans le livre des procédures fiscales, qui prévoit l'accès de l'administration fiscale à l'ensemble des documents, analyses et données relatives l'élaboration de la déclaration prévue au 1 de l'article 287 du code précité, ainsi qu'aux formulaires annexés, établis par le représentant de l'assujetti unique constitué en application de l'article 256 C du CGI.
Le II de l'article L. 47 AB précise que, lorsqu'elle envisage une investigation sur les données relatives à la déclaration du représentant unique de l'assujetti à la TVA, l'administration en informe ledit représentant. Celui-ci peut alors :
- réaliser lui-même tout ou partie des traitements informatiques nécessaires pour répondre à la demande de l'administration. Dans ce cas, l'administration précise la nature des travaux à réaliser ainsi que le délai afférent. Les résultats des travaux sont mis à disposition par voie dématérialisée selon les normes édictées par l'administration. Toutefois, en cas de demande de l'administration, les copies des documents soumis à contrôle doivent être mis à disposition sous les 15 jours ;
- mettre à disposition de l'administration les documents demandés sous 15 jours, par voie dématérialisée.
Dans les deux cas, l'administration communique le résultat des traitements informatiques donnant lieu à des rehaussements de la taxe au plus tard lors de l'envoi de la proposition de rectification, conformément à la procédure prévue à l'article 57 du CGI. Conformément au IV de l'article précité, les documents mentionnés au II sont détruits par l'administration avant la mise en recouvrement, le cas échéant.
Le 12° du I étend l'application de la sanction de 5 000 euros prévue à l'article 1729 H du CGI en cas de non présentation ou de défaut de mise à disposition des documents nécessaires à l'investigation ou soumis à contrôle, selon les normes prévues à l'article L. 47 AB précité.
Le III de l'article L. 47 AB précise que les noms et adresses administratives des agents effectuant le contrôle sont communiqués au représentant de l'assujetti unique.
Le VII du présent article prévoit que le nouvel article L. 47 AB s'applique aux contrôles engagés à compter du 1er janvier 2026.
3. Le recours à un commissaire de justice lors du recouvrement forcé d'une créance
Le V, qui modifie l'article 128 de la loi762(*) de finances rectificative pour 2004, prévoit que, lorsqu'il procède au recouvrement forcé d'une créance, le comptable publique peut solliciter un commissaire de justice dans le cadre du recouvrement des amendes pénales à tout moment de la procédure de recouvrement, et non uniquement avant la mise en oeuvre de toute procédure coercitive.
4. Une demande d'habilitation à légiférer par ordonnance sur les règles relatives au droit de communication de l'administration fiscale
Le VI prévoit une habilitation du gouvernement à légiférer par ordonnance pendant an pour refondre les règles relatives au droit de communication de l'administration fiscale, afin de le rendre plus lisible et de l'adapter aux évolutions législatives et technologiques. Le projet de loi de ratification doit être déposé dans un délai de trois mois à compter de la publication de l'ordonnance.
C. DES MODIFICATIONS RÉDACTIONNELLES DIVERSES
Le 1° et le 2° du I procèdent à des modifications rédactionnelles aux articles 99 et 102 ter du code général des impôts, rendues nécessaires par la suppression de l'agrément pouvant être accordé aux organismes de gestion par l'article 11 de la LFI pour 2025. C'est également l'objectif de l'abrogation de l'article 1755 du CGI opérée par le 11° du I.
Le 10° du I procède à une coordination rédactionnelle à l'article 1723 ter du CGI, tout comme le 2° du II dans l'article L. 113 du livre des procédures fiscales, le 3° du II qui abroge l'article L. 166 du livre précité et le IV qui procède une modification rédactionnelle à l'article L. 720-22 du code rural et de la pêche maritime.
*
* *
L'Assemblée nationale n'ayant pas adopté la première partie du présent projet de loi de finances, celui-ci est considéré comme ayant été rejeté et le présent article n'a pas été adopté.
III. LA POSITION DE LA COMMISSION DES FINANCES : UNE MODERNISATION ET UN MEILLEUR CONTRÔLE DES PROCÉDURES DE RECOUVREMENT
A. UNE MODERNISATION BIENVENUE DES PROCÉDURES DE RECOUVREMENT FISCAL
1. Une obligation d'acquittement par virement
L'obligation de l'acquittement par virement des impôts permet d'en faciliter la gestion administrative, en limitant par exemple le risque associé aux chèques en blanc, qui retardent le recouvrement. La lutte contre la fraude est ainsi largement facilitée par les virements. Ainsi, selon l'Observatoire763(*) de la sécurité des moyens de paiement, le chèque enregistre 69 euros de fraude pour 100 000 euros de paiement, contre 1 euro de fraude pour 100 000 euros de paiement pour les virements en moyenne en 2022.
Par ailleurs, ces obligations d'acquittement par virement concernent soit les Français domiciliés hors de France, soit les entreprises, qu'il s'agisse des casinos ou de l'impôt sur les sociétés. Ces acteurs n'ont a priori pas de difficulté d'accès à des services numériques.
2. Une dématérialisation bienvenue des procédures de recouvrement
Concernant la suppression de l'obligation d'envoi de l'avis d'imposition sous pli fermé à chaque contribuable, celle-ci permet de simplifier la gestion administrative. De plus, les contribuables en faisant expressément la demande peuvent continuer à recevoir l'avis d'imposition par courrier. Le contribuable a accès à son avis d'imposition dans son compte fiscal en ligne, ce qui implique en toute logique que les contribuables n'en ayant pas devront recevoir leur avis d'imposition par courrier.
La suppression de l'obligation de notifier par pli recommandé un assujetti des sanctions encourues en cas de défaut de production dans les délais prescrits d'une déclaration ou d'un acte comportant l'indication d'éléments à retenir pour l'assiette ou la liquidation de l'impôt permettrait à l'administration d'inciter plus facilement au paiement de l'impôt. En effet, des majorations spécifiques sont applicables à la suite de la réception d'une mise en demeure sur le montant des droits mis à la charge du contribuable ou résultant de la déclaration ou de l'acte déposé tardivement, à hauteur de 10 % en cas de retard de trente jours. Or, ces majorations ne sont pas applicables si l'administration transmet la mise en demeure par voie électronique, en l'état actuel du droit. La modification proposée par le présent article est donc justifiée, d'autant que l'administration conserve la possibilité d'adresser ces mises en demeure par courrier aux assujettis ne disposant pas d'un accès au numérique.
Par ailleurs, la suppression de l'obligation de notifier par pli recommandé avec accusé de réception l'amende fiscale encourue par la société n'ayant pas déposé la déclaration prévue à l'article 242 quinquies du CGI concerne les sociétés de gestion de fonds communs de placement à risques, de fonds professionnels de capital-investissement, les sociétés de libre partenariat et de capital-risque. Ces sociétés ne sont a priori pas sujettes non plus à la fracture numérique.
Concernant la procédure d'enregistrement des procédures judiciaires, le présent article a pour objectif d'accélérer leur dématérialisation. En effet, l'arrêté764(*) du 18 mars 2024 a créé un traitement automatisé de données à caractère personnel dénommé « minutier électronique civil », qui permet l'élaboration et la gestion de la minute des décisions judiciaires, leur conservation et leur transmission. Il est déployé progressivement au sein des juridictions.
Pour autant, les échanges entre les juridictions de l'ordre judiciaire et les services chargés de l'enregistrement de la DGFIP ne sont pas intégralement dématérialisés. La DGFiP ne peut de plus pas apposer, de manière dématérialisée, la mention d'enregistrement sur la minute numérique. Les décisions de l'ordre judiciaire doivent donc être rematérialisées pour les besoins de la formalité de l'enregistrement. L'acte rematérialisé est alors une copie et non un original.
Or, les dispositions de l'article 658 du CGI précitées ne permettent pas actuellement d'apposer la mention d'enregistrement sur une décision de l'ordre judiciaire nativement numérique rematérialisée pour les besoins de cette formalité. La modification de l'article 658 du CGI proposée par le présent article permettra donc aux greffiers de faire enregistrer auprès des services chargés de l'enregistrement les décisions judiciaires établies numériquement. Une telle mesure est donc bienvenue.
Enfin, concernant la déclaration de succession, l'article 802 bis du CGI a été créé en vue de la mise en service de l'application « e-Enregistrement Notaires », permettant aux notaires de déposer par voie dématérialisée les déclarations de succession, qui ouvrira au deuxième semestre 2026.
Toutefois, l'état actuel des développements informatiques ne permettra pas au notariat de télétransmettre automatiquement, à la date d'ouverture du canal, une déclaration revêtue de l'affirmation de sincérité, prévue à l'article 802 du CGI, signée par les ayants droit. Le présent article prévoit ainsi d'établir une équivalence entre la déclaration, dépourvue de signature, télétransmise, et la déclaration telle qu'attendue par les dispositions des articles 800 et 802 du CGI, revêtue de l'affirmation de sincérité signée par les ayants droit. En attendant la mise en service de l'application « e-Enregistrement Notaires », la modification de l'article 802 bis du CGI par le présent article se justifie pleinement.
Enfin, supprimer le caractère irrévocable de l'option permettant de choisir l'imposition des revenus de capitaux mobiliers et des plus-values de capitaux mobiliers selon le barème progressif de l'impôt sur le revenu, plutôt que par le prélèvement forfaitaire unique, constitue un assouplissement opportun pour les assujettis.
B. UN RENFORCEMENT JUSTIFIÉ DES PROCÉDURES DE RECOUVREMENT POUVANT PERMETTRE DE LIMITER LES RISQUES DE FRAUDE
1. Des informations nécessaires à l'administration fiscale, dont il faut assurer la transmission
La modification prévue à l'article 1418 du CGI est bienvenue, dans la mesure où elle vise à permettre à un gestionnaire de locaux d'habitation de transmettre au propriétaire des logements les éléments d'identification des occupants en titre, qui lui sont demandés par l'administration fiscale.
Par mesure de simplification, il est également proposé que les propriétaires, qui possèdent un nombre important de locaux, aient la possibilité de déléguer aux gestionnaires l'accomplissement de l'obligation déclarative. Cette délégation serait alors contraignante pour les gestionnaires. Ils pourraient être donc sanctionnés en cas d'erreur ou défaillance déclarative.
Cette mesure permet à la fois de simplifier la tâche de l'administration, qui est en peine d'identifier notamment les redevables de la taxe sur les résidences secondaires et de la taxe sur les logements vacants, et des propriétaires, qui ne sont pas forcément tenus au courant par le gestionnaire des changements d'occupation du local concerné.
Il s'agit d'une simplification significative, puisque la DGFIP doit affecter à 71 millions de locaux un statut d'occupation précis. Ce sont 34 millions de propriétaires qui sont concernés par l'obligation déclarative. Il serait par ailleurs souhaitable que la DGFIP préremplisse, dans la mesure du possible, la déclaration de la nature du local d'habitation, afin d'en faciliter le remplissage pour les redevables.
Par ailleurs, la majoration de 10 % de la taxe sur les résidences secondaires en cas d'absence de déclaration, et même de 40 % en cas de manquement délibéré à l'obligation d'information, pourrait permettre d'améliorer significativement la qualité des déclarations d'occupation des locaux.
2. Une amélioration pertinente du contrôle de la déclaration du représentant de l'assujetti unique
Comme tout assujetti à la TVA, le représentant d'un assujetti unique doit être en mesure, au cours des opérations de contrôle, de présenter les justificatifs des opérations indiquées sur sa déclaration et ses annexes.
Le représentant de l'assujetti unique doit, en outre, être en mesure de préciser les modalités de consolidation des données de l'assujetti unique, les choix méthodologiques faits pour la détermination des coefficients de déduction applicables au sein de l'assujetti unique et, pour le suivi des flux internes, le détail de ces différents coefficients de déduction, les modalités de contrôle des opérations internes ainsi que les pistes d'audit mises en place au sein de l'assujetti unique.
Il convient également de permettre à l'administration de prendre connaissance de l'ensemble des traitements relatifs au processus de consolidation des informations transmises par les membres.
Or, la procédure de traitements informatiques prévue au II de l'article L. 47 A du livre des procédures fiscales ne peut être appliquée dans la mesure où l'assujetti unique ne dispose pas d'une comptabilité propre.
Par ailleurs, la sanction de 5 000 euros prévue à l'article 1729 H du CGI en cas de défaillance dans l'obligation déclarative prévue à l'article L. 47 AB du livre des procédures fiscales se justifie, au sens où c'est la même amende qui est prévue pour la défaillance des obligations déclaratives appliquées à l'ensemble des redevables de la TVA et prévues à l'article L. 47 A du même livre.
Le présent article permet de remédier à ce défaut, en autorisant l'administration à contrôler de la même façon les traitements informatiques réalisés par le représentant d'un assujetti unique de ceux des autres assujettis, lorsqu'ils font leur déclaration de TVA.
3. Un recours bienvenu aux commissaires de justice dans les procédures de recouvrement forcé
Actuellement, le comptable public peut faire appel à un commissaire de justice avant la mise en oeuvre de la procédure coercitive, c'est-à-dire alors qu'il ne dispose pas encore des informations nécessaires à la mise en oeuvre d'une saisie765(*) administrative à tiers détenteur. Il peut pourtant sembler dommage de ne pas impliquer le commissaire de justice dans une telle démarche.
Permettre le recours aux commissaires de justice lorsque le comptable public procède au recouvrement d'une amende et ou des droits fixes de procédure parait pertinent, au sens où celui-ci est placé sous l'autorité du Procureur de la République, qui est chargé d'assurer une réponse pénale à la délinquance. L'associer au recouvrement des amendements et des droits fixes de procédures dues par exemple par les personnes gardées à vue ou ayant fait l'objet d'une rétention judiciaire, semble donc justifié.
À noter, que le recours aux commissaires de justice ne doit pas avoir pour corollaire de ralentir le recouvrement par le comptable public des amendes et des droits fixes de procédure. Toutefois, le choix du recours à un commissaire de justice étant laissé à l'appréciation du comptable public, le risque d'un trop fort ralentissement du recouvrement devrait rester limité.
4. Un droit de communication fiscale à clarifier
Le droit de communication de l'administration fiscale devrait normalement être codifié dans le chapitre II du titre II de la première partie du livre des procédures fiscales, conformément à l'article L. 81 du code précité. Certaines dispositions relatives au droit de communication de l'administration fiscale sont pourtant incluses dans le chapitre III, relatif au secret fiscal, comme par exemple l'article L. 134, qui prévoit que les agents de la direction générale des finances publiques et des douanes peuvent communiquer et obtenir communication de tous documents utiles à la lutte contre le travail illégal.
Par ailleurs, des redondances législatives peuvent être relevées. Ainsi, l'article L. 83 D impose à l'Agence nationale de l'habitat (ANAH) de communiquer à l'administration fiscale tous les renseignements et documents recueillis dans le cadre de sa mission. L'article L. 98 E impose quant à lui à l'ANAH de communiquer avant le 30 juin la liste des personnes ayant bénéficié d'une subvention « Ma Prim'Adapt » l'an passé. Une refonte de ces deux articles en un article unique pourrait se justifier, dans un objectif de clarté de la loi.
En conséquence, accorder une habilitation à légiférer par ordonnance au gouvernement pour refondre les règles liées au droit de communication de l'administration fiscale parait utile.
Le Parlement prêtera toutefois une attention particulière à l'usage fait par le Gouvernement de cette habilitation à légiférer par ordonnance, qui a vocation à clarifier la rédaction du code existant, et non à revenir substantiellement sur des dispositions regardant le droit de communication à l'administration fiscale.
Décision de la commission : la commission des finances propose d'adopter cet article sans modification.
ARTICLE
30
Diverses majorations de droits de timbre
Le présent article, d'une part, majore certaines taxes et droits de timbre relatifs au droit au séjour des étrangers et à l'accès à la nationalité française, tout en créant deux nouvelles taxes, l'une sur les autorisations provisoires de séjour et l'autre sur l'échange d'un permis de conduire étranger contre un permis de conduire français (I du commentaire ci-dessous).
Il rétablit, d'autre part, une contribution pour l'aide juridique d'un montant de 50 euros, exigée pour toute procédure intentée en matière civile et prud'homale et affectée au financement de l'aide juridictionnelle (II du commentaire ci-dessous).
La commission des finances propose d'adopter cet article sans modification.
I. LES TAXES ET DROITS DE TIMBRE LIÉS AU DROIT DES ÉTRANGERS
A. LE DROIT EXISTANT : UNE FAIBLE TAXATION DES TITRES DE SÉJOUR ET DEMANDES D'ACCÈS À LA NATIONALITÉ FRANÇAISE, VOIRE NULLE POUR LES ÉCHANGES DE PERMIS ÉTRANGERS
1. La taxation des titres de séjour
a) Une taxation composite, qui a été simplifiée et allégée à partir de 2020
Tous les étrangers extra-européens résidant légalement en France sont tenus de régler des taxes et droits de timbre au moment de la délivrance, du renouvellement et de la fourniture de duplicatas de titres de séjour.
Ces taxes et droits de timbre ont été refondus avec la loi de finances pour 2020766(*). Son article 26767(*), qui s'inspire largement de certaines recommandations d'une mission d'information de la commission des finances de l'Assemblée nationale sur la taxation des titres de séjour768(*), conduite par Mme Stella Dupont (LREM), rapporteure, et M. Jean-François Parigi (LR), président, a, d'une part, réduit de moitié le nombre de tarifs applicables aux titres de séjour, et, d'autre part, abaissé le niveau général de la taxation qui leur était applicable. Les pouvoirs du Parlement ont également été renforcés puisque le code de l'entrée et du séjour des étrangers en France (CESEDA) détermine désormais des montants exacts et non plus des fourchettes de taxes au sein desquelles le pouvoir réglementaire fixe un montant précis.
Ainsi, cette taxation est aujourd'hui prévue par les articles L. 436-1 à L. 436-9 du CESEDA et se compose de taxes, d'un éventuel droit de visa de régularisation et de droits de timbre.
• Les taxes
Le tarif de base de la taxe prévue en cas de délivrance ou de renouvellement d'un titre de séjour est de 200 euros en application des dispositions du 1er alinéa de l'article L. 436-1 du CESEDA.
Cet article prévoit plusieurs cas d'exonération du règlement de cette taxe pour :
- les autorisations provisoires de séjour ;
- les titres délivrés aux étrangers retraités et à leurs conjoints ;
- les premières délivrances de certains titres de séjour, notamment les cartes de résident de dix ans pour les réfugiés.
Enfin, un tarif minoré de 50 euros est applicable à certains titres de séjour, comme le détaille le tableau ci-après.
Montant des taxes perçues à
l'occasion de la délivrance
ou du renouvellement d'un titre de
séjour
(en euros)
|
Article du CESEDA |
Publics concernés |
Montant de la taxe |
|
L. 436-1 (alinéa 1er) |
Tous les ressortissants étrangers extra-européens (cas général) |
200 |
|
L. 436-1 (alinéa 1er) |
Ressortissants sollicitant une autorisation provisoire de séjour |
Exonération |
|
L. 426-8 et L. 426-9 |
Étrangers retraités titulaires d'une rente ou d'une pension de retraite et leurs conjoints |
Exonération |
|
Pour la première délivrance d'une carte de séjour |
Exonération |
|
|
L. 423-22 |
Étrangers confiés au service de l'aide sociale à l'enfance |
|
|
L. 424-1 et L. 424-3 |
Réfugiés et leurs conjoints, enfants et parents |
|
|
L. 424-9 et L. 429-11 |
Bénéficiaires de la protection subsidiaire et membres de leur famille |
|
|
L. 424-18 et L. 424-19 |
Apatrides et membres de leur famille |
|
|
L. 425-9 |
Étrangers dont l'état de santé nécessite une prise en charge médicale |
|
|
L. 426-2 |
Étrangers ayant servi dans une unité combattante de l'armée française |
|
|
L. 421-34 |
Étrangers exerçant un emploi à caractère saisonnier |
50 |
|
L. 422-1 à L. 422-6 ; L. 422-10 à L. 422-12 et L. 422-14 |
Étrangers étudiants ou chercheurs |
50 |
|
L. 423-14 et L. 423-15 |
Étrangers autorisés à séjourner en France au titre du regroupement familial |
50 |
|
L. 426-5, L. 426-6 et L. 426-7 |
Étrangers titulaires d'une rente d'accident du travail ou de maladie professionnelle |
50 |
|
L. 426-22 |
Étrangers effectuant un séjour de jeune fille au pair |
50 |
|
L. 426-23 |
Étrangers stagiaires |
50 |
Source : commission des finances du Sénat
• L'éventuel droit de visa de régularisation
Une contribution supplémentaire aux taxes susmentionnées, aussi dénommée « droit de visa de régularisation », prévue à l'article L. 436-4 du même code, peut être due par les ressortissants étrangers, préalablement à la délivrance d'un premier titre de séjour, dans deux cas :
- lorsqu'un étranger est entré en France sans être muni des documents et visas exigés par les conventions internationales et les règlements en vigueur ;
- lorsqu'un étranger, âgé de plus de dix-huit ans, n'a pas été muni d'une carte de séjour, après l'expiration d'un délai de trois mois suivant son entrée en France.
Son montant est de 200 euros, dont 50 euros à acquitter dès la demande de régularisation769(*).
• Le droit de timbre
La loi de finances pour 2011770(*) a créé un droit de timbre en vue de financer la production des titres de séjour biométriques délivrés aux étrangers depuis mai 2011. Son montant est fixé, depuis 2020, à 25 euros pour l'ensemble des titres de séjour et sans minoration possible (article L. 436-7 du CESEDA).
b) Une baisse mécanique du produit des taxes dans un contexte de hausse du nombre de titres de séjour délivrés et des coûts de production associés
L'allègement de la taxation771(*) à partir du 1er janvier 2020 résultant des dispositions susmentionnées a eu pour conséquence une baisse du produit des taxes et droits de timbre relativement au nombre de titres de séjour délivrés.
Entre 2019 et 2022, alors que le nombre de titres délivrés a progressé de 8,5 %, passant de 1,18 à 1,28 million de titres, le produit de la taxation est resté au même niveau, soit de l'ordre de 200 millions d'euros en 2019 et en 2022, selon les données transmises par la direction générale des étrangers en France (DGEF) du ministère de l'intérieur.
Évolution du produit des taxes et droits de
timbre
au regard du volume de titres*
(en euros)
* Ces données incluent également les documents de circulation délivrés aux étrangers mineurs, qui donnent également lieu au paiement d'une taxe de 50 euros au moment de leur délivrance et de leur renouvellement en application de l'article L. 436-3 du CESEDA.
Source : commission des finances du Sénat, selon les données transmises par la DGEF
Par ailleurs, les coûts de production et d'expédition des titres à la charge de l'Agence nationale des titres sécurisés (ANTS), devenue France Titres, sont passés de 11,7 millions d'euros en 2011 à 16,4 millions en 2024. Selon les données transmises par la direction de l'évaluation de la performance, de l'achat, des finances et de l'immobilier (DEPAFI), en incluant la masse salariale et les coûts informatiques et de support aux usagers, le coût par titre de séjour primo-délivré est passé sur la même période de 395 euros à 547 euros.
2. Les demandes afférentes à l'acquisition de la nationalité française sont soumises à un droit de timbre
Un droit de timbre, d'un montant de 55 euros772(*), est dû pour toutes demandes de naturalisation, les demandes de réintégration dans la nationalité française et les déclarations d'acquisition de la nationalité en application de l'article 958 du code général des impôts (CGI).
3. L'absence de taxation des échanges de permis étrangers contre des permis français
a) Une taxation nulle, qui contraste avec le reste des pays européens
La France permet les échanges de permis de conduire étrangers émis par 146 États, en incluant ceux de l'espace économique européen (EEE), contre des permis français. À titre de comparaison, l'Allemagne pratique des échanges de permis avec 72 États et l'Italie 27 États. Dans ce cadre, de nombreux États européens ont mis en place une redevance, de l'ordre de 28 euros en Espagne, 44 euros en Allemagne ou encore 63 euros aux Pays-Bas.
En France, ces échanges ne sont soumis à aucune taxation, alors même que le nombre d'échanges augmente et que les coûts de production sont croissants. Entre 2023 et 2024, le nombre de permis délivrés est passé de 78 973 à 110 782. Selon les données transmises par la DEPAFI du ministère de l'intérieur, les coûts totaux de production sont passés de 4,35 millions d'euros en 2023 à 5,88 millions d'euros en 2024, en incluant les coûts salariaux773(*). Le coût de production par permis délivré est ainsi passé de 55 à 58 euros entre 2023 et 2025.
b) Une taxation limitée au seul renouvellement des permis de conduire
Seuls les renouvellements des permis de conduire sont soumis à une taxe de 25 euros en application de l'article L. 421-171 du code de l'imposition des biens et des services (CIBS), sauf en Guyane où ce montant est réduit de moitié et à Saint-Pierre-et-Miquelon où les redevables sont exemptés de cette taxe (article L. 421-170 du même code).
B. LE DISPOSITIF PROPOSÉ : UN REHAUSSEMENT DES TAXES ET DROITS DE TIMBRE LIÉS AU DROIT DES ÉTRANGERS
1. Une majoration des taxes et droits de timbre applicables aux titres de séjour et la création d'une taxe pour les autorisations de séjour
Le 1° du I du présent article réécrit l'article L. 436-1 du CESEDA afin d'augmenter le montant de la taxe pour la délivrance et le renouvellement des titres de séjour :
- le montant de la taxe de base sera désormais de 300 euros au lieu de 200 euros ;
- le montant des tarifs minorés, pour lesquels le champ d'application reste identique, sera de 100 euros au lieu de 50 euros ;
- les cas d'exonération sont maintenus, sauf celui prévu pour les autorisations provisoires de séjour.
Ainsi, une taxe d'un montant de 100 euros est instituée pour la délivrance et le renouvellement des autorisations provisoires de séjour, sous réserve de deux exonérations :
- pour la délivrance et le renouvellement des autorisations provisoires de séjour des étrangers victimes des infractions de traite des êtres humains ou de proxénétisme délivrées sur le fondement de l'article L. 425-4 du CESEDA ;
- pour la première délivrance et le premier renouvellement des autorisations provisoires de séjour des bénéficiaires de la protection temporaire (réfugiés ukrainiens)774(*) accordées sur le fondement de l'article L. 581-3 du CESEDA.
Le 2° du I du présent article modifie l'article L. 436-4 du CESEDA pour augmenter à 300 euros le montant du droit de visa de régularisation, dont 100 euros exigibles dès la demande de régularisation.
Le 3° du I du présent article modifie l'article L. 436-7 du CESEDA afin de rehausser à 50 euros le droit de timbre pour la délivrance, le renouvellement, la fourniture de duplicata ou le changement d'une carte de séjour.
Enfin, le 1° du II du présent article modifie l'article 958 du code général des impôts pour porter à 255 euros le timbre fiscal acquitté pour toutes les demandes de naturalisation, les demandes de réintégration dans la nationalité française et les déclarations d'acquisition de la nationalité.
L'évaluation préalable de l'article 30 du présent projet de loi de finances chiffre à 152,4 millions d'euros pour 2026 les recettes générées par la majoration des taxes et droits existants sur les titres de séjour et la création d'une nouvelle taxe applicable aux autorisations provisoires de séjour.
2. L'instauration d'une taxe en cas d'échange d'un permis de conduire étranger contre un permis de conduire français
Le III du présent article institue une taxe pour l'échange d'un permis de conduire étranger contre un permis de conduire français au sein de la section 4 du chapitre Ier du titre II du livre IV de la partie législative du CIBS.
Les 1° et 2° du III modifie l'intitulé de la section 4 et les dispositions de l'article L. 421-168 du CIBS afin d'ajouter un versant sur l'échange des permis de conduire étrangers à la taxe existante sur le renouvellement des permis de conduire, désormais intitulée « taxe sur le renouvellement et l'échange du permis de conduire ».
Le redevable de cette nouvelle taxe est le titulaire du permis de conduire à échanger (le 5° du III modifie en conséquence l'article L. 421-172 du CIBS), due au moment de la demande d'échange de son permis étranger (le 3° du III ajoute un 2° à l'article L. 421-169 du CIBS).
Le 4° du III du présent article ajoute un nouveau tarif à l'article L. 421-171 du CIBS pour les échanges de permis de conduire étranger, dont le montant est fixé à 40 euros.
Enfin, le 6° du III procède à une coordination.
Cette taxe devrait générer 6 millions de recettes supplémentaires en 2026 selon l'évaluation préalable de l'article 30 du présent projet de loi de finances.
Synthèse des diverses majorations et créations de taxes et droits de timbre prévues par le présent article 30 pour les étrangers
|
Taxe ou droit de timbre concerné |
Montant existant (en euros) |
Montant proposé (en euros) |
Rendement attendu pour 2026 (en millions d'euros) |
|
Majoration des taxes et droits de timbre existants |
|||
|
Taxe pour la délivrance et le renouvellement d'un titre de séjour (tarif de base) - article L. 436-1 du CESEDA |
200 |
300 |
89 |
|
Taxe pour la délivrance et le renouvellement d'un titre de séjour (tarif minoré) - article L. 436-1 du CESEDA |
50 |
100 |
|
|
Droit de timbre pour la délivrance, le renouvellement, le duplicata ou le changement d'une carte de séjour - article L. 436-7 du CESEDA |
25 |
50 |
27 |
|
Droit de visa de régularisation - article L. 436-4 du CESEDA |
200 |
300 |
2,5 |
|
Droit de timbre pour l'accès à la nationalité française (article 958 du CGI) |
55 |
255 |
30,2 |
|
Création de taxes |
|||
|
Taxe pour la délivrance et le renouvellement d'une autorisation provisoire de séjour - article L. 436-1, II du CESEDA |
/ |
100 |
3,7 |
|
Taxe pour l'échange de permis de conduire étranger (article L. 421-168 et suivants du CIBS) |
/ |
40 |
6 |
|
RENDEMENT TOTAL |
158,4 |
||
Source : commission des finances du Sénat, d'après les données figurant dans l'évaluation préalable du présent article
*
* *
L'Assemblée nationale n'ayant pas adopté la première partie du présent projet de loi de finances, celui-ci est considéré comme ayant été rejeté et le présent article n'a pas été adopté.
C. LA POSITION DE LA COMMISSION DES FINANCES : MAJORER LA TAXATION ET CRÉER DE NOUVELLES TAXES SUR LES TITRES DÉLIVRÉS AUX RESSORTISSANTS ÉTRANGERS PERMET DE COUVRIR LA HAUSSE DES FRAIS D'INSTRUCTION ET DE PRODUCTION
Il ressort de l'exposé des motifs que la majoration de la taxation des titres de séjour et la création de nouvelles taxes sur les autorisations provisoires de séjour et les échanges de permis de conduire étrangers poursuivent deux objectifs : d'une part, procéder à un alignement des tarifs sur les montants moyens pratiqués au sein de l'Union européenne, et, d'autre part, couvrir les frais d'instruction et de production des titres.
En premier lieu, la taxation actuelle en France, à la suite de la baisse des tarifs intervenue en 2020, est inférieure aux tarifs pratiqués dans de nombreux pays européens.
En ce qui concerne les titres de séjour, la moyenne européenne pour la délivrance des titres de résident est de 364 euros en 2024 selon l'évaluation préalable du présent article 30. Porter de 225 euros (200 euros de taxe et 25 euros de droits de timbre) à 350 euros (300 euros de taxe et 50 euros de droits de timbre) l'ensemble des taxes et droits de timbre pour la délivrance et le renouvellement des titres de séjour, hors exonérations et tarifs minorés, placerait donc la France dans la moyenne européenne, voire même légèrement en-deçà.
En ce qui concerne le droit de timbre pour l'accès à la nationalité française de 55 euros, il est très inférieur à celui de nos partenaires européens775(*). Par ailleurs, il apparaît peu cohérent que le droit de timbre pour accéder à la nationalité française, à acquitter en principe une seule fois, soit bien plus faible que la taxation due à chaque renouvellement de titre de séjour.
En ce qui concerne les échanges de permis étrangers, comme cela a été évoqué précédemment, la plupart des États européens ont instauré une redevance, pour un montant moyen de 37 euros.
En second lieu, le contexte d'augmentation des demandes de titres de séjour, d'accès à la nationalité et d'échanges de permis de conduire est allé de pair avec une hausse des frais d'instruction des demandes et de production des titres. Selon les données chiffrées transmises par la DGEF, figurant également dans l'étude préalable, entre 2011 et 2024, les coûts globaux de traitement et de production des titres, incluant la masse salariale et les coûts de fonctionnement des services étrangers dans les préfectures hors immobilier, ont crû de 181,7 millions d'euros.
Par suite, ces majorations et nouvelles taxes font peser une partie de la hausse des coûts sur les demandeurs de titres, avec une taxation du même ordre que celle constatée dans les autres pays de l'Union européenne, ce qui a conduit la commission à les approuver.
II. LA CRÉATION D'UNE CONTRIBUTION POUR L'AIDE JURIDIQUE
A. LE DROIT EXISTANT : L'AIDE JURIDICTIONNELLE EST ACTUELLEMENT FINANCÉE PAR DES CRÉDITS BUDGÉTAIRES
1. Le coût budgétaire de l'aide juridictionnelle a plus que doublé depuis 2016
L'aide juridique comprend l'aide juridictionnelle, l'aide à l'accès au droit et l'aide à l'intervention de l'avocat dans les procédures non juridictionnelles776(*).
L'aide à l'accès au droit comprend des actions d'information des personnes sur leurs droits et obligations, en s'appuyant notamment sur conseils départementaux de l'accès au droit (CDAD). Elle n'est pas concernée par le présent article et ne fera donc pas l'objet de développements supplémentaires.
L'aide juridictionnelle consiste en la prise en charge, par l'État, de tout ou partie des frais relatifs à un procès qui incombent normalement aux parties (rétribution d'un avocat, frais d'expertise, etc.) ou d'une procédure pénale (rétribution d'un avocat intervenant lors d'une garde à vue, etc.). L'aide à l'intervention de l'avocat dans les procédures non juridictionnelles correspond, avec des critères similaires à l'aide juridictionnelle, au recours à l'avocat dans des procédures telles que les auditions et la garde à vue.
L'aide juridictionnelle est soumise à des critères de revenus. À titre d'exemple, la prise en charge est de 55 % pour une personne seule dont le revenu fiscal de référence est inférieur ou égal à 12 862 euros. Ce seuil est de 15 177 euros pour un foyer fiscal de deux personnes777(*).
Les articles 27 et suivants de la loi n° 91-647 du 10 juillet 1991 relative à l'aide juridique définissent les modalités de rétribution de l'avocat qui prête son concours au bénéficiaire de l'aide juridictionnelle ou de l'aide à l'intervention de l'avocat dans les procédures non juridictionnelles.
L'État affecte annuellement à chaque barreau778(*) une dotation destinée au financement de ces missions, en fonction du nombre de missions d'aide juridictionnelle accomplies par les avocats du barreau et, d'autre part, du produit d'un coefficient par type de procédure et d'une unité de valeur (UV) de référence (article 27 de cette loi). La provision versée en début d'année est ajustée en fonction de l'évolution du nombre des admissions à l'aide juridictionnelle, puis liquidée en fin d'année (article 28). Le paiement n'est pas effectué directement par l'État, mais par la caisse des règlements pécuniaires des avocats (CARPA) locale, qui reçoit une fraction de la dotation d'État versée par l'Union nationale des CARPA, selon la répartition par barreau fixée par arrêté du ministre de la justice (article 29).
Les crédits budgétaires consacrés à cette aide dans le projet de loi de finances pour 2026 sont de 714,2 millions d'euros, en forte hausse de 53,2 millions d'euros par rapport à 2025779(*).
Évolution des dépenses d'aide
juridictionnelle
sur le budget de l'État
(en millions d'euros et en pourcentage)
Source : commission des finances, à partir des projets et rapports annuels de performance de la mission « Justice ». Dépenses et crédits de l'action 01 « Aide juridictionnelle » du programme 101 « Accès au droit et à la justice »
En dix ans, la dépense a plus que doublé, y compris si l'on neutralise les effets de la rebudgétisation, par la loi de finances pour 2020, de deux ressources extrabudgétaires, d'un montant de 83 millions d'euros en 2019, qui étaient prélevées sur la taxe spéciale sur les contrats d'assurance (TSCA) appliquée aux contrats d'assurance de protection juridique et sur le produit de certaines amendes pénales.
La Cour des comptes, en 2023, attribuait cette hausse à plusieurs facteurs780(*) : extension de l'aide juridictionnelle à certains types d'affaires (comme les audiences pour les personnes faisant l'objet de soins sans consentement, pour lesquelles la présence d'un avocat est obligatoire), révision des règles d'éligibilité, revalorisation de la rémunération des avocats par le mécanisme des unités de valeur (UV), développement des conventions locales d'aide juridictionnelle (CLAJ) qui visent à rendre un meilleur service en matière d'aide juridictionnelle et, de manière plus ponctuelle, tenue des procès liés aux attentats terroristes. Entre 2017 et 2022, le facteur principal semblait être la hausse de la rétribution moyenne des avocats par dossier.
2. Une contribution pour l'aide juridique a existé entre 2011 et 2014
La première loi de finances rectificative pour 2011781(*) a introduit, à l'article 1535 bis Q du code général des impôts, une contribution pour l'aide juridique d'un montant de 35 euros, perçue pour chaque instance introduite soit devant une juridiction judiciaire en matière civile, commerciale, prud'homale, sociale ou rurale, soit devant une juridiction administrative.
Cette contribution était due par la partie qui introduit une instance, sauf en ce qui concerne :
- les personnes bénéficiaires de l'aide juridictionnelle ;
- l'État ;
- les procédures introduites devant la commission d'indemnisation des victimes d'infraction, devant le juge des enfants, le juge des libertés et de la détention et le juge des tutelles ;
- les procédures de traitement des situations de surendettement des particuliers et les procédures de redressement et de liquidation judiciaires ;
- les recours introduits devant une juridiction administrative à l'encontre de toute décision individuelle relative à l'entrée, au séjour et à l'éloignement d'un étranger sur le territoire français ainsi qu'au droit d'asile ;
- la procédure de référé-liberté (article L. 521-2 du code de justice administrative)782(*) ;
- la procédure par laquelle le juge aux affaires familiales peut délivrer une ordonnance de protection en faveur d'une personne victime de violences au sein du couple (article 515-9 du code civil) ;
- la procédure de réclamation des personnes qui prétendent avoir été omises à tort des listes électorales (article L. 34 du code électoral).
Son rendement était de 59,4 millions d'euros783(*).
L'objectif de l'introduction de cette contribution était de financer l'augmentation importante des rémunérations versées aux avocats, au titre de l'aide juridique, que permettait alors de prévoir l'introduction récente du droit de s'entretenir avec un avocat pendant trente minutes au début de la garde à vue784(*). Le produit de cette contribution était affecté au Conseil national des barreaux qui, en application de l'article 21-1 de la loi n° 71-1130 du 31 décembre 1971 portant réforme de certaines professions judiciaires et juridiques, devait conclure une convention de gestion avec l'Union nationale des caisses des règlements pécuniaires des avocats (CARPA) pour en répartir le produit en vue du paiement aux avocats des missions d'aide juridictionnelle.
Cette contribution a été supprimée en 2014785(*), au motif que les justiciables dont les revenus sont relativement modestes, mais qui se situent juste au-dessus du plafond d'éligibilité à l'aide juridictionnelle, pourraient être, du fait de cette charge financière, dissuadés de porter une affaire devant les tribunaux.
3. Une participation des parties aux coûts du procès existe dans de nombreux pays européens, ainsi qu'en France pour les instances en appel
La Commission européenne pour l'efficacité de la justice (CEPEJ) rappelle que l'obligation faite aux justiciables de payer des taxes aux tribunaux civils pour les requêtes dont ils sont saisis ne constitue pas une restriction du droit d'accès à un tribunal, pour autant que ces frais ne soient pas excessifs et que des mécanismes d'exonération soient mis en place786(*).
De fait, la quasi-totalité des systèmes judiciaires européens prévoient le paiement de tels frais en matière autre que pénale, la France étant l'une des trois seules exceptions avec l'Espagne et le Luxembourg. Neuf États membres et entités exigent également le paiement d'une taxe lorsque la victime d'une infraction porte plainte avec constitution de partie civile, en passant outre un classement sans suite ou une absence de réponse du ministère public.
En France même, l'article 1635 bis P du code général des impôts prévoit le paiement d'un droit d'un montant de 225 euros dû par les parties à l'instance d'appel lorsque la constitution d'avocat est obligatoire devant la cour d'appel. Le paiement de ce droit est une condition de recevabilité des recours, en application de l'article 963 du code de procédure civile. Les personnes bénéficiant de l'aide juridictionnelle en sont exonérées.
Le produit de ce droit est affecté au fonds d'indemnisation de la profession d'avoués près les cours d'appel, qui est chargé de procéder au versement de l'ensemble des indemnisations qui pouvaient être réclamées sur le fondement de loi du 25 janvier 2011 portant réforme de la représentation devant les cours d'appel787(*).
4. Plusieurs initiatives parlementaires ont poussé à la réintroduction d'une contribution pour l'aide juridique
En 2019, les députés Philippe Gosselin et Naïma Moutchou, dans un rapport relatif à l'aide juridictionnelle788(*), ont proposé, en s'inspirant de la contribution ayant existé entre 2011 et 2014, d'instaurer un droit de timbre de 50 euros, dont le produit serait affecté à un compte spécial destiné à financer le relèvement des plafonds d'admission à l'aide juridictionnelle au niveau du SMIC net et l'attribution de plein de droit de l'aide aux victimes de violences conjugales.
Ils constataient en effet que « le droit de timbre présente, vraisemblablement, l'avantage d'assurer un financement durable de l'aide juridictionnelle et de jouer un rôle de régulation en dissuadant les recours abusifs ». Selon eux, la mise en place d'une telle contribution ne soulevait pas de difficulté juridique dès lors qu'il est tenu compte des facultés contributives des justiciables. Ils notaient enfin que la France est l'un des seuls États membres de l'Union européenne à ne pas imposer un droit d'accès à la justice civile.
Ils estimaient le rendement de ce droit de timbre à 93 millions d'euros dans le cas où les bénéficiaires de l'aide juridictionnelle seraient exonérés du paiement de ce droit, ou à 105 millions d'euros dans le cas contraire, ce point ne faisant pas l'objet d'un accord entre les deux rapporteurs.
Le Sénat lui-même, lors de la discussion du projet de loi de finances pour 2026, a adopté, sur la proposition de Christine Lavarde et de plusieurs de ses collègues, un amendement instaurant une contribution au titre de l'introduction d'une instance devant une juridiction de l'ordre judiciaire ou de l'ordre administratif, d'un montant de 50 euros également789(*). Les personnes bénéficiaires de l'aide juridictionnelle, notamment, étaient exonérés du paiement de cette contribution. Cet amendement n'a pas été retenu dans le texte retenu par la commission mixte paritaire.
Cette proposition a enfin été reprise très récemment par la commission des finances du Sénat, sur la proposition du rapporteur spécial des crédits de la justice, Antoine Lefèvre, lors de la présentation d'un rapport de contrôle budgétaire sur les frais de justice, le 1er octobre dernier790(*).
L'instauration d'une contribution due lors de l'introduction d'une instance devant une juridiction ne fait toutefois pas l'unanimité. Dans le cadre d'une concertation lancée à ce sujet par le garde des Sceaux le 26 juin dernier, en vue de l'introduction d'une telle contribution dans le présent projet de loi de finances, le Conseil national des barreaux, représentant les avocats, a fait part de son opposition à ce projet, au nom du principe de gratuité d'accès à la justice791(*).
B. LE DISPOSITIF PROPOSÉ : LE RÉTABLISSEMENT D'UNE CONTRIBUTION POUR L'AIDE JURIDIQUE D'UN MONTANT DE 50 EUROS, AFFECTÉE AU FINANCEMENT DE L'AIDE JURIDICTIONNELLE
Le 2° du II du présent article rétablit l'article 1635 bis Q précité du code général des impôts, en conservant l'esprit de l'ancienne contribution avec certains ajustements.
Il institue une contribution pour l'aide juridique d'un montant de 50 euros, contre 35 euros entre 2011 et 2014, soit une hausse de 17,8 % en euros constants par rapport à 2014.
Cette contribution est due par la partie qui introduit une instance en matière civile et prud'homale, devant un tribunal judiciaire ou un conseil des prud'hommes. Le périmètre est donc moins large qu'en 2011, les actions en matière sociale, rurale ou administrative n'étant pas concernées.
Les exonérations concernent :
- les personnes bénéficiaires de l'aide juridictionnelle ;
- l'État ;
- les procédures introduites devant la commission d'indemnisation des victimes d'infractions792(*), devant le juge des enfants, le juge des libertés et de la détention, le magistrat du siège du tribunal judiciaire chargé du contrôle des mesures privatives et restrictives de libertés prévues par le code de l'entrée et du séjour des étrangers et du droit d'asile et le code de la santé publique, ainsi que devant le juge des tutelles ;
- les procédures de traitement des situations de surendettement des particuliers et les procédures de redressement et de liquidation judiciaires ;
- la procédure par laquelle le juge aux affaires familiales peut délivrer soit une ordonnance de protection en cas de violences au sein du couple (article 515-9 du code civil) ou en cas de risque de mariage forcé (article 515-13 du même code), soit une ordonnance de protection immédiate dans une situation de danger grave et immédiat (article 515-13-1) ;
- la procédure de réclamation relative à la radiation ou l'inscription d'un électeur sur la liste électorale (article L. 20 du code électoral) ;
- les procédures d'injonction de payer, y compris l'opposition à l'ordonnance portant injonction de payer ;
- les procédures introduites devant le juge aux affaires familiales afin de faire homologuer la convention par laquelle les parents organisent les modalités d'exercice de l'autorité parentale et fixent la contribution à l'entretien et à l'éducation de l'enfant (article 373-2-7 du code civil).
La contribution est acquittée par voie électronique lors de l'introduction de l'instance. Une seule contribution est due lorsqu'une même instance donne lieu à plusieurs procédures successives devant la même juridiction.
Un décret en Conseil d'État doit préciser les modalités d'application de la contribution pour l'aide juridique.
Le IV du présent article crée un article 21-3 dans la loi n° 71-1130 du 31 décembre 1971 portant réforme de certaines professions judiciaires et juridiques, afin de définir les modalités d'affectation du produit de la contribution pour l'aide juridique à l'Union nationale des caisses des règlements pécuniaires des avocats (CARPA).
L'Union des CARPA répartit ce produit entre les barreaux, selon les critères définis aux articles 27, 28 et 29 précités de la loi n° 91-647 du 10 juillet 1991 relative à l'aide juridique. Le produit de cette contribution est affecté au paiement des avocats par l'intermédiaire des CARPA.
Le V modifie les articles 28 et 29 de cette loi afin de préciser que le produit de la contribution pour l'aide juridique complète la dotation versée par l'État et répartie par l'Union des CARPA et qu'il est, comme cette dotation, affecté au paiement des avocats effectuant des missions d'aide juridictionnelle et d'aide à l'intervention de l'avocat dans les procédures non juridictionnelles.
Enfin, le VI du présent article précise que la contribution pour l'aide juridique est applicable aux instances introduites à une date définie par décret en Conseil d'État et au plus tard à compter du 1er mars 2026.
*
* *
L'Assemblée nationale n'ayant pas adopté la première partie du présent projet de loi de finances, celui-ci est considéré comme ayant été rejeté et le présent article n'a pas été adopté.
C. LA POSITION DE LA COMMISSION DES FINANCES : ACCEPTER LA CRÉATION D'UNE CONTRIBUTION QUI PARTICIPE À FAIRE FINANCER LA JUSTICE PAR LES JUSTICIABLES
Selon l'exposé des motifs du présent article, l'instauration de la contribution pour l'aide juridique poursuit trois objectifs : dissuader d'éventuels recours abusifs, assurer une solidarité financière entre l'ensemble des justiciables et contribuer au financement de l'aide juridictionnelle.
S'agissant de la lutte contre les recours abusifs, il convient de rappeler que celui qui agit en justice de manière dilatoire ou abusive peut d'ores et déjà être condamné à une amende civile d'un maximum de 10 000 euros, sans préjudice des dommages-intérêts qui seraient réclamés793(*). La Cour de cassation veille toutefois à ce que cette condamnation soit fortement motivée794(*), ce qui peut en limiter l'utilisation. En tout état de cause, cet argument n'est sans doute pas le plus fort, car la contribution prévue par le présent article pèse sur l'ensemble des justiciables, sans viser plus particulièrement ceux qui se comportent de manière abusive. La mesure peut toutefois, comme l'explique l'évaluation préalable de l'article, inciter à un plus grand recours aux procédures amiables.
En revanche, cette contribution, par son mécanisme d'affectation, remplirait plus certainement les deux autres objectifs. Elle assurerait effectivement une solidarité financière entre l'ensemble des justiciables et contribuerait au financement de l'aide juridictionnelle.
En outre, le montant pèserait indéniablement sur les justiciables, mais les exonérations prévues, notamment pour les bénéficiaires de l'aide juridictionnelle, devraient en rendre le poids supportable et proportionné aux capacités de chacun.
En outre, ce montant, égal à 50 euros, reste très inférieur au droit de 225 euros qui doit être payé pour tout appel.
Sur ce dernier point, toutefois, il convient de rappeler que le droit dû pour l'introduction d'un appel est, en ce qui le concerne, limité dans le temps et que son affectation est très différente de celle prévue par la contribution pour l'aide juridique prévue par le présent article : il doit s'éteindre au 31 décembre 2026, en même temps que le fonds d'indemnisation de la profession d'avoués près les cours d'appel, qu'il finance795(*). Il sera donc nécessaire, au plus tard dans la loi de finances pour 2027, d'étudier l'opportunité de réformer le droit dû pour les procédures en appel, le cas échéant pour l'harmoniser avec le droit proposé par le présent article en première instance.
Au total, cette contribution conduit à faire financer le coût de la justice par les justiciables, d'une manière très partielle et supportable par les parties concernées, ce qui a conduit la commission à approuver sa création.
Décision de la commission : la commission des finances propose d'adopter cet article sans modification.
* 5 Le revenu fiscal de référence (RFR) retenu pour la CDHR est un RFR « retraité » qui ne recoupe pas exactement celui retenu pour la CEHR.
* 6 L'article 34 de la loi n° 2016-1918 du 29 décembre 2016 de finances rectificative pour 2016 a toutefois exclu du RFR retenu pour le calcul de la CEHR les plus-values mentionnées au I de l'article 150-0 B ter du CGI et dont le report d'imposition expire.
* 7 Conseil constitutionnel, n° 2014-435 QPC, 5 décembre 2014.
* 8 À titre d'exemples : l'attribution d'un logement HLM, l'octroi d'une exonération totale ou partielle de taxe d'habitation ou de taxe foncière, le droit d'ouvrir un livret d'épargne populaire (LEP), l'attribution d'une bourse de lycée ou étudiante, l'octroi de tarifs spécifiques pour les frais de cantine ou de crèche, l'octroi du chèque énergie ou l'éligibilité à l'aide juridictionnelle. Pour un inventaire exhaustif de l'usage du RFR pour apprécier les ressources des bénéficiaires des politiques sociales, voir : Conseil d'État, Les conditions de ressources dans les politiques sociales : plus de simplicité, plus de cohérence, Étude adoptée en assemblée générale le 8 juillet 2021.
* 9 Effectués après la publication de la loi de finances pour 2025, soit le 15 février 2025.
* 10 Évaluation d'impact de l'article 3 du projet de loi de finances pour 2025.
* 11 Rapport n° 296 (2024-2025) fait par MM. Jean-François Husson, rapporteur général, et David Amiel, rapporteur, au nom de la commission mixte paritaire chargée de proposer un texte sur le projet de loi de finances pour 2025, 31 janvier 2025.
* 12 L'acompte est arrondi à l'euro le plus proche.
* 13 Philippe Gosset et Isabelle Pichard, « Acompte de CDHR : modalités de calcul et difficultés pratiques », Lefebvre Dalloz, Feuillet rapide Fiscal-Social, n° 41, 16 octobre 2025.
* 14 https://www.service-public.gouv.fr/particuliers/vosdroits/F31130, consulté le 15 octobre 2025.
* 15 À savoir : le prélèvement libératoire sur les revenus tirés des bons ou contrats de capitalisation et d'assurance-vie (1 du II et au II bis de l'article 125-0 A du CGI) ; le prélèvement libératoire à taux réduit sur les produits de placement à revenus fixes abandonnés dans le cadre d'un mécanisme d'épargne solidaire (II et III de l'article 125 A du CGI) ; le prélèvement libératoire sur les prestations de retraite versées sous forme de capital (II de l'article 163 bis du CGI) ; les retenues à la source sur les produits et revenus perçus en France par des non-résidents fiscaux (articles 119 bis, 182 A, 182 A bis et 182 A ter du CGI) et le versement forfaitaire libératoire de l'impôt sur le revenu dans le cadre du régime de l'auto-entrepreneur (article 151-0 du CGI).
* 16 Par exemple, dans sa n° 2012-662 DC du 29 décembre 2012, Loi de finances pour 2013, le Conseil constitutionnel a estimé que « la volonté du législateur d'assurer en 2013 des recettes supplémentaires liées à la réforme des modalités d'imposition des revenus de capitaux mobiliers ne constitue pas un motif d'intérêt général suffisant pour mettre en cause rétroactivement une imposition à laquelle le législateur avait attribué un caractère libératoire et qui était déjà acquittée ».
* 17 Soit, pour mémoire, un montant supérieur à la moyenne des revenus nets d'après lesquels le contribuable a été soumis à l'impôt sur le revenu au titre des trois dernières années.
* 18 Laurent Bach, Antoine Bozio, Arthur Guillouzouic et Clément Malgouyres, « Quels impôts les milliardaires paient-ils ? », note IPP n° 92, juin 2023.
* 19 Hervé Darricau, Sylvain Duchesne, Bertrand Garbinti, Lola Josseran et Fabian Reutzel, « Budget 2025 et perspectives 2026 : effets redistributifs et budgétaires des mesures socio-fiscales en faveur des ménages », IPP, juin 2025.
* 20 Voir le commentaire de l'article 3 dans le présent rapport.
* 21 Majoré à 15,8 % ou 16,8 % si ces revenus dépassent les seuils d'assujettissement à la contribution exceptionnelle sur les hauts revenus. Dans ce cas de figure, le prélèvement forfaitaire unique, en incluant les prélèvements sociaux à 17,2 % s'élève à 33 ou 34 %.
* 22 Rapport général n° 144 (2024-2025) de Jean-François Husson, au nom de la commission des finances sur le projet de loi de finances, considéré comme rejeté par l'Assemblée nationale, pour 2025, tome II, fascicule 1, déposé le 21 novembre 2024.
* 23 Le modèle de l'IPP identifie un nombre moins élevé de foyers fiscaux potentiellement redevables de la CDHR que le Gouvernement, avec 16 300 foyers concernés.
* 24 IPP, étude précitée.
* 25 Laurent Bach, Antoine Bozio, Brice Fabre, Arthur Guillouzouic, Claire Leroy et Clément Malgouyres, « Quelles leçons tirer des réformes de la fiscalité des revenus du capital ? », Note IPP n° 46, octobre 2019.
* 26 Rapport n° 42 (2019-2020) fait par MM. Vincent Éblé et Albéric de Montgolfier, au nom de la commission des finances sur l'évaluation de la transformation de l'impôt sur la fortune (ISF) en impôt sur la fortune immobilière (IFI) et de la création du prélèvement forfaitaire unique (PFU).
* 27 Henri Leyrat, « Enjeux et perspectives de la notion de société holding animatrice », Defrénois 31 octobre 2019, n° 151j2, p. 25.
* 28 Les articles L. 233-1 et L. 233-3 du code de commerce appréhendent toutefois les notions de filiales et de contrôle d'une société par une autre.
* 29 Jean-Marc Moulin, Droit des sociétés et des groupes, septembre 2025, Gualino.
* 30 William Altide et Yann Judeau, « Pourquoi recourir à une holding familiale ? », La Semaine Juridique Notariale et Immobilière n° 17, 28 avril 2023, 1073.
* 31 Instruction 4 A-14-78 du 27 septembre 1978, citée par Henri Leyrat, « Enjeux et perspectives de la notion de société holding animatrice », Defrénois 31 octobre 2019, n° 151j2, p. 25.
* 32 Bofip, BOI-PAT-IFI-30-10-40, publié le 8 juin 2018.
* 33 Par la loi du 31 juillet 1920 relative au budget général de l'exercice 1920.
* 34 Une application stricte des règles d'imposition des dividendes, dans l'hypothèse du versement de dividendes par une société à une autre, conduirait à une double imposition à l'impôt sur les sociétés : au niveau de la filiale sur les profits qu'elle distribue et au niveau de la société mère sur les dividendes reçus.
* 35 Qui assure la transposition de la directive 2011/96/UE du Conseil du 30 novembre 2011 concernant le régime fiscal commun applicable aux sociétés mères et filiales d'États membres différents.
* 36 De plein droit ou sur option.
* 37 À noter que ce seuil de 5 % est plus favorable que le seuil de détention minimum défini par le droit européen, qui s'élève à 10 %.
* 38 Le régime de l'intégration fiscale, défini à l'article 223 A du CGI, implique que la société mère détienne 95 % du capital de la société fille. Si cette condition est remplie, la société mère déclare l'ensemble des résultats du groupe, lui permettant de compenser les bénéfices et déficits. Le résultat net calculé constitue l'assiette de l'impôt.
* 39 En application du c du 1 de l'article 145 du CGI.
* 40 En réalité, introduite par l'article 39 de la loi n° 2004-1485 du 30 décembre 2004 de finances rectificative pour 2004, ce dispositif semble découler d'un amendement de Philippe Marini, rapporteur général de la commission des finances du Sénat.
* 41 Les plus-values sur les titres à prépondérance immobilière en sont exclues.
* 42 Initialement fixée à 5 % du montant net, la quote-part demeurant imposée à l'IS est passée successivement à 10 % de ce montant net à compter du 1er janvier 2011, puis à 12 % du montant brut en 2013.
* 43 Créé par l'article 18 de la loi n° 2012-1510 du 29 décembre 2012 de finances rectificative pour 2012.
* 44 Initialement limité aux successions, le régime a été étendu aux donations par la loi n° 2003-721 du 1er août 2003 pour l'initiative économique.
* 45 Initialement fixé à 50 %, le taux a été porté à 75 % par la loi n° 2005-882 du 2 août 2005 en faveur des petites et moyennes entreprises.
* 46 Cet engagement collectif de conservation peut être « unilatéral » depuis l'article 31 de la loi n° 2015-990 du 6 août 2015, dite « loi Macron ».
* 47 Engagement initialement fixé à huit ans.
* 48 Pour rappel, dans le cadre de la loi n° 2022-1157 du 16 août 2022 de finances rectificative pour 2022 (article 8), il a été explicitement prévu que le pacte Dutreil ne puisse s'appliquer que lorsque la société conserve une activité économique éligible tout au long des engagements de conservation collectifs et individuels des héritiers. Cette clause « anti-abus » impose de fait aux sociétés holding d'être animatrices d'un groupe ayant une activité économique éligible tout au long des engagements de conservation.
* 49 Conseil d'État, n° 395495, 13 juin 2018.
* 50 Cour de cassation, pourvoi n° 19-25.513, 25 mai 2022.
* 51 Pour de plus amples précisions, voir le commentaire de l'article 3 vicies dans le rapport général n° 128 (2023-2024) de M. Jean-François Husson, fait au nom de la commission des finances, sur le projet de loi de finances, considéré comme adopté par l'Assemblée nationale en application de l'article 49, alinéa 3, de la Constitution, pour 2024.
* 52 Farida Belkhir et Matthieu Garrigue, « La progressivité de l'imposition des revenus des personnes physiques », rapport particulier n° 2, établi dans le cadre de la préparation du rapport « Conforter l'égalité des citoyens devant l'imposition des revenus » du Conseil des prélèvements obligatoires (CPO), octobre 2024.
* 53 Laurent Bach, Antoine Bozio, Brice Fabre, Arthur Guillouzouic, Claire Leroy, Clément Malgouyres, « Quelles leçons tirer des réformes de la fiscalité des revenus du capital ? », note de l'IPP n° 46, octobre 2019. En ligne :
https://www.ipp.eu/wp-content/uploads/2019/10/n46-notesIPP-octobre2019.pdf
* 54 Le crédit lombard est un prêt garanti par le nantissement d'actifs principalement mobiliers, historiquement pratiqué par les banquiers lombards à partir du XIIIe siècle.
* 55 Conseil des prélèvements obligatoires, « Conforter l'égalité des citoyens devant l'imposition des revenus », rapport particulier n° 2, octobre 2024.
* 56 Laurent Bach, Antoine Bozio, Arthur Guillouzouic et Clément Malgouyres, « Quels impôts les milliardaires paient-ils ? », note de l'Institut des politiques publique n° 92, juin 2023.
* 57 Depuis la suppression de l'impôt de solidarité sur la fortune en 2018, l'administration fiscale ne dispose plus d'informations aussi précises que par le passé sur le niveau et la composition des plus hauts patrimoines. C'est la raison pour laquelle l'économiste Gabriel Zucman s'appuie sur les publications des journaux Forbes aux États-Unis et Challenges en France, pour trouver une approximation du nombre de foyers fiscaux qui seraient concernés par une imposition sur les patrimoines supérieures à 100 millions d'euros. Emmanuel Saez et Gabriel Zucman, dans Le Triomphe de l'injustice, déplorent également ce « débat sans données », bien que de nombreuses études à travers le monde aient depuis lors été menées (la note de l'IPP mentionnée supra en cite quelques unes, l'économiste Gabriel Zucman en cite d'autres plus récentes, dans Les milliardaires ne paient pas d'impôt sur le revenu et nous allons y mettre fin, 2025).
* 58 Soit environ 3 780 foyers fiscaux.
* 59 Soit moins de 80 foyers fiscaux.
* 60 Cette notion de revenu économique a été contestée pour la raison qu'elle inclut des revenus non distribués aux ménages.
* 61 Soit environ les 37 800 foyers percevant les plus hauts revenus.
* 62 Défini par les auteurs de la note comme « le taux si le barème des impôts personnels était appliqué [aux milliardaires], et si ce changement n'entraînait aucune réponse comportementale de leur part ». Ce taux ne s'obtient pas par simple addition des taux marginaux supérieurs, car il s'agit d'un taux effectif moyen.
* 63 Thomas Piketty, Les Hauts Revenus en France au XXe siècle, 2001, Hachette.
* 64 Après les « tax shelters » des années 1980, puis la délocalisation des bénéfices vers les paradis fiscaux. Emmanuel Saez et Gabriel Zucman, Le Triomphe de l'injustice. Richesse, évasion fiscale et démocratie, 2020, éditions du Seuil, pp. 136-137.
* 65 Emmanuel Saez et Gabriel Zucman, Le Triomphe de l'injustice, p. 70 : « Des montages pour échapper à l'impôt voyaient certes régulièrement le jour mais ils étaient aussitôt interdits. En 1935, par exemple, le Revenue Act releva le taux marginal supérieur de l'impôt sur le revenu à 79 %. Les ménages les plus fortunés se mirent alors en quête de stratagèmes pour mettre leurs avoirs à l'abri. Roosevelt s'empara vite du problème, et dans son message au Congrès de 1937 il joignit une lettre de son secrétaire au Trésor, Henry Morgenthau, énumérant huit techniques d'évasion fiscale qui avaient récemment fait leur apparition et qu'il convenait d'interdire immédiatement. La première d'entre elles consistait à « créer des holdings personnels dans les Bahamas, au Panama, à Terre-Neuve et d'autres territoires où la fiscalité est faible et la réglementation des entreprises des plus souples ». L'année précédente, des dizaines d'Américains fortunés avaient ainsi créé des sociétés-écrans offshore auxquelles ils avaient transféré la propriété de leurs portefeuilles d'actions et d'obligations. Ces sociétés percevaient les dividendes et les intérêts générés par ces placements en lieu et place de leurs propriétaires réels, qui échappaient ainsi au fisc américain. Le gouvernement Roosevelt ne tarda pas à modifier la réglementation pour rendre cette opération explicitement illégale. Dès l'année 1937, tout revenu encaissé par un holding à l'étranger contrôlé par des ressortissants américains serait aussitôt imposable aux États-Unis. Du jour au lendemain, créer des holdings offshore perdit tout intérêt. »
* 66 Voir Steven Bank, 2010, « De l'épée au bouclier : la transformation de l'impôt sur les sociétés, de 1861 à nos jours », Oxford University Press, cité par Laurent Bach. En ligne : https://papers.ssrn.com/sol3/papers.cfm?abstract_id=1592662
* 67 Directive 2011/96/UE du Conseil du 30 novembre 2011 concernant le régime fiscal commun applicable aux sociétés mères et filiales d'États membres différents.
* 68 CJUE, aff. C-365/16, 17 mai 2017 - réponse à une demande de précision préjudicielle introduite à la demande de l'Association française des entreprises privées (Afep).
* 69 Assemblée nationale, Question écrite n° 10156, XVIe législature, 18 juillet 2023, réponse publiée le 9 janvier 2024.
* 70 La taxe qu'il est proposé de créer est composite, en ce qu'elle vise le « patrimoine » de sociétés et, in fine, les revenus logés par des particuliers dans ces sociétés aux fins de limiter leur imposition. À ce titre, il n'est pas inutile de préciser son placement dans le code général des impôts. Ainsi, le livre premier du CGI porte sur l'assiette et la liquidation de l'impôt (par opposition à son livre II qui traite du recouvrement de l'impôt) et, en son sein, la première partie traite des impôts d'État (par opposition aux impositions perçues au profit des collectivités locales et de divers organismes à la deuxième partie). En son sein, le titre Ier porte sur les impôts directs et taxes assimilés. Témoignant du caractère inclassable de cette taxe, la taxe serait placée à son chapitre III qui inclut la définition des taxes diverses (par opposition au I, concernant l'impôt sur le revenu, au II, concernant l'impôt sur les bénéfices des sociétés et autres personnes morales, au II bis concernant l'imposition minimale mondiale des groupes). Fait plus significatif encore pour appréhender la visée de cette taxe, elle est située dans le code immédiatement après « les prélèvements de solidarité sur les revenus du patrimoine et les produits de placement » (article 235 ter) qui entrent dans la composition des prélèvements sociaux (7,5 % sur 17,2 %) du prélèvement forfaitaire unique (PFU).
* 71 La taxation des personnes résidant fiscalement en France et détenant une holding étrangère répondant aux critères cumulatifs prévus au I, prévue au IV, constitue dans ses modalités et sa philosophie une imposition en quelque sorte distincte, et pour cette raison commentée séparément infra.
* 72 Comme le précise Caroline Bouix, maître de conférences en droit privé à l'université Toulouse Capitole, ces notions indéterminées peuvent être considérées, d'une part, « comme un instrument de sécurité. Elles permettent en effet de ralentir le rythme de production législative et constituent des figures stables du droit français, une forme de pérennité dans l'agitation ». D'autre part, elles « permettent une évolution raisonnée du droit en ce que son contenu, flou, peut être adapté, précisé, et ce, de manière mesurée car le changement s'inscrit généralement au sein du système juridique, s'inspire de l'existant. » (article « Les notions indéterminées, entre adaptation et sécurité », in Les Rythmes de production du droit, sous la direction de Marc Nicod, 2015).
* 73 Laurent Bach, « Taxe sur les holdings patrimoniales : innovation, gadget ou usine à gaz ? », 20 octobre 2025, blog de l'Institut des politiques publiques. En ligne : https://blog.ipp.eu/2025/10/20/taxe-sur-les-holdings-patrimoniales-innovation-gadget-ou-usine-a-gaz/
* 74 Un commentaire pour les éditions Francis Lefebvre souligne à raison qu'il est préférable de parler d'entités « concernées » plutôt qu'« assujetties » ou « redevables » de la taxe, du fait que les définitions du I de l'article 235 ter C définissent aussi le champ d'application de la taxe pour son versant « taxation personnelle » au 2 du IV de l'article 235 ter C.
* 75 Est ici mis de côté le cas spécifique de la taxe portant, par transparence, sur les personnes détentrices de holdings, au 2 du IV de l'article 235 ter C qu'il est proposé de créer, tant cette taxe relève de principes généraux très différents.
* 76 Laurent Bach, « Taxe sur les holdings patrimoniales : innovation, gadget ou usine à gaz ? », blog de l'Institut des politiques publiques, 20 octobre 2025. En ligne : https://blog.ipp.eu/2025/10/20/taxe-sur-les-holdings-patrimoniales-innovation-gadget-ou-usine-a-gaz/
* 77 La notion de « valeur vénale du total du bilan » n'est pas retenue dans le présent article, la référence au « bilan » pouvant conduire à perdre 5 à 10 % de la valeur vénale totale des actifs - en effet, selon la direction de la législation fiscale, certains actifs, comme les fonds de commerce, ne figurent pas nécessairement dans les comptes de la société.
* 78 Si l'exercice comptable d'une société peut correspondre à l'année civile, il dépend en premier lieu du moment auquel la société a été enregistrée.
* 79 La condition est alternative et non cumulative. Il suffit donc de détenir un tiers des droits de vote, même en cas de droits financiers inférieurs, et inversement.
* 80 Article 974 du CGI, sur les dettes non déductibles de l'IFI : « Le redevable, son conjoint, le partenaire lié par un pacte civil de solidarité ou le concubin notoire mentionnés à l'article 964, les ascendants ou descendants ou leurs frères et soeurs. » Art. 975 sur les actifs exonérés de l'IFI : « son conjoint, leurs ascendants ou descendants ou leurs frères et soeurs ».
* 81 Plusieurs exemples de holdings familiales détenues par des cousins germains sont pourtant publics. La question reste entière de savoir si une règle de droit s'opposerait à une conception aussi extensive de la personne physique. Si l'extension à la famille proche peut se justifier par une communauté d'intérêts sous-jacente, aller au-delà de ce cercle restreint poserait peut-être une difficulté en ce que cela placerait des personnes ne partageant pas les décisions du reste de leur famille relatives à la holding - par exemple, en matière de de distribution des revenus - dans des situations qui ne sont pas de leur fait, sans possibilité de s'y opposer.
* 82 Un trust est défini à l'article 792-0 bis du CGI comme « l'ensemble des relations juridiques créées dans le droit d'un État autre que la France par une personne qui a la qualité de constituant, par acte entre vifs ou à cause de mort, en vue d'y placer des biens ou droits, sous le contrôle d'un administrateur, dans l'intérêt d'un ou de plusieurs bénéficiaires ou pour la réalisation d'un objectif déterminé ».
* 83 Selon l'article 238-0 A du CGI, « sont considérés comme non coopératifs, à la date du 1er janvier 2010, les États et territoires dont la situation au regard de la transparence et de l'échange d'informations en matière fiscale a fait l'objet d'un examen par l'Organisation de coopération et de développement économiques et qui, à cette date, n'ont pas conclu avec la France une convention d'assistance administrative permettant l'échange de tout renseignement nécessaire à l'application de la législation fiscale des parties, ni signé avec au moins douze États ou territoires une telle convention. La liste des États et territoires non coopératifs est fixée par un arrêté des ministres chargés de l'économie et du budget après avis du ministre des affaires étrangères. La liste est mise à jour au moins une fois chaque année. »
* 84 Soit « les ressources qui se rapportent à une exploitation normale et courante de l'activité » selon Lefebvre Dalloz, regroupées dans les comptes de la classe 70 à 75 du plan comptable général (PCG), ainsi que 781 et 791.
* 85 Soit « les sommes acquises en contrepartie du placement temporaire de capitaux » regroupées, selon la même source, dans le compte 76, ainsi que 786 et 796.
* 86 Pour une présentation de la notion de produits en comptabilité, voir en ligne : https://formation.lefebvre-dalloz.fr/glossaire/glossaire-comptabilite/produits
* 87 La catégorie de « revenus exceptionnels » fait fréquemment l'objet d'un traitement distinct plus favorable en droit fiscal français, comme dans le cas, par exemple, de la contribution exceptionnelle des hauts revenus (CEHR). Ici, l'objectif semble davantage être de rapporter les revenus dits « passifs » à un niveau des produits qui ne diffère pas exagérément de ce l'activité « de routine » ou « de croisière » peut fournir.
* 88 Au sens du II de l'art. L. 214-1 du code monétaire et financier. L'autorité des marchés financiers en établit une liste ici : https://www.amf-france.org/fr/espace-professionnels/societes-de-gestion/mes-relations-avec-lamf/creer-des-produits
* 89 Appartenant à la catégorie des OPCVM sans pour autant être des sociétés, les fonds, dont par exemple les fonds communs de placement à risques (FCPR) ne remplissent de toute façon pas l'une des cinq conditions posées au I de l'article 235 ter C (être une société). Il aurait donc été redondant de préciser ici que leurs actifs échappent à la taxe, puisque, du fait de leur statut, ils sont, en tout état de cause, hors du champ de la taxe.
* 90 Catégorie régie par la directive 2009/65/CE du Parlement européen et du Conseil du 13 juillet 2009 concernant certains organismes de placement collectif en valeurs mobilières (OPCVM).
* 91 Uniquement ceux énumérés au II de l'art. L. 214-24 du code monétaire financier, soit les FIA ouverts à des investisseurs non professionnels (sous-section 2) ou professionnels (sous-section 3), les fonds d'épargne salariale (sous-section 4) et les organismes de titrisation ou de financement (sous-section 5), régis par la section relative aux FIA du code monétaire et financier. Il existe une catégorie appelée « autres FIA », ne correspondant pas à ces produits prédéfinis, qui n'est donc pas concernée par l'exclusion de principe du champ de la taxe.
* 92 Catégorie régie par la directive 2011/61/UE du Parlement européen et du Conseil du 8 juin 2011 sur les gestionnaires de fonds d'investissements alternatifs (dite « directive GFIA »).
* 93 Remplissant les conditions de l'article 1-1 de la loi n° 85-695 du 11 juillet 1985 portant diverses dispositions d'ordre économique et financier.
* 94 Au contraire, les revenus remontés dans la holding issus de ces véhicules étant en majeure partie des revenus passifs (dividendes, loyers, etc.), cela accroîtrait ses chances de dépasser le seuil de 50 % de revenus passifs ; de même, les actifs détenus via ces véhicules seraient pris en compte dans la valeur vénale totale de la holding de tête pouvant contribuer à dépasser le seuil de 5 millions d'euros. Si les conditions précédentes sont réunies, ils pourraient même entrer dans l'assiette de la taxe - à l'exception des parts de fonds communs de placement à risques (FCPR) et de fonds professionnels de capital investissement (FPCI), explicitement exclues au 3° du 2 du A du III de l'article 235 ter C qu'il est proposé de créer.
* 95 Selon la doctrine fiscale ( BOI-ENR-DMTG-10-40-10-10, 29 décembre 2017), la valeur vénale désigne « le prix auquel un bien pourrait être vendu si le propriétaire décidait de le vendre à la date du fait générateur de l'impôt. [...] Conformément à la jurisprudence constante de la Cour de cassation, la valeur vénale correspond au prix qui pourrait être obtenu du bien par le jeu de l'offre et de la demande dans un marché réel, compte tenu de l'état dans lequel il se trouve avant la mutation. »
* 96 Laurent Bach, « Taxe sur les holdings patrimoniales : innovation, gadget ou usine à gaz ? », blog de l'Institut des politiques publiques, 20 octobre 2025. En ligne : https://blog.ipp.eu/2025/10/20/taxe-sur-les-holdings-patrimoniales-innovation-gadget-ou-usine-a-gaz/
* 97 Il s'agit des activités « [d]es concessionnaires de mines, [d]es amodiataires et sous-amodiataires de concessions minières, [d]es titulaires de permis d'exploitation de mines et explorateurs de mines de pétrole et de gaz combustibles » (al. 2 de l'art. 34 du CGI), des activités de pêche artisanale (al. 3 du même art.), ainsi que des activités « des personnes qui, habituellement, achètent en leur nom, en vue de les revendre, des immeubles, des fonds de commerce, des actions ou parts de sociétés immobilières ou qui, habituellement, souscrivent, en vue de les revendre, des actions ou parts créées ou émises par les mêmes sociétés ; des personnes qui, à titre habituel, achètent des biens immeubles, en vue d'édifier un ou plusieurs bâtiments et de les vendre, en bloc ou par locaux ; des personnes se livrant à des opérations d'intermédiaire pour l'achat, la souscription ou la vente des biens supra ; des personnes qui procèdent à la cession d'un terrain divisé en lots destinés à être construits lorsque le terrain a été acquis à cet effet ; des personnes bénéficiaires d'une promesse unilatérale de vente portant sur un immeuble qui est vendu par fractions ou par lots à la diligence de ces personnes ; des personnes qui donnent en location un établissement commercial ou industriel muni du mobilier ou du matériel nécessaire à son exploitation, que la location comprenne, ou non, tout ou partie des éléments incorporels du fonds de commerce ou d'industrie ; des personnes qui donnent en location directe ou indirecte des locaux d'habitation meublés ; des adjudicataires, concessionnaires et fermiers de droits communaux ; des membres des copropriétés de navires ; des personnes qui, à titre professionnel, effectuent, directement, par personne interposée ou par l'intermédiaire d'une fiducie, des opérations sur des contrats financiers, également dénommés « instruments financiers à terme » ; et enfin des personnes qui effectuent, directement ou par personne interposée, des opérations à terme sur marchandises sur un marché réglementé. »
* 98 Aux articles 34 et 35 eux-mêmes, parmi les activités énumérées, seules celles réalisées par des personnes physiques donnent lieu à des bénéfices qualifiés d'industriels et commerciaux.
* 99 Conseil d'État, 13 juin 2018 n° 395495. « Une société holding qui a pour activité principale, outre la gestion d'un portefeuille de participations, la participation active à la conduite de la politique du groupe et au contrôle de ses filiales et, le cas échéant et à titre purement interne, la fourniture de services spécifiques, administratifs, juridiques, comptables, financiers et immobiliers, est animatrice de son groupe et doit, par suite, être regardée comme une société exerçant une activité commerciale, industrielle, artisanale, libérale, agricole ou financière au sens des dispositions du b du 2° du II de l'article 150-0 D bis du code général des impôts, éclairées par les travaux préparatoires de la loi du 30 décembre 2005 de finances rectificative pour 2005, de laquelle elles sont issues. »
* 100 « Tous les biens sont meubles ou immeubles » (article 516 du code civil).
* 101 Les biens meubles peuvent l'être « par leur nature ou par détermination de la loi » (article 527 du code civil, en vigueur depuis 1804). Les meubles par nature désignent, aux termes de l'article 528 du code civil, les « biens qui peuvent se transporter d'un lieu à l'autre ». Cela recouvre un champ très large, dont les « meubles meublants », les oeuvres d'art, les véhicules (dont les voitures de collection, yachts) ou encore les animaux (dont les chevaux de luxe). Sont meubles par la détermination de la loi (article 529 du code civil) les obligations et actions ou encore les rentes.
* 102 Une partie des biens meubles incorporels (brevets, marques, clientèle, titres, créances...) entre dans cependant dans l'assiette : il s'agit des titres, évoquées dans la partie 2 ci-après.
* 103 Les biens immeubles, qui peuvent l'être « ou par leur nature, ou par leur destination, ou par l'objet auquel ils s'appliquent », sont énumérés aux articles 517 et suivants du code civil.
* 104 Au sens du a du 2° de l'article 965, qui traite de la détermination de l'assiette de l'IFI.
* 105 Au sens du b du 2° du même article 965, une société liée est une société « dans laquelle la société [visée] détient directement ou par personne interposée la majorité des droits de vote ou exerce en fait le pouvoir de décision ».
* 106 La personne doit exercer son activité dans les conditions prévues au I de l'article 975 : activité industrielle, commerciale, artisanale, agricole ou libérale (Icaal) « principale » (al. 1) ou « similaire, connexe et complémentaire » (al. 2).
* 107 La personne doit exercer son activité dans les conditions prévues aux II à IV de l'article 975 - qui encadrent les fonctions, rémunérations et la gouvernance de la société - et dans les limites prévues au VI du même article - à hauteur de la participation du redevable dans les sociétés auxquelles les biens ou droits sont affectés.
* 108 Par contraste, en cas de cession, seules les plus-values sont taxées, après application de certaines exonérations.
* 109 Hormis le cas, spécifique et pour un très court temps, entre 1936 et 1939, de la Undistributed Profits Tax aux États-Unis.
* 110 Conseil constitutionnel, 29 décembre 1983, n° 83-164 DC.
* 111 Laurent Bach, « Taxe sur les holdings patrimoniales : innovation, gadget ou usine à gaz ? », blog de l'Institut des politiques publiques, 20 octobre 2025. En ligne : https://blog.ipp.eu/2025/10/20/taxe-sur-les-holdings-patrimoniales-innovation-gadget-ou-usine-a-gaz/
* 112 Selon le glossaire de Lefebvre-Dalloz, il s'agit de « toutes les formes de trésorerie dont l'entreprise est capable de disposer instantanément », c'est-à-dire « monétisables en moins de 12 mois ». Cela regroupe « les avoirs en caisse, le solde bancaire, les biens mobiliers facilement liquidables », mais aussi « les biens mobiliers que l'entreprise peut céder sur-le-champ, les créances et les stocks ». En théorie le fonds de roulement
* 113 L'alinéa renvoie au 3 du I de l'article L. 511-7 du code monétaire et financier, aux termes duquel une entreprise peut « procéder à des opérations de trésorerie avec des sociétés ayant avec elle, directement ou indirectement, des liens de capital conférant à l'une des entreprises liées un pouvoir de contrôle effectif sur les autres ».
* 114 Banque de France, Le référentiel des financements des entreprises, « Le cash-pooling », mai 2022.
* 115 Pour la définition d'une PME, il est fait référence à l'annexe I du règlement (UE) n° 651/2014 de la Commission du 17 juin 2014 déclarant certaines catégories d'aides compatibles avec le marché intérieur en application des articles 107 et 108 du traité, dit « règlement général d'exemption par catégorie » (RGEC).
* 116 « Lorsqu'une entreprise, à la date de la clôture des comptes, constate un dépassement dans un sens ou dans un autre et sur une base annuelle, des seuils de l'effectif ou des seuils financiers énoncés à l'article 2, cette circonstance ne lui fait acquérir ou perdre la qualité de moyenne, petite ou microentreprise que si ce dépassement se produit pour deux exercices consécutifs. »
* 117 Le projet ou l'activité de la PME que la puissance publique entend aider doit cependant être situé dans le territoire de l'Union.
* 118 De nombreux États extra-européens, dont la liste est annexée au Bofip ( https://bofip.impots.gouv.fr/bofip/3733-PGP.html/identifiant=BOI-ANNX-000082-20251008) ont conclu avec la France une convention d'assistance administrative en vue de lutter contre la fraude et l'évasion fiscale. Le critère ici retenu d'appartenance à l'Espace économique européen a pourtant pour effet d'inclure les titres de PME d'États extra-européens où de telles conventions existent dans l'assiette de la présente taxe.
* 119 Il convient de se référer à la partie B, 1, b du présent commentaire pour une approche plus précise des contours de ces activités industrielles, commerciales, artisanales, agricoles ou libérales.
* 120 Le seuil de chiffre d'affaires qui caractérise la première vente commerciale au sens du présent b ainsi que ses modalités de détermination sont fixés par décret.
* 121 Ce qui comprend les fonds d'investissement de proximité (FIP) et les fonds communs de placement dans l'innovation (FCPI), dont il est proposé de changer le traitement fiscal à l'article 8 du présent projet de loi de finances, à ne pas confondre avec les FPCI mentionnés dans la suite de la phrase.
* 122 Les plus-values sur ces titres font l'objet d'une exonération totale d'impôt sur les sociétés, hors quote-part pour frais et charges (QPFC) (« niche Copé »).
* 123 La définition de filiale dans code de commerce n'est donc pas opérante pour l'application du présent article. L'article L. 233-1 de ce code définit la filiale comme une société dont une autre société possède plus de la moitié du capital.
* 124 Le présent article distingue donc la notion de société fille de la notion de filiale ; la filiale doit ainsi être entendue comme une société, dans laquelle une société concernée par la taxe a des participations, et qui remplit les deux conditions d'assujettissement à la taxe. Au sens de l'article, une société fille est une entité dans laquelle une société entrant dans le champ de la taxe détient des participations et qui intervient dans une chaîne de détention entre la société et sa filiale.
* 125 La notion de marché réglementé est une notion issue du droit de l'Union européenne et résultant de la directive 93/22/CEE du Conseil, du 10 mai 1993, concernant les services d'investissement dans le domaine des valeurs mobilières, puis de la directive 2004/39/CE du Parlement européen et du Conseil du 21 avril 2004 concernant les marchés d'instruments financiers. La liste des marchés réglementés est publiée chaque année par la Commission européenne au Journal officiel de l'Union européenne.
* 126 Aux termes de l'article L. 424-1 du code monétaire et financier, « un système multilatéral de négociation est un système multilatéral qui assure la rencontre, en son sein et selon des règles non discrétionnaires, de multiples intérêts acheteurs et vendeurs exprimés par des tiers pour des instruments financiers, de manière à conclure des transactions sur ces instruments. »
* 127 Pour le calcul de la participation indirecte : 0,8 x 0,95 = 0,76.
* 128 Le taux de détention directe et indirecte de la filiale par la société est de 0,76 + 0,5 = 0,81. Le plafond correspond à 0,81 x 400 000 = 324 000.
* 129 Soit la somme de la détention indirecte par les sociétés interposées A et B (0,9 x 1 x 0,6 = 0,54) et de la détention indirecte par la société interposée C (0,8 x 0,3).
* 130 78 % (taux de détention) d'un actif imposable de 400 000 euros.
* 131 Calculées, tout comme la valeur vénale, à la date de clôture de l'exercice au titre duquel la taxe est due.
* 132 Le contrôle s'entend au sens du 1 du B du III de l'article 235 ter C, et doit être distingué de la détention, définie au 2° du A du I.
* 133 Pour rappel, l'article 238-0 A du CGI dispose que « sont considérés comme non coopératifs, à la date du 1er janvier 2010, les États et territoires dont la situation au regard de la transparence et de l'échange d'informations en matière fiscale a fait l'objet d'un examen par l'Organisation de coopération et de développement économiques et qui, à cette date, n'ont pas conclu avec la France une convention d'assistance administrative permettant l'échange de tout renseignement nécessaire à l'application de la législation fiscale des parties, ni signé avec au moins douze États ou territoires une telle convention. »
* 134 Ce qui inclut, par conséquent, lorsqu'ils détiennent des droits financiers ou des droits de vote dans la société, le conjoint ou partenaire de Pacs ou concubin notoire, les ascendants et descendants et les frères et soeurs.
* 135 À noter que le 1° de l'article 965 du CGI renvoie lui-même aux personnes mentionnées à l'article 964 du même code qui cite, à son 1°, les personnes physiques ayant leur domicile fiscal en France et, à son 2°, les personnes physiques n'ayant pas leur domicile fiscal en France. Compte tenu du fait que le 2 du IV de l'article 235 ter C mentionne les personnes physiques ayant leur domicile fiscal en France, il est probable que l'assiette de la taxe dont s'acquittent les personnes physiques résidentes fiscales en France comprennent les seules participations détenues par des personnes physiques résidentes en France.
* 136 Cette dérogation s'explique par le fait que le 3 du A du III de l'article 235 ter C mentionne les filiales, notion qu'il serait peu logique d'appliquer à la société détenue par une personne physique.
* 137 Relatif à l'assiette de l'impôt sur la fortune immobilière.
* 138 « Pour l'entretien de la force publique, et pour les dépenses d'administration, une contribution commune est indispensable : elle doit être également répartie entre tous les citoyens, en raison de leurs facultés ».
* 139 Conseil constitutionnel, n° 2005-530 DC, 29 décembre 2005, Loi de finances pour 2005.
* 140 Conseil constitutionnel, n° 2010-44 QPC du 29 septembre 2010, Époux M.
* 141 Conseil constitutionnel, n° 2012-662 DC du 29 décembre 2012, Loi de finances pour 2013, considérant 90.
* 142 Selon l'expression d'Olivier Fouquet dans « L'impôt confiscatoire est progressif », FR Lefebvre 3/13, p. 29.
* 143 En matière d'imposition des revenus, le Conseil constitutionnel additionne l'ensemble des impositions susceptibles d'être acquittées par un contribuable sur un même revenu ; il fait donc masse de l'impôt sur le revenu, des contributions sociales et de la contribution exceptionnelle sur les hauts revenus (cf. par exemple la décision n° 2012-66 DC du 29 décembre 2012, Loi de finances pour 2013). Toutefois, les prélèvements pesant sur les revenus et les prélèvements pesant sur le patrimoine ne sont pas assimilés.
* 144 Conseil constitutionnel, n° 2011-638 DC du 28 juillet 2011, Loi de finances rectificative pour 2011, considérant 18.
* 145 Conseil constitutionnel, n° 2012-654 DC du 9 août 2012, Loi de finances rectificative pour 2012 (II), considérant 33.
* 146 Conseil constitutionnel, n° 2012-662 DC du 29 décembre 2012, Loi de finances pour 2013, considérant 93.
* 147 B. Lignereux, Précis de droit constitutionnel fiscal, LexisNexis, 2e édition, mai 2023.
* 148 Conseil constitutionnel, commentaire de la décision n° 2019-825 QPC du 7 février 2020, Société Les sablières de l'Atlantique.
* 149 Conseil constitutionnel, n° 2000-437 DC du 19 décembre 2000, Loi de financement de la sécurité sociale pour 2001.
* 150 Conseil constitutionnel, n° 2014-708 du 29 décembre 2014, Loi de finances rectificative pour 2014.
* 151 Conseil constitutionnel, n° 2014-417 QPC du 19 septembre 2014, Société Red Bull On Premise et autre.
* 152 Conseil constitutionnel, n° 2015-482 QPC du 17 septembre 2015, Société Gurdebeke SA.
* 153 Pour les trois autres critères retenus pour définir le champ des sociétés concernées par la taxe, l'appréciation se fait à la date de clôture de l'exercice.
* 154 BOI-ENR-DMTG-10-40-10-10, 29 décembre 2017.
* 155 Laurent Bach, « Taxe sur les holdings patrimoniales : innovation, gadget ou usine à gaz ? », 20 octobre 2025, blog de l'Institut des politiques publiques. En ligne : https://blog.ipp.eu/2025/10/20/taxe-sur-les-holdings-patrimoniales-innovation-gadget-ou-usine-a-gaz/
* 156 Laurent Bach, « Taxe sur les holdings patrimoniales : innovation, gadget ou usine à gaz ? », 20 octobre 2025, blog de l'Institut des politiques publiques. En ligne : https://blog.ipp.eu/2025/10/20/taxe-sur-les-holdings-patrimoniales-innovation-gadget-ou-usine-a-gaz/
* 157 Rapport fait au nom de la commission des finances sur la proposition de loi, adoptée par l'Assemblée nationale, instaurant un impôt plancher de 2 % sur le patrimoine des ultrariches, par Emmanuel Capus, enregistré à la Présidence du Sénat le 4 juin 2025. En ligne : https://www.senat.fr/rap/l24-689/l24-6891.pdf
* 158 Verbatim : « La fiscalité des très grandes fortunes, parmi nos compatriotes, a pu interpeller un certain nombre d'entre vous. Là aussi, il faut reconnaître qu'il peut y avoir des anomalies. Nous croyons que réussir par son travail est une bonne chose, nous voulons une société où il est bon de travailler, de réussir et d'innover. Nous voulons aussi être vigilants au consentement à l'impôt. Encadrer l'optimisation fiscale - en particulier celle qui passe par les holdings - est une première réponse. Nous demanderons à créer une contribution exceptionnelle des grandes fortunes que nous proposons d'affecter au financement des investissements du futur qui touchent à notre souveraineté, pour les infrastructures, la transition écologique ou la défense. Là encore le débat parlementaire aura lieu. Il permettra à chacun de faire valoir ses arguments. En ne perdant jamais de vue que derrière la fiscalité se pose la question du consentement à l'impôt, de la confiance et de la justice. Le débat fiscal doit être aussi un débat sur l'emploi et la croissance, raison pour laquelle je ne suis pas favorable à ce que le patrimoine professionnel soit touché. » En ligne : https://www.assemblee-nationale.fr/dyn/actualites-accueil-hub/declaration-du-premier-ministre2
* 159 Laurent Bach, « Taxe sur les holdings patrimoniales : innovation, gadget ou usine à gaz ? », 20 octobre 2025, blog de l'Institut des politiques publiques. En ligne : https://blog.ipp.eu/2025/10/20/taxe-sur-les-holdings-patrimoniales-innovation-gadget-ou-usine-a-gaz/
* 160 Idem. « Le privilège fiscal de l'épargne qui-elle-ne-dort-pas des entrepreneurs se rencontre très régulièrement dans notre code des impôts, qu'il s'agisse de l'imposition sur le stock (exclusion des biens professionnels de l'ISF-IFI, pactes Dutreil) ou des revenus du capital (taux d'IS plus bas que les taux marginaux supérieurs d'IR, abattements ou sursis d'imposition spécifiques sur les plus-values). [...] Cette « carte blanche » accordée à l'épargne des entrepreneurs se retrouve à peu près partout dans le monde. »
* 161 Les économistes Emmanuel Saez et Gabriel Zucman pointent, dans Le Triomphe de l'injustice (pp. 161-163) que la fortune de Warren Buffett, qui « s'est publiquement plaint de ne pas payer assez d'impôts » « consiste principalement en actions de son entreprise. Berkshire Hathaway ne verse pas de dividendes. Quand elle investit dans d'autres sociétés, elle les oblige à cesser d'en verser. La conséquence de tout cela ? Pendant des décennies, la fortune de Buffett a grossi au sein même de cette entreprise sans être soumise à l'impôt sur le revenu des personnes physiques. Les profits perpétuellement réinvestis de Berkshire Hathaway ont poussé le cours des actions de cette société à la hausse, année après année. Pour financer ses dépenses courantes, il suffit à Buffett de vendre quelques actions. [...] Comme le taux marginal supérieur d'imposition des plus-values (20 % en 2019) est plus faible que celui des salaires (37 %), Buffett (qui gagne essentiellement des plus-values) est moins imposé que sa secrétaire (dont le revenu prend la forme de salaires ».
* 162 Projet de loi de finances pour 2026, évaluation préalable de l'article 3.
* 163 Ibid.
* 164 Dans ce cas, le volet de la taxe portant sur les holdings étrangères ne trouverait pas non plus à s'appliquer.
* 165 Article 206 du code général des impôts. Sont notamment assujettis à l'impôt sur les sociétés (IS) les établissements publics locaux et nationaux et toute personne morale se livrant à une exploitation ou à des opérations de caractère lucratif.
* 166 Article 38 du code général des impôts.
* 167 Article 219 du code général des impôts.
* 168 Article 11 de la loi n° 2016-1917 du 29 décembre 2016 de finances pour 2017.
* 169 Article 84 de la loi n° 2017-1837 du 30 décembre 2017 de finances pour 2018.
* 170 Article 4 de la loi n° 2019-759 du 24 juillet 2019 portant création d'une taxe sur les services numériques et modification de la trajectoire de baisse du taux d'impôt sur les sociétés.
* 171 Article 3 de la loi n° 2019-147 du 28 décembre 2019 de finances pour 2020.
* 172 Sous réserve que le capital de ces sociétés soit entièrement libéré et détenu à hauteur d'au moins 75 % par des personnes physiques ou des sociétés dont le chiffre d'affaires n'excède pas 10 millions d'euros et dont le capital est libéré et détenue à hauteur d'au moins 75 % par des personnes physiques.
* 173 b du I de l'article 219 du code général des impôts.
* 174 L'exonération de contribution sociale sur l'impôt sur les sociétés pour les entreprises dont le chiffre d'affaires n'excède pas 7 630 000 euros est subordonnée au fait que le capital de l'entreprise soit entièrement libéré et détenu à hauteur de 75 % au moins par des personnes physiques ou des sociétés répondant aux mêmes critères.
* 175 Projet de loi de finances pour 2026, Annexe « Évaluation des voies et moyens », tome I : recettes, p. 6.
* 176 Département des études et statistiques fiscales (DESF), DGFIP Statistiques n° 39, septembre 2025, L'impôt sur le bénéfice 2024 des entreprises.
* 177 Article 1er de la loi n° 74-644 du 16 juillet 1974 de finances rectificative pour 1974.
* 178 Article 3 de la loi n° 76-978 du 29 octobre 1976 de finances rectificative pour 1976.
* 179 Article 1 de la loi n° 95-885 du 4 août 1995 de finances rectificative pour 1995.
* 180 Article 1erde la loi n° 97-1026 du 10 novembre 1997 portant mesures urgentes à caractère fiscal et financier.
* 181 Article 30 de la loi n° 2011-1978 du 28 décembre 2011 de finances rectificative pour 2011.
* 182 Article 1 de la loi n° 2017-1640 du 1er décembre 2017 de finances rectificative pour 2017.
* 183 Les contributions exceptionnelles étaient dues sur les exercices clos entre le 31 décembre 2017 et le 30 décembre 2018.
* 184 Article 1 de la loi n° 2017-1640 du 1er décembre 2017 de finances rectificatives pour 2017.
* 185 Article 6 de la loi 2012-958 du 16 août 2012 de finances pour 2012.
* 186 Conseil constitutionnel, 6 octobre 2017, n° 2017-660 QPC, Société de participations financière.
* 187 Audition du ministre de l'économie et des finances devant la commission des finances de l'Assemblée nationale le 2 novembre 2017.
* 188 Projet de loi de finances rectificative pour 2017, 8 novembre 2017, amendement n° 2 présenté par M. Albéric de Montgolfier au nom de la commission des finances.
* 189 Sénat, commission des finances, Rapport sur le projet de loi de finances rectificative pour 2017, 8 novembre 2017, n° 76 (2017-2018), au rapport de M. Albéric de Montgolfier, rapporteur général, p. 15 et suivantes.
* 190 Sur les causes de cette dégradation qui résulte d'un aveuglement volontaire de plusieurs Gouvernement successifs, cf. Sénat, commission des finances, 12 juin 2024, n° 685 (2023-2024), Rapport d'information sur la dégradation des finances publiques depuis 2023, son suivi par l'administration et le Gouvernement et les modalités d'information du Parlement sur la situation économique, budgétaire et financière de la France, au rapport du sénateur Jean-François Husson.
* 191 Loi n° 2025-127 du 14 février 2025 de finances pour 2025.
* 192 Régimes fixés par les articles 223 A et 223 A bis du code général des impôts.
* 193 Loi n° 2025-127 du 14 février 2025 de finances pour 2025.
* 194 Loi n° 2025-127 du 14 février 2025 de finances pour 2025.
* 195 Pour rappel, le décret n° 2008-1354 du 18 décembre 2008 qui définit la notion statistique de grande entreprise consacre le fait qu'une entreprise est une grande entreprise à condition de respecter l'un des deux critères suivants :
- employer au moins 5 000 salariés ;
- réaliser un chiffre d'affaires d'au moins 1,5 milliard d'euros et avoir un total de bilan d'au moins 2 milliards d'euros.
* 196 Réponses de la direction de la législation fiscale (DLF) aux questionnaires du rapporteur général.
* 197 Article 48 de la loi n° 2025-127 du 14 février 2025 de finances pour 2025.
* 198 Loi n° 2025-127 du 14 février 2025 de finances pour 2025.
* 199 Cette liste n'est pas exhaustive.
* 200 Interview de M. Éric Lombard, ministre de l'économie, des finances et de la souveraineté industrielle et numérique, à France Info le 16 avril 2025.
* 201 Sénat, commission des finances, compte-rendu de la réunion du mardi 17 juin 2025.
* 202 Assemblée nationale, commission des finances, de l'économie générale et du contrôle budgétaire, compte-rendu de la réunion du 16 juillet 2025.
* 203 Conseil des prélèvements obligatoires (CPO), septembre 2025, Tracer un cadre fiscal et social pluriannuel pour l'industrie française.
* 204 Ben Bernanke, 1983, Irreversibility, Uncertainty and Cyclical Investment, The Quarterly Journal of Economics, volume 98, issue 1.
* 205 Conseil des prélèvements obligatoires (CPO), septembre 2025, Tracer un cadre fiscal et social pluriannuel pour l'industrie française.
* 206 OCDE, 11 juillet 2024, Corporate Tax Statistics 2024.
* 207 Tax Foundation, 20 octobre 2025, International Tax Competitivness Index 2025.
* 208 La proportion des investissements en recherche et développement correspond ici à la proportion des dépenses éligibles au crédit d'impôt recherche (CIR).
* 209 Jean de La Fontaine, 1668, Fables, livre V, fable 13.
* 210 Jean de La Fontaine, 1668, Fables, livre V, fable 13.
* 211 Loi n° 2025-127 du 14 février 2025 de finances pour 2025.
* 212 Décret du 21 septembre 2024 relatif à la composition du Gouvernement.
* 213 Sénat, commission des finances, compte-rendu de la réunion du mardi 17 juin 2025.
* 214 Y compris les pensions alimentaires.
* 215 Loi n° 2017-227 du 24 février 2017 ratifiant les ordonnances n° 2016-1019 du 27 juillet 2016 relative à l'autoconsommation d'électricité et n° 2016-1059 du 3 août 2016 relative à la production d'électricité à partir d'énergies renouvelables et visant à adapter certaines dispositions relatives aux réseaux d'électricité et de gaz et aux énergies renouvelables.
* 216 Créé par l'article 20 de la loi n° 2013-1278 du 29 décembre 2013 de finances pour 2014.
* 217 Règlement (UE) n° 651/2014 de la Commission du 17 juin 2014 déclarant certaines catégories d'aides compatibles avec le marché intérieur en application des articles 107 et 108 du traité.
* 218 Créé par l'article 30 de la loi n° 2015-1786 du 29 décembre 2015 de finances rectificative pour 2015.
* 219 Loi n° 94-126 du 11 février 1994 relative à l'initiative et à l'entreprise individuelle.
* 220 Document « Voies et moyens », tome II (« Dépenses fiscales »), annexé au projet de loi de finances pour 2026.
* 221 BOI-RSA-CHAMP-20-50-40.
* 222 Articles R. 77 et R. 78 du code de la Légion d'honneur, de la Médaille militaire et de l'ordre national du Mérite.
* 223 Article R. 150 du même code.
* 224 Article R. 80 du même code.
* 225 Article R. 151 du même code.
* 226 Article 4-I et II de la loi n° 2008-1425 du 27 décembre 2008 de finances pour 2009.
* 227 Décret n° 2019-316 du 12 avril 2019.
* 228 Loi n° 2020- 935 du 30 juillet 2020 de finances rectificative pour 2020.
* 229 Voir le site de l'Agence nationale du sport : https://www.agencedusport.fr/accompagnement-des-athletes.
* 230 Voir le site de « France Sport » : https://www.france.sport/socio-professionnelles/12-Lapr%C3%A8s-carri%C3%A8re/33894-La-demande-de-reconversion.
* 231 Réponses de l'administration au questionnaire du Rapporteur général. Chiffres de l'impôt sur le revenu en 2024.
* 232 Loi n° 84-578 du 9 juillet 1984 sur le développement de l'initiative économique.
* 233 Décret n°87-940 du 23 novembre 1987 portant incorporation au code général des impôts de divers textes modifiant et complétant certaines dispositions de ce code.
* 234 Sénat, commission des finances, 7 juin 1984, n° 373 (session ordinaire 1983-1984), Rapport sur le projet de loi sur le développement de l'initiative économique, au rapport du sénateur Maurice Blin, rapporteur général.
* 235 Le crédit d'impôt prévu par l'article 220 quater est accordé sur demande d'agrément adressé au ministre des finances avant le 15 avril 1987.
* 236 Loi n° 87-416 du 17 juin 1987 sur l'épargne.
* 237 Sénat, commission des finances, 6 mai 1987, n° 212 (session ordinaire 1986-1987), Rapport sur le projet de loi sur l'épargne, au rapport du sénateur Jean Cluzel, p. 72.
* 238 Sénat, commission des finances, 6 mai 1987, n° 212 (session ordinaire 1986-1987), Rapport sur le projet de loi sur l'épargne, au rapport du sénateur Jean Cluzel, p. 72.
* 239 Loi n° 84-578 du 9 juillet 1984 sur le développement de l'initiative économique.
* 240 Décret n° 2001-435 du 21 mai 2001 portant incorporation au code général des impôts de divers textes modifiant et complétant certaines dispositions de ce code.
* 241 Décret n° 2025-547 du 17 juin 2025 portant incorporation au code général des impôts de divers textes modifiant et complétant certaines dispositions de ce code.
* 242 Loi n° 2008-776 du 4 août 2008 de modernisation de l'économie.
* 243 Article 110 de la loi n° 2018-1317 du 28 décembre 2018 de finances pour 2019.
* 244 Loi n° 92-1376 du 30 décembre 1992 de finances pour 1993.
* 245 Loi n° 2002-1576 du 30 décembre 2002 de finances rectificative pour 2002.
* 246 BOI-IR-RICI-30-20170406.
* 247 Conforter l'égalité des citoyens devant l'imposition des revenus, rapport particulier n° 5, Les dépenses fiscales et autres avantages fiscaux, Conseil des prélèvements obligatoires, octobre 2024.
* 248 Il s'agit du revenu fiscal de référence.
* 249 Rapport public annuel 2025, L'entrée des jeunes dans l'impôt sur le revenu, Cour des comptes.
* 250 Loi n° 75-1242 de finances rectificative pour 1975, deuxième alinéa du I de l'article 6.
* 251 Bulletin officiel des finances publiques - Impôts, « TVA - Champ d'application et territorialité - Exonérations - Opérations exonérées en régime intérieur - Exonérations diverses - Exonérations résultant de dispositions expresses de la loi ».
* 252 Loi n° 2014-1654 du 29 décembre 2014 de finances pour 2015.
* 253 Voir le rapport de l'Inspection générale des finances, « Revue de dépenses : les aides aux entreprises », n° 2023-M-105-03, mars 2024.
* 254 Loi n° 2015-1786 du 29 décembre 2015 de finances rectificative pour 2015, loi n° 2016-1918 du 29 décembre 2016 de finances rectificative pour 2016 et loi n° 2017-1837 du 30 décembre 2017 de finances pour 2018.
* 255 Ordonnance n° 2021-1843 du 22 décembre 2021 portant partie législative du code des impositions sur les biens et services et transposant diverses normes du droit de l'Union européenne.
* 256 Autres que les gaz naturels et les charbons.
* 257 Sauf en Corse.
* 258 Ministères de l'aménagement du territoire et de la transition écologique, Bilan énergétique de la France pour 2023, avril 2025.
* 259 Inspection générale des finances, « Revue de dépenses : les aides aux entreprises », n° 2023-M-105-03, mars 2024.
* 260 148 millions d'euros pour le B100 et 423 millions d'euros pour l'E85.
* 261 Directive 2003/96/CE du Conseil du 27 octobre 2003 restructurant le cadre communautaire de taxation des produits énergétiques et de l'électricité.
* 262 Direction générale des entreprises, « Analyse des technologies alternatives aux poids lourds diesel pour le transport routier de marchandises », juillet 2025.
* 263 Ibid.
* 264 Ibid.
* 265 La moyenne européenne (Union européenne, Royaume-Uni, Islande, Norvège, Suisse) pour les poids lourds électriques est de 1,4 % des immatriculations en 2024.
* 266 La moyenne européenne (Union européenne, Royaume-Uni, Islande, Norvège, Suisse) pour les poids lourds fonctionnant aux biocarburants est de 2,7 % des immatriculations en 2024.
* 267 « Droits de comptabilisation de quantités d'énergie renouvelable additionnelles » visés au 1 du VI de l'article 266 quindecies du code des douanes portant sur la taxe incitative relative à l'utilisation d'énergie renouvelable dans les transports.
* 268 Esters méthyliques d'acides gras.
* 269 Huile végétale hydrotraitée.
* 270 Les deux carburants (B7 et B100) bénéficieraient alors de la récupération d'accise pour les transporteurs routiers de marchandises (TRM).
* 271 FNSEA, Livret « Rencontres parlementaires. Assemblée nationale », 24 septembre 2025.
* 272 FNSEA, FOP, AGPB, AGPM, CGB, Esterifrance, Bioéthanol France, courrier conjoint du 3 octobre 2025 adressé au Premier ministre.
* 273 FNTR, OTRE, Union TLF et FNTV, courrier conjoint du 17 septembre 2025 adressé au Premier ministre.
* 274 Rapport d'information n° 136 (2019-2020) de M. Pierre Cuypers, fait au nom de la commission des affaires économiques du Sénat, déposé le 20 novembre 2019 ; rapport d'information n° 825 (2022-2023) de M. Vincent Capo-Canellas, fait au nom de la mission d'information du Sénat sur le thème « Le développement d'une filière de biocarburants, carburants synthétiques durables et hydrogène vert », déposé le 3 juillet 2023.
* 275 FNSEA, FOP, AGPB, AGPM, CGB, Esterifrance, Bioéthanol France, courrier conjoint du 3 octobre 2025 adressé au Premier ministre.
* 276 Ibid.
* 277 Les Échos du 16 octobre 2025, « Budget 2026 : la suppression des avantages fiscaux fait bondir la filière des biocarburants ».
* 278 Loi n° 2023-1322 du 29 décembre 2023 de finances pour 2024.
* 279 Décret n° 2023-982 du 25 octobre 2023 portant création d'une aide pour les entreprises particulièrement touchées par les conséquences économiques résultant de la situation hydrique de Mayotte et des mesures de restriction d'usage de l'eau prises pour y remédier.
* 280 Règlement (UE) 2023/2831 de la Commission du 13 décembre 2023 relatif à l'application des articles 107 et 108 du traité sur le fonctionnement de l'Union européenne aux aides de minimis ; Règlement (UE) n° 1408/2013 de la Commission du 18 décembre 2013 relatif à l'application des articles 107 et 108 du traité sur le fonctionnement de l'Union européenne aux aides de minimis dans le secteur de l'agriculture ; Règlement (UE) n° 717/2014 de la Commission du 27 juin 2014 concernant l'application des articles 107 et 108 du traité sur le fonctionnement de l'Union européenne aux aides de minimis dans le secteur de la pêche et de l'aquaculture.
* 281 Rapport général n° 88 (1977-1978) fait par M. Maurice Blin, rapporteur général, au nom de la commission des finances, du contrôle budgétaire et des comptes économiques de la Nation, sur le projet de loi de finances pour 1978, adopté par l'Assemblée nationale, tome II.
* 282 Conseil des prélèvements obligatoires, « Conforter l'égalité des citoyens devant l'imposition des revenus », rapport particulier n° 1, octobre 2024.
* 283 Bofip, BOI-RSA-PENS-30-10-10, publié le 31 mai 2017.
* 284 Rapport d'information n° 1888 (17e législature) par M. Charles de Courson, au nom de la commission des finances, de l'économie générale et du contrôle budgétaire, sur l'application des mesures fiscales.
* 285 Conseil des prélèvements obligatoires, « Conforter l'égalité des citoyens devant l'imposition des revenus », rapport particulier n° 1, octobre 2024.
* 286 Conseil d'État, 13 mai 1991, n° 67393.
* 287 Conseil d'orientation des retraites, « Le niveau de vie des retraités », document de travail, février 2023.
* 288 Institut des politiques publiques, « Quels effets d'une modification de l'abattement sur les pensions de retraite ? Le rôle discret mais charnière des aides au logement », note de blog, 29 juillet 2025.
* 289 Soit la moitié des 13,8 millions de foyers fiscaux dont au moins un membre est bénéficiaire de pensions de retraite.
* 290 Rapport général n° 86 (1996-1997) par M. Alain Lambert, rapporteur général, au nom de la commission des finances, sur le projet de loi de finances pour 1997, adopté par l'Assemblée nationale, déposé le 21 novembre 1996.
* 291 Contre 2,148 milliards d'euros pour un abaissement du plafond à 2 000 euros.
* 292 Notamment les commissions d'acquisition.
* 293 Loi n° 2025-127 du 14 février 2025 de finances pour 2025.
* 294 Les organismes d'habitations à loyer modéré.
* 295 À l'exception des logements neufs répondant aux critères mentionnés aux b et c du 1 et au 5 du I de l'article 244 quater X.
* 296 Si certaines conditions sont respectées.
* 297 Évaluation du régime d'aide fiscale à l'investissement productif en outre-mer, Inspection générale des finances, juillet 2023.
* 298 Loi n° 2023-1322 du 29 décembre 2023 de finances pour 2024.
* 299 Il s'agit des véhicules de transport de marchandises d'un poids inférieur à 3,5 tonnes, ainsi que des véhicules de transport en commun d'un poids inférieur à 5 tonnes, qui sont destinés à un usage professionnel et non particulier.
* 300 Enquête de comparaison spatiale des prix 2022, INSEE première n° 1958, juillet 2023.
* 301 Du nom de M. Alain Madelin, ministre des Entreprises et du Développement économique de mars 1993 à mai 1995.
* 302 Jusqu'à l'entrée en vigueur du V de l'article 48 de la loi n° 2023-1322 du 29 décembre 2023 de finances pour 2024, ce taux était de 25 %.
* 303 Cependant, lorsqu'une seule des conditions vient à manquer et qu'il s'agit de la 3°, de la 4°, de la 9° ou de la 10°, la PME qui fait l'objet d'une souscription ouvre droit au bénéfice du « Madelin ».
* 304 Définie par renvoi à l'annexe I du règlement (UE) n° 651/2014 de la Commission du 17 juin 2014, déclarant certaines catégories d'aides compatibles avec le marché intérieur en application des articles 107 et 108 du traité, dit « règlement général d'exemption par catégorie » (RGEC). Il s'agit donc des entreprises « occupant moins de 250 personnes et dont le chiffre d'affaires annuel n'excède pas 50 millions d'euros ou dont le total du bilan annuel n'excède pas 43 millions d'euros ».
* 305 Au sens du 18 de l'article 2 du même règlement.
* 306 Cela inclut des investissements en fonds propres ou quasi-fonds propres, des prêts, des garanties ou des combinaisons de ces instruments. Des « lignes directrices relatives aux aides d'État visant à promouvoir les investissements en faveur du financement des risques » ont été publiées le 16 décembre 2021 par la Commission européenne.
* 307 Comme le rappelle le Bulletin officiel des finances publiques BOI-PAT-ISF-40-30-10-10, « l'investissement de suivi s'entend de l'investissement supplémentaire en faveur du financement des risques réalisé dans une entreprise après un ou plusieurs cycles d'investissement en faveur du financement des risques » (au sens de l'article 2 du règlement européen n° 651/2014, dit règlement général d'exemption par catégorie). « L'investissement de suivi se définit donc systématiquement par rapport à un investissement initial correspondant à une souscription au capital de la société réalisée par le redevable en tant qu'investisseur », selon le Bofip.
* 308 Par renvoi à l'article L. 214-30 du code monétaire et financier, il s'agit de PME non cotées qui soient ont réalisé des dépenses de recherche représentant au moins 10 % de leurs charges d'exploitation, soit sont capables de démontrer qu'elles développeront dans un avenir prévisible des produits, services ou procédés neufs ou substantiellement améliorés par rapport à l'état de la technique dans le secteur considéré et qui présentent un risque d'échec technologique ou industriel.
* 309 Sous forme de valeurs mobilières, de parts de société à responsabilité limitée (SARL) et d'avances en compte courant émises par ces sociétés.
* 310 Départements d'outre-mer, Saint-Barthélemy, Saint-Pierre-et-Miquelon, Nouvelle-Calédonie, en Polynésie française et dans les îles Wallis et Futuna. Toutefois, les Outre-mer dans leur ensemble sont conçus comme une catégorie générique : il n'est donc pas nécessaire d'investir 70 % dans un seul département donné ou une seule collectivité donnée.
* 311 Loi n° 2023-1322 du 29 décembre 2023.
* 312 En particulier, le taux de 50 % prévu pour les JEIR a pour effet de sortir la réduction d'impôt de l'exemption par catégorie, et nécessite d'entrer dans le régime de minimis.
* 313 Cf. le tome II du rapport sur le projet de loi de finances pour 2024. En ligne : https://www.senat.fr/rap/l23-128-21/l23-128-212.html#toc51.
* 314 « Évaluation des réductions d'impôt sur le revenu Madelin pour l'investissement des particuliers dans les PME », rapport du Gouvernement au Parlement en application de l'article 17 de la loi de finances pour 2023. En ligne : https://www.igf.finances.gouv.fr/files/live/sites/igf/files/contributed/Rapports%20de%20mission/2024/Rapport_Evaluation_IR-PME_Web.pdf.
* 315 N'est donc pas supprimé le renvoi à un arrêté encadrant le plafonnement des frais et commissions pouvant être imputés aux particuliers par les Fip et par les conseillers et gestionnaires de patrimoine.
* 316 Loi n° 2023-1322 du 29 décembre 2023 de finances pour 2024.
* 317 Loi n° 2025-127 du 14 février 2025 de finances pour 2025.
* 318 I de l'article 199 terdecies-0 A (régime de droit commun) et article 199 terdecies-0 AA (régime propre aux entreprises solidaires d'utilité sociale, dites « ESUS »).
* 319 VI de l'article 199 terdecies-0 A.
* 320 VI de l'article 199 terdecies-0 A.
* 321 De même, il eût été possible en réalité d'excéder le seuil de 16,5 M€. Dans ce second cas, force est d'admettre que le dépassement du seuil prévu par le RGEC rendrait le processus de reconnaissance de la compatibilité de ces aides d'État beaucoup moins intéressant puisqu'il faudrait rester sous les plafonds de minimis. En conséquence, une telle option devrait, opérationnellement, au regard du rythme de la vie des affaires et des moyens des PME, être exclue.
* 322 1 bis de l'article 200 du code général des impôts.
* 323 Cour des comptes, Référé « La fiscalité des dons en faveur des associations », 8 décembre 2020.
* 324 Loi n° 88-1149 du 23 décembre 1988 de finances pour 1989.
* 325 Loi n° 89-935 du 29 décembre 1989 de finances pour 1990.
* 326 Loi n° 2005-32 du 18 janvier 2005 de programmation pour la cohésion sociale.
* 327 Article 5 de la loi n° 89-935 du 29 décembre 1989 de finances pour 1990.
* 328 Article 1er de la loi n° 96-559 du 24 juin 1996 portant diverses mesures en faveur des associations.
* 329 Loi n° 2025-127 du 14 février 2025 de finances pour 2025.
* 330 Au sens de l'article 3 de la convention du Conseil de l'Europe sur la prévention et la lutte contre la violence à l'égard des femmes du 11 mai 2011.
* 331 À titre expérimental, le dispositif « Coluche » avait déjà été étendu aux dons et versements effectués entre le 1er janvier 2020 et le 31 décembre 2022 au profit d'organismes sans but lucratif qui exercent des actions concrètes en faveur des victimes de violence domestique, qui leur proposent un accompagnement ou qui contribuent à favoriser leur relogement, en application de l'article 163 de la loi n° 2019-1479 du 28 décembre 2019 de finances pour 2020.
* 332 En application du 3 de l'article 200 du code général des impôts, les dons et cotisations versés pour le financement de certaines campagnes électorales ou de partis et groupements politiques ouvrent également droit à la réduction d'impôt de 66 %. Ces versements sont soumis à un plafond spécifique de 15 000 euros par an et par foyer fiscal et demeurent, comme les autres dons éligibles, compris dans la limite globale de 20 % du revenu imposable.
* 333 Loi n° 2001-1275 du 28 décembre 2001 de finances pour 2002.
* 334 Certaines lois ont, de manière ponctuelle, dérogée à cette règle d'indexation. Par exemple, la loi n° 2014-1654 du 29 décembre 2014 de finances pour 2015.
* 335 Le plafond « normal » étant temporairement inapplicable, bien que continuant à être indexé chaque année.
* 336 De la loi n° 2020-473 du 25 avril 2020 de finances rectificative pour 2020 jusqu'à la loi n° 2025-127 du 14 février 2025 de finances pour 2025.
* 337 Loi n° 2025-127 du 14 février 2025 de finances pour 2025.
* 338 50 000 x 20 % = 10 000.
* 339 12 000 - 1 000 - 10 000 = 1 000
* 340 Les montants reportés, qu'ils proviennent ou non de versements réalisés au profit d'organismes venant en aide aux personnes en difficulté ou accompagnant les victimes de violence domestique ouvrent droit, avec les versements de l'année concernée, à la réduction d'impôt de 66 % dans la limite de 20 % du revenu imposable de cette même année.
* 341 BOI-IR-RICI-250-30.
* 342 Et retire la mention de leur prise à compte à compter de 2024.
* 343 Réalisé par la société Novos pour le compte de « France Générosités ».
* 344 Hors dons d'urgence dans le cadre de campagnes médiatisées.
* 345 Réalisé par Ipsos pour la Fondation Apprentis d'Auteuil.
* 346 1 000 x 75 % = 750.
* 347 2 000 x 75 % = 1 500.
* 348 En outre, la mesure prévoyant une application dès la présentation du projet de loi de finances pour 2026 en Conseil des ministres, soit le 14 octobre 2025, elle présentera donc un coût budgétaire dès 2026.
* 349 Voir supra.
* 350 Réponses du Gouvernement au questionnaire budgétaire du rapporteur général de la commission des finances.
* 351 Une part n'a toutefois pas payé d'impôt sur le revenu.
* 352 Déclarations de 2023 sur les revenus 2022.
* 353 Qui est réhaussé dans un certain nombre de cas.
* 354 Le dernier décile correspond ici aux 10 % d'assujettis à l'impôt sur le revenu ayant le revenu fiscal de référence le plus élevé.
* 355 Loi n° 91-1323 du 30 décembre 1991 de finances rectificative pour 1991.
* 356 Article 70 de la loi n° 2006-1771 du 30 décembre 2006 de finances rectificative pour 2006.
* 357 Article 60 de la loi n° 2007-290 du 5 mars 2007 instituant le droit au logement opposable et portant diverses mesures en faveur de la cohésion sociale.
* 358 Article 82 de la loi n° 2016-1917 de finances pour 2017.
* 359 Ce décalage de trésorerie est toutefois partiellement compensé, depuis la mise en place du prélèvement à la source au 1er janvier 2019, par le versement automatique d'un acompte de 60 % au mois de janvier de l'année suivant la réalisation de la dépense pour certains crédits et réductions d'impôt récurrents (CISAP, frais de garde d'enfants, dons, dispositifs « Pinel », etc.).
* 360 Ce qui exclut les non-résidents.
* 361 Sur la base des déclarations de revenus de 2023 sur les revenus 2022, données de la DGFIP.
* 362 Auxquelles s'applique un taux uniforme de 50 % mais des plafonds variables, voir infra.
* 363 Données DGFIP.
* 364 Pour les services définis aux 2°, 4° et 5° du I et aux 8° à 10°, 15°, 16°, 18° et 19° du II de l'article D. 7231-1 du code du travail, dans sa rédaction en vigueur au 1er janvier 2021. Sont concernés : l'accompagnement des enfants dans leurs déplacements ; la conduite du véhicule personnel des personnes âgées, handicapées, atteintes de pathologies chroniques ou qui ont besoin d'une aide personnelle temporaire à leur domicile, du domicile au travail, sur le lieu de vacances, et, sous certaines conditions, pour les démarches administratives ; l'accompagnement des mêmes personnes en dehors de leur domicile, sous certaines conditions ; la livraison de repas à domicile ; la collecte et la livraison à domicile de linge repassé ; la livraison de courses à domicile ; et la télé-assistance et la visio-assistance.
* 365 Mentionnés au 16° du II de l'article D. 7231-1 du même code.
* 366 Article 2 de la loi n° 93-1352 du 30 décembre 1993 de finances pour 1994.
* 367 Article 59 de la loi n° 94-1162 du 29 décembre 1994 de finances pour 1995.
* 368 Article 12 de la loi n° 97-1269 du 30 décembre 1997 de finances pour 1998.
* 369 Article 8 de la loi n° 2002-1575 du 30 décembre 2002 de finances pour 2003.
* 370 Article 87 de la loi n° 2004-1484 du 30 décembre 2004 de finances pour 2005.
* 371 Idem.
* 372 Article 98 de la loi n° 2008-1425 du 27 décembre 2008 de finances pour 2009.
* 373 Introduit par le décret n° 2008-244 du 7 mars 2008 relatif au code du travail.
* 374 Qui a porté le plafond de l'assistance informatique et internet à domicile de 1 000 à 3 000 euros et celui des petits travaux de jardinage de 3 000 à 5 000 euros.
* 375 Selon le document « Voies et moyens » annexé au projet de loi de finances pour 2026.
* 376 Entre 2022 et 2024, une partie de la progression du coût du dispositif s'explique par la contemporanéisation progressive du crédit d'impôt. Cette réforme a entraîné un effet de trésorerie temporaire, les ménages voyant leurs droits comptabilisés à deux reprises lors de leur entrée dans le dispositif : une première fois au titre des dépenses de l'année précédente, régularisées lors de la déclaration de revenus, et une seconde fois au titre des dépenses de l'année en cours, via le mécanisme d'avance immédiate. Cet effet étant désormais largement résorbé, la poursuite de la hausse en 2025 et 2026 traduit néanmoins une dynamique structurelle de croissance du coût du crédit d'impôt, indépendante de la réforme de contemporanéisation.
* 377 Cour des comptes, Le soutien de l'État aux services à la personne, mars 2024.
* 378 Sur la base des déclarations de 2023 sur les revenus 2022, données DGFIP.
* 379 Conseil des prélèvements obligatoires, Conforter l'égalité des citoyens devant l'imposition des revenus, octobre 2024.
* 380 Cour des comptes, Le soutien de l'État aux services à la personne, mars 2024.
* 381 Rapport d'information de la commission des finances, de l'économie générale et du contrôle budgétaire de l'Assemblée nationale sur l'application des mesures fiscales, Charles de Courson, 30 septembre 2025.
* 382 Idem.
* 383 4 000 euros en Allemagne, 2 346 euros au Danemark, 1 850 euros en Belgique et 5 000 euros en Grèce.
* 384 Est également considéré comme un revenu exceptionnel la différence entre le montant des indemnités perçues en cas d'abattage d'animaux sur ordre de l'administration ( article L. 221-2 du code rural et de la pêche maritime) et la valeur des animaux abattus.
* 385Article 51 de la loi n° 2018 1317 du 28 décembre 2018 de finances pour 2019.
* 386 Article 94 de la loi n° 2023 1322 du 29 décembre 2023 de finances pour 2024.
* 387 L'article 73 du CGI prévoit en outre la situation des groupements agricoles d'exploitation en commun (GAEC) et des exploitations agricoles à responsabilité limitée (EARL) qui n'ont pas opté pour le régime fiscal des sociétés de capitaux : les plafonds qui leur sont applicables sont multipliés par le nombre d'associés exploitants, dans la limite de quatre, sans pouvoir excéder le montant du bénéfice imposable.
* 388 Article 34 de la loi n° 2022 1726 du 30 décembre 2022 de finances pour 2023.
* 389 Décret n° 2025-547 du 17 juin 2025 portant incorporation au code général des impôts de divers textes modifiant et complétant certaines dispositions de ce code
* 390 Article 66 de la loi n° 2025-127 du 14 février 2025 de finances pour 2025.
* 391 Cf. 2 du II de l'article 73 du code général des impôts.
* 392 En application de l'article R. 361-51 du code rural et de la pêche maritime, il s'agit des maladies animales réglementées (fièvre aphteuse, influenza aviaire, maladies hémorragiques, brucelloses, etc., ainsi que les maladies émergentes et les maladies identifiées par le ministre chargé de l'agriculture à l'encontre desquelles il peut être nécessaire de mettre en oeuvre des mesures nationales).
* 393 Il s'agit des incidents mentionnés à l'article L. 361-3 du code rural et de la pêche maritime remplissant les conditions pour ouvrir droit à une indemnisation par un fonds de mutualisation agréé.
* 394 Article 70 de la loi n° 2023-1322 du 29 décembre 2023 de finances pour 2024.
* 395 Article 66 de la loi n° 2025-127 du 14 février 2025 de finances pour 2025.
* 396 Au sens de la loi n° 2010-874 du 27 juillet 2010 de modernisation de l'agriculture et de la pêche.
* 397 Entendu comme le fait de respecter le mode de production fixé par le règlement (UE) 2018/848 du parlement européen et du Conseil du 30 mai 2018.
* 398 On parle de « Dutreil agricole », par référence à Renaud Dutreil, ancien ministre ayant porté la loi n° 2003-721 du 1er août 2003 pour l'initiative économique, à l'origine du dispositif.
* 399 Ces limites sont appréciées pour chacune des parts dont dispose l'intéressé et pas pour la valeur du bien dans sa globalité.
* 400 L'article 46 de la loi de finances pour 2019 a porté le seuil de 101 897 euros à 300 000 euros, avant que ce dernier ne soit porté à 600 000 euros (article 70 de la loi de finances pour 2025).
* 401 Il s'agit des maladies répertoriées dans le règlement (UE) 2016/429 du 9 mars 2016, à savoir la fièvre aphteuse, l'influenza aviaire, les maladies hémorragiques, la brucellose ainsi que les maladies émergentes et les maladies identifiées par le ministre chargé de l'agriculture à l'encontre desquelles il peut être nécessaire de mettre en oeuvre des mesures nationales.
* 402 Il s'agit des maladies répertoriées dans le règlement (UE) 2016/429 du 9 mars 2016, à savoir la fièvre aphteuse, l'influenza aviaire, les maladies hémorragiques, la brucellose ainsi que les maladies émergentes et les maladies identifiées par le ministre chargé de l'agriculture à l'encontre desquelles il peut être nécessaire de mettre en oeuvre des mesures nationales.
* 403 Article L. 221-2 du code rural et de la pêche maritime.
* 404 Article 618-10 du plan comptable général.
* 405 D'après les tomes II « voies et moyens » annexés au projet de loi de finances pour 2026. Le nombre d'entreprises concernées était en 2024 de 34 180.
* 406 Communiqué de presse commun de Mme Amélie de Montchalin, ministre des comptes public et Mme Annie Genevard, ministre de l'agriculture, de l'agro-alimentaire et de la souveraineté alimentaire, du 1er avril 2025.
* 407 La CET est composée de la cotisation sur la valeur ajoutée des entreprises (CVAE) et de la cotisation foncière des entreprises (CFE).
* 408 Article 2 de la loi n° 2009-1673 du 30 décembre 2009 de finances pour 2010.
* 409 Loi n° 75-678 du 29 juillet 1975 supprimant la patente et instituant une taxe professionnelle.
* 410 Ce taux était fixé à 3 % avant la réforme des impôts de production en loi de finances initiale pour 2021.
* 411 Article 1586 ter du CGI.
* 412 Article 1586 quinquies du CGI.
* 413 Article 1586 sexies du CGI.
* 414 Philippe Martin et Alain Trannoy, Les impôts sur (ou contre) la production, note n° 53 du Conseil d'analyse économique, juin 2019.
* 415 Loi n° 2022-1726 du 30 décembre 2022 de finances pour 2023.
* 416 Article 1600 du CGI.
* 417 Pour plus de détails, le lecteur peut se reporter au rapport général n° 115 (2022-2023), tome II, fascicule 1, fait par le rapporteur général Jean-François HUSSON au nom de la commission des finances du Sénat, déposé le 17 novembre 2022 ( commentaire de l'article 5).
* 418 Loi n° 2023-1322 du 29 décembre 2023 de finances pour 2024.
* 419 Pour plus de détails, le lecteur peut se reporter au rapport général n° 128 (2023-2024), tome II, fascicule 11, fait par le rapporteur général Jean-François HUSSON au nom de la commission des finances du Sénat, déposé le 21 novembre 2023 ( commentaire de l'article 8).
* 420 Article 62 de la loi n° 2025-127 du 14 février 2025 de finances pour 2025.
* 421 Philippe Martin et Alain Trannoy, Les impôts sur (ou contre) la production, note n° 53 du Conseil d'analyse économique, juin 2019.
* 422 Conseil des prélèvements obligatoires, Tracer un cadre fiscal et social pluriannuel pour l'industrie française, 22 septembre 2025.
* 423 Ibid.
* 424 Article 1er de la loi n° 96-987 du 14 novembre 1996 relative à la mise en oeuvre du pacte de relance pour la ville.
* 425 Article 26 de la loi n° 2006-396 du 31 mars 2006 pour l'égalité des chances.
* 426 Décrets en Conseil d'État n° 96-1154 et n° 96-1155 du 26 décembre 1996 modifiés par les décrets n° 97-1322 et n° 97-1323 du 31 décembre 1997.
* 427 Décret n° 2004-219 du 12 mars 2004 portant délimitation des zones franches urbaines créées en application de l'article 23 de la loi du 1er août 2003 d'orientation et de programmation pour la ville et la rénovation urbaine.
* 428 Décret n° 2006-1623 du 19 décembre 2006 portant délimitation des zones franches urbaines créées en application de l'article 26 de la loi du 31 mars 2006 pour l'égalité des chances
* 429 Cf. infra.
* 430 Loi n° 2006-396 du 31 mars 2006 pour l'égalité des chances
* 431 Article 35 de la loi n° 2021-1900 du 30 décembre 2021 de finances pour 2022.
* 432 Article 5 de la loi n° 96-987 du 14 novembre 1996 relative à la mise en oeuvre du pacte de relance pour la ville.
* 433 Article 5 de la loi n° 2014-173 du 21 février 2014 de programmation pour la ville et la cohésion urbaine.
* 434 Décret n° 2014-767 du 3 juillet 2014 relatif à la liste nationale des quartiers prioritaires de la politique de la ville et à ses modalités particulières de détermination dans les départements métropolitains.
* 435 Décret n° 2023-1314 du 28 décembre 2023 modifiant la liste des quartiers prioritaires de la politique de la ville dans les départements métropolitains.
* 436 Décret n° 2024-1212 du 27 décembre 2024 modifiant la liste des quartiers prioritaires de la politique de la ville dans les collectivités régies par l'article 73 de la Constitution, à Saint-Martin et en Polynésie française.
* 437 Article 49 de la loi n° 2014-1655 du 29 décembre 2014 de finances rectificative pour 2014.
* 438 Décret n° 2014-1056 du 16 septembre 2014 relatif à la prime d'aménagement du territoire pour l'industrie et les services.
* 439 Les personnes concernées sont : le conjoint, le partenaire auquel le cédant est lié par un pacte civil de solidarité défini à l'article 515-1 du code civil, leurs ascendants et descendants ou leurs frères et soeurs.
* 440 Règlement (UE) 2023/2831 de la Commission du 13 décembre 2023 relatif à l'application des articles 107 et 108 du traité sur le fonctionnement de l'Union européenne aux aides de minimis.
* 441 Loi n° 95-115 du 4 février 1995 d'orientation pour l'aménagement et le développement du territoire.
* 442 Article 40 de la loi n° 2025-797 du 11 août 2025 de programmation pour la refondation de Mayotte.
* 443 Les avis du CESE, Les zones franches urbaines, janvier 2014, p.17.
* 444 Agence nationale de la cohésion des territoires et Observatoire national de la politique de la ville, Rapport 2023, Le tissu économique en QPV : une hausse du nombre d'entreprises.
* 445 Bpifrance, Entreprendre dans les quartiers : libérer tous les potentiels, juin 2020.
* 446 INSEE, Pauline Givord et Corentin Trevien, Les zones franches urbaines : quel effet sur l'activité économique ?, INSEE Analyses n° 4, mars 2012.
* 447 Clément Malgouyres et Loriane Py, Les dispositifs d'exonérations géographiquement ciblées bénéficient-ils aux résidents de ces zones ?, 2016.
* 448 Loi n° 2025-127 du 14 février 2025 de finances pour 2025.
* 449 118 en 2024.
* 450 Loi n° 2023-1322 du 29 décembre 2023 de finances pour 2024.
* 451 Loi n° 2023-1322 du 29 décembre 2023 de finances pour 2024.
* 452 La loi n° 2019-1428 du 24 décembre 2019 d'orientation des mobilités.
* 453 L'article L. 421-132-2 précise que si l'entreprise a atteint l'objectif de renouvellement de sa flotte, le montant de la taxe est nul.
* 454 Précision mentionnée au premier alinéa de l'article L. 224-6-1 du code de l'environnement. Le second alinéa de ce même article disposant quant-à-lui que pour les autres catégories de véhicules, ces critères sont fixés par décret.
* 455 L'article L. 224-6-6 définit ainsi cette empreinte carbone comme « la somme des émissions de gaz à effet de serre imputables à la production des matériaux constituant ce véhicule, aux transformations intermédiaires et à l'assemblage ainsi qu'à l'acheminement depuis le site de l'assemblage vers le site de distribution ».
* 456 Arrêté prévu par l'article L. 224-6-8.
* 457 C'est-à-dire la formule suivante : PA = 1 + 0,136 x PM.
* 458 Par l'article 23 de la loi n° 2015 1785 du 29 décembre 2015 de finances pour 2016.
* 459 D'un poids total autorisé en charge (PTAC) supérieur ou égal à 2,6 tonnes.
* 460 Suite à une extension du dispositif prévue par les dispositions de l'article 40 de la loi de finances initiale pour 2024.
* 461 Évolution apportée par l'article 77 de la loi de finances pour 2025 dans un souci de mise en conformité avec le droit de l'Union européenne.
* 462 Le dispositif avait été prolongé jusqu'à cette date par l'article 133 de la loi n° 2021-1104 du 22 août 2021 portant lutte contre le dérèglement climatique et renforcement de la résilience face à ses effets.
* 463 Pour les véhicules émettant plus de 187 gCO2/km.
* 464 Chevaux.
* 465 Dans les conditions précisées par les nouveaux articles L. 421-79 et L. 421-79-1 décrits infra.
* 466 Évolution du droit existant décrite infra (au 4) consistant à rendre imposable au malus poids certains véhicules à motorisation hydrogène.
* 467 Voir supra comment un véhicule est reconnu comme étant « à faible empreinte carbone ».
* 468 Catégorie qui, conformément à la définition figurant dans la proposition de nouvelle rédaction de l'article L. 421-78, inclue les véhicules dont la source d'énergie est exclusivement l'hydrogène mai aussi une combinaison d'hydrogène et d'électricité.
* 469 Voir pour plus de précisions sur ces dispositions le commentaire de l'article 9 du projet de loi de finances pour 2025 figurant dans le tome II du rapport général n° 144 (2024-2025) fait au nom de la commission des finances sur le projet de loi de finances, considéré comme rejeté par l'Assemblée nationale, pour 2025 par M. Jean-François Husson, rapporteur général.
* 470 En vertu des dispositions de l'article 97 de la loi de finances initiale pour 2024.
* 471 En vertu de l'article 97 de la loi de finances initiale pour 2024.
* 472 Prévus aux articles L. 224-6-2 à l. 224-6-4 du même code.
* 473 Ordonnance n° 2021-659 du 26 mai 2021 relative aux modalités d'instauration d'une taxe sur le transport routier de marchandises recourant à certaines voies du domaine public routier de la Collectivité européenne d'Alsace.
* 474 Loi n° 2021-1104 du 22 août 2021 portant lutte contre le dérèglement climatique et renforcement de la résilience face à ses effets.
* 475 Ordonnance n° 2023-661 du 26 juillet 2023 prise en application des dispositions de l'article 137 de la loi du 22 août 2021 portant lutte contre le dérèglement climatique et renforcement de la résilience face à ses effets et de l'article 128 de la loi du 30 décembre 2021 de finances pour 2022.
* 476 Loi n° 2022-217 du 21 février 2022 relative à la différenciation, la décentralisation, la déconcentration et portant diverses mesures de simplification de l'action publique locale.
* 477 Dont la masse en charge maximale techniquement admissible est supérieure à un seuil déterminé par la collectivité ayant instauré l'écotaxe et devant se situer entre 3,5 et 12 tonnes.
* 478 Directive (UE) 2022/362 du Parlement européen et du Conseil du 24 février 2022 modifiant les directives 1999/62/CE, 1999/37/CE et (UE) 2019/520 en ce qui concerne la taxation des véhicules pour l'utilisation de certaines infrastructures.
* 479 Règlement (CE) n° 561/2006 du Parlement européen et du Conseil du 15 mars 2006 relatif à l'harmonisation de certaines dispositions de la législation sociale dans le domaine des transports par route, modifiant les règlements (CEE) n° 3821/85 et (CE) n° 2135/98 du Conseil et abrogeant le règlement (CEE) n° 3820/85 du Conseil.
* 480 Cette distance peut être établie selon deux modalités prévues par l'article L. 421-202 du code des impositions sur les biens et services.
* 481 Autorisation prévue par l'article L. 421-221 du code des impositions sur les biens et services.
* 482 Arrêté du 9 janvier 2024 relatif à la modulation des péages applicables aux véhicules de transport de marchandises par route et aux véhicules de transport de personnes en fonction de leurs émissions de dioxyde de carbone et à la majoration de ces péages en raison de la pollution atmosphérique due au trafic.
* 483 Oxyde d'azote.
* 484 Monoxyde de carbone.
* 485 Hydrocarbures.
* 486 Dont les caractéristiques sont mentionnées par un décret en Conseil d'État.
* 487 Voir supra au B de la partie I du présent commentaire.
* 488 Qui traduit en droit national les différents cas de dérogations cités aux 1 et 3 de l'article 13 du règlement (CE) n° 561/2006.
* 489 Voir supra au B de la partie I du présent commentaire.
* 490 Voir supra au B de la partie I du présent commentaire.
* 491 Cette disposition figurait déjà à l'article L. 421-233 du code des impositions sur les biens et service.
* 492 Selon la nomenclature prévue par l'article L. 421-204 du code des impositions sur les biens et services.
* 493 Voir supra au B de la partie I du présent commentaire.
* 494 Le dernier alinéa de l'article L. 421-224 précise que ce rapport doit être évalué sur la base des estimations de trafic réalisées sur une année et rendues publiques avant la mise en oeuvre de la modulation.
* 495 Article L. 312-40 du code des impositions des biens et services.
* 496 En abrogeant l'article L. 312-40 du code des impositions sur les biens et services qui prévoyait cette majoration ainsi que le 11° de l'article L. 1241-14 du code des transports qui en mentionnait le produit parmi les ressources d'IDFM.
* 497 Cet article serait intégré à un nouveau sous-paragraphe intitulé « Majoration applicable en Île-de-France » inséré au sein du paragraphe 2, consacré à la taxe régionale sur l'immatriculation des véhicules, de la sous-section 3 de la section 2 du chapitre Ier, du titre II du livre IV de la partie législative du code des impositions sur les biens et services.
* 498 Date d'entrée en vigueur de l'article prévue au IV.
* 499 À savoir, le 11° de l'article L. 1241-14 voir infra.
* 500 Rapport d'information n° 830 (2022-2023) fait au nom de la commission des finances sur les modes de financement des autorités organisatrices de la mobilité, par MM. Hervé Maurey et Stéphane Sautarel.
* 501 À l'exclusion donc des AOM régionales.
* 502 Article 120 de la loi n° 2025-127 du 14 février 2025 de finances pour 2025.
* 503 Loi n° 2004-1484 du 30 décembre 2004 de finances pour 2005.
* 504 Essences et gazoles.
* 505 La TIRUERT ne s'applique plus aux carburéacteurs depuis le 1er janvier 2025, en raison de l'entrée en vigueur de la nouvelle réglementation européenne sectorielle « ReFuelEUAviation ».
* 506 Directive 2009/28/CE du Parlement européen et du Conseil du 23 avril 2009 relative à la promotion de l'utilisation de l'énergie produite à partir de sources renouvelables et modifiant puis abrogeant les directives 2001/77/CE et 2003/30/CE.
* 507 Directive (UE) 2018/2001 du Parlement européen et du Conseil du 11 décembre 2018 relative à la promotion de l'utilisation de l'énergie produite à partir de sources renouvelables.
* 508 Directive (UE) 2023/2413 du Parlement européen et du Conseil du 18 octobre 2023 modifiant la directive (UE) 2018/2001, le règlement (UE) 2018/1999 et la directive 98/70/CE en ce qui concerne la promotion de l'énergie produite à partir de sources renouvelables, et abrogeant la directive (UE) 2015/652 du Conseil.
* 509 Ordonnance n° 2021-236 du 3 mars 2021 portant transposition de diverses dispositions de la directive (UE) 2018/2001 du Parlement européen et du Conseil du 11 décembre 2018 relative à la promotion de l'utilisation de l'énergie produite à partir de sources renouvelables et de la directive (UE) 2019/944 du Parlement européen et du Conseil du 5 juin 2019 concernant des règles communes pour le marché intérieur de l'électricité.
* 510 I de l'article 266 quindecies du code des douanes.
* 511 II de l'article 266 quindecies du même code.
* 512 Règlement (UE) 2023/2405 du Parlement européen et du Conseil du 18 octobre 2023 relatif à l'instauration d'une égalité des conditions de concurrence pour un secteur du transport aérien durable.
* 513 Le décret n° 2022-1330 du 17 octobre 2022 modifiant le décret n° 2019-570 du 7 juin 2019 portant sur la taxe incitative relative à l'incorporation de biocarburants est venu préciser les conditions de prise en compte de cette source d'énergie dans le calcul de la TIRUERT.
* 514 Y compris pour la production de produits intermédiaires.
* 515 Aux 1 à 11 de l'article 29 de la directive (UE) 2018/2001 du Parlement européen et du Conseil du 11 décembre 2018 dite directive « ENR 2 ».
* 516 Directive (UE) 2023/2413 du Parlement européen et du Conseil du 18 octobre 2023 modifiant la directive (UE) 2018/2001, le règlement (UE) 2018/1999 et la directive 98/70/CE en ce qui concerne la promotion de l'énergie produite à partir de sources renouvelables, et abrogeant la directive (UE) 2015/652 du Conseil.
* 517 Évaluations préalables des articles du projet de loi de finances pour 2026.
* 518 Évaluations préalables des articles du projet de loi de finances pour 2026.
* 519 Ibid.
* 520 Ibid.
* 521 Évaluations préalables des articles du projet de loi de finances pour 2026.
* 522 Ibid.
* 523 Ibid.
* 524 Ibid.
* 525 Commentaire de l'article 16 quater, Rapport général n° 128 (2023-2024) de M. Jean-François HUSSON, rapporteur général, fait au nom de la commission des finances du Sénat sur le projet de loi de finances, considéré comme adopté par l'Assemblée nationale en application de l'article 49, alinéa 3, de la Constitution, pour 2024, Tome II, Fascicule 1 « Les conditions générales de l'équilibre financier (article liminaire et première partie de la loi de finances) », enregistré le 23 novembre 2023.
* 526 Évaluations préalables des articles du projet de loi de finances pour 2026.
* 527 Directive 2006/112/CE du Conseil du 28 novembre 2006 relative au système commun de taxe sur la valeur ajoutée.
* 528 Rapport d'information déposé le 23 février 2022 par la commission des finances, de l'économie générale et du contrôle budgétaire en conclusion des travaux d'une mission d'information sur les mécanismes de détaxe en matière de TVA, dont M. Laqhila était rapporteur.
* 529 Il s'agit d'un mécanisme légal permettant de placer les biens d'un débiteur défaillant sous contrôle de justice afin d'organiser une procédure réunissant les créanciers.
* 530 Loi n° 2023-1322 du 29 décembre 2023 de finances pour 2024.
* 531 Rapport remis le 1er juillet 2019 par Alexandre Gardette aux ministres des solidarité et de la santé et de l'action et des comptes publics.
* 532 Loi n° 2018-1317 du 28 décembre 2018 de finances pour 2019.
* 533 Loi n° 2019-1479 du 28 décembre 2019 de finances pour 2020.
* 534 Loi n° 2021-1900 du 30 décembre 2021 de finances pour 2022.
* 535 Loi n° 2020-1721 du 29 décembre 2020 de finances pour 2021.
* 536 Loi n° 2021-1900 du 30 décembre 2021 de finances pour 2022.
* 537 Loi n° 2022-1726 du 30 décembre 2022 de finances pour 2023.
* 538 Ordonnance n° 2021-1843 du 22 décembre 2021 portant partie législative du code des impositions sur les biens et services et transposant diverses normes du droit de l'Union européenne.
* 539 Loi n° 2023-1322 du 29 décembre 2023 de finances pour 2024.
* 540 Loi n° 2025-127 du 14 février 2025 de finances pour 2025.
* 541 Conformément à l'article 2 du décret n° 2008-1299 du 11 décembre 2008 créant la direction de la sécurité de l'aviation civile.
* 542 Article 62 du règlement (UE) 2018/1139 du Parlement européen et du Conseil du 4 juillet 2018 concernant des règles communes dans le domaine de l'aviation civile et instituant une Agence de l'Union européenne pour la sécurité aérienne.
* 543 Loi n° 2023-1322 du 29 décembre 2023 de finances pour 2024.
* 544 Loi n° 2025-640 du 15 juillet 2025 portant création de l'établissement public du commerce et de l'industrie de la collectivité de Corse.
* 545 Loi n° 2021-1900 du 30 décembre 2021 de finances pour 2022.
* 546 Loi n° 2025-640 du 15 juillet 2025 portant création de l'établissement public du commerce et de l'industrie de la collectivité de Corse.
* 547 Loi n° 78-654 du 22 juin 1978 concernant les comités professionnels de développement économique.
* 548 Décision n° 99-422 DC du 2 décembre 1999 : « considérant, en premier lieu, que le nouveau 8 de l'article 266 nonies renvoie à un décret en Conseil d'État le soin de fixer « un coefficient multiplicateur compris entre un et dix pour chacune des activités exercées dans les installations classées, en fonction de sa nature et de son volume » ; que le montant de la taxe effectivement perçue chaque année par établissement, au titre de chacune de ces activités, est égal au produit de ce coefficient multiplicateur et du tarif de base ; qu'aux termes de cette disposition, rapprochés du 8 du I de l'article 266 sexies, le pouvoir réglementaire devra, pour fixer le coefficient multiplicateur applicable à une activité déterminée, tenir compte des risques particuliers que cette activité, tant par sa nature que par son volume, fait courir à l'environnement ; qu'en imposant ces exigences, le législateur a bien fixé les règles relatives à l'assiette et au taux de l'imposition en cause, conformément au sixième alinéa de l'article 34 de la Constitution ; que sont par ailleurs déterminées avec une précision suffisante par l'article 266 terdecies les règles relatives à son recouvrement. »
* 549 À l'exception du tarif des accélérateurs de particules et irradiateurs, où le ratio entre plancher et le plafond était dès la version initiale du PLF pour 2025 inférieur à 1 / 10.
* 550 Loi n° 2025-127 du 14 février 2025 de finances pour 2025.
* 551 Sur la base d'une évaluation des périodes de tension du système électrique.
* 552 Dans la mesure où les engagements de capacité ainsi rémunérés s'inscrivent dans le cadre de l'activité économique assujettie à TVA des exploitants de capacité concernés.
* 553 Dans la mesure où l'interprétation partagée de l'administration fiscale et du Conseil d'État, ces achats bénéficieront à la sécurité d'alimentation du système électrique dans son ensemble et ne porteront pas sur des services strictement nécessaires à l'exploitation de l'entreprise, condition nécessaire pour ouvrir droit à une déduction de TVA.
* 554 Ainsi que les toutes petites entreprises (TPE) assimilées à des ménages.
* 555 Dont la puissance de l'électricité fournie dépasse les 250 kilovoltampères (kVA).
* 556 Grandes consommatrices d'électricité, électrosensibles ou électro-intensives.
* 557 Ou 1 euro par MWh pour les activités non économiques.
* 558 Prévue par l'article L. 3122-44-1 du même code.
* 559 Des activités déterminées par arrêté du ministre chargé de l'économie.
* 560 En vertu des dispositions de l'article L. 312-65 présenté supra.
* 561 C'est-à-dire le tarif appliqué aux « activités électrosensibles » non exposées à la concurrence internationale.
* 562 Deux catégories ainsi dénommées : « Petites et moyennes entreprises » et « Haute puissance ».
* 563 C'est-à-dire le tarif appliqué aux « activités électrosensibles » non exposées à la concurrence internationale.
* 564 La loi n° 2022-1726 du 30 décembre 2022 de finances pour 2023.
* 565 En deux temps pour un alignement effectif au 1er janvier 2024.
* 566 La loi n° 2025-127 du 14 février 2025 de finances pour 2025.
* 567 L'arrêté en question a été publié le 7 mars 2025 : arrêté du 7 mars 2025 fixant l'entrée en vigueur des dispositions des 9° et 10° du VI de l'article 9 de la loi n° 2022-1157 du 16 août 2022 de finances rectificative pour 2022.
* 568 Autorisation intervenue en décembre 2024 via la décision d'exécution (UE) n° 2024/3216 du Conseil du 10 décembre 2024 autorisant la France à appliquer des taux de taxation réduits à l'électricité directement fournie aux aéronefs stationnant sur les aérodromes ouverts à la circulation aérienne publique.
* 569 En tenant compte de l'indexation sur l'inflation et des baisses de tarif prévues par le présent article afin de neutraliser les effets du phénomène de rémanence de TVA résultant de la réforme du mécanisme de capacité (voir supra).
* 570 Pendant les vingt premières années d'imposition de la centrale.
* 571 Cette mesure résulte des dispositions de l'article 123 de la loi n° 2019-1479 du 28 décembre 2019 de finances pour 2020.
* 572 L'article L. 213-9-1 du code de l'environnement précise que « les délibérations du conseil d'administration de l'agence de l'eau relatives au programme pluriannuel d'intervention et aux taux des redevances sont prises sur avis conforme du comité de bassin, dans le respect des dispositions encadrant le montant pluriannuel global de ses dépenses et leur répartition par grand domaine d'intervention, qui font l'objet d'un arrêté conjoint des ministres chargés de l'environnement et des finances, pris après avis du Comité national de l'eau. »
* 573 Le I bis du même article précise néanmoins que la redevance ne s'applique pas aux propriétaires et les occupants d'immeubles à usage principal d'habitation, aux abonnés au service d'eau potable dont les activités impliquent des utilisations de l'eau assimilables aux activités d'élevage, et aux personnes qui épandent à titre régulier du digestat issu de méthanisation.
* 574 Des préleveurs automatiques peuvent par exemple être utilisés pour mesurer la concentration de polluants comme du phosphore ou de l'azote réduit.
* 575 Cette redevance de l'eau est donc une exception au principe de l'uniformité des tarifs sur le ressort territorial des agences de l'eau.
* 576 Loi n° 98-1266 du 30 décembre 1998 de finances pour 1999.
* 577 Les oxydes de soufre et autres composés soufrés, d'oxydes d'azote et autres composés oxygénés de l'azote, d'acide chlorhydrique, d'hydrocarbures non méthaniques, solvants, de benzène et d'hydrocarbures aromatiques polycycliques et autres composés organiques volatils, d'arsenic, de mercure, de sélénium, de plomb, de zinc, de chrome, de cuivre, de nickel, de cadmium, de vanadium ainsi que de poussières totales en suspension (2 de l'article 266 septies du code des douanes).
* 578 Par exemple, l'article 103 de la loi n° 2023-1322 du 29 décembre 2023 de finances pour 2024 a ajouté à la liste des exemptions de TGAP les déchets réceptionnés dans un dépôt situé à moins de 100 mètres du trait de côte dans une zone soumise à érosion ou dans une zone de submersion marine potentielle.
* 579 Identifiants juridiques : BOI-BAREME-000039.
* 580 Relèvent également du même tarif les réceptions effectuées dans une installation autorisée en méconnaissance des prescriptions de ces autorisations ainsi que les transferts réalisés vers une installation hors de France en méconnaissance des réglementations d'effet équivalent.
* 581 Cette disposition est issue de l'article 78 de la loi n° 2025-127 du 14 février 2025 de finances pour 2025.
* 582 800 euros x 1796 (Tonnes de déchets d'emballages plastiques non-recyclés).
* 583 Par exemple « Traitement des déchets plastiques : la France mise à l'amende par l'Union européenne », France info, 7 août 2024.
* 584 Cette part est elle-même déterminé à partir du quotient entre, au numérateur, la masse d'emballages en plastique produits au titre desquels le redevable met en oeuvre des responsabilités élargies, et au dénominateur, la masse d'emballages en plastique pour l'ensemble des responsabilités élargies mises en oeuvre au titre des emballages produits.
* 585 Règlement délégué (UE) n° 952/2013 du Parlement européen et du Conseil du 9 octobre 2013 établissant le code des douanes de l'Union.
* 586 Règlement (CE) n° 1186/2009 du Conseil du 16 novembre 2009 relatif à l'établissement du régime communautaire des franchises douanières.
* 587 Règlement délégué (UE) 2015/2446 de la Commission du 28 juillet 2015 complétant le règlement (UE) n° 952/2013 du Parlement européen et du Conseil au sujet des modalités de certaines dispositions du code des douanes de l'Union, tel que modifié par le règlement délégué (UE) 2019/1143 du 14 mars 2019.
* 588 Le paquet TVA « e-commerce » de l'Union européenne, entré en vigueur le 1er juillet 2021, a notamment mis fin à l'exonération de TVA sur les envois à valeur négligeable - c'est-à-dire les envois inférieurs à 22 euros - au profit d'un dispositif de guichet unique pour les biens de moins de 150 euros importés de pays ou de territoires tiers. L'exonération sur les envois à valeur négligeable constituait en effet un ressort important de fraude à la TVA.
* 589 Communiqué de presse du Conseil de l'Union européenne, Customs: Council takes action to tackle the influx of small parcels, 13 novembre 2025.
* 590 Rapport d'information n° 72 (2022-2023) de M. Jean François Husson fait au nom de la mission d'information de la commission des finances contre la fraude et l'évasion fiscales, déposé le 25 octobre 2022.
* 591 Communication de la Commission européenne du 5 février 2025, A comprehensive EU toolbox for safe and sustainable e-commerce.
* 592 Résolution législative du Parlement européen du 13 mars 2024 sur la proposition de règlement du Parlement européen et du Conseil établissant le code des douanes de l'Union et l'autorité douanière de l'Union européenne, et abrogeant le règlement (UE) nº 952/2013.
* 593 Rapport n°2025/2037(INI) de Salvatore De Meo sur la sécurité des produits et la conformité réglementaire dans le commerce électronique et les importations en provenance de pays tiers.
* 594 Les douanes face au commerce en ligne : une fraude fiscale importante et ignorée, rapport d'information n° 93 (2013-2014), de MM. Albéric de Montgolfier et Philippe Dallier déposé au nom de la commission des finances le 23 octobre 2013.
* 595 Rapport sur le projet de loi de finances pour 2026 (n°1906), n° 1996, déposé par M. Philippe Juvin le jeudi 23 octobre 2025.
* 596 Ordonnance n° 2023-1210 du 20 décembre 2023 portant création du titre V du livre IV du code des impositions sur les biens et services et portant diverses autres mesures de recodification de mesures non fiscales.
* 597 Ordonnance n° 2021-1843 du 22 décembre 2021 portant partie législative du code des impositions sur les biens et services et transposant diverses normes du droit de l'Union européenne.
* 598 Les échanges entre ces territoires sont ainsi traités fiscalement comme des échanges avec des territoires tiers et assimilés à des importations.
* 599 L'article L. 314-25 du CIBS prévoit des niveaux minorés en Corse jusqu'au 31 décembre 2025.
* 600 Arrêté du 13 décembre 2022 modifié constatant divers tarifs et seuils de régimes d'impositions relatifs à certaines impositions sur les biens et services.
* 601 Il résulte en outre du 2° du 1 et du d du 5° du 1 du I de l'article 297 que ce taux est abaissé à 2,1 % pour les cantines en Corse.
* 602 BOI-TVA-LIQ-30-10-10, I-A-3.
* 603 Ordonnance n° 2016-623 du 19 mai 2016 portant transposition de la directive 2014/40/UE sur la fabrication, la présentation et la vente des produits du tabac et des produits connexes.
* 604 Directive (UE) 2020/262 relative aux arrangements généraux sur les biens soumis aux droits d'accise.
* 605 CJUE, 14 mars 2024, affaire C-336/22.
* 606 En
application de l'article L. 3512-10 du CSP, et sans préjudice des
droits acquis, un débit de tabac ne peut être établi autour
d'un établissement d'instruction publique, d'un établissement
scolaire privé ou d'un établissement de formation ou de loisirs
de la jeunesse à une distance inférieure à un seuil
fixé par arrêté du représentant de l'État
dans le département. Le dispositif proposé prévoit ainsi
que la commercialisation des produits du vapotage doit être
réalisée dans un ou plusieurs établissements qui ne sont
pas situés dans des lieux où la vente de tabac est interdite en
application de l'article
L. 3512-10 du CSP.
* 607 Baromètres Santé Publique France, 2023.
* 2 Stanislas SPILKA, Antoine PHILIPPON, Olivier LE NEZET et Éric JANSSEN, « Les usages de drogues en Europe à 16 ans : résultats ESPAD 2024 », Tendances, n° 169, OFDT, 11 septembre 2025.
* 3 Réponses de la DGS au questionnaire du rapporteur général.
* 4 ANSES, Rapport d'appui scientifique et technique, 2020-SA-0017, Pratiques et usages du vapotage.
* 5 Réponses de la DGS au questionnaire du rapporteur général.
* 1 ANSES, Rapport d'appui scientifique et technique, 2020-SA-0017, Pratiques et usages du vapotage.
* 2 Ce dossier a été soumis à l'Agence européenne des produits chimiques (ECHA). Si une classification harmonisée venait à entrer en vigueur, une des conséquences pourrait être une interdiction totale de la vente au grand public de la substance CBD, à horizon 2028/2029.
* 1 Réponses de la DGDDI au questionnaire du rapporteur général.
* 1 Réponses de la DGDDI au questionnaire du rapporteur général.
* 2 Ibid.
* 3 Ibid.
* 4 Éléments transmis par la Fivape au rapporteur général.
* 5 Ibid.
* 1 Réponses de la DGDDI au questionnaire du rapporteur général.
* 2 Ibid.
* 3 Ibid.
* 1 Évaluations préalables des articles du projet de loi de finances pour 2026.
* 2 Réponses de la DGDDI au questionnaire du rapporteur général.
* 608 12 II de l'article 30 de la loi n° 2013-1279 du 29 décembre 2013 de finances rectificative pour 2013.
* 609 I à III de l'article 56 de la loi n° 2016-1918 du 29 décembre 2016 de finances rectificative pour 2016.
* 610 Article 193 de la loi n° 2019-1479 du 28 décembre 2019 de finances pour 2020.
* 611 Ordonnance n° 2023-1210 du 20 décembre 2023.
* 612 Articles 220 F et 220 sexies du code général des impôts.
* 613 Articles 220 F et 220 sexies du code général des impôts.
* 614 Articles 220 X et 220 quaterdecies du code général des impôts.
* 615 Article 220 Z bis et terdecies du code général des impôts.
* 616 Article 88 de la loi n° 2003-2011 du 31 décembre 2003 de finances pour 2004.
* 617 Article 48 de la loi n° 2004-1485 du 30 décembre 2004 de finances pour 2005.
* 618 Définies à l'article D. 210-1 du code du cinéma et de l'image animée.
* 619 Décret n° 2021-1924 du 30 décembre 2021 du 30 décembre 2021 relatif à la contribution cinématographique et audiovisuelle des éditeurs de services de télévision distribués par les réseaux n'utilisant pas des fréquences assignées par l'Autorité de régulation de la communication audiovisuelle et numérique et décret n° 2021-1926 du 30 décembre 2021 relatif à la contribution à la production d'oeuvres cinématographiques et audiovisuelles des services de télévision diffusés par voie hertzienne.
* 620 BOI-IS-RICI-10-30-20.
* 621 Revue de dépenses relative aux aides au cinéma, Inspection générale des finances, septembre 2024.
* 622 Rapport d'évaluation des crédits d'impôt 2024, CNC, 17 septembre 2025, transmis au Parlement en application de l'article L. 331-5 du code du cinéma et de l'image animée.
* 623 Exemptées de la contrainte de facturer la TVA à leurs clients et de demander à l'administration fiscale le remboursement des crédits de TVA au titre de la TVA acquittée sur leurs propres achats.
* 624 Directive (UE) 2020/285 du 18 février 2020 relative au système commun de taxe sur la valeur ajoutée en ce qui concerne le régime particulier des petites entreprises.
* 625 Loi n° 2023-1322 du 29 décembre 2023 de finances pour 2024.
* 626 Amendement n° I-2233 rect.
* 627 Amendement n° A-19.
* 628 Loi n° 2025-127 du 14 février 2025 de finances pour 2025.
* 629 Soit quelques heures seulement après l'adoption définitive du PLF 2025 par le Parlement.
* 630 Communiqué de presse du Gouvernement du 28 février 2025.
* 631 En particulier la Fédération nationale des autoentrepreneurs (FNAE) et l'Union des auto-entrepreneurs (UAE).
* 632 Communiqué de presse du Gouvernement du 28 février 2025, précité.
* 633 Pétition n° 1699 demandant la suppression de la baisse de la franchise en base de TVA à 25 000 €, déposée par M. Grégoire Leclercq, président de la FNAE, le 21 février 2025.
* 634 Rapport d'information n° 528 (2024-2025), fait au nom de la commission des finances sur la réforme de la franchise en base de TVA, par M. Jean-François Husson, déposé le 9 avril 2025.
* 635 Proposition de loi n° 989, présentée par Mme Christine Pirès-Beaune, enregistrée le 18 février 2025 ; proposition de loi n° 1011, présentée par M. Hadrien Clouet, enregistrée le 21 février 2025 ; proposition de loi n° 1073, présentée par M. Philippe Juvin, enregistrée le 11 mars 2025 ; proposition de loi n° 1080, présentée par M. Thomas Lam, enregistrée le 11 mars 2025 ; proposition de loi n° 1337, présentée par M. Paul Midy, enregistrée le 17 avril 2025.
* 636 Proposition de loi n° 1540, présentée par M. Jean-Philippe Tanguy, enregistrée le 10 juin 2025.
* 637 BOI-RES-TVA-000198.
* 638 Projet de loi de simplification de la vie économique, amendement n° 2527.
* 639 Évaluations préalables des articles du projet de loi de finances pour 2026.
* 640 Rapport d'information n° 528 (2024-2025), fait au nom de la commission des finances sur la réforme de la franchise en base de TVA, par M. Jean-François Husson, déposé le 9 avril 2025.
* 641 Rapport n° 25 (2025-2026), fait au nom de la commission des finances, par M. Jean-François Husson, déposé le 15 octobre q2025.
* 642 Évaluations préalables des articles du projet de loi de finances pour 2026.
* 643 Dont environ la moitié pour l'État à terme.
* 644
Dont environ la moitié pour l'État à terme (cette
proportion s'élevait à environ trois-quarts
pour 2025, compte
tenu du dispositif de neutralisation exceptionnelle de la dynamique des
recettes de TVA affectées aux collectivités territoriales en LFI
2025).
* 645 Réponses de la FFB au questionnaire du rapporteur général dans le cadre de l'examen de la proposition de loi visant à garantir un cadre fiscal stable, juste et lisible pour nos micro-entrepreneurs et nos petites entreprises.
* 646 Ibid.
* 647 Réponses de l'U2P au questionnaire du rapporteur général dans le cadre de l'examen de la proposition de loi visant à garantir un cadre fiscal stable, juste et lisible pour nos micro-entrepreneurs et nos petites entreprises.
* 648 Réponses de la FNAE au questionnaire du rapporteur général dans le cadre de l'examen de la proposition de loi visant à garantir un cadre fiscal stable, juste et lisible pour nos micro-entrepreneurs et nos petites entreprises.
* 649 Ibid.
* 650 Ibid.
* 651 Ibid.
* 652 Réponses de la FNAE au questionnaire du rapporteur général dans le cadre de l'examen de la proposition de loi visant à garantir un cadre fiscal stable, juste et lisible pour nos micro-entrepreneurs et nos petites entreprises.
* 653 Ibid.
* 654 Réponses de la CPME au questionnaire du rapporteur général dans le cadre de l'examen de la proposition de loi visant à garantir un cadre fiscal stable, juste et lisible pour nos micro-entrepreneurs et nos petites entreprises.
* 655 OCDE, juillet 2013, Plan d'action concernant l'érosion de la base d'imposition et le transfert de bénéfices.
* 656 OCDE, mai 2019, Programme de travail visant à élaborer une solution fondée sur un consensus pour relever les défis fiscaux soulevés par la numérisation de l'économie.
* 657 OCDE, 14 décembre 2021, Les défis fiscaux soulevés par la numérisation de l'économie - Règles globales anti-érosion de la base d'imposition (Pilier deux) [règles GloBE].
* 658 Directive (UE) 2022/2523 du Conseil du 14 décembre 2022 visant à assurer un niveau minimum d'imposition mondial pour les groupes d'entreprises multinationales et les groupes nationaux de grande envergure dans l'Union.
* 659 Directive (UE) 2022/2523 du Conseil du 14 décembre 2022 visant à assurer un niveau minimum d'imposition mondial pour les groupes d'entreprises multinationales et de grande envergure dans l'Union.
* 660 Loi n° 2023-1322 du 29 décembre 2023 de finances pour 2024.
* 661 Art. 223 VJ à 223 WZ du code général des impôts.
* 662 Loi n° 2025-127 du 14 février 2025 de finances pour 2025.
* 663 Pour un commentaire général sur les aménagements apportés au mécanisme d'imposition minimale mondiale des grands groupes, se rapporter à : Sénat, commission des finances, Rapport général sur le projet de loi de finances pour 2025, 21 novembre 2024, n° 144 (2024-2025), tome II, fascicule 1, au rapport de M. Jean-François Husson, rapporteur général, p. 299 et suivantes.
* 664 Le chiffre d'affaires retenu est celui figurant dans les états financiers consolidés de l'entité mère ultime.
* 665 Pour un commentaire complet sur l'imposition minimale mondiale des groupes d'entreprises multinationales et des groupes nationaux, se rapporter à : Sénat, commission des finances, Rapport général sur le projet de loi de finances pour 2024, 23 novembre 2023, n° 128 (2023-2024), tome II, fascicule 1, au rapport de M. Jean-François Husson, rapporteur général, p. 212 et suivantes.
* 666 45° de l'article 223 VK du code général des impôts.
* 667 OCDE, 14 décembre 2021, Les défis fiscaux soulevés par la numérisation de l'économie - Règles globales anti-érosion de la base d'imposition (Pilier deux) [règles GloBE], article 10.1.
* 668 Directive (UE) 2022/2523 du Conseil du 14 décembre 2022 visant à assurer un niveau minimum d'imposition mondial pour les groupes d'entreprises multinationales et les groupes nationaux de grande envergure dans l'Union, article 3, 15).
* 669 Le chiffre d'affaires retenu est celui figurant dans les états financiers consolidés de l'entité mère ultime.
* 670 Les « impôts couverts corrigés » sont calculés à partir des impôts exigibles et différés après prise en compte de certaines corrections.
* 671 Le « résultat qualifié » ou « résultat GloBE » est calculé après retraitements du résultat net comptable issu des états financiers établis aux fins de consolidation.
* 672 OCDE, 2023, Manuel pour la mise en oeuvre de l'impôt minimum (pilier deux), p. 10.
* 673 En application de la directive (UE) 2016/881 du Conseil du 25 mai 2016 modifiant la directive 2011/16/UE en ce qui concerne l'échange automatique obligatoire d'informations dans le domaine fiscal.
* 674 Country by Country Report.
* 675 Directive (UE) 2022/2523 du Conseil du 14 décembre 2022 visant à assurer un niveau minimum d'imposition mondial pour les groupes d'entreprises multinationales et les groupes nationaux de grande envergure dans l'Union.
* 676 Directive (UE) 2025/872 du Conseil du 14 avril 2025 modifiant la directive 2011/16/UE relative à la coopération administrative dans le domaine fiscal.
* 677 La déclaration d'information pour l'impôt complémentaire est présentée selon un modèle standard élaboré par l'OCDE et contient des informations permettant à l'administration fiscale de contrôler la bonne application du mécanisme d'IMM.
* 678 OCDE, 14 décembre 2021, Les défis fiscaux soulevés par la numérisation de l'économie - Règles globales anti-érosion de la base d'imposition (Pilier deux) [règles GloBE].
* 679 Instructions administratives du 17 juin 2024 sur le modèle de règles globales anti-érosion de la base d'imposition (GloBE) du Cadre inclusif OCDE/G20.
* 680 OCDE, 14 décembre 2021, Les défis fiscaux soulevés par la numérisation de l'économie - Règles globales anti-érosion de la base d'imposition (Pilier deux) [règles GloBE].
* 681 OCDE, 14 décembre 2021, Les défis fiscaux soulevés par la numérisation de l'économie - Règles globales anti-érosion de la base d'imposition (Pilier deux) [règles GloBE], article 1.1.
* 682 OCDE, 14 décembre 2021, Les défis fiscaux soulevés par la numérisation de l'économie - Règles globales anti-érosion de la base d'imposition (Pilier deux) [règles GloBE], article 10.1.
* 683 C'est-à-dire, dans le cas de la France, une norme comptable internationale ou une norme comptable adoptée par l'Union européenne.
* 684 Art. L. 233-16 du code de commerce.
* 685 Loi n° 2025-127 du 14 février 2025 de finances pour 2025.
* 686 Instructions administratives du 17 juillet 2023 sur le modèle de règles globales anti-érosion de la base d'imposition (GloBE) du Cadre inclusif OCDE/G20.
* 687 La « déduction fondée sur la substance », prévue à l'article 5.3 des règles GloBE, est une règle de retraitement qui diminue le bénéfice GloBE auquel s'applique le taux de l'impôt complémentaire en vue de tenir compte de l'activité réelle d'une entité dans un État ou territoire.
* 688 OCDE, 14 décembre 2021, Les défis fiscaux soulevés par la numérisation de l'économie - Règles globales anti-érosion de la base d'imposition (Pilier deux) [règles GloBE], article 10.1.
* 689 Loi n° 2025-127 du 14 février 2025 de finances pour 2025.
* 690 Directive 2011/16/UE du Conseil du 15 février 2011 relative à la coopération administrative dans le domaine fiscal et abrogeant la directive 77/799/CEE.
* 691 Directive (UE) 2025/872 du Conseil du 14 avril 2025 modifiant la directive 2011/16/UE relative à la coopération administrative dans le domaine fiscal.
* 692 Directive (UE) 2022/2523 du Conseil du 14 décembre 2022 visant à assurer un niveau minimum d'imposition mondial pour les groupes d'entreprises multinationales et de grande envergure dans l'Union.
* 693 Art. 33 de la loi n° 2023-1322 du 29 décembre 2023 de finances pour 2024.
* 694 Directive (UE) 2022/2523 du Conseil du 14 décembre 2022 visant à assurer un niveau minimum d'imposition mondial pour les groupes d'entreprises multinationales et de grande envergure dans l'Union, considérants 11 et 24.
* 695 Sénat, commission des finances, Rapport général sur le projet de loi de finances pour 2024, 23 novembre 2023, n° 128 (2023-2024), tome II, fascicule 1, au rapport de M. Jean-François Husson, rapporteur général, p. 212 et suivantes.
* 696 OCDE, 14 décembre 2021, Les défis fiscaux soulevés par la numérisation de l'économie - Règles globales anti-érosion de la base d'imposition (Pilier deux) [règles GloBE], p. 68.
* 697 Loi n° 2025-127 du 14 février 2025 de finances pour 2025.
* 698 Directive 2011/16/UE du Conseil du 15 février 2011 relative à la coopération administrative dans le domaine fiscal et abrogeant la directive 77/799/CEE.
* 699 Directive (UE) 2025/872 du Conseil du 14 avril 2025 modifiant la directive 2011/16/UE relative à la coopération administrative dans le domaine fiscal.
* 700 Conseil constitutionnel, n° 2004-496 DC, 10 juin 2004, Loi pour la confiance dans l'économie numérique.
* 701 Directive (UE) 2025/872 du Conseil du 14 avril 2025 modifiant la directive 2011/16/UE relative à la coopération administrative dans le domaine fiscal, art. 2.
* 702 Sénat, commission des finances, Rapport général sur le projet de loi de finances pour 2024, 23 novembre 2023, n° 128 (2023-2024), tome II, fascicule 1, au rapport de M. Jean-François Husson, rapporteur général.
* 703 OCDE, juillet 2024, Corporate Tax Statistics 2024, p.20.
* 704 OCDE, janvier 2024, OECD Taxation Working Paper n° 68, The Global Minimum Tax and the taxation of MNE profit, p. 12.
* 705 Projet de loi de finances pour 2026, Annexe « Évaluation des voies et moyens », tome I : recettes, p. 21.
* 706 Global Intangible Low-Taxed Income (Gilti).
* 707 Projet de loi de finances pour 2024, Évaluations préalables, art. 4.
* 708 Article 34 de la loi n° 2010-1658 du 29 décembre 2010 de finances rectificative pour 2010.
* 709 Article 48 de la loi n° 2015-1786 du 29 décembre 2015 de finances rectificative pour 2015.
* 710 Décret n° 2018-535 du 28 juin 2018 codifiant les dispositions relatives à la révision des valeurs locatives des locaux professionnels et aux commissions départementales des valeurs locatives des locaux professionnels.
* 711 Article 103 de la loi n° 2022-1726 du 30 décembre 2022 de finances pour 2023.
* 712 Article 152 de la loi n° 2023-1322 du 29 décembre 2023 de finances pour 2024.
* 713 C'est-à-dire que les locaux industriels qui font l'objet de règles propres pour la fixation de leur valeur locative cadastrale ne sont logiquement pas pris en compte ici.
* 714 « Différence entre la valeur locative non révisée au 1er janvier 2017 et la valeur locative résultant du I ».
* 715 Il s'agit des décisions n° 474735 et n°474736 du 3 avril 2024.
* 716 Les réclamations relatives aux impôts directs locaux et aux taxes annexes doivent être présentées à l'administration fiscale au plus tard le 31 décembre de l'année suivant celle de la mise en recouvrement du rôle soit au 31 décembre 2024, pour les réclamations portant sur les impôts locaux dus au titre de 2023 et 2024 ( article R. 196-2 du livre des procédures fiscales).
* 717 Il s'agit de la date de présentation en Conseil des ministres du projet de loi de finances pour 2025.
* 718 Article 1518 bis du code général des impôts.
* 719 Article 146 de la loi n° 2019-1479 du 28 décembre 2019 de finances pour 2020.
* 720 Article 106 de la loi n° 2022-1726 du 30 décembre 2022 de finances pour 2023.
* 721 Ce Communiqué est consultable à l'adresse : https://minefi.hosting.augure.com/Augure_Minefi/r/ContenuEnLigne/Download?id=E6DE4FB6-F993-444B-B5F9-BC2C2751EA1E&filename=816%20-%20CP%20TH.pdf
* 722 Loi n° 2019-1479 du 28 décembre 2019 de finances pour 2020.
* 723 Loi n° 2022-1157 du 16 août 2022 de finances rectificative pour 2022.
* 724 Loi n°2023-1322 du 29 décembre 2023 de finances pour 2024.
* 725 Elles sont précisées par le décret n° 2013-346 du 24 avril 2013 relatif aux obligations de facturation en matière de taxe sur la valeur ajoutée et au stockage des factures électroniques.
* 726 Directive 2006/112/CE du Conseil du 28 novembre 2006 relative au système commun de taxe sur la valeur ajoutée.
* 727 Article 25 de la loi n° 2008-776 du 4 août 2008 de modernisation de l'économie.
* 728 Directive 2014/55/UE du Parlement européen et du Conseil du 16 avril 2014 relative à la facturation électronique dans le cadre des marchés publics.
* 729 Loi n° 2019-1479 du 28 décembre 2019 de finances pour 2020.
* 730 Loi n° 2020-1721 du 29 décembre 2020 de finances pour 2021.
* 731 Ordonnance n° 2021-1190 du 15 septembre 2021 relative à la généralisation de la facturation électronique dans les transactions entre assujettis à la taxe sur la valeur ajoutée et à la transmission des données de transaction.
* 732 Loi n° 2021-1900 du 30 décembre 2021 de finances pour 2022.
* 733 Conseil constitutionnel, décision n° 2021-833 DC du 28 décembre 2021.
* 734 Loi organique n° 2001-692 du 1er août 2021 relative aux lois de finances.
* 735 D'après les explications données dans l'évaluation préalable du présent article.
* 736 Loi n° 2022-1157 du 16 août 2022 de finances rectificative pour 2022.
* 737 Sont toutefois exclues de ces dispositions l'ensemble des opérations faisant l'objet d'une mesure de classification en secret de la défense nationale.
* 738 Sont toutefois exclues les opérations couvertes par le secret de la défense nationale.
* 739 Notamment pour les livraisons de biens et les prestations de services situées en France et pour lesquelles ils sont redevables de la TVA lorsque le destinataire du bien ou le preneur du service est un assujetti ou un non assujetti, à l'exception des opérations pour lesquels les assujettis non établis recourent au guichet unique européen, dans le cadre des ventes à distance.
* 740 Selon le ministère de l'économie, des finances et de la souveraineté industrielle et numérique, un groupe TVA est la possibilité offerte à différentes entités étroitement liées entre elles sur le plan financier, économique et de l'organisation de devenir un assujetti unique à la TVA. Il concerne les personnes assujetties à la TVA qui ont en France le siège de leur activité économique ou un établissement stable ou, à défaut, leur domicile ou leur résidence habituelle. Ce groupement de personnes morales permet une consolidation du paiement de la TVA.
* 741 Les opérations réalisées au profit d'une personne assujettie sont rangées dans un nouveau 1° de l'article 290 du CGI ; les opérations réalisées au profit d'une personne non assujettie, qui sont rangées sous un nouveau 2°de ce même article ; les acquisitions de biens et prestations de services réalisées par une personne assujettie, qui sont rangées sous un nouveau 3° ; les autres opérations, qui sont rangées sous un nouveau 4°.
* 742 Au d) du nouveau 1° de l'article 290 du CGI et au f) du nouveau 2 de l'article 290 du CGI.
* 743 Au c) du nouveau 1° de l'article 290 du CGI.
* 744 Au g) du nouveau 2° de l'article 290 du CGI.
* 745 Au b) du nouveau 4° de l'article 290 du CGI.
* 746 Par exemple, une entreprise basée en Allemagne facture des biens à une entreprise française, mais les envoie directement au client final situé au Portugal.
* 747 Au iii) du b) du I du présent article.
* 748 Aux a) du 1°, au 5°, au i) du b) du 7°, au i) du a), aux i) et iii) du b) et au c du 9° du I du présent article.
* 749 Aux i) du a), i) du b), ii) du c) du 3°, et au b) du 4° du I du présent article.
* 750 Pour davantage de détails, le lecteur est invité à se reporter au commentaire de l'article 10 bis, dans le rapport n° 846 (2021-2022) du 28 juillet 2022 sur le projet de loi de finances rectificative pour 2022 de M. Jean-François Husson, rapporteur général, fait au nom de la commission des finances, déposé le 28 juillet 2022.
* 751 Selon une étude réalisée par le Forum national pour la facturation électronique et reprise dans l'évaluation préalable de l'article 3 du premier projet de loi de finances rectificative pour 2022. Le volume de factures moyen, tant en émission qu'en réception, s'élève en médiane à près de 2 000 factures par an.
* 752 Ibid.
* 753 Rapport au Président de la République relatif à l'ordonnance n° 2021-1190 du 15 septembre 2021 relative à la généralisation de la facturation électronique dans les transactions entre assujettis à la taxe sur la valeur ajoutée et à la transmission des données de transaction.
* 754 Insee, Estimer la TVA non recouvrée à partir des contrôles fiscaux, 16 décembre 2022.
* 755 Définie comme une fraude à la TVA organisée entre plusieurs entreprises installées dans différents États de l'Union pour obtenir le remboursement par un État d'une taxe qui n'a jamais été acquittée en amont.
* 756 Rapport remis par le Gouvernement au Parlement sur la TVA à l'ère digitale, données reprises de la décision d'exécution (UE) 2021/2251 du Conseil du 13 décembre 2021modifiant la décision d'exécution (UE) 2018/593 autorisant la République italienne à introduire une mesure particulière dérogatoire aux articles 218 et 232 de la directive 2006/112/CE relative au système commun de taxe sur la valeur ajoutée.
* 757 Loi n° 2021-1900 du 30 décembre 2021 de finances pour 2022.
* 758 Loi n° 2025-127 du 14 février 2025 de finances pour 2025.
* 759 Loi n° 2020-1721 du 29 décembre 2020 de finances pour 2021.
* 760Loi n° 2004-1485 du 30 décembre 2004 de finances rectificative pour 2004.
* 761 Décret n° 2021-6 du 5 janvier 2021 relatif à la suppression de la taxe sur les actes des huissiers de justice et de la formalité d'enregistrement de ces actes.
* 762Loi n° 2004-1485 du 30 décembre 2004 de finances rectificative pour 2004.
* 763 Rapport de l'Observatoire de la sécurité des moyens de paiement de 2024.
* 764 Arrêté du 18 mars 2024 autorisant la mise en oeuvre d'un traitement automatisé de données à caractère personnel dénommé « Minutier électronique civil ».
* 765 Il s'agit d'une procédure permettant à l'administration d'obtenir des sommes dues en s'adressant à un tiers détenant les sommes en question, comme une banque par exemple.
* 766 Loi n° 2019-1479 du 28 décembre 2019 de finances pour 2020.
* 767 Cet article a été inséré à l'Assemblée nationale par l'adoption de deux amendements identiques du gouvernement et de Mme Stella Dupont et de ses collègues du groupe La République en Marche.
* 768 Rapport d'information n° 2041 (15ème législature) de Mme Stella Dupont relatif à la taxation des titres de séjour, 19 juin 2019.
* 769 Le visa obtenu dès lors tient lieu de visa long séjour si le ressortissant en remplit les conditions. En cas de refus de titre de séjour, les 50 euros exigibles dès le dépôt de la demande ne lui sont pas remboursés.
* 770 Loi n° 2010-1657 du 29 décembre 2010 de finances pour 2011.
* 771 Le tarif de base sans exonération ou minoration est passé 269 euros (taxe de 250 euros et 19 euros de droits de timbre) pour la délivrance d'un titre de séjour à 225 euros (taxe de 200 euros et 25 euros de droits de timbre) après la réforme au 1er janvier 2020.
* 772 En Guyane, le droit de timbre est réduit de moitié, soit 27,50 euros, en application de l'article 1043 A du CGI.
* 773 Le centre d'expertise et de ressources titres (CERT) de Nantes est spécifiquement dédié au traitement des permis de conduire étrangers hors Paris. Il compte 60 équivalents temps plein (ETP), et 21 contractuels recrutés pour traiter le stock de 51 800 demandes au 30 juin 2025.
* 774 La directive 2001/55/CE du Conseil du 20 juillet 2001 prévoit la possibilité, à l'échelle européenne, de mettre en place une « protection temporaire » en cas d'afflux massif de personnes qui fuient des zones de conflit ou de violences. Ce mécanisme a été activé - pour la première fois - par la décision d'exécution UE n° 2022/382 du Conseil du 4 mars 2022, dans le contexte de l'invasion de l'Ukraine lancée par les forces armées russes, le 24 février 2022, et prorogé jusqu'au 4 mars 2027.
* 775 L'étude préalable mentionne pour 2024 des montants de 147 euros en Suède, 250 euros en Belgique et en Italie et 255 euros en Allemagne.
* 776 Article premier de la loi n° 91-647 du 10 juillet 1991 sur l'aide juridique.
* 777 Ministère de la justice, Barème de l'aide juridictionnelle, mis à jour le 24 janvier 2025.
* 778 Le barreau regroupe les avocats inscrits auprès d'un tribunal judiciaire. L' annuaire du Conseil national des barreaux recense 164 barreaux en France.
* 779 Projet annuel de performances de la mission « Justice », annexé au projet de loi de finances pour 2026.
* 780 Voir le rapport de la Cour des compte sur l'aide juridictionnelle, juillet 2023, p. 28.
* 781 Article 54 de la loi n° 2011-900 du 29 juillet 2011 de finances rectificative pour 2011.
* 782 Le référé-liberté est une procédure tendant à demander au juge des référés de prendre, en urgence, des mesures pour préserver une liberté fondamentale en cas d'atteinte grave et manifestement illégale par l'administration.
* 783 Rapport n° 2183, en conclusion des travaux d'une mission d'information sur l'aide juridictionnelle, présenté par Philippe Gosselin et Naïma Moutchou au nom de la commission des lois constitutionnelles, de la législation et de l'administration générale de la République de l'Assemblée nationale, déposé le 23 juillet 2019.
* 784 Premier projet de loi de finances rectificative pour 2011 déposé à l'Assemblée nationale le 11 mai 2011, exposé des motifs de l'article 20 « Réforme du financement de l'aide juridictionnelle ».
* 785 Article 128 de la loi n° 2013-1278 du 29 décembre 2013 de finances pour 2014.
* 786 Commission européenne pour l'efficacité de la justice, Systèmes judiciaires européens, rapport 2024, p. 93.
* 787 Cette loi a supprimé le monopole des avoués pour la postulation et la plaidoirie en appel. Les anciens avoués ont alors perdu le droit qu'ils possédaient de proposer leur successeur au garde des sceaux, qui était un droit patrimonial car il était lié à l'achat, par les avoués, d'un office ou de parts sociales dans un office.
* 788 Rapport n° 2183 précité, en conclusion des travaux d'une mission d'information sur l'aide juridictionnelle, déposé le 23 juillet 2019.
* 789 Amendement n° I-1703 rect bis au projet de loi de finances pour 2026, déposé le 22 novembre 2024.
* 790 Antoine Lefèvre, Maîtriser les frais de justice pour mieux rendre la justice, rapport d'information n° 3 (2025-2026), fait au nom de la commission des finances du Sénat, déposé le 1er octobre 2025.
* 791 Conseil national des barreaux, Rapport relatif au projet d'instauration d'une contribution pour l'aide juridique, Commission Accès au droit et à la justice, Assemblée générale du 12 septembre 2025.
* 792 Cette commission est prévue par l' article L. 214-1 du code de l'organisation judiciaire.
* 793 Article 32-1 du code de procédure civile. Voir aussi l' article 559 du même code relatif à un appel abusif, l' article 628 relatif à un pourvoi en cassation abusif et l' article 581 sur un exercice abusif des voies extraordinaires de recours.
* 794 Cour de cassation, pourvoi n° 20-10.848, 17 novembre 2021.
* 795 Cette échéance, inscrite aujourd'hui à l' article 1635 bis P précité du code général des impôts, a été fixée par l' article 97 de la loi n° 2014-1654 du 29 décembre 2014 de finances pour 2015. Ce fonds et le droit de timbre lui-même devaient originellement s'éteindre au 31 décembre 2018, en application de l' article 54 de la loi n° 2009-1674 du 30 décembre 2009 de finances rectificative pour 2009.













































